Simplification of Thermal Networks for Magnetic Components in Space Power Electronics
Abstract
1. Introduction
2. Proposed Thermal Network Model
2.1. Governing Equations
2.2. Boundary Conditions and Assumptions
- Heat transfer by radiation can be neglected at device level, since the temperature of nearby objects and the enclosure is close to the magnetic component’s temperature. Furthermore, these electronic devices have operating temperatures lower than 120 °C, so the contribution of radiated heat transfer is much lower than the conductive heat transfer [7].
- There is no convective heat transfer since there is no air flow nor any surrounding fluid, due to the space environment conditions [1].
- The produced power losses caused by the electromagnetic operation of the magnetic component are dissipated via conduction through the Printed Circuit Board (PCB) in which it is mounted. This PCB is usually attached to the structure that, at the same time, is connected to the heat extraction system to deep space [35]. Hence, the PCB located at the bottom of the magnetic component can be considered as a temperature reference point or, in other words, as a constant temperature boundary condition [8].
- Power losses are assumed as concentrated in the corresponding thermal nodes from the thermal network and represent the corresponding volume fraction of the losses generated in that portion of the object, as current sources [17].
- Every magnetic component has at least one symmetry axis. Taking advantage of this symmetry considerably simplifies the thermal network, since half of the thermal resistors can be removed [8].
2.3. Detailed Thermal Network
2.3.1. Network Linearization
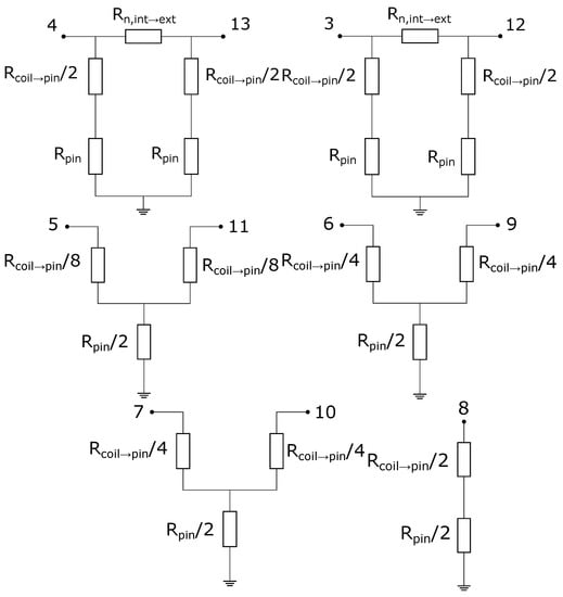
2.3.2. Windings Thermal Network
2.3.3. Core Thermal Network
2.3.4. Heat Injection in the Thermal Network
2.3.5. Complete Thermal Network of the Transformer
2.4. Simplified Thermal Network and Equation
3. Experimental Validation
3.1. Experimental Setup
3.2. Case Study
3.3. Proposed Simplified Thermal Network and Equation
3.4. Results Comparison
4. Conclusions
Author Contributions
Funding
Conflicts of Interest
Abbreviations
| FEA | Finite Element Analysis |
| PCB | Printed Circuit Board |
| PCDU | Power Control and Distribution Unit |
| PTFE | Polytetrafluoroetheylene |
| RF | Radio-Frequency |
| TB | transformer bobbin |
Appendix A. Power Loss Estimation
Appendix A.1. Core Losses Estimation
Appendix A.2. Winding Losses
References
- O’sullivan, D. Space power electronics-design drivers. ESA J. 1994, 18, 1–23. [Google Scholar] [CrossRef]
- European Cooperation for Space Standardization. Space Product Assurance: Derating–EEE Components, ECSS-Q-ST-30-11C Rev 1; European Cooperation for Space Standardization: Noordwijk, The Netherlands, 2011. [Google Scholar]
- Department of Defense Standard Practice. Design, Manufacturing and Quality Standards for CUSTOM Electromagnetic Devices for Space Applications, MIL-STD-981C; U.S. Department of Defense Standard Practice: Arlington, VA, USA, 1992. [Google Scholar]
- European Cooperation for Space Standardization. Space PRODUCT Assurance: Worst Case Circuit Performance Analysis, ECSS-Q-ST-30-01A; European Cooperation for Space Standardization: Noordwijk, The Netherlands, 2005. [Google Scholar]
- European Cooperation for Space Standardization. Design Rules for Printed Circuit Boards, ECSS-Q-ST-30-12C; European Cooperation for Space Standardization: Noordwijk, The Netherlands, 2014. [Google Scholar]
- Department of Defense Standard Practice. Reliability Prediction of Electronic Equipment, MIL-HDBK-217F; U.S. Department of Defense Standard Practice: Arlington, VA, USA, 1991. [Google Scholar]
- Cengel, Y. Heat and Mass Transfer: Fundamentals and Applications; McGraw-Hill Higher Education: New York, NY, USA, 2014. [Google Scholar]
- Bergman, T.L.; Lavine, A.S.; Incropera, F.P.; Dewitt, D.P. Fundamentals of Heat and Mass Transfer, 7th ed.; John Wiley & Sons: New York, NY, USA, 2012. [Google Scholar]
- Sweeting, M.N. Modern small satellites changing the economics of space. Proc. IEEE 2018, 106, 343–361. [Google Scholar] [CrossRef]
- Patel, M.R. Spacecraft Power Systems; CRC Press: Boca Raton, FL, USA, 2004. [Google Scholar]
- Kolar, J.W.; Drofenik, U.; Biela, J.; Heldwein, M.L.; Ertl, H.; Friedli, T.; Round, S.D. PWM converter power density barriers. In Proceedings of the IEEE PCC’07 Power Conversion Conference, Nagoya, Japan, 2–5 April 2007. [Google Scholar]
- Ropoteanu, C.; Svasta, P.; Ionescu, C. Electro-thermal simulation study of different core shape planar transformer. In Proceedings of the IEEE 22nd International Symposium for Design and Technology in Electronic Packaging (SIITME), Oradea, Romania, 20–23 October 2016; pp. 209–212. [Google Scholar]
- Mulder, S.A. On the design of low profile high frequency transformers. In Proceedings of the Power Conversion Conference, Santa Clara, CA, USA, 6–11 May 1990; pp. 162–181. [Google Scholar]
- Escribano, L.M.; Zumel, P.; Prieto, R.; Oliver, J.A.; Cobos, J.A. A very simple analytical approach of thermal modeling for magnetic components. In Proceedings of the APEC Twentieth Annual IEEE Applied Power Electronics Conference and Exposition, Austin, TX, USA, 6–10 March 2005; Volume 3, pp. 1944–1950. [Google Scholar]
- Constantin, D.; Nicolae, P.M.; Nitu, C.M. 3D Finite element analysis of a three phase power transformer. In Proceedings of the IEEE Eurocon, Zagreb, Croatia, 1–4 July 2013; pp. 1548–1552. [Google Scholar]
- Salinas, G.; Delgado, A.; Munoz-Antón, J.; Oliver, J.A.; Prieto, R. Fast and Accurate Thermal Modeling of Magnetic Components by FEA-based homogenization. IEEE Trans. Power Electron. 2019. [Google Scholar] [CrossRef]
- Fagundes, J.C.; Batista, A.J.; Viarouge, P. Thermal modeling of pot core magnetic components used in high frequency static converters. IEEE Trans. Magn. 1997, 33, 1710–1713. [Google Scholar] [CrossRef]
- Farahmand, F.; Dawson, F.P.; Lavers, J.D. Temperature rise and free-convection heat-transfer coefficient for two-dimensional pot-core inductors and transformers. IEEE Trans. Ind. Appl. 2009, 45, 2080–2089. [Google Scholar] [CrossRef]
- Escribano, L.; Prieto, R.; Oliver, J.; Cobos, J. A complete procedure to model the thermal behavior of magnetic components. In Proceedings of the 9th IEEE International Power Electronics Congress, CIEP, Celaya, Mexico, 17–22 October 2004; pp. 71–76. [Google Scholar]
- Vansompel, H.; Yarantseva, A.; Sergeant, P.; Crevecoeur, G. An inverse thermal modeling approach for thermal parameter and loss identification in an axial flux permanent magnet machine. IEEE Trans. Ind. Electron. 2019, 66, 1727–1735. [Google Scholar] [CrossRef]
- Mogorovic, M.; Dujic, D. 100 kW, 10 kHz Medium-Frequency Transformer Design Optimization and Experimental Verification. IEEE Trans. Power Electron. 2018, 34, 1696–1708. [Google Scholar] [CrossRef]
- Valchev, V.C.; Van den Bossche, A. Inductors and Transformers for Power Electronics; CRC Press: Boca Raton, FL, USA, 2018. [Google Scholar]
- Mühlethaler, J. Modeling and Multi-Objective Optimization of Inductive Power Components. Ph.D. Thesis, ETH Zurich, Zurich, Germany, 2012. [Google Scholar]
- Wrobel, R.; Mellor, P. A general cuboidal element for three-dimensional thermal modelling. IEEE Trans. Magn. 2010, 46, 3197–3200. [Google Scholar] [CrossRef]
- Foo, B.X.; Stein, A.L.F.; Sullivan, C.R. A step-by-step guide to extracting winding resistance from an impedance measurement. In Proceedings of the IEEE Applied Power Electronics Conference and Exposition (APEC), Da Nang, Vietnam, 6–11 November 2017; pp. 861–867. [Google Scholar]
- Snelling, E. Soft Ferrites, Properties and Applications; Butter Worth and Co. Ltd.: London, UK, 1988. [Google Scholar]
- Dowell, P. Effects of eddy currents in transformer windings. Proc. Inst. Electr. Eng. IET 1966, 113, 1387–1394. [Google Scholar] [CrossRef]
- Holguin, F.A.; Prieto, R.; Asensi, R.; Cobos, J.A. Power losses calculations in windings of gapped magnetic components: The extended 2-D method. In Proceedings of the IEEE Applied Power Electronics Conference and Exposition (APEC), Manila, Philippines, 18–19 November 2015; pp. 128–132. [Google Scholar]
- ANSYS Inc. PExprt Help Release 2019 R1; ANSYS Inc.: Canonsburg, PA, USA, 2019. [Google Scholar]
- ANSYS Inc. PEmag Help Release 2019 R1; ANSYS Inc.: Canonsburg, PA, USA, 2019. [Google Scholar]
- Venkatachalam, K.; Sullivan, C.R.; Abdallah, T.; Tacca, H. Accurate prediction of ferrite core loss with nonsinusoidal waveforms using only Steinmetz parameters. In Proceedings of the IEEE Workshop on Computers in Power Electronics, Mayaguez, Puerto Rico, 3–4 June 2002; pp. 36–41. [Google Scholar]
- Steinmetz, C.P. On the Law of Hysteresis. Trans. Am. Inst. Electr. Eng. 1892, IX, 1–64. [Google Scholar] [CrossRef]
- Atherton, D.; Jiles, D. Theory of ferromagnetic hysteresis. J. Magn. Magn. Mater. 1986, 61, 48–60. [Google Scholar]
- Bertotti, G. General properties of power losses in soft ferromagnetic materials. IEEE Trans. Magn. 1988, 24, 621–630. [Google Scholar] [CrossRef]
- Gilmore, D.G.; Donabedian, M. Spacecraft Thermal Control Handbook: Cryogenics; American Institute of Aeronautics and Astronautics: Reston, VA, USA, 2003; Volume 2. [Google Scholar]
- Ferroxcube. Ferrite Materials Survey; Ferroxcube: Eindhoven, The Netherlands, 2008. [Google Scholar]
- The Engineering Toolbox: Thermal Conductivity. 2018. Available online: https://www.engineeringtoolbox.com/ (accessed on 3 May 2020).
- Ferroxcube. Soft Ferrites and Accesories—Data Handbook; Ferroxcube: Eindhoven, The Netherlands, 2013. [Google Scholar]
- RS PRO. Datasheet of the 4-Channel ‘RS PRO RS-1384’ Thermometer. Available online: https://docs.rs-online.com/3374/0900766b81615e42.pdf (accessed on 3 May 2020).
- RS PRO. Datasheet of the RS type-K Thermocouple. Available online: https://docs.rs-online.com/a01a/0900766b815bb509.pdf (accessed on 3 May 2020).
- Ferroxcube. Ferroxcube Material Loss Coefficients; Ferroxcube: Eindhoven, The Netherlands, 2016. [Google Scholar]




















| k [] | k [] | ||
|---|---|---|---|
| Ferrite | 4 | Pin connectors | 113 |
| Copper | 380 | Transformer bobbin | 0.2 |
| FR4 (PCB) | 0.35 | Insulation | 0.2 |
| Still air | 0.003 |
| Identifier | Value | Equation | Identifier | Value | Equation |
|---|---|---|---|---|---|
| 7.32 | (5) | 0.15 | (7) | ||
| 0.15 | (7) | 0.31 | (7) | ||
| 0.20 | (7) | 0.31 | (7) | ||
| 0.15 | (7) | 0.15 | (7) | ||
| 0.16 | (6) | 0.33 | (6) | ||
| 0.33 | (6) | 0.16 | (6) | ||
| 0.55 | (9) | 0.38 | (9) | ||
| 610.61 | (10) | 577.40 | (10) | ||
| 547.62 | (10) | 520.76 | (10) | ||
| 496.41 | (10) | 474.23 | (10) | ||
| 453.96 | (10) | 360.81 | (10) | ||
| 341.19 | (10) | 323.59 | (10) | ||
| 307.72 | (10) | 293.33 | (10) | ||
| 280.23 | (10) | 268.25 | (10) | ||
| 156.62 | (10) |
| Identifier | Value | Equation | Identifier | Value | Equation |
|---|---|---|---|---|---|
| 44.74 | (11) | 535.86 | (11) | ||
| 91.66 | (11) |
| Identifier | Value | Equation | Identifier | Value | Equation |
|---|---|---|---|---|---|
| 38.56 | (11) | 6.77 | (11) | ||
| 9.43 | (14) | 1.37 | (14) | ||
| 1.37 | (14) | 1.37 | (14) | ||
| 1.37 | (14) | 1.37 | (14) | ||
| 1.37 | (14) | 21.16 | (14) | ||
| 510.20 | (12) | 36.89 | (12) |
| Identifier | Value |
|---|---|
| 11.3nF |
| Identifier | Value | Identifier | Value | Identifier | Value | Identifier | Value |
|---|---|---|---|---|---|---|---|
| Core | RM8/I | Layer | 12 | Layer | 12 | Layer | 9 |
| Layer | 24 | Layer | 12 | Layer | 24 |
| Parameter | Value | Parameter | Value |
|---|---|---|---|
| Cm | Ct | ||
| Ct1 | Ct2 | ||
| Experiment | Setup | Fundamental Frequency (kHz) | (V) | (A) | (V) | (A) | T4 (°C) |
|---|---|---|---|---|---|---|---|
| 1 | Flyback | 200 | 17.41 | 2.08 | 8.40 | 3.34 | 42.8 |
| 2 | Flyback | 200 | 58.55 | 0.59 | 8.36 | 3.31 | 37.7 |
| 3 | Flyback | 200 | 58.71 | 0.28 | 8.14 | 1.56 | 32.8 |
| 4 | Flyback | 200 | 17.86 | 0.90 | 8.27 | 1.53 | 33.2 |
| 5 | Flyback | 200 | 58.86 | 0.28 | 8.15 | 1.55 | 33.3 |
| 6 | Flyback | 200 | 58.80 | 0.27 | 4.02 | 3.1 | 32.1 |
| 7 | Flyback | 200 | 17.71 | 1.10 | 4.02 | 3.67 | 33.2 |
| 8 | Flyback | 200 | 17.26 | 2.37 | 4.09 | 6.88 | 55.1 |
| 9 | Flyback | 200 | 58.71 | 0.58 | 3.98 | 6.59 | 39.6 |
| 10 | RF | 200 | 33.21 | 2.43 | 8.56 | 7.35 | 29.7 |
| 11 | RF | 400 | 66.01 | 2.72 | 16.37 | 8.39 | 32.3 |
| 12 | RF | 600 | 64.29 | 1.86 | 16.57 | 5.90 | 31.6 |
| 13 | RF | 200 | 63.74 | 1.11 | 17.06 | Open circuit | 27.9 |
| 14 | RF | 400 | 63.81 | 0.54 | 17.19 | Open circuit | 26.4 |
| 15 | RF | 600 | 63.25 | 0.33 | 17.06 | Open circuit | 26.3 |
| 16 | RF | 200 | 17.19 | 1.26 | 4.18 | 4.11 | 26.2 |
| 17 | RF | 400 | 34.39 | 1.41 | 8.98 | 4.56 | 27.2 |
| 18 | RF | 600 | 36.39 | 1.05 | 9.39 | 3.45 | 26.6 |
| 19 | RF | 200 | 39.36 | 0.65 | 10.91 | Open circuit | 25.5 |
| 20 | RF | 400 | 50.69 | 0.42 | 13.67 | Open circuit | 25.4 |
| 21 | RF | 600 | 51.10 | 0.27 | 13.88 | Open circuit | 24.9 |
| Experiment | Setup | Qcore (mW) | Qprimary (W) | Qsecondary (W) |
|---|---|---|---|---|
| 1 | Flyback | 9.45 | 1.14 | 0.65 |
| 2 | Flyback | 67.20 | 0.28 | 0.30 |
| 3 | Flyback | 38.39 | 0.11 | 0.12 |
| 4 | Flyback | 10.61 | 0.28 | 0.18 |
| 5 | Flyback | 38.39 | 0.11 | 0.12 |
| 6 | Flyback | 20.41 | 0.12 | 0.17 |
| 7 | Flyback | 4.40 | 0.35 | 0.29 |
| 8 | Flyback | 3.77 | 1.80 | 1.38 |
| 9 | Flyback | 21.83 | 0.44 | 0.60 |
| 10 | RF | 5.56 | 0.19 | 0.17 |
| 11 | RF | 23.01 | 0.63 | 0.48 |
| 12 | RF | 13.60 | 0.52 | 0.35 |
| 13 | RF | 46.57 | 0.04 | 0 |
| 14 | RF | 21.90 | 0.02 | 0 |
| 15 | RF | 13.04 | 0.02 | 0 |
| 16 | RF | 0.75 | 0.05 | 0.04 |
| 17 | RF | 3.16 | 0.17 | 0.13 |
| 18 | RF | 2.39 | 0.16 | 0.11 |
| 19 | RF | 10.66 | 0.01 | 0 |
| 20 | RF | 10.72 | 0.01 | 0 |
| 21 | RF | 6.92 | 0.01 | 0 |
© 2020 by the authors. Licensee MDPI, Basel, Switzerland. This article is an open access article distributed under the terms and conditions of the Creative Commons Attribution (CC BY) license (http://creativecommons.org/licenses/by/4.0/).
Share and Cite
de la Hoz, D.; Salinas, G.; Šviković, V.; Alou, P. Simplification of Thermal Networks for Magnetic Components in Space Power Electronics. Energies 2020, 13, 2903. https://doi.org/10.3390/en13112903
de la Hoz D, Salinas G, Šviković V, Alou P. Simplification of Thermal Networks for Magnetic Components in Space Power Electronics. Energies. 2020; 13(11):2903. https://doi.org/10.3390/en13112903
Chicago/Turabian Stylede la Hoz, David, Guillermo Salinas, Vladimir Šviković, and Pedro Alou. 2020. "Simplification of Thermal Networks for Magnetic Components in Space Power Electronics" Energies 13, no. 11: 2903. https://doi.org/10.3390/en13112903
APA Stylede la Hoz, D., Salinas, G., Šviković, V., & Alou, P. (2020). Simplification of Thermal Networks for Magnetic Components in Space Power Electronics. Energies, 13(11), 2903. https://doi.org/10.3390/en13112903

