A Relational Conceptual Model in GIS for the Management of Photovoltaic Systems
Abstract
1. Introduction
- PV potential for different technologies and configurations of grid connected and standalone systems.
- Solar radiation and temperature, as monthly averages or daily profiles.
- Full time series of hourly values of both solar radiation and PV performance.
- Typical Meteorological Year data for nine climatic variables.
- Maps, by country or region, of solar resource and PV potential ready to print.
- PVMAPS software includes all the estimation models used in PVGIS.
- Definition of a standard pipeline for the PV plants O&M within a GIS environment.
- The definition of a conceptual model, for the management of heterogeneous information in a GIS environment, generalized for any PV Plant.
- The adoption of an OPEN SOURCE GIS environment for the automatic production of reports, which can have a positive impact for companies dealing with PV plants management.
2. Background
2.1. Data Collection
2.1.1. Aerial Data Collection: Digital Mapping.
2.1.2. Ground Data Collection: Electrical Information.
2.1.3. Aerial and Ground Thermal Inspection
2.2. Data Processing and Output
2.2.1. Plan and Orthophoto of the PV Plant
2.2.2. Overheated Components Detection and Report Production
3. Methodology
3.1. Main Components of a Photovoltaic Plant
- Cells are the fundamental elements of the modules; the main function is to convert the energy of solar radiation into electrical energy, in the form of direct electric current.
- Substrings are formed by cells electrically connected in series, in such a number as to reach the designed output voltage from the module.
- Modules are the basic products which compose a PV system. They consist of identical substrings electrically connected in parallel, in such numbers as to obtain the designed current intensity and nominal power at the output of the module.
- Strings are in turn formed by modules electrically connected in series in a number, chosen by the system designer, to reach the optimal inverters’ working voltage, without exceeding the maximum allowed.
- Arrays are composed of strings, connected in parallel and chosen by the system designer, so as not to exceed the maximum current intensity and power allowed in the inverter input.
- Switchboards are the electrical panels at the main junctions where all the wiring connecting the arrays to the inverters passes through.
- The inverters convert the direct current coming from the photovoltaic arrays into alternating current, allowing its use or distribution. They also have control functions.
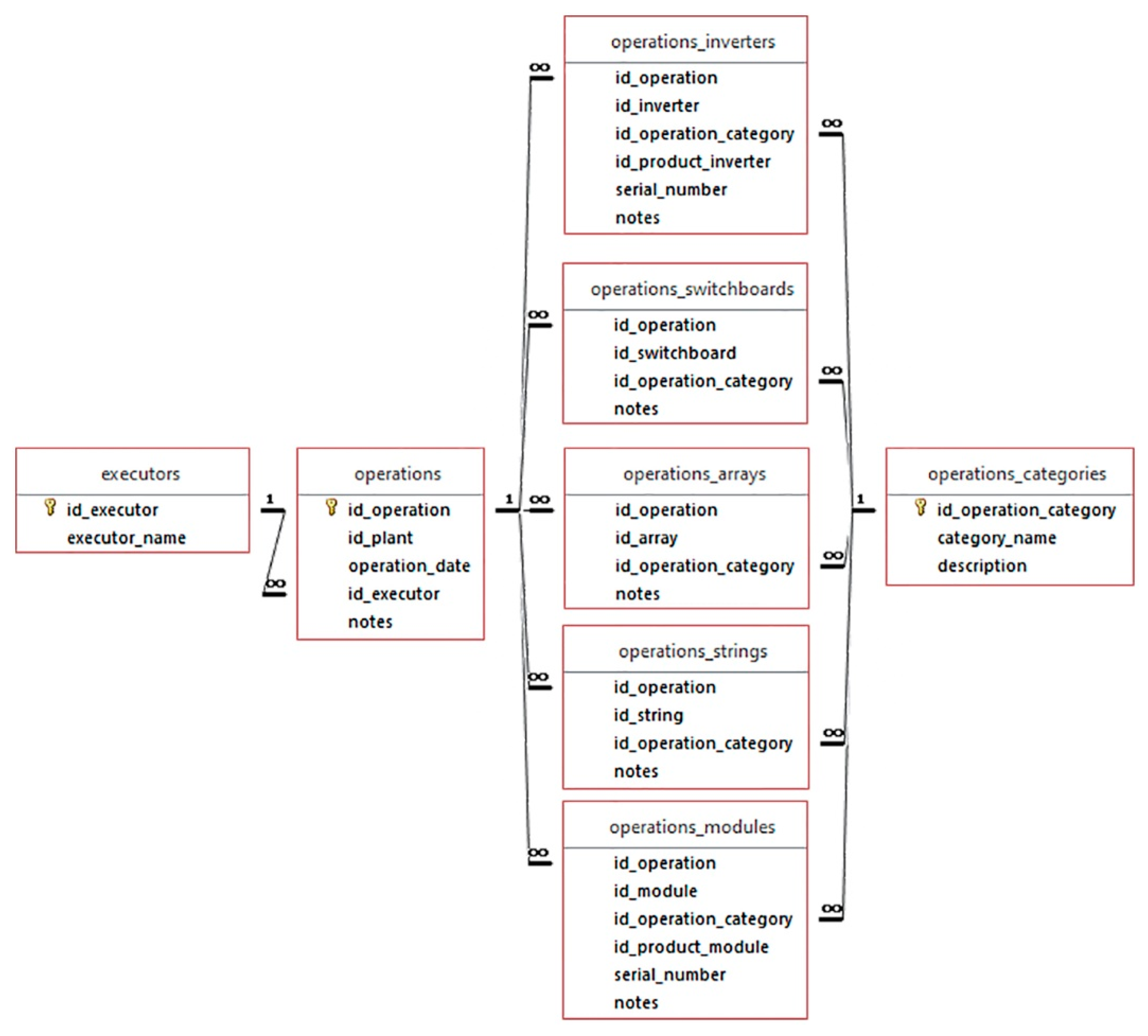
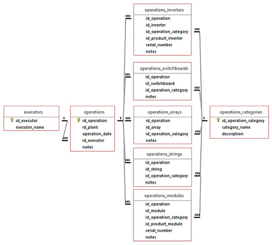
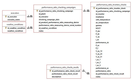
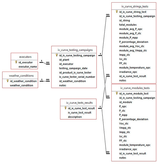
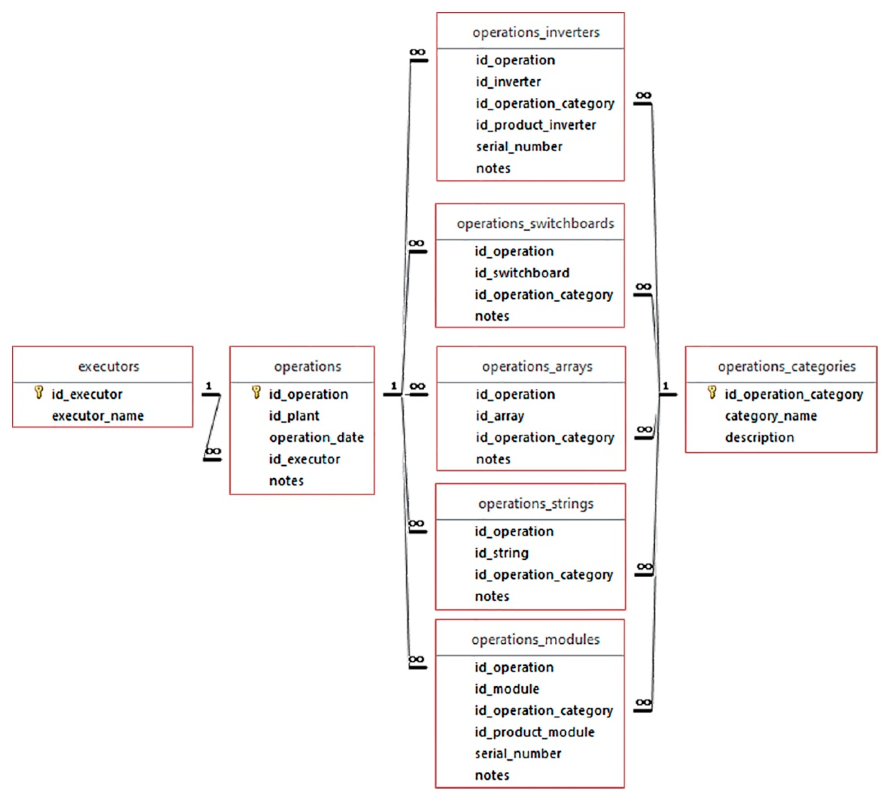
3.2. Database Organization and Data Relations
3.3. Database Vectorialization and Implementation
4. Results
5. Discussion and Conclusions
Supplementary Materials
Author Contributions
Funding
Acknowledgments
Conflicts of Interest
References
- Agrillo, A.; Surace, V.; Liberatore, P.; Benedetti, L. Solare Fotovoltaico—Rapporto Statistico. 2018. Available online: https://www.gse.it (accessed on 15 May 2020).
- Li, X.; Yang, Q.; Lou, Z.; Yan, W. Deep Learning Based Module Defect Analysis for Large-Scale Photovoltaic Farms. IEEE Trans. Energy Convers. 2019, 34, 520–529. [Google Scholar] [CrossRef]
- Gorjian, S.; Zadeh, B.N.; Eltrop, L.; Shamshiri, R.R.; Amanlou, Y. Solar photovoltaic power generation in Iran: Development, policies, and barriers. Renew. Sustain. Energy Rev. 2019, 106, 110–123. [Google Scholar] [CrossRef]
- Ascencio-Vásquez, J.; Kaaya, I.; Brecl, K.; Weiss, K.; Topic, M. Global Climate Data Processing and Mapping of Degradation Mechanisms and Degradation Rates of PV Modules. Energies 2019, 12, 4749. [Google Scholar] [CrossRef]
- Sharma, V.; Chandel, S.S. Performance and degradation analysis for long term reliability of solar photovoltaic systems: A review. Renew. Sustain. Energy Rev. 2013, 27, 753–767. [Google Scholar] [CrossRef]
- Tsanakas, J.A.; Ha, L.; Buerhop, C. Faults and infrared thermographic diagnosis in operating c-Si photovoltaic modules: A review of research and future challenges. Renew. Sustain. Energy Rev. 2016, 62, 695–709. [Google Scholar] [CrossRef]
- Grimaccia, F.; Leva, S.; Dolara, A.; Achaea, M. Survey on PV Modules’ Common Faults after an O&M Flight Extensive Campaign over Different Plants in Italy. IEEE J. Photovolt. 2017, 7, 810–816. [Google Scholar]
- Woyte, A.; Goy, S. Large grid-connected photovoltaic power plants: Best practices for the design and operation of large photovoltaic power plants. In The Performance of Photovoltaic (PV) Systems: Modelling, Measurement and Assessment; Elsevier Inc.: Amsterdam, The Netherlands, 2017; pp. 321–337. [Google Scholar]
- Salient, S.; Chouder, A.; Guerriero, P.; Pavan, A.M.; Mellit, A.; Moeini, R.; Tricoli, P. Monitoring, diagnosis, and power forecasting for photovoltaic fields: A review. Int. J. Photoenergy 2017, 2017, 1356851. [Google Scholar]
- Beránek, V.; Olšan, T.; Libra, M.; Poulek, V.; Sedláček, J.; Dang, M.Q.; Tyukhov, I. New Monitoring System for Photovoltaic Power Plants’ Management. Energies 2018, 11, 2495. [Google Scholar] [CrossRef]
- Bagan, H.; Yamagata, Y. Analysis of urban growth and estimating population density using satellite images of nighttime lights and land-use and population data. Gisci. Remote Sens. 2015, 52, 765–780. [Google Scholar] [CrossRef]
- Abdullahi, S.; Pradhan, B.; Mansor, S.; Shariff, A.R.M. GIS-based modeling for the spatial measurement and evaluation of mixed land use development for a compact city. Gisci. Remote Sens. 2015, 52, 18–39. [Google Scholar] [CrossRef]
- Malinverni, E.S.; Pierdicca, R.; Colosi, F.; Orazi, R. Dissemination in archaeology: A GIS-based StoryMap for Chan Chan. J. Cult. Herit. Manag. Sustain. Dev. 2019, 9, 500–519. [Google Scholar] [CrossRef]
- Resch, B.; Sagl, G.; Törnros, T.; Bachmaier, A.; Eggers, J.B.; Herkel, S.; Narmsara, S.; Gündra, H. GIS-Based Planning and Modeling for Renewable Energy: Challenges and Future Research Avenues. ISPRS Int. J. Geo-Inf. 2014, 3, 662–692. [Google Scholar] [CrossRef]
- Höhn, J.; Lehtonen, E.; Rasi, S.; Rintala, J. A Geographical Information System (GIS) based methodology for determination of potential biomasses and sites for biogas plants in southern Finland. Appl. Energy 2014, 113, 1–10. [Google Scholar] [CrossRef]
- Gastli, A.; Charabi, Y. Solar electricity prospects in Oman using GIS-based solar radiation maps. Renew. Sustain. Energy Rev. 2010, 14, 790–797. [Google Scholar] [CrossRef]
- Pierdicca, R.; Malinverni, E.S.; Piccinini, F.; Paolanti, M.; Felicetti, A.; Zingaretti, P. Deep convolutional neural network for automatic detection of damaged photovoltaic cells. Int. Arch. Photogramm. Remote Sens. Spat. Inf. Sci. 2018, 42, 893–900. [Google Scholar] [CrossRef]
- Falvo, M.C.; Capparella, S. Safety issues in PV systems: Design choices for a secure fault detection and for preventing fire risk. Case Stud. Fire Saf. 2015, 3, 1–16. [Google Scholar] [CrossRef]
- Kakumoto, Y.; Koyamatsu, Y.; Shiota, A.; Qudaih, Y.; Mitani, Y. Application of Geographic Information System to Power Distribution System Analysis. Energy Procedia 2016, 100, 360–365. [Google Scholar] [CrossRef]
- de Simón-Martín, M.; Diez-Suárez, A.M.; de Prado, L.Á.; González-Martínez, A.; de la Puente-Gil, Á.; Blanes-Peiró, J. Degradation Monitoring of Photovoltaic Plants: Advanced GIS Applications. In Solar Panels and Photovoltaic Materials; IntechOpen: London, UK, 2018; p. 93. [Google Scholar]
- de Simón-Martín, M.; Diez-Suárez, A.M.; Álvarez-de Prado, L.; González-Martínez, A.; de la Puente-Gil, Á.; Blanes-Peiró, J. Development of a GIS Tool for High Precision PV Degradation Monitoring and Supervision: Feasibility Analysis in Large and Small PV Plants. Sustainability 2017, 9, 965. [Google Scholar] [CrossRef]
- Tsanakas, J.A.; Chrysostomou, D.; Botsaris, P.N.; Gasteratos, A. Fault diagnosis of photovoltaic modules through image processing and Canny edge detection on field thermographic measurements. Int. J. Sustain. Energy 2015, 34, 351–372. [Google Scholar] [CrossRef]
- Shiota, A.; Fuchino, G.; Koyamatsu, Y.; Kakumoto, Y.; Tanoue, K.; Qudaih, Y.; Mitani, Y. Guide Construction of an Efficient Inspection, Maintenance and Asset Management of Photovoltaic Power Generation System Using GIS. Energy Procedia 2016, 100, 69–77. [Google Scholar] [CrossRef]
- Shiota, A.; Koyamatsu, Y.; Fuji, K.; Mitani, Y.; Qudaih, Y. Development and Public Release of Solar Radiation Map for Effective Use of Solar Energy Based on GIS with Digital Surface Model. IJOEE 2015, 3, 169–173. [Google Scholar] [CrossRef]
- Brumenm, M.; Lukac, N.; Zalik, B. Gis application for solar potential estimation on buildings roofs. In Proceedings of the IARIA WEB, Rome, Italy, 24–29 May 2015. [Google Scholar]
- Verso, A.; Martin, A.; Amador, J.; Dominguez, J. GIS-based method to evaluate the photovoltaic potential in the urban environments: The particular case of Miraflores de la Sierra. Sol. Energy 2015, 117, 236–245. [Google Scholar] [CrossRef]
- Victoria, M.; Andresen, G.B. Using validated reanalysis data to investigate the impact of the PV system configurations at high penetration levels in European countries. Prog. Photovolt. Res. Appl. 2019, 27, 576–592. [Google Scholar] [CrossRef]
- Yousefi, H.; Hafeznia, H.; Yousefi-Sahzabi, A. Spatial Site Selection for Solar Power Plants Using a GIS-Based Boolean-Fuzzy Logic Model: A Case Study of Markazi Province, Iran. Energies 2018, 11, 1648. [Google Scholar] [CrossRef]
- Noorollahi, E.; Fadai, D.; Akbarpour Shirazi, M.; Ghodsipour, S. Land Suitability Analysis for Solar Farms Exploitation Using GIS and Fuzzy Analytic Hierarchy Process (FAHP)—A Case Study of Iran. Energies 2016, 9, 643. [Google Scholar] [CrossRef]
- Huld, T.; Müller, R.; Gambardella, A. A new solar radiation database for estimating PV performance in Europe and Africa. Sol. Energy 2012, 86, 1803–1815. [Google Scholar] [CrossRef]
- Grimaccia, F.; Leva, S.; Niccolai, A. PV plant digital mapping for modules’ defects detection by unmanned aerial vehicles. IET Renew. Power Gener. 2017, 11, 1221–1228. [Google Scholar] [CrossRef]
- Xi, Z.; Lou, Z.; Sun, Y.; Li, X.; Yang, Q.; Yan, W. A Vision-Based Inspection Strategy for Large-Scale Photovoltaic Farms Using an Autonomous UAV. In Proceedings of the 17th International Symposium on Distributed Computing and Applications for Business Engineering and Science, DCABES, Wuxi, China, 19–23 October 2018. [Google Scholar]
- Skyrobotic SR-SF6. Available online: http://www.skyrobotic.com/wp-content/uploads/2015/09/Datasheet-SRSF6_Skyrobotic.pdf (accessed on 15 May 2020).
- Sony QX100. Available online: https://www.sony.co.uk/electronics/support/compact-cameras-dscqx-series/dsc-qx100/specifications (accessed on 15 May 2020).
- International Standard EN 60891. Photovoltaic Devices. Procedures for Temperature and Irradiance Corrections to Measured I-V Characteristics; International Electrotechnical Commission (IEC): Geneva, Switzerland, 2010. [Google Scholar]
- Italiana, N.; Edizione, D.P.; Fascicolo, C. Regola tecnica di riferimento per la connessione di Utenti attivi e passivi alle reti AT ed MT delle imprese distributrici di energia elettrica C. E. I. 82-25. CEI 0-16, 0-21. 2008. Available online: https://www.autorita.energia.it/allegati/docs/08/033-08argalla.pdf (accessed on 15 May 2020).
- IEC 61724-1 International Standard. Available online: https://webstore.iec.ch/preview/info_iec61724-1%7Bed1.0%7Den.pdf (accessed on 15 May 2020).
- Sangwongwanich, A.; Yang, Y.; Sera, D.; Blaabjerg, F. Lifetime evaluation of grid-connected PV inverters considering panel degradation rates and installation sites. IEEE Trans. Power Electron. 2017, 33, 1225–1236. [Google Scholar] [CrossRef]
- Lindig, S.; Kaaya, I.; Weiß, K.A.; Moser, D.; Topic, M. Review of statistical and analytical degradation models for photovoltaic modules and systems as well as related improvements. IEEE J. Photovolt. 2018, 8, 1773–1786. [Google Scholar] [CrossRef]
- Flir Tau 2. Available online: https://www.flir.com/globalassets/imported-assets/document/tau2_product_specification.pdf (accessed on 15 May 2020).
- Flir E75. Available online: https://flir.netx.net/file/asset/3910/original (accessed on 15 May 2020).
- ThermoViewer. Available online: https://thermalcapture.com/thermoviewer/ (accessed on 15 May 2020).
- ThermoViewer User Manual. Available online: https://thermalcapture.com/wp-content/uploads/2018/01/ThermoViewer-UserManual.pdf (accessed on 15 May 2020).
- QGIS. Available online: https://www.qgis.org/, (accessed on 15 May 2020).
- Jäger-Waldau, A. PV Status Report 2019; EUR 29938 EN; Publications Office of the European Union: Luxembourg, 2019. [Google Scholar]
- Data Plotly. Available online: https://plugins.qgis.org/plugins/DataPlotly/ (accessed on 15 May 2020).



















© 2020 by the authors. Licensee MDPI, Basel, Switzerland. This article is an open access article distributed under the terms and conditions of the Creative Commons Attribution (CC BY) license (http://creativecommons.org/licenses/by/4.0/).
Share and Cite
Piccinini, F.; Pierdicca, R.; Malinverni, E.S. A Relational Conceptual Model in GIS for the Management of Photovoltaic Systems. Energies 2020, 13, 2860. https://doi.org/10.3390/en13112860
Piccinini F, Pierdicca R, Malinverni ES. A Relational Conceptual Model in GIS for the Management of Photovoltaic Systems. Energies. 2020; 13(11):2860. https://doi.org/10.3390/en13112860
Chicago/Turabian StylePiccinini, Fabio, Roberto Pierdicca, and Eva Savina Malinverni. 2020. "A Relational Conceptual Model in GIS for the Management of Photovoltaic Systems" Energies 13, no. 11: 2860. https://doi.org/10.3390/en13112860
APA StylePiccinini, F., Pierdicca, R., & Malinverni, E. S. (2020). A Relational Conceptual Model in GIS for the Management of Photovoltaic Systems. Energies, 13(11), 2860. https://doi.org/10.3390/en13112860

