A Review of the Tools and Methods for Distribution Networks’ Hosting Capacity Calculation
Abstract
1. Introduction
2. Limiting Factors
2.1. Voltage Deviation
2.2. Thermal Overload
2.3. Power Losses
2.4. Power Quality
2.5. Protection Devices
3. Hosting Capacity Assessment Methods
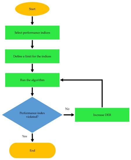
3.1. Deterministic Method
3.1.1. Constant Generation Method
3.1.2. Time Series Method
3.2. Stochastic Method
3.3. Optimization-Based Method
3.4. Streamlined Method
3.5. Comparison
4. Tools for Hosting Capacity Calculations
4.1. PSS Sincal Integrated Capacity Analysis Module
4.2. DIgSILENT PowerFactory
4.3. NEPLAN
4.4. Synergi Electric
4.5. CYME
4.5.1. Integration Capacity Analysis
4.5.2. EPRI DRIVE
4.6. Highlights
5. Conclusions
Author Contributions
Funding
Acknowledgments
Conflicts of Interest
References
- IEA. Global Energy & CO2 Status Report 2019. 2019. Available online: https://www.iea.org/reports/global-energy-co2-status-report-2019 (accessed on 30 September 2019).
- Ellabban, O.; Abu-Rub, H.; Blaabjerg, F. Renewable energy resources: Current status, future prospects and their enabling technology. Renew. Sustain. Energy Rev. 2014, 39, 748–764. [Google Scholar] [CrossRef]
- Miller, G.; Spoolman, S. Environmental Science: Problems, Connections and Solutions; Cengage Learning: Boston, MA, USA, 2007; ISBN 9780495383376. [Google Scholar]
- IRENA. Renewable Capacity Statistics 2019. 2019. Available online: https://www.irena.org/publications/2019/Mar/Renewable-Capacity-Statistics-2019 (accessed on 17 November 2019).
- IEA. Renewables. 2019. Available online: https://www.iea.org/reports/renewables-2019 (accessed on 17 November 2019).
- European Commission. Study on the Effective Integration of Distributed Energy Resources for Providing Flexibility to the Electricity System. 2015. Available online: https://ec.europa.eu/energy/studies/study-effective-integration-distributed-energy-resources-providing-flexibility-electricity_en?redir=1 (accessed on 23 November 2019).
- Alturki, M.T. Hosting Capacity Calculations in Power Systems; University of Denver: Denver, CO, USA, 2014. [Google Scholar]
- Navigant Research. Global DER Deployment Forecast Database. 2017. Available online: https://guidehouseinsights.com/reports/global-der-deployment-database (accessed on 23 November 2019).
- Eltamaly, A.M.; Mohamed, Y.S.; El-Sayed, A.-H.M.; Elghaffar, A.N.A. Reliability/Security of Distribution System Network under Supporting by Distributed Generation. Insight Energy Sci. 2019, 2, 1–14. [Google Scholar] [CrossRef][Green Version]
- Agüera-Pérez, A.; Palomares-Salas, J.C.; González de la Rosa, J.J.; Florencias-Oliveros, O. Weather forecasts for microgrid energy management: Review, discussion and recommendations. Appl. Energy 2018, 228, 265–278. [Google Scholar] [CrossRef]
- Ismael, S.M.; Abdel Aleem, S.H.E.; Abdelaziz, A.Y.; Zobaa, A.F. State-of-the-art of hosting capacity in modern power systems with distributed generation. Renew. Energy 2019, 130, 1002–1020. [Google Scholar] [CrossRef]
- Saad, S.N.M.; van der Weijde, A.H. Evaluating the Potential of Hosting Capacity Enhancement Using Integrated Grid Planning modeling Methods. Energies 2019, 12, 3610. [Google Scholar] [CrossRef]
- Bollen, M.H.J.; Hassan, F. Introduction. In Integration of Distributed Generation in the Power System; Wiley-IEEE Press: Hoboken, NJ, USA, 2011; pp. 1–5. [Google Scholar]
- Mulenga, E.; Bollen, M.H.J.; Etherden, N. A review of hosting capacity quantification methods for photovoltaics in low-voltage distribution grids. Int. J. Electr. Power Energy Syst. 2020, 115, 105445. [Google Scholar] [CrossRef]
- Bollen, M.; Hassan, F. Frontmatter. In Integration of Distributed Generation in the Power System; Wiley-IEEE Press: Hoboken, NJ, USA, 2011; pp. i–xiii. ISBN 9781118029039. [Google Scholar]
- Deuse, J.; Benintendi, D.; Agrell, P.J.; Bogetoft, P. Power system and market integration of der, the EU-DEEP approach. In Proceedings of the IEEE Conference Publication, Turin, Italy, 13 May 2005; Volume 6, pp. 175–178. [Google Scholar]
- Sadeghian, H.; Wang, Z. A novel impact-assessment framework for distributed PV installations in low-voltage secondary networks. Renew. Energy 2020, 147, 2179–2194. [Google Scholar] [CrossRef]
- Duwadi, K.; Ingalalli, A.; Hansen, T.M. Monte Carlo Analysis of High Penetration Residential Solar Voltage Impacts using High Performance Computing. In Proceedings of the 2019 IEEE International Conference on Electro Information Technology (EIT), Brookings, SD, USA, 20–22 May 2019; pp. 1–6. [Google Scholar]
- Steyn, A.F.W.; Rix, A.J. Modelling the technical influence of randomly distributed solar PV uptake on electrical distribution networks. In Proceedings of the 2019 International Conference on Clean Electrical Power (ICCEP), Otranto, Italy, 2–4 July 2019; IEEE: Otranto, Italy, 2019; pp. 690–698. [Google Scholar]
- Al-saffar, M.; Zhang, S.; Nassif, A.; Musilek, P. Assessment of Photovoltaic Hosting Capacity of Existing Distribution Circuits. In Proceedings of the 2019 IEEE Canadian Conference of Electrical and Computer Engineering (CCECE), Edmonton, AB, Canada, 5–8 May 2019; pp. 1–4. [Google Scholar]
- Peppanen, J.; Bello, M.; Rylander, M. Service Entrance Hosting Capacity. In Proceedings of the 2018 IEEE 7th World Conference on Photovoltaic Energy Conversion (WCPEC) (A Joint Conference of 45th IEEE PVSC, 28th PVSEC & 34th EU PVSEC), Waikoloa Village, HI, USA, 10–15 June 2018; pp. 1451–1456. [Google Scholar]
- Abad, M.S.S.; Ma, J.; Zhang, D.; Ahmadyar, A.S.; Marzooghi, H. Probabilistic Assessment of Hosting Capacity in Radial Distribution Systems. IEEE Trans. Sustain. Energy 2018, 9, 1935–1947. [Google Scholar] [CrossRef]
- Alturki, M.; Khodaei, A.; Paaso, A.; Bahramirad, S. Optimization-based distribution grid hosting capacity calculations. Appl. Energy 2018, 219, 350–360. [Google Scholar] [CrossRef]
- Lillebo, M.; Zaferanlouei, S.; Zecchino, A.; Farahmand, H. Impact of large-scale EV integration and fast chargers in a Norwegian LV grid. J. Eng. 2019, 2019, 5104–5108. [Google Scholar] [CrossRef]
- Soukaina, N.; Hassane, E.; Hassan, E.M.; Tijani, L. Hosting capacity estimation of underground distribution feeder in Urbain Areas. In Proceedings of the 2019 International Conference on Wireless Technologies, Embedded and Intelligent Systems, WITS 2019, Fez, Morocco, 3–4 April 2019; pp. 1–5. [Google Scholar]
- Al-saadi, H.; Al-sarawi, S.; Zivanovic, R.; Abood, H.G. Hourly-Assessment of Grid Hosting Capacity for Active Distribution Network. In Proceedings of the 2018 IEEE International Conference on Probabilistic Methods Applied to Power Systems (PMAPS), Boise, ID, USA, 24–28 June 2018; pp. 1–7. [Google Scholar]
- Mirbagheri, S.M.; Moncecchi, M.; Falabretti, D.; Merlo, M. Hosting Capacity Evaluation in Networks with Parameter Uncertainties. In Proceedings of the 2018 18th International Conference on Harmonics and Quality of Power (ICHQP), Ljubljana, Slovenia, 13–16 May 2018; pp. 1–6. [Google Scholar]
- Faishal Fuad, R.S.; Adi, K.W.; Sarjiya; Putranto, L.M. Study on Photovoltaic Hosting in Yogyakarta Electric Distribution Network. In Proceedings of the 2018 5th International Conference on Information Technology, Computer, and Electrical Engineering (ICITACEE), Semarang, Indonesia, 27–28 September 2018; pp. 240–244. [Google Scholar]
- Chathurangi, D.; Jayatunga, U.; Rathnayake, M.; Wickramasinghe, A.; Agalgaonkar, A.; Perera, S. Potential Power Quality Impacts on LV Distribution Networks With High Penetration Levels of Solar PV. In Proceedings of the 2018 18th International Conference on Harmonics and Quality of Power (ICHQP), Ljubljana, Slovenia, 13–16 May 2018; pp. 1–6. [Google Scholar]
- ul Abideen, M.Z.; Ellabban, O.; Refaat, S.S.; Abu-Rub, H.; Al-Fagih, L. A Novel Methodology to Determine the Maximum PV Penetration in Distribution Networks. In Proceedings of the 2019 2nd International Conference on Smart Grid and Renewable Energy (SGRE), Doha, Qatar, 19–21 Novermber 2019; pp. 1–6. [Google Scholar]
- Ismael, S.M.; Aleem, S.H.E.A.; Abdelaziz, A.Y.; Zobaa, A.F. Probabilistic Hosting Capacity Enhancement in Non-Sinusoidal Power Distribution Systems Using a Hybrid PSOGSA Optimization Algorithm. Energies 2019, 12, 1018. [Google Scholar] [CrossRef]
- Essackjee, I.A.; King, R.T.F.A. Maximum Rooftop Photovoltaic Hosting Capacity with Harmonics as Limiting Factor – Case Study for Mauritius. In Proceedings of the 2019 International Conference on Advances in Big Data, Computing and Data Communication Systems (icABCD), Winterton, South Africa, 5–6 August 2019; pp. 1–6. [Google Scholar]
- Braga, M.D.; Machado, S.D.; Oliveira, I.C.; De Oliveira, T.E.C.; Ribeiro, P.F.; Lopes, B.I.L. Harmonic Hosting Capacity Approach in a Radial Distribution System due to PV Integration Using OpenDSS. In Proceedings of the 2018 13th IEEE International Conference on Industry Applications (INDUSCON), São Paulo, Brazil, 11–14 November 2018; pp. 222–228. [Google Scholar]
- Sakar, S.; Balci, M.E.; Abdel Aleem, S.H.E.; Zobaa, A.F. Increasing PV hosting capacity in distorted distribution systems using passive harmonic filtering. Electr. Power Syst. Res. 2017, 148, 74–86. [Google Scholar] [CrossRef]
- Li, Z.; Shahidehpour, M.; Alabdulwahab, A.; Al-Turki, Y. Valuation of distributed energy resources in active distribution networks. Electr. J. 2019, 32, 27–36. [Google Scholar] [CrossRef]
- Sakar, S.; Balci, M.E.; Abdel, S.H.E.; Zobaa, A.F. Integration of large- scale PV plants in non-sinusoidal environments: Considerations on hosting capacity and harmonic distortion limits. Renew. Sustain. Energy Rev. 2018, 82, 176–186. [Google Scholar] [CrossRef]
- Quintero-Molina, V.; Romero-L, M.; Pavas, A. Assessment of the hosting capacity in distribution networks with different DG location. In Proceedings of the 2017 IEEE Manchester PowerTech, Manchester, UK, 18–22 June 2017; pp. 1–6. [Google Scholar]
- Navarro, B.B.; Navarro, M.M. A comprehensive solar PV hosting capacity in MV and LV radial distribution networks. In Proceedings of the 2017 IEEE PES Innovative Smart Grid Technologies Conference Europe (ISGT-Europe), Torino, Italy, 26–29 September 2017; pp. 1–6. [Google Scholar]
- Estorque, L.K.L.; Pedrasa, M.A.A. Utility-scale DG planning using location-specific hosting capacity analysis. In Proceedings of the 2016 IEEE Innovative Smart Grid Technologies—Asia (ISGT-Asia), Melbourne, Australia, 28 November–1 December 2016; pp. 984–989. [Google Scholar]
- Reno, M.J.; Broderick, R.J. Statistical analysis of feeder and locational PV hosting capacity for 216 feeders. In Proceedings of the 2016 IEEE Power and Energy Society General Meeting (PESGM), Boston, MA, USA, 17–21 July 2016; pp. 1–5. [Google Scholar]
- Abad, M.S.S.; Ma, J.; Zhang, D.; Ahmadyar, A.S.; Marzooghi, H. Sensitivity of hosting capacity to data resolution and uncertainty modeling. In Proceedings of the 2018 Australasian Universities Power Engineering Conference (AUPEC), Auckland, New Zealand, 27–30 November 2018; pp. 1–6. [Google Scholar]
- Do, M.T.; Bruyere, A.; Francois, B. Sensitivity analysis of the CIGRE distribution network benchmark according to the large scale connection of renewable energy generators. In Proceedings of the 2017 IEEE Manchester PowerTech, Manchester, UK, 18–22 June 2017; pp. 1–6. [Google Scholar]
- Fan, S.; Pu, T.; Li, L.; Yu, T.; Yang, Z.; Gao, B. Evaluation of impact of integrated distributed generation on distribution network based on time-series analysis. In Proceedings of the 2016 China International Conference on Electricity Distribution (CICED), Xi’an, China, 10–13 August 2016; pp. 1–5. [Google Scholar]
- Athari, M.H.; Wang, Z.; Eylas, S.H. Time-series analysis of photovoltaic distributed generation impacts on a local distributed network. In Proceedings of the 2017 IEEE Manchester PowerTech, Manchester, UK, 18–22 June 2017; pp. 1–6. [Google Scholar]
- Gonzaga, R.M.; Massigan, J.A.D.; London, J.B.A.J. Analysis of the Hosting Capacity of a Real Distribution Feeder with Wind Generation. In Proceedings of the 2019 IEEE PES Innovative Smart Grid Technologies Conference—Latin America (ISGT Latin America), Gramado, Brazil, 15–18 September 2019; pp. 1–5. [Google Scholar]
- de Oliveira, T.E.C.; Bollen, M.; Ribeiro, P.F.; de Carvalho, P.M.S.; Zambroni, A.C.; Bonatto, B.D. The concept of dynamic hosting capacity for distributed energy resources: Analytics and practical considerations. Energies 2019, 12, 2576. [Google Scholar] [CrossRef]
- Rossi, M.; Viganò, G.; Moneta, D.; Clerici, D. Stochastic evaluation of distribution network hosting capacity: Evaluation of the benefits introduced by smart grid technology. In Proceedings of the 2017 AEIT International Annual Conference, Cagliari, Italy, 20–22 September 2017; pp. 1–6. [Google Scholar]
- Le Baut, J.; Zehetbauer, P.; Kadam, S.; Bletterie, B.; Hatziargyriou, N.; Smith, J.; Rylander, M. Probabilistic evaluation of the hosting capacity in distribution networks. In Proceedings of the 2016 IEEE PES Innovative Smart Grid Technologies Conference Europe (ISGT-Europe), Ljubljana, Slovenia, 9–12 October 2016; pp. 1–6. [Google Scholar]
- Klonari, V.; Toubeau, J.-F.; Lobry, J.; Vallée, F. Photovoltaic integration in smart city power distribution: A probabilistic photovoltaic hosting capacity assessment based on smart metering data. In Proceedings of the 2016 5th International Conference on Smart Cities and Green ICT Systems (SMARTGREENS), Rome, Italy, 23–25 April 2016; pp. 1–13. [Google Scholar]
- Schwanz, D.; Busatto, T.; Bollen, M.; Larsson, A. A stochastic study of harmonic voltage distortion considering single-phase photovoltaic inverters. In Proceedings of the 2018 18th International Conference on Harmonics and Quality of Power (ICHQP), Ljubljana, Slovenia, 13–16 May 2018; pp. 1–6. [Google Scholar]
- Wang, S.; Li, C.; Pan, Z.; Wang, J. Probabilistic method for distribution network electric vehicle hosting capacity assessment based on combined cumulants and gram-charlier expansion. Energy Procedia 2019, 158, 5067–5072. [Google Scholar] [CrossRef]
- Torquato, R.; Salles, D.; Pereira, C.O.; Meira, P.C.M.; Freitas, W. A Comprehensive Assessment of PV Hosting Capacity on Low-Voltage Distribution Systems. IEEE Trans. Power Deliv. 2018, 33, 1002–1012. [Google Scholar] [CrossRef]
- Ding, F.; Mather, B. On Distributed PV Hosting Capacity Estimation, Sensitivity Study, and Improvement. IEEE Trans. Sustain. Energy 2017, 8, 1010–1020. [Google Scholar] [CrossRef]
- Al-Saadi, H.; Zivanovic, R.; Al-Sarawi, S.F. Probabilistic analysis of maximum allowable PV connections across bidirectional feeders within a distribution network. In Proceedings of the 2017 Asian Conference on Energy, Power and Transportation Electrification (ACEPT), Singapore, 24–26 October 2017; pp. 1–6. [Google Scholar]
- Al-Saadi, H.; Zivanovic, R.; Al-Sarawi, S.F. Probabilistic Hosting Capacity for Active Distribution Networks. IEEE Trans. Ind. Inform. 2017, 13, 2519–2532. [Google Scholar] [CrossRef]
- Navarro-Espinosa, A.; Ochoa, L.F. Probabilistic Impact Assessment of Low Carbon Technologies in LV Distribution Systems. IEEE Trans. Power Syst. 2016, 31, 2192–2203. [Google Scholar] [CrossRef]
- Hung, D.Q.; Mishra, Y. A Multiobjective Voltage Unbalance Factor for PV Hosting Capacity with Probabilistic ZIP Load Models. In Proceedings of the 2018 IEEE Power & Energy Society General Meeting (PESGM), Portland, OR, USA, 5–9 August 2018; pp. 1–5. [Google Scholar]
- Schwanz, D.; Ronnberg, S.K.; Bollen, M. Hosting capacity for photovoltaic inverters considering voltage unbalance. In Proceedings of the 2017 IEEE Manchester PowerTech, Manchester, UK, 18–22 June 2017; pp. 1–6. [Google Scholar]
- Quijano, D.A.; Wang, J.; Sarker, M.R.; Padilha-Feltrin, A. Stochastic assessment of distributed generation hosting capacity and energy efficiency in active distribution networks. IET Gener. Transm. Distrib. 2017, 11, 4617–4625. [Google Scholar] [CrossRef]
- Schwanz, D.; Rönnberg, S.; Bollen, M. Voltage unbalance due to single-phase photovoltaic inverters. CIRED Open Access Proc. J. 2017, 2017, 906–910. [Google Scholar] [CrossRef][Green Version]
- Liu, Y.J.; Tai, Y.H.; Huang, C.Y.; Su, H.J.; Lan, P.H.; Hsieh, M.K. Assessment of the PV hosting capacity for the medium-voltage 11.4 kV distribution feeder. In Proceedings of the 2018 IEEE International Conference on Applied System Invention (ICASI), Chiba, Japan, 13–17 April 2018; pp. 381–384. [Google Scholar]
- Lakshmi, S.; Ganguly, S. Simultaneous optimisation of photovoltaic hosting capacity and energy loss of radial distribution networks with open unified power quality conditioner allocation. IET Renew. Power Gener. 2018, 12, 1382–1389. [Google Scholar] [CrossRef]
- Rabiee, A.; Mohseni-Bonab, S.M. Maximizing hosting capacity of renewable energy sources in distribution networks: A multi-objective and scenario-based approach. Energy 2017, 120, 417–430. [Google Scholar] [CrossRef]
- Sun, W.; Harrison, G.P. Wind-solar complementarity and effective use of distribution network capacity. Appl. Energy 2019, 247, 89–101. [Google Scholar] [CrossRef]
- Alturki, M.; Khodaei, A. Optimal loading capacity in distribution grids. In Proceedings of the 2017 North American Power Symposium (NAPS), Morgantown, WV, USA, 17–19 September 2017; pp. 1–6. [Google Scholar]
- Wang, Z.; Wang, X.; Tang, L. Practical power distance test tool based on OPF to Assess Feeder DG Hosting Capacity. In Proceedings of the 2017 IEEE Electrical Power and Energy Conference (EPEC), Saskatoon, SK, Canada, 22–25 October 2017; pp. 1–6. [Google Scholar]
- Alturki, M.; Khodaei, A. Marginal Hosting Capacity Calculation for Electric Vehicle Integration in Active Distribution Networks. In Proceedings of the 2018 IEEE/PES Transmission and Distribution Conference and Exposition (T&D), Denver, CO, USA, 16–19 April 2018; pp. 1–9. [Google Scholar]
- Wang, Y.; Yu, Y.; Zhang, J. Analysis for distribution network on hosting capacity of distributed wind turbines considering additional income under procedure conditions. J. Eng. 2017, 2017, 1373–1377. [Google Scholar] [CrossRef]
- Mmary, E.R.; Marungsri, B. Optimal Hybrid Renewable Generator for Techno-Economic Benefits in Smart Distribution Network. In Proceedings of the 2018 International Electrical Engineering Congress (iEECON), Krabi, Thailand, 7–9 March 2018; pp. 1–4. [Google Scholar]
- Zhao, J.; Wang, J.; Xu, Z.; Wang, C.; Wan, C.; Chen, C. Distribution Network Electric Vehicle Hosting Capacity Maximization: A Chargeable Region Optimization Model. IEEE Trans. Power Syst. 2017, 32, 4119–4130. [Google Scholar] [CrossRef]
- Chen, X.; Wu, W.; Zhang, B.; Lin, C. Data-Driven DG Capacity Assessment Method for Active Distribution Networks. IEEE Trans. Power Syst. 2017, 32, 3946–3957. [Google Scholar] [CrossRef]
- Chen, X.; Wu, W.; Zhang, B. Robust Capacity Assessment of Distributed Generation in Unbalanced Distribution Networks Incorporating ANM Techniques. IEEE Trans. Sustain. Energy 2018, 9, 651–663. [Google Scholar] [CrossRef]
- Vatani, M.; Alkaran, D.S.; Sanjari, M.J.; Gharehpetian, G.B. Multiple distributed generation units allocation in distribution network for loss reduction based on a combination of analytical and genetic algorithm methods. IET Gener. Transm. Distrib. 2016, 10, 66–72. [Google Scholar] [CrossRef]
- Alturki, M. Hosting Capacity Optimization in Modern Distribution Grids; University of Denver: Denver, CO, USA, 2018. [Google Scholar]
- Rylander, M.; Smith, J.; Sunderman, W. Streamlined method for determining distribution system hosting capacity. IEEE Trans. Ind. Appl. 2016, 52, 105–111. [Google Scholar] [CrossRef]
- Rylander, M.; Smith, J.; Sunderman, W. Streamlined Method for Determining Distribution System Hosting Capacity. In Proceedings of the 2015 IEEE Rural Electric Power Conference, Asheville, NC, USA, 19–21 April 2015; pp. 3–9. [Google Scholar]
- Rylander, M.; Smith, J.; Sunderman, W.; Smith, D.; Glass, J. Application of new method for distribution-wide assessment of Distributed Energy Resources. In Proceedings of the 2016 IEEE/PES Transmission and Distribution Conference and Exposition (T&D), Dallas, TX, USA, 3–5 May 2016; pp. 1–5. [Google Scholar]
- Open Electrical Power Systems Analysis Software. Available online: https://wiki.openelectrical.org/index.php?title=Power_Systems_Analysis_Software (accessed on 20 January 2020).
- Siemens PSS®Sincal All-in-one Simulation Software for the Analysis and Planning of Power Networks. Available online: https://assets.new.siemens.com/siemens/assets/public.1537970929.31ece3a2-e9cc-4528-b9f9-6bf61b613de2.ref-no-69-ps-c-pss-sincal-brochure-hires-intl-sept2018.pdf (accessed on 20 January 2020).
- Siemens Maximal Hosting Capacity (ICA). Available online: https://assets.new.siemens.com/siemens/assets/public.1516636173.d30d49557176528d935ec035d8499ac26d083822.11-ica-module-datasheet-sincal-ag.pdf (accessed on 20 January 2020).
- DIgSILENT PowerFactory 2019 What’s New. Available online: https://www.digsilent.de/en/downloads.html (accessed on 20 January 2020).
- NEPLAN Target Grid Planning. Available online: https://www.neplan.ch/description/target-grid-planning/ (accessed on 20 January 2020).
- Smarter Grid Solutions (SGS). Enhanced Hosting Capacity Analysis. 2018. Available online: http://mnsolarpathways.org/wp-content/uploads/2018/10/mn-solar-pathways_pv-hosting-capacity-report.pdf (accessed on 29 January 2020).
- Yuan, J.; Weng, Y.; Tan, C. Quantifying Hosting Capacity for Rooftop PV System in LV Distribution Grids. 2019. Available online: https://arxiv.org/abs/1909.00864 (accessed on 29 January 2020).
- CYME Integration Capacity Analysis. Available online: http://www.cyme.com/software/cymeica/ (accessed on 21 January 2020).




| Ref. | DER Technology | Performance Index | Study Objective | ||||||
|---|---|---|---|---|---|---|---|---|---|
| OV | UV | LN Limit | TX Limit | HD | RPF | FCL | |||
| [21] | DER | ✔ | ✔ | ✔ | ✔ | Analyze the hosting capacity of the secondary side of a North American split-phase residential network. | |||
| [25] | DG | ✔ | Find the hosting capacity of a distributed feeder using π line model. | ||||||
| [28] | PV | ✔ | ✔ | ✔ | Find the PV hosting capacity of MV and LV distribution networks in Kentungan. | ||||
| [33] | PV | ✔ | Find the harmonic hosting capacity of radial distribution feeders. | ||||||
| [37] | DG | ✔ | ✔ | ✔ | Study the effects of DG location on the hosting capacity. | ||||
| [38] | PV | ✔ | ✔ | Develop a methodology to study the effects of MV-LV interconnection on the PV hosting capacity. | |||||
| [39] | DG | ✔ | ✔ | ✔ | ✔ | Estimate the location-specific utility-scale DG hosting capacity. | |||
| [40] | PV | ✔ | ✔ | ✔ | ✔ | Analyze 216 MV distribution feeders and present the results of the locational hosting capacity calculation | |||
| Ref. | DER Technology | Performance Index | Study Objective | ||||||||
|---|---|---|---|---|---|---|---|---|---|---|---|
| OV | UV | LN Limit | TX Limit | HD | RPF | DL | PF | VU | |||
| [19] | PV | ✔ | ✔ | ✔ | Find the hosting capacity of a sample distribution network with randomly distributed PV systems. | ||||||
| [29] | PV | ✔ | ✔ | ✔ | ✔ | ✔ | Analyze the impact of high PV penetration on the power quality of a LV network. | ||||
| [30] | PV | ✔ | ✔ | Determine the hosting capacity of a distribution network with distribution losses as the limiting criteria. | |||||||
| [32] | PV | ✔ | ✔ | ✔ | ✔ | Study the effects of harmonics on a real LV network using actual consumption and PV system output data. | |||||
| [42] | PV | ✔ | ✔ | ✔ | ✔ | Evaluate the probability of performance index violation in a MV distribution network when the hosting capacity limit is not obeyed. | |||||
| [43] | Wind turbine | ✔ | ✔ | Assess the impact of DG integration on the voltage quality, economics and hosting capacity of a distribution network. | |||||||
| [44] | PV | ✔ | ✔ | Analyze the impact of PV integration into a real distribution network using time-series analysis. | |||||||
| [45] | Wind turbine | ✔ | ✔ | ✔ | ✔ | ✔ | Calculate the hosting capacity of real distribution feeder and determine the factors that limit the integration of wind generation into the distribution network. | ||||
| Ref. | DER Technology | Performance Index | Study Objective | Technique | ||||||||
|---|---|---|---|---|---|---|---|---|---|---|---|---|
| OV | UV | LN Limit | TX Limit | HD | RPF | PF | VU | DL | ||||
| [17] | PV | ✔ | ✔ | Present an impact-assessment framework to study two types of PV system deployment scenarios: customer-based (Stochastic) and utility-based (Optimization). | Monte-Carlo based technique for random placement and sizing of PV units. | |||||||
| [18] | PV | ✔ | ✔ | ✔ | ✔ | Present an impact assessment framework based on parallel computing and Monte Carlo simulation for PV systems integration into LV feeders. | Monte-Carlo based technique for random placement and sizing of PV units. | |||||
| [20] | PV | ✔ | Calculate the hosting capacity of three real distribution networks using a methodology based on Monte Carlo simulation. | Monte-Carlo simulation based probabilistic power flow for random placement and sizing of PV units. | ||||||||
| [26] | PV | ✔ | ✔ | Determine the hosting capacity and probabilistic expectation of violations for PV system integration into distribution networks. | Nataf transformation for spatial correlations between PV units and loads. | |||||||
| [41] | PV | ✔ | Investigate the effects of the resolution of historical data and the uncertainty of DG placement on the hosting capacity of distribution networks. | Monte-Carlo based framework for PV unit sizing. | ||||||||
| [47] | DG | ✔ | ✔ | ✔ | Present an innovative procedure based on Monte Carlo simulation with limited iterations for hosting capacity and congestion curve calculation. | Monte-Carlo based probabilistic approach for DG unit placement and sizing. | ||||||
| [48] | DER | ✔ | ✔ | Use a three-step probabilistic methodology to analyze the hosting capacity of distribution network with various operation modes. | Monte-Carlo based probabilistic load flow for random DER sizing and placement along with Secant Method algorithm for scaling up the power of all generators proportionally. | |||||||
| [49] | PV | ✔ | ✔ | ✔ | ✔ | ✔ | Signify the usefulness of smart meter data in finding the maximum PV hosting capacity of LV distribution feeders. | Monte-Carlo based algorithm for sampling from smart meter data. | ||||
| [50] | PV | ✔ | Estimate the hosting capacity of a LV distribution network taking into account the harmonic distortion of single-phase PV inverters. | Monte-Carlo based method for PV unit placement in the busses and phases. | ||||||||
| [51] | EV | ✔ | ✔ | Find the distribution network EV hosting capacity using a probabilistic method based on Combined Cumulants and Gram-Charlier Expansion. | Monte-Carlo simulation used to find the Cumulants of EV charging demand. | |||||||
| [52] | PV | ✔ | ✔ | ✔ | ✔ | ✔ | Provide an understanding of LV systems’ hosting capacity by analyzing the stochastic results of 50,000 real LV systems. | Simplified Monte-Carlo based method taking PV unit location as the random variable. | ||||
| [53] | PV | ✔ | ✔ | ✔ | ✔ | ✔ | Estimate the hosting capacity of 17 utility distribution feeders and analyze the effects of feeder and PV system characteristics on the hosting capacity. | Monte-Carlo simulation-based technique taking PV unit size and location as the random variable. | ||||
| [54] | PV | ✔ | ✔ | ✔ | ✔ | Provide a tool for distribution network operators (DNOs) for determining the maximum permissible PV systems size. | Quasi Monte-Carlo method for handling the uncertainties. | |||||
| [55] | PV and Wind turbine | ✔ | ✔ | Present a risk assessment tool for estimating the hosting capacity of distribution networks. | Sparse grid technique for risk assessment. | |||||||
| [56] | PV, EV, electric heat pumps and combined heat and power units | ✔ | ✔ | ✔ | ✔ | Develop a probabilistic impact assessment methodology to study the impact of low carbon technologies on the LV network. | Monte-Carlo simulation for sizing and placement of PV, EVs, EHPs and µCHP units. | |||||
| [57] | PV | ✔ | Develop a multi-objective voltage unbalance factor to assess the effects of single-phase PV system integration on three-phase residential distribution networks. | Monte-Carlo simulation for sizing and placement of PV on the busses and phases and Gaussian distribution model to characterize the uncertainty of loads. | ||||||||
| [58] | PV | ✔ | Find the hosting capacity of LV rural distribution networks with regards to the negative-sequence voltage unbalance for single phase PV system integration. | Monte-Carlo based method for placement of PV units on the busses and phases. | ||||||||
| [60] | PV | ✔ | Find the single-phase PV hosting capacity of LV networks with regards to negative-sequence voltage balance and uncertainty in location and connection phase. | Monte-Carlo method for PV unit placement on the busses and phases. | ||||||||
| [61] | PV | ✔ | ✔ | Study the impact of high PV penetration on a MV distribution feeder, taking into account the uncertainty of PV systems’ location and size. | Random generation of PV units size and location using MATLAB. | |||||||
| Ref. | DER Technology | Performance Index | Study Objective | Objective Function | |||||||
|---|---|---|---|---|---|---|---|---|---|---|---|
| OV | UV | LN Limit | TX Limit | HD | RPF | VF | VU | ||||
| [17] | PV | ✔ | ✔ | Present an impact-assessment framework to study two types of PV systems deployment scenarios: customer-based (Stochastic) and utility-based (Optimization). | Minimize energy losses, voltage deviation and voltage fluctuation. | ||||||
| [22] | DG | ✔ | ✔ | Propose a framework for radial distribution system hosting capacity estimation that considers loads and DGs uncertainties. | Maximize the active power generation of a DG. | ||||||
| [23] | DG | ✔ | ✔ | ✔ | Propose a linear power flow based robust optimization method to find the DG hosting capacity of distribution networks using linear programming. | Minimize the active power generation of a DG over the uncertain variables while maximizing it over the primal variables. | |||||
| [34] | PV | ✔ | ✔ | ✔ | ✔ | Finding the PV hosting capacity of a distribution system containing harmonic distortions. | Maximize HC where HC is dependent on the main capacitive reactance, the inductive reactance, dampening resistance and the capacity of PV unit. | ||||
| [62] | PV | ✔ | ✔ | ✔ | Site open unified power quality conditioner (UPQC-O) while optimizing PV hosting capacity. | Maximize the PV units active power generation and minimize the total energy loss of the network. | |||||
| [63] | Wind turbine | ✔ | ✔ | ✔ | Introduce a stochastic multi-objective model to maximize the wind turbine hosting capacity and minimize the energy procurement costs. | Minimize the expected cost of power purchased from the upstream network and minimize the operation and maintenance cost of the wind farms. | |||||
| [64] | PV and wind turbine | ✔ | ✔ | ✔ | ✔ | Optimally size and site wind and PV systems to maximize the hosting capacity of distribution networks. | Maximize the energy production of the hybrid system. | ||||
| [65] | DG | ✔ | ✔ | ✔ | Find the optimal loading capacity of a distribution network by linearizing the AC power flow equations. | Maximize the additional load capacity that can be added to the system. | |||||
| [66] | DG | ✔ | ✔ | ✔ | ✔ | ✔ | Present a methodology to increase the DG penetration in a distribution system without advanced distribution system. | Maximize the active power generation of the DG. | |||
| [67] | EV | ✔ | ✔ | ✔ | Present a mathematical model for calculating the marginal EV hosting capacity of nodes in a distribution network. | Maximize the additional generation or load over the additional active power that can be added to the network and minimize it over the available load demand. | |||||
| [68] | Wind turbine | ✔ | ✔ | ✔ | Present a method for calculating the wind turbine hosting capacity of distribution systems while maximizing the economic benefits. | Maximize the additional income of wind turbines by traditional generation reduction, net loss reduction and environment profits. | |||||
| [69] | PV and Wind turbine | ✔ | ✔ | Minimize active power losses by placing hybrid renewable generators and shunt capacitors using ABC algorithm. | Maximize the loss reduction and voltage stability. | ||||||
| [70] | EV | ✔ | ✔ | ✔ | Propose a concept of EV chargeable regions for distribution network EV hosting capacity calculation. | Minimize total distribution network operation cost by minimizing the line losses and the compensation cost of delayed charging. | |||||
| [71] | DG | ✔ | ✔ | ✔ | Propose a robust optimization-based DG hosting capacity calculation method. | Maximize the total DG output. | |||||
| [72] | DG | ✔ | ✔ | ✔ | Optimally size and site DGs in an unbalanced distribution network using the RC-CAM method. | Maximize the total DG output. | |||||
| Ref. | DER Technology | Performance Index | Study Objective | ||||||
|---|---|---|---|---|---|---|---|---|---|
| OV | UV | LN Limit | TX Limit | RPF | PD | FC | |||
| [75] | PV | ✔ | ✔ | ✔ | ✔ | ✔ | ✔ | Outline the methodology of streamlined analysis by determining the PV hosting capacity of a distribution feeder. | |
| [76] | PV | ✔ | ✔ | ✔ | ✔ | ✔ | ✔ | ✔ | Outline the methodology of streamlined analysis by determining the PV hosting capacity of a distribution feeder. |
| [77] | DER | ✔ | ✔ | ✔ | ✔ | ✔ | Provide a summary of a new streamlined method to assess the impacts of DER integration on a distribution. | ||
| Characteristic | Constant Source | Time Series | Stochastic | Optimization-Based | Streamlined |
|---|---|---|---|---|---|
| Data requirement | Small | Large | Moderate | Moderate | Moderate |
| Complexity | Simple | Moderate | Complex | Complex | Complex |
| Calculation time | Small | Moderate | Large | Large | Moderate |
| No. of scenarios tested | Few | Few | Many | Several | Several |
| Results | Approximate | Accurate | Accurate | Exact (for given constraints) | Approximate |
© 2020 by the authors. Licensee MDPI, Basel, Switzerland. This article is an open access article distributed under the terms and conditions of the Creative Commons Attribution (CC BY) license (http://creativecommons.org/licenses/by/4.0/).
Share and Cite
Zain ul Abideen, M.; Ellabban, O.; Al-Fagih, L. A Review of the Tools and Methods for Distribution Networks’ Hosting Capacity Calculation. Energies 2020, 13, 2758. https://doi.org/10.3390/en13112758
Zain ul Abideen M, Ellabban O, Al-Fagih L. A Review of the Tools and Methods for Distribution Networks’ Hosting Capacity Calculation. Energies. 2020; 13(11):2758. https://doi.org/10.3390/en13112758
Chicago/Turabian StyleZain ul Abideen, Mohammad, Omar Ellabban, and Luluwah Al-Fagih. 2020. "A Review of the Tools and Methods for Distribution Networks’ Hosting Capacity Calculation" Energies 13, no. 11: 2758. https://doi.org/10.3390/en13112758
APA StyleZain ul Abideen, M., Ellabban, O., & Al-Fagih, L. (2020). A Review of the Tools and Methods for Distribution Networks’ Hosting Capacity Calculation. Energies, 13(11), 2758. https://doi.org/10.3390/en13112758

