Current Harmonics Controller for Reduction of Acoustic Noise, Vibrations and Torque Ripple Caused by Cogging Torque in PM Motors under FOC Operation
Abstract
1. Introduction
2. Mathematical Model of a Three-Phase PM Motor
Cogging Torque
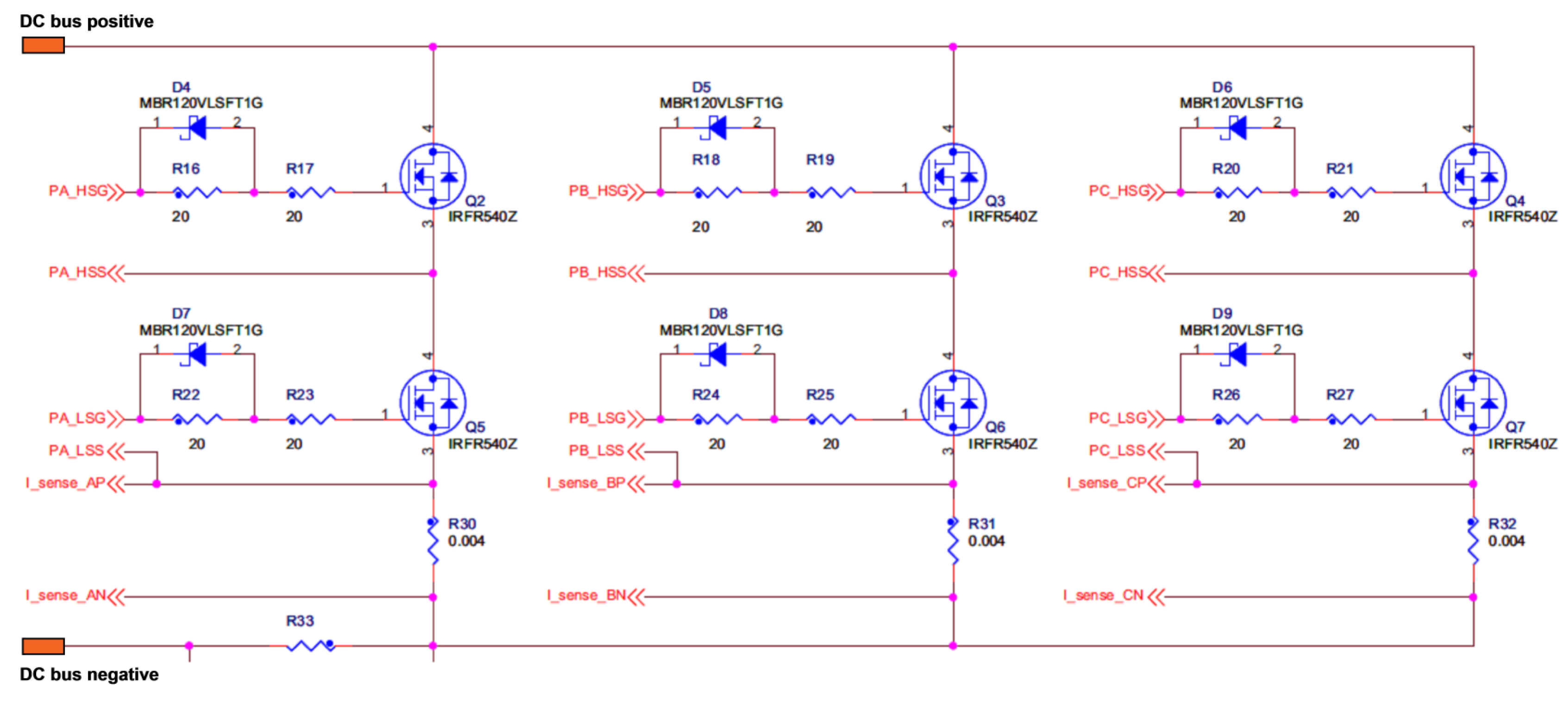
3. Experimental Setup
4. Reducing Impact of the Cogging Torque
4.1. Conventional Control Technique to Reduce the Impact of the Cogging Torque
4.2. Proposed Current Harmonics Controller
5. Results of Cogging Torque Reduction
5.1. Torque Ripple Reduction
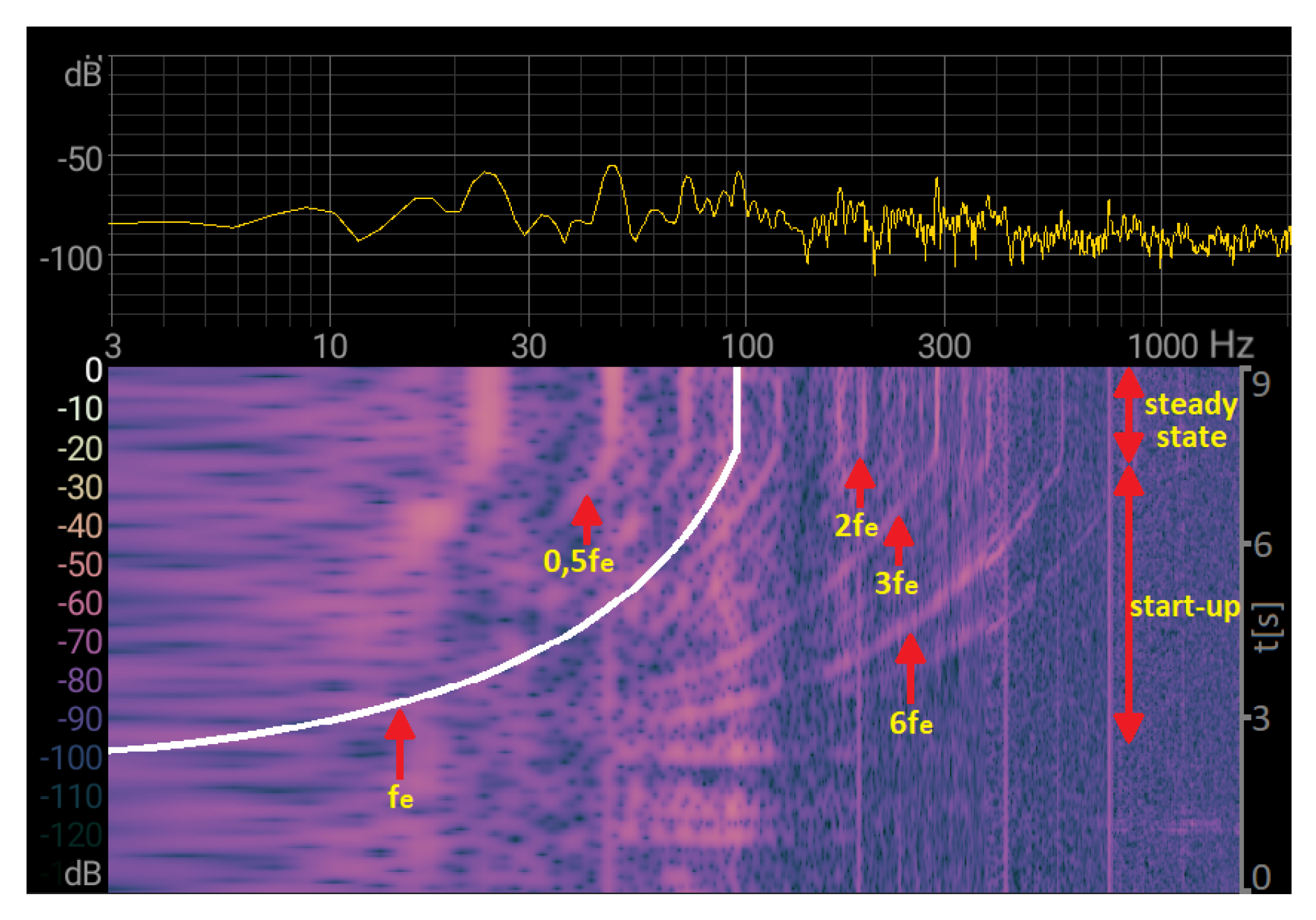
5.2. Acoustic Noise and Vibrations Reduction
6. Conclusions
Author Contributions
Funding
Acknowledgments
Conflicts of Interest
Nomenclature
| rotor mechanical angular position | |
| stator electrical frequency | |
| mechanical angular velocity | |
| electromagnetic torque | |
| required value | |
| rotor electrical angular position | |
| electrical angular velocity | |
| rotor mechanical speed expressed in rpm | |
| cogging torque | |
| , , | inverter switching signals |
Abbreviations
| PM | Permanent Magnet |
| FOC | Field Oriented Control |
| CHC | Current Harmonics Controller |
| Back-EMF | Back Electromotive Force (voltage) |
| BLDC | Brushless Direct Current |
| PMSM | Permanent Magnet Synchronous Motor |
| PI | Proportional Integral |
| LCM | Least Common Multiple |
| SVM | Space Vector Modulation |
| FFT | Fast Fourier Transform |
References
- Islam, R.; Husain, I. Analytical Model for Predicting Noise and Vibration in Permanent-Magnet Synchronous Motors. IEEE Trans. Ind. Appl. 2010, 46, 2346–2354. [Google Scholar] [CrossRef]
- Le Besnerais, J. Acoustic noise & vibrations due to magnetic forces in permanent magnet synchronous machines for traction application. Eomys Eng. 2016. Available online: https://eomys.com/IMG/pdf/2016_10_18_acoustic_noise_and_vibrations_due_to_magnetic_forces_in_pmsm_for_traction_applications.pdf (accessed on 15 May 2020).
- Zhu, Z.Q.; Leong, J.H. Analysis and Mitigation of Torsional Vibration of PM Brushless AC/DC Drives with Direct Torque Controller. IEEE Trans. Ind. Appl. 2012, 48, 1296–1306. [Google Scholar] [CrossRef]
- Yang, H.; Chen, Y. Influence of Radial Force Harmonics with Low Mode Number on Electromagnetic Vibration of PMSM. IEEE Trans. Energy Convers. 2014, 29, 38–45. [Google Scholar] [CrossRef]
- Lee, H.J.; Chung, S.U.; Hwang, S.M. Noise source identification of a BLDC motor. J. Mech. Sci. Technol. 2008, 22, 708–713. [Google Scholar] [CrossRef]
- Sumega, M.; Zossak, S.; Varecha, P.; Rafajdus, P. Sources of torque ripple and their influence in BLDC motor drives. Transp. Res. Procedia 2019, 40, 519–526. [Google Scholar] [CrossRef]
- Galfarsoro, U.; Parra, J.; McCloskey, A.; Zarate, S.; Hernández, X. Analysis of vibration induced by cogging torque in permanent-magnet synchronous motors. In Proceedings of the IEEE International Workshop of Electronics, Control, Measurement, Signals and their Application to Mechatronics, Donostia-San Sebastian, Spain, 24–26 May 2017. [Google Scholar]
- Piccoli, M.; Yim, M. Anticogging: Torque ripple suppression, modeling, and parameter selection. Int. J. Robot. Res. 2016, 35, 148–160. [Google Scholar] [CrossRef]
- Le Besnerais, J. Electromagnetically-excited noise mitigation techniques of electric motors used in EV/HEV applications. Eomys Eng. 2018. Available online: https://eomys.com/IMG/pdf/2018_06_21_noise_mitigation_techniques_of_electric_motors_used_in_ev_hev.pdf (accessed on 15 May 2020).
- Bianchi, N.; Bolognani, S. Design Techniques for Reducing the Cogging Torque in Surface-Mounted PM Motors. IEEE Trans. Ind. Appl. 2002, 38, 1259–1265. [Google Scholar] [CrossRef]
- Islam, R.; Husain, I.; Fardoun, A.; McLaughlin, K. Permanent-Magnet Synchronous Motor Magnet Designs with Skewing for Torque Ripple and Cogging Torque Reduction. IEEE Trans. Ind. Appl. 2009, 45, 152–160. [Google Scholar] [CrossRef]
- Zhu, D.Q.; Howe, D. Influence of Design Parameters on Cogging Torque in Permanent Magnet Machines. IEEE Trans. Energy Convers. 2000, 15, 407–412. [Google Scholar] [CrossRef]
- Dosiek, L.; Pillay, P. Cogging Torque Reduction in Permanent Magnet Machines. IEEE Trans. Ind. Appl. 2007, 43, 1565–1571. [Google Scholar] [CrossRef]
- Li, T.; Slemon, G. Reduction of cogging torque in permanent magnet motors. IEEE Trans. Magn. 1988, 24, 2901–2903. [Google Scholar]
- Park, H.W.; Park, S.J.; Lee, Y.W.; Song, S.; Kim, C. Reference frame approach for torque ripple minimization of BLDCM over wide speed range including cogging torque. IEEE Trans. Ind. Electron. 2000, 47, 637–642. [Google Scholar]
- Holtz, J.; Springob, L. Identification and Compensation of Torque Ripple in High-Precision Permanent Magnet Motor Drives. IEEE Trans. Ind. Electron. 1996, 43, 309–320. [Google Scholar] [CrossRef]
- Sumega, M.; Rafajdus, P.; Scelba, G.; Stulrajter, M. Control Strategies for the Identification and Reduction of Cogging Torque in PM Motors. In Proceedings of the 2019 International Conference on Electrical Drives & Power Electronics (EDPE), The High Tatras, Slovakia, 24–26 September 2019; pp. 74–80. [Google Scholar]
- Springob, L.; Holtz, J. High-Bandwidth Current Control for Torque-Ripple Compensation in PM Synchronous Machines. IEEE Trans. Ind. Electron. 1998, 45, 713–721. [Google Scholar] [CrossRef]
- Mattavelli, P.; Tubina, L.; Zigliotto, M. Torque-Ripple Reduction in PM Synchronous Motor Drives Using Repetitive Current Control. IEEE Trans. Power Electron. 2005, 20, 1423–1431. [Google Scholar] [CrossRef]
- Chapman, P.L.; Sudhoff, S.D. A Multiple Reference Frame Synchronous Estimator/Regulator. IEEE Trans. Energy Convers. 2000, 15, 197–202. [Google Scholar] [CrossRef]
- Musak, M.; Stulrajter, M.; Hrabovcova, V.; Cacciato, M.; Scarcella, G.; Scelba, G. Suppression of Low-order Current Harmonics in AC Motor Drives via Multiple Reference Frames Based Control Algorithm. Electr. Power Components Syst. 2015, 43, 2059–2068. [Google Scholar] [CrossRef]
- Xia, C.; Ji, B.; Yan, Y. Smooth Speed Control for Low Speed High Torque Permanent Magnet Synchronous Motor Using Proportional Integral Resonant Controller. IEEE Trans. Ind. Electron. 2015, 62, 2123–2134. [Google Scholar] [CrossRef]
- Flieller, D.; Nguyen, N.K.; Wira, P.; Strutzer, G.; Abdeslam, D.O.; Merckle, J. A Self-Learning Solution for Torque Ripple Reduction for Nonsinusoidal Permanent-Magnet Motor Drives Based on Artificial Neural Networks. IEEE Trans. Ind. Electron. 2014, 61, 655–666. [Google Scholar] [CrossRef]
- Truong, P.H.; Flieller, D.; Nguyen, N.K.; Merckle, J.; Strutzer, G. An Investigation of Adaline for Torque Ripple Minimization in Non-Sinusoidal Synchronous Reluctance Motors. In Proceedings of the 39th Annual Conference of the IEEE Industrial Electronics Society (IECON), Vienna, Austria, 10–13 November 2013; pp. 2602–2607. [Google Scholar]
- Sumega, M.; Zossak, S.; Varecha, P.; Rafajdus, P.; Stulrajter, M. Adaptive algorithm to reduce acoustic noise and torque ripple in low-cost PM motors. In Proceedings of the International Aegean Conference on Electrical Machines and Power Electronics (ACEMP) & International Conference on Optimization of Electrical and Electronic Equipment (OPTIM), Istanbul, Turkey, 27–29 August 2019; pp. 100–107. [Google Scholar]
- Pillay, P.; Krishnan, R. Modeling, simulation, and analysis of permanent-magnet motor drives. I. The permanent-magnet synchronous motor drive. IEEE Trans. Ind. Appl. 1989, 25, 265–273. [Google Scholar] [CrossRef]
- Lazor, M.; Stulrajter, M. Modified Field Oriented Control for Smooth Torque Operation of a BLDC Motor. In Proceedings of the 10th International Conference ELEKTRO, Rajecke Teplice, Slovakia, 19–20 May 2014; pp. 180–195. [Google Scholar]
- Wang, S. BLDC Ripple Torque Reduction via Modified Sinusoidal PWM. In Proceedings of the Fairchild Semiconductor Power Seminar; 2009; pp. 1–10. Available online: https://www.semanticscholar.org/paper/BLDC-Ripple-Torque-Reduction-via-Modified-PWM-Wang/80aac8a85484b0830ccf9cfc00add136c785b313 (accessed on 15 May 2020).
- Leong, J.H.; Zhu, Z.Q. Acoustic noise and vibration of direct-torque-controlled permanent magnet brushless DC drives. In Proceedings of the 6th IET International Conference on Power Electronics, Machines and Drives (PEMD), Bristol, UK, 27–29 March 2012; Volume 48, pp. 1296–1306. [Google Scholar]
- Krishnan, R. Permanent Magnet Synchronous and Brushless DC Motor Drives; CRC Press: Boca Raton, FL, USA, 2010. [Google Scholar]
- Hanselman, D. Brushless Permanent Magnet Motor Design, 2nd ed.; Magna Physics Publishing: Lebanon, OH, USA, 2006. [Google Scholar]
- Stulrajter, M.; Filka, R. Dual 3-Phase PMSM Development Kit with MPC5643L; Application Note (AN4518); Freescale Semiconductor: Austin, TX, USA, 2012. [Google Scholar]
































| Number of Poles | 2p[-] | 8 | Output Power | [W] | 125 | |
| Nominal Voltage | [V] | 24 | Rated Speed | [rpm] | 3000 | |
| Rated Current | [A] | 7.8 | Rated Torque | [Nm] | 0.4 | |
| Torque Constant | [] | 0.066 | Back-EMF Constant | [] | 0.01 | |
| Motor Inertia | J [kg.m] | 0.000017 | Stator Resistance | [] | 0.2423 |
| Vibrations [dB] | Acoustic Noise [dB] | |||
|---|---|---|---|---|
| [rpm] | Cogg. map OFF | Cogg. map ON | Cogg. map OFF | Cogg. map ON |
| 286 | −56 | −71.4 | −79 | −80 |
| 334 | −57 | −70.2 | −80 | −85 |
| 382 | −49.8 | −70.4 | −85 | −86 |
| 430 | −50.2 | −68 | −77 | −85 |
| 513 | −34.6 | −61 | −62 | −89 |
| 597 | −27 | −54.2 | −54 | −79 |
| 668 | −29.8 | −57.8 | −52 | −80 |
| 716 | −28.6 | −57.4 | −56 | −82 |
| 836 | −35.8 | −64 | −59 | −79 |
| 955 | −45 | −67 | −52 | −87 |
| 1027 | −51.8 | −71.4 | −53 | −71 |
| 1122 | −57.4 | −61 | −54 | −66 |
| 1265 | −57 | −59.4 | −52 | −58 |
| 1385 | −57 | −57 | −62 | −64 |
| 1409 | −55 | −57 | −69 | −71 |
| 1528 | −54.2 | −54.2 | −72 | −78 |
| Acoustic Noise [dB] | |||
|---|---|---|---|
| [rpm] | Cogg. map OFF | Cogg. map ON | Cogg. map ON + CHC |
| 119 | −74 | −85 | −85 |
| 143 | −69 | −82 | −85 |
| 167 | −64 | −77 | −80 |
| 191 | −49 | −67 | −75 |
| 215 | −46 | −60 | −66 |
| 239 | −51 | −68 | −75 |
| 286 | −55 | −66 | −73 |
| 334 | −49 | −63 | −72 |
| 382 | −51 | −62 | −70 |
| 430 | −51 | −65 | −80 |
| 513 | −68 | −79 | −89 |
| 597 | −75 | −83 | −90 |
| 668 | −72 | −80 | −89 |
| 716 | −66 | −74 | −85 |
| 836 | −75 | −83 | −90 |
| 955 | −70 | −77 | −91 |
| 1027 | −65 | −71 | −85 |
| 1122 | −71 | −75 | −90 |
| 1265 | −68 | −72 | −89 |
| 1385 | −68 | −70 | −88 |
| 1409 | −65 | −67 | −90 |
| 1528 | −64 | −66 | −90 |
© 2020 by the authors. Licensee MDPI, Basel, Switzerland. This article is an open access article distributed under the terms and conditions of the Creative Commons Attribution (CC BY) license (http://creativecommons.org/licenses/by/4.0/).
Share and Cite
Sumega, M.; Rafajdus, P.; Stulrajter, M. Current Harmonics Controller for Reduction of Acoustic Noise, Vibrations and Torque Ripple Caused by Cogging Torque in PM Motors under FOC Operation. Energies 2020, 13, 2534. https://doi.org/10.3390/en13102534
Sumega M, Rafajdus P, Stulrajter M. Current Harmonics Controller for Reduction of Acoustic Noise, Vibrations and Torque Ripple Caused by Cogging Torque in PM Motors under FOC Operation. Energies. 2020; 13(10):2534. https://doi.org/10.3390/en13102534
Chicago/Turabian StyleSumega, Martin, Pavol Rafajdus, and Marek Stulrajter. 2020. "Current Harmonics Controller for Reduction of Acoustic Noise, Vibrations and Torque Ripple Caused by Cogging Torque in PM Motors under FOC Operation" Energies 13, no. 10: 2534. https://doi.org/10.3390/en13102534
APA StyleSumega, M., Rafajdus, P., & Stulrajter, M. (2020). Current Harmonics Controller for Reduction of Acoustic Noise, Vibrations and Torque Ripple Caused by Cogging Torque in PM Motors under FOC Operation. Energies, 13(10), 2534. https://doi.org/10.3390/en13102534
