Optimal Operation Parameter Estimation of Energy Storage for Frequency Regulation
Abstract
1. Introduction
2. Energy Storage System for Frequency Regulation
2.1. Frequency Regulation Control Scheme
2.2. Life Cycle Model of Energy Storage System
3. Estimation of Optimal Parameters
3.1. Objective Functions
3.2. Analysis of Objective Function Sensitivity to Parameter Variation
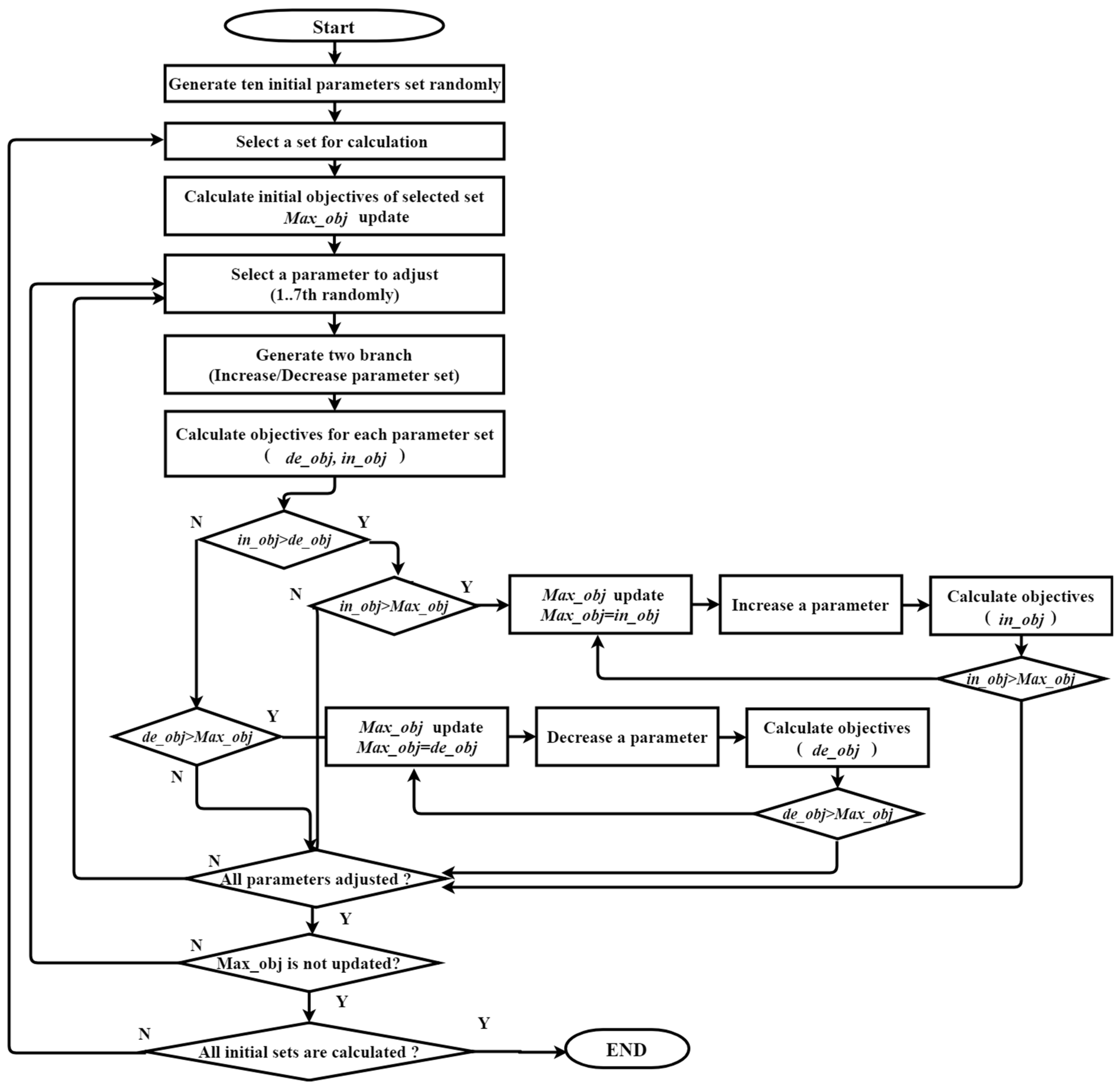
3.3. FR-ESS Optimal Parameters Estimating Algorithm Using the Branch-and-Bound Method
3.4. Case Studies
3.4.1. Solution Convergence Test
3.4.2. Case Study Considering Various Weight Values in Objective Function
4. Conclusions
Author Contributions
Funding
Acknowledgments
Conflicts of Interest
References
- Kundur, P. Power System Stability and Control; McGraw-Hill: New York, NY, USA, 1994; ISBN 9780070359581. [Google Scholar]
- Li, X.; Hui, D.; Lai, X. Battery energy storage station (BESS)-based smoothing control of photovoltaic (PV) and wind power generation fluctuations. IEEE Trans. Sustain. Energy 2013, 4, 464–473. [Google Scholar] [CrossRef]
- Horiba, T. Lithium-ion battery systems. Proc. IEEE 2014, 102, 939–950. [Google Scholar] [CrossRef]
- Bitaraf, H.; Rahman, S. Reducing curtailed wind energy through energy storage and demand response. IEEE Trans. Sustain. Energy 2018, 9, 228–236. [Google Scholar] [CrossRef]
- Akhil, A.A.; Huff, G.; Currier, A.B.; Kaun, B.C.; Rastler, D.M.; Chen, S.B.; Cotter, A.L.; Bradshaw, D.T.; Gauntlett, W.D. DOE/EPRI Electricity Storage Handbook; United States National Nuclear Security Administration: Washington, DC, USA, 2015.
- Shu, Z.; Jirutitijaroen, P. Optimal operation strategy of energy storage system for grid-connected wind power plants. IEEE Trans. Sustain. Energy 2014, 5, 190–199. [Google Scholar] [CrossRef]
- Oudalov, A.; Cherkaoui, R.; Beguin, A. Sizing and optimal operation of battery energy storage system for peak shaving application. In Proceedings of the 2007 IEEE Lausanne Power Tech, Lausanne, Switzerland, 1–5 July 2007; pp. 621–625. [Google Scholar]
- Cho, S.-M. Optimal energy shift scheduling algorithm for energy storage considering efficiency model. J. Electr. Eng. Technol. 2018, 13, 1864–1873. [Google Scholar]
- Aditya, S.; Das, D. Battery energy storage for load frequency control of an interconnected power system. Electr. Power Syst. Res. 2001, 58, 179–185. [Google Scholar] [CrossRef]
- EPRI Report ID:3002003676. Demonstration of 4 MW/8 MWh Lithium-Ion Battery Energy Storage at a 154 kV Substation; EPRI: Palo Alto, CA, USA, 2014. [Google Scholar]
- Lim, G.-P.; Han, H.-G.; Chang, B.-H.; Yang, S.-K.; Yoon, Y.-B. Demonstration to Operate and Control Frequency Regulation of Power System by 4 MW Energy Storage System. Trans. Korean Inst. Electr. Eng. 2014, 63, 169–177. [Google Scholar] [CrossRef]
- Jin, T.H.; Chung, M.; Shin, K.Y.; Park, H.; Lim, G.P. Real-time dynamic simulation of korean power grid for frequency regulation control by MW battery energy storage system. J Sustain. Dev. Energy Water Environ. Syst. 2016, 4, 392–407. [Google Scholar] [CrossRef]
- Lim, G.; Park, C.; Labios, R.; Yoon, Y. Development of the Control System for Fast-Responding Frequency Regulation in Power Systems using Large-Scale Energy Storage Systems. KEPCO J. Electr. Power Energy 2015, 1, 9–13. [Google Scholar] [CrossRef]
- Yun, J.Y.; Yu, G.; Kook, K.S.; Rho, D.H.; Chang, B.H. SOC-based Control Strategy of Battery Energy Storage System for Power System Frequency Regulation. Trans. Korean Inst. Electr. Eng. 2014, 63, 622–628. [Google Scholar] [CrossRef]
- Ecker, M.; Nieto, N.; Käbitz, S.; Schmalstieg, J.; Blanke, H.; Warnecke, A.; Sauer, D.U. Calendar and cycle life study of Li(NiMnCo)O2-based 18650 lithium-ion batteries. J. Power Sources 2014, 248, 839–851. [Google Scholar] [CrossRef]
- Xu, B.; Oudalov, A.; Ulbig, A.; Andersson, G.; Kirschen, D.S. Modeling of Lithium-Ion Battery Degradation for Cell Life Assessment. IEEE Trans. Smart Grid 2018, 9, 1131–1140. [Google Scholar] [CrossRef]
- Han, S.; Han, S. Economic feasibility of V2G frequency regulation in consideration of battery wear. Energies 2013, 6, 748–765. [Google Scholar] [CrossRef]
- Gatta, F.; Geri, A.; Lamedica, R.; Lauria, S.; Maccioni, M.; Palone, F.; Rebolini, M.; Ruvio, A. Application of a LiFePO4 Battery Energy Storage System to Primary Frequency Control: Simulations and Experimental Results. Energies 2016, 9, 887. [Google Scholar] [CrossRef]
- Stroe, D.I.; Swierczynski, M.; Stan, A.I.; Teodorescu, R.; Andreasen, S.J. Accelerated lifetime testing methodology for lifetime estimation of lithium-ion batteries used in augmented wind power plants. IEEE Trans. Ind. Appl. 2014, 50, 4006–4017. [Google Scholar] [CrossRef]
- Lian, B.; Sims, A.; Yu, D.; Wang, C.; Dunn, R.W. Optimizing LiFePO4 Battery Energy Storage Systems for Frequency Response in the UK System. IEEE Trans. Sustain. Energy 2017, 8, 385–394. [Google Scholar] [CrossRef]
- Lin, H.; Jin, J.; Lin, Q.; Li, B.; Wei, C.; Kang, W.; Chen, M. Distributed Settlement of Frequency Regulation Based on a Battery Energy Storage System. Energies 2019, 12, 199. [Google Scholar] [CrossRef]
- Stroe, D.I.; Swierczynski, M.; Stroe, A.I.; Laerke, R.; Kjaer, P.C.; Teodorescu, R. Degradation Behavior of Lithium-Ion Batteries Based on Lifetime Models and Field Measured Frequency Regulation Mission Profile. IEEE Trans. Ind. Appl. 2016, 52, 5009–5018. [Google Scholar] [CrossRef]
- Stroe, D.I.; Knap, V.; Swierczynski, M.; Stroe, A.I.; Teodorescu, R. Operation of a grid-connected lithium-ion battery energy storage system for primary frequency regulation: A battery lifetime perspective. IEEE Trans. Ind. Appl. 2017, 53, 430–438. [Google Scholar] [CrossRef]
- Cho, S.-M.; Yun, S.-Y. Optimal Power Assignment of Energy Storage Systems to Improve the Energy Storage Efficiency for Frequency Regulation. Energies 2017, 10, 2092. [Google Scholar] [CrossRef]
- Marler, R.T.; Arora, J.S. Survey of multi-objective optimization methods for engineering. Struct. Multidiscip. Optim. 2004, 26, 369–395. [Google Scholar] [CrossRef]
- Huang, S.C.; Tseng, K.H.; Liang, J.W.; Chang, C.L.; Pecht, M.G. An online SOC and SOH estimation model for lithium-ion batteries. Energies 2017, 10, 512. [Google Scholar] [CrossRef]
- Su, Y.; Zhou, N.; Wang, Q.; Lei, C.; Fang, J. Optimal planning method of on-load capacity regulating distribution transformers in urban distribution networks after electric energy replacement considering uncertainties. Energies 2018, 11, 1457. [Google Scholar] [CrossRef]
- Shen, J.; Zhang, X.; Wang, J.; Cao, R.; Wang, S.; Zhang, J. Optimal Operation of Interprovincial Hydropower System Including Xiluodu and Local Plants in Multiple Recipient Regions. Energies 2019, 12, 144. [Google Scholar] [CrossRef]
- Arias, J.; Calle, M.; Turizo, D.; Guerrero, J.; Candelo-Becerra, J.E.; Arias, J.; Calle, M.; Turizo, D.; Guerrero, J.; Candelo-Becerra, J.E. Historical Load Balance in Distribution Systems Using the Branch and Bound Algorithm. Energies 2019, 12, 1219. [Google Scholar] [CrossRef]

















| K | SOCopmin | SOCkmin | SOCkmax | SOCopmax | rscdm | rfcdm |
|---|---|---|---|---|---|---|
| 0.273% | 50% | 63% | 67% | 80% | 5% | 10% |
| Efreq | Esoc | Elimited | Operating Life |
|---|---|---|---|
| 128.2 GWh | 63.6 GWh | 5.1 GWh | 23.8 y |
| K | SOCopmin | SOCkmin | SOCkmax | SOCopmax | rscdm | rfcdm |
|---|---|---|---|---|---|---|
| 0.0833% | 81% | 85% | 86% | 90% | 1% | 100% |
| Cases | Wsoc | Wlimited | CLL |
|---|---|---|---|
| A1 | 0 | 0 | 10 |
| A2 | 0 | 1 | 10 |
| A3 | 1 | 0 | 10 |
| A4 | 1 | 1 | 10 |
| B1 | 0 | 0 | 20 |
| B2 | 0 | 1 | 20 |
| B3 | 1 | 0 | 20 |
| B4 | 1 | 1 | 20 |
| C1 | 0 | 0 | 30 |
| C2 | 0 | 1 | 30 |
| C3 | 1 | 0 | 30 |
| C4 | 1 | 1 | 30 |
| Cases | K (%) | SOCopmin (%) | SOCkmin (%) | SOCkmax (%) | SOCopmax (%) | rscdm (%) | rfcdm (%) |
|---|---|---|---|---|---|---|---|
| A1 | 0.083 | 10 | 55 | 56 | 90 | 100 | 100 |
| A2 | 0.083 | 10 | 11 | 89 | 90 | 1 | 1 |
| A3 | 0.083 | 10 | 56 | 57 | 90 | 100 | 100 |
| A4 | 0.083 | 10 | 16 | 84 | 90 | 100 | 100 |
| B1 | 0.083 | 38 | 74 | 75 | 90 | 12 | 100 |
| B2 | 0.083 | 10 | 48 | 53 | 90 | 1 | 94 |
| B3 | 0.083 | 38 | 74 | 75 | 90 | 12 | 100 |
| B4 | 0.083 | 10 | 48 | 53 | 90 | 1 | 100 |
| C1 | 0.083 | 52 | 73 | 74 | 90 | 6 | 100 |
| C2 | 0.083 | 30 | 60 | 71 | 90 | 1 | 94 |
| C3 | 0.083 | 48 | 74 | 75 | 90 | 6 | 100 |
| C4 | 0.083 | 30 | 60 | 71 | 90 | 1 | 100 |
| Cases | Objectives (GWh) | Efreq (GWh) | Esoc (GWh) | Elimit (GWh) | Life (y) | EOL (%) |
|---|---|---|---|---|---|---|
| A1 | 179.7 | 179.7 | 157.1 | 1.2 | 10.00 | 81.54 |
| A2 | 134.9 | 138.6 | 3.7 | 43.2 | 10.00 | 84.30 |
| A3 | 178.5 | 179.7 | 157.1 | 1.2 | 10.00 | 81.70 |
| A4 | 121.0 | 173.4 | 44.5 | 7.9 | 10.00 | 80.39 |
| B1 | 326.8 | 326.8 | 230.7 | 36.0 | 20.00 | 80.04 |
| B2 | 250.2 | 290.0 | 39.8 | 73.6 | 20.00 | 80.05 |
| B3 | 290.8 | 326.8 | 230.7 | 36.0 | 20.00 | 80.05 |
| B4 | 177.0 | 290.3 | 40.1 | 73.3 | 20.00 | 80.04 |
| C1 | 443.7 | 443.7 | 247.3 | 102.2 | 30.00 | 80.02 |
| C2 | 354.4 | 410.4 | 56.0 | 135.4 | 30.00 | 80.00 |
| C3 | 343.9 | 439.1 | 243.1 | 95.1 | 29.36 | 80.00 |
| C4 | 219.5 | 410.9 | 56.5 | 134.8 | 29.99 | 80.00 |
© 2019 by the authors. Licensee MDPI, Basel, Switzerland. This article is an open access article distributed under the terms and conditions of the Creative Commons Attribution (CC BY) license (http://creativecommons.org/licenses/by/4.0/).
Share and Cite
Cho, S.-M.; Kim, J.-S.; Kim, J.-C. Optimal Operation Parameter Estimation of Energy Storage for Frequency Regulation. Energies 2019, 12, 1782. https://doi.org/10.3390/en12091782
Cho S-M, Kim J-S, Kim J-C. Optimal Operation Parameter Estimation of Energy Storage for Frequency Regulation. Energies. 2019; 12(9):1782. https://doi.org/10.3390/en12091782
Chicago/Turabian StyleCho, Sung-Min, Jin-Su Kim, and Jae-Chul Kim. 2019. "Optimal Operation Parameter Estimation of Energy Storage for Frequency Regulation" Energies 12, no. 9: 1782. https://doi.org/10.3390/en12091782
APA StyleCho, S.-M., Kim, J.-S., & Kim, J.-C. (2019). Optimal Operation Parameter Estimation of Energy Storage for Frequency Regulation. Energies, 12(9), 1782. https://doi.org/10.3390/en12091782

