Next Article in Journal
Assessment of Methods for Performance Comparison of Pure and Zeotropic Working Fluids for Organic Rankine Cycle Power Systems
Previous Article in Journal
High-Frequency LLC Resonant Converter with GaN Devices and Integrated Magnetics
 
 
Font Type:
Arial Georgia Verdana
Font Size:
Aa Aa Aa
Line Spacing:
Column Width:
Background:
Article

Optimal Operation Parameter Estimation of Energy Storage for Frequency Regulation

1
Korea Electric Power Research Institute (KEPRI), Korea Electric Power Company (KEPCO), 105 Munji-Ro, Yuseong-gu, Daejeon 34056, Korea
2
Department of Electrical Engineering, Soongsil University, 369, Sangdo-ro Dongjak-gu, Seoul 06978, Korea
*
Author to whom correspondence should be addressed.
Energies 2019, 12(9), 1782; https://doi.org/10.3390/en12091782
Submission received: 7 April 2019 / Revised: 3 May 2019 / Accepted: 8 May 2019 / Published: 10 May 2019
(This article belongs to the Section F: Electrical Engineering)

Abstract

This study proposes a method for optimally selecting the operating parameters of an energy storage system (ESS) for frequency regulation (FR) in an electric power system. First, the method allows the optimal objective function of the selected parameters to be set in a flexible manner according to the electric market environment. The objective functions are defined so that they could be used under a variety of electricity market conditions. Second, evaluation frequencies are created in order to simulate the overall lifespan of the FR-ESS. Third, calendar and cycle degradation models are applied to the battery degradation, and are incorporated into evaluations of the degradation progress during the entire FR-ESS lifespan to obtain more accurate results. A calendar life limit is set, and the limit is also considered in the objective function evaluations. Fourth, an optimal parameter calculation algorithm, which uses the branch-and-bound method, is proposed to calculate the optimal parameters. A case study analyzes the convergence of the proposed algorithm and the results of the algorithm under various conditions. The results confirmed that the proposed algorithm yields optimal parameters that are appropriate according to the objective function and lifespan conditions. We anticipate that the proposed FR-ESS algorithm will be beneficial in establishing optimal operating strategies.

1. Introduction

Installations of renewable energy generators are currently increasing, and electrical systems are undergoing significant changes. The frequency of an electrical system is an indicator of the balance between electricity generation and consumption. If the amount generated is greater than the load, the frequency increases. Conversely, if the amount generated is less than the load, the frequency decreases. Therefore, in traditional electrical systems, if the frequency increases, the generator output is reduced and, if the frequency decreases, the generator output is increased to maintain the frequency [1]. Generally, the frequency regulation functions of generators are ruled by Independent System Operator. In Korea’s case, operation of the power system and the operation of the electricity market are carried out by the Korea Power eXchange (KPX). The KPX adopts droop control and automatic power generation control for the generators to maintain the frequency in the 60 ± 0.2 Hz range. However, in renewable energy generators, such as solar- and wind-powered generators, the output is determined based on climatic conditions such as wind speed and insolation. Therefore, the output cannot be controlled as in coal-fired generators that are used in traditional electrical systems. Therefore, if the renewable energy generator installation power system ratio increases, specific actions are required to maintain the frequency. In particular, if there is a high ratio of new renewable energy generators that supply electricity through inverters, frequency variations are possible because of a decrease in the inertia of the electrical system [2].
Currently, energy storage systems (ESS) that use the lithium-ion battery family are being used for a variety of purposes in electrical systems because of their quick response time and high charge/discharge efficiency. Although lithium-ion batteries are relatively expensive and have the disadvantage of managing temperature and humidity, they are sufficiently competitive as energy storage technologies [3]. ESS can be an important solution to solve problems that occur when connecting renewable energy generators to power systems [4,5]. In addition, the ESS can maximize economic gain by shifting the output of the renewable generator [6]. ESS is an excellent solution for load management because it can be configured to be flexible in its capacity [5,7]. Frequency regulation is one of the primary fields of use for ESSs. Energy storage systems, which use the lithium-ion battery family to connect multi-MW inverters in parallel to configure their capacity in a flexible manner, have been commercialized up to a scale of tens of MW [8]. They require a smaller installation space than existing pumped-storage power generation, and can perform charge/discharge actions faster than output changes of existing generators. Because of this, they are an excellent means of frequency regulation [5,9,10]. For these reasons, the Korea Electric Power Corporation (KEPCO) has installed and is operating approximately 370 MW of frequency regulation (FR) ESSs. An FR-ESS is typically installed in 24–48 MW units at a single site, and is installed in a total of 13 substations [11,12,13,14].
In lithium-ion batteries, lifespan degradation progresses according to a variety of factors, such as the usage environment and state, as well as the operational activities. In terms of operation, the lifespan degradation can be primarily divided into calendar and cycle degradation. Calendar degradation occurs over time, even without charge/discharge actions, and cycle degradation occurs because of charge/discharge actions. The amount of cycle degradation progress is known to vary because of the temperature and the charge/discharge action profiles [15,16]. Studies are being actively conducted on lifespan degradation models of lithium batteries. Previous studies used lifespan models that are based on the relationship between the depth of discharge of batteries and lifespan cycles [17,18,19]. These models ignored calendar degradation and assumed that the nonlinear characteristics of batteries would progress linearly. Researchers also conducted studies that used these models for optimal FR-ESS designs [20]. A previous study [21] suggested a distributed battery ESS control method for frequency adjustment. This paper presents a method to control ESS such that the power generation cost is minimized. However, only the cycle life of the battery is considered, and the deterioration progress during the standby operation between charge and discharge is ignored [16]. In an FR-ESS, charge/discharge actions occur if the frequency falls outside a predefined band. Therefore, there are also times when charge/discharge actions are not occurring, and calendar degradation cannot be ignored as these periods can be lengthy. In addition, battery lifespan degradation typically exhibits nonlinear characteristics wherein there is a rapid progress initially and it then gradually plateaus [16]. We considered the effect of the charge/discharge pattern on the battery lifetime in detail and used a lithium-iron phosphate battery (LiFePO4) life model. Other battery types such as NCM (Lithium Nickel Cobalt Manganese Oxide, LiNiCoMnO2) and NCA (Lithium Nickel Cobalt Aluminum Oxide, LiNiCoAlO2), are also available if there is a suitable life model. However, flow batteries that do not have a relationship between lifetime and charge/discharge pattern are not considered in this paper.
Recently, a lifespan model was proposed that considered the simultaneous calendar and cycle degradation of lithium batteries and reflected the nonlinear characteristics of the batteries. An analysis on FR-ESS lifespan degradation that used this model was reported in [22]. In [23], an operating strategy for maintaining the state of charge (SOC) of an FR-ESS was analyzed from the perspective of maximizing lifespan, and an optimal operating strategy was presented. However, KEPCO’s FR-ESS already uses a strategy similar to the SOC maintenance strategy presented in Ref. [23]. Therefore, in this paper, we set the optimal parameters of FR-ESS using a detailed degradation model considering both calendar deterioration and cycle deterioration for more accurate analysis.
For optimal operation of an FR-ESS, it necessary to consider not only the previously mentioned lithium battery lifespans, but also the economic profits that can be obtained as a result of operations. For example, a battery lifespan can be relatively short if large amounts of energy are set to be charged/discharged because of small frequency changes. Ultimately, it is necessary to set the parameters to maximize the energy that is used in frequency regulation during the overall lifespan. In addition, if the frequency of the grid is maintained within the management range, the FR-ESS can perform charge/discharge actions to maintain the SOC at a fixed level. However, the energy that is charged/discharged in this way can be considered to be the operating cost of the FR-ESS. In addition, if the frequency falls outside the management range, the FR-ESS must perform charge/discharge actions. However, if the SOC is very low, it cannot perform discharge actions and, if the SOC is very high, it can no longer charge. If the FR-ESS cannot perform charge/discharge actions because of SOC constraints, even under circumstances when it must perform such actions because of frequency variations, penalties may be incurred in accordance with electricity market regulations. This study proposes an optimal parameter selection method of FR-ESS control to smooth out the effects of these constraints. This method sets the operating parameters by considering the energy which the FR-ESS charges/discharges because of frequency variations across the entire lifespan, the energy it charges/discharges to maintain the SOC, and the energy that it cannot charge/discharge because of SOC constraints even when it must charge/discharge because of frequency variations. In selecting the optimal FR-ESS parameters, objective functions are defined that lengthened the lifespan and maximized the energy that could be charged/discharged in response to frequency changes during the lifespan. In addition, in the FR-ESS control scheme, multiple parameters are applied, and each has an effect on both the lifespan and the amount of charge/discharge energy. This study proposes an algorithm that uses the branch-and-bound method as a search method for determining the optimal combination of these parameters.
This study is organized as follows. Section 2 describes the FR-ESS operating scheme, describes the battery lifespan model that is cited in this study, and describes the method for using it in an FR-ESS. Section 3 presents the optimal parameter search algorithm that analyzes the effect that each parameter has on lifespan and uses the branch-and-bound method to determine the optimal FR-ESS parameters and presents the results of a case study simulation of the FR-ESS optimal parameter setting method that is proposed in this study, and highlights the usefulness of the method.

2. Energy Storage System for Frequency Regulation

2.1. Frequency Regulation Control Scheme

The KEPCO FR-ESS has two operating control modes: normal and transient [7,8,9]. Transient control mode is active when the frequency decreases rapidly because of a problem, such as a generator tripping. Outside of these situations, normal control mode is active. Transient mode has relatively little effect on ESS lifespan degradation as it accounts for only a small percentage of the overall operating time because its time durations are short, despite producing momentary high outputs, and it is active only a few times. Therefore, this study determined optimal parameters for the normal control mode.
The FR-ESS is generally installed in the substation, as shown in Figure 1. The FR-ESS comprises a battery bank that stores energy, an inverter that electrically controls charging and discharging, and a power management system that performs charging and discharging control considering frequency and SOC. Essentially, FR-ESS determines the action mode according to the SOC of a battery and grid frequency. The SOC value of the battery is transmitted by the battery management system (BMS) in the battery system. Figure 2 shows the operating modes according to the KEPCO FR-ESS frequency and SOC [24].
The frequency of an electrical system changes because of changes in load and generator output, and the timing of these frequency changes is an unknown factor. Therefore, the FR-ESS must always be kept in a state where charge/discharge is possible. Therefore, when the frequency is in the dead band of the 60 ± 0.03 Hz range, the system is considered stable, and the following charging and discharging actions are performed to keep the FR-ESS SOC in the target range. If the SOC is less than the SOC maintenance lowest limit value (SOCkmin), the ESS operates in charging mode. Conversely, if the SOC exceeds the SOC maintenance highest limit value (SOCkmax), the ESS operates in discharging mode. If the SOC is between SOCkmin and SOCkmax, or is equal to one of them, it is judged to be in the target range, and it will remain in a standby state.
If the SOC is below SOCkmin and above the SOC operating lowest limit value (SOCopmin), the ESS operates in a slow charging mode and, if it is less than SOCopmin, it operates in a fast charging mode. If the SOC exceeds SOCkmax, it operates in a similar fashion.
In the slow charging mode, the ESS output (Pscdm) is calculated as follows:
P s c d m = P r a t e d × r s c d m × m c d
where Pscdm is the power output in slow charge/discharge mode, and a positive value represents discharge mode, and a negative value charge mode; rscdm is the power output rate in slow charge/discharge mode (%), with a default value of 5%; and mcd is the charge/discharge mode (charge = −1, discharge = 1)
If the SOC is less than SOCopmin or greater than the operating highest limit value (SOCopmax), FR-ESS requests additional energy changes and operates in fast charging/discharging mode until reaching the SOC target range. Its output (Pfcdm) at this time is determined as follows:
P f c d m = P r a t e d × r f c d m × m c d
where Pfcdm is the power output in fast charge/discharge mode (a positive value represents discharge mode, and a negative value charge mode); rfcdm is the power output rate in fast charge/discharge mode (%); and mcd is the charge or discharge mode (charge = −1, discharge = 1)
If the frequency is outside the 0.03 Hz dead band of the rated frequency, FR-ESS operates in droop control mode to provide frequency regulation service. This mode uses the same principle as typical generator frequency regulation, and the charge/discharge values in the mode are determined as follows [1]:
P d c = ( f b a s e f ) f b a s e / ( K 100 ) × P r a t e d
where Pdc is the ESS charge/discharge in droop control (kW); fbase is the nominal frequency of 60 Hz; f is the measured frequency; K is the droop index (%), which is typically set at 0.273%. If the frequency is 59.95 Hz and the rated output of the ESS is 24 MW, then 7168 kW (= (60 − 59.95/60)/0.00279 × 24,000 kW) of discharging is performed. In droop control mode, the FR-ESS waits in a standby mode and discharging actions are restricted if the SOC is below SOCopmin, and charging actions are restricted if the SOC is above SOCopmax in order to maintain FR-ESS battery lifespan.
Table 1 presents the operating parameters of the FR-ESS that is currently being operated by KEPCO. If K is set to a low value, the ESS response characteristics will increase for the same frequency deviation. This means that a low droop index contributes significantly to frequency regulation, but it decreases the lifespan because a large amount of energy is charged/discharged by the ESS. The highest operating limit of the SOC is the parameter that determines the FR-ESS SOC operating range, and it also affects its lifespan. If the frequency is returned to inside the dead band after FR-ESS charge/discharge actions because of frequency variations, charge/discharge actions are performed to manage the SOC so that it remains between SOCkmin and SOCkmax in order to always perform charge/discharge actions. These charge/discharge actions for SOC recovery result in ESS degradation, but reducing them is a rational method because they are required for maintaining frequency. Therefore, these FR-ESS operating parameters have an effect on ESS lifespan degradation and output during frequency variations, and must be set with due consideration as they determine service availability.
If frequency data over the entire operating time of an actual ESS is used to determine the optimal FR-ESS operating parameters, it becomes significantly data intensive, with lengthy calculation time being required. Therefore, a rational sample of frequency data must be used.
Figure 3 shows the distribution of frequency data according to the analysis time. The data were measured at 1 s intervals. The collection periods were 12 h, 1 day, 10 days, 30 days, 60 days, and 90 days. There were differences in the 12 h, 1 day, and 10 days data distributions, however, the frequency data for analysis periods of 30 day or longer exhibited similar distributions. Therefore, this study used the 30 days frequency data shown in Figure 4 to determine the optimal parameters. After 30 days, it was assumed that the 30 days frequency measurement was repeatable, and this was used in the analysis for the entire lifespan.

2.2. Life Cycle Model of Energy Storage System

Battery degradation is divided into calendar degradation, which occurs even when the battery is on standby and charge/discharge actions are not occurring, and cycle degradation that occurs because of charge/discharge actions. This study uses a battery degradation model that was obtained through iron phosphate (LiFePO4) battery tests [22].
The degree of calendar degradation Cfcal, as a percentage, is calculated by Equation (4), where “SOC” is the SOC of a battery on standby, and t is the time (months):
C f c a l = 0.1723 · e 0.007388 · S O C · t 0.8
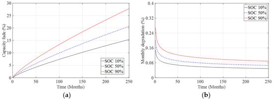
The calendar degradations from Equation (4) for SOCs of 90%, 50%, and 10% are shown in Figure 5a. If the SOC is on standby for 90% of the time, the capacity after 170 months is reduced by 20% compared to the initial capacity. At 50% standby time, the capacity is reduced by 20% after 250 months compared to the initial capacity. Figure 5b shows the degree of degradation for a continuous period of 250 months. These curves are derived from the slopes in Figure 5a and, if they are integrated, the data in Figure 5a is obtained. In the calendar lifespan degradation, the monthly lifespan degradation progresses rapidly in the period before approximately 20 months, however, after 50 months the monthly lifespan degradation does not change significantly.
A calendar degradation model with monthly time units is not appropriate for FR-ESS in which the output varies rapidly. Therefore, Equation (4) is converted to second units as follows:
C f c a l = 0.1723 · e 0.007388 · S O C · ( 1 2592000 · t s ) 0.8 = 1.2746 × 10 6 · e 0.007388 · S O C · t s 0.8
where ts is time (s) and a month is assumed to be 30 days.
If Equation (5) is differentiated with respect to time, the calendar lifespan degradation (dCfcal) when the ESS is maintained for 1 s in the corresponding SOC can be calculated, as shown in Equation (6). In addition, the calendar lifespan degradation must be found by considering the current degradation state because it initially occurs rapidly and then levels off over time. Therefore, Equations (5) and (6) can be used to find the calendar lifespan caused by the current lifespan degradation state (Cfcal) and the SOC, as shown in Equation (7). Figure 6 shows the calendar lifespan degradation (dCfcal) according to the current lifespan degradation state (Cfcal) and the SOC.
d C f c a l = 0.8 × 1.2746 × 10 6 · e 0.007388 · S O C · t s 0.2 = 1.0197 × 10 6 · e 0.007388 · S O C · t s 0.2
d C f c a l = 3.4262 × 10 8 · e 0.0092 · S O C C f c a l 1 4
Equation (8) is the battery cycle degradation model, where SOCAV is the SOC central value during charge/discharge actions, SOCswing is the charge/discharge depth, and nc is the number of charges/discharges [22]. For example, in a cycle which completely charges and discharges a battery, SOCAV is 50% and SOCswing is 100%.
C f c y c = 0.021 · e 0.01943 · S O C A V · S O C s w i n g 0.7162 · n c 0.5
Figure 7a shows the cycle lifespan degradation when SOCAV is 50% and SOCswing is 100%, 70%, and 30%. Figure 7b shows the capacity degradation for each cycle. Figure 7b is differentiated as per Equation (9).
d C f c y c = 0.5 · 0.021 · e 0.01943 · S O C A V · S O C s w i n g 0.7162 · n c 0.5 = 0.0105 · e 0.01943 · S O C A V · S O C s w i n g 0.7162 · n c 0.5
The cycle lifespan model is also nonlinear. The lifespan degradation is relatively large initially. After several hundreds of cycles, it can then be seen that there is a gradual decrease in the amount of reduction per charge/discharge cycle. Therefore, if Equations (8) and (9) are considered, the degree of cycle degradation can be determined from the current degree of degradation, SOCAV, and SOCswing, as shown in Equation (10). Figure 8 shows the degree of degradation because of SOCswing, using the degradation model in Equation (10).
d C f c y c = 2.205 × 10 4 · e 0.0389 · SOC A V · S O C swing 1.4324 C f c y c
When analyzing the SOC change data in an ESS, it is also possible to analyze the calendar and cycle degradation. If there are no SOC changes, charge/discharge actions are not performed. Therefore, Equation (7) is used to calculate the calendar degradation, and the current degradation state is updated. If the SOC changes, Equation (10) is used to calculate the cycle degradation each time the charge/discharge action changes, and the current degradation status is updated. In this way, the degradation state of the battery can be calculated. The specific calculation process is described in the following section.

3. Estimation of Optimal Parameters

3.1. Objective Functions

To calculate the optimal FR-ESS control parameters, this study uses the branch-and-bound method. In order to flexibly set the objective function according to electricity market regulations, the algorithm allows the FR-ESS operating history to be analyzed to calculate the objective function. The three primary energy amounts can be calculated by analyzing the operation history of the FR-ESS: the energy (Efreq) charged/discharged to maintain the frequency when it goes outside the range of 60 ± 0.03 Hz, the energy (Esoc) charged/discharged to maintain the SOC at a fixed value to maintain a state in which the ESS can always charge/discharge, and the energy (Elimited) for which actual charge/discharge actions could not be performed because of SOC constraints, even when the frequency was outside the range of 60 ± 0.03 Hz and charge/discharge activities were required. These three energy amounts are cumulative values until the sum of cycle lifespan degradation and calendar lifespan degradation reach 20%. We applied the weighted sum method to reflect these three energy values in the objective function [25]. To calculate the optimal FR-ESS parameters while considering all three energy amounts, the objective functions were set as follows:
Maximize   E = E f r e q W s o c E s o c W l i m i t e d · E l i m i t e d = f ( P c o n t r o l ,   R F R E S S )
P c o n t r o l = [ K ,   S O C o p m i n , S O C o p m a x , S O C k m i n , S O C k m a x , r s c d m ,   r f c d m ]
R F R E S S = [ P r a t e d ,   E r a t e d , η , E O L , C L L ]
where Wsoc is the penalty weight value for the SOC feedback charge/discharge energy amount; Wlimited is the penalty weight value for the energy amount that could not be charged because of SOC constraints; Pcontrol represents the seven frequency regulation control parameters (see Table 1); RFR-ESS represents the characteristic parameters of the FR-ESS; Prated is the rated power of the FR-ESS (kW); Erated is the rated energy capacity of the FR-ESS (kWh); η is the charge/discharge efficiency of the FR-ESS (97%); EOL is the reduced capacity ratio at end-of-lifetime point of the FR-ESS’ (80%); and CLL is the calendar life limit. Thus, in this paper, Pcontrol is considered a decision variable and RFR-ESS is a type of equality constraint.
The objective function calculations are determined by the seven parameters used in the frequency regulation control (see Table 1) and the FR-ESS characteristic parameters, which include the FR-ESS rated output, rated energy capacity, the ratio of reduced battery capacity at the efficiency EOL time point compared to the initial capacity, and the CLL. In this study, the primary FR-ESS characteristic parameters of rated power (Prated) and rated energy capacity (Erated) were assumed to be 24 MW and 9 MW·h, respectively. The efficiency was set at 97% during one-way charge/discharge. In addition, when the battery was continuously operated, and the battery capacity was 80% of the initial capacity in the battery model was considered to be the end of the battery lifespan. The battery lifespan model is determined by the previously defined Equations (7) and (10). Under certain conditions, the battery lifespan model exhibits lifespans longer than a number of decades, which is not possible in practice. This is because the overall equipment lifespan is determined by the lifespans of equipment such as the transformers and inverters which comprise the FR-ESS. In order to reflect this, this study used calendar lifespans of 10, 20, and 30 years to perform the analysis.
The following assumptions were used for the optimal parameter calculation process. Of the operating parameters, the SOC is an estimated value in BMS; therefore, there is a significant possibility that the value itself has errors. Therefore, precisely setting the SOC-related parameters is ineffective [26], and this study limited the SOC to integers and set it in 1% units. Moreover, the parameters related to the SOC are mutually constrained according to the control concept of FR-ESS shown in Figure 2. In addition, for rscdm and rfcdm, 1%–100% of the total area was searched. For K, it was assumed that the frequency corresponding to the ESS rated output settled within the 59.8–59.95 Hz range and it changed in increments of 0.05 Hz. Therefore, all parameters are defined with a limited range of integers or real numbers, and the constraints can be expressed by the following formulae:
10 S O C o p m i n < S O C k m i n < S O C k m a x < S O C o p m a x 90
1 r s c d m ,   r f c d m 100
K { 0.3333 ,   0.25 ,   0.1667 ,   0.0833 }
In this study, it was assumed that the FR-ESS SOC operating range is limited to 10%–90%. Figure 9 shows the flow chart of the simulation that was performed to calculate the three charge/discharge energy amounts (Efreq, Esoc, and Elimited) during the FR-ESS lifespan and calculate the objective functions, as in Equation (11). The simulation results are determined by the seven parameters used in the control and the five FR-ESS characteristic parameters. As discussed above, the frequency data is analyzed by analyzing 30 days of data at 1-s intervals. The ESS output is calculated according to the input frequency and SOC status, and the ESS SOC value is updated based on this output. If the ESS performs charge/discharge actions, the SOCAV value and the SOCswing values are temporarily stored in the operating history. If the ESS operating mode changes between charge, discharge, or standby actions, the temporary operating history is analyzed to calculate the cycle degradation. During the standby action, the calendar degradation is calculated. If the accumulated overall lifespan degradation through cycle and calendar degradation exceeds 20%, the simulation is suspended, and the charge/discharge energy during the overall lifespan is divided into the three types. All simulations were performed in MATLAB 2016a.
Table 2 presents the results of the objective function when using the values in Table 1 as the frequency regulation control parameters in a 24 MW/9 MWh ESS. The sum of the charge/discharge energy when the frequency was outside the 60 ± 0.03 Hz range was approximately 128.2 GWh. The charge/discharge energy for maintaining the SOC was 63.6 GWh. The sum of the energy which could not be charged/discharged because of the SOC operating constraints (50%–80%) was 5.1 GWh.
The operating lifespan was found to be 8686 days (approximately 23.8 years) from when the ESS battery capacity was an initial 9 MWh until the EOL (80%) point when the battery lifespan ended because of degradation and the battery capacity decreased to 7.2 MWh. The CLL was 30 years. Figure 10 shows the sources of reduced battery capacity because of degradation during the lifespan, and they are divided into calendar and cycle degradations. The frequency distribution in Figure 3 was maintained in the bulk of the frequency dead band area (60 ± 0.03 Hz). Therefore, it was determined that FR-ESS selects the idle action for a relatively large amount of time compared to ESS operations for other purposes, and the overall degradation occurs more because of calendar degradation than cycle degradation caused by charge/discharge actions.

3.2. Analysis of Objective Function Sensitivity to Parameter Variation

The FR-ESS operating parameters presented in Table 1 comprise seven parameters. Figure 11, Figure 12, Figure 13 and Figure 14 show the changes in the objective function when each parameter was individually changed from its basic value in Table 1. In Figure 11, when K decreased, the energy that was charged/discharged because of frequency changes (Efreq) increased. There were also increases in the energy for maintaining SOC and the energy (Elimited) which could not be discharged because of SOC constraints (SOCopmin/SOCopmax). Here, the energy for maintaining SOC has a close relationship with the SOC maintenance range (SOCkmin/SOCkmax) and the SOC operating range (SOCopmin/SOCopmax) because of the frequency regulation control described in Chapter 2. Therefore, a variety of operating results are obtained from combinations of the seven FR-ESS parameters because they are closely related. In Figure 12, it can be seen that, when the SOC operating range changes, the values that constitute the objective function change, but they do not change proportionally. This is because that, when the ESS SOC goes outside the SOC operating range, it affects Efreq, Esoc, and Elimited; however, if it does not go outside the SOC operating range, it cannot affect the values of the objective function. Figure 13 shows the results of changing the SOC maintenance range, and it can be seen that there was a significant effect on Efreq and Esoc, however, the effect on Elimited was relatively small. If the frequency is in the management range of 60 ± 0.3 Hz, charge/discharge actions are performed to keep the ESS SOC in the management range. Therefore, if the range is narrower than the basic management range of 63%–67% in Table 1, Esoc increases and, if it is wider, e decreases.
Figure 14 shows the changes in the objective function value according to changes in the charge/discharge output rate in slow charging and fast charging modes. The slow charging mode includes actions for maintaining the SOC management range, therefore, it occurs more frequently than the fast mode. Therefore, it can be seen that the slow mode has a more significant effect on the objective function. If different parameter values are analyzed under conditions different to those Table 1, the results in Figure 14 could differ.

3.3. FR-ESS Optimal Parameters Estimating Algorithm Using the Branch-and-Bound Method

The FR-ESS operating control in the previous chapter has seven parameters, and it was confirmed that they all have an effect on the objective function. Furthermore, of these seven parameters, the four that are associated with SOC act as mutual constraint conditions. Therefore, this study proposes a method that uses a branch-and-bound algorithm to calculate the optimal frequency regulation control parameters while considering these characteristics.
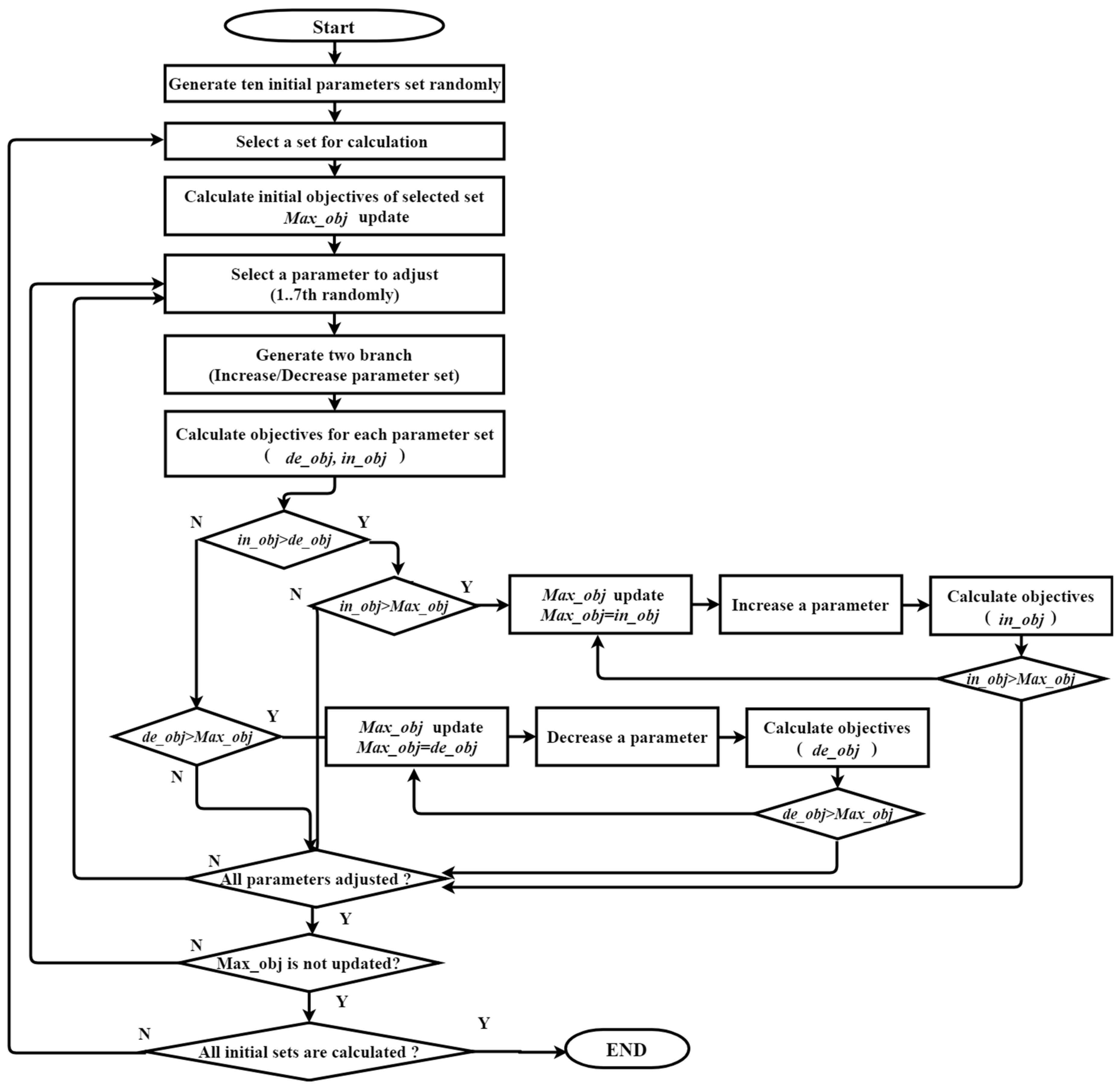
Branch and bound is an algorithm design paradigm for discrete and combinatorial optimization problems, as well as mathematical optimization [27,28,29]. The branch and bound algorithm has been applied in many studies because its application is simple. This algorithm has high convergence to uncomplicated problems because it checks all of the enumerated solutions within bound conditions. Figure 15 shows a flowchart of the algorithm for estimating the optimal parameters of FR-ESS presented herein.
The first step is creating multiple initial parameters in order to prevent certain initial parameters from converging at a local optimum point. Ten initial parameter sets were created. A single initial parameter set is and then selected, and the initial objective function value is calculated. The initial objective function value is set at the maximum value (Max_obj) of the current stage. In the next stage, one of the seven parameters is randomly selected. The objective function is then calculated by increasing (in_obj) or decreasing (de_obj) the selected parameter by 1% or 0.05 Hz. If in_obj is greater than de_obj and in_obj is greater than the current maximum objective function Max_obj, the currently selected parameter is increased until the objective function does not increase. Conversely, if de_obj is greater than in_obj and Max_obj, the selected parameter is continuously reduced until the objective function value does not increase. In this way, the parameter is increased or decreased until the objective function value does not improve or, if de_obj and in_obj are smaller than Max_obj, the next parameter is randomly selected from the seven parameters. The process is repeated and de_obj and in_obj are calculated. In the process of increasing or decreasing the selected parameters, the SOC-related parameters act as mutual constraint conditions, as shown in Equation (14). If the objective function continues to improve even when the selected parameters arrive at the limit range because of the conditions of Equation (14), the condition range of the constraint is adjusted so that the selected parameter can continue to be adjusted. For example, SOCopmin is assumed to be less than SOCkmin. However, if SOCopmin is increased and in_obj continues to increase until SOCopmin is equal to SOCkmin, SOCkmin is then increased and the constraint condition is expanded. However, if SOCkmin equals SOCkmax, then SOCopmax and SOCkmin do not increase any further. This flexible adjustment of the constraint conditions is done to prevent the algorithm from settling at a local optimum.
If Max_obj improved when all seven parameters were adjusted, one parameter is randomly selected again, and the adjustment stage is repeated. If Max_obj has not improved even after all seven parameters were adjusted, the next randomly created initial parameter set is selected and the entire calculation process is repeated. Of the objective functions derived from the multiple initial parameter sets, the parameters with the maximum objective values are selected as the optimal parameters.

3.4. Case Studies

3.4.1. Solution Convergence Test

The FR-ESS optimal parameter calculation method presented in this study selects multiple initial values randomly and searches them to find optimal values. Therefore, it is necessary to confirm that the same parameters are found as the result values when repeating calculations under the same conditions. To shorten the calculation time in the simulation analysis, the EOL was set at 99%, the CLL was set at 1 y, and the analysis was repeated 10 times. In addition, the objective functions Wsoc and Wlimit were both set to 0. Figure 16 shows the process of the objective function converging during 10 iterations of repeated calculations. There were differences in the convergence speed because of differences in the randomly selected initial values, however, it was confirmed that they converged at the same objective function value of 5659 MWh.
Table 3 presents the optimal FR-ESS control parameters that remained constant in the repeated calculations to confirm convergence.
To confirm that the FR-ESS optimal parameter selection method proposed in this study actually converges on global optimum points, the entire solution area was searched under the same conditions as the previous repeated simulation. In order to calculate the objective function, the charged / discharged energy of the energy storage device due to the frequency fluctuation should be evaluated. This frequency fluctuation is very irregular. Therefore, in this paper, the operation of the ESS is simulated in 1-second interval and the objective function is derived based on the operation history. The input frequency used in simulation is actually measured data, so it is impossible to model by formula. In addition, the simulation of the ESS is inevitable because we applied the ESS’s precise lifetime model. Because of this reason, we are unable to perform the theoretical verification, so we have searched all the areas where a valid solution in a certain condition exists and compared the optimal points.
The result of entire solution search presented in Table 3 were the same as the global optimum points. Considering the constraint conditions of Equations (14)–(16), there are 66,549,640,000 possible combinations of the seven parameters in the entire search area. Therefore, in order to decrease the required computation time, a number of the parameters were fixed by referring to the results in Table 3. Of the seven parameters, rscdm and rfcdm were fixed at 1% and 100%, respectively, and K was fixed at 0.0833%. If the other parameters are changed in increments of 2%, the possible combinations are reduced to 111,930. Figure 17 shows the calculation of the objective function values as the four variables (SOCopmin, SOCopmax, SOCkmin, and SOCkmax) are increased sequentially while satisfying the constraint conditions of Equation (14).
The optimal objective function value that was obtained by holding the three variables constant and changing the four variables was 5647 MWh, which is smaller than the 5659 MWh obtained from the combination of the parameters in Table 3. Although this paper compares the global optimal point with the local optimal point for a specific case, it can be confirmed that the proposed algorithm show a satisfactory result.

3.4.2. Case Study Considering Various Weight Values in Objective Function

This study set the parameters of an FR-ESS control by considering electricity market regulations, and it proposed a method for finding optimal parameters using the proposed branch-and-bound algorithm. We defined various cases and arranged the results for the three energy amounts (Efreq, Esoc, and Elimited) determined by the objective function calculations for the FR-ESS lifespan, and analyzed the optimal parameter calculation results. Table 4 presents the weight and CLL of the objective function for each case.
Table 5 and Table 6 present the optimal parameters and objective function values for the case study results.
In cases A1–A4, the calendar lifespan was limited to 10 years, and the optimal parameters were calculated. Therefore, parameters were determined so that a degradation capacity reduction of approximately 20% was achieved within 10 years, and the remaining capacity at the EOL point was 80%–84%. Therefore, the allowable SOC ranges of the battery were all set at 10%–90%, and the probability of a large SOC swing value occurring during charging/discharging was set to be high. This can be seen as reflecting the fact that cycle degradation progresses quickly when SOC swings are large, as shown in Figure 7. In Case A1, the parameters were selected so that the objective function maximized the energy that is charged/discharged because of frequency variations. Therefore, the SOC operating range was set at 10%–90% in order to always be able to provide maximum responses to frequency deviations by rated charging/discharging to maintaining the SOC to 55%–56% when the frequency is 60 ± 0.03 Hz. In Case A2, the range for maintaining the SOC was set at 11%–89% because the charging/discharging energy for maintaining the SOC was considered to be a cost, and the charging/discharge energy because of frequency variations was reduced. This was deemed to be a setting in which charging/discharging was not performed even though the frequency was maintained within 60 ± 0.03 Hz, and charging/discharging was only performed because of frequency variations. Furthermore, rscdm and rfcdm were both set at 1% and the algorithm was set to charge/discharge at a rated output of 1%, even when the SOC went outside the set range and only used a minimal amount of energy to maintain the SOC. Case A3 includes energy which must be charged/discharged as the frequency goes outside the 60 ± 0.03 Hz range but cannot be charged/discharged when the SOC goes outside of the operating range (SOCopminSOCopmax). Case A3 shows the results when the objective function is set up to treat this energy as a cost. The Case A3 results were found to be similar to those of Case A1. In Case A4, the objective function value was found by maintaining Esoc and Elimit at the same ratio and decreasing Efreq. Therefore, the SOC operating range was set to be marginally narrower than that of Case A2, and Esoc and Elimit were decreased simultaneously.
In Cases B1–B4, the calendar life was limited to 20 years and, in C1–C4, it was limited to 30 years. As the calendar life increased, the operating range of the SOCs was set to be narrower and the degradation of the batteries was set to progress gradually. The results were similar to the characteristics exhibited in A1–A4 according to the weights of the objective functions.
From all the results, it can be seen that the cases were set up so that the degradation progressed to approximately 20% at the simulation EOL point that resulted from the calendar life limit, and 80% of the capacity remained. Therefore, it was confirmed that the FR-ESS optimal parameter setting algorithm proposed in this study yields optimal parameters by considering the set objective function, the calendar life limit, and the remaining capacity at the EOL point caused by degradation.

4. Conclusions

This study proposed an algorithm which determined parameters for optimal operation of an FR-ESS. The proposed algorithm used the branch-and-bound algorithm to find parameters, and it considered both the calendar and cycle life of a lithium battery to incorporate a more realistic lifespan into the objective function calculation process. It also allowed the objective function to be set in a flexible way assuming a variety of FR-ESS operating environments. An objective function was presented which allowed for consideration of the charge/discharge energy caused by frequency changes, the charge/discharge energy used to maintain the battery SOC, and the energy which could not be charged/discharged because of SOC operating constraints. Weights were applied to all of these energy amounts in the objective function calculations. This algorithm, which randomly set the initial parameters and randomly selected the parameters to vary, could generate the same solution for multiple iterations and searched all initial values to determine the global optimal point.
To verify convergence, it was confirmed that the algorithm converged on the same value after ten repeated calculations. It was also confirmed that, when calculations were performed for the entire search area using a number of fixed parameters, the resulting values converged on the global optimum point. In addition, a case study analysis was performed in which the various objective function weights and calendar life limits were set in a number of ways. It was confirmed that the optimal parameters found by the proposed algorithm yielded results which adequately reflected each set weight and calendar life limit. Therefore, we expect that the algorithm proposed in this study could be of significant benefit in improving the economic feasibility of FR-ESS design and operations. We will perform further studies on the application of the evolutionary algorithm of the objective function defined in this paper. We also plan to study the optimal design of a multipurpose ESS that performs both UPS and load management simultaneously.

Author Contributions

S.-M.C. designed the algorithm, performed the simulations, and wrote the manuscript. J.-S.K. analyzed input data and simulation results. J.-C.K. reviewed and edited the entire paper.

Funding

This research was funded by the Korea Institute of Energy Technology Evaluation and Planning (KETEP) and the Ministry of Trade, Industry and Energy (MOTIE) of the Republic of Korea (No.20151210200080).

Acknowledgments

This study was supported by the Korea Institute of Energy Technology Evaluation and Planning (KETEP) and the Ministry of Trade, Industry and Energy (MOTIE) of the Republic of Korea (No.20151210200080).

Conflicts of Interest

The authors declare no conflict of interest.

References

  1. Kundur, P. Power System Stability and Control; McGraw-Hill: New York, NY, USA, 1994; ISBN 9780070359581. [Google Scholar]
  2. Li, X.; Hui, D.; Lai, X. Battery energy storage station (BESS)-based smoothing control of photovoltaic (PV) and wind power generation fluctuations. IEEE Trans. Sustain. Energy 2013, 4, 464–473. [Google Scholar] [CrossRef]
  3. Horiba, T. Lithium-ion battery systems. Proc. IEEE 2014, 102, 939–950. [Google Scholar] [CrossRef]
  4. Bitaraf, H.; Rahman, S. Reducing curtailed wind energy through energy storage and demand response. IEEE Trans. Sustain. Energy 2018, 9, 228–236. [Google Scholar] [CrossRef]
  5. Akhil, A.A.; Huff, G.; Currier, A.B.; Kaun, B.C.; Rastler, D.M.; Chen, S.B.; Cotter, A.L.; Bradshaw, D.T.; Gauntlett, W.D. DOE/EPRI Electricity Storage Handbook; United States National Nuclear Security Administration: Washington, DC, USA, 2015.
  6. Shu, Z.; Jirutitijaroen, P. Optimal operation strategy of energy storage system for grid-connected wind power plants. IEEE Trans. Sustain. Energy 2014, 5, 190–199. [Google Scholar] [CrossRef]
  7. Oudalov, A.; Cherkaoui, R.; Beguin, A. Sizing and optimal operation of battery energy storage system for peak shaving application. In Proceedings of the 2007 IEEE Lausanne Power Tech, Lausanne, Switzerland, 1–5 July 2007; pp. 621–625. [Google Scholar]
  8. Cho, S.-M. Optimal energy shift scheduling algorithm for energy storage considering efficiency model. J. Electr. Eng. Technol. 2018, 13, 1864–1873. [Google Scholar]
  9. Aditya, S.; Das, D. Battery energy storage for load frequency control of an interconnected power system. Electr. Power Syst. Res. 2001, 58, 179–185. [Google Scholar] [CrossRef]
  10. EPRI Report ID:3002003676. Demonstration of 4 MW/8 MWh Lithium-Ion Battery Energy Storage at a 154 kV Substation; EPRI: Palo Alto, CA, USA, 2014. [Google Scholar]
  11. Lim, G.-P.; Han, H.-G.; Chang, B.-H.; Yang, S.-K.; Yoon, Y.-B. Demonstration to Operate and Control Frequency Regulation of Power System by 4 MW Energy Storage System. Trans. Korean Inst. Electr. Eng. 2014, 63, 169–177. [Google Scholar] [CrossRef]
  12. Jin, T.H.; Chung, M.; Shin, K.Y.; Park, H.; Lim, G.P. Real-time dynamic simulation of korean power grid for frequency regulation control by MW battery energy storage system. J Sustain. Dev. Energy Water Environ. Syst. 2016, 4, 392–407. [Google Scholar] [CrossRef]
  13. Lim, G.; Park, C.; Labios, R.; Yoon, Y. Development of the Control System for Fast-Responding Frequency Regulation in Power Systems using Large-Scale Energy Storage Systems. KEPCO J. Electr. Power Energy 2015, 1, 9–13. [Google Scholar] [CrossRef]
  14. Yun, J.Y.; Yu, G.; Kook, K.S.; Rho, D.H.; Chang, B.H. SOC-based Control Strategy of Battery Energy Storage System for Power System Frequency Regulation. Trans. Korean Inst. Electr. Eng. 2014, 63, 622–628. [Google Scholar] [CrossRef]
  15. Ecker, M.; Nieto, N.; Käbitz, S.; Schmalstieg, J.; Blanke, H.; Warnecke, A.; Sauer, D.U. Calendar and cycle life study of Li(NiMnCo)O2-based 18650 lithium-ion batteries. J. Power Sources 2014, 248, 839–851. [Google Scholar] [CrossRef]
  16. Xu, B.; Oudalov, A.; Ulbig, A.; Andersson, G.; Kirschen, D.S. Modeling of Lithium-Ion Battery Degradation for Cell Life Assessment. IEEE Trans. Smart Grid 2018, 9, 1131–1140. [Google Scholar] [CrossRef]
  17. Han, S.; Han, S. Economic feasibility of V2G frequency regulation in consideration of battery wear. Energies 2013, 6, 748–765. [Google Scholar] [CrossRef]
  18. Gatta, F.; Geri, A.; Lamedica, R.; Lauria, S.; Maccioni, M.; Palone, F.; Rebolini, M.; Ruvio, A. Application of a LiFePO4 Battery Energy Storage System to Primary Frequency Control: Simulations and Experimental Results. Energies 2016, 9, 887. [Google Scholar] [CrossRef]
  19. Stroe, D.I.; Swierczynski, M.; Stan, A.I.; Teodorescu, R.; Andreasen, S.J. Accelerated lifetime testing methodology for lifetime estimation of lithium-ion batteries used in augmented wind power plants. IEEE Trans. Ind. Appl. 2014, 50, 4006–4017. [Google Scholar] [CrossRef]
  20. Lian, B.; Sims, A.; Yu, D.; Wang, C.; Dunn, R.W. Optimizing LiFePO4 Battery Energy Storage Systems for Frequency Response in the UK System. IEEE Trans. Sustain. Energy 2017, 8, 385–394. [Google Scholar] [CrossRef]
  21. Lin, H.; Jin, J.; Lin, Q.; Li, B.; Wei, C.; Kang, W.; Chen, M. Distributed Settlement of Frequency Regulation Based on a Battery Energy Storage System. Energies 2019, 12, 199. [Google Scholar] [CrossRef]
  22. Stroe, D.I.; Swierczynski, M.; Stroe, A.I.; Laerke, R.; Kjaer, P.C.; Teodorescu, R. Degradation Behavior of Lithium-Ion Batteries Based on Lifetime Models and Field Measured Frequency Regulation Mission Profile. IEEE Trans. Ind. Appl. 2016, 52, 5009–5018. [Google Scholar] [CrossRef]
  23. Stroe, D.I.; Knap, V.; Swierczynski, M.; Stroe, A.I.; Teodorescu, R. Operation of a grid-connected lithium-ion battery energy storage system for primary frequency regulation: A battery lifetime perspective. IEEE Trans. Ind. Appl. 2017, 53, 430–438. [Google Scholar] [CrossRef]
  24. Cho, S.-M.; Yun, S.-Y. Optimal Power Assignment of Energy Storage Systems to Improve the Energy Storage Efficiency for Frequency Regulation. Energies 2017, 10, 2092. [Google Scholar] [CrossRef]
  25. Marler, R.T.; Arora, J.S. Survey of multi-objective optimization methods for engineering. Struct. Multidiscip. Optim. 2004, 26, 369–395. [Google Scholar] [CrossRef]
  26. Huang, S.C.; Tseng, K.H.; Liang, J.W.; Chang, C.L.; Pecht, M.G. An online SOC and SOH estimation model for lithium-ion batteries. Energies 2017, 10, 512. [Google Scholar] [CrossRef]
  27. Su, Y.; Zhou, N.; Wang, Q.; Lei, C.; Fang, J. Optimal planning method of on-load capacity regulating distribution transformers in urban distribution networks after electric energy replacement considering uncertainties. Energies 2018, 11, 1457. [Google Scholar] [CrossRef]
  28. Shen, J.; Zhang, X.; Wang, J.; Cao, R.; Wang, S.; Zhang, J. Optimal Operation of Interprovincial Hydropower System Including Xiluodu and Local Plants in Multiple Recipient Regions. Energies 2019, 12, 144. [Google Scholar] [CrossRef]
  29. Arias, J.; Calle, M.; Turizo, D.; Guerrero, J.; Candelo-Becerra, J.E.; Arias, J.; Calle, M.; Turizo, D.; Guerrero, J.; Candelo-Becerra, J.E. Historical Load Balance in Distribution Systems Using the Branch and Bound Algorithm. Energies 2019, 12, 1219. [Google Scholar] [CrossRef]
Figure 1. General energy storage system (ESS) structure for frequency regulation in KEPCO.
Figure 1. General energy storage system (ESS) structure for frequency regulation in KEPCO.
Energies 12 01782 g001
Figure 2. ESS operation mode by frequency and state of charge (SOC).
Figure 2. ESS operation mode by frequency and state of charge (SOC).
Energies 12 01782 g002
Figure 3. Frequency distribution according to analysis time.
Figure 3. Frequency distribution according to analysis time.
Energies 12 01782 g003
Figure 4. Measured frequency data in Korean power system.
Figure 4. Measured frequency data in Korean power system.
Energies 12 01782 g004
Figure 5. Calendar life model: (a) capacity fade by calendar deterioration, and (b) monthly degradation.
Figure 5. Calendar life model: (a) capacity fade by calendar deterioration, and (b) monthly degradation.
Energies 12 01782 g005
Figure 6. Model of calendar lifespan degradation during 1 s standby considering capacity fade.
Figure 6. Model of calendar lifespan degradation during 1 s standby considering capacity fade.
Energies 12 01782 g006
Figure 7. Cycle life model: (a) capacity fade by charge/discharge operation, and (b) degradation per cycle.
Figure 7. Cycle life model: (a) capacity fade by charge/discharge operation, and (b) degradation per cycle.
Energies 12 01782 g007
Figure 8. Model of cycle lifespan degradation according to capacity fade.
Figure 8. Model of cycle lifespan degradation according to capacity fade.
Energies 12 01782 g008
Figure 9. Objective function calculation flow chart.
Figure 9. Objective function calculation flow chart.
Energies 12 01782 g009
Figure 10. Capacity degradation by life models.
Figure 10. Capacity degradation by life models.
Energies 12 01782 g010
Figure 11. Objective function changes according to droop index changes.
Figure 11. Objective function changes according to droop index changes.
Energies 12 01782 g011
Figure 12. Objective function changes according to SOC operation min/max changes (a) Changes in SOCopmin (b) Changes in SOCopmax.
Figure 12. Objective function changes according to SOC operation min/max changes (a) Changes in SOCopmin (b) Changes in SOCopmax.
Energies 12 01782 g012
Figure 13. Objective function changes according to SOC maintaining min/max changes (a) Changes in SOCkmin (b) Changes in SOCkmax.
Figure 13. Objective function changes according to SOC maintaining min/max changes (a) Changes in SOCkmin (b) Changes in SOCkmax.
Energies 12 01782 g013
Figure 14. Objective function changes according to power output rate changes (a) Changes in Rscdm (b) Changes in Rfcdm.
Figure 14. Objective function changes according to power output rate changes (a) Changes in Rscdm (b) Changes in Rfcdm.
Energies 12 01782 g014
Figure 15. Flow chart of optimal parameter estimation using branch-and-bound algorithm.
Figure 15. Flow chart of optimal parameter estimation using branch-and-bound algorithm.
Energies 12 01782 g015
Figure 16. Objectives of convergence test by repeated calculation.
Figure 16. Objectives of convergence test by repeated calculation.
Energies 12 01782 g016
Figure 17. Global optimum search within all feasible combinations.
Figure 17. Global optimum search within all feasible combinations.
Energies 12 01782 g017
Table 1. Frequency regulation (FR)-ESS operating parameters.
Table 1. Frequency regulation (FR)-ESS operating parameters.
KSOCopminSOCkminSOCkmaxSOCopmaxrscdmrfcdm
0.273%50%63%67%80%5%10%
Table 2. FR-ESS objective function calculation results.
Table 2. FR-ESS objective function calculation results.
EfreqEsocElimitedOperating Life
128.2 GWh63.6 GWh5.1 GWh23.8 y
Table 3. Optimal parameters by suggested algorithm for convergence test.
Table 3. Optimal parameters by suggested algorithm for convergence test.
KSOCopminSOCkminSOCkmaxSOCopmaxrscdmrfcdm
0.0833%81%85%86%90%1%100%
Table 4. Weights and calendar limit life for each case.
Table 4. Weights and calendar limit life for each case.
CasesWsocWlimitedCLL
A10010
A20110
A31010
A41110
B10020
B20120
B31020
B41120
C10030
C20130
C31030
C41130
Table 5. Optimal parameter values for each case.
Table 5. Optimal parameter values for each case.
CasesK
(%)
SOCopmin
(%)
SOCkmin
(%)
SOCkmax
(%)
SOCopmax
(%)
rscdm
(%)
rfcdm
(%)
A10.08310555690100100
A20.0831011899011
A30.08310565790100100
A40.08310168490100100
B10.0833874759012100
B20.08310485390194
B30.0833874759012100
B40.083104853901100
C10.083527374906100
C20.08330607190194
C30.083487475906100
C40.083306071901100
Table 6. Objective function, operating lifespan, and EOL for each case.
Table 6. Objective function, operating lifespan, and EOL for each case.
CasesObjectives
(GWh)
Efreq
(GWh)
Esoc
(GWh)
Elimit
(GWh)
Life
(y)
EOL
(%)
A1179.7179.7157.11.210.0081.54
A2134.9138.63.743.210.0084.30
A3178.5179.7157.11.210.0081.70
A4121.0173.444.57.910.0080.39
B1326.8326.8230.736.020.0080.04
B2250.2290.039.873.620.0080.05
B3290.8326.8230.736.020.0080.05
B4177.0290.340.173.320.0080.04
C1443.7443.7247.3102.230.0080.02
C2354.4410.456.0135.430.0080.00
C3343.9439.1243.195.129.3680.00
C4219.5410.956.5134.829.9980.00

Share and Cite

MDPI and ACS Style

Cho, S.-M.; Kim, J.-S.; Kim, J.-C. Optimal Operation Parameter Estimation of Energy Storage for Frequency Regulation. Energies 2019, 12, 1782. https://doi.org/10.3390/en12091782

AMA Style

Cho S-M, Kim J-S, Kim J-C. Optimal Operation Parameter Estimation of Energy Storage for Frequency Regulation. Energies. 2019; 12(9):1782. https://doi.org/10.3390/en12091782

Chicago/Turabian Style

Cho, Sung-Min, Jin-Su Kim, and Jae-Chul Kim. 2019. "Optimal Operation Parameter Estimation of Energy Storage for Frequency Regulation" Energies 12, no. 9: 1782. https://doi.org/10.3390/en12091782

APA Style

Cho, S.-M., Kim, J.-S., & Kim, J.-C. (2019). Optimal Operation Parameter Estimation of Energy Storage for Frequency Regulation. Energies, 12(9), 1782. https://doi.org/10.3390/en12091782

Note that from the first issue of 2016, this journal uses article numbers instead of page numbers. See further details here.

Article Metrics

Back to TopTop