A Review of Willingness to Pay Studies for Climate Change Mitigation in the Energy Sector
Abstract
1. Introduction
- What are the main methods applied for assessment of WTP for climate change mitigation across different countries?
- What are the main drivers of WTP for climate change mitigation in different countries?
- What kind of policy measures can be applied to increase WTP for climate change mitigation?
2. Methods
3. The Background for Assessment of Willingness to Pay for Climate Change Mitigation
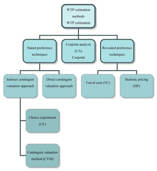
4. Methods for Assessment of WTP for Climate Change Mitigation in Households
5. WTP Studies for Renewables in Households
6. WTP for Energy Efficiency Improvements in Households
7. Discussion of Results
8. Conclusions and Future Research
Author Contributions
Funding
Conflicts of Interest
References
- Reese, H.V. Some recurrent issues in the history of behavioral sciences. Behav Anal. 2001, 24, 227–239. [Google Scholar] [CrossRef] [PubMed]
- Reese, H.W. How is physiology relevant to behavior analysis? Behav Anal. 1996, 19, 61–70. [Google Scholar] [CrossRef] [PubMed]
- Falk, A.; Becker, A.; Dohmen, T.; Enke, B.; Huffman, D.; Sunde, U. Global Evidence on Economic Preferences. Q. J. Econ. 2018, 133, 1645–1692. [Google Scholar] [CrossRef]
- Falk, A.; Becker, A.; Dohmen, T.; Enke, B.; Huffman, D.; Sunde, U. The Preference Survey Module: A Validated Instrument for Measuring Risk, Time, and Social Preferences; IZA Discussion Paper Series; IZA: Bonn, Germany, 2016. [Google Scholar]
- Brookshire, D.; Coursey, D.; Schulze, W. Experiments in the Solicitation of Private and Public Values: An Overview. In Advances in Behavioral Economics; Green, L., Kagel, J., Eds.; Ablex: Norwood, NJ, USA, 1990. [Google Scholar]
- Bergstrom, J. Concepts and measures of the economic value of environmental quality: A review. J. Environ. Manag. 1990, 31, 215–228. [Google Scholar] [CrossRef]
- Hartman, R.S.; Doane, M.J.; Woo, C.K. Consumer rationality and the status quo. Q. J. Econ. 1991, 106, 141–162. [Google Scholar] [CrossRef]
- Loewenstein, G.F. Frames of mind in intertemporal choice. Manag. Sci. 1988, 34, 200–214. [Google Scholar] [CrossRef]
- Shallice, T. Dual functions of consciousness. Psychol. Rev. 1972, 79, 383–393. [Google Scholar] [CrossRef]
- Kim, Y.; Kling, C.L.; Zhao, J. Understanding Behavioral Explanations of the WTP-WTA Divergence Through a Neoclassical Lens: Implications for Environmental Policy. Annu. Rev. Resour. Econ. 2015, 7, 168–187. [Google Scholar] [CrossRef]
- Ellingson, L.L. Engaging Crystallization in Qualitative Research; SAGE: Thousand Oaks, CA, USA, 2009. [Google Scholar]
- Howe, K.R. Critique of experimentalism. Qual. Inq. 2004, 10, 42–61. [Google Scholar] [CrossRef]
- Denzin, N.K. Triangulation 2.0. J. Mix. Methods Res. 2012, 6, 80–88. [Google Scholar] [CrossRef]
- Horowitz, J.K.; McConnell, K.E. A Review of WTA/WTP Studies. J. Environ. Econ. Manag. 2002, 44, 426–447. [Google Scholar] [CrossRef]
- Hanemann, M. Willingness to pay and willingness to accept: How much can they differ? Am. Econ. Rev. 1991, 81, 635–647. [Google Scholar] [CrossRef]
- Wilkinson, N. An Introduction to Behavioral Economics: A Guide for Students; Palgrave MacMillan: New York, NY, USA, 2007. [Google Scholar]
- Nielsen, J.B.; Gyrd-Hansen, D.; Kristiansen, I.S.; NexØE, J. Impact of Socio-demographic Factors on Willingness to Pay for the Reduction of a Future Health Risk. J. Environ. Plan. Manag. 2003, 46, 39–47. [Google Scholar] [CrossRef]
- Khosla, R.; Dukkipati, R.; Dubash, N.K.; Sreenivas, A.; Cohen, B. Towards methodologies for multiple objective-based energy and climate policy. Econ. Polit. Wkly. 2015, 1, 49–50. [Google Scholar]
- Mayrhofer, J.P.; Gupta, J. The science and politics of co-benefits in climate policy. Environ. Sci. Policy 2016, 57, 22–30. [Google Scholar] [CrossRef]
- Helgenberger, S.; Jänicke, M. Mobilizing the Co-Benefits of Climate Change Mitigation; IASS Working Paper; Institute for Advanced Sustainability Studies (IASS): Potsdam, Germany, 2017. [Google Scholar]
- Johnson, E.; Nemet, G.F.; Nemet, G. Willingness to Pay for Climate Policy: A Review of Estimates; Social Science Research Network: Madison, WI, USA, 2010. [Google Scholar]
- Alberini, A.; Bigano, A.; Ščasný, M.; Zvěřinová, I. Preferences for Energy Efficiency vs. Renewables: What Is the Willingness toPay to Reduce CO2 Emissions? Ecol. Econ. 2018, 144, 171–185. [Google Scholar] [CrossRef]
- Tol, R.S.J. Targets for global climate policy: An overview. J. Econ. Dyn. Control 2013, 37, 911–928. [Google Scholar] [CrossRef]
- Allo, M.; Loureiro, M.L. The role of social norms on preference towards climate chnage policies: A meta-analysis. Energy Policy 2014, 73, 563–574. [Google Scholar] [CrossRef]
- Ma, C.; Rogers, A.A.; Kragt, M.E.; Zhang, F.; Polyakov, M.; Gibson, F.; Chalak, M.; Pandit, R.; Tapsuwan, S. Consumers’ Willingness to pay for renewable energy: A meta-regression analysis. Resour. Energy Econ. 2015, 42, 93–109. [Google Scholar] [CrossRef]
- Soon, J.-J.; Ahmad, S.-A. Willingly or grudgingly? A meta-analysis on the willingness-to-pay for renewable energy use. Renew. Sustain. Energy Rev. 2015, 44, 877–887. [Google Scholar] [CrossRef]
- Sundt, S.; Rehdanz, K. Consumers’ willingness to pay for green electricity: A meta-analysis of the literature. Energy Econ. 2015, 51, 1–8. [Google Scholar] [CrossRef]
- Bigerna, S.; Polinori, P. Italian households’ willingness to pay for green electricity. Renew. Sustain. Energy Rev. 2014, 34, 110–121. [Google Scholar] [CrossRef]
- Fizaine, F.; Voye, P.; Baumont, C. Does the Literature Support a High Willingness to Pay for Green Label Buildings? An Answer with Treatment of Publication Bias. In Revue D’économie Politique; FAERE Working Paper; Cairn.info: Paris, France, 2017. [Google Scholar]
- Alberini, A.; Ščasný, M.; Bigano, A. Policy—V. individual heterogeinity in the benefits of climate change mitigation: Evidence from stated-preference survey. Energy Policy 2018, 121, 565–575. [Google Scholar] [CrossRef]
- Bockstael, N.E.; Freeman, A.M.; Kopp, R.J.; Portney, P.R.; Smith, V.K. On measuring economic values for nature. Environ. Sci. Technol. 2000, 34, 1384–1389. [Google Scholar] [CrossRef]
- Stavins, R.N. Environmental Economics; National Bureau of Economic Research Working Paper Series; Working paper 13574; National Bureau of Economic Research: Cambridge, MA, USA, 2007. [Google Scholar]
- Martin, O.; Clive, S. Valuation and the Environment; Edward Elgar Publishing, Inc.: Northampton, MA, USA, 1999. [Google Scholar]
- Helene, C. Taking Non-monetizable Impacts (NMIs) into Account in an Eco Development Strategy. In Valuation and the Environment; Edward Elgar Publishing, Inc.: Northampton, MA, USA, 1999; pp. 241–262. [Google Scholar]
- Loren, L. Social and Behavioral Aspects of Energy Use. Annu. Rev. Energy Environ. 1993, 18, 247–289. [Google Scholar]
- Brandon, G.; Lewis, A. Reducing Household Energy Consumption: A Qualitative and Quantitative Field Study. J. Environ. Psychol. 1999, 19, 75–85. [Google Scholar] [CrossRef]
- Poortinga, W.; Steg, L.; Vlek, C.; Wiersma, G. Household preferences for energy-saving measures: A conjoint analysis. J. Econ. Psychol. 2003, 24, 49–64. [Google Scholar] [CrossRef]
- O’Neill, B.C.; Chen, B.C. Demographic Determinants of Household Energy Use in the United States. In Population and Development Review. Supplement: Population and Environment: Methods of Analysis; Edward Elgar Publishing, Inc.: Northampton, MA, USA, 2002; Volume 28, pp. 53–88. [Google Scholar]
- Ai He, H.; Greenberg, S. Motivating Sustainable Energy Consumption in the Home. In ACM CHI Workshop on Defining the Role of HCI in the Challenges of Sustainability; University of Calgary: Calgary, AB, Canada, 2008. [Google Scholar]
- Heath, C.; Soll, J. Mental budgeting and consumer decision. J. Consum. Res. 1996, 23, 40–52. [Google Scholar] [CrossRef]
- Cameron, T. Individual option prices for climate change mitigation. J. Public Econ. 2005, 89, 283–301. [Google Scholar] [CrossRef]
- Viscusi, W.; Zeckhauser, R. The perception and valuation of the risks of climate change: A rational and behavioral blend. Clim. Chang. 2006, 77, 151–177. [Google Scholar] [CrossRef]
- Brouwer, R.; Brander, L.; Van Beukering, P. A convenient truth: Air travel passengers’ willingness to pay to offset their CO2 emissions. Clim. Chang. 2008, 90, 299–313. [Google Scholar] [CrossRef]
- Dagher, L.; Harajli, H. Willingness to pay for green power in an unreliable electricity sector: Part 1. the case of the Lebanese residential sector. Renew. Sustain. Energy Rev. 2015, 50, 1634–1642. [Google Scholar] [CrossRef]
- Wiser, R. Using contingent valuation to explore willingness to pay for renewable energy: A comparison of collective and voluntary payment vehicles. Ecol. Econ. 2007, 62, 419–432. [Google Scholar] [CrossRef]
- Hoyos, D.; Longo, A.; Markandya, A. WTP for Global and Ancillary Benefits of Climate Change Mitigation: Preliminary Results. In Proceedings of the 17th Annual Conference of the European Association of Environmental and Resource Economists (EAERE), Amsterdam, The Netherlands, 24–27 June 2009. [Google Scholar]
- Solomon, B.D.; Johnson, N.H. Valuing Climate Protection through Willingness to pay for Biomass Ethanol. Ecol. Econ. 2009, 68, 2137–2144. [Google Scholar] [CrossRef]
- Bohringer, C.; Vogt, C. The Dismantling of a Breakthrough: The Kyoto Protocol—Just Symbolic Policy! Can. J. Econ. 2004, 36, 475–494. [Google Scholar] [CrossRef]
- Berrens, R.P.; Bohara, A.K.; Jenkins-Smith, H.C.; Silva, C.L.; Weimer, D.L. Information and Effort in Contingent Valuation Surveys: Application to Global Climate Change Using National Internet Samples. J. Environ. Econ. Manag. 2004, 47, 331–363. [Google Scholar] [CrossRef]
- Akter, S.; Bennett, J. Household Perceptions of Climate Change and Preferences for Mitigation Action: The Case of the Carbon Pollution Reduction Scheme in Australia. In Proceedings of the Australian Agricultural and Resource Economics Society: 53rd Annual Conference, Cairns, Australia, 11–13 February 2009. [Google Scholar]
- Berk, R.; Fovell, R.G. Public Perceptions of Climate Change: A “Willingness to Pay Assessment”. Clim. Chang. 1999, 41, 413–446. [Google Scholar] [CrossRef]
- Nomura, N.; Akai, M. Willingness to pay for green electricity in japan as estimated through contingent valuation method. Appl. Energy 2004, 78, 453–463. [Google Scholar] [CrossRef]
- Oerlemans, L.A.; Chan, K.Y.; Volschenk, J. Willingness to pay for green electricity: A review of the contingent valuation literature and its sources of error. Renew. Sustain. Energy Rev. 2016, 66, 875–885. [Google Scholar] [CrossRef]
- Menegaki, A. Valuation for renewable energy: A comparative review. Renew. Sustain. Energy Rev. 2008, 12, 2422–2437. [Google Scholar] [CrossRef]
- Streimikienė, D.; Mikalauskiene, A. Lithuanian consumer’s willingness to pay and feed-in prices for renewable electricity. Amfiteatru Econ. J. 2014, 16, 594–605. [Google Scholar]
- Louviere, J.J.; Flynn, T.N.; Carson, R.T. Discrete choice experiments are not conjoint analysis. J. Choice Model. 2010, 3, 57–72. [Google Scholar] [CrossRef]
- Acito, F.; Jain, A.K. Evaluation of conjoint analysis results: A comparison of methods. J. Mark. Res. 1980, 17, 106–112. [Google Scholar] [CrossRef]
- Adamowicz, W.; Louviere, J.; Williams, M. Combining revealed and stated preference methods for valuing environmental amenities. J. Environ. Econ. Manag. 1994, 26, 271–292. [Google Scholar] [CrossRef]
- Štreimikienė, D.; Baležentis, A. Assessment of willingness to pay for renewables in Lithuanian households. Clean Technol. Environ. Policy 2014, 17, 515–531. [Google Scholar] [CrossRef]
- De Groot, R.S.; Wilson, M.A.; Boumans, R.M. A typology for the classification, description and valuation of ecosystem functions, goods and services. Ecol. Econ. 2002, 41, 393–408. [Google Scholar] [CrossRef]
- Banfi, S.; Farsi, M.; Filippini, M.; Jakob, M. Willingness to pay for energy-saving measures in residential buildings. Energy Econ. 2008, 30, 503–516. [Google Scholar] [CrossRef]
- Claudy, M.C.; Michelsen, C.; O’Driscoll, A. The diffusion of microgeneration technologies—Assessing the influence of perceived product characteristics on home owners’ willingness to pay. Energy Policy 2011, 39, 1459–1469. [Google Scholar] [CrossRef]
- Streimikiene, D.; Alisauskaite-Seskiene, I. External costs of electricity generation options in Lithuania. Renew. Energy 2014, 64, 215–224. [Google Scholar] [CrossRef]
- Herbes, C.; Friege, C.; Baldo, D.; Mueller, K. Willingness to pay lip service? Applying a neuroscience-based method to WTP for green electricity. Energy Policy 2015, 87, 562–572. [Google Scholar] [CrossRef]
- Zhang, C.; Wang, Q.; Zeng, S.; Baležentis, T.; Štreimikienė, D.; Ališauskaitė-Šeškienė, I.; Chen, X. Probabilistic multi-criteria assessment of renewable micro-generation technologies in households. J. Clean. Prod. 2019, 212, 582–592. [Google Scholar] [CrossRef]
- Wood, L.L.; Kenyon, A.E.; Desvousges, W.H.; Morander, L.K. How much are customers willing to pay for improvements in health and environmental quality? Electr. J. 1995, 8, 70–77. [Google Scholar] [CrossRef]
- Christiaensen, L.J.; Sarris, A. Rural Household Vulnerability and Insurance against Commodity Risks: Evidence from the United Republic of Tanzania; Food & Agriculture Org.: Rome, Italy, 2007. [Google Scholar]
- Stigka, E.K.; Paravantis, J.A.; Mihalakakou, G.K. Social acceptance of renewable energy sources: A review of contingent valuation applications. Renew. Sustain. Energy Rev. 2014, 32, 100–106. [Google Scholar] [CrossRef]
- Louviere, J.J.; Hensher, D.A. Design and Analysis of Simulated Choice or Allocation Experiments in Travel Choice Modeling; Transportation Research Board: Washington, DC, USA, 1982. [Google Scholar]
- Campbell, D.; Hutchinson, W.G.; Scarpa, R. Incorporating discontinuous preferences into the analysis of discrete choice experiments. Environ. Resour. Econ. 2008, 41, 401–417. [Google Scholar] [CrossRef]
- Van Putten, M.; Lijesen, M.; Özel, T.; Vink, N.; Wevers, H. Valuing the preferences for micro-generation of renewables by househoulds. Energy 2014, 71, 596–604. [Google Scholar] [CrossRef]
- Kosenius, A.; Ollikainen, M. Valuation of environmental and societal trade-offs of renewable energy sources. Energy Policy 2013, 62, 1148–1156. [Google Scholar] [CrossRef]
- Boxall, P.C.; Adamowicz, W.L.; Swait, J.; Williams, M.; Louviere, J. A comparison of stated preference methods for environmental valuation. Ecol. Econ. 1996, 18, 243–253. [Google Scholar] [CrossRef]
- Hanley, N.; Nevin, C. Appraising renewable energy developments in remote communities: The case of the North Assynt estate, Scotland. Energy Policy 1999, 27, 527–547. [Google Scholar] [CrossRef]
- Roe, B.; Teisl, M.F.; Levy, A.; Russell, M. US consumers’ willingness to pay for green electricity. Energy Policy 2001, 29, 917–925. [Google Scholar] [CrossRef]
- Ek, K. Public and private attitudes towards “green” electricity: The case of Swedish wind power. Energy Policy 2005, 33, 1677–1689. [Google Scholar] [CrossRef]
- Bergmann, A.; Hanley, N.; Wright, R. Valuing the attributes of renewable energy investments. Energy Policy 2006, 34, 1004–1014. [Google Scholar] [CrossRef]
- Borchers, A.M.; Duke, J.M.; Parsons, G.R. Does willingness to pay for green energy differ by source? Energy Policy 2007, 35, 3327–3334. [Google Scholar] [CrossRef]
- Bergmann, A.; Colombo, S.; Hanley, N. Rural versus urban preferences for renewable energy developments. Ecol. Econ. 2008, 65, 616–625. [Google Scholar] [CrossRef]
- Longo, A.; Markandya, A.; Petrucci, M. The internalization of externalities in the production of electricity: Willingness to pay for the attributes of a policy for renewable energy. Ecol. Econ. 2008, 67, 140–152. [Google Scholar] [CrossRef]
- Zografakis, N.; Sifaki, E.; Pagalou, M.; Nikitaki, G.; Psarakis, V.; Tsagarakis, K.P. Assessment of public acceptance and willingness to pay for renewable energy sources in Crete. Renew. Sustain. Energy Rev. 2010, 14, 1088–1095. [Google Scholar] [CrossRef]
- Zorić, J.; Hrovatin, N. Household willingness to pay for green electricity in Slovenia. Energy Policy 2012, 47, 180–187. [Google Scholar] [CrossRef]
- Guo, X.; Liu, H.; Mao, X.; Jin, J.; Chen, D.; Cheng, S. Willingness to pay for renewable electricity: A contingent valuation study in Beijing, China. Energy Policy 2014, 68, 340–347. [Google Scholar] [CrossRef]
- Akcura, E. Mandatory versus voluntary payment for green electricity. Ecol. Econ. 2015, 116, 84–94. [Google Scholar] [CrossRef]
- Bollino, C.A. The willingness to pay for renewable energy sources: The case of Italy with socio-demographic determinants. Energy J. 2009, 30, 81–96. [Google Scholar]
- Scarpa, R.; Willis, K. Willingness-to-pay for renewable energy: Primary and discretionary choice of British households’ for micro-generation technologies. Energy Econ. 2010, 32, 129–136. [Google Scholar] [CrossRef]
- Aravena, C.; Hutchinson, W.G.; Longo, A. Environmental pricing of externalities from different sources of electricity generation in Chile. Energy Econ. 2012, 34, 1214–1225. [Google Scholar] [CrossRef]
- Oberst, C.; Madlener, R. Prosumer preferences regarding the adoption of micro-generation technologies: Empirical evidence for german homeowners. SSRN Electron. J. 2014. [Google Scholar] [CrossRef]
- Chan, K.; Oerlemans, L.A.; Volschenk, J. On the construct validity of measures of willingness to pay for green electricity: Evidence from a south African case. Appl. Energy 2015, 160, 321–328. [Google Scholar] [CrossRef]
- Dagher, L.; Harajli, H. Willingness to pay for green power in an unreliable electricity sector: Part 2. The case of the Lebanese commercial sector. Renew. Sustain. Energy Rev. 2015, 50, 1643–1649. [Google Scholar] [CrossRef]
- Grilli, G.; Balest, J.; Garegnani, G.; Paletto, A. Exploring residents’ willingness to pay for renewable energy supply: Evidences from an italian case study. J. Environ. Account. Manag. 2016, 4, 105–113. [Google Scholar] [CrossRef]
- Yamamoto, Y. Opinion leadership and willingness to pay for residential photovoltaic systems. Energy Policy 2015, 83, 185–192. [Google Scholar] [CrossRef]
- Kwon, T.-H. Is the renewable portfolio standard an effective energy policy? Early evidence from South Korea. Util. Policy 2015, 36, 46–51. [Google Scholar] [CrossRef]
- Morita, T.; Managi, S. Consumers’ willingness to pay for electricity after the great east japan earthquake. Econ. Anal. Policy 2015, 48, 82–105. [Google Scholar] [CrossRef]
- Sun, C.; Yuan, X.; Xu, M. The public perceptions and willingness to pay: From the perspective of the smog crisis in China. J. Clean. Prod. 2016, 112, 1635–1644. [Google Scholar] [CrossRef]
- Vecchiato, D.; Tempesta, T. Public preferences for electricity contracts including renewable energy: A marketing analysis with choice experiments. Energy 2015, 88, 168–179. [Google Scholar] [CrossRef]
- Lee, C.; Heo, H. Estimating willingness to pay for renewable energy in South Korea using the contingent valuation method. Energy Policy 2016, 94, 150–156. [Google Scholar] [CrossRef]
- Su, W.; Liu, M.; Zeng, S.; Štreimikienė, D.; Baležentis, T.; Ališauskaitė-Šeškienė, I. Valuating renewable microgeneration technologies in Lithuanian households: A study on willingness to pay. J. Clean. Prod. 2018, 191, 318–329. [Google Scholar] [CrossRef]
- Claudy, M.C.; Michelsen, C.; O’Driscoll, A.; Mullen, M.R. Consumer awareness in the adoption of microgeneration technologies: An empirical investigation in the republic of Ireland. Renew. Sustain. Energy Rev. 2010, 14, 2154–2160. [Google Scholar] [CrossRef]
- Sauter, R.; Watson, J. Strategies for the deployment of micro-generation: Implications for social acceptance. Energy Policy 2007, 35, 2770–2779. [Google Scholar] [CrossRef]
- Van der Veen Reinier, A.C.; De Vries, L.J. The impact of microgeneration upon the Dutch balancing market. Energy Policy 2009, 37, 2788–2797. [Google Scholar] [CrossRef][Green Version]
- Willis, K.; Scarpa, R.; Gilroy, R.; Hamza, N. Renewable energy adoption in an ageing population: Heterogeneity in preferences for micro-generation technology adoption. Energy Policy 2011, 39, 6021–6029. [Google Scholar] [CrossRef]
- Streimikiene, D.; Baležentis, T. Multi-criteria assessment of small scale CHP technologies in buildings. Renew. Sustain. Energy Rev. 2013, 26, 183–189. [Google Scholar] [CrossRef]
- Alanne, K.; Saari, A. Sustainable small-scale CHP technologies for buildings: The basis for multi-perspective decision-making. Renew. Sustain. Energy Rev. 2004, 8, 401–431. [Google Scholar] [CrossRef]
- De Paepe, M.; D’Herdt, P.; Mertens, D. Micro-CHP systems for residential applications. Energy Convers. Manag. 2006, 47, 3435–3446. [Google Scholar] [CrossRef]
- Cook, D.; Davidsdottir, B.D.; Dadi, K. Willingness to pay for the preservation of geothermal areas in Iceland—The contingent valuation studies of Eldvörp and Hverahlíð. Renew. Energy 2017, 116, 97–108. [Google Scholar] [CrossRef]
- Watson, J. Co-provision in sustainable energy systems: The case of micro-generation. Energy Policy 2004, 32, 1981–1990. [Google Scholar] [CrossRef]
- Garcia, R.; Bardhi, F.; Friedrich, C. Overcoming consumer resistance to innovation. Mit Sloan Manag. Rev. 2007, 48, 82. [Google Scholar]
- Sardianou, E.; Genoudi, P. Which factors affect the willingness of consumers to adopt renewable energies? Renew. Energy 2013, 57, 1–4. [Google Scholar] [CrossRef]
- Lancaster, K.J. A new approach to consumer theory. J. Polit. Econ. 1966, 74, 132–157. [Google Scholar] [CrossRef]
- Kraeusel, J.; Möst, D. Carbon capture and storage on its way to large-scale deployment: Social acceptance and willingness to pay in Germany. Energy Policy 2012, 49, 642–651. [Google Scholar] [CrossRef]
- James, J.S.; Rickard, B.J.; Rossman, W.J. Product differentiation and market segmentation in applesauce: Using a choice experiment to assess the value of organic, local, and nutrition attributes. Agric. Resour. Econ. Rev. 2009, 38, 357. [Google Scholar] [CrossRef]
- Hanley, N.; Colombo, S.; Kriström, B.; Watson, F. Accounting for negative, zero and positive willingness to pay for landscape change in a national park. J. Agric. Econ. 2009, 60, 1–16. [Google Scholar] [CrossRef]
- Navrud, S.; Bråten, K.G. Consumers’ preferences for green and brown electricity: A choice modelling approach. Rev. D’écon. Polit. 2007, 117, 795–811. [Google Scholar] [CrossRef]
- Chen, J.; Cheng, S.; Nikic, V.; Song, M. Quo Vadis? Major Players in Global Coal Consumption and Emissions Reduction. Transform. Bus. Econ. 2018, 17, 112–133. [Google Scholar]
- Stadelmann, M. Mind the gap? Critically reviewing the energy efficiency gap with empirical evidence. Energy Res. Soc. Sci. 2017, 27, 117–128. [Google Scholar] [CrossRef]
- Ramos, A.; Gago, A.; Labandeira, X.; Linares, P. The role of information for energy efficiency in the residential sector. Energy Econ. 2015, 52, 517–529. [Google Scholar] [CrossRef]
- Pollitt, M.G.; Shaorshadze, I. The Role of Behavioural Economics in Energy and Climate Policy; EPRG Working Paper No. 1130; Cambridge Working Paper in Economics No. 1165; University Cambridge: Cambridge, UK, 2011. [Google Scholar]
- Chang, M.-C.; Shieh, H.-S. The Relations between Energy Efficiency and GDP in the Baltic Sea Region and Non-Baltic Sea Region. Transform. Bus. Econ. 2017, 16, 235–248. [Google Scholar]
- Testa, F.; Cosic, A.; Iraldo, F. Determining factors of curtailment and purchasing energy related behaviours. J. Clean. Prod. 2016, 112, 3810–3819. [Google Scholar] [CrossRef]
- Yan, Q.; Wan, Y.; Mikalauskas, I.; Mikalauskiene, A. Smart Grids for Renewable Energy: Costs and Benefits. Transform. Bus. Econ. 2017, 16, 430–440. [Google Scholar]
- Frederiks, E.R.; Stenner, K.; Hobman, E.V. Household energy use: Applying behavioural economics to understand consumer decision-making and behaviour. Renew. Sustain. Energy Rev. 2015, 41, 1385–1394. [Google Scholar] [CrossRef]
- Pothitou, M.; Hanna, R.F.; Chalvatzis, K.J. Environmental knowledge, pro-environmental behaviour and energy savings in households: An empirical study. Appl. Energy 2016, 184, 1217–1229. [Google Scholar] [CrossRef]
- Rathi, S.S.; Chunekar, A. Not to buy or can be ‘nudged’ to buy? Exploring behavioral interventions for energy policy in India. Energy Res. Soc. Sci. 2015, 7, 78–83. [Google Scholar] [CrossRef]
- Yue, T.; Long, R.; Chen, H. Factors influencing energy-saving behavior of urban households in Jiangsu Province. Energy Policy 2013, 62, 665–675. [Google Scholar] [CrossRef]
- Reynolds, T.; Kolodinsky, J.; Murray, B. Consumer preferences and willingness to pay for compact fluorescent lighting: Policy implications for energy efficiency promotion in Saint Lucia. Energy Policy 2012, 41, 712–722. [Google Scholar] [CrossRef]
- Hori, S.; Kondo, K.; Nogata, D.; Ben, H. The determinants of household energy-saving behavior: Survey and comparison in five major Asian cities. Energy Policy 2013, 52, 354–362. [Google Scholar] [CrossRef]
- Jacobsen, G.; Kotchen, M.; Vanderbergh, M. The Behavioural Response to Voluntary Provision of an Environmental Public Good: Evidence from Residential Electricity Demand; NBER Working Paper. No. 16608; National Bureau of Economic Research (NBER): Cambridge, MA, USA, 2010. [Google Scholar]
- Kostakis, J.; Sardianou, E. Which Factors Affect the Willingness of Tourists to Pay for Renewable Energy? Renew. Energy 2012, 38, 169–172. [Google Scholar] [CrossRef]
- Abrahamse, W.; Steg, L.; Vlek, C.; Rothengatter, T. A Review of Intervention Studies Aimed at Household Energy Conservation. J. Environ. Psychol. 2005, 25, 273–291. [Google Scholar] [CrossRef]
- Newell, R.G.; Siikamkj, J.V. Nudging energy efficiency behavior: The role of information labels. J. Assoc. Environ. Resour. Econ. 2013, 1, 555–598. [Google Scholar]
- Solomon, B.D.; Barnes, J.R.; Halvorsen, K.E. From grain to cellulosic ethanol: history, economics and policy. In Renewable Energy from Forest Resources in the United States; Solomon, B.D., Luzadis, V.A., Eds.; Routledge: London, UK, 2008; pp. 49–66. [Google Scholar]
- Shen, J.; Sajo, T. Does energy efficiency labours alter consumers’ purchasing decisions? A latent class approach based on a stated choice experiment in Shanghai. J. Environ. Manag. 2009, 90, 3561–3573. [Google Scholar] [CrossRef] [PubMed]
- Zhou, H.; Bukenya, J.O. Information inefficiency and willingness-to-pay for energy-efficient technology: A stated preference approach for China Energy Label. Energy Policy 2016, 91, 12–21. [Google Scholar] [CrossRef]
- Ward, D.O.; Clark, C.D.; Jensen, K.L.; Yen, S.T.; Russell, C.S. Factors influencing willingness to-pay for the Energy STAR label. Energy Policy 2011, 39, 1450–1458. [Google Scholar] [CrossRef]
- Revelt, D.; Train, K. Mixed logit with repeated choices: Households’ choices of appliance efficiency level. Rev. Econ. Stat. 1998, 80, 647–657. [Google Scholar] [CrossRef]
- Blasch, J.; Filippini, M.; Kumar, N. Boundedly rational consumers, energy and investment literacy, and the display of information on household appliances. Resour. Energy Econ. 2017. [Google Scholar] [CrossRef]
- Liu, N.; Zhao, Y.; Ge, J. Do renters skimp on energy efficiency during economic recessions? Evidence from Northeast Scotland. Energy 2018, 165, 164–175. [Google Scholar] [CrossRef]
- Longo, A.; Hoyos, D.; Markandya, A. Sequence Effects in the Valuation of Multiple Environmental Programs Using the Contingent Valuation Method. Land Econ. 2015, 91, 20–35. [Google Scholar] [CrossRef]
- Collins, M.; Curtis, J. Willingness-to-pay and free-riding in a national energy efficiency retrofit grant scheme. Energy Policy 2018, 118, 211–220. [Google Scholar] [CrossRef]
- Zalejska-Jonsson, A. Stated WTP and rational WTP: Willingness to pay for green apartments in Sweden. Sustain. Cities Soc. 2014, 13, 46–56. [Google Scholar] [CrossRef]
- Ferreira, M.; Almeida, M.; Rodrigues, A. Impact of co-benefits on the assessment of energy related building renovation with a nearly-zero energy target. Energy Build. 2017, 152, 587–601. [Google Scholar] [CrossRef]
- Leung, B.C.-M. Greening existing buildings [GEB] strategies. Energy Rep. 2018, 4, 159–206. [Google Scholar] [CrossRef]
- Grosche, P.; Vance, C. Willingness-to-Pay for Energy Conservation and Free-Ridership on Subsidization—Evidence from Germany. Energy J. 2009, 30, 135–154. [Google Scholar] [CrossRef]
- Portnov, B.A.; Trop, T.; Svechkina, A.; Ofek, S.; Akron, S.; Ghermandi, A. Factors affecting homebuyers’ willingness to pay green building price premium: Evidence from a nationwide survey in Israel. Build. Environ. 2018, 137, 280–291. [Google Scholar] [CrossRef]
- Matosovic, M.; Tomšic, Ž. Evaluating homeowners’ retrofit choices—Croatian case study. Energy Build. 2018, 171, 40–49. [Google Scholar] [CrossRef]
- Train, K.E. Discrete Choice Methods with Simulation; Cambridge University Press: Cambridge, UK, 2009. [Google Scholar]
- Wiencke, A. Willingness to Pay for Green Buildings: Empirical Evidence from Switzerland. J. Sustain. Real Estate 2013, 5, 111–130. [Google Scholar] [CrossRef]
- Gerarden, T.D.; Newell, R.G.; Stavins, R.N. Assessing the Energy Efficiency Gap. J. Econ. Lit. 2017. [Google Scholar] [CrossRef]


| Study | Type of Analysis to Assess Respondents WTP | Target Segments | Target Renewable Source Technology/Electricity Services | State/Region | Model Estimating WTP | |
|---|---|---|---|---|---|---|
| 1. | (Wood et al., 1995) [66] | CA | Residential, small and large commercial and industrial consumers | Different energy balances for electricity generation | ![]() | Probit model |
| 2. | (Hanley & Nevin, 1999) [73] | Direct contingent valuation | Remote community | Wind mills, small-scale hydro scheme and biomass development | ![]() | None (stated WTP) |
| 3. | (Roe et al., 2001) [75] | CA | Households | Residential electricity services | ![]() | Linear model |
| Hedonic pricing | Households | Residential electricity services | ![]() | Hedonic regression (linear ordinary least squares) | ||
| 4. | (Nomura & Akai, 2004) [52] | Direct contingent valuation | Residents from large cities (owners of telephone) | Electricity generated from photovoltaic and wind power systems | ![]() | None (stated WTP) |
| 5. | (Ek, 2005) [76] | CE | House owners | Hydro, biomass, solar and wind | ![]() | Probit model |
| 6. | (Borchers et al., 2007) [78] | CE | New Castle County, DE, USA | Different renewable energy programs | ![]() | Non-linear probability model |
| 7. | (Bergmann et al., 2008) [79] | CE | Rural and urban households | Hydro, on-shore and off-shore wind and biomass production | ![]() | Logit model |
| 8. | (Longo et al., 2008) [80] | CE | Residents of Bath | Hypothetical program that promotes RE production | ![]() | Random utility model |
| 9. | (Banfi et al., 2008) [61] | CE | House owners and apartment tenants | Air renewal (ventilation) systems for energy saving | ![]() | Logit model |
| 10. | (Bollino, 2009) [85] | CVM | Households | Electricity generated from RES | ![]() | Probit model |
| 11. | (Zografakis et al., 2010) [81] | CVM | Residents of Crete | RES project | ![]() | Logistic regression |
| 12. | (Scarpa & Willis, 2010) [86] | CE | Households | Solar photo-voltaic, micro-wind, solar thermal, heat pumps, biomass boiler and pellet stoves | ![]() | Logit model |
| 13. | (Claudy et al., 2011) [62] | CVM | Residents | Wood pellet boilers, small wind turbines, solar panels, solar water heaters | ![]() | Probit model |
| 14. | (Zorić & Hrovatin, 2012) [82] | CE | Residents | Electricity generated from RES | ![]() | Tobit model |
| 15. | (Aravena, Hutchinson & Longo, 2012) [87] | CVM | Residents | Electricity generated from RES | ![]() | Discrete choice random utility model |
| 16. | (Kosenius & Ollikainen, 2013) [72] | CE | Residents | Wind power, hydro power, energy from crops and wood | ![]() | Logit model |
| 17. | (Guo et al., 2014) [83] | CVM | Residents of Beijing | Electricity generated from RES | ![]() | Logit model |
| 18. | (Bigerna & Polinori, 2014) [28] | CVM | Households | Electricity generated from RES | ![]() | Logistic regression |
| 19. | (Štreimikienė & Baležentis, 2014) [59] | Direct contingent valuation | Households | Electricity degenerated from | ![]() | Non-parametric regression |
| 20. | (Oberst & Madlener, 2014) [88] | CE | Households | Wind power, solar power, biomass | ![]() | Logit model |
| 21. | (Akcura, 2015) [84] | CVM | Households | Electricity generated from RES | ![]() | Probit model |
| 22. | (Chan, Oerlemans & Volschenk, 2015) [89] | CVM | Households | Electricity generated from RES | ![]() | Tobit model |
| 23. | (Dagher & Harajli, 2015) [90] | CVM | Residents | Electricity generated from RES | ![]() | Tobit model |
| 24. | (Grilli, Balest, Garegnani & Paletto, 2015) [91] | CVM | Residents | Hydro power, biomass | ![]() | Tobit model |
| 25. | (Yamamoto, 2015) [92] | Direct contingent valuation | Households with PV-systems adoption | Photovoltaic system | ![]() | None (stated WTP) |
| 26. | (Kwon et al, 2015) [93] | CVM | Residents | Renewable energy | ![]() | Regression model |
| 27. | (Morita & Managi, 2015) [94] | CA | Residents | Electricity generated from solar and wind power | ![]() | Logit model |
| 28. | (Sun, Yuan & Xu, 2015) [95] | CVM | Households | Smog mitigation | ![]() | Probit model and interval regression |
| 29. | (Vecchiato & Tempesta, 2015) [96] | CE | Residents of Veneto | Different renewable energy mixes | ![]() | Logit model |
| 30. | (Lee & Heo, 2016) [97] | CVM | Residents | Electricity generated from solar and wind power | ![]() | Logistic regression |
| Determinants | Health Effects | Environmental Effects | Political Views | Gender | Marital Status | Education | Age | Vacancies | Income | Equipment Use Restrictions | Price | Contract Terms | Race | Environmental Organization Affiliation | Geographical Place of Residence | |
|---|---|---|---|---|---|---|---|---|---|---|---|---|---|---|---|---|
| Study | ||||||||||||||||
| (Wood et al., 1995) [66] | * | * | * | * | ||||||||||||
| (Roe et al., 2001) [75] | * | * | * | * | * | * | * | * | * | * | ||||||
| (Ek, 2005) [76] | * | * | * | * | ||||||||||||
| (Borchers et al., 2007) [78] | * | * | * | |||||||||||||
| (Bergmann et al., 2008) [79] | * | * | * | * | * | * | ||||||||||
| (Longo et al., 2008) [80] | * | * | * | * | * | * | * | * | ||||||||
| (Bollino, 2009) [85] | * | * | * | * | * | * | ||||||||||
| (Claudy et al., 2011) [62] | * | * | * | |||||||||||||
| (Zorić & Hrovatin, 2012) [82] | * | * | * | * | * | * | * | |||||||||
| (Aravena et al., 2012) [87] | * | * | * | * | * | |||||||||||
| (Kosenius & Ollikainen, 2013) [72] | * | * | * | * | * | * | ||||||||||
| (Guo et al., 2014) [83] | * | * | * | * | * | |||||||||||
| (Bigerna & Polinori, 2014) [28] | * | * | * | * | ||||||||||||
| (Štreimikienė & Baležentis, 2014) [59] | * | * | * | * | * | |||||||||||
| (Oberst & Madlener, 2014) [88] | * | * | * | * | * | * | ||||||||||
| (Akcura, 2015) [84] | * | * | * | * | ||||||||||||
| (Chan et al., 2015) [69] | * | * | * | * | ||||||||||||
| (Dagher & Harajli, 2015) [90] | * | * | * | * | * | * | * | * | * | |||||||
| (Grilli et al., 2015) [91] | * | * | * | * | * | |||||||||||
| (Yamamoto, 2015) [92] | * | * | * | * | ||||||||||||
| (Kwon et al., 2015) [93] | * | * | * | |||||||||||||
| (Morita & Managi, 2015) [94] | * | * | * | * | ||||||||||||
| (Sun et al., 2015) [95] | * | * | ||||||||||||||
| (Vecchiato & Tempesta, 2015) [96] | * | * | * | |||||||||||||
| (Lee & Heo, 2016) [97] | * | * | * | * | ||||||||||||
| Attributes | Capital Cost | Installation Cost | Investment Risk | Maintenance Cost | Payback Period | Net Electricity Cost (or Monthly Electricity Bill) | Annual Energy Saving | Recommended by | CO2 Reduction (Contribution to Climate Protection) | Degree of Electricity Self-supply | Social Impacts (e.g., Create New Local Employment) | Contract Length | Air Pollution | Landscape Impact | Wildlife Impact | Annual Length of Electricity Shortages | Certification of Origin | Minimum Distance from Houses | Size of the Installed Device | Inconvenience of System | |
|---|---|---|---|---|---|---|---|---|---|---|---|---|---|---|---|---|---|---|---|---|---|
| Study | |||||||||||||||||||||
| (Borchers et al., 2007) [78] | * | * | |||||||||||||||||||
| (Bergmann et al., 2008) [79] | * | * | * | * | * | ||||||||||||||||
| (Longo et al., 2008) [80] | * | * | * | * | |||||||||||||||||
| (Scarpa & Willis, 2010) [86] | * | * | * | * | * | * | * | ||||||||||||||
| (Kosenius & Ollikainen, 2013) [72] | * | * | * | * | |||||||||||||||||
| (Oberst & Madlener, 2014) [88] | * | * | * | * | * | * | * | ||||||||||||||
| (Vecchiato & Tempesta, 2015) [96] | * | * | * | * | |||||||||||||||||
| No. | Study | Type of Analysis to Assess Respondents WTP | Target Segments | Target of Assessment | State/Region | Model Estimating WTP |
|---|---|---|---|---|---|---|
| 1. | Newell et al., 1999; [121] | CVA | Households | Energy appliances with energy labelling | ![]() | Tobit model |
| 2. | Silvia Banfi et al., 2008 [61] | CE | Resident | Energy-saving measures in residential buildings (Window, Facade, Ventilation, Price) | ![]() | Fixed-effects logit model |
| 3. | Peter Grosche and Colin Vance, 2009 [144] | Survey | Household | Financial support for Home renovations. (Free-riding) roof, facade, windows, heating-equipment | ![]() | Logit model |
| 4. | Alberto Longo et al., 2015 [80] | CVM; SP | Household | General public for climate change mitigation programmes | ![]() | Probit model |
| 5. | Reynolds et al. (2012) [126] | CVA | Residential | Fluorescent light bulbs | ![]() | Tobit model |
| 6. | Andreas Wiencke, 2013 [147] | CE | Corporations | Green buildings | ![]() | Tobit model |
| 7. | Agnieszka Zalejska-Jonsson, 2014 [141] | CE | Household | Green buildings | ![]() | Quasi-experimental method |
| 8. | Julia Blasch et al., 2017 [137] | CE | Household | Energy-efficient household appliances | ![]() | Probit model; bivariate probit model |
| 9. | Marco Ferreira et al., 2017 [142] | IEA EBC Annex 56 project and using the case-studies provided | Building renovation | ![]() | The crossed-analysis | |
| 10. | Anna Alberini et al., 2018 [22] | CAWI (Computer-assisted web interviewing) | Household | Policies seeking to reduce CO2 | ![]() | Random utility model (RUM) |
| 11. | Matthew Collins and John Curtis, 2018 [140] | CE | Household | Grants available for various energy efficiency measures (Free-riding) (roof/attic insulation, wall insulation, and solar collector installation) | ![]() | McFadden’s random utility model |
| 12. | Nan Liu et al., 2018 [138] | Transaction data of private residential property | Private rented housing sector (tenants) | WTP for energy efficiency in the private rented housing sector during economic recessions | ![]() | Hedonic regression models |
| 13. | Marko Matosovic and Željko Tomšic, 2018 [146] | Discrete choice model | Households | Energy efficiency measures among households | ![]() | Multinomial and nested logit models |
| 14. | Boris A. Portnov et al., 2018 [145] | CVM | Homebuyers | Price premium for green buildings | ![]() | Multiple regression analysis |
| 15. | Ben Chak-Man Leung, 2018 [143] | Pilot test | Public housing | Effectively greening the existing Buildings (GEB) | ![]() |
| Determinants | Health Effects | Environmental Effects | Political Views | Gender | Marital Status | Education | Age | Vacancies | Income | Equipment Use Restrictions | Price | Contract Terms | Environmental Organization Affiliation | Geographical Place of Residence | |
|---|---|---|---|---|---|---|---|---|---|---|---|---|---|---|---|
| Study | |||||||||||||||
| Silvia Banfi et al., 2008 [61] | * | * | * | * | |||||||||||
| Peter Grosche and Colin Vance, 2009 [144] | * | ||||||||||||||
| Alberto Longo et al., 2011 [80] | * | * | * | * | |||||||||||
| Yue et al. (2013) [125] | * | * | * | * | |||||||||||
| Hori et al. (2013) [127] | * | * | * | * | * | * | * | * | * | ||||||
| Andreas Wiencke, 2013 [147] | * | * | |||||||||||||
| Agnieszka Zalejska-Jonsson, 2014 [141] | * | * | * | * | |||||||||||
| Julia Blasch et al., 2017 [137] | * | * | * | * | |||||||||||
| Marco Ferreira et al., 2017 [142] | * | * | |||||||||||||
| Anna Alberini et al., 2018 [22] | * | * | * | * | |||||||||||
| Matthew Collins and John Curtis, 2018 [140] | * | * | |||||||||||||
| Nan Liu et al., 2018 [138] | * | ||||||||||||||
| Marko Matosovic and Željko Tomšic, 2018 [146] | * | * | * | * | |||||||||||
| Boris A. Portnov et al., 2018 [145] | * | * | * | * | * | * | * | * | * | ||||||
| Ben Chak-Man Leung, 2018 [143] | * | * | |||||||||||||
| Attributes | Capital Cost | Installation Cost | Investment Risk | Maintenance Cost | Payback Period | Annual Energy Saving | CO2 Reduction (Contribution to Climate Protection) | Social Impacts (e.g., Create New Local Employment) | Air Pollution | Inconvenience of System | Financial Incentives/Grants | |
|---|---|---|---|---|---|---|---|---|---|---|---|---|
| Study | ||||||||||||
| Silvia Banfi et al., 2008 [61] | * | * | * | |||||||||
| Peter Grosche and Colin Vance, 2009 [144] | * | * | * | * | ||||||||
| Alberto Longo et al., 2011 [80] | * | |||||||||||
| Hori et al. (2013) [127] | * | * | * | |||||||||
| Andreas Wiencke, 2013 [147] | * | * | * | |||||||||
| Agnieszka Zalejska-Jonsson, 2014 [141] | * | * | * | |||||||||
| Julia Blasch et al., 2017 [137] | * | * | * | |||||||||
| Marco Ferreira et al., 2017 [142] | * | * | * | |||||||||
| Anna Alberini et al., 2018 [22] | * | * | * | |||||||||
| Matthew Collins and John Curtis, 2018 [120] | * | * | * | |||||||||
| Nan Liu et al., 2018 [138] | * | |||||||||||
| Marko Matosovic and Željko Tomšic, 2018 [146] | * | * | * | |||||||||
| Boris A. Portnov et al., 2018 [145] | * | * | * | * | ||||||||
| Ben Chak-Man Leung, 2018 [143] | * | * | * | * | * | |||||||
© 2019 by the authors. Licensee MDPI, Basel, Switzerland. This article is an open access article distributed under the terms and conditions of the Creative Commons Attribution (CC BY) license (http://creativecommons.org/licenses/by/4.0/).
Share and Cite
Streimikiene, D.; Balezentis, T.; Alisauskaite-Seskiene, I.; Stankuniene, G.; Simanaviciene, Z. A Review of Willingness to Pay Studies for Climate Change Mitigation in the Energy Sector. Energies 2019, 12, 1481. https://doi.org/10.3390/en12081481
Streimikiene D, Balezentis T, Alisauskaite-Seskiene I, Stankuniene G, Simanaviciene Z. A Review of Willingness to Pay Studies for Climate Change Mitigation in the Energy Sector. Energies. 2019; 12(8):1481. https://doi.org/10.3390/en12081481
Chicago/Turabian StyleStreimikiene, Dalia, Tomas Balezentis, Ilona Alisauskaite-Seskiene, Gintare Stankuniene, and Zaneta Simanaviciene. 2019. "A Review of Willingness to Pay Studies for Climate Change Mitigation in the Energy Sector" Energies 12, no. 8: 1481. https://doi.org/10.3390/en12081481
APA StyleStreimikiene, D., Balezentis, T., Alisauskaite-Seskiene, I., Stankuniene, G., & Simanaviciene, Z. (2019). A Review of Willingness to Pay Studies for Climate Change Mitigation in the Energy Sector. Energies, 12(8), 1481. https://doi.org/10.3390/en12081481















































