Optimal Coordination of DOC Relays Incorporated into a Distributed Generation-Based Micro-Grid Using a Meta-Heuristic MVO Algorithm
Abstract
1. Introduction
2. Problem Definition
2.1. Formulation of the Objective Function
2.2. Constraints of the Optimization Problem
3. Multi-Verse Optimization
3.1. Basic Idea and Inspiration of MVO
3.2. Mathematical Model of MVO Algorithm
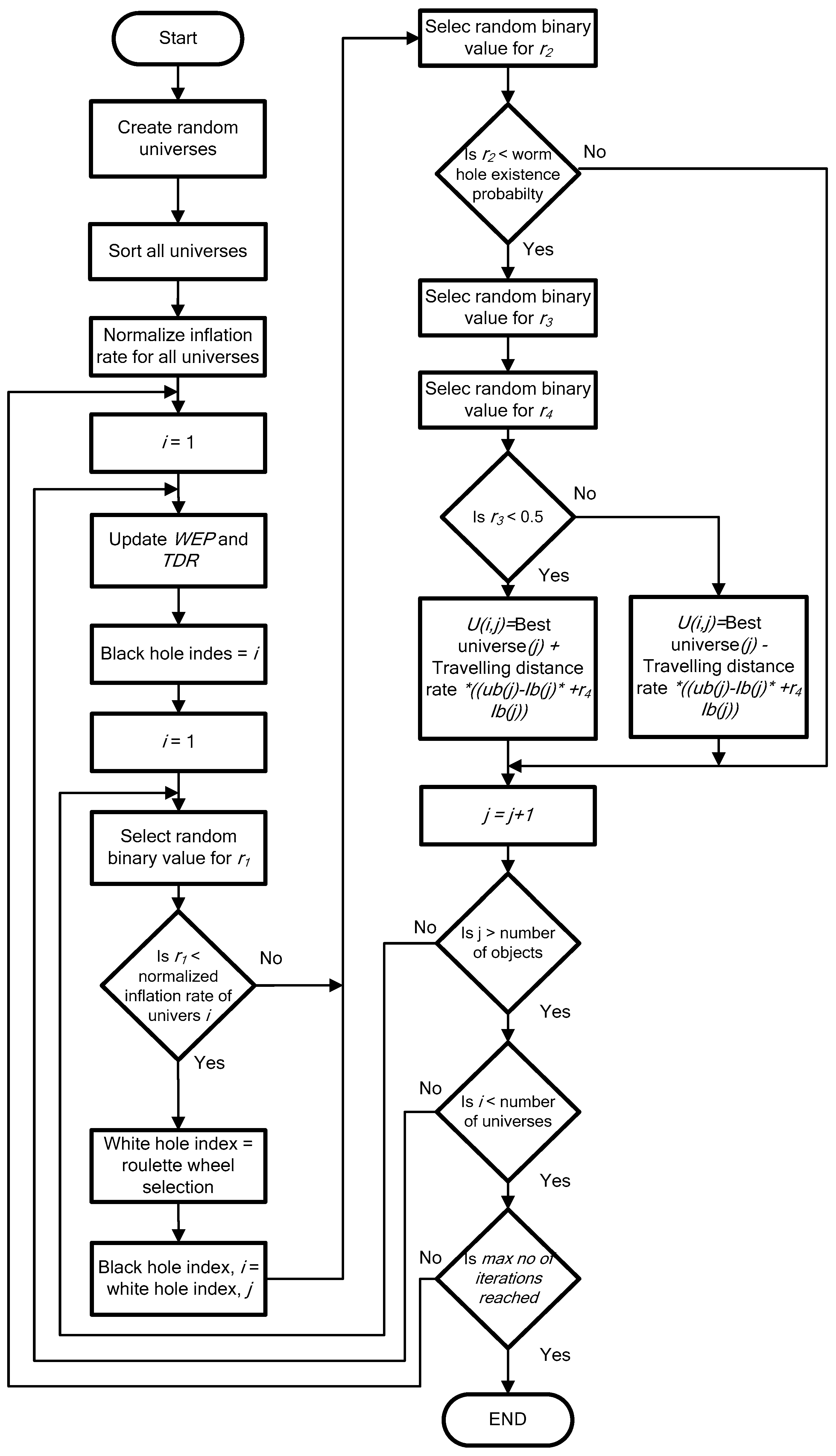
4. The Proposed Optimal Coordination Algorithm of DOC Relays
5. Simulation Results
5.1. Case Study 1: The IEEE 3-Bus System
5.2. Case Study 2: The IEEE 9-Bus System
6. Conclusions
Author Contributions
Funding
Conflicts of Interest
References
- Olivares, D.E.; Mehrizi-Sani, A.; Etemadi, A.H.; Cañizares, C.A.; Iravani, R.; Kazerani, M.; Hajimiragha, A.H.; Gomis-Bellmunt, O.; Saeedifard, M.; Palma-Behnke, R.; et al. Trends in Micro-grid Control. IEEE Trans. Smart Grid 2014, 5, 1905–1919. [Google Scholar] [CrossRef]
- Sahoo, A.K. Protection of micro-grid through coordinated directional over-current relays. In Proceedings of the 2014 IEEE Global Humanitarian Technology Conference—South. Asia Satellite (GHTC-SAS), Trivandrum, India, 26–27 September 2014; pp. 129–134. [Google Scholar]
- Dehghanpour, E.; Karegar, H.K.; Kheirollahi, R.; Soleymani, T. Optimal Coordination of Directional Overcurrent Relays in Micro-grids by Using Cuckoo-Linear Optimization Algorithm and Fault Current Limiter. IEEE Trans. Smart Grid 2018, 9, 1365–1375. [Google Scholar] [CrossRef]
- Sharaf, H.M.; Zeineldin, H.H.; El-Saadany, E. Protection Coordination for Micro-grids With Grid-Connected and Islanded Capabilities Using Communication Assisted Dual Setting Directional Overcurrent Relays. IEEE Trans. Smart Grid 2018, 9, 143–151. [Google Scholar] [CrossRef]
- Ehrenberger, J.; Švec, J. Directional Overcurrent Relays Coordination Problems in Distributed Generation Systems. Energies 2017, 10, 1452. [Google Scholar] [CrossRef]
- IEEE. IEEE Guide for Protective Relay Applications to Transmission Lines, IEEE Std C37113-1999; IEEE: New York, NY, USA, 2000; pp. 1–113. [Google Scholar]
- Negrão, D.L.A.; Vieira, J.C.M. The Local Fit Method for Coordinating Directional Overcurrent Relays. IEEE Trans. Power Deliv. 2016, 31, 1464–1472. [Google Scholar] [CrossRef]
- Albasri, F.A.; Alroomi, A.R.; Talaq, J.H. Optimal Coordination of Directional Overcurrent Relays Using Biogeography-Based Optimization Algorithms. IEEE Trans. Power Deliv. 2015, 30, 1810–1820. [Google Scholar] [CrossRef]
- Urdaneta, A.J.; Perez, L.G.; Restrepo, H. Optimal coordination of directional overcurrent relays considering dynamic changes in the network topology. IEEE Trans. Power Deliv. 1997, 12, 1458–1464. [Google Scholar] [CrossRef]
- Zeineldin, H.H.; Sharaf, H.M.; Ibrahim, D.K.; El-Zahab, E.E.A. Optimal Protection Coordination for Meshed Distribution Systems With DG Using Dual Setting Directional Over-Current Relays. IEEE Trans. Smart Grid 2015, 6, 115–123. [Google Scholar] [CrossRef]
- Hussain, M.H.; Rahim, S.R.A.; Musirin, I. Optimal Overcurrent Relay Coordination: A Review. Procedia Eng. 2013, 53, 332–336. [Google Scholar] [CrossRef]
- Mansour, M.M.; Mekhamer, S.F.; El-Kharbawe, N. A Modified Particle Swarm Optimizer for the Coordination of Directional Overcurrent Relays. IEEE Trans. Power Deliv. 2007, 22, 1400–1410. [Google Scholar] [CrossRef]
- Thangaraj, R.; Pant, M.; Deep, K. Optimal coordination of over-current relays using modified differential evolution algorithms. Eng. Appl. Artif. Intell. 2010, 23, 820–829. [Google Scholar] [CrossRef]
- Urdaneta, A.J.; Restrepo, H.; Marquez, S.; Sanchez, J. Coordination of directional overcurrent relay timing using linear programming. IEEE Trans. Power Deliv. 1996, 11, 122–129. [Google Scholar] [CrossRef]
- Urdaneta, A.J.; Pérez, L.G.; Gómez, J.F.; Feijoo, B.; González, M. Presolve analysis and interior point solutions of the linear programming coordination problem of directional overcurrent relays. Int. J. Electr. Power Energy Syst. 2001, 23, 819–825. [Google Scholar] [CrossRef]
- Birla, D.; Maheshwari, R.P.; Gupta, H.O. A new nonlinear directional overcurrent relay coordination technique, and banes and boons of near-end faults based approach. IEEE Trans. Power Deliv. 2006, 21, 1176–1182. [Google Scholar] [CrossRef]
- Eberhart, R.; Kennedy, J. A new optimizer using particle swarm theory. In MHS’95, Proceedings of the 6th International Symposium on Micro Machine and Human Science, Nagoya, Japan, 4–6 October 1995; IEEE: New York, NY, USA, 1995; pp. 39–43. [Google Scholar]
- Eberhart, R.C.; Shi, Y. Particle swarm optimization: Developments, applications and resources. In Proceedings of the 2001 Congress on Evolutionary Computation (IEEE Cat. No.01TH8546), Seoul, Korea, 27–30 May 2001; pp. 81–86. [Google Scholar]
- Poli, R.; Kennedy, J.; Blackwell, T. Particle swarm optimization. Swarm Intell. 2007, 1, 33–57. [Google Scholar] [CrossRef]
- Shi, Y.; Eberhart, R.C. Empirical study of particle swarm optimization. In Proceedings of the 1999 Congress on Evolutionary Computation-CEC99 (Cat. No. 99TH8406), Washington, DC, USA, 6–9 July 1999; pp. 1945–1950. [Google Scholar]
- Castillo-Villar, K.K. Metaheuristic Algorithms Applied to Bioenergy Supply Chain Problems: Theory, Review, Challenges, and Future. Energies 2014, 7, 7640–7672. [Google Scholar] [CrossRef]
- Zeineldin, H.H.; El-Saadany, E.F.; Salama, M.M.A. Optimal coordination of overcurrent relays using a modified particle swarm optimization. Electr. Power Syst. Res. 2006, 76, 988–995. [Google Scholar] [CrossRef]
- Davis, L. (Ed.) Handbook of Genetic Algorithms; Van Nostrand Reinhold: New York, NY, USA, 1991. [Google Scholar]
- Maulik, U.; Bandyopadhyay, S. Genetic algorithm-based clustering technique. Pattern Recognit. 2000, 33, 1455–1465. [Google Scholar] [CrossRef]
- Vose, M.D. The Simple Genetic Algorithm: Foundations and Theory; MIT Press: Cambridge, MA, USA, 1999. [Google Scholar]
- Walters, D.C.; Sheble, G.B. Genetic algorithm solution of economic dispatch with valve point loading. IEEE Trans. Power Syst. 1993, 8, 1325–1332. [Google Scholar] [CrossRef]
- Fang, L.; Qin, S.; Xu, G.; Li, T.; Zhu, K. Simultaneous Optimization for Hybrid Electric Vehicle Parameters Based on Multi-Objective Genetic Algorithms. Energies 2011, 4, 532–544. [Google Scholar] [CrossRef]
- Bedekar, P.P.; Bhide, S.R. Optimum coordination of overcurrent relay timing using continuous genetic algorithm. Expert. Syst. Appl. 2011, 38, 11286–11292. [Google Scholar] [CrossRef]
- Radosavljević, J.; Jevtić, M. Hybrid GSA-SQP algorithm for optimal coordination of directional overcurrent relays. Transm. Distrib. IET Gener. 2016, 10, 1928–1937. [Google Scholar] [CrossRef]
- Bouchekara, H.R.E.H.; Zellagui, M.; Abido, M.A. Optimal coordination of directional overcurrent relays using a modified electromagnetic field optimization algorithm. Appl. Soft Comput. 2017, 54, 267–283. [Google Scholar] [CrossRef]
- Tjahjono, A.; Anggriawan, D.O.; Faizin, A.K.; Priyadi, A.; Pujiantara, M.; Taufik, T.; Purnomo, M.H. Adaptive modified firefly algorithm for optimal coordination of overcurrent relays. IET Gener. Transm. Amp Distrib. 2017, 11, 2575–2585. [Google Scholar] [CrossRef]
- Wadood, A.; Khurshaid, T.; Farkoush, S.G.; Yu, J.; Kim, C.-H.; Rhee, S.-B. Nature-Inspired Whale Optimization Algorithm for Optimal Coordination of Directional Overcurrent Relays in Power Systems. Energies 2019, 12, 2297. [Google Scholar] [CrossRef]
- Mirjalili, S.; Mirjalili, S.M.; Hatamlou, A. Multi-Verse Optimizer: A nature-inspired algorithm for global optimization. Neural Comput. Appl. 2016, 27, 495–513. [Google Scholar] [CrossRef]
- Kumar, M.B.H.; Balasubramaniyan, S.; Padmanaban, S.; Holm-Nielsen, J.B. Wind Energy Potential Assessment by Weibull Parameter Estimation Using Multiverse Optimization Method: A Case Study of Tirumala Region in India. Energies 2019, 12, 2158. [Google Scholar] [CrossRef]
- Chelliah, T.R.; Thangaraj, R.; Allamsetty, S.; Pant, M. Coordination of directional overcurrent relays using opposition based chaotic differential evolution algorithm. Int. J. Electr. Power Energy Syst. 2014, 55, 341–350. [Google Scholar] [CrossRef]
- Singh, M.; Panigrahi, B.K.; Abhyankar, A.R.; Das, S. Optimal coordination of directional over-current relays using informative differential evolution algorithm. J. Comput. Sci. 2014, 5, 269–276. [Google Scholar] [CrossRef]
















| Primary Relay | Backup Relay | Primary Fault Current (A) | Secondary Fault Current (A) |
|---|---|---|---|
| R1 | R5 | 9.46 | 14.08 |
| R3 | R6 | 8.81 | 12.07 |
| R5 | R4 | 17.93 | 25.9 |
| R6 | R2 | 14.35 | 19.2 |
| Relay Number | Pick Up Current (PSO) | Time Dial Setting (PSO) | Pick Up Current (MVO) | Time Dial Setting (MVO) |
|---|---|---|---|---|
| 1 | 1.4 | 0.065 | 1.4284 | 0.05 |
| 2 | 1.345 | 0.38 | 1.4969 | 0.2013 |
| 3 | 1.431 | 0.0591 | 1.336 | 0.05 |
| 4 | 1.365 | 0.6074 | 1.4433 | 0.2183 |
| 5 | 1.455 | 0.4367 | 1.4418 | 0.1912 |
| 6 | 1.38 | 0.2501 | 1.447 | 0.1876 |
| Overall Tripping Time | 9.209 s | 4.964 s | ||
| Location | Primary Relay | Backup Relay | Primary Fault Current (kA) | Secondary Fault Current (kA) | Location | Primary Relay | Backup Relay | Primary Fault Current (kA) | Secondary Fault Current (kA) |
|---|---|---|---|---|---|---|---|---|---|
| A | R1 | R15 | 24,779 | 9.150 | G | R13 | R11 | 16,087 | 3.088 |
| R1 | R17 | 24,779 | 15.632 | R13 | R21 | 16,087 | 13 | ||
| R2 | R4 | 8.327 | 8.327 | R14 | R16 | 18,213 | 6.285 | ||
| B | R3 | R1 | 16,390 | 16,930 | R14 | R19 | 18,213 | 11,934 | |
| R4 | R6 | 14,671 | 14,671 | H | R15 | R13 | 18,218 | 6.285 | |
| C | R5 | R3 | 9.454 | 9.454 | R15 | R19 | 18,218 | 11,935 | |
| R6 | R8 | 23,280 | 4.777 | R16 | R2 | 16,087 | 3.088 | ||
| R6 | R23 | 23,280 | 18,507 | R16 | R17 | 16,087 | 13 | ||
| D | R7 | R5 | 23,280 | 4.777 | I | R18 | R2 | 8.161 | 2.426 |
| R7 | R23 | 23,280 | 18,507 | R18 | R15 | 8.161 | 5.736 | ||
| R8 | R10 | 9.454 | 9.454 | J | R20 | R13 | 9.286 | 4.644 | |
| E | R9 | R7 | 15,304 | 15,304 | R20 | R16 | 9.286 | 4.644 | |
| R10 | R12 | 16,490 | 16,490 | K | R22 | R11 | 8.161 | 2.426 | |
| F | R11 | R9 | 8.326 | 8.327 | R22 | R14 | 8.161 | 5.736 | |
| R12 | R14 | 24,779 | 9.150 | L | R24 | R5 | 6.149 | 3.075 | |
| R12 | R21 | 24,779 | 15,631 | R24 | R8 | 6.149 | 3.075 |
| Relay Number | Pick Up Current (PSO) | Time Dial Setting (PSO) | Pick Up Current (MVO) | Time Dial Setting (MVO) |
|---|---|---|---|---|
| 1 | 1.624 | 0.5702 | 0.50014 | 0.89758 |
| 2 | 1.321 | 0.4080 | 1.0332 | 0.37397 |
| 3 | 2.181 | 0.4131 | 1.5055 | 0.52843 |
| 4 | 1.138 | 0.6361 | 1.6936 | 0.37582 |
| 5 | 1.194 | 0.4456 | 1.3227 | 0.47198 |
| 6 | 1.957 | 0.6661 | 1.1088 | 0.65426 |
| 7 | 1.324 | 0.6667 | 2.143 | 0.59678 |
| 8 | 1.987 | 0.4053 | 1.2832 | 0.43074 |
| 9 | 1.469 | 0.5547 | 0.52688 | 0.77392 |
| 10 | 1.345 | 0.5632 | 1.6283 | 0.47139 |
| 11 | 0.941 | 0.4641 | 1.1773 | 0.29103 |
| 12 | 1.37 | 0.7049 | 1.047 | 0.79271 |
| 13 | 1.623 | 0.6047 | 1.0435 | 0.5042 |
| 14 | 1.114 | 0.6607 | 0.73153 | 0.77677 |
| 15 | 1.662 | 0.5650 | 1.7964 | 0.51331 |
| 16 | 1.518 | 0.6180 | 0.5 | 0.7673 |
| 17 | 1.392 | 0.7944 | 1.9575 | 0.84834 |
| 18 | 1.53 | 0.3172 | 2.0172 | 0.085839 |
| 19 | 1.621 | 0.6589 | 1.9127 | 0.74232 |
| 20 | 1.332 | 0.6028 | 0.58571 | 0.0178 |
| 21 | 1.684 | 0.8715 | 1.9693 | 0.85226 |
| 22 | 1.937 | 0.4269 | 2.2307 | 0.30646 |
| 23 | 1.678 | 0.9313 | 2.2652 | 0.81034 |
| 24 | 0.621 | 0.3483 | 0.50413 | 0.57707 |
| Overall Tripping Time | 24,381 s | 20,887 s | ||
© 2019 by the authors. Licensee MDPI, Basel, Switzerland. This article is an open access article distributed under the terms and conditions of the Creative Commons Attribution (CC BY) license (http://creativecommons.org/licenses/by/4.0/).
Share and Cite
Abdelsalam, M.; Diab, H.Y. Optimal Coordination of DOC Relays Incorporated into a Distributed Generation-Based Micro-Grid Using a Meta-Heuristic MVO Algorithm. Energies 2019, 12, 4115. https://doi.org/10.3390/en12214115
Abdelsalam M, Diab HY. Optimal Coordination of DOC Relays Incorporated into a Distributed Generation-Based Micro-Grid Using a Meta-Heuristic MVO Algorithm. Energies. 2019; 12(21):4115. https://doi.org/10.3390/en12214115
Chicago/Turabian StyleAbdelsalam, Mahmoud, and Hatem Y. Diab. 2019. "Optimal Coordination of DOC Relays Incorporated into a Distributed Generation-Based Micro-Grid Using a Meta-Heuristic MVO Algorithm" Energies 12, no. 21: 4115. https://doi.org/10.3390/en12214115
APA StyleAbdelsalam, M., & Diab, H. Y. (2019). Optimal Coordination of DOC Relays Incorporated into a Distributed Generation-Based Micro-Grid Using a Meta-Heuristic MVO Algorithm. Energies, 12(21), 4115. https://doi.org/10.3390/en12214115
