Can Nighttime Light Data Be Used to Estimate Electric Power Consumption? New Evidence from Causal-Effect Inference
Abstract
1. Introduction
2. An Overview of the Literature
3. Materials and Methods
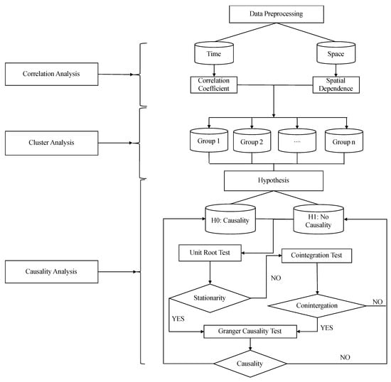
3.1. Method
3.2. Data
4. Results
4.1. Correlation Analysis
4.2. Stationarity Test
4.3. Cointegration Test
4.4. Causality Test
5. Discussion
- First, the impact of a country’s electric power consumption structure on the estimation results; the electricity structure of developed countries is more complex, and the electricity structure of developing countries is simple.
- Second, the power supply structure of developed countries also has a greater impact; the power supply channels of developed countries are diversified and the proportion of renewable energy is higher, such as in the Nordic region, while developing countries generally still use hydroelectric or coal-fired power generation (Figure 4).
- Third, there is a spatial spillover effect of nighttime light, near Africa and the Middle East; some European countries have strong positive correlation, such as Portugal, Spain, Turkey, and Ireland, while other European countries have weak or negative correlation (Figure 3).
6. Conclusions
- Casual inference is necessary before estimating socioeconomic indicators by nighttime light data.
- Spatial heterogeneity exists in the applicability of nighttime light data in estimating socioeconomic indicators.
- Nighttime light data are more suitable for estimating electric power consumption in developing countries, such as China, India, and so on.
- For developed countries, it is necessary to add more latent variables, such as urban population, spatial climate conditions, and so on, to estimate electric power consumption using nighttime light data.
- In the contiguous regions of geography, such as regions between Africa, the Middle East, and Europe, the nighttime light spillover effect is relatively strong. So, nighttime light data need to be corrected.
Author Contributions
Funding
Conflicts of Interest
References
- Li, H.M.; Zhao, X.F.; Wu, T.; Qi, Y. The consistency of China’s energy statistics and its implications for climate policy. J. Clean. Prod. 2018, 199, 27–35. [Google Scholar] [CrossRef]
- Croft, T.A. Nighttime images of the earth from space. Sci. Am. 1978, 239, 86–101. [Google Scholar] [CrossRef]
- Elvidge, C.D.; Hsu, F.-C.; Baugh, K.E.; Ghosh, T. National trends in satellite-observed lighting. Glob. Urban Monit. Assess. Earth Obs. 2014, 23, 97–118. [Google Scholar]
- Elvidge, C.D.; Baugh, K.E.; Kihn, E.A.; Kroehl, H.W.; Davis, E.R.; Davis, C.W. Relation between satellite observed visible-near infrared emissions, population, economic activity and electric power consumption. Int. J. Remote Sens. 1997, 18, 1373–1379. [Google Scholar] [CrossRef]
- Lo, C.P. Urban indicators of China from radiance-calibrated digital DMSP-OLS nighttime images. Ann. Assoc. Am. Geogr. 2002, 92, 225–240. [Google Scholar] [CrossRef]
- Zhou, Y.Y.; Smith, S.J.; Zhao, K.G.; Imhoff, M.; Thomson, A.; Bond-Lamberty, B.; Asrar, G.; Zhang, X.S.; He, C.Y.; Elvidge, C.D. A global map of urban extent from nightlights. Environ. Res. Lett. 2015, 10. [Google Scholar] [CrossRef]
- Gallaway, T.; Olsen, R.N.; Mitchell, D.M. The economics of global light pollution. Ecol. Econ. 2010, 69, 658–665. [Google Scholar] [CrossRef]
- Shi, K.F.; Yu, B.L.; Huang, Y.X.; Hu, Y.J.; Yin, B.; Chen, Z.Q.; Chen, L.J.; Wu, J.P. Evaluating the Ability of NPP-VIIRS Nighttime Light Data to Estimate the Gross Domestic Product and the Electric Power Consumption of China at Multiple Scales: A Comparison with DMSP-OLS Data. Remote Sens. 2014, 6, 1705–1724. [Google Scholar] [CrossRef]
- Henderson, J.V.; Storeygard, A.; Weil, D.N. Measuring Economic Growth from Outer Space. Am. Econ. Rev. 2012, 102, 994–1028. [Google Scholar] [CrossRef]
- Zhang, Q.L.; Seto, K.C. Mapping urbanization dynamics at regional and global scales using multi-temporal DMSP/OLS nighttime light data. Remote Sens. Environ. 2011, 115, 2320–2329. [Google Scholar] [CrossRef]
- Ma, T.; Zhou, C.H.; Pei, T.; Haynie, S.; Fan, J.F. Quantitative estimation of urbanization dynamics using time series of DMSP/OLS nighttime light data: A comparative case study from China’s cities. Remote Sens. Environ. 2012, 124, 99–107. [Google Scholar] [CrossRef]
- Elvidge, C.D.; Ziskin, D.; Baugh, K.E.; Tuttle, B.T.; Ghosh, T.; Pack, D.W.; Erwin, E.H.; Zhizhin, M. A Fifteen Year Record of Global Natural Gas Flaring Derived from Satellite Data. Energies 2009, 2, 595–622. [Google Scholar] [CrossRef]
- Do, Q.T.; Shapiro, J.N.; Elvidge, C.D.; Abdel-Jelil, M.; Ahn, D.P.; Baugh, K.; Hansen-Lewis, J.; Zhizhin, M.; Bazilian, M.D. Terrorism, geopolitics, and oil security: Using remote sensing to estimate oil production of the Islamic State. Energy Res. Soc. Sci. 2018, 44, 411–418. [Google Scholar] [CrossRef] [PubMed]
- Xiao, H.; Ma, Z.; Mi, Z.; Kelsey, J.; Zheng, J.; Yin, W.; Yan, M. Spatio-temporal simulation of energy consumption in China’s provinces based on satellite night-time light data. Appl. Energy 2018, 231, 1070–1078. [Google Scholar] [CrossRef]
- Tripathy, B.R.; Sajjad, H.; Elvidge, C.D.; Ting, Y.; Pandey, P.C.; Rani, M.; Kumar, P. Modeling of Electric Demand for Sustainable Energy and Management in India Using Spatio-Temporal DMSP-OLS Night-Time Data. Environ. Manag. 2018, 61, 615–623. [Google Scholar] [CrossRef] [PubMed]
- Shi, K.F.; Yu, B.L.; Huang, C.; Wu, J.P.; Sun, X.F. Exploring spatiotemporal patterns of electric power consumption in countries along the Belt and Road. Energy 2018, 150, 847–859. [Google Scholar] [CrossRef]
- Tyralis, H.; Mamassis, N.; Photis, Y.N. Spatial analysis of the electrical energy demand in Greece. Energy Policy 2017, 102, 340–352. [Google Scholar] [CrossRef]
- Xie, Y.H.; Weng, Q.H. World energy consumption pattern as revealed by DMSP-OLS nighttime light imagery. Gisci. Remote Sens. 2016, 53, 265–282. [Google Scholar] [CrossRef]
- Xie, Y.H.; Weng, Q.H. Detecting urban-scale dynamics of electricity consumption at Chinese cities using time-series DMSP-OLS (Defense Meteorological Satellite Program-Operational Linescan System) nighttime light imageries. Energy 2016, 100, 177–189. [Google Scholar] [CrossRef]
- Shi, K.F.; Chen, Y.; Yu, B.L.; Xu, T.B.; Yang, C.S.; Li, L.Y.; Huang, C.; Chen, Z.Q.; Liu, R.; Wu, J.P. Detecting spatiotemporal dynamics of global electric power consumption using DMSP-OLS nighttime stable light data. Appl. Energy 2016, 184, 450–463. [Google Scholar] [CrossRef]
- Letu, H.; Hara, M.; Yagi, H.; Tana, G.; Nishio, F. Estimating the energy consumption with nighttime city light from the DMSP/OLS imagery. In Proceedings of the 2009 Joint Urban Remote Sensing Event, Shanghai, China, 20–22 May 2009. [Google Scholar]
- He, C.Y.; Ma, Q.; Li, T.; Yang, Y.; Liu, Z.F. Spatiotemporal dynamics of electric power consumption in Chinese Mainland from 1995 to 2008 modeled using DMSP/OLS stable nighttime lights data. J. Geogr. Sci. 2012, 22, 125–136. [Google Scholar] [CrossRef]
- Shi, K.F.; Chen, Y.; Li, L.Y.; Huang, C. Spatiotemporal variations of urban CO2 emissions in China: A multiscale perspective. Appl. Energy 2018, 211, 218–229. [Google Scholar] [CrossRef]
- Wang, S.J.; Liu, X.P. China’s city-level energy-related CO2 emissions: Spatiotemporal patterns and driving forces. Appl. Energy 2017, 200, 204–214. [Google Scholar] [CrossRef]
- Shi, K.F.; Chen, Y.; Yu, B.L.; Xu, T.B.; Chen, Z.Q.; Liu, R.; Li, L.Y.; Wu, J.P. Modeling spatiotemporal CO2 (carbon dioxide) emission dynamics in China from DMSP-OLS nighttime stable light data using panel data analysis. Appl. Energy 2016, 168, 523–533. [Google Scholar] [CrossRef]
- Ghosh, T.; Elvidge, C.D.; Sutton, P.C.; Baugh, K.E.; Ziskin, D.; Tuttle, B.T. Creating a Global Grid of Distributed Fossil Fuel CO2 Emissions from Nighttime Satellite Imagery. Energies 2010, 3, 1895–1913. [Google Scholar] [CrossRef]
- Meng, L.N.; Graus, W.; Worrell, E.; Huang, B. Estimating CO2 (carbon dioxide) emissions at urban scales by DMSP/OLS (Defense Meteorological Satellite Program’s Operational Linescan System) nighttime light imagery: Methodological challenges and a case study for China. Energy 2014, 71, 468–478. [Google Scholar] [CrossRef]
- Liang, H.W.; Dong, L.; Tanikawa, H.; Zhang, N.; Gao, Z.Q.; Luo, X. Feasibility of a new-generation nighttime light data for estimating in-use steel stock of buildings and civil engineering infrastructures. Resour. Conserv. Recy. 2017, 123, 11–23. [Google Scholar] [CrossRef]
- Liang, H.W.; Tanikawa, H.; Matsuno, Y.; Dong, L. Modeling In-Use Steel Stock in China’s Buildings and Civil Engineering Infrastructure Using Time-Series of DMSP/OLS Nighttime Lights. Remote Sens. 2014, 6, 4780–4800. [Google Scholar] [CrossRef]
- Hattori, R.; Horie, S.; Hsu, F.C.; Elvidge, C.D.; Matsuno, Y. Estimation of in-use steel stock for civil engineering and building using nighttime light images. Resour. Conserv. Recy. 2014, 83, 229–233. [Google Scholar] [CrossRef]
- Taguchi, G.; Hsu, F.C.; Tanikawa, H.; Matsuno, Y. Estimation of Steel Use in Buildings by Night Time Light Image and GIS. Tetsu Hagane 2012, 98, 450–456. [Google Scholar] [CrossRef]
- Takahashi, K.I.; Terakado, R.; Nakamura, J.; Adachi, Y.; Elvidge, C.D.; Matsuno, Y. In-use stock analysis using satellite nighttime light observation data. Resour. Conserv. Recy. 2010, 55, 196–200. [Google Scholar] [CrossRef]
- Takahashi, K.I.; Terakado, R.; Nakamura, J.; Daigo, I.; Matsuno, Y.; Adachi, Y. In-Use Stock of Copper Analysis Using Satellite Nighttime Light Observation Data. Mater. Trans. 2009, 50, 1871–1874. [Google Scholar] [CrossRef]
- Ji, G.X.; Tian, L.; Zhao, J.C.; Yue, Y.L.; Wang, Z. Detecting spatiotemporal dynamics of PM2.5 emission data in China using DMSP-OLS nighttime stable light data. J. Clean. Prod. 2019, 209, 363–370. [Google Scholar] [CrossRef]
- Amaral, S.; Câmara, G.; Monteiro, A.M.V.; Quintanilha, J.A.; Elvidge, C.D. Estimating population and energy consumption in Brazilian Amazonia using DMSP night-time satellite data. Comput. Environ. Urban Syst. 2005, 29, 179–195. [Google Scholar] [CrossRef]
- BP. Statistical Review of World Energy 2018; BP: London, UK, 2018. [Google Scholar]
- Choi, I. Unit root tests for panel data. J. Int. Money Financ. 2001, 20, 249–272. [Google Scholar] [CrossRef]
- Im, K.S.; Pesaran, M.H.; Shin, Y. Testing for unit roots in heterogeneous panels. J. Econom. 2003, 115, 53–74. [Google Scholar] [CrossRef]
- Levin, A.; Lin, C.F.; Chu, C.S.J. Unit root tests in panel data: Asymptotic and finite-sample properties. J. Econom. 2002, 108, 1–24. [Google Scholar] [CrossRef]
- Pedroni, P. Critical values for cointegration tests in heterogeneous panels with multiple regressors. Oxf. B Econ. Stat. 1999, 61, 653–670. [Google Scholar] [CrossRef]
- Newey, W.K.; West, K.D. Automatic Lag Selection in Covariance-Matrix Estimation. Rev. Econ. Stud. 1994, 61, 631–653. [Google Scholar] [CrossRef]
- Lopez, L.; Weber, S. Testing for Granger causality in panel data. Stata J. 2017, 17, 972–984. [Google Scholar] [CrossRef]
- Dumitrescu, E.I.; Hurlin, C. Testing for Granger non-causality in heterogeneous panels. Econ. Model. 2012, 29, 1450–1460. [Google Scholar] [CrossRef]
- Granger, C.W.J. Investigating Causal Relations by Econometric Models and Cross-Spectral Methods. Econometrica 1969, 37, 424–438. [Google Scholar] [CrossRef]
- Anselin, L. Thirty years of spatial econometrics. Pap. Reg. Sci. 2010, 89, 3–25. [Google Scholar] [CrossRef]
- Gollini, I.; Lu, B.; Charlton, M.; Brunsdon, C.; Harris, P. GWmodel: An R package for exploring spatial heterogeneity using geographically weighted models. arXiv 2013, arXiv:1306.0413 2013. [Google Scholar] [CrossRef]
- Jenks, G.F. The data model concept in statistical mapping. Int. Yearb. Cartogr. 1967, 7, 186–190. [Google Scholar]
- Breitung, J. The local power of some unit root tests for panel data. Adv. Econom. 2000, 15, 161–177. [Google Scholar]
- Maddala, G.S.; Wu, S.W. A comparative study of unit root tests with panel data and a new simple test. Oxf. B Econ. Stat. 1999, 61, 631–652. [Google Scholar] [CrossRef]
- Granger, C.W.J. Testing for Causality—A Personal Viewpoint. J. Econ. Dyn. Control 1980, 2, 329–352. [Google Scholar] [CrossRef]




| Authors | Objects | Region | Scale | Methods |
|---|---|---|---|---|
| Henderson et al. [9] | GDP | World | Country | Linear regression |
| Shi et al. [8] | GDP and electric power consumption | China | Province | Linear regression |
| Zhang and Seto [10] | Urbanization | India, China, Japan, and the United States | Country | Linear regression |
| Ma et al. [11] | Urbanization | China | City | Linear regression |
| Elvidge et al. [12] | Energy production | World | Country | Linear regression |
| Do et al. [13] | Energy production | Islamic State | Country | Linear regression |
| Letu et al. [21] | Energy production | 13 Asian countries | Country and city | Cubic regression |
| Xiao et al. [14] | Energy consumption | China | Province | Spatiotemporal Geographically weighted regression |
| Shi et al. [16] | Energy consumption | the Belt and Road countries | Country | Power regression |
| He et al. [22] | Energy consumption | China | Province | Linear regression |
| Meng et al. [27] | Carbon emissions | China | City | Linear regression |
| Shi et al. [23] | Carbon emissions | China | Province | Panel econometrics |
| Shi et al. [25] | Carbon emissions | China | Country | Linear regression |
| Takahashi et al. [33] | Metal stock | Asian countries | Country | Linear regression |
| Hattori et al. [30] | Metal stock | World | Country | Linear regression |
| Liang et al. [28] | Metal stock | China | Province | Logistic regression |
| Liang et al. [29] | Metal stock | World | Country | Linear regression |
| Ji et al. [34] | PM 2.5 | China | Province | Linear regression |
| X | Stationarity | No Stationarity | |
|---|---|---|---|
| Y | |||
| Stationarity | Step 6 | End | |
| No Stationarity | End | Step 5 | |
| Country | Value | Group | Country | Value | Group | Country | Value | Group |
|---|---|---|---|---|---|---|---|---|
| China | 0.9915 *** | 1 | Thailand | 0.8035 *** | 3 | Romania | 0.2108 * | 5 |
| Oman | 0.9872 *** | 1 | Portugal | 0.7689 *** | 3 | Belarus | 0.2089 * | 5 |
| Morocco | 0.9727 *** | 1 | Turkey | 0.7447 *** | 4 | Bulgaria | 0.1552 * | 5 |
| Egypt | 0.9713 *** | 1 | Austria | 0.7446 *** | 4 | Colombia | 0.0855 | 5 |
| Iran | 0.9676 *** | 1 | South Africa | 0.7339 *** | 4 | Sweden | 0.0844 | 5 |
| Qatar | 0.9676 *** | 1 | Ireland | 0.7324 *** | 4 | Hungary | 0.0685 | 5 |
| United Arab Emirates | 0.9666 *** | 1 | Latvia | 0.6990 *** | 4 | Luxembourg | 0.0511 | 5 |
| Vietnam | 0.9599 *** | 1 | Kuwait | 0.6969 *** | 4 | Denmark | 0.0448 | 5 |
| Malaysia | 0.9549 *** | 1 | Ukraine | 0.6908 *** | 4 | Norway | −0.0050 | 6 |
| Cyprus | 0.9439 *** | 1 | Croatia | 0.6857 *** | 4 | Czech Republic | −0.0433 | 6 |
| Greece | 0.9402 *** | 1 | Iraq | 0.6783 *** | 4 | Finland | −0.0636 | 6 |
| Chile | 0.9262 *** | 2 | Poland | 0.6620 *** | 4 | Azerbaijan | −0.1328 * | 6 |
| Algeria | 0.9229 *** | 2 | South Korea | 0.6594 *** | 4 | Germany | −0.1357 * | 6 |
| Saudi Arabia | 0.9206 *** | 2 | Mexico | 0.6534 *** | 4 | Singapore | −0.1991 * | 6 |
| Argentina | 0.9046 *** | 2 | Philippines | 0.6467 *** | 4 | Slovakia | −0.2504 * | 6 |
| Trinidad & Tobago | 0.9016 *** | 2 | France | 0.5083 *** | 5 | Russian Federation | −0.3437 ** | 7 |
| Spain | 0.8933 *** | 2 | Kazakhstan | 0.4710 ** | 5 | Belgium | −0.3663 *** | 7 |
| India | 0.8915 *** | 2 | Pakistan | 0.4366 *** | 5 | New Zealand | −0.3758 ** | 7 |
| Brazil | 0.8905 *** | 2 | Venezuela | 0.4212 *** | 5 | Netherlands | −0.4543 *** | 7 |
| Peru | 0.8744 *** | 2 | Slovenia | 0.3952 *** | 5 | Uzbekistan | −0.5882 ** | 7 |
| Indonesia | 0.8595 *** | 3 | Iceland | 0.3653 *** | 5 | Lithuania | −0.6020 *** | 7 |
| Sri Lanka | 0.8578 *** | 3 | Estonia | 0.3219 ** | 5 | United Kingdom | −0.6173 *** | 7 |
| Ecuador | 0.8574 *** | 3 | Macedonia | 0.3163 ** | 5 | Japan | −0.6320 *** | 7 |
| Turkmenistan | 0.8281 *** | 3 | Switzerland | 0.2871 * | 5 | United States | −0.6602 *** | 7 |
| Israel | 0.8139 *** | 3 | Australia | 0.2566 ** | 5 | Canada | −0.7919 *** | 7 |
| Italy | 0.8125 *** | 3 | Bangladesh | 0.2298 ** | 5 |
| Statistics | All | Group 1 | Group 2 | Group 3 | Group 4 | Group 5 | Group 6 | Group 7 |
|---|---|---|---|---|---|---|---|---|
| Number of samples | 77 | 11 | 9 | 8 | 13 | 19 | 7 | 10 |
| Mean | 0.4290 | 0.9658 | 0.9028 | 0.8252 | 0.6945 | 0.2589 | −0.1186 | −0.5432 |
| Max | 0.9915 | 0.9915 | 0.9262 | 0.8595 | 0.7447 | 0.5083 | −0.0050 | −0.3437 |
| Min | −0.7919 | 0.9402 | 0.8744 | 0.7689 | 0.6467 | 0.0448 | −0.2504 | −0.7919 |
| Standard deviation | 0.5148 | 0.0158 | 0.0175 | 0.0321 | 0.0349 | 0.1500 | 0.0875 | 0.1496 |
| Coefficient of variation | 1.2 | 0.0164 | 0.0194 | 0.0389 | 0.0503 | 0.5794 | −0.7378 | −0.2754 |
| Nighttime Light | ||||||||
| Statistics | All | Group 1 | Group 2 | Group 3 | Group 4 | Group 5 | Group 6 | Group 7 |
| Number of samples | 77 | 11 | 9 | 8 | 13 | 19 | 7 | 10 |
| Time span | 21 | 21 | 21 | 21 | 21 | 21 | 21 | 21 |
| Type | Rho statistics | t statistics | t statistics | t statistics | t statistics | t statistics | t statistics | t statistics |
| Lag order | none | 8 | 8 | 8 | 8 | 8 | 8 | 8 |
| Constant | 0.3434 *** | 6.2882 | 7.4275 | 2.5771 | −1.3586 * | −2.9474 *** | −3.2192 *** | −2.6827 *** |
| Time trend | 0.8240 *** | 0.3423 | 6.4061 | 2.3284 | 1.2521 | −0.9340 | −1.9448 ** | −0.3286 |
| None | 0.9942 | 9.9184 | 5.5856 | 2.6403 | 1.0388 | 0.6407 | −0.3130 | −3.9063 *** |
| Electric Power Consumption | ||||||||
| Statistics | All | Group 1 | Group 2 | Group 3 | Group 4 | Group 5 | Group 6 | Group 7 |
| Number of samples | 77 | 11 | 9 | 8 | 13 | 19 | 7 | 10 |
| Time span | 21 | 21 | 21 | 21 | 21 | 21 | 21 | 21 |
| Type | Rho statistics | t statistics | t statistics | t statistics | t statistics | t statistics | t statistics | t statistics |
| Lag order | none | 8 | 8 | 8 | 8 | 8 | 8 | 8 |
| Constant | 0.9726 | −0.6509 | 4.3380 | −2.3681 *** | 1.5004 | −1.1543 | −1.4739 * | −3.5845 *** |
| Time trend | 1.0758 | 7.0935 | 9.3678 | 2.1944 | −4.0151 *** | −2.6450 *** | 0.1414 | −2.9873 *** |
| None | 1.0320 | 10.0436 | 7.3219 | 6.9080 | 6.5441 | 6.5649 | 2.9902 | 5.9435 |
| Nighttime Light | |||||||||
| Statistics | All | Group 1 | Group 2 | Group 3 | Group 4 | Group 5 | Group 6 | Group 7 | |
| Number of samples | 77 | 11 | 9 | 8 | 13 | 19 | 7 | 10 | |
| Time span | 21 | 21 | 21 | 21 | 21 | 21 | 21 | 21 | |
| ADF-Fisher test | Lag | 2 | 2 | 2 | 2 | 2 | 2 | 2 | 2 |
| None | −2.0892 | −2.8571 | −2.5906 | −1.8197 | −0.9193 | 1.4328 * | 0.6117 | −1.8582 | |
| Drift term | 10.066 *** | −1.1357 | −0.3717 | 1.6553 ** | 4.0138 *** | 9.2136 *** | 6.2647 *** | 2.9840 *** | |
| Time trend | −5.2355 | −2.4959 | −2.2327 | −1.6123 | −2.4877 | −0.3487 | −0.6035 | −1.1701 | |
| Electric Power Consumption | |||||||||
| Statistics | All | Group 1 | Group 2 | Group 3 | Group 4 | Group 5 | Group 6 | Group 7 | |
| Number of samples | 77 | 11 | 9 | 8 | 13 | 19 | 7 | 10 | |
| Time span | 21 | 21 | 21 | 21 | 21 | 21 | 21 | 21 | |
| ADF-Fisher test | Lag | 2 | 2 | 2 | 2 | 2 | 2 | 2 | 2 |
| None | −7.4431 | −3.3128 | −2.1953 | −0.3119 | −2.6126 | −1.5425 | 0.1623 | 0.6275 | |
| Drift term | −3.6165 | −3.2265 | −1.0553 | 3.6081 *** | 0.1075 | 4.4159 *** | 5.7613 *** | 6.2849 *** | |
| Time trend | −6.3063 | −3.2346 | −2.9252 | −1.5782 | −1.7726 | 0.304 | −0.4631 | −2.2507 | |
| Test Method | All | Group 1 | Group 2 | Group 3 | Group 4 | Group 5 | Group 6 | Group 7 | |
|---|---|---|---|---|---|---|---|---|---|
| Light | Fisher-ADF | yes | no | no | yes | yes | yes | yes | yes |
| LLC or HT | yes | no | no | no | yes | yes | yes | yes | |
| Conclusion | yes | no | no | no | yes | yes | yes | yes | |
| Electricity | Fisher-ADF | no | no | no | yes | no | yes | yes | yes |
| LLC or HT | no | no | no | yes | yes | yes | yes | yes | |
| Conclusion | no | no | no | yes | no | yes | yes | yes | |
| Next step | End | Cointegration test | Cointegration test | End | End | Causality test | Causality test | Causality test | |
| Test Method | Statistics | Group 1 | Group 2 |
| Kao test | Modified Dickey-Fuller t | −4.6383 *** | −2.6347 *** |
| Dickey-Fuller t | −2.8722 *** | −2.3908 *** | |
| Augmented Dickey-Fuller t | −2.5286 *** | 0.1048 | |
| Unadjusted modified Dickey-Fuller t | −4.6378 *** | −3.2883 *** | |
| Unadjusted Dickey-Fuller t | −2.8721 *** | −2.6374 *** | |
| Pedroni test | Modified Phillips-Perron t | −1.1674 | 1.0486 |
| Phillips-Perron t | −2.8284 *** | −0.3223 | |
| Augmented Dickey-Fuller t | −1.9415 ** | −0.4606 | |
| Westerlund test | Variance ratio | −3.0386 *** | −0.3142 |
| Original Hypothesis | Light does not Homogeneously Cause EC | EC does not Homogeneously Cause Light | ||
|---|---|---|---|---|
| Number of Lags | Z-Bar Statistics | Number of Lags | Z-Bar Statistics | |
| All | - | - | - | - |
| Group 1 | 5 | 2.3734 ** | 5 | 7.8490 *** |
| Group 2 | 5 | 0.5494 | 1 | 8.7235 *** |
| Group 3 | - | - | - | - |
| Group 4 | - | - | - | - |
| Group 5 | 5 | 7.9996 *** | 5 | 12.1145 *** |
| Group 6 | 5 | 3.4454 *** | 5 | 21.2654 *** |
| Group 7 | 5 | 1.1762 | 5 | 10.6500 *** |
© 2019 by the authors. Licensee MDPI, Basel, Switzerland. This article is an open access article distributed under the terms and conditions of the Creative Commons Attribution (CC BY) license (http://creativecommons.org/licenses/by/4.0/).
Share and Cite
Zhu, Y.; Xu, D.; Ali, S.H.; Ma, R.; Cheng, J. Can Nighttime Light Data Be Used to Estimate Electric Power Consumption? New Evidence from Causal-Effect Inference. Energies 2019, 12, 3154. https://doi.org/10.3390/en12163154
Zhu Y, Xu D, Ali SH, Ma R, Cheng J. Can Nighttime Light Data Be Used to Estimate Electric Power Consumption? New Evidence from Causal-Effect Inference. Energies. 2019; 12(16):3154. https://doi.org/10.3390/en12163154
Chicago/Turabian StyleZhu, Yongguang, Deyi Xu, Saleem H. Ali, Ruiyang Ma, and Jinhua Cheng. 2019. "Can Nighttime Light Data Be Used to Estimate Electric Power Consumption? New Evidence from Causal-Effect Inference" Energies 12, no. 16: 3154. https://doi.org/10.3390/en12163154
APA StyleZhu, Y., Xu, D., Ali, S. H., Ma, R., & Cheng, J. (2019). Can Nighttime Light Data Be Used to Estimate Electric Power Consumption? New Evidence from Causal-Effect Inference. Energies, 12(16), 3154. https://doi.org/10.3390/en12163154

