Factors Affecting the Economics of Distributed Natural Gas-Combined Cooling, Heating and Power Systems in China: A Systematic Analysis Based on the Integrated Decision Making Trial and Evaluation Laboratory-Interpretative Structural Modeling (DEMATEL-ISM) Technique
Abstract
1. Introduction
- (1)
- Through the analysis of the development status and obstacles of China’s DNG-CCHP system, the influencing factor set of the economics of DNG-CCHP system including 34 factors are constructed, which can provide reference for similar researches exploring the factors influencing the economics of DNG-CCHP system.
- (2)
- The integrated DEMATEL-ISM technique is adopted to obtain the hierarchical structure of factors affecting the economics of DNG-CCHP system, and the influence mechanisms of various factors on the economics of DNG-CCHP system are examined scientifically and systematically, which can provide reference for formulating systematic and comprehensive policies that help to improve the economics of DNG-CCHP system, so as to promote the development of DNG-CCHP system in China.
2. Constricting the Economic Affecting Factor Set of DNG-CCHP System
2.1. Development Situation and Obstacles of DNG-CCHP System
- (1)
- Difficulties in grid connection. The power generation of distributed energy systems is self-use priority, and the self-sufficient power is purchased by the power grid. In 2014, the NEA issued a document stipulating that the distributed photovoltaic project using the roof of the building can be operated in the mode of using the self-generated power and the rest being on-grid, or the mode of all generated electric power being on-grid [37]. The two modes of operation of distributed energy all need to be involved in the power grid, but the difficulties in grid connection have become one of the main reasons for hindering the development of distributed energy projects. Large-scale distributed power grid integration will have impacts on grid frequency, voltage, power flow distribution, power quality and reliability. With the development of grid technology and the increase of intervention standards, the negative impacts of distributed energy on the grid will gradually decrease.
- (2)
- The subsidy is lagging behind. The problem with DNG-CCHP projects lies in the lag in subsidy policy formulation. The NDRC has already set a subsidy standard for distributed photovoltaic power generation in 2013 [38], but the government has not yet issued a clear distributed natural gas subsidy policy. In addition, there is no unified standard for the on-grid price of NGPG, and the electricity price of DNG-CCHP projects needs to be separately formulated for the actual situation of the project. Finally, due to the uncertainties in the reform of natural gas prices, coupled with the large price fluctuations in the competitive energy such as oil and coal, the lack of subsidies and pricing policies has made investors’ project returns unclear, which adds difficulty to the development of DNG-CCHP projects.
- (3)
- Poor economics. The economics of distributed energy projects are the crucial factor that constrains their development [22,39]. For DNG-CCHP projects, core equipment such as gas turbines and gas internal combustion engines still need to be imported, whose price is high. The supporting refrigeration and heating equipment also requires a large amount of capital investment, but the income from cooling and heating is limited. The operation costs of DNG-CCHP projects are mainly affected by gas prices, electricity prices, heating prices and cooling prices. According to statistics, the fuel cost of natural gas accounts for 70–80% of the total cost [40], and the higher gas price will obviously restrict the economics of DNG-CCHP projects. In the case of dual-fuel systems common to industrial users, price changes in alternative fuels can also change user preferences. Fuel costs account for more than 85% of total steam costs [41], resulting that the high gas prices make steam prices of DNG-CCHP system uncompetitive because the price of steam in DNG-CCHP systems is about three times that of coal-fired boilers. Besides, the relationship between gas prices and electricity prices has a significant impact on the economics of DNG-CCHP projects. Specifically, the gas-to-electric price ratio (the ratio of natural gas price to electricity price) can be used to describe the operation of DNG-CCHP projects, that is, the smaller the gas-to-electric ratio, indicating the lower the natural gas price and the higher the electricity price, the better the economics of DNG-CCHP projects [42].
- (4)
- The business model is immature. In recent years, the contract energy management mode has become one of the main development modes of distributed energy. However, the application maturity of China’s contract energy management mode is not high at present, and there may be problems in many links, mainly because the division of responsibility of individual stakeholders is not clear, contract execution is not in place, and the flows of current and cash are not clear enough. The ability of the owner to abide by the agreement and settle the electricity bill on time has also become an uncertain factor in the project. Affected by the economic downturn, some owners may not be able to pay electricity bills on time, which makes the interests of developers of DNG-CCHP projects unable to be guaranteed. Therefore, some developers even want to settle with the creditworthy grid companies, and change the power station to a full-on-grid mode, which has to face the risks of subsidy arrears.
- (5)
- High financing costs. As mentioned above, the early stage investment of DNG-CCHP projects is very large and subject to the pressure of high gas prices [22]. The gas price is higher than the on-grid electricity price, and the competitiveness of cooling and heating prices is not strong. Potential risks and uncertainties make it difficult for DNG-CCHP projects to pass financial review by financial institutions. China’s state-owned enterprises can obtain loans more easily and with lower interests, but for private enterprises that are the mainstay of distributed energy, loans are extremely difficult. Due to the late start, the business mode of DNG-CCHP projects is not yet mature, and financial institutions are quite cautious in lending to these projects. Before considering loans to the project, some banks called on the government to introduce a security mechanism to prevent loans from becoming bad debts. Besides, some banks have issued internal documents to restrict or prohibit loans to distributed energy projects. Domestic financial institutions lack the necessary understanding of DNG-CCHP projects, resulting in a single form of financing and high financing costs.
- (6)
- Project coordination is difficult and there is no overall planning. DNG-CCHP projects typically have more stakeholders than large centralized NGPG projects. DNG-CCHP system uses natural gas to produce various forms of energy (electric power, cooling and heating), and the relationship between gas suppliers and various energy users is also complicated, so the interests of all parties are difficult to coordinate, resulting that the project progress is slow.
2.2. Factor Set Influencing the Economics of DNG-CCHP System
3. Systematic Analysis Model Based on DEMATEL and ISM
3.1. DEMATEL Technique
3.2. ISM Method
3.3. Ideas and Steps of the Integrated Technique
4. Results and Interpretations
4.1. Determining the Comprehensive Relation Matrix
4.2. Determining the Reachability Matrix
4.3. Division of the Structural Levels of Factors
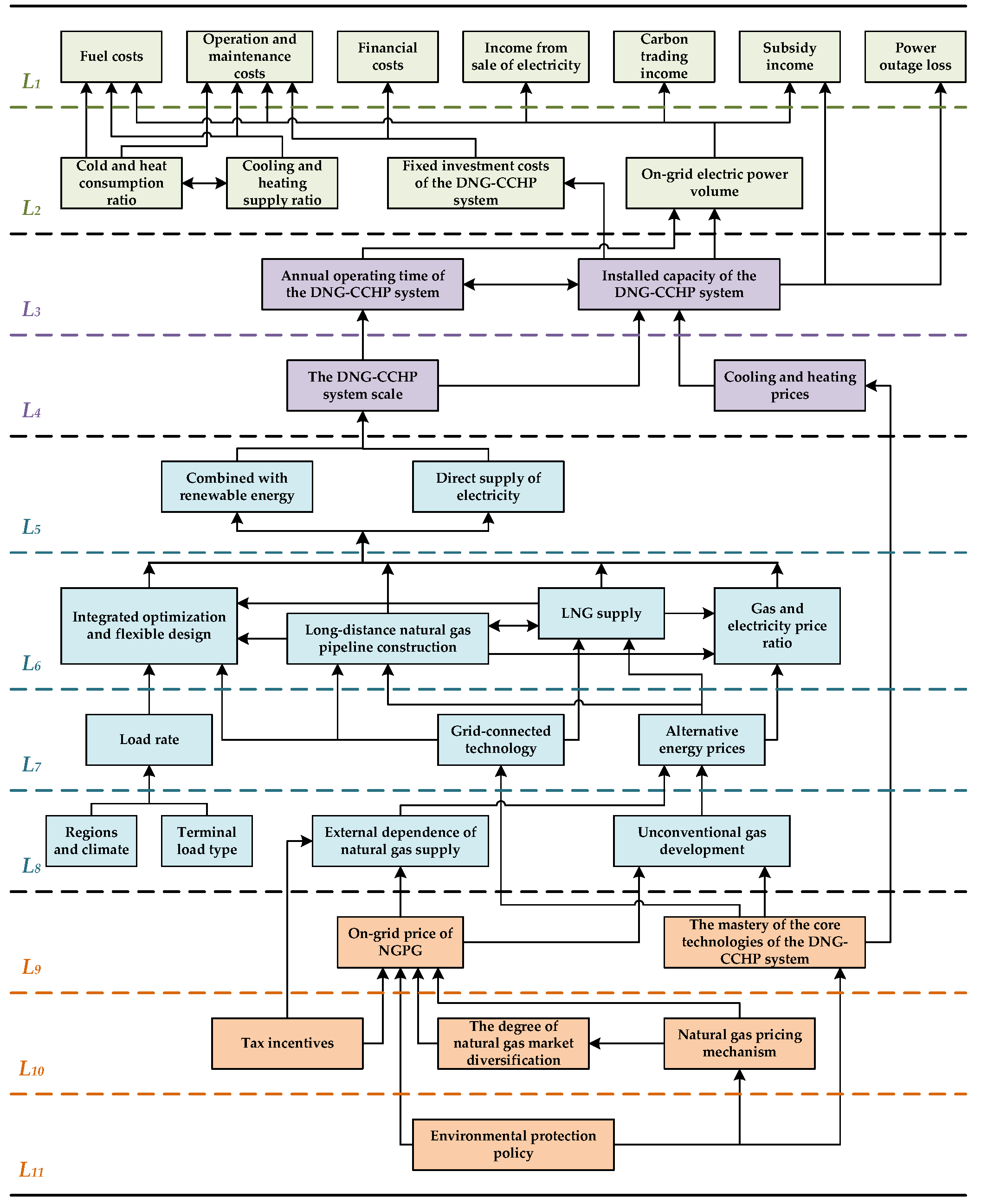
4.4. Hierarchical Structure Graph and Interpretation
- (1)
- Factors in the first level are the costs and revenues of DNG-CCHP system, including fuel costs, operation and maintenance costs, financial costs, income from sale of electricity, carbon trading income, subsidy income and power outage loss. In the second level, there are four factors, namely, cold and heat consumption ratio, cooling and heating supply ratio, fixed investment costs of the DNG-CCHP system and on-grid electric power volume, which can affect the economics of DNG-CCHP system directly, too. Among the four factors in the second level, cold and heat consumption ratio and cooling and heating supply ratio can both affect the fuel costs and operation and maintenance costs, which is in line with the feature of DNG-CCHP system, that is, cooling and heating are the main functions, which consume a certain amount of natural gas, resulting in fuel costs and operation and maintenance costs. Fixed investment costs of the DNG-CCHP system has impacts on operation and maintenance costs and financial costs, and in actual DNG-CCHP projects, a certain proportion of fixed investment costs is considered as operation and maintenance costs, and financial costs are related to the proportion of borrowing funds in the fixed investment cost. It is worth noting that although the factor fixed investment costs of the DNG-CCHP system also is the cost of DNG-CCHP system, it affects the economics of DNG-CCHP system by its depreciation value rather the total value, resulting that this factor is not in the first level. On-grid electric power volume affects all factors in the first level except financial costs and power outage loss, revealing that on-grid electric power volume is a key factor directly affects the economics of DNG-CCHP system. Generally speaking, factors in the first and second levels are all the direct influencing factors of the economics of DNG-CCHP system, so it can be concluded that the 11 factors in these two levels can be regarded as “direct influencing factors” of the economics of DNG-CCHP system.
- (2)
- There are two factors in the third level, annual operating time of the DNG-CCHP system and installed capacity of the DNG-CCHP system, which are obviously significant factors influencing the on-grid electric power volume. Besides, the installed capacity of the DNG-CCHP system can affect the fixed investment costs of the DNG-CCHP system. Meanwhile, the annual operating time of the DNG-CCHP system and installed capacity of the DNG-CCHP system will influence each other, and this is because for DNG-CCHP system, the load faced is relatively stable, resulting that the annual operating time of the DNG-CCHP system and installed capacity of the DNG-CCHP system are negatively correlated. Moreover, the installed capacity of the DNG-CCHP system also has effects on subsidy income and power outage loss, and this is because large-capacity DNG-CCHP systems can get more subsidies, and have less power outage loss due to the higher reliability. In the 4th level, the DNG-CCHP system scale and cooling and heating prices are the factors affecting the economics of DNG-CCHP system, which both have impacts on the installed capacity of the DNG-CCHP system. Besides, the DNG-CCHP system scale can affect the annual operating time of the DNG-CCHP system, resulting from the fact that large-scale DNG-CCHP system is usually located in hotels, office buildings, shopping malls and residential areas with large load, resulting in long operation time. Overall, the four factors in the third and fourth levels will affect the economics of DNG-CCHP system by affecting the direct influencing factors, rather than directly affecting the economics, so these four factors can be called “surface influencing factors” of the economics of DNG-CCHP system.
- (3)
- Firstly, there are two factors in the 5th level, named combined with renewable energy and direct supply of electricity that both have impacts on the DNG-CCHP system scale. The combination of DNG-CCHP systems and renewable energy can effectively increase the utilization of renewable energy, but it may increase the instability of the system’s output, thus limiting the scale of the system. On the other hand, direct supply of electricity can ensure that the system has a sufficiently stable load, and systems with direct supply of electricity are generally large-scale systems. Secondly, in the 6th level, there are four factors, namely, integrated optimization and flexible design, long-distance natural gas pipeline construction, LNG supply and gas and electricity price ratio, and these four factors all have impacts on the factors combined with renewable energy and direct supply of electricity. Specifically, the integrated optimization and flexible design of the DNG-CCHP system will affect the combination of system and renewable energy, as well as the system’s direct power supply capability, and the long-distance natural gas pipeline construction and LNG supply will affect the supply of natural gas to the system, thus affecting the ability of the system to combine with renewable energy and the to supply electricity directly. The gas and electricity price ratio refers to the ratio of the price of natural gas to electricity, and the higher the ratio, the higher the gas price relative to the electricity price, the lower the economics of the system, which is not conducive to the combination of the system and renewable energy, and it is difficult to undertake large-scale direct supply of electricity due to the poor economics of the system itself. In addition, the long-distance natural gas pipeline construction and LNG supply, which reflect the natural gas supply capacity, will affect each other, and also affect the integrated optimization and flexible design of the DNG-CCHP system and the gas and electricity price ratio. Thirdly, in the 7th level, there are three factors affecting the economics of DNG-CCHP system, that is, load rate, grid-connected technology and alternative energy prices. Among them, load rate has effects on integrated optimization and flexible design of the DNG-CCHP system, because the systems’ integrated optimization and flexible design needs to be able to meet the actual load rate changes. Grid-connected technology will affect integrated optimization and flexible design, long-distance natural gas pipeline construction and LNG supply, showing that the integrated optimization and flexible design cannot be separated from the existing grid-connected technology of distributed energy, and if the grid-connected technology of distributed energy is not mature, the DNG-CCHP system does not need to increase the supply of natural gas. The price of alternative energy will affect the supply of natural gas, as well as the price of natural gas and electricity, thus affecting the gas and electricity price ratio, and gradually affecting the economics of the DNG-CCHP system. Finally, there are four factors in the 8th level, regions and climate, terminal load type, external dependence of natural gas supply and unconventional gas development, influencing the economics of the system. Among them, regions and climate and terminal load type will affect the load rate. Both external dependence of natural gas and unconventional gas development will affect alternative energy prices, which in turn will affect natural gas supply and gas and electricity price ratio. In general, the influence of the 13factors of the 5th to the 8th levels on the economics of DNG-CCHP system is more concealed, that is, they will not directly affect the direct influencing factors of the system economics, but affect the surface influencing factors, thereby transferring their influences layer by layer, and finally show them through direct influencing factors of the top layer. Therefore, these factors can be called “shallow influencing factors” of the economics of DNG-CCHP system.
- (4)
- Firstly, there are two factors affecting the economics of the system in the 9th level, called on-grid price of NGPG and the mastery of the core technologies of the DNG-CCHP system. The on-grid prices of NGPG in China vary a lot in different regions and voltage levels, but they are all subject to government regulation. At present, the on-grid price of NGPG in China is lower than that of natural gas, making the economics of China’s NGPG very poor. The reason for the high price of natural gas in China is that it is highly dependent on foreign imports and the development of unconventional natural gas is relatively small. Therefore, the on-grid price of gas-fired power generation will have an impact on external dependence of natural gas supply and unconventional gas development. The mastery of the core technology of DNG-CCHP systems directly affects the development of unconventional natural gas, and also affects the grid-connected technology of distributed energy. In addition, the core technology will have an impact on the way cooling and heating are provided, thus affecting the price of cooling and heating. Secondly, in the 10th level, there are three factors affecting the economics of the system, that is, tax incentives, the degree of natural gas market diversification and natural gas pricing mechanism. Specifically, in order to encourage the development of distributed energy, China has given certain tax incentives to distributed energy projects to improve the economics of such projects. China’s tax incentives for the DNG-CCHP system are equivalent to increasing the on-grid price of NGPG to a certain extent, and through tax incentives, it can promote the development of DNG energy, increase the demand for natural gas, and thus affect the external dependence of natural gas supply. The diversification of the natural gas market is an important factor affecting the on-grid price of NGPG. At present, China’s natural gas market is in a monopoly of a few energy companies (PetroChina, Sinopec and CNOOC), and the market is not competitive. The natural gas supply for most NGPG projects comes from these companies, resulting that the price of natural gas currently used for power generation is relatively high, and the on-grid price of NGPG is also high, losing the ability to compete with traditional coal-fired power. China’s natural gas pricing mechanism was reformed from 2011, but the reforms have caused natural gas prices to rise rapidly, resulting in an increase in gas-fired power. At the same time, the natural gas pricing mechanism will also have an impact on the pattern of the natural gas market. According to different pricing mechanisms, enterprises will choose different ways to adapt to the new pricing mechanism, so that the market diversification process will be affected by good or bad. Finally, environmental protection policy is the factor influencing the economics of the system in the 11th level. With the continuous advancement of environmental protection policies, the natural gas pricing mechanism will consider the environmental benefits of natural gas, and the on-grid price of NGPG will also be increased in the form of subsidies due to the environmental benefits of NGPG. Furthermore, the implementation of environmental protection policies will also promote the research of DNG-CCHP related core technologies to promote the use of clean energy sources such as distributed natural gas. In general, the impact of the six factors on the 9-11th levels on the economics of DNG-CCHP system is more abstract. They influence the shallow influencing factors to gradually modernized the influence of factors such as policy, market, price mechanism and technology level. Hence, these factors can be called “deep influencing factors” of the economics of DNG-CCHP system.
5. Discussions and Conclusions
5.1. Discussion
- (1)
- In accordance with the direction of market-oriented reforms, it should implement new price formation mechanisms such as electricity prices, heat prices, and gas prices that are conducive to improving system efficiency. Meanwhile, China can implement the scientific price system such as peak and valley prices, seasonal prices, interruptible prices, high reliability prices, and two-part tariffs, and promote the implementation of price linkage mechanisms involving gas and electricity prices. For complementary projects involving DNG-CCHP and other forms of distributed energy, the government should coordinate the market’s price discovery function and government pricing functions, accelerate the construction of the electricity and natural gas spot market, and the power auxiliary service market, and improve the marketization mechanism of ancillary services such as peak shaving, frequency modulation and standby. Before the formation of market-based prices, the implementation of electricity prices, gas prices and ancillary service price mechanisms that are conducive to the performance of various types of power supply regulation, such as a reasonable gas price-electricity price linkage mechanism, the price mechanism of gas prices and alternative energy sources, can help to ensure the economic advantages of DNG-CCHP projects.
- (2)
- Coordinate the preparation of a special national plan for coordinated development of distributed energy. At present, distributed energy planning has not yet been incorporated into the top-level design of China’s energy development. The current development of distributed energy is lack of integrated coordination mechanisms with power grid, heating, cooling and other infrastructure construction, resulting that the regional overall energy system cannot achieve optimal configuration, and repeated planning and resource waste have occurred. In order to clarify the development goals of distributed energy and coordinate the relationship between distributed energy and other energy development, it is necessary to separately formulate a nationwide distributed energy development plan. Through special planning, it can clarify the strategic significance, construction goals, development principles, management measures and implementation mechanisms of multi-functional complementarity of distributed energy like distributed natural gas, and the micro-grid intelligent energy system in China’s future energy system. The competent energy departments at all levels shall clarify the regional construction goals and tasks in the energy plan, and organize energy, urban construction and other relevant departments to study and formulate comprehensive plans for regional energy supply systems for new energy-using areas such as new towns and new industrial parks. Besides, it should strengthen the connection with relevant plans for cities and land, optimize investment entities through market-based bidding, and make overall arrangements for the construction of energy supply infrastructure.
- (3)
- Implement a proactive fiscal policy to sustain the coordinated development of distributed energy. The National Development and Reform Commission has already subsidized the standard for distributed photovoltaic power generation in 2013, but so far the country has not yet issued a clear subsidy policy for distributed natural gas. In order to encourage more complementary and coordinated development of natural gas and renewable energy, it is necessary for the National Development and Reform Commission and the National Energy Administration to jointly issue financial support policies for distributed energy industries and projects. On one hand, in areas with developed economy and strong energy price tolerance, government can encourage the introduction of supporting policies for initial investment and operation like accelerated depreciation and tax relief. On the other hand, in the areas with underdeveloped economy, high air pollution and high carbon emissions, the provision of clean development funds through central financial subsidies can encourage the construction of DNG-CCHP projects through some business modes like Public-Private Partnership (PPP) mode and mixed ownership mode. In addition, the nationally recognized multi-energy complementary demonstration projects prioritize the total amount of thermal power installed capacity, renewable energy development scale and subsidies determined by the national energy regulations. The surplus power of the multi-energy complementary demonstration project after the local consumption can be preferentially involved in the cross-provincial power transmission and consumption, and the eligible projects can apply for the renewable electricity price additional subsidy according to the procedure. The provinces can give specific support policies to relevant projects through preliminary investment subsidies or interest subsidies, and special bonds. The power transmission and transmission costs saved by short-distance transmission due to the distributed projects can be returned to distributed power plants, which can improve their economics.
- (4)
- Implement the public and fair access to the grid and electricity sales of distributed energy. On the basis of the Several Opinions on Further Deepening the Reform of the Power System, China will continue to deepen the reform of power transmission and distribution, open up fair access to the grid, and accelerate the market-oriented reform of the power system, allowing distributed energy to trade freely in the electricity market. China is also changing the situation that power grid enterprises integrate power transmission, power purchase, marketing, and dispatching transactions. Actually, power grid enterprises are mainly engaged in power grid investment and operation, power transmission and distribution, responsible for grid system security, ensuring fairness and non-discrimination of power grids, and fulfilling universal power service according to national regulations. It is also essential to establish a unified long-term coordination mechanism to fundamentally resolve the contradictions in the interests and prices in the on-grid process, avoiding the behavior of the power grid companies that do not comply with the laws. At the technical level, specific requirements should be established for the size and voltage level of the accessed power stations, the range of overload and voltage fluctuations, and the quality of the power. Moreover, the grid-connected technical standards should be legally defined to make the on-grid operation of the distributed generation system more operative. In terms of power generation and sales, government should fully recognize the important roles of the distributed multi-energy complementary system in the energy Internet and ensuring power security, encourage self-sufficiency, fully liberalize the nearest direct power supply, and guarantee the full acquisition of surplus power, which can mobilize the enthusiasm of market capital investing distributed power generation systems such as DNG-CCHP system, so as to promote the development of China’s distributed energy.
5.2. Conclusions
Author Contributions
Funding
Acknowledgments
Conflicts of Interest
References
- China Report Network. Report on the Profit Status and Investment Value of China’s Natural Gas Power Generation Industry in 2018–2023. Available online: http://baogao.chinabaogao.com/dianli/ 295752295752.html (accessed on 15 September 2017).
- National Development and Reform Commission. Natural Gas Development “13th Five-Year Plan”. Available online: http://www.ndrc.gov.cn/fzgggz/fzgh/ghwb/gjjgh/201706/t20170607_ 850207.html (accessed on 7 June 2017).
- China Industry Information Network. Analysis of Supply and Demand Situation and Future Development Trend of China’s Natural Gas Industry in 2018. Available online: http://www.chyxx.com/industry/201805/643605.html (accessed on 23 May 2018).
- Wang, J.J.; Jing, Y.Y.; Zhang, C.F.; Zhang, B. Distributed combined cooling heating and power system and its development situation in China. In Proceedings of the ASME 2008 2nd International Conference on Energy Sustainability Collocated with the Heat Transfer, Fluids Engineering, and 3rd Energy Nanotechnology Conferences, Jacksonville, FL, USA, 10–14 August 2008; pp. 699–706. [Google Scholar]
- Huang, J.Y.; Jiang, C.W.; Xu, R. A review on distributed energy resources and MicroGrid. Renew. Sustain. Energy Rev. 2008, 12, 2472–2483. [Google Scholar]
- Eid, C.; Codani, P.; Perez, Y.; Reneses, J. Managing electric flexibility from distributed energy resources: A review of incentives for market design. Renew. Sustain. Energy Rev 2016, 64, 237–247. [Google Scholar] [CrossRef]
- Di Somma, M.; Yan, B.; Bianco, N.; Graditi, G.; Luh, P.B.; Mongibello, L.; Naso, V. Operation optimization of a distributed energy system considering energy costs and exergy efficiency. Energy Convers. Manag. 2015, 103, 739–751. [Google Scholar] [CrossRef]
- Sanaye, S.; Ardali, M.R. Estimating the power and number of microturbines in small-scale combined heat and power systems. Appl. Energy 2009, 86, 895–903. [Google Scholar] [CrossRef]
- Wang, J.J.; Mao, T.Z.; Jun, S.; Jin, H.G. Modeling and performance analysis of CCHP (combined cooling, heating and power) system based on co-firing of natural gas and biomass gasification gas. Energy 2015, 93, 801–815. [Google Scholar] [CrossRef]
- Li, Y.J.; Xia, Y. DES/CCHP: The best utilization mode of natural gas for China’s low carbon economy. Energy Policy 2013, 53, 477–483. [Google Scholar] [CrossRef]
- Yan, B.F.; Xue, S.; Li, Y.F.; Duan, J.H.; Zeng, M. Gas-fired combined cooling, heating and power (CCHP) in Beijing: a techno-economic analysis. Renew. Sustain. Energy Rev. 2016, 63, 118–131. [Google Scholar] [CrossRef]
- Fang, F.; Wang, Q.H.; Shi, Y. A novel optimal operational strategy for the CCHP system based on two operating modes. IEEE Trans. Power syst. 2012, 27, 1032–1041. [Google Scholar] [CrossRef]
- Li, P.; Wang, J.; He, S.Q.; Zhou, X.Q. Calculation of energy comprehensive utilization efficiency of distributed natural-gas energy system. Heat. Vent. Air Cond. 2014, 44, 13–17. [Google Scholar]
- Zheng, X.Y.; Wu, G.C.; Qiu, Y.W.; Zhan, X.Y.; Shah, N.; Li, N.; Zhao, Y.R. A MINLP multi-objective optimization model for operational planning of a case study CCHP system in urban China. Appl. Energy 2018, 210, 1126–1140. [Google Scholar] [CrossRef]
- Abdollahi, G.; Meratizaman, M. Multi-objective approach in thermoenvironomic optimization of a small-scale distributed CCHP system with risk analysis. Energy Build. 2011, 43, 3144–3153. [Google Scholar] [CrossRef]
- Han, J.; Ouyang, L.X.; Xu, Y.Z.; Zeng, R.; Kang, S.S.; Zhang, G.Q. Current status of distributed energy system in China. Renew. Sustain. Energy Rev. 2016, 55, 288–297. [Google Scholar] [CrossRef]
- Hu, X.J.; Wang, Z.; Zhang, X.; Zhong, Y.; Gao, D. Application Research Status and Prospect of Distributed Natural Gas CCHP System. Gas Heat 2011, 31, 4–9. [Google Scholar]
- Li, M.; Zhou, M.; Feng, Y.; Mu, H.; Ma, Q. Integrated design and optimization of natural gas distributed energy system for regional building complex. Energy Build. 2017, 154, 81–95. [Google Scholar] [CrossRef]
- National Development and Reform Commission; National Energy Administration; The Ministry of Finance; The Ministry of Housing and Urban-Rural Development. Guiding Opinions on the Development of Distributed Natural Gas Energy. Available online: http://www.ndrc.gov.cn/zcfb/zcfbtz/201110/t20111013_438374.html (accessed on 9 October 2011).
- National Development and Reform Commission; National Energy Administration; The Ministry of Housing and Urban-Rural Development. Detailed Implementation Rules for Distributed Natural Gas Energy Demonstration Projects. Available online: http://www.china-gas.org.cn/tzgg/2014-10-31/786.html (accessed on 31 October 2014).
- Liu, H.S.; Zhou, S.; Peng, T.D.; Ou, X.M. Life Cycle Energy Consumption and Greenhouse Gas Emissions Analysis of Natural Gas-Based Distributed Generation Projects in China. Energies 2017, 10, 1515–1528. [Google Scholar]
- Liu, Y.X.; Li, F.Y.; Yu, X.H. Gas Supply, Pricing Mechanism and the Economics of Power Generation in China. Energies 2018, 11, 1058. [Google Scholar] [CrossRef]
- Wang, Z.; Xue, Q. To fully exert the important role of natural gas in building a modern energy security system in China: An understanding of China’s National l3th Five-Year Plan for Natural Gas Development. Nat. Gas Ind. B 2017, 4, 270–277. [Google Scholar] [CrossRef]
- Hua, B.; Gong, J. Techno-Economic Analysis on Combined Cold Heat and Power & Distributed System (DES/CCHP). Nat. Gas Ind. 2007, 27, 118–120. [Google Scholar]
- Yuan, J.; Li, W.Y.; Zhang, X. Economic research on distributed gas CCHP system. Int. Pet. Econ. 2016, 24, 61–68. [Google Scholar]
- Hou, X.; Liang, Y. Economic analysis on gas-fired building cooling heating and power system. Heat. Vent. Air Cond. 2016, 46, 24–28. [Google Scholar]
- Sun, Z.G. Energy efficiency and economic feasibility analysis of cogeneration system driven by gas engine. Energy Build. 2008, 40, 126–130. [Google Scholar] [CrossRef]
- Xu, D.; Qu, M. Energy, environmental, and economic evaluation of a CCHP system for a data center based on operational data. Energy Build. 2013, 67, 176–186. [Google Scholar] [CrossRef]
- Zhang, X.F.; Liu, X.B.; Sun, X.Q.; Jiang, C.W.; Li, H.Q.; Song, Q.B.; Zeng, J.; Zhang, G.Q. Thermodynamic and economic assessment of a novel CCHP integrated system taking biomass, natural gas and geothermal energy as co-feeds. Energy Convers. Manag. 2018, 172, 105–118. [Google Scholar] [CrossRef]
- Jia, C.Z.; Zhang, Y.F.; Zhao, X. Prospects of and challenges to natural gas industry development in China. Nat. Gas Ind. B 2014, 1, 1–13. [Google Scholar]
- Lu, B. Gas-Fired Electric Power Has Obvious Advantages Replacing Coal-Fired Electric Power. China Energy News. Available online: http://www.cnki.net/KCMS/detail/detail.aspx?QueryID=8&CurRec=1&filename=SHCA201603070100&dbname=CCNDLAST2016&dbcode=CCND&pr=&urlid=&yx=&v=MDAwNDFNT1VLcmlmWnU1dkhpcmtVNy9JSWw4VU5pWEliN0c0SDlmTXJJOUNaT29QREJOS3VoZGhuajk4VG5qcXF4ZEVl (accessed on 7 March 2016).
- Jia, K. China Energy Outlook 2030: Demand Growth Slows Down. China Energy News, 2016-03-07(002). Available online: http://www.cnki.net/KCMS/detail/detail.aspx?QueryID=12&CurRec=1&filename=ZYJH201604007&dbname=CJFDLAST2016&dbcode=CJFQ&pr=&urlid=&yx=&v=MTMxODRSTEtmYitWdkZ5amxXci9LUHpUQlpyRzRIOWZNcTQ5Rlk0UjhlWDFMdXhZUzdEaDFUM3FUcldNMUZyQ1U= (accessed on 7 April 2016).
- China Industry Information Network. The Status Quo and Prospects of China’s Natural Gas Distributed Energy Development in 2017. Available online: http://www.chyxx.com/industry/201611/472397.html (accessed on 29 November 2016).
- Sohu News. Natural Gas Distributed Energy Faces Three Major Challenges. Available online: http://www.sohu.com/a/71917176_119556 (accessed on 27 April 2016).
- Sohu News. Natural Gas Distributed Energy Development Data Summary. Available online: http://www.sohu.com/a/165091840_357198 (accessed on 16 August 2017).
- China Industry Information Network. Forecast and Analysis of Market Size and Development Trend of China’s Natural Gas Power Generation Industry in 2017. Available online: http://www.chyxx.com/industry/201708/548347.html (accessed on 8 August 2017).
- National Energy Administration. Notice on Further Implementing Policies Related to Distributed Photovoltaic Power Generation. Available online: http://zfxxgk.nea.gov.cn/auto87/201409/t20140904_1837.htm (accessed on 2 September 2014).
- National Development and Reform Commission. Notice on Exerting Price Leverage to Promote the Healthy Development of the Photovoltaic Industry. Available online: http://www.ndrc.gov.cn/zcfb/zcfbtz/201308/t20130830_556000.html (accessed on 26 August 2013).
- Allan, G.; Eromenko, I.; Gilmartin, M.; Kockar, I.; McGregor, P. The economics of distributed energy generation: A literature review. Renew. Sustain. Energy Rev. 2015, 42, 543–556. [Google Scholar] [CrossRef]
- Sohu News. The Status Quo, Problems and Development Prospects of Natural Gas Power Generation in China. Available online: https://www.sohu.com/a/220272180_814194 (accessed on 1 February 2018).
- Xiao, W.; Sun, J.; Chen, G.; Lan, J. Analysis on Status Quo of Natural Gas Distributed Energy Development in South Five Provinces. Guangdong Electr. Power 2014, 27, 43–46. [Google Scholar]
- Schiebahn, S.; Grube, T.; Robinius, M.; Tietze, V.; Kumar, B.; Stolten, D. Power to gas: Technological overview, systems analysis and economic assessment for a case study in Germany. Int. J. Hydrog. Energy 2015, 40, 4285–4294. [Google Scholar] [CrossRef]
- Saaty, T.L.; Shang, J.S. An innovative orders-of-magnitude approach to AHP-based mutli-criteria decision making: Prioritizing divergent intangible humane acts. Eur. J. Oper. Res. 2011, 214, 703–715. [Google Scholar] [CrossRef]
- Watson, R.H. Interpretive structural modeling—A useful tool for technology assessment? Technol. Forecast. Soc. Chang. 1978, 11, 165–185. [Google Scholar] [CrossRef]
- Amado, C.A.F.; Santos, S.P.; Marques, P.M. Integrating the Data Envelopment Analysis and the Balanced Scorecard approaches for enhanced performance assessment. Omega 2012, 40, 390–403. [Google Scholar] [CrossRef]
- Duru, O.; Bulut, E.; Yoshida, S. A fuzzy extended DELPHI method for adjustment of statistical time series prediction: An empirical study on dry bulk freight market case. Expert Syst. Appl. 2012, 39, 840–848. [Google Scholar] [CrossRef]
- Liu, W.B.; Cheng, Z.L.; Mingers, J.; Qi, L.; Meng, W. The 3E methodology for developing performance indicators for public sector organizations. Public Money Manag. 2010, 30, 305–312. [Google Scholar] [CrossRef]
- Xing, L.; Amari, S.V. Fault Tree Analysis. In Handbook of Performability Engineering; Springer: London, UK, 2008; pp. 595–620. [Google Scholar]
- Deng, J.L. The Basis of Grey Theory; Press of Huazhong University of Science & Technology: Wuhan, China, 2002; pp. 1–2. [Google Scholar]
- Polat, K.; Kırmacı, V. Determining of gas type in counter flow vortex tube using pairwise fisher score attribute reduction method. Int. J. Refrig. 2011, 34, 1372–1386. [Google Scholar] [CrossRef]
- Bécue-Bertaut, M.; Pagès, J. Multiple factor analysis and clustering of a mixture of quantitative, categorical and frequency data. Comput. Stat. Data Anal. 2008, 52, 3255–3268. [Google Scholar] [CrossRef]
- Rodriguez-Ulloa, R.; Paucar-Caceres, A. Soft system dynamics methodology (SSDM): Combining soft systems methodology (SSM) and system dynamics (SD). Syst. Pract. Action Res. 2005, 18, 303–334. [Google Scholar] [CrossRef]
- Falatoonitoosi, E.; Leman, Z.; Sorooshian, S.; Salimi, M. Decision-making trial and evaluation laboratory. Res. J. Appl. Sci. Eng. Technol. 2013, 5, 3476–3480. [Google Scholar] [CrossRef]
- Shieh, J.I.; Wu, H.H.; Huang, K.K. A DEMATEL method in identifying key success factors of hospital service quality. Knowl. Based Syst. 2010, 23, 277–282. [Google Scholar] [CrossRef]
- Warfield, J.N. Binary matrices in system modeling. IEEE Trans. Syst. Man Cybern. 1973, 5, 441–449. [Google Scholar] [CrossRef]
- Purohit, J.K.; Mittal, M.L.; Mittal, S.; Sharma, M.K. Interpretive structural modeling-based framework for mass customisation enablers: An Indian footwear case. Prod. Plan. Control. 2016, 27, 774–786. [Google Scholar] [CrossRef]
- Rajabzadeh, A.; Keramatpanah, M.; Keramatpanah, A. Comparative Modeling of Supply Chain Using Interpretive Structural Modeling and DEMATEL. Organ. Resour. Manag. Res. 2015, 5, 49–71. [Google Scholar]
- Chauhan, A.; Singh, A.; Jharkharia, S. An interpretive structural modeling (ISM) and decision-making trail and evaluation laboratory (DEMATEL) method approach for the analysis of barriers of waste recycling in India. J. Air Waste Manag. Assoc. 2018, 68, 100–110. [Google Scholar] [CrossRef] [PubMed]
- Zhou, D.; Zhang, L. Establishing hierarchy structure in complex systems based on the integration of DEMATEL and ISM. J. Manag. Sci. China 2008, 11, 20–26. [Google Scholar]
- Wu, B.; Xu, H.; Dai, T. Identifying Safety Factors on Express way Work Zone Based on DEMATEL and ISM. J. Transp. Syst. Eng. Inf. Technol. 2010, 10, 130–136. [Google Scholar]



| Symbol | Factor | Meaning |
|---|---|---|
| S1 | The DNG-CCHP system scale | Large-scale DNG-CCHP system located in hotels, office buildings, shopping malls and residential areas have long operation time and large installed capacity. |
| S2 | Regions and climate | Regions and climate will affect the cooling and heating consumption and the transmission distance of gas and electricity, which can affect the economics of DNG-CCHP system. |
| S3 | Terminal load type | Different terminal load types have different time distribution of load, affecting the load rate of DNG-CCHP system. |
| S4 | Annual operating time of the DNG-CCHP system | The annual operating time is an important factor affecting the economics of the system which determines the service life and depreciation rate of the equipment, thus affecting the investment payback period. |
| S5 | Load rate | High load rate can maximize the power efficiency of the system, thereby increases the economics. |
| S6 | Integrated optimization and flexible designs | The designs can ensure that the system can meet the large changes in cooling, heating and power loads and energy prices, thus realizing real-time optimal operation under changing conditions. |
| S7 | Combined with renewable energy | The DNG-CCHP system and renewable energy system should have complementarity and synergy. |
| S8 | Direct supply of electricity | Direct supply of electricity in the region is one of the major economic benefits of DNG-CCHP system, and it is difficult for large DNG-CCHP to develop if there is no legal support and guarantee for direct supply of electricity. |
| S9 | Tax incentives | DNG-CCHP system realizes the comprehensive utilization of resources, which is in line with China’s policy of reducing and exempting taxes. |
| S10 | Long-distance natural gas pipeline construction | The construction of long-distance natural gas pipeline is important supporting the rapid transfer of China’s natural gas from the western resource-rich areas to the coastal efficient market, which guarantees the gas supply of DNG-CCHP system. |
| S11 | LNG supply | Since most of China’s DNG-CCHP systems are concentrated in developed coastal cities, sufficient LNG imports can reduce natural gas pipeline transportation costs, thereby improving the overall economics of the system. |
| S12 | The degree of natural gas market diversification | At present, China’s upstream natural gas supply is still dominated by the three major companies: CNPC, SINOPIC and CNOOC, which is not conducive to full competition in the gas market. |
| S13 | Natural gas pricing mechanism | The natural gas pricing mechanism directly affects the future trend of natural gas prices in China. Among the natural gas prices of various countries, the gas price for power generation is much lower than that of civilian use. |
| S14 | External dependence of natural gas supply | China’s current natural gas supply is mainly from foreign imports, which has resulted that the natural gas prices in China are too high. |
| S15 | Unconventional gas development | Unconventional natural gas such as coalbed methane and shale gas is a kind of important energy, and its development can decrease the price of conventional natural gas. |
| S16 | On-grid price of DNG-CCHP | Electricity price is an important factor affecting the economics of the system. China’s current electricity price is determined based on different user types, and the gap is nearly 66%. |
| S17 | Grid-connected technology | The current power grid is constructed based on the current being delivered from the centralized power plant to the customer premises, but the current of distributed energy systems is bidirectional, requiring grid companies make large adjustments in the grid-connected technology. |
| S18 | Alternative energy prices | In recent years, natural gas price has increased significantly, oil and coal prices have fallen sharply, making natural gas completely uncompetitive in industries such as power generation. |
| S19 | Gas and electricity price ratio | The gas and electricity price ratio refers to the ratio of gas price to electricity price, which directly affects the economics of DNG-CCHP system. |
| S20 | Fixed investment costs of the DNG-CCHP system | The fixed investment costs of DNG-CCHP system is mainly the equipment acquisition costs, which are closely related to specific project and come from the early stage of the project. |
| S21 | Financial costs | The financial costs incurred on the DNG-CCHP system are mainly loan interest, whose value depends on the proportion of loans to total investment and the interest rate. |
| S22 | Fuel costs | The DNG-CCHP system requires a certain amount of fuel bills per year, the largest of which is the cost of natural gas. |
| S23 | Operation and maintenance costs | Operation and maintenance costs include maintenance personnel fees and equipment troubleshooting fees, which is throughout the life of the equipment. |
| S24 | Installed capacity of the DNG-CCHP system | The installed capacity of DNG-CCHP system will have a certain impact on the on-grid price and on-grid electric power volume. |
| S25 | Cold and heat consumption | For units of different capacities, the cost of each capacity unit shows a downward trend when the cold and heat consumption increases. |
| S26 | Cooling and heating time | As the cooling and heating time increases, the cost of units of different capacities will also decrease to some extent, that is, the system has good economics in areas with high cold and heat demand. |
| S27 | On-grid electric power volume | The high on-grid electric power volume will decrease the average power generation costs of DNG-CCHP system. |
| S28 | Income from sale of electricity | The income from sale of electricity is an important revenue source of DNG-CCHP system. |
| S29 | Cooling and heating prices | The price of cooling and heating of DNG-CCHP generally only covers maintenance and water costs, saving the investment cost of facilities and thus improving the economics. |
| S30 | Power outage loss | The grid-connected power generation of DNG-CCHP system can improve the reliability of power supply on the user side, and reduce the loss of power outages, which increases the economics. |
| S31 | Carbon trading income | With the gradual liberalization of the carbon trading market, the reduced carbon emissions due to the user-side installation of distributed power generation can carry out certain carbon trading, and the annual incomes from user-side carbon trading can be expressed by the product of carbon trading price and reduced carbon emissions. |
| S32 | Subsidy income | In order to encourage users to install distributed power generation systems to promote clean energy generation, China have implemented certain subsidies for installing distributed power generation systems on the user side. |
| S33 | Environmental protection policy | Natural gas is an efficient, low-carbon, clean and high-quality energy sources, and the implementation of environmental protection policies will greatly promote the development of DNG-CCHP systems and improve the economics of these systems. |
| S34 | The mastery of the core technologies of the DNG-CCHP system | The core technology of China’s DNG-CCHP still relies on imports, and the high import prices and maintenance and maintenance costs are one of the important reasons for the low economics of China’s DNG-CCHP systems. |
| S1 | S2 | S3 | S4 | S5 | S6 | S7 | S8 | S9 | S10 | S11 | S12 | S13 | S14 | S15 | S16 | S17 | S18 | S19 | S20 | S21 | S22 | S23 | S24 | S25 | S26 | S27 | S28 | S29 | S30 | S31 | S32 | S33 | S34 | |
|---|---|---|---|---|---|---|---|---|---|---|---|---|---|---|---|---|---|---|---|---|---|---|---|---|---|---|---|---|---|---|---|---|---|---|
| 0 | 0 | 0 | 4 | 0 | 3 | 2 | 3 | 2 | 0 | 0 | 0 | 1 | 0 | 0 | 0 | 1 | 0 | 0 | 5 | 4 | 4 | 5 | 5 | 0 | 0 | 3 | 3 | 0 | 3 | 3 | 4 | 0 | 0 | |
| 3 | 0 | 3 | 2 | 4 | 0 | 2 | 1 | 2 | 2 | 0 | 0 | 3 | 0 | 0 | 0 | 0 | 0 | 0 | 3 | 0 | 3 | 2 | 3 | 4 | 4 | 3 | 2 | 4 | 0 | 0 | 0 | 3 | 0 | |
| 3 | 0 | 0 | 3 | 4 | 3 | 4 | 5 | 2 | 2 | 1 | 0 | 3 | 0 | 0 | 2 | 1 | 0 | 0 | 3 | 2 | 3 | 4 | 2 | 5 | 5 | 4 | 4 | 2 | 3 | 3 | 4 | 2 | 2 | |
| 2 | 0 | 0 | 0 | 4 | 3 | 3 | 3 | 2 | 0 | 0 | 0 | 0 | 0 | 0 | 0 | 0 | 0 | 0 | 0 | 0 | 4 | 5 | 3 | 0 | 0 | 4 | 4 | 0 | 5 | 3 | 3 | 0 | 0 | |
| 4 | 0 | 0 | 5 | 0 | 4 | 3 | 3 | 0 | 2 | 2 | 0 | 0 | 0 | 1 | 2 | 0 | 0 | 0 | 0 | 0 | 3 | 2 | 4 | 3 | 3 | 5 | 3 | 0 | 3 | 0 | 3 | 0 | 0 | |
| 4 | 0 | 0 | 3 | 3 | 0 | 5 | 3 | 0 | 2 | 2 | 0 | 0 | 0 | 0 | 0 | 4 | 1 | 0 | 5 | 4 | 2 | 5 | 4 | 0 | 0 | 3 | 0 | 0 | 5 | 0 | 0 | 0 | 3 | |
| 3 | 0 | 2 | 4 | 3 | 3 | 0 | 2 | 4 | 3 | 2 | 0 | 0 | 0 | 0 | 3 | 2 | 0 | 0 | 4 | 2 | 3 | 4 | 3 | 2 | 1 | 3 | 2 | 0 | 3 | 4 | 4 | 0 | 0 | |
| 2 | 0 | 0 | 3 | 3 | 3 | 2 | 0 | 0 | 2 | 2 | 0 | 0 | 0 | 0 | 0 | 0 | 4 | 0 | 2 | 1 | 3 | 3 | 3 | 3 | 3 | 4 | 4 | 0 | 4 | 0 | 0 | 0 | 0 | |
| 3 | 0 | 0 | 2 | 0 | 0 | 5 | 4 | 0 | 3 | 3 | 0 | 3 | 3 | 2 | 4 | 2 | 4 | 3 | 3 | 2 | 2 | 0 | 3 | 0 | 0 | 3 | 3 | 0 | 2 | 0 | 0 | 2 | 2 | |
| 4 | 0 | 2 | 3 | 0 | 3 | 3 | 4 | 0 | 0 | 3 | 2 | 0 | 5 | 4 | 0 | 3 | 4 | 3 | 4 | 2 | 3 | 0 | 5 | 0 | 0 | 0 | 0 | 3 | 4 | 0 | 0 | 0 | 0 | |
| 3 | 0 | 0 | 3 | 0 | 3 | 4 | 4 | 0 | 3 | 0 | 2 | 0 | 4 | 4 | 0 | 2 | 4 | 3 | 3 | 2 | 4 | 3 | 5 | 0 | 0 | 0 | 0 | 3 | 3 | 0 | 0 | 0 | 0 | |
| 0 | 0 | 0 | 0 | 0 | 0 | 2 | 3 | 0 | 4 | 4 | 0 | 5 | 4 | 5 | 5 | 5 | 4 | 4 | 3 | 3 | 4 | 3 | 3 | 0 | 0 | 4 | 4 | 4 | 0 | 4 | 3 | 0 | 4 | |
| 3 | 0 | 0 | 0 | 0 | 0 | 3 | 3 | 0 | 3 | 3 | 4 | 0 | 2 | 2 | 5 | 1 | 3 | 5 | 0 | 0 | 5 | 3 | 3 | 2 | 2 | 3 | 4 | 4 | 0 | 0 | 0 | 0 | 0 | |
| 3 | 0 | 0 | 2 | 0 | 3 | 3 | 4 | 1 | 5 | 5 | 4 | 3 | 0 | 5 | 3 | 2 | 3 | 4 | 3 | 2 | 3 | 3 | 4 | 3 | 3 | 0 | 0 | 0 | 0 | 0 | 0 | 0 | 0 | |
| 3 | 0 | 0 | 2 | 0 | 4 | 3 | 3 | 0 | 4 | 4 | 0 | 0 | 5 | 0 | 0 | 0 | 4 | 3 | 0 | 0 | 4 | 0 | 3 | 0 | 0 | 0 | 2 | 3 | 0 | 0 | 0 | 0 | 0 | |
| 4 | 0 | 0 | 3 | 0 | 0 | 3 | 4 | 0 | 3 | 3 | 3 | 0 | 3 | 3 | 0 | 0 | 4 | 5 | 0 | 0 | 0 | 0 | 4 | 0 | 0 | 4 | 5 | 4 | 3 | 0 | 0 | 0 | 0 | |
| 3 | 0 | 0 | 3 | 3 | 4 | 5 | 5 | 0 | 3 | 3 | 0 | 0 | 0 | 0 | 3 | 0 | 3 | 3 | 3 | 3 | 0 | 0 | 5 | 0 | 0 | 5 | 3 | 0 | 4 | 0 | 0 | 0 | 0 | |
| 3 | 0 | 0 | 3 | 0 | 0 | 4 | 4 | 0 | 3 | 3 | 0 | 3 | 3 | 3 | 3 | 0 | 0 | 4 | 0 | 0 | 4 | 0 | 3 | 4 | 4 | 3 | 3 | 4 | 0 | 0 | 0 | 0 | 0 | |
| 4 | 0 | 0 | 3 | 0 | 0 | 5 | 4 | 0 | 4 | 4 | 0 | 0 | 2 | 3 | 3 | 0 | 0 | 0 | 0 | 0 | 5 | 0 | 4 | 3 | 3 | 0 | 4 | 4 | 0 | 0 | 0 | 0 | 0 | |
| 0 | 0 | 0 | 0 | 0 | 0 | 4 | 0 | 0 | 0 | 0 | 0 | 0 | 0 | 0 | 0 | 0 | 0 | 0 | 0 | 5 | 0 | 4 | 0 | 0 | 0 | 0 | 0 | 0 | 0 | 0 | 0 | 0 | 0 | |
| 0 | 0 | 0 | 0 | 0 | 0 | 0 | 0 | 0 | 0 | 0 | 0 | 0 | 0 | 0 | 0 | 0 | 0 | 0 | 0 | 0 | 0 | 0 | 0 | 0 | 0 | 0 | 0 | 0 | 0 | 0 | 0 | 0 | 0 | |
| 0 | 0 | 0 | 0 | 0 | 0 | 0 | 0 | 0 | 0 | 0 | 0 | 0 | 0 | 0 | 0 | 0 | 0 | 0 | 0 | 0 | 0 | 0 | 0 | 0 | 0 | 0 | 0 | 0 | 0 | 0 | 0 | 0 | 0 | |
| 0 | 0 | 0 | 0 | 0 | 0 | 0 | 0 | 0 | 0 | 0 | 0 | 0 | 0 | 0 | 0 | 0 | 0 | 0 | 0 | 0 | 0 | 0 | 0 | 0 | 0 | 0 | 0 | 0 | 0 | 0 | 0 | 0 | 0 | |
| 0 | 0 | 0 | 3 | 0 | 4 | 4 | 4 | 3 | 0 | 0 | 0 | 0 | 0 | 0 | 3 | 4 | 0 | 3 | 5 | 3 | 5 | 5 | 0 | 0 | 0 | 5 | 4 | 0 | 3 | 5 | 5 | 0 | 0 | |
| 0 | 0 | 0 | 0 | 0 | 0 | 0 | 0 | 0 | 0 | 0 | 0 | 0 | 0 | 0 | 0 | 0 | 0 | 0 | 0 | 0 | 5 | 5 | 0 | 0 | 5 | 3 | 3 | 0 | 0 | 0 | 0 | 0 | 0 | |
| 0 | 0 | 0 | 0 | 0 | 0 | 0 | 0 | 0 | 0 | 0 | 0 | 0 | 0 | 0 | 0 | 0 | 0 | 0 | 0 | 0 | 5 | 5 | 0 | 5 | 0 | 3 | 3 | 0 | 0 | 0 | 0 | 0 | 0 | |
| 0 | 0 | 0 | 0 | 0 | 0 | 0 | 0 | 0 | 0 | 0 | 0 | 0 | 0 | 0 | 0 | 0 | 0 | 0 | 0 | 0 | 4 | 4 | 5 | 3 | 3 | 0 | 5 | 0 | 3 | 5 | 5 | 0 | 0 | |
| 0 | 0 | 0 | 0 | 0 | 0 | 0 | 0 | 0 | 0 | 0 | 0 | 0 | 0 | 0 | 0 | 0 | 0 | 0 | 0 | 0 | 0 | 0 | 0 | 0 | 0 | 0 | 0 | 0 | 0 | 3 | 3 | 0 | 0 | |
| 0 | 0 | 0 | 0 | 0 | 0 | 0 | 0 | 0 | 0 | 0 | 0 | 0 | 0 | 0 | 0 | 0 | 4 | 0 | 0 | 0 | 0 | 0 | 4 | 3 | 4 | 3 | 3 | 0 | 0 | 0 | 0 | 0 | 0 | |
| 0 | 0 | 0 | 0 | 0 | 0 | 0 | 0 | 0 | 0 | 0 | 0 | 0 | 0 | 0 | 0 | 0 | 0 | 0 | 0 | 0 | 0 | 0 | 0 | 0 | 0 | 0 | 0 | 0 | 0 | 0 | 0 | 0 | 0 | |
| 0 | 0 | 0 | 0 | 0 | 0 | 0 | 0 | 0 | 0 | 0 | 0 | 0 | 0 | 0 | 0 | 0 | 0 | 0 | 0 | 0 | 0 | 0 | 0 | 0 | 0 | 0 | 0 | 0 | 0 | 0 | 0 | 0 | 0 | |
| 0 | 0 | 0 | 0 | 0 | 0 | 0 | 0 | 0 | 0 | 0 | 0 | 0 | 0 | 0 | 0 | 0 | 0 | 0 | 0 | 0 | 0 | 0 | 0 | 0 | 0 | 0 | 0 | 0 | 0 | 0 | 0 | 0 | 0 | |
| 4 | 0 | 0 | 3 | 0 | 3 | 5 | 3 | 3 | 3 | 3 | 3 | 4 | 1 | 2 | 3 | 0 | 4 | 3 | 0 | 0 | 3 | 0 | 4 | 4 | 4 | 4 | 3 | 3 | 2 | 4 | 4 | 0 | 4 | |
| 3 | 0 | 0 | 2 | 0 | 5 | 5 | 4 | 0 | 3 | 3 | 0 | 0 | 0 | 5 | 0 | 5 | 2 | 0 | 5 | 5 | 3 | 5 | 3 | 3 | 3 | 2 | 3 | 4 | 5 | 4 | 4 | 0 | 0 |
| 0.01 | 0.00 | 0.00 | 0.06 | 0.01 | 0.05 | 0.04 | 0.05 | 0.03 | 0.01 | 0.01 | 0.00 | 0.01 | 0.00 | 0.00 | 0.01 | 0.02 | 0.01 | 0.01 | 0.07 | 0.06 | 0.06 | 0.08 | 0.07 | 0.01 | 0.01 | 0.05 | 0.05 | 0.00 | 0.05 | 0.05 | 0.06 | 0.00 | 0.00 | |
| 0.05 | 0.00 | 0.04 | 0.04 | 0.05 | 0.02 | 0.05 | 0.03 | 0.03 | 0.04 | 0.01 | 0.01 | 0.04 | 0.01 | 0.01 | 0.01 | 0.01 | 0.01 | 0.01 | 0.05 | 0.01 | 0.07 | 0.05 | 0.06 | 0.06 | 0.06 | 0.06 | 0.05 | 0.05 | 0.02 | 0.02 | 0.02 | 0.04 | 0.00 | |
| 0.06 | 0.00 | 0.00 | 0.06 | 0.06 | 0.06 | 0.08 | 0.08 | 0.03 | 0.04 | 0.03 | 0.01 | 0.04 | 0.01 | 0.01 | 0.04 | 0.03 | 0.02 | 0.01 | 0.06 | 0.04 | 0.08 | 0.09 | 0.06 | 0.08 | 0.08 | 0.08 | 0.08 | 0.03 | 0.07 | 0.06 | 0.07 | 0.02 | 0.03 | |
| 0.03 | 0.00 | 0.00 | 0.01 | 0.05 | 0.05 | 0.05 | 0.05 | 0.03 | 0.01 | 0.01 | 0.00 | 0.00 | 0.00 | 0.00 | 0.01 | 0.01 | 0.01 | 0.00 | 0.01 | 0.01 | 0.06 | 0.08 | 0.05 | 0.01 | 0.01 | 0.06 | 0.06 | 0.00 | 0.07 | 0.05 | 0.05 | 0.00 | 0.00 | |
| 0.06 | 0.00 | 0.00 | 0.08 | 0.01 | 0.06 | 0.06 | 0.05 | 0.01 | 0.03 | 0.03 | 0.00 | 0.00 | 0.01 | 0.02 | 0.03 | 0.01 | 0.01 | 0.01 | 0.02 | 0.01 | 0.07 | 0.06 | 0.07 | 0.05 | 0.04 | 0.08 | 0.06 | 0.01 | 0.06 | 0.02 | 0.05 | 0.00 | 0.00 | |
| 0.06 | 0.00 | 0.00 | 0.06 | 0.05 | 0.02 | 0.09 | 0.06 | 0.01 | 0.04 | 0.04 | 0.00 | 0.00 | 0.01 | 0.01 | 0.01 | 0.06 | 0.02 | 0.01 | 0.08 | 0.07 | 0.05 | 0.09 | 0.08 | 0.01 | 0.01 | 0.06 | 0.03 | 0.01 | 0.09 | 0.02 | 0.02 | 0.00 | 0.04 | |
| 0.06 | 0.00 | 0.03 | 0.07 | 0.05 | 0.05 | 0.03 | 0.05 | 0.05 | 0.05 | 0.04 | 0.00 | 0.00 | 0.01 | 0.01 | 0.05 | 0.03 | 0.01 | 0.01 | 0.07 | 0.04 | 0.06 | 0.08 | 0.07 | 0.03 | 0.02 | 0.06 | 0.05 | 0.01 | 0.06 | 0.06 | 0.07 | 0.00 | 0.00 | |
| 0.04 | 0.00 | 0.00 | 0.05 | 0.04 | 0.05 | 0.04 | 0.02 | 0.01 | 0.03 | 0.03 | 0.00 | 0.00 | 0.01 | 0.01 | 0.01 | 0.01 | 0.05 | 0.01 | 0.04 | 0.02 | 0.06 | 0.06 | 0.06 | 0.05 | 0.05 | 0.07 | 0.07 | 0.01 | 0.07 | 0.01 | 0.02 | 0.00 | 0.00 | |
| 0.07 | 0.00 | 0.00 | 0.05 | 0.01 | 0.03 | 0.10 | 0.08 | 0.01 | 0.06 | 0.06 | 0.01 | 0.04 | 0.05 | 0.04 | 0.07 | 0.04 | 0.07 | 0.06 | 0.06 | 0.04 | 0.07 | 0.04 | 0.08 | 0.02 | 0.02 | 0.07 | 0.07 | 0.02 | 0.05 | 0.02 | 0.02 | 0.02 | 0.03 | |
| 0.07 | 0.00 | 0.03 | 0.07 | 0.01 | 0.06 | 0.07 | 0.08 | 0.01 | 0.03 | 0.06 | 0.03 | 0.01 | 0.07 | 0.06 | 0.02 | 0.05 | 0.07 | 0.06 | 0.08 | 0.05 | 0.08 | 0.04 | 0.10 | 0.02 | 0.02 | 0.03 | 0.03 | 0.05 | 0.08 | 0.02 | 0.02 | 0.00 | 0.00 | |
| 0.06 | 0.00 | 0.00 | 0.06 | 0.01 | 0.06 | 0.08 | 0.08 | 0.01 | 0.06 | 0.02 | 0.03 | 0.01 | 0.06 | 0.06 | 0.02 | 0.04 | 0.07 | 0.05 | 0.06 | 0.04 | 0.08 | 0.07 | 0.10 | 0.02 | 0.02 | 0.03 | 0.03 | 0.05 | 0.06 | 0.02 | 0.02 | 0.00 | 0.00 | |
| 0.04 | 0.00 | 0.00 | 0.03 | 0.01 | 0.03 | 0.07 | 0.08 | 0.01 | 0.08 | 0.08 | 0.01 | 0.06 | 0.07 | 0.08 | 0.08 | 0.08 | 0.08 | 0.08 | 0.06 | 0.06 | 0.09 | 0.07 | 0.09 | 0.02 | 0.02 | 0.08 | 0.09 | 0.07 | 0.03 | 0.07 | 0.06 | 0.00 | 0.05 | |
| 0.06 | 0.00 | 0.00 | 0.03 | 0.01 | 0.02 | 0.07 | 0.07 | 0.01 | 0.06 | 0.06 | 0.05 | 0.01 | 0.04 | 0.04 | 0.07 | 0.03 | 0.06 | 0.08 | 0.02 | 0.02 | 0.10 | 0.07 | 0.08 | 0.04 | 0.04 | 0.06 | 0.08 | 0.06 | 0.02 | 0.02 | 0.02 | 0.00 | 0.00 | |
| 0.07 | 0.00 | 0.00 | 0.06 | 0.01 | 0.06 | 0.08 | 0.09 | 0.02 | 0.09 | 0.09 | 0.06 | 0.04 | 0.02 | 0.08 | 0.06 | 0.04 | 0.06 | 0.07 | 0.07 | 0.05 | 0.09 | 0.08 | 0.09 | 0.05 | 0.05 | 0.04 | 0.04 | 0.02 | 0.03 | 0.02 | 0.02 | 0.00 | 0.01 | |
| 0.06 | 0.00 | 0.00 | 0.05 | 0.01 | 0.07 | 0.06 | 0.06 | 0.01 | 0.07 | 0.07 | 0.01 | 0.01 | 0.07 | 0.02 | 0.01 | 0.01 | 0.06 | 0.05 | 0.03 | 0.02 | 0.08 | 0.03 | 0.07 | 0.02 | 0.01 | 0.02 | 0.05 | 0.05 | 0.02 | 0.01 | 0.02 | 0.00 | 0.00 | |
| 0.07 | 0.00 | 0.00 | 0.06 | 0.01 | 0.02 | 0.07 | 0.08 | 0.01 | 0.06 | 0.06 | 0.04 | 0.01 | 0.05 | 0.05 | 0.02 | 0.01 | 0.07 | 0.08 | 0.02 | 0.02 | 0.04 | 0.03 | 0.09 | 0.02 | 0.02 | 0.07 | 0.09 | 0.06 | 0.06 | 0.02 | 0.02 | 0.00 | 0.00 | |
| 0.06 | 0.00 | 0.00 | 0.06 | 0.05 | 0.07 | 0.09 | 0.09 | 0.01 | 0.05 | 0.05 | 0.00 | 0.00 | 0.01 | 0.01 | 0.05 | 0.01 | 0.05 | 0.05 | 0.06 | 0.05 | 0.04 | 0.04 | 0.10 | 0.02 | 0.02 | 0.09 | 0.07 | 0.01 | 0.08 | 0.02 | 0.02 | 0.00 | 0.00 | |
| 0.06 | 0.00 | 0.00 | 0.06 | 0.01 | 0.02 | 0.07 | 0.08 | 0.01 | 0.06 | 0.05 | 0.01 | 0.04 | 0.05 | 0.05 | 0.05 | 0.01 | 0.02 | 0.06 | 0.02 | 0.01 | 0.09 | 0.04 | 0.07 | 0.07 | 0.07 | 0.06 | 0.07 | 0.06 | 0.03 | 0.02 | 0.02 | 0.00 | 0.00 | |
| 0.07 | 0.00 | 0.00 | 0.06 | 0.01 | 0.02 | 0.08 | 0.07 | 0.01 | 0.06 | 0.06 | 0.01 | 0.00 | 0.04 | 0.05 | 0.04 | 0.01 | 0.02 | 0.02 | 0.02 | 0.02 | 0.09 | 0.03 | 0.08 | 0.05 | 0.05 | 0.03 | 0.07 | 0.06 | 0.02 | 0.02 | 0.02 | 0.00 | 0.00 | |
| 0.00 | 0.00 | 0.00 | 0.00 | 0.00 | 0.00 | 0.05 | 0.00 | 0.00 | 0.00 | 0.00 | 0.00 | 0.00 | 0.00 | 0.00 | 0.00 | 0.00 | 0.00 | 0.00 | 0.00 | 0.06 | 0.00 | 0.05 | 0.00 | 0.00 | 0.00 | 0.00 | 0.00 | 0.00 | 0.00 | 0.00 | 0.00 | 0.00 | 0.00 | |
| 0.00 | 0.00 | 0.00 | 0.00 | 0.00 | 0.00 | 0.00 | 0.00 | 0.00 | 0.00 | 0.00 | 0.00 | 0.00 | 0.00 | 0.00 | 0.00 | 0.00 | 0.00 | 0.00 | 0.00 | 0.00 | 0.00 | 0.00 | 0.00 | 0.00 | 0.00 | 0.00 | 0.00 | 0.00 | 0.00 | 0.00 | 0.00 | 0.00 | 0.00 | |
| 0.00 | 0.00 | 0.00 | 0.00 | 0.00 | 0.00 | 0.00 | 0.00 | 0.00 | 0.00 | 0.00 | 0.00 | 0.00 | 0.00 | 0.00 | 0.00 | 0.00 | 0.00 | 0.00 | 0.00 | 0.00 | 0.00 | 0.00 | 0.00 | 0.00 | 0.00 | 0.00 | 0.00 | 0.00 | 0.00 | 0.00 | 0.00 | 0.00 | 0.00 | |
| 0.00 | 0.00 | 0.00 | 0.00 | 0.00 | 0.00 | 0.00 | 0.00 | 0.00 | 0.00 | 0.00 | 0.00 | 0.00 | 0.00 | 0.00 | 0.00 | 0.00 | 0.00 | 0.00 | 0.00 | 0.00 | 0.00 | 0.00 | 0.00 | 0.00 | 0.00 | 0.00 | 0.00 | 0.00 | 0.00 | 0.00 | 0.00 | 0.00 | 0.00 | |
| 0.02 | 0.00 | 0.00 | 0.05 | 0.01 | 0.06 | 0.07 | 0.07 | 0.04 | 0.01 | 0.01 | 0.00 | 0.00 | 0.01 | 0.01 | 0.05 | 0.05 | 0.01 | 0.04 | 0.07 | 0.05 | 0.08 | 0.08 | 0.03 | 0.01 | 0.01 | 0.08 | 0.07 | 0.01 | 0.06 | 0.07 | 0.07 | 0.00 | 0.00 | |
| 0.00 | 0.00 | 0.00 | 0.00 | 0.00 | 0.00 | 0.00 | 0.00 | 0.00 | 0.00 | 0.00 | 0.00 | 0.00 | 0.00 | 0.00 | 0.00 | 0.00 | 0.00 | 0.00 | 0.00 | 0.00 | 0.06 | 0.06 | 0.00 | 0.00 | 0.06 | 0.04 | 0.04 | 0.00 | 0.00 | 0.00 | 0.00 | 0.00 | 0.00 | |
| 0.00 | 0.00 | 0.00 | 0.00 | 0.00 | 0.00 | 0.00 | 0.00 | 0.00 | 0.00 | 0.00 | 0.00 | 0.00 | 0.00 | 0.00 | 0.00 | 0.00 | 0.00 | 0.00 | 0.00 | 0.00 | 0.06 | 0.06 | 0.00 | 0.06 | 0.00 | 0.04 | 0.04 | 0.00 | 0.00 | 0.00 | 0.00 | 0.00 | 0.00 | |
| 0.00 | 0.00 | 0.00 | 0.00 | 0.00 | 0.00 | 0.00 | 0.00 | 0.00 | 0.00 | 0.00 | 0.00 | 0.00 | 0.00 | 0.00 | 0.00 | 0.00 | 0.00 | 0.00 | 0.00 | 0.00 | 0.06 | 0.06 | 0.06 | 0.04 | 0.04 | 0.01 | 0.07 | 0.00 | 0.04 | 0.06 | 0.06 | 0.00 | 0.00 | |
| 0.00 | 0.00 | 0.00 | 0.00 | 0.00 | 0.00 | 0.00 | 0.00 | 0.00 | 0.00 | 0.00 | 0.00 | 0.00 | 0.00 | 0.00 | 0.00 | 0.00 | 0.00 | 0.00 | 0.00 | 0.00 | 0.00 | 0.00 | 0.00 | 0.00 | 0.00 | 0.00 | 0.00 | 0.00 | 0.00 | 0.03 | 0.03 | 0.00 | 0.00 | |
| 0.00 | 0.00 | 0.00 | 0.01 | 0.00 | 0.00 | 0.01 | 0.01 | 0.00 | 0.00 | 0.00 | 0.00 | 0.00 | 0.00 | 0.00 | 0.00 | 0.00 | 0.05 | 0.01 | 0.00 | 0.00 | 0.02 | 0.01 | 0.05 | 0.04 | 0.05 | 0.04 | 0.05 | 0.00 | 0.01 | 0.01 | 0.01 | 0.00 | 0.00 | |
| 0.00 | 0.00 | 0.00 | 0.00 | 0.00 | 0.00 | 0.00 | 0.00 | 0.00 | 0.00 | 0.00 | 0.00 | 0.00 | 0.00 | 0.00 | 0.00 | 0.00 | 0.00 | 0.00 | 0.00 | 0.00 | 0.00 | 0.00 | 0.00 | 0.00 | 0.00 | 0.00 | 0.00 | 0.00 | 0.00 | 0.00 | 0.00 | 0.00 | 0.00 | |
| 0.00 | 0.00 | 0.00 | 0.00 | 0.00 | 0.00 | 0.00 | 0.00 | 0.00 | 0.00 | 0.00 | 0.00 | 0.00 | 0.00 | 0.00 | 0.00 | 0.00 | 0.00 | 0.00 | 0.00 | 0.00 | 0.00 | 0.00 | 0.00 | 0.00 | 0.00 | 0.00 | 0.00 | 0.00 | 0.00 | 0.00 | 0.00 | 0.00 | 0.00 | |
| 0.00 | 0.00 | 0.00 | 0.00 | 0.00 | 0.00 | 0.00 | 0.00 | 0.00 | 0.00 | 0.00 | 0.00 | 0.00 | 0.00 | 0.00 | 0.00 | 0.00 | 0.00 | 0.00 | 0.00 | 0.00 | 0.00 | 0.00 | 0.00 | 0.00 | 0.00 | 0.00 | 0.00 | 0.00 | 0.00 | 0.00 | 0.00 | 0.00 | 0.00 | |
| 0.08 | 0.00 | 0.00 | 0.07 | 0.01 | 0.06 | 0.10 | 0.08 | 0.05 | 0.06 | 0.06 | 0.04 | 0.06 | 0.03 | 0.05 | 0.06 | 0.02 | 0.07 | 0.06 | 0.03 | 0.03 | 0.09 | 0.05 | 0.10 | 0.07 | 0.07 | 0.09 | 0.08 | 0.06 | 0.06 | 0.07 | 0.08 | 0.00 | 0.05 | |
| 0.06 | 0.00 | 0.00 | 0.05 | 0.01 | 0.08 | 0.09 | 0.08 | 0.01 | 0.05 | 0.05 | 0.00 | 0.00 | 0.01 | 0.07 | 0.01 | 0.07 | 0.04 | 0.02 | 0.08 | 0.08 | 0.07 | 0.10 | 0.07 | 0.05 | 0.05 | 0.05 | 0.07 | 0.06 | 0.09 | 0.06 | 0.07 | 0.00 | 0.00 |
| 1 | 0 | 0 | 1 | 0 | 0 | 0 | 0 | 0 | 0 | 0 | 0 | 0 | 0 | 0 | 0 | 0 | 0 | 0 | 1 | 1 | 1 | 1 | 1 | 0 | 0 | 1 | 1 | 0 | 1 | 0 | 1 | 0 | 0 | |
| 1 | 1 | 0 | 0 | 1 | 0 | 0 | 0 | 0 | 0 | 0 | 0 | 0 | 0 | 0 | 0 | 0 | 0 | 0 | 1 | 0 | 1 | 1 | 1 | 1 | 1 | 1 | 1 | 1 | 0 | 0 | 0 | 0 | 0 | |
| 1 | 0 | 1 | 1 | 1 | 1 | 1 | 1 | 0 | 0 | 0 | 0 | 0 | 0 | 0 | 0 | 0 | 0 | 0 | 1 | 0 | 1 | 1 | 1 | 1 | 1 | 1 | 1 | 0 | 1 | 1 | 1 | 0 | 0 | |
| 0 | 0 | 0 | 1 | 1 | 0 | 0 | 0 | 0 | 0 | 0 | 0 | 0 | 0 | 0 | 0 | 0 | 0 | 0 | 0 | 0 | 1 | 1 | 1 | 0 | 0 | 1 | 1 | 0 | 1 | 0 | 1 | 0 | 0 | |
| 1 | 0 | 0 | 1 | 1 | 1 | 1 | 1 | 0 | 0 | 0 | 0 | 0 | 0 | 0 | 0 | 0 | 0 | 0 | 0 | 0 | 1 | 1 | 1 | 0 | 0 | 1 | 1 | 0 | 1 | 0 | 1 | 0 | 0 | |
| 1 | 0 | 0 | 1 | 0 | 1 | 1 | 1 | 0 | 0 | 0 | 0 | 0 | 0 | 0 | 0 | 1 | 0 | 0 | 1 | 1 | 1 | 1 | 1 | 0 | 0 | 1 | 0 | 0 | 1 | 0 | 0 | 0 | 0 | |
| 1 | 0 | 0 | 1 | 0 | 1 | 1 | 0 | 1 | 0 | 0 | 0 | 0 | 0 | 0 | 0 | 0 | 0 | 0 | 1 | 0 | 1 | 1 | 1 | 0 | 0 | 1 | 1 | 0 | 1 | 1 | 1 | 0 | 0 | |
| 0 | 0 | 0 | 1 | 0 | 0 | 0 | 1 | 0 | 0 | 0 | 0 | 0 | 0 | 0 | 0 | 0 | 1 | 0 | 0 | 0 | 1 | 1 | 1 | 0 | 0 | 1 | 1 | 0 | 1 | 0 | 0 | 0 | 0 | |
| 1 | 0 | 0 | 1 | 0 | 0 | 1 | 1 | 1 | 1 | 1 | 0 | 0 | 1 | 0 | 1 | 0 | 1 | 1 | 1 | 0 | 1 | 0 | 1 | 0 | 0 | 1 | 1 | 0 | 1 | 0 | 0 | 0 | 0 | |
| 1 | 0 | 0 | 1 | 0 | 1 | 1 | 1 | 0 | 1 | 1 | 0 | 0 | 1 | 1 | 0 | 1 | 1 | 1 | 1 | 0 | 1 | 0 | 1 | 0 | 0 | 0 | 0 | 0 | 1 | 0 | 0 | 0 | 0 | |
| 1 | 0 | 0 | 1 | 0 | 1 | 1 | 1 | 0 | 1 | 1 | 0 | 0 | 1 | 1 | 0 | 0 | 1 | 1 | 1 | 0 | 1 | 1 | 1 | 0 | 0 | 0 | 0 | 0 | 1 | 0 | 0 | 0 | 0 | |
| 0 | 0 | 0 | 0 | 0 | 0 | 1 | 1 | 0 | 1 | 1 | 1 | 1 | 1 | 1 | 1 | 1 | 1 | 1 | 1 | 1 | 1 | 1 | 1 | 0 | 0 | 1 | 1 | 1 | 0 | 1 | 1 | 0 | 0 | |
| 1 | 0 | 0 | 0 | 0 | 0 | 1 | 1 | 0 | 1 | 1 | 1 | 1 | 0 | 0 | 1 | 0 | 1 | 1 | 0 | 0 | 1 | 1 | 1 | 0 | 0 | 1 | 1 | 1 | 0 | 0 | 0 | 0 | 0 | |
| 1 | 0 | 0 | 1 | 0 | 1 | 1 | 1 | 0 | 1 | 1 | 1 | 0 | 1 | 1 | 1 | 0 | 1 | 1 | 1 | 0 | 1 | 1 | 1 | 1 | 1 | 0 | 0 | 0 | 0 | 0 | 0 | 0 | 0 | |
| 1 | 0 | 0 | 0 | 0 | 1 | 1 | 1 | 0 | 1 | 1 | 0 | 0 | 1 | 1 | 0 | 0 | 1 | 1 | 0 | 0 | 1 | 0 | 1 | 0 | 0 | 0 | 0 | 0 | 0 | 0 | 0 | 0 | 0 | |
| 1 | 0 | 0 | 1 | 0 | 0 | 1 | 1 | 0 | 1 | 1 | 0 | 0 | 1 | 1 | 1 | 0 | 1 | 1 | 0 | 0 | 0 | 0 | 1 | 0 | 0 | 1 | 1 | 1 | 1 | 0 | 0 | 0 | 0 | |
| 1 | 0 | 0 | 1 | 0 | 1 | 1 | 1 | 0 | 1 | 1 | 0 | 0 | 0 | 0 | 0 | 1 | 0 | 0 | 1 | 1 | 0 | 0 | 1 | 0 | 0 | 1 | 1 | 0 | 1 | 0 | 0 | 0 | 0 | |
| 1 | 0 | 0 | 1 | 0 | 0 | 1 | 1 | 0 | 1 | 1 | 0 | 0 | 0 | 0 | 0 | 0 | 1 | 1 | 0 | 0 | 1 | 0 | 1 | 1 | 1 | 1 | 1 | 1 | 0 | 0 | 0 | 0 | 0 | |
| 1 | 0 | 0 | 1 | 0 | 0 | 1 | 1 | 0 | 1 | 1 | 0 | 0 | 0 | 0 | 0 | 0 | 0 | 1 | 0 | 0 | 1 | 0 | 1 | 0 | 0 | 0 | 1 | 1 | 0 | 0 | 0 | 0 | 0 | |
| 0 | 0 | 0 | 0 | 0 | 0 | 0 | 0 | 0 | 0 | 0 | 0 | 0 | 0 | 0 | 0 | 0 | 0 | 0 | 1 | 1 | 0 | 1 | 0 | 0 | 0 | 0 | 0 | 0 | 0 | 0 | 0 | 0 | 0 | |
| 0 | 0 | 0 | 0 | 0 | 0 | 0 | 0 | 0 | 0 | 0 | 0 | 0 | 0 | 0 | 0 | 0 | 0 | 0 | 0 | 1 | 0 | 0 | 0 | 0 | 0 | 0 | 0 | 0 | 0 | 0 | 0 | 0 | 0 | |
| 0 | 0 | 0 | 0 | 0 | 0 | 0 | 0 | 0 | 0 | 0 | 0 | 0 | 0 | 0 | 0 | 0 | 0 | 0 | 0 | 0 | 1 | 0 | 0 | 0 | 0 | 0 | 0 | 0 | 0 | 0 | 0 | 0 | 0 | |
| 0 | 0 | 0 | 0 | 0 | 0 | 0 | 0 | 0 | 0 | 0 | 0 | 0 | 0 | 0 | 0 | 0 | 0 | 0 | 0 | 0 | 0 | 1 | 0 | 0 | 0 | 0 | 0 | 0 | 0 | 0 | 0 | 0 | 0 | |
| 0 | 0 | 0 | 1 | 0 | 1 | 1 | 1 | 0 | 0 | 0 | 0 | 0 | 0 | 0 | 0 | 1 | 0 | 0 | 1 | 1 | 1 | 1 | 1 | 0 | 0 | 1 | 1 | 0 | 1 | 1 | 1 | 0 | 0 | |
| 0 | 0 | 0 | 0 | 0 | 0 | 0 | 0 | 0 | 0 | 0 | 0 | 0 | 0 | 0 | 0 | 0 | 0 | 0 | 0 | 0 | 1 | 1 | 0 | 1 | 1 | 0 | 0 | 0 | 0 | 0 | 0 | 0 | 0 | |
| 0 | 0 | 0 | 0 | 0 | 0 | 0 | 0 | 0 | 0 | 0 | 0 | 0 | 0 | 0 | 0 | 0 | 0 | 0 | 0 | 0 | 1 | 1 | 0 | 1 | 1 | 0 | 0 | 0 | 0 | 0 | 0 | 0 | 0 | |
| 0 | 0 | 0 | 0 | 0 | 0 | 0 | 0 | 0 | 0 | 0 | 0 | 0 | 0 | 0 | 0 | 0 | 0 | 0 | 0 | 0 | 1 | 1 | 1 | 0 | 0 | 1 | 1 | 0 | 0 | 1 | 1 | 0 | 0 | |
| 0 | 0 | 0 | 0 | 0 | 0 | 0 | 0 | 0 | 0 | 0 | 0 | 0 | 0 | 0 | 0 | 0 | 0 | 0 | 0 | 0 | 0 | 0 | 0 | 0 | 0 | 0 | 1 | 0 | 0 | 0 | 0 | 0 | 0 | |
| 0 | 0 | 0 | 0 | 0 | 0 | 0 | 0 | 0 | 0 | 0 | 0 | 0 | 0 | 0 | 0 | 0 | 0 | 0 | 0 | 0 | 0 | 0 | 1 | 0 | 1 | 0 | 0 | 1 | 0 | 0 | 0 | 0 | 0 | |
| 0 | 0 | 0 | 0 | 0 | 0 | 0 | 0 | 0 | 0 | 0 | 0 | 0 | 0 | 0 | 0 | 0 | 0 | 0 | 0 | 0 | 0 | 0 | 0 | 0 | 0 | 0 | 0 | 0 | 1 | 0 | 0 | 0 | 0 | |
| 0 | 0 | 0 | 0 | 0 | 0 | 0 | 0 | 0 | 0 | 0 | 0 | 0 | 0 | 0 | 0 | 0 | 0 | 0 | 0 | 0 | 0 | 0 | 0 | 0 | 0 | 0 | 0 | 0 | 0 | 1 | 0 | 0 | 0 | |
| 0 | 0 | 0 | 0 | 0 | 0 | 0 | 0 | 0 | 0 | 0 | 0 | 0 | 0 | 0 | 0 | 0 | 0 | 0 | 0 | 0 | 0 | 0 | 0 | 0 | 0 | 0 | 0 | 0 | 0 | 0 | 1 | 0 | 0 | |
| 1 | 0 | 0 | 1 | 0 | 1 | 1 | 1 | 0 | 1 | 1 | 0 | 1 | 0 | 0 | 1 | 0 | 1 | 1 | 0 | 0 | 1 | 0 | 1 | 1 | 1 | 1 | 1 | 1 | 1 | 1 | 1 | 1 | 1 | |
| 1 | 0 | 0 | 1 | 0 | 1 | 1 | 1 | 0 | 1 | 1 | 0 | 0 | 0 | 1 | 0 | 1 | 0 | 0 | 1 | 1 | 1 | 1 | 1 | 1 | 0 | 1 | 1 | 1 | 1 | 1 | 1 | 0 | 1 |
| Factor | |||
|---|---|---|---|
| 1, 4, 20–24, 27, 28, 30, 32 | 1–3, 5–7, 9–11 | 1 | |
| 1, 2, 5, 20, 22–29 | 2 | 2 | |
| 1, 3–8, 20, 22–28, 30–32 | 3 | 3 | |
| 4, 5, 22–24, 27, 28, 30, 32 | 1, 3–11, 14, 16–19, 24, 33, 34 | 4, 5, 24 | |
| 1, 4–8, 22–24, 27, 28, 30, 32 | 2–5 | 4, 5 | |
| 1, 4, 6–8, 17, 20–24, 27, 28, 30 | 3, 5–7, 10, 11, 14, 15, 17, 24, 33, 34 | 6, 7, 17, 24 | |
| 1, 4, 6, 7, 9, 20, 22–24, 27, 28, 30, 32 | 3, 5–7, 9-19, 24, 33, 34 | 6, 7, 9, 24 | |
| 1, 8, 18, 22–24, 27, 28, 30 | 3, 5, 6, 8–19, 24, 33, 34 | 8, 18, 24 | |
| 1, 4, 9–11, 14, 16, 18–20, 22, 24, 27, 28, 30 | 7, 9 | 7, 9 | |
| 1, 4, 6–8, 10, 11, 14, 15, 17–20, 22, 24, 30 | 9–19, 33, 34 | 10, 11, 14, 15, 17–19 | |
| 1, 4, 6–8, 10, 11, 14, 15, 18–20, 22–24, 30 | 9–19, 33, 34 | 10, 11, 14, 15, 18, 19 | |
| 7, 8, 10–24, 27–29, 31, 32 | 12–14 | 12–14 | |
| 1, 7, 8, 10-13, 16, 18, 19, 22-24, 27-29 | 12, 13, 33 | 12, 13 | |
| 1, 4, 6–8, 10–12, 14–16, 18–20, 22–26 | 9–12, 14–16 | 10–12, 14–16 | |
| 1, 6–8, 10, 11, 14, 15, 18, 19, 22, 24 | 10–12, 14–16, 34 | 10, 11, 14, 15 | |
| 1, 4, 7, 8, 10, 11, 14-16, 18, 19, 24, 27–30 | 9, 12–14, 16, 33 | 14, 16 | |
| 1, 4, 6–8, 10, 11, 17, 20, 21,24, 27, 28, 30 | 6, 10, 12, 17, 24, 34 | 6, 10, 17, 24 | |
| 1, 4, 7, 8, 10, 11, 18, 19, 22, 24–29 | 8–16, 18, 33 | 8, 10, 11, 18 | |
| 1, 4, 7, 8, 10, 11, 19, 22, 24, 28, 29 | 9–16, 18, 19, 33 | 10, 11, 19 | |
| 20, 21, 23 | 1–3, 6, 7, 9–12, 14, 17, 20, 24, 34 | 20 | |
| 21 | 1, 6, 12, 17, 20, 21, 24, 34 | 21 | |
| 22 | 1–15, 18, 19, 22, 24–27, 33, 34 | 22 | |
| 23 | 1–8, 11–14, 20, 23–27, 34 | 23 | |
| 4, 6–8, 17, 20–24, 27, 28, 30, 32 | 1–19, 24, 27, 29, 33, 34 | 4, 6–8, 17, 24 | |
| 22, 23, 25, 26 | 2, 3, 14, 18, 25, 26, 33, 34 | 25, 26 | |
| 22, 23, 25, 26 | 2, 3, 14, 18, 25, 26, 29, 33 | 25, 26 | |
| 22–24, 27, 28, 31, 32 | 1–9, 12, 13, 16–18, 24, 27, 33, 34 | 24, 27 | |
| 28 | 1–5, 7–9, 12, 13, 16–19, 24, 27, 28, 33, 34 | 28 | |
| 24, 26, 29 | 2, 12, 13, 16, 18, 19, 29, 33, 34 | 29 | |
| 30 | 1, 3–11, 16, 17, 24, 30, 33, 34 | 30 | |
| 31 | 3, 7, 12, 24, 27, 31–34 | 31 | |
| 32 | 1, 3–5, 7, 12, 24, 27, 32–34 | 32 | |
| 1, 4, 6–8, 10, 11, 13, 16, 18, 19, 22, 24-34 | 33 | 33 | |
| 1, 4, 6–8, 10, 11, 15, 17, 20–25, 27–32, 34 | 33, 34 | 34 |
| Factor | |||
|---|---|---|---|
| 1, 4, 20, 24, 27 | 1–3, 5–7, 9–11 | 1 | |
| 1, 2, 5, 20, 24–27, 29 | 2 | 2 | |
| 1, 3–8, 20, 24–27 | 3 | 3 | |
| 4, 5, 24, 27 | 1, 3–11, 14, 16–19, 24, 33, 34 | 4, 5, 24 | |
| 1, 4–8, 24, 27 | 2-5 | 4, 5 | |
| 1, 4, 6–8, 17, 20, 24, 27 | 3, 5–7, 10, 11, 14, 15, 17, 24, 33, 34 | 6, 7, 17, 24 | |
| 1, 4, 6, 7, 9, 20, 22, 24, 27 | 3, 5-7, 9–19, 24, 33, 34 | 6, 7, 9, 24 | |
| 1, 8, 18, 24, 27 | 3, 5, 6, 8–19, 24, 33, 34 | 8, 18, 24 | |
| 1, 4, 9–11, 14, 16, 18–20, 24, 27 | 7, 9 | 7, 9 | |
| 1, 4, 6–8, 10, 11, 14, 15, 17–20, 24 | 9–19, 33, 34 | 10, 11, 14, 15, 17–19 | |
| 1, 4, 6–8, 10, 11, 14, 15, 18–20, 24 | 9–19, 33, 34 | 10, 11, 14, 15, 18, 19 | |
| 7, 8, 10–20, 24, 27, 29 | 12–14 | 12–14 | |
| 1, 7, 8, 10–13, 16, 18, 19, 24, 27, 29 | 12, 13, 33 | 12, 13 | |
| 1, 4, 6–8, 10–12, 14–16, 18–20, 24–26 | 9-12, 14–16 | 10–12, 14–16 | |
| 1, 6–8, 10, 11, 14, 15, 18, 19, 24 | 10–12, 14–16, 34 | 10, 11, 14, 15 | |
| 1, 4, 7, 8, 10, 11, 14–16, 18, 19, 24, 27, 29 | 9, 12–14, 16, 33 | 14, 16 | |
| 1, 4, 6–8, 10, 11, 17, 20, 24, 27 | 6, 10, 12, 17, 24, 34 | 6, 10, 17, 24 | |
| 1, 4, 7, 8, 10, 11, 18, 19, 24–27, 29 | 8–16, 18, 33 | 8, 10, 11, 18 | |
| 1, 4, 7, 8, 10, 11, 19, 24, 29 | 9–16, 18, 19, 33 | 10, 11, 19 | |
| 20 | 1–3, 6, 7, 9–12, 14, 17, 20, 24, 34 | 20 | |
| 4, 6–8, 17, 20, 24, 27 | 1–19, 24, 27, 29, 33, 34 | 4, 6–8, 17, 24 | |
| 25, 26 | 2, 3, 14, 18, 25, 26, 33, 34 | 25, 26 | |
| 25, 26 | 2, 3, 14, 18, 25, 26, 29, 33 | 25, 26 | |
| 24, 27 | 1–9, 12, 13, 16–18, 24, 27, 33, 34 | 24, 27 | |
| 24, 26, 29 | 2, 12, 13, 16, 18, 19, 29, 33, 34 | 29 | |
| 1, 4, 6–8, 10, 11, 13, 16, 18, 19, 24–27, 29, 33, 34 | 33 | 33 | |
| 1, 4, 6–8, 10, 11, 15, 17, 20, 24, 25, 27, 29, 34 | 33, 34 | 34 |
| Levels | |||||||||||
|---|---|---|---|---|---|---|---|---|---|---|---|
| Factors | , , , , , , | , , , | , | , | , | , , , | , , | , , , | , | , , |
© 2018 by the authors. Licensee MDPI, Basel, Switzerland. This article is an open access article distributed under the terms and conditions of the Creative Commons Attribution (CC BY) license (http://creativecommons.org/licenses/by/4.0/).
Share and Cite
Shen, J.; Li, F.; Shi, D.; Li, H.; Yu, X. Factors Affecting the Economics of Distributed Natural Gas-Combined Cooling, Heating and Power Systems in China: A Systematic Analysis Based on the Integrated Decision Making Trial and Evaluation Laboratory-Interpretative Structural Modeling (DEMATEL-ISM) Technique. Energies 2018, 11, 2318. https://doi.org/10.3390/en11092318
Shen J, Li F, Shi D, Li H, Yu X. Factors Affecting the Economics of Distributed Natural Gas-Combined Cooling, Heating and Power Systems in China: A Systematic Analysis Based on the Integrated Decision Making Trial and Evaluation Laboratory-Interpretative Structural Modeling (DEMATEL-ISM) Technique. Energies. 2018; 11(9):2318. https://doi.org/10.3390/en11092318
Chicago/Turabian StyleShen, Jianfei, Fengyun Li, Di Shi, Hongze Li, and Xinhua Yu. 2018. "Factors Affecting the Economics of Distributed Natural Gas-Combined Cooling, Heating and Power Systems in China: A Systematic Analysis Based on the Integrated Decision Making Trial and Evaluation Laboratory-Interpretative Structural Modeling (DEMATEL-ISM) Technique" Energies 11, no. 9: 2318. https://doi.org/10.3390/en11092318
APA StyleShen, J., Li, F., Shi, D., Li, H., & Yu, X. (2018). Factors Affecting the Economics of Distributed Natural Gas-Combined Cooling, Heating and Power Systems in China: A Systematic Analysis Based on the Integrated Decision Making Trial and Evaluation Laboratory-Interpretative Structural Modeling (DEMATEL-ISM) Technique. Energies, 11(9), 2318. https://doi.org/10.3390/en11092318
