SOLIS—A Novel Decision Support Tool for the Assessment of Solar Radiation in ArcGIS
Abstract
1. Introduction
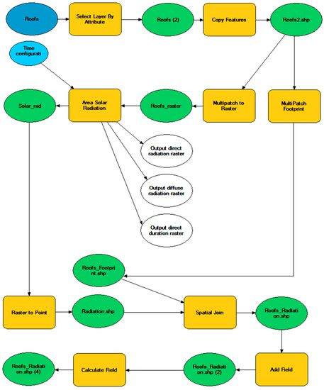
2. The Methodological Framework of SOLIS
2.1. The Conversion of Input Data
2.2. The Calculation of Solar Radiation
2.3. Post-Processing of the Results
3. The Verification of SOLIS
3.1. The SOLIS Interface
3.2. SOLIS Results
4. Discussion
5. Conclusions
Supplementary Materials
Author Contributions
Funding
Acknowledgments
Conflicts of Interest
References
- United Nations. Transforming Our World: The 2030 Agenda for Sustainable Development—A/RES/70/1. United Nations General Assembly 70th Session. 2015. Available online: http://www.un.org/en/development/desa/population/migration/generalassembly/docs/globalcompact/A_RES_70_1_E.pdf (accessed on 6 July 2018).
- Hernik, J.; Rutkowska, A.; Noszczyk, T. Correlation between selected socioeconomic variables and the number of renewable energy sources in Świȩtokrzyskie Voivodeship (Poland). Eng. Rural Dev. 2016, 15, 498–504. [Google Scholar]
- Kazak, J.; Dziezyc, H.; Forys, I.; Szewranski, S. Indicator-based analysis of socially sensitive and territorially sustainable development in relation to household energy consumption. Eng. Rural Dev. 2018, 17, 1653–1661. [Google Scholar] [CrossRef]
- Maqbool, R. Efficiency and effectiveness of factors affecting renewable energy projects; an empirical perspective. Energy 2018, 158, 944–956. [Google Scholar] [CrossRef]
- Boerenfijn, P.; Kazak, J.K.; Schellen, L.; van Hoof, J. A multi-case study of innovations in energy performance of social housing for older adults in the Netherlands. Energy Build. 2018, 158. [Google Scholar] [CrossRef]
- Van Hoof, J.; Boerenfijn, P. Re-inventing existing real estate of social housing for older people: Building a new de benring in Voorst, The Netherlands. Buildings 2018, 8, 89. [Google Scholar] [CrossRef]
- Skiba, M.; Mrówczyńska, M.; Bazan-Krzywoszańska, A. Modeling the economic dependence between town development policy and increasing energy effectiveness with neural networks. Case study: The town of Zielona Góra. Appl. Energy 2017, 188, 356–366. [Google Scholar] [CrossRef]
- Woch, F.; Hernik, J.; Linke, H.; Sankowski, E.; Bęczkowska, M.; Noszczyk, T. Renewable energy and rural autonomy: A case study with generalizations. Pol. J. Environ. Stud. 2017, 26, 2823–2832. [Google Scholar] [CrossRef]
- Bazan-Krzywoszańska, A.; Mrówczyńska, M.; Skiba, M.; Łączak, A. Economic conditions for the development of energy efficient civil engineering using RES in the policy of cohesion of the European Union (2014–2020). Case study: The town of Zielona Gora. Energy Build. 2016, 118, 170–180. [Google Scholar] [CrossRef]
- Mrówczyńska, M.; Łączak, A.; Bazan-Krzywoszańska, A.; Skiba, M. Improving energy efficiency with the risk of investment of reference to urban development of Zielona Góra. Teh. Vjesn. 2018, 25, 916–922. [Google Scholar] [CrossRef]
- Moiz, A.; Kawasaki, A.; Koike, T.; Shrestha, M. A systematic decision support tool for robust hydropower site selection in poorly gauged basins. Appl. Energy 2018, 224, 309–321. [Google Scholar] [CrossRef]
- Bousquet, C.; Samora, I.; Manso, P.; Rossi, L.; Heller, P.; Schleiss, A.J. Assessment of hydropower potential in wastewater systems and application to Switzerland. Renew. Energy 2017, 113, 64–73. [Google Scholar] [CrossRef]
- Kazak, J.; van Hoof, J.; Szewranski, S. Challenges in the wind turbines location process in Central Europe—The use of spatial decision support systems. Renew. Sustain. Energy Rev. 2017, 76, 425–433. [Google Scholar] [CrossRef]
- Płuciennik, M.; Hełdak, M.; Szczepański, J.; Patrzałek, C. Application of spatial models in making location decisions of wind power plant in Poland. IOP Conf. Ser. Mater. Sci. Eng. 2017, 245, 072016. [Google Scholar] [CrossRef]
- Ranalli, J.; Calvert, K.; Bayrakci Boz, M.; Brownson, J.R.S. Toward comprehensive solar energy mapping systems for urban electricity system planning and development. Electr. J. 2018, 31, 8–15. [Google Scholar] [CrossRef]
- Hettinga, S.; Nijkamp, P.; Scholten, H. A multi-stakeholder decision support system for local neighbourhood energy planning. Energy Policy 2018, 116, 277–288. [Google Scholar] [CrossRef]
- Hussain Mirjat, N.; Uqaili, M.; Harijan, K.; Mustafa, M.; Rahman, M.; Khan, M. Multi-criteria analysis of electricity generation scenarios for sustainable energy planning in Pakistan. Energies 2018, 11, 757. [Google Scholar] [CrossRef]
- Hirzel, S.; Hettesheimer, T.; Viebahn, P.; Fischedick, M. A decision support system for public funding of experimental development in energy research. Energies 2018, 11, 1357. [Google Scholar] [CrossRef]
- Oprea, S.V.; Bâra, A. Analyses of wind and photovoltaic energy integration from the promoting scheme point of view: Study case of Romania. Energies 2017, 10, 2101. [Google Scholar] [CrossRef]
- Nyerges, T.; Ballal, H.; Steinitz, C.; Canfield, T.; Roderick, M.; Ritzman, J.; Thanatemaneerat, W. Geodesign dynamics for sustainable urban watershed development. Sustain. Cities Soc. 2016, 25, 13–24. [Google Scholar] [CrossRef]
- Kazak, J.K. The use of a decision support system for sustainable urbanization and thermal comfort in adaptation to climate change actions—The case of the Wrocław larger urban zone (Poland). Sustainability 2018, 10, 1083. [Google Scholar] [CrossRef]
- Szewrański, S.; Chruściński, J.; van Hoof, J.; Kazak, J.; Świąder, M.; Tokarczyk-Dorociak, K.; Żmuda, R. A location intelligence system for the assessment of pluvial flooding risk and the identification of storm water pollutant sources from roads in suburbanised areas. Water 2018, 10, 746. [Google Scholar] [CrossRef]
- Wang, T.; Han, Q.; de Vries, B. A semi-automatic neighborhood rule discovery approach. Appl. Geogr. 2017, 88, 73–83. [Google Scholar] [CrossRef]
- Kazak, J.; Chalfen, M.; Kamińska, J.; Szewrański, S.; Świąder, M. Geo-dynamic decision support system for urban traffic management. In Dynamics in GIscience; Springer: Berlin, Germany, 2018; pp. 195–207. ISBN 978-3-319-61297-3. [Google Scholar]
- Wang, T.; Han, Q.; de Vries, B. SIRPSS—Sustainable Industrial Site Redevelopment Planning Support System. In Lecture Notes in Business Information Processing, Decision Support Systems VIII: Sustainable Data-Driven and Evidence-Based Decision Support; Springer: Berlin, Germany, 2018; pp. 3–14. [Google Scholar]
- Russo, P.; Lanzilotti, R.; Costabile, M.F.; Pettit, C.J. Towards satisfying practitioners in using Planning Support Systems. Comput. Environ. Urban Syst. 2018, 67, 9–20. [Google Scholar] [CrossRef]
- Świader, M.; Szewrański, S.; Kazak, J.K. Foodshed as an example of preliminary research for conducting environmental carrying capacity analysis. Sustainability 2018, 10, 882. [Google Scholar] [CrossRef]
- Szewrański, S.; Świąder, M.; Kazak, J.K.; Tokarczyk-Dorociak, K.; van Hoof, J. Socio-environmental vulnerability mapping for environmental and flood resilience assessment: The case of ageing and poverty in the city of Wrocław, Poland. Integr. Environ. Assess. Manag. 2018, 1–6. [Google Scholar] [CrossRef]
- Nicolau, E.; Sciences, A.; Medicine, V. Aspects of solar radiation analysis using ArcGis. Bull. UASVM Hortic. 2013, 70, 437–440. [Google Scholar]
- Nakata-Osaki, C.M.; Souza, L.C.L.; Rodrigues, D.S. THIS—Tool for Heat Island Simulation: A GIS extension model to calculate urban heat island intensity based on urban geometry. Comput. Environ. Urban Syst. 2018, 67, 157–168. [Google Scholar] [CrossRef]
- Szewrański, S.; Chruściński, J.; Kazak, J.; Świąder, M.; Tokarczyk-Dorociak, K.; Żmuda, R. Pluvial Flood Risk Assessment Tool (PFRA) for rainwater management and adaptation to climate change in newly urbanised areas. Water 2018, 10, 386. [Google Scholar] [CrossRef]
- Samela, C.; Albano, R.; Sole, A.; Manfreda, S. A GIS tool for cost-effective delineation of flood-prone areas. Comput. Environ. Urban Syst. 2018, 70, 43–52. [Google Scholar] [CrossRef]
- ESRI. Multipatches. Available online: http://desktop.arcgis.com/en/arcmap/10.3/guide-books/extensions/3d-analyst/multipatches.htm (accessed on 6 July 2018).
- ESRI. Area Solar Radiation. Available online: http://desktop.arcgis.com/en/arcmap/10.3/tools/spatial-analyst-toolbox/area-solar-radiation.htm (accessed on 6 July 2018).
- ESRI. Raster Bands. Available online: http://desktop.arcgis.com/en/arcmap/10.3/manage-data/raster-and-images/raster-bands.htm (accessed on 6 July 2018).
- ESRI. Multipatch Footprint. Available online: http://desktop.arcgis.com/en/arcmap/10.3/tools/3d-analyst-toolbox/multipatch-footprint.htm (accessed on 6 July 2018).
- Hay, J.E.; Hanson, K.J. Evaluating the solar resource: A review of problems resulting from temporal, spatial and angular variations. Sol. Energy 1985, 34, 151–161. [Google Scholar] [CrossRef]
- Sowmy, S.D.; Schiavon Ara, P.J.; Prado, R.T.A. Uncertainties associated with solar collector efficiency test using an artificial solar simulator. Renew. Energy 2017, 108, 644–651. [Google Scholar] [CrossRef]
- De Almeida Rocha, A.P.; Goffart, J.; Houben, L.; Mendes, N. On the uncertainty assessment of incident direct solar radiation on building facades due to shading devices. Energy Build. 2016, 133, 295–304. [Google Scholar] [CrossRef]
- Geneletti, D.; Zardo, L. Ecosystem-based adaptation in cities: An analysis of European urban climate adaptation plans. Land Use Policy 2016, 50, 38–47. [Google Scholar] [CrossRef]
- Damsø, T.; Kjær, T.; Christensen, T.B. Local climate action plans in climate change mitigation—Examining the case of Denmark. Energy Policy 2016, 89, 74–83. [Google Scholar] [CrossRef]
- Kiełkowska, J.; Tokarczyk-Dorociak, K.; Kazak, J.; Szewrański, S.; van Hoof, J. Urban adaptation to climate change plans and policies—The conceptual framework of a methodological approach. J. Ecol. Eng. 2018, 19. [Google Scholar] [CrossRef]
- Jaques, L.; Bradshaw, M.; Carson, L.; Budd, A.; Huleatt, M.; Hutchinson, D.; Lambert, I.; LePoidevin, S.; McKay, A.; Miezitis, Y.; et al. Solar energy. In Australian Energy Resource Assessment; Australian Government: Canberra, Australia, 2010; pp. 261–284. [Google Scholar]
- Asaleye, D.A.; Breen, M.; Murphy, M.D. A decision support tool for building integrated renewable energy microgrids connected to a smart grid. Energies 2017, 10, 1765. [Google Scholar] [CrossRef]
- Cristea, C.; Jocea, A.F. GIS Application for wind energy. Energy Procedia 2016, 85, 132–140. [Google Scholar] [CrossRef]
- Patlakas, P.; Koronaios, G.; Raslan, R.; Neighbour, G.; Altan, H. Case studies of environmental visualization. Energies 2017, 10, 1459. [Google Scholar] [CrossRef]
- Hay, J.E.; Suckling, P.W. An assessment of the networks for measuring and modelling solar radiation in British Columbia and adjacent areas of western Canada. Can. Geogr. Géographe Can. 1979, 23, 222–238. [Google Scholar] [CrossRef]
- Ohunakin, O.S.; Adaramola, M.S.; Oyewola, O.M.; Matthew, O.J.; Fagbenle, R.O. The effect of climate change on solar radiation in Nigeria. Sol. Energy 2015, 116, 272–286. [Google Scholar] [CrossRef]
- Kalbarczyk, R.; Kalbarczyk, E.; Ziemiańska, M.; Raszka, B. Assessment of air thermal conditions in the lowland part of south-western Poland for agriculture development purposes. Atmosphere 2018, 9, 215. [Google Scholar] [CrossRef]
- Marzo, A.; Trigo-Gonzalez, M.; Alonso-Montesinos, J.; Martínez-Durbán, M.; López, G.; Ferrada, P.; Fuentealba, E.; Cortés, M.; Batlles, F.J. Daily global solar radiation estimation in desert areas using daily extreme temperatures and extraterrestrial radiation. Renew. Energy 2017, 113, 303–311. [Google Scholar] [CrossRef]
- Dąbrowska, J.; Pawęska, K.; Dąbek, P.B.; Stodolak, R. The implications of economic development, climate change and European water policy on surface water quality threats. Acta Sci. Pol. Form. Circumiectus 2017, 16, 111–123. [Google Scholar] [CrossRef]
- Yang, S.; Pilet, T.J.; Ordonez, J.C. Volume element model for 3D dynamic building thermal modeling and simulation. Energy 2018, 148, 642–661. [Google Scholar] [CrossRef]
- Eicker, U.; Zirak, M.; Bartke, N.; Romero Rodríguez, L.; Coors, V. New 3D model based urban energy simulation for climate protection concepts. Energy Build. 2018, 163, 79–91. [Google Scholar] [CrossRef]
- Mekonnen, A.D.; Gorsevski, P.V. A web-based participatory GIS (PGIS) for offshore wind farm suitability within Lake Erie, Ohio. Renew. Sustain. Energy Rev. 2015, 41, 162–177. [Google Scholar] [CrossRef]
- Gobakis, K.; Mavrigiannaki, A.; Kalaitzakis, K.; Kolokotsa, D.D. Design and development of a Web based GIS platform for zero energy settlements monitoring. Energy Procedia 2017, 134, 48–60. [Google Scholar] [CrossRef]
- McCord, P.; Tonini, F.; Liu, J. The Telecoupling GeoApp: A Web-GIS application to systematically analyze telecouplings and sustainable development. Appl. Geogr. 2018, 96, 16–28. [Google Scholar] [CrossRef]
- Repetto, M.P.; Burlando, M.; Solari, G.; De Gaetano, P.; Pizzo, M.; Tizzi, M. A web-based GIS platform for the safe management and risk assessment of complex structural and infrastructural systems exposed to wind. Adv. Eng. Softw. 2018, 117, 29–45. [Google Scholar] [CrossRef]
- Ashkezari, A.D.; Hosseinzadeh, N.; Chebli, A.; Albadi, M. Development of an enterprise Geographic Information System (GIS) integrated with smart grid. Sustain. Energy Grids Netw. 2018, 14, 25–34. [Google Scholar] [CrossRef]
- Maguire, D.J.; Longley, P.A. The emergence of geoportals and their role in spatial data infrastructures. Comput. Environ. Urban Syst. 2005, 29, 3–14. [Google Scholar] [CrossRef]
- De Longueville, B. Community-based geoportals: The next generation? Concepts and methods for the geospatial Web 2.0. Comput. Environ. Urban Syst. 2010, 34, 299–308. [Google Scholar] [CrossRef]
- Lance, K.T.; Georgiadou, Y.P.; Bregt, A.K. Evaluation of the Dutch subsurface geoportal: What lies beneath? Comput. Environ. Urban Syst. 2011, 35, 150–158. [Google Scholar] [CrossRef]





© 2018 by the authors. Licensee MDPI, Basel, Switzerland. This article is an open access article distributed under the terms and conditions of the Creative Commons Attribution (CC BY) license (http://creativecommons.org/licenses/by/4.0/).
Share and Cite
Kazak, J.K.; Świąder, M. SOLIS—A Novel Decision Support Tool for the Assessment of Solar Radiation in ArcGIS. Energies 2018, 11, 2105. https://doi.org/10.3390/en11082105
Kazak JK, Świąder M. SOLIS—A Novel Decision Support Tool for the Assessment of Solar Radiation in ArcGIS. Energies. 2018; 11(8):2105. https://doi.org/10.3390/en11082105
Chicago/Turabian StyleKazak, Jan K., and Małgorzata Świąder. 2018. "SOLIS—A Novel Decision Support Tool for the Assessment of Solar Radiation in ArcGIS" Energies 11, no. 8: 2105. https://doi.org/10.3390/en11082105
APA StyleKazak, J. K., & Świąder, M. (2018). SOLIS—A Novel Decision Support Tool for the Assessment of Solar Radiation in ArcGIS. Energies, 11(8), 2105. https://doi.org/10.3390/en11082105
