Experimental Assessment of the Energy Performance of a Double-Skin Semi-Transparent PV Window in the Hot-Summer and Cold-Winter Zone of China
Abstract
1. Introduction
2. Energy Performance Experimental Study
2.1. Double-Skin STPV Window
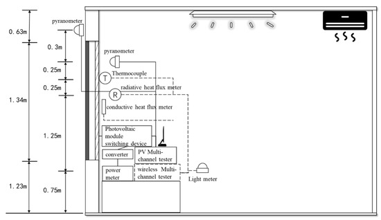
2.2. Test Rig
2.3. Energy Performance Analysis
3. Experimental Results and Analysis
3.1. Electrical Performance Test
3.2. Thermal Performance Test
3.3. Lighting Performance Test
4. Conclusions
- For the electrical test, the photoelectric conversion efficiency of the STPV windows reached up to 5.79%, even in winter when the intensity of solar radiation was low. The electrical generation of the a-SiGe STPV windows could resolve the partial energy demands of the building in this test because of better utilization of the low-intensity solar radiation.
- As for the thermal performance test, the SHGC of the double-skin STPV windows and the conventional windows were 0.15 and 0.62 respectively. The Uvalue of the double-skin STPV windows and the conventional windows were 1.6 and 1.7, respectively. The lower SHGC shows that STPV windows could effectively reduce the solar radiation penetrating through the window during the day time. The lower Uvalue indicates that the STPV window can reduce the heat transfer between the inside and outside of building and, thus, reduce the potential energy consumption of air conditioning.
- With regard to the aspect of day lighting of the test room, the daylighting illuminance of the test room was always lower than that of the comparison room because of the 20% visible transmittance of STPV windows. The results of indoor UDI test show that the UDI of the test room could reach 52.2 on a sunny day, and the UDI of the comparison room was only 25.1. On the cloudy day, it was found that the light uniformity of the test room was better than that of the comparison room. This showed that STPV windows can effectively reduce the illumination of indoor working face when the solar radiation is strong, thereby effectively reducing indoor glare and optimizing indoor natural lighting.
Author Contributions
Funding
Acknowledgments
Conflicts of Interest
References
- Djamel, Z.; Noureddine, Z. The Impact of Window Configuration on the Overall Building Energy Consumption under Specific Climate Conditions. Energy Procedia 2017, 115, 162–172. [Google Scholar] [CrossRef]
- Hui, J.Y. The Research on Residential Windows Energy Conservation of the Hot-Summer and Cold-Winter Area. Master’s Thesis, Hunan University, Changsha, China, 2008. [Google Scholar]
- Wong, P.W.; Shimoda, Y.; Nonaka, M.; Inoue, M.; Mizuno, M. Semi-transparent PV: Thermal performance, power generation, daylight modelling and energy saving potential in a residential application. Renew. Energy 2007, 33, 1024–1036. [Google Scholar] [CrossRef]
- Wang, M.; Peng, J.; Li, N.; Lu, L.; Yang, H. Experimental Study on Thermal Performance of Semi-transparent PV Window in Winter in Hong Kong. Energy Procedia 2017, 105, 864–868. [Google Scholar] [CrossRef]
- Fung, T.Y.Y.; Yang, H. Study on thermal performance of semi-transparent building-integrated photovoltaic glazings. Energy Build. 2007, 40, 341–350. [Google Scholar] [CrossRef]
- He, W.; Zhang, Y.X.; Sun, W.; Hou, J.X.; Jiang, Q.Y.; Ji, J. Experimental and numerical investigation on the performance of amorphous silicon photovoltaics window in East China. Build. Environ. 2010, 46, 363–369. [Google Scholar] [CrossRef]
- Wang, M.; Peng, J.; Li, N.; Lu, L.; Ma, T.; Yang, H. Assessment of energy performance of semi-transparent PV insulating glass units using a validated simulation model. Energy 2016, 112, 538–548. [Google Scholar] [CrossRef]
- Costanzo, V.; Yao, R.; Essah, E.; Shao, L.; Shahrestani, M.; Oliveira, A.C.; Araz, M.; Hepbasli, A.; Biyik, E. A method of strategic evaluation of energy performance of Building Integrated Photovoltaic in the urban context. J. Clean. Prod. 2018, 184, 82–91. [Google Scholar] [CrossRef]
- Cucchiella, F.; D’Adamo, I.; Lenny Koh, S.C. Environmental and economic analysis of building integrated photovoltaic systems in Italian regions. J. Clean. Prod. 2015, 98, 241–252. [Google Scholar] [CrossRef]
- Park, K.E.; Kang, G.H.; Kim, H.I.; Yu, G.J.; Kim, J.T. Analysis of thermal and electrical performance of semi-transparent photovoltaic (PV) module. Energy 2010, 35, 2681–2687. [Google Scholar] [CrossRef]
- Olivieri, L.; Caamaño-Martin, E.; Olivieri, F.; Neila, J. Integral energy performance characterization of semi-transparent photovoltaic elements for building integration under real operation conditions. Energy Build. 2014, 68, 280–291. [Google Scholar] [CrossRef]
- Kapsis, K.; Dermardiros, V.; Athienitis, A.K. Daylight Performance of Perimeter Office Façades utilizing Semi-transparent Photovoltaic Windows: A Simulation Study. Energy Procedia 2015, 78, 334–339. [Google Scholar] [CrossRef]
- Li, D.H.W.; Lam, T.N.T.; Cheung, K.L. Energy and cost studies of semi-transparent photovoltaic skylight. Energy Convers. Manag. 2009, 50, 1981–1990. [Google Scholar] [CrossRef]
- Manual for Outdoor PV Test SYSTEM. 2018. Available online: http://www.ei41.com/Home/JSZC_Search?openPartTypeName=jishuzhichi_chanpinziliao (accessed on 15 March 2018).
- Nie, J.; Weng, Z.; Liu, B.; Zhang, G.; Zhang, M.; Wei, S.; Chen, D. The Influence of Different Wavelength Light on the Characteristics of Flexible Solar Cell. Phys. Bull. 2015, 3, 118–121. [Google Scholar]
- Lv, X. The Strategy of Energy Saving Design of Office Building Windows in Hot-Summer and Cold-Winter Area. Master Thesis, Hefei University of Technology, Hefei, China, 2010. [Google Scholar]
- Chow, T.T.; Li, C.; Lin, Z. Innovative solar windows for cooling-demand climate. Sol. Energy Mater. Sol. Cells 2010, 94, 212–220. [Google Scholar] [CrossRef]
- Marinoski, D.L.; Güths, S.; Pereira, F.O.R.; Lamberts, R. Improvement of a measurement system for solar heat gain through fenestrations. Energy Build. 2007, 39, 478–487. [Google Scholar] [CrossRef]
- Fokaides, P.A.; Kalogirou, S.A. Application of infrared thermography for the determination of the overall heat transfer coefficient (U-Value) in building envelopes. Appl. Energy 2011, 88, 4358–4365. [Google Scholar] [CrossRef]
- Wei, W.; Kunpeng, L. An Introduction of New Daylighting Evaluation Criteria: A Replacement for Daylight Factor. China Illum. Eng. J. 2012, 23, 1–7. [Google Scholar]
- Nabil, A.; Mardaljevic, J. Useful daylight illuminances: A replacement for daylight factors. Energy Build. 2006, 38, 905–913. [Google Scholar] [CrossRef]
- Method of Daylighting Measurement; Standardization Administration of China: Beijing, China, 2017.















| a. Physical properties of STPV window | |
| Layer/Property | thickness (mm) |
| glass-tempered | 6 |
| Air gap | 9 |
| Single STPV window | 10 |
| b. Physical properties of conventional window | |
| Layer/Property | thickness (mm) |
| glass-tempered | 8 |
| Air gap | 9 |
| glass-tempered | 8 |
| c. Electrical properties of STPV window | |
| PV module type | a-SiGe |
| Maximum power under STC (W) | 50 |
| Photoelectric conversion rate | 6.7% |
| d. Other properties of windows | |
| Dimension of each STPV window and conventional window | 1.24 m (L) × 0.64 m (W) |
| Visible transmittance of the STPV window | 20% |
| Weight density of the double-skin STPV window | 40 kg/m2 |
| Equipment | Manufacture | Function and Model | Accuracy/Sensitivity |
|---|---|---|---|
| Outdoor multi-channel PV test equipment | Ceyear AV6595A | PV testing (three 500 W module and one 10 kW module) | 0 W–10 kW |
| Solar radiation test equipment | AV87110 | Testing the solar radiation upon the south façade | 0~1800 W/m2; ±3% |
| Weather station | J.t | Weather condition recorder | Temperature: ±0.5 °C, humidity: 0.1%, ±2%; atmospheric pressure: 1 mbar; wind rate: 0.1 m/s; wind direction: ±5% |
| Thermocouples | J.t | Temperature test (T type thermocouple) | −20 °C–100 °C; 0.1 °C; ±0.5 °C |
| Heat flux meters | J.t | Heat flux testing | −2000 W/m2–2000 W/m2; 0.1 W; 4% |
| Light meter | J.t | - | 0–100,000 lux; 1 lux; ±4% |
| Multi-channel data recorder | J.t | Data collector | The minimum resolutions are 1 μV and 0.1 °C |
© 2018 by the authors. Licensee MDPI, Basel, Switzerland. This article is an open access article distributed under the terms and conditions of the Creative Commons Attribution (CC BY) license (http://creativecommons.org/licenses/by/4.0/).
Share and Cite
Wang, W.; Zhang, W.; Xie, L.; Wu, Y.; Tian, H.; Zheng, L. Experimental Assessment of the Energy Performance of a Double-Skin Semi-Transparent PV Window in the Hot-Summer and Cold-Winter Zone of China. Energies 2018, 11, 1700. https://doi.org/10.3390/en11071700
Wang W, Zhang W, Xie L, Wu Y, Tian H, Zheng L. Experimental Assessment of the Energy Performance of a Double-Skin Semi-Transparent PV Window in the Hot-Summer and Cold-Winter Zone of China. Energies. 2018; 11(7):1700. https://doi.org/10.3390/en11071700
Chicago/Turabian StyleWang, Wei, Wei Zhang, Lingzhi Xie, Yupeng Wu, Hao Tian, and Lin Zheng. 2018. "Experimental Assessment of the Energy Performance of a Double-Skin Semi-Transparent PV Window in the Hot-Summer and Cold-Winter Zone of China" Energies 11, no. 7: 1700. https://doi.org/10.3390/en11071700
APA StyleWang, W., Zhang, W., Xie, L., Wu, Y., Tian, H., & Zheng, L. (2018). Experimental Assessment of the Energy Performance of a Double-Skin Semi-Transparent PV Window in the Hot-Summer and Cold-Winter Zone of China. Energies, 11(7), 1700. https://doi.org/10.3390/en11071700

