An Overall Bubble Diameter Model for the Flow Boiling and Numerical Analysis through Global Information Searching
Abstract
:1. Introduction
2. Bubble Behavior in Flow Boiling
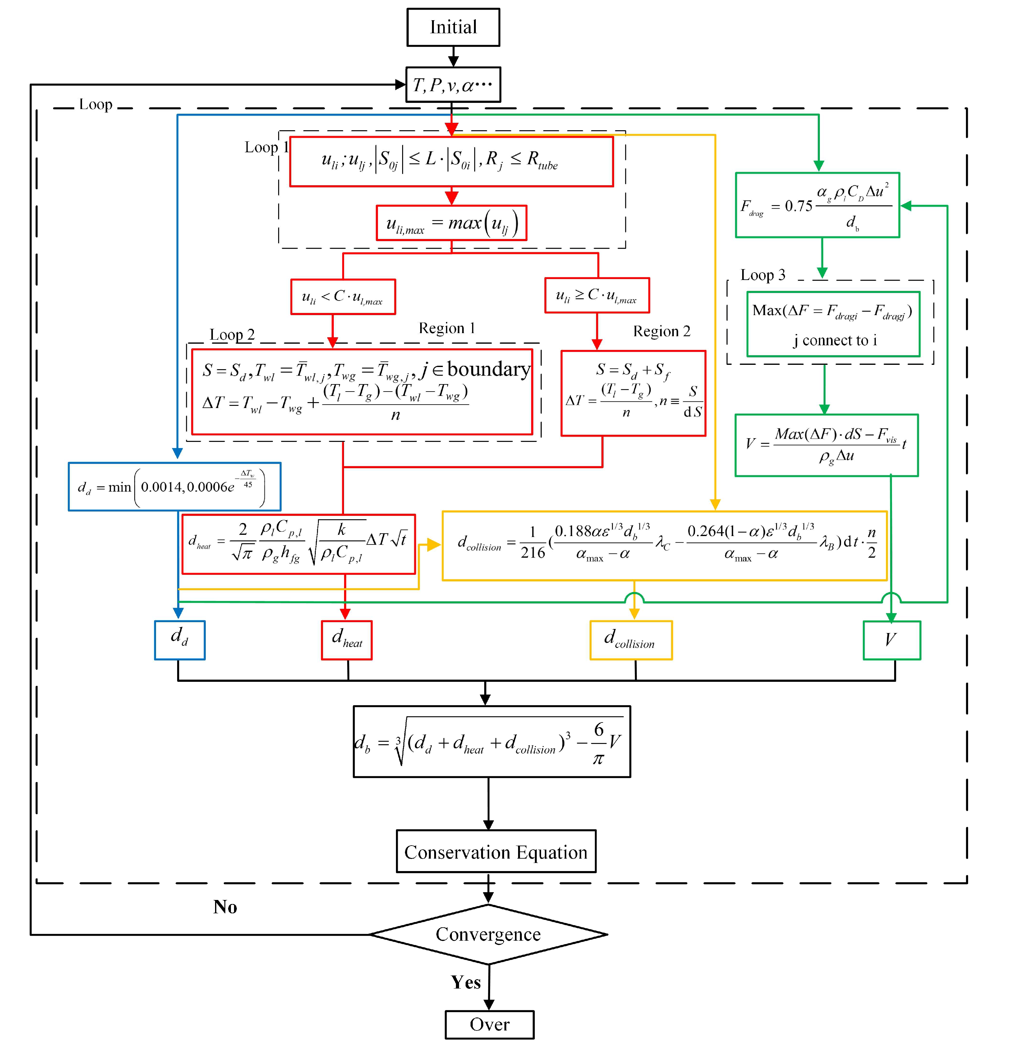
3. Bubble Diameter Model
3.1. Bubble Departure Diameter
3.2. Bubble Size Due to Heat Transfer
3.3. Bubble Size Due to Collision
3.4. Bubble Size Due to Phase Interaction Force
3.5. Overall Bubble Diameter and Information Searching
4. Flow Boiling Model Schemes
4.1. Gas–Liquid Two Phase Flow Conservation Equation
4.2. Inner-Phase Mass Transfer and Heat Transfer
4.3. Wall Boiling Model
4.4. Interphase Momentum Transfer
5. Model Verification
6. Case Study and Discussion
7. Conclusions
- (1)
- The proposed overall diameter model can be regarded as a combination of the initial diameter and contributions from heat transfer, collision and phase interaction force. It is suitable for more operation conditions and can describe the void fraction and the temperature of the flow boiling accurately in different operating pressures and temperatures.
- (2)
- Comparing to linear correlations, the proposed model shows a more dispersed distribution of the bubble diameter inside the channel. Seen from the section distribution, the bubbles of large size spread over a wide asymmetric area instead of the evenly annular distribution of linear correlations.
- (3)
- Among the components of the overall bubble diameter, the variation due to heat transfer is considered as the dominant part controlling the bubble size. Meanwhile, the bubble diameter is also limited by the phase interaction force. The contribution from the collision is the smallest in the overall bubble diameter.
Author Contributions
Acknowledgments
Conflicts of Interest
Nomenclature
| wall area covered by gas | |
| interfacial area concentration | |
| drag force coefficient | |
| specific heat | |
| bubble diameter | |
| force | |
| bubble departure frequency | |
| gravity | |
| convection heat transfer coefficient | |
| latent heat between liquid and gas | |
| latent heat between phase and | |
| specific enthalpy of phase | |
| empirical constant | |
| mass | |
| nucleation sites density | |
| intensity of heat exchange | |
| sensible heat transfer | |
| heat flux | |
| flow distance | |
| source term of energy | |
| temperature | |
| time | |
| velocity | |
| separating volume | |
| Greek Symbols | |
| void fraction | |
| energy dissipation | |
| diffusivity | |
| density | |
| tension | |
| stress tensor | |
| changing rate of the interfacial area concentration | |
| changing rate of the interfacial area concentration due to phase change | |
| changing rate of the interfacial area concentration due to pressure change | |
| changing rate of the interfacial area concentration due to bubble breakup or coalescence | |
| bubble shape factor | |
| Subscripts | |
| 0 | inlet |
| bubble | |
| bubble breakup or coalescence | |
| departure | |
| external body force | |
| flow | |
| gas | |
| interfacial area concentration | |
| liquid | |
| saturation | |
| turbulent dispersion | |
| viscous | |
| virtual mass | |
| w | wall |
| wall lubrication |
References
- Filho, F.A.B.; Ribeiro, G.B.; Caldeira, A.D. Prediction of subcooled flow boiling characteristics using two-fluid Eulerian CFD model. Nuclear Eng. Des. 2016, 308, 30–37. [Google Scholar] [CrossRef]
- Kenarsari-Anhari, A.; Leung, V.C.M.; Lampe, L. Numerical and experimental investigation on the effects of diameter and length on high mass flux subcooled flow boiling in horizontal microtubes. Int. J. Heat Mass Transf. 2016, 92, 824–837. [Google Scholar]
- Gao, Y.; Shao, S.; Xu, H.; Zou, H.; Tang, M.; Tian, C. Numerical investigation on onset of significant void during water subcooled flow boiling. Appl. Therm. Eng. 2016, 105, 8–17. [Google Scholar] [CrossRef]
- Bartolomei, G.G.; Chanturiya, V.M. Experimental study of true void fraction when boiling subcooled water in vertical tubes. Therm. Eng. 1967, 14, 123–128. [Google Scholar]
- Saha, P.; Zuber, N. Point of net vapor generation and vapor void fraction in subcooled boiling. Analyst 1974, 112, 259–261. [Google Scholar]
- Tu, J.Y.; Yeoh, G.H. On numerical modelling of low-pressure subcooled boiling flows. Int. J. Heat Mass Transf. 2002, 45, 1197–1209. [Google Scholar] [CrossRef]
- Anglart, H.; Nylund, O. CFD application to prediction of void distribution in two-phase bubbly flows in rod bundles. Nuclear Eng. Des. 1996, 163, 81–98. [Google Scholar] [CrossRef]
- Končar, B.; Kljenak, I.; Mavko, B. Modelling of local two-phase flow parameters in upward subcooled flow boiling at low pressure. Int. J. Heat Mass Transf. 2004, 47, 1499–1513. [Google Scholar] [CrossRef]
- Yun, B.J.; Splawski, A.; Lo, S.; Song, C.H. Prediction of a subcooled boiling flow with advanced two-phase flow models. Nuclear Eng. Des. 2012, 253, 351–359. [Google Scholar] [CrossRef]
- Lo, S.; Zhang, D. Modelling of break-up and coalescence in bubbly two-phase flows. J. Comput. Multiph. Flows 2009, 1, 23–38. [Google Scholar] [CrossRef]
- Colombo, M.; Fairweather, M. Accuracy of Eulerian–Eulerian, two-fluid CFD boiling models of subcooled boiling flows. Int. J. Heat Mass Transf. 2016, 103, 28–44. [Google Scholar] [CrossRef]
- Fritz, W. Berechnung des maximal volume von dampfblasen. Phys. Z. 1935, 36, 379–388. [Google Scholar]
- Phan, H.T.; Caney, N.; Marty, P.; Colasson, S.; Gavillet, J. A model to predict the effect of contact angle on the bubble departure diameter during heterogeneous boiling. Int. Commun. Heat Mass Transf. 2010, 37, 964–969. [Google Scholar] [CrossRef]
- Cho, Y.J.; Yum, S.B.; Lee, J.H.; Park, G.C. Development of bubble departure and lift-off diameter models in low heat flux and low flow velocity conditions. Int. J. Heat Mass Transf. 2011, 54, 3234–3244. [Google Scholar] [CrossRef]
- Colombo, M.; Fairweather, M. Prediction of bubble departure in forced convection boiling: A mechanistic model. Int. J. Heat Mass Transf. 2015, 85, 135–146. [Google Scholar] [CrossRef]
- Ruckenstein, E. On mass transfer in the continuous phase from spherical bubbles or drops. Chem. Eng. Sci. 1964, 19, 131–146. [Google Scholar] [CrossRef]
- Cole, R. Bubble frequencies and departure volumes at subatmospheric pressures. AIChE J. 1967, 13, 779–783. [Google Scholar] [CrossRef]
- Kocamustafaogullari, G.; Ishii, M. Interfacial area and nucleation site density in boiling systems. Int. J. Heat Mass Transf. 1983, 26, 1377–1387. [Google Scholar] [CrossRef]
- Zuber, N. Hydrodynamic Aspects of Boiling Heat Transfer (Thesis); University of California: Los Angeles, CA, USA; Ramo-Wooldridge Corp.: Los Angeles, CA, USA, 1959. [Google Scholar]
- Ünal, H.C. Maximum bubble diameter, maximum bubble-growth time and bubble-growth rate during the subcooled nucleate flow boiling of water up to 17.7 MN/m2. Int. J. Heat Mass Transf. 1976, 19, 643–649. [Google Scholar] [CrossRef]
- Hoang, N.H.; Chu, I.C.; Euh, D.J.; Song, C.H. A mechanistic model for predicting the maximum diameter of vapor bubbles in a subcooled boiling flow. Int. J. Heat Mass Transf. 2016, 94, 174–179. [Google Scholar] [CrossRef]
- Tolubinsky, V.I.; Kostanchuk, D.M. Vapour bubbles growth rate and heat transfer intensity at subcooled water boiling. In Proceedings of the International Heat Transfer Conference 4, Paris, France, 31 August–5 September 1970; Begel House Inc.: Danbury, CT, USA, 1970; Volume 23. [Google Scholar]
- Nemitallah, M.A.; Habib, M.A.; Mansour, R.B.; Nakla, M.E. Numerical predictions of flow boiling characteristics: Current status, model setup and CFD modeling for different non-uniform heatingprofiles. Appl. Therm. Eng. 2015, 75, 451–460. [Google Scholar] [CrossRef]
- Hibiki, T.; Ishii, M. One-group interfacial area transport of bubbly flows in vertical round tubes. Int. J. Heat Mass Transf. 2000, 43, 2711–2726. [Google Scholar] [CrossRef]
- Shang, Z. A novel drag force coefficient model for gas–water two-phase flows under different flow patterns. Nuclear Eng. Des. 2015, 288, 208–219. [Google Scholar] [CrossRef]
- Ranz, W.E.; Marshall, W.R. Evaporation from drops. Chem. Eng. Prog. 1952, 48, 141–146. [Google Scholar]
- Del Valle, V.H.; Kenning, D.B.R. Subcooled flow boiling at high heat flux. Int. J. Heat Mass Transf. 1985, 28, 1907–1920. [Google Scholar] [CrossRef]
- Cole, R. A photographic study of pool boiling in the region of the critical heat flux. AIChE J. 1960, 6, 533–538. [Google Scholar] [CrossRef]
- Lemmert, M.; Chawla, J.M. Influence of flow velocity on surface boiling heat transfer coefficient. Heat Transf. Boil. 1977, 237, 247. [Google Scholar]
- Behzadi, A.; Issa, R.I.; Rusche, H. Modelling of dispersed bubble and droplet flow at high phase fractions. Chem. Eng. Sci. 2004, 59, 759–770. [Google Scholar] [CrossRef]
- Schiller, L.; Naumann, Z.Z. A drag coefficient correlation. Z. Ver. Deutsch. Ing. 1935, 77, 318–320. [Google Scholar]
- Moraga, F.J.; Bonetto, F.J.; Lahey, R.T. Lateral forces on spheres in turbulent uniform shear flow. Int. J. Multiph. Flow 1999, 25, 1321–1372. [Google Scholar] [CrossRef]
- Antal, S.P.; Lahey, R.T., Jr.; Flaherty, J.E. Analysis of phase distribution in fully developed laminar bubbly two-phase flow. Int. J. Multiph. Flow 1991, 17, 635–652. [Google Scholar] [CrossRef]
- Burns, A.D.; Frank, T.; Hamill, I.; Shi, J.M. The favre averaged drag model for turbulent dispersion in Eulerian multi-phase flows. In Proceedings of the 5th International Conference on Multiphase Flow, ICMF, Yokohama, Japan, 30 May–6 June 2004. [Google Scholar]
- Zeitoun, O.; Shoukri, M. Axial void fraction profile in low pressure subcooled flow boiling. Int. J. Heat Mass Transf. 1997, 40, 869–879. [Google Scholar] [CrossRef]













| Case | Operation Pressure (KPa) | Wall Temperature (K) | Inlet Velocity (m/s) | Inlet Temperature (K) |
|---|---|---|---|---|
| (a) | 90 | 374 | 1 | 366 |
| (b) | 90 | 377 | 1 | 366 |
| (c) | 100 | 377 | 1 | 366 |
© 2018 by the authors. Licensee MDPI, Basel, Switzerland. This article is an open access article distributed under the terms and conditions of the Creative Commons Attribution (CC BY) license (http://creativecommons.org/licenses/by/4.0/).
Share and Cite
Xu, Z.; Zhang, J.; Lin, J.; Xu, T.; Wang, J.; Lin, Z. An Overall Bubble Diameter Model for the Flow Boiling and Numerical Analysis through Global Information Searching. Energies 2018, 11, 1297. https://doi.org/10.3390/en11051297
Xu Z, Zhang J, Lin J, Xu T, Wang J, Lin Z. An Overall Bubble Diameter Model for the Flow Boiling and Numerical Analysis through Global Information Searching. Energies. 2018; 11(5):1297. https://doi.org/10.3390/en11051297
Chicago/Turabian StyleXu, Zhexuan, Junhong Zhang, Jiewei Lin, Tianshu Xu, Jingchao Wang, and Zefeng Lin. 2018. "An Overall Bubble Diameter Model for the Flow Boiling and Numerical Analysis through Global Information Searching" Energies 11, no. 5: 1297. https://doi.org/10.3390/en11051297
APA StyleXu, Z., Zhang, J., Lin, J., Xu, T., Wang, J., & Lin, Z. (2018). An Overall Bubble Diameter Model for the Flow Boiling and Numerical Analysis through Global Information Searching. Energies, 11(5), 1297. https://doi.org/10.3390/en11051297
