Dynamic Programming for Optimal Energy Management of Hybrid Wind–PV–Diesel–Battery
Abstract
1. Introduction
2. Configuration of the Hybrid System
- is the load power at t;
- is the PV system power at t;
- is the wind power at t;
- is the diesel power at time t.
3. Methodology
3.1. Objective Function
- the FC is determined by:where:
- is the fuel price,
- is the diesel generator consumption per hour.where: is the rated power of diesel generators.
- The EC is expressed as follows:where:
- is the function of release of toxic gases (kg/kWh);
- is the factor of spending on emission;
- and the replacing batteries cost (BrC).The applied BrC in this paper at each time period corresponds to the cost of the capacity lost during the time interval. Its calculation is conducted based on the variation of at every time step. The variation of state of health between two states and during one time step is estimated in Equation (7). On the other hand, the can be estimated by (8) which is a linear function of the variation of the state of charge () and the ageing coefficient . The is calculated only during the discharge process:The BrC is expressed as follows [16]:where:
- is the batteries’ investment cost;
- is the minimum state of health.
3.2. Constraints
- Power balance constraint:where: is the BESS power at t.
- BESS power output:The BESS power corresponds to a transition between two operating conditions over one time step. Thus, the constraint to the SOC variation constraint is shown as follows:
- Battery state of charge (SOC) constraint is limited by its predefined maximum and minimum values:
- Battery state of health (SOH) constraint:
- Diesel generator constraint:The diesel generators should not be operated when the generated power below the minimum power recommended by the manufacturer. The diesel power at time t is bounded by:where , are the minimum, maximum power operation of diesel generator, respectively.
4. A Rule-Based Energy Management Strategy
- Renewable energy is primarily sources to cover the loads;
- The BESS discharge in case of insufficient production;
- The BESS is charged whenever the generation exceeds the consumption.
- The diesel power output is given as the function of renewable energy power and the load demand;
- The BESS power is derived from the power balance rule;
- The compliance with the BESS and Diesel constraints (12)–(16) is required to be confirmed.
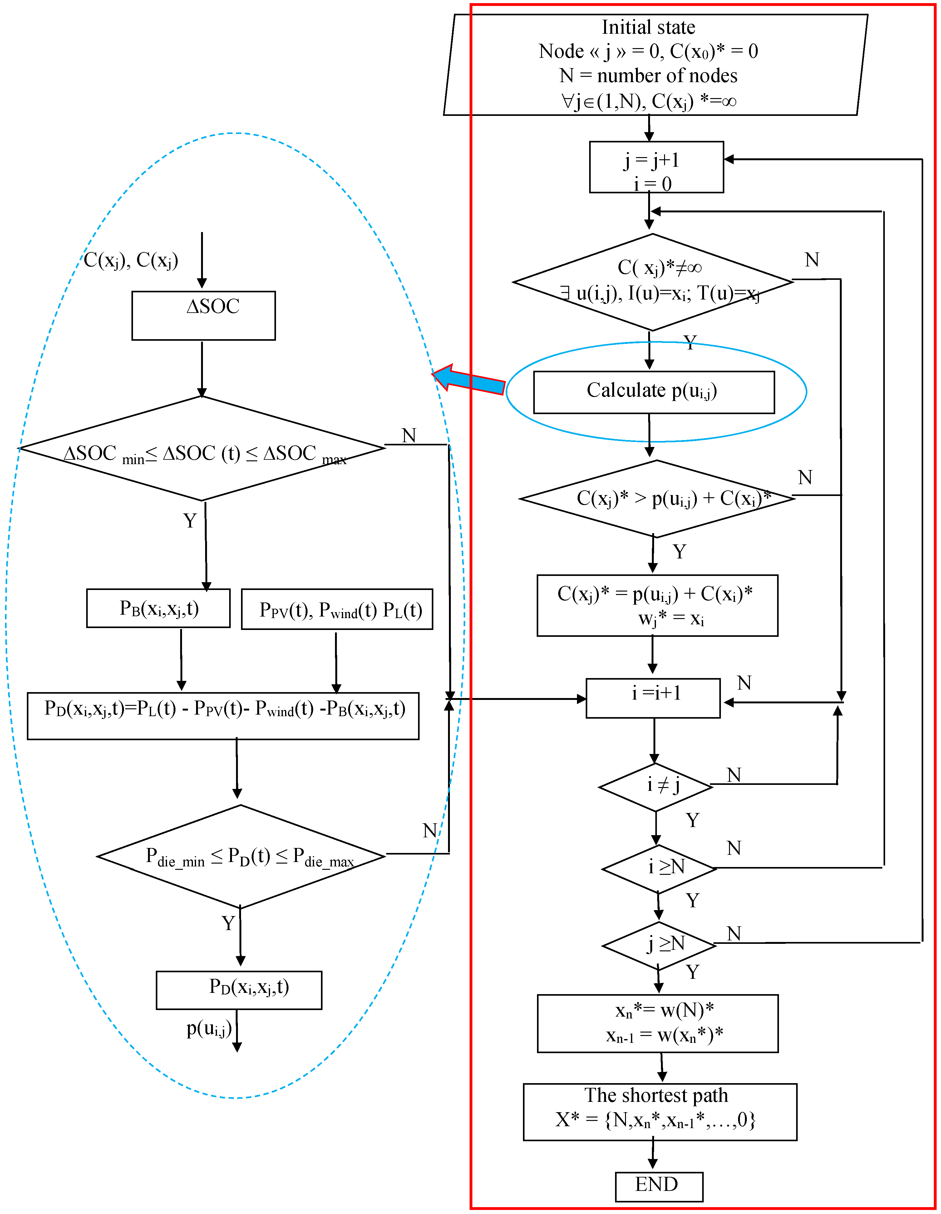
5. DP in Energy Management Issues
- If , then BESS dischargse.
- If , then BESS is charged.
- If , then BESS rests.
6. Simulation and Results
- Simulation 1: initial state of charge ,
- Simulation 2: initial state of charge ,
- Simulation 3: initial state of charge .
7. Conclusions
Author Contributions
Funding
Conflicts of Interest
Abbreviations
| PV | Photovoltaic |
| EMS | Energy management system |
| DER | Distributed Energy Resources |
| BESS | Battery energy storage system |
| MG | Microgrid |
| State of charge | |
| SOC | Variation of state of charge |
| State of health | |
| Variation of the state of health | |
| Batteries investment costs | |
| Cost of system | |
| Fuel costs | |
| Emission costs | |
| Batteries replacement costs | |
| QP | Quadratic programming |
| DP | Dynamic programming |
| DPP | Dynamic Programming Principle |
| MINLP | Mixed Integer Nonlinear Programming |
| LP | Linear programming |
| MILP | Mixed integer linear programming |
| PSO | Particle swarm optimization |
| SELD | Stochastic economic load dispatch |
| Battery capacity | |
| Reference battery capacity | |
| Load Power | |
| PV system power | |
| Wind power | |
| Diesel power | |
| fuel price | |
| diesel generator consumption per hour | |
| rated power of diesel generator | |
| release of toxic gases | |
| factor of spending on emission | |
| Z | aging coefficient |
| BESS power | |
| minimum, maximum power operation of diesel generator |
References
- Verbruggen, A.; Di Nucci, R.; Fischedick, M.; Haas, R.; Hvelplund, F.; Lauber, V.; Lorenzoni, A.; Mez, L.; Nilsson, L.J.; del Rio Gonzalez, P.; et al. Europe’s electricity regime: Restoration or thorough transition. Int. J. Sustain. Energy Plan. Manag. 2015, 5, 57–68. [Google Scholar]
- Nelson, D.B.; Nehrir, M.H.; Wang, C. Unit sizing and cost analysis of stand-alone hybrid wind/PV/fuel cell power generation systems. Renew. Energy 2006, 31, 1641–1656. [Google Scholar] [CrossRef]
- Dalton, G.J.; Lockington, D.A.; Baldock, T.E. Feasibility analysis of renewable energy supply options for a grid-connected large hotel. Renew. Energy 2009, 34, 955–964. [Google Scholar] [CrossRef]
- Salahi, S.; Bahramara, S. Modeling operation problem of micro-grids considering economical, technical and environmental issues as mixed-integer non-linear programming. Int. J. Renew. Energy Dev. 2016, 5, 139–149. [Google Scholar] [CrossRef]
- Migoni, G.; Rullo, P.; Bergero, F.; Kofman, E. Efficient simulation of hybrid renewable energy systems. Int. J. Hydrog. Energy 2016, 41, 13934–13949. [Google Scholar] [CrossRef]
- Chellali, F.B.; Recioui, A.; Yaiche, M.R.; Bentarzi, H. A hybrid wind/solar/diesel stand-alone system optimization for remote areas in Algeria. Int. J. Renew. Energy Technol. 2014, 5, 12–24. [Google Scholar]
- Wang, C.; Nehrir, M.H. Power management of a stand-alone wind/photovoltaic/fuel cell energy system. IEEE Trans. Energy Convers. 2008, 23, 957–967. [Google Scholar] [CrossRef]
- Arcos-Aviles, D.; Pascual, J.; Marroyo, L.; Sanchis, P.; Guinjoan, F. Fuzzy Logic-Based Energy Management System Design for Residential Grid-Connected Microgrids. IEEE Trans. Smart Grid 2016, 9, 530–543. [Google Scholar] [CrossRef]
- Musilek, P.; Krömer, P.; Martins, R.; Hesse, H.C. Optimal energy management of residential PV/HESS using evolutionary fuzzy control. In Proceedings of the 2017 IEEE Congress on Evolutionary Computation (CEC), San Sebastián, Spain, 5–8 June 2017. [Google Scholar]
- Marzband, M.; Azarinejadian, F.; Savaghebi, M.; Guerrero, J.M. An Optimal Energy Management System for Islanded Microgrids Based on Multiperiod Artificial Bee Colony Combined With Markov Chain. IEEE Syst. J. 2015, 99, 1712–1722. [Google Scholar] [CrossRef]
- Palma-Behnke, R.; Benavides, C.; Lanas, F.; Severino, B.; Reyes, L.; Llanos, J.; Sáez, D. A Microgrid Energy Management System Based on the Rolling Horizon Strategy. IEEE Trans. Smart Grid 2013, 4, 996–1006. [Google Scholar] [CrossRef]
- Marzband, M.; Alavi, H.; Ghazimirsaeid, S.S.; Uppal, H.; Fernando, T. Optimal energy management system based on stochastic approach for a home Microgrid with integrated responsive load demand and energy storage. Sustain. Cities Soc. 2017, 28, 256–264. [Google Scholar] [CrossRef]
- Sortomme, E.; El-Sharkawi, M.A. Optimal power flow for system of microgrids with controllable loads and battery storage. In Proceedings of the 2009 IEEE/PES Power Systems Conference and Exposition, Seattle, WA, USA, 15–18 March 2009. [Google Scholar]
- Ramachandran, B.; Srivastava, S.K.; Edrington, C.S.; Cartes, D.A. An intelligent auction scheme for smart grid market using a hybrid immune algorithm. IEEE Trans. Ind. Electron. 2011, 58, 4603–4612. [Google Scholar] [CrossRef]
- Tan, Y.; Cao, Y.; Li, C.; Li, Y.; Yu, L.; Zhang, Z.; Tang, S. Microgrid stochastic economic load dispatch based on two-point estimate method and improved particle swarm optimization. Int. Trans. Electr. Energy Syst. 2015, 25, 2144–2164. [Google Scholar] [CrossRef]
- Lu, B.; Shahidehpour, M. Short term scheduling of battery in a grid connected PV/battery system. IEEE Trans. Power Syst. 2005, 20, 1053–1061. [Google Scholar] [CrossRef]
- Koot, M.; Kessels, J.T.; De Jager, B.; Heemels, W.P.; Van den Bosch, P.P.; Steinbuch, M. Energy management strategies for vehicular electric power systems. IEEE Trans. Veh. Technol. 2005, 54, 771–782. [Google Scholar] [CrossRef]
- Mohamed, F.A. Microgrid Modeling and Online Management. Ph.D. Thesis, Helsinki University of Technology Control Engineering, Helsinki, Finland, 2008. [Google Scholar]
- Chaouachi, A.; Kamel, R.M.; Andoulsi, R.; Nagasaka, K. Multiobjective Intelligent Energy Management for a Microgrid. IEEE Trans. Ind. Electron. 2013, 60, 1688–1699. [Google Scholar] [CrossRef]
- Heymann, B.; Bonnans, J.F.; Martinon, P.; Silva, F.J.; Lanas, F.; Jiménez-Estévez, G. Continuous optimal control approaches to microgrid energy management. Energy Syst. 2017, 9, 59–77. [Google Scholar] [CrossRef]
- Luu, N.A. Control and Management Strategies for a Microgrid. Ph.D. Thesis, Grenoble University, Grenoble, France, 2014. [Google Scholar]











| Name | Value | Unit |
|---|---|---|
| T | 24 | h |
| 1 | h | |
| 0.001 | ||
| / | 0.2/0.9 | |
| / | −0.7/0.7 | |
| 0.7 | ||
| Minimum/Maximum power of diesel | 15/50 | kW |
| BESS capacitor | 200 | kWh |
| DP | Rule-Based | |
|---|---|---|
| Final value ($) | 78.3 | 146.21 |
| DP | Rule-Based | |
|---|---|---|
| Final value ($) | 89.45 | 146.21 |
| DP | Rule-Based | |
|---|---|---|
| Final value ($) | 80.31 | 130.21 |
| SOC = 0.5 | SOC = 0.2 | SOC = 0.9 | |
|---|---|---|---|
| CS($) | 78.3 | 89.45 | 80.31 |
© 2018 by the authors. Licensee MDPI, Basel, Switzerland. This article is an open access article distributed under the terms and conditions of the Creative Commons Attribution (CC BY) license (http://creativecommons.org/licenses/by/4.0/).
Share and Cite
An, L.N.; Tuan, T.Q. Dynamic Programming for Optimal Energy Management of Hybrid Wind–PV–Diesel–Battery. Energies 2018, 11, 3039. https://doi.org/10.3390/en11113039
An LN, Tuan TQ. Dynamic Programming for Optimal Energy Management of Hybrid Wind–PV–Diesel–Battery. Energies. 2018; 11(11):3039. https://doi.org/10.3390/en11113039
Chicago/Turabian StyleAn, Luu Ngoc, and Tran Quoc Tuan. 2018. "Dynamic Programming for Optimal Energy Management of Hybrid Wind–PV–Diesel–Battery" Energies 11, no. 11: 3039. https://doi.org/10.3390/en11113039
APA StyleAn, L. N., & Tuan, T. Q. (2018). Dynamic Programming for Optimal Energy Management of Hybrid Wind–PV–Diesel–Battery. Energies, 11(11), 3039. https://doi.org/10.3390/en11113039
