Control of Current Phase Advancing in Single-Leg Power Converters with the Use of Switched Capacitors
Abstract
1. Introduction
2. Principle of Operation
2.1. Method of Conservation of Energy
2.2. Averaging Method
2.3. Comparison of the Methods
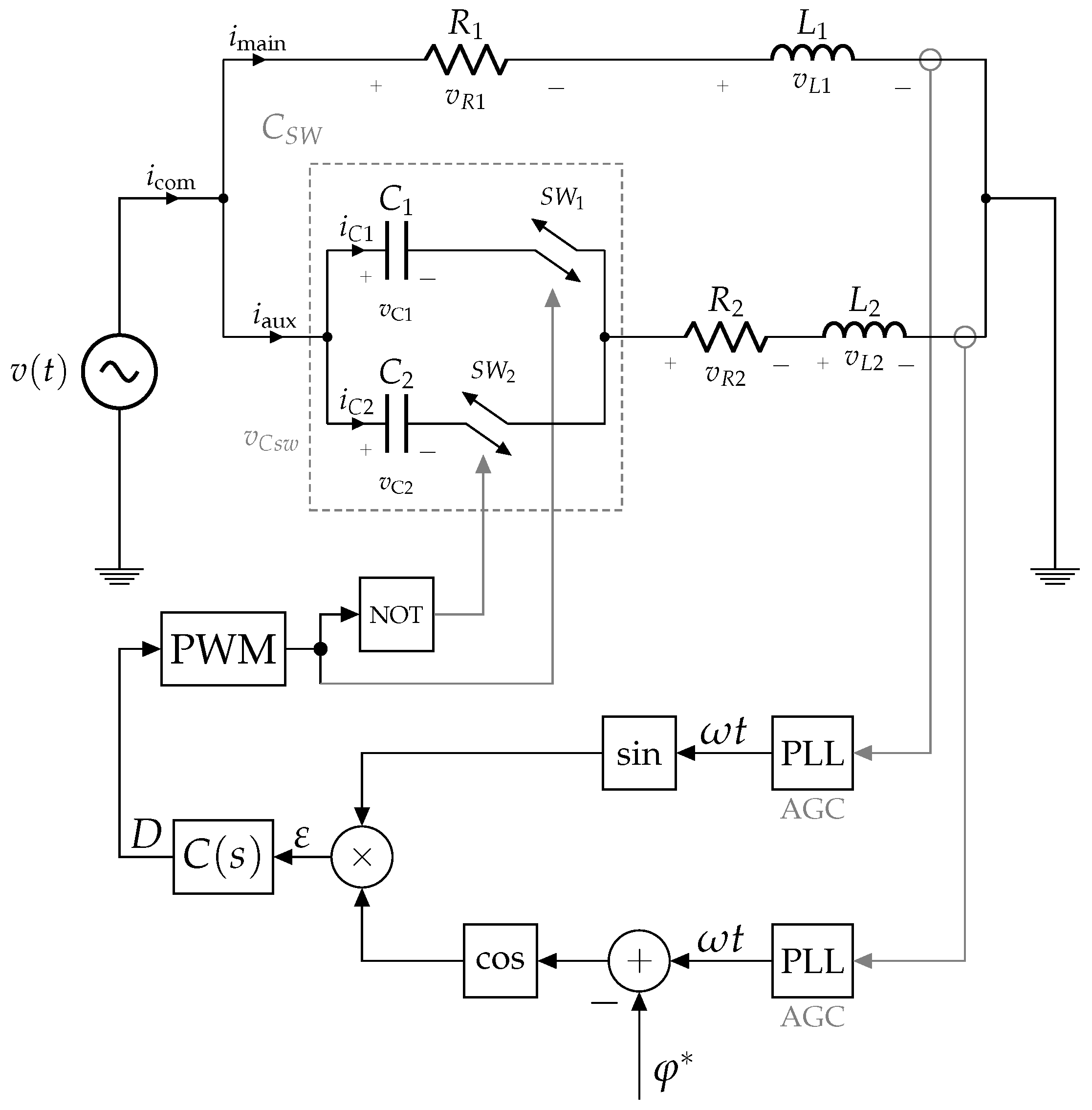
3. Control of Phase Advancing with Switched Capacitors
3.1. Open Loop Control
3.2. Closed-Loop Control
3.2.1. Linearization of the Phase Detector
3.2.2. Linearization of the Controlled System
3.2.3. Control Loop Design
4. Simulation of the System with an Active IM Load
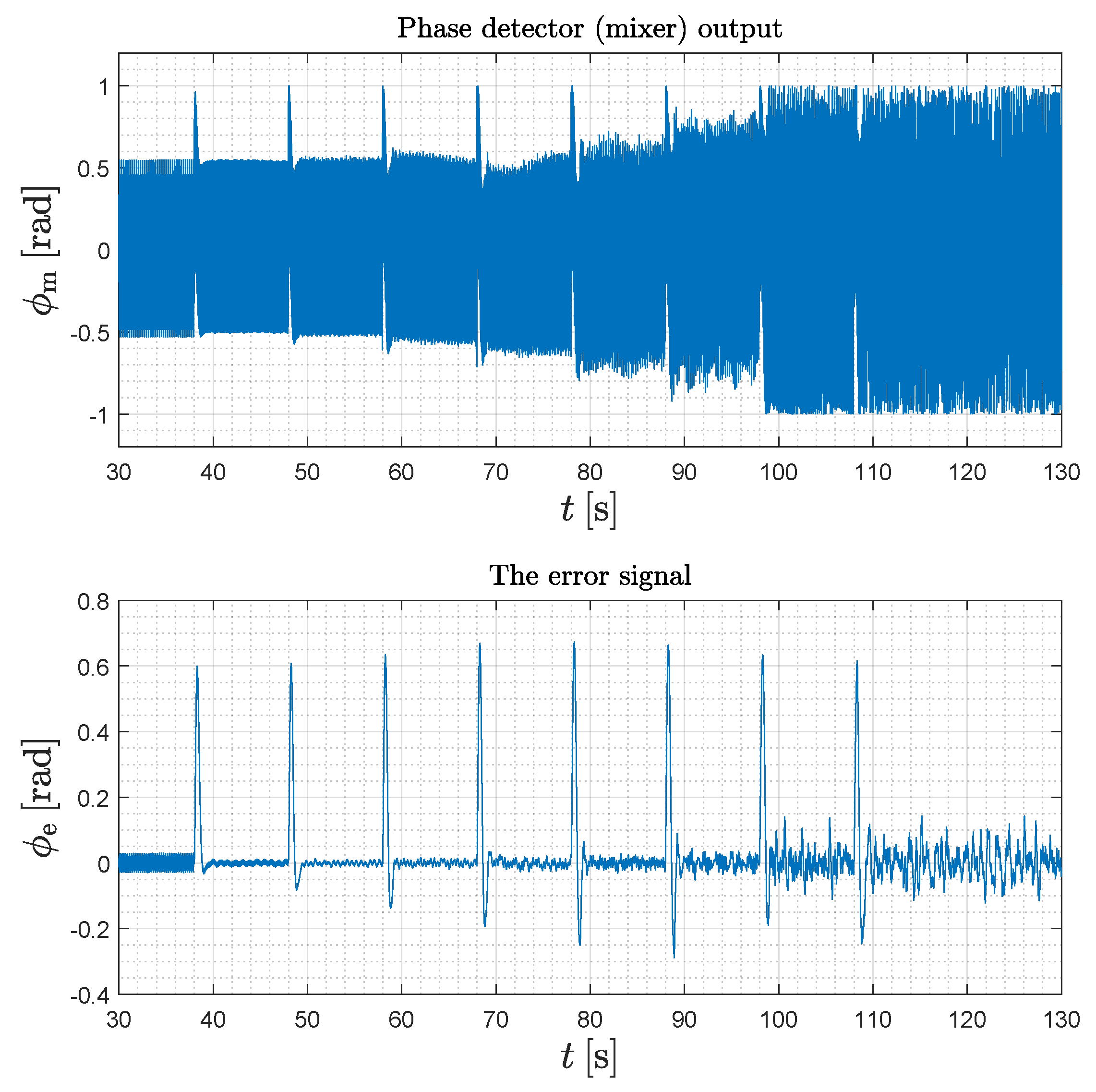
5. Experimental Verification and Measurement
6. Conclusions
Author Contributions
Funding
Conflicts of Interest
References
- Chomat, M.; Lipo, T. Adjustable-speed single-phase IM drive with reduced number of switches. In Proceedings of the 2001 IEEE Industry Applications Conference, Chicago, IL, USA, 30 September–4 October 2001; pp. 1800–1806. [Google Scholar] [CrossRef]
- Chomat, M.; Lipo, T. Adjustable-speed drive with single-phase induction machine for HVAC applications. In Proceedings of the 2001 IEEE 32nd Annual Power Electronics Specialists Conference, Vancouver, BC, Canada, 17–21 June 2001; pp. 1446–1451. [Google Scholar] [CrossRef]
- Chomat, M.; Lipo, T. Adjustable-speed single-phase IM drive with reduced number of switches. IEEE Trans. Ind. Appl. 2003, 39, 819–825. [Google Scholar] [CrossRef]
- Dobrucky, B.; Laskody, T.; Prazenica, M. A novel supply system for two-phase induction motor by single leg matrix converter. Elektron. Elektrotech. 2015, 21, 13–16. [Google Scholar] [CrossRef]
- Stefanec, P.; Dobrucky, B. One leg MxC analysis and modelling. In Proceedings of the 2015 International Conference on Electrical Drives and Power Electronics (EDPE), Tatranska Lomnica, Slovakia, 21–23 September 2015. [Google Scholar] [CrossRef]
- Kascak, S.; Dobrucky, B.; Prazenica, M.; Radvan, R.; Spanik, P. Bidirectional Switch with the Use of Reverse Function Mode in MOSFET Transistors; Utility Model No. 6899; Industrial Property Office of the Slovak Republic: Banská Bystrica, Slovakia, 2014; (In Slovak Language). [Google Scholar]
- Vodovozov, V.; Lillo, N.; Raud, Z. Single-phase electric drive for automotive applications. In Proceedings of the 2014 International Symposium on Power Electronics, Electrical Drives, Automation and Motion SPEEDAM, Ischia, Italy, 18–20 June 2014. [Google Scholar] [CrossRef]
- Konarik, R. Single-Leg Matrix Converter: Analysis, Modeling, and Feedback Control. Ph.D. Thesis, Department of Mechatronics and Electronics, Faculty of Electrical Engineering, University of Zilina, Žilina, Slovakia, 2018. [Google Scholar]
- Konarik, R.; Dobrucky, B.; Prazenica, M.; Kascak, S. Improved design of switched capacitors for power electronics converters. In Proceedings of the 2018 ELEKTRO, Mikulov, Czech Republic, 21–23 May 2018; pp. 1–6. [Google Scholar]
- Lettenmaier, T.; Novotny, D.; Lipo, T. Single phase induction motor with an electronically controlled capacitor. In Proceedings of the Conference Record of the 1988 IEEE Industry Applications Society Annual Meeting, Pittsburgh, PA, USA, 2–7 October 1988. [Google Scholar] [CrossRef][Green Version]
- Suciu, C.; Kansara, M.; Holmes, P.; Szabo, W. Performance enhancement of an induction motor by secondary impedance control. IEEE Trans. Energy Convers. 2002, 17, 211–216. [Google Scholar] [CrossRef]
- Danila, A.; Margineanu, I.; Campeanu, R.; Suciu, C.; Boian, I. The optimization of the single/two phase induction motor start-up with electronically switched capacitor. In Proceedings of the 2008 IEEE International Conference on Automation, Quality and Testing, Robotics, Cluj-Napoca, Romania, 22–25 May 2008. [Google Scholar] [CrossRef]
- Suciu, C.; Kansara, M.; Holmes, P.; Szabo, W. Phase advancing for current in R-L circuits using switched capacitors. Electron. Lett. 1999, 35, 1296. [Google Scholar] [CrossRef]
- Franklin, G.F.; Powell, J.D.; Emami-Naeini, A. Feedback Control of Dynamic Systems, 7th ed.; Pearson: London, UK, 2014. [Google Scholar]
- Gray, P.; Hurst, P.; Lewis, S.; Meyer, R. Analysis and Design of Analog Integrated Circuits, 5th ed.; Wiley: Hoboken, NJ, USA, 2009. [Google Scholar]
- Erickson, R.W.; Maksimovic, D. Fundamentals of Power Electronics, 2nd ed.; Springer: Berlin, Germany, 2001. [Google Scholar]
- Zuckerberger, A.; Weinstock, D.; Alexandrovitz, A. Single-phase matrix converter. IEE Proc. Electr. Power Appl. 1997, 144, 235–240. [Google Scholar] [CrossRef]
- Reveles-Miranda, M.; Flota-Bañuelos, M.; Chan-Puc, F.; Pacheco-Catalán, D. Experimental Evaluation of a Switching Matrix Applied in a Bank of Supercapacitors. Energies 2017, 10, 2077. [Google Scholar] [CrossRef]
- Peretti, G.; Romero, E.; Marqués, C. On the ability of oscillation-based test for detecting deviation faults in switched-capacitor ladder filters. Electr. Eng. 2007, 90, 127–141. [Google Scholar] [CrossRef]
- Rajki, I.; Vas, P. Increasing the starting torque of capacitor-run split-phase induction machines by a positive temperature coefficient (PTC) resistor. Arch. Elektrotech. 1984, 67, 65–69. [Google Scholar] [CrossRef]
- Tarateeraseth, V.; See, K.Y.; Canavero, F.G.; Chang, R.W.Y. Systematic Electromagnetic Interference Filter Design Based on Information From In-Circuit Impedance Measurements. IEEE Trans. Electromagn. Compat. 2010, 52, 588–598. [Google Scholar] [CrossRef]
- Saponara, S.; Ciarpi, G.; Groza, V.Z. Design and experimental measurement of EMI reduction techniques for integrated switching DC/DC converters. Can. J. Electr. Comput. Eng. 2017, 40, 116–127. [Google Scholar]


























| Parameters | Values | Units |
|---|---|---|
| f | 25 | |
| 59.58 | ||
| 67.38 | ||
| 1210 | ||
| 2045 | ||
| 2.5 | ||
| 200 |
| Parameters | Values | Units |
|---|---|---|
| F | ||
| −0.0571 | ||
| −2.1227 | ||
| 0.0580 |
| (dB) | (mH) | |||
|---|---|---|---|---|
| 2045 | ||||
| f (Hz) | 5 | 54.1 | 51 | 49.3 |
| 25 | 34.6 | 34.2 | 33.7 | |
| 45 | 34 | 33.5 | 33.1 | |
| (deg) | (mH) | |||
|---|---|---|---|---|
| 2045 | ||||
| f (Hz) | 5 | 87.2 | 86 | 85.1 |
| 25 | 63.1 | 61.9 | 60.8 | |
| 45 | 61.4 | 60.2 | 59.1 | |
| Parameters | Values | Units |
|---|---|---|
| 150 | ||
| 230 | ||
| f | 50 | |
| 59.58 | ||
| 67.38 | ||
| 1210 | ||
| 2045 | ||
| 1120 | ||
| 1471 | ||
| J | ||
| F | ||
| 1 | − | |
| − |
© 2018 by the authors. Licensee MDPI, Basel, Switzerland. This article is an open access article distributed under the terms and conditions of the Creative Commons Attribution (CC BY) license (http://creativecommons.org/licenses/by/4.0/).
Share and Cite
Konarik, R.; Sedo, J.; Dobrucky, B.; Prazenica, M. Control of Current Phase Advancing in Single-Leg Power Converters with the Use of Switched Capacitors. Energies 2018, 11, 2761. https://doi.org/10.3390/en11102761
Konarik R, Sedo J, Dobrucky B, Prazenica M. Control of Current Phase Advancing in Single-Leg Power Converters with the Use of Switched Capacitors. Energies. 2018; 11(10):2761. https://doi.org/10.3390/en11102761
Chicago/Turabian StyleKonarik, Roman, Jozef Sedo, Branislav Dobrucky, and Michal Prazenica. 2018. "Control of Current Phase Advancing in Single-Leg Power Converters with the Use of Switched Capacitors" Energies 11, no. 10: 2761. https://doi.org/10.3390/en11102761
APA StyleKonarik, R., Sedo, J., Dobrucky, B., & Prazenica, M. (2018). Control of Current Phase Advancing in Single-Leg Power Converters with the Use of Switched Capacitors. Energies, 11(10), 2761. https://doi.org/10.3390/en11102761

