Adaptive Under-Frequency Load Shedding Scheme in System Integrated with High Wind Power Penetration: Impacts and Improvements
Abstract
:1. Introduction
2. The Major Impacts of High Wind Penetration on the UFLS Scheme
2.1. Uncertainty of the Equivalent Inertia Constant
2.2. Randomness of the Wind Power Output: Intermittent and Fluctuation
2.3. Regulations: The Low Frequency Protection and Low Voltage Ride-Through of the Wind Generator
3. The Solutions for the Major Impacts of High Wind Penetration
3.1. Calculation of the EIC
3.2. Dynamic Correction of the System Power Deficit
3.3. Locking Criterion of the Load Shedding Step
3.4. Consideration of the Wind Generator Low Frequency/Voltage Protection
4. Detailed Parameters Setting of the UFLS Scheme
4.1. The Design of the Load Shedding Step: Frequency Threshold and Its Proportion
4.2. The Location and Capacity Model of the Load Shedding
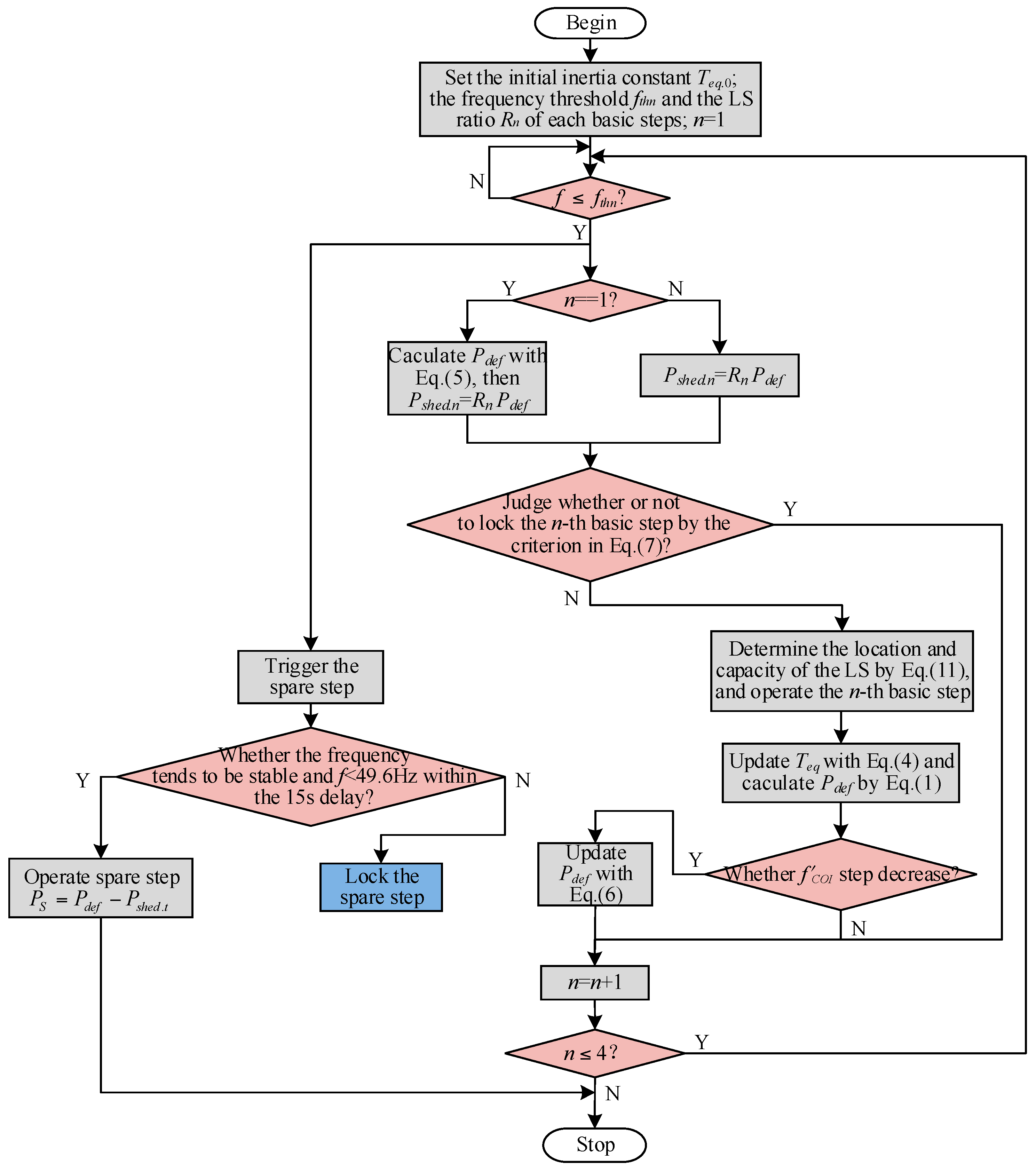
4.3. Implementation Process of the UFLS Scheme
- (a)
- Set the initial value of the load shedding parameters and n = 1;
- (b)
- When the frequency drops to the threshold fthn, both the basic step and the spare step should be triggered simultaneously. The power deficit is calculated using Equation (5) if the n = 1. The loads to be shed of n-th basic step can be obtained based on Rn;
- (c)
- Apply the criterion in Equation (7) to judge whether or not to lock the n-th basic step. If so, n = n + 1, otherwise proceed to the next;
- (d)
- Determine the location and capacity of n-th basic step to locate and allocate the corresponding LS amount, based on Equation (11). Then n-th basic step should be operated;
- (e)
- Update Jeq with Equation (4) and correct Pdef by Equation (1);
- (f)
- Judge whether sudden decrease or not. If so, update Pdef with Equation (6);
- (g)
- The load shedding strategy stops when all basic steps are operated or the spare step is implemented. Otherwise, return back to stage (b).
5. Simulation Setup
6. Results and Analyses of the Simulations
6.1. Scenario-1: The Wind Power Output Retain Stable
6.2. Scenario-2: The Wind Power Output Step Decrease
6.3. The Wind Power Output Increase Gradually
6.4. Scenario-4: The Wind Generator Tripping Because of Its Relay Protection
6.5. Analyses for the Simulation Results
7. Summary
Acknowledgments
Author Contributions
Conflicts of Interest
Appendix A
| CUFLS [13] | AUFLS [8] | ||||
|---|---|---|---|---|---|
| Step | f/Hz | Pshed/% | Step | f/Hz | Pshed/% |
| 1 | 49.25 | 5.28 | 1 | 49.20 | 10.10 |
| 2 | 49.14 | 6.57 | 2 | 49.00 | 19.87 |
| 3 | 48.83 | 6.85 | 3 | 48.80 | 19.77 |
| 4 | 48.67 | 7.37 | 4 | 48.60 | 43.40 |
| 5 | 48.29 | 7.51 | / | / | / |
| 6 | 47.83 | 7.87 | / | / | / |
| Scenario | The Proposed | CUFLS [13] | AUFLS [8] | |||
|---|---|---|---|---|---|---|
| f/Hz | Pshed/MW | f/Hz | Pshed/MW | f/Hz | Pshed/MW | |
| Scenerio-1 | 49.84 | 664.3 | 49.89 | 733.9 | 49.96 | 829.1 |
| Scenerio-2 | 49.81 | 824.7 | 50.14 | 1158.2 | 49.79 | 829.1 |
| Scenerio-3 | 49.86 | 456.5 | 50.17 | 733.9 | 50.26 | 829.1 |
| Scenerio-4 | 49.82 | 1285.6 | Collapse | 733.9 | 47.78 | 829.1 |
| Abbreviation | Meaning |
|---|---|
| UFLS | under frequency load shedding |
| LS | load shedding |
| EIC | equivalent inertia constant |
| RoCoF | rate of change of frequency |
| WAMS | wide area measurement system |
| LVRT | low voltage ride-through |
| PSD-BPA | the software which is capable of the power flow and transient stability analysis |
| CUFLS | conventional UFLS strategy proposed in [13] |
| AUFLS | existing adaptive UFLS method proposed in [8] |
| FACTS | flexible alternative current transmission systems |
| Nomenclature | Meaning |
|---|---|
| Pm | the active power generation of the system in MW |
| Pe | the active power consumption of the system in MW |
| Jeq | the EIC of the system in s |
| fN | the rated frequency of the system in Hz |
| fCOI | the frequency of inertia center in Hz |
| nG | the number of generator |
| Ji | the inertia constant of i-th generator in s |
| fi | the frequency of i-th generator in Hz |
| Pshed.n | the LS amount of n-th basic step in MW |
| Pdef.b | the unbalanced power before the operation of n-th basic step in MW |
| Pdef.a | the unbalanced power after the operation of n-th basic step in MW |
| the RoCoF before the operation of n-th basic step in Hz/s | |
| the RoCoF after the operation of n-th basic step in Hz/s | |
| M | the number of load bus |
| PL0.j | the active power of j-th bus before the disturbance in MW |
| U0.j | the instantaneous voltage of j-th bus before the disturbance in p.u. |
| Uj | the instantaneous voltage of j-th bus after the disturbance in p.u. |
| Pdef.new | the calculated power deficit value after correction in MW |
| Pdef.old | the calculated power deficit value before correction in MW |
| the difference value of thebefore and after the sudden change of power shortage in Hz/s | |
| LSn.total% | the ratio of the total loads, which need to be curtailed until the n-th LS step, in active power deficit |
| the frequency derivatives at the time that power deficit occurs in Hz/s | |
| the frequency derivatives at the time that immediately before the n-th LS step in Hz/s | |
| Pdef.n | the calculated power deficit value of the n-th basic step in MW |
| Rn | the LS proportion of the n-th basic step |
| Ps | The LS amount of the spare step in MW |
| Pshed.t | the total LS amount before the action of the spare step in MW |
| / | the weights of dv/dp and KL, respectively |
| dvj/dpj | the sensitivity index of j-th bus |
| KLj | the frequency regulation coefficient of j-th bus |
| the inverse parameter of Fj | |
| Δpjn (Δpjs) | the LS amount of j-th bus in n-th basic step (spare step) |
References
- European Commission. Renewable Energy: Progressing towards the 2020 Target. Available online: http://www.docin.com/p-1774315664.html (accessed on 31 August 2017).
- Gao, Z.; Tang, C.; Zhou, X.; Ma, Y.; Wu, Y.; Yin, J.; Xu, X. An overview on development of wind power generation. In Proceedings of the 2016 Chinese Control and Decision Conference, Yinchuan, China, 8 August 2016; pp. 435–439. [Google Scholar]
- De Boeck, S.; Van Hertem, D. Integration of Distributed PV in Existing and Future UFLS Schemes. IEEE Trans. Smart Grid 2017. [Google Scholar] [CrossRef]
- Liu, Y.; Li, C. Impact of large-scale wind penetration on transient frequency stability. In Proceedings of the IEEE PES General Meeting, San Diego, CA, USA, 22–26 July 2012. [Google Scholar]
- Delfino, B.; Massucco, S.; Morini, A.; Scalera, P.; Silvestro, F. Implementation and comparison of different under frequency load shedding schemes. In Proceedings of the IEEE PES General Meeting, Vancouver, BC, Canada, 15–19 July 2001. [Google Scholar]
- Terzija, V.V. Adaptive under frequency load shedding based on the magnitude of the disturbance estimation. IEEE Trans. Power Syst. 2006, 3, 1260–1266. [Google Scholar] [CrossRef]
- Rudez, U.; Mihalic, R. A novel approach to under frequency load shedding. Electr. Power Syst. Res. 2011, 2, 636–643. [Google Scholar] [CrossRef]
- Song, Z.O.; Liu, J.Y.; Liu, Y.B.; Masoud, B.; Liang, W.X. WAMS-based adaptive UFLS considering dynamic correction. Electr. Power Autom. Equip. 2014, 4, 95–100. [Google Scholar]
- Rudez, U.; Mihalic, R. Analysis of under frequency load shedding using a frequency gradient. IEEE Trans. Power Deliv. 2011, 2, 565–575. [Google Scholar] [CrossRef]
- Wang, Q.; Tang, Y.; Li, F.; Li, M.; Li, Y.; Ni, M. Coordinated Scheme of Under-Frequency Load Shedding with Intelligent Appliances in a Cyber Physical Power System. Energies 2016, 9, 630. [Google Scholar] [CrossRef]
- Ceja-Gomez, F.; Qadri, S.S.; Galiana, F.D. Under-frequency load shedding via integer programming. IEEE Trans. Power Syst. 2012, 3, 1387–1394. [Google Scholar] [CrossRef]
- Shun, L.; Qingfen, L.; Jiali, W. WAMS based dynamic optimization of adaptive under-frequency load shedding. Power Syst. Prot. Control 2016, 13, 48–54. [Google Scholar]
- Guowei, C.; Zhenglong, S.; Yuwei, W. Optimization of Under Frequency Load Shedding Scheme Based on Improved System Frequency Response Model. Power Syst. Technol. 2013, 11, 3131–3136. [Google Scholar]
- Bogovic, J.; Rudez, U.; Mihalic, R. Probability-based approach for parameterization of traditional under frequency load-shedding schemes. IET Gener. Transm. Distrib. 2015, 9, 2625–2632. [Google Scholar] [CrossRef]
- Reddy, C.; Chakrabarti, S.; Srivastava, S. A sensitivity-based method for under-frequency load-shedding. IEEE Trans. Power Syst. 2014, 2, 984–985. [Google Scholar] [CrossRef]
- Padrón, S.; Hernández, M.; Falcón, A. Reducing Under-Frequency Load Shedding in Isolated Power Systems Using Neural Networks. Gran Canaria: A Case Study. IEEE Trans. Power Syst. 2016, 1, 63–71. [Google Scholar] [CrossRef]
- Rudez, U.; Mihalic, R. WAMS-Based Under Frequency Load Shedding With Short-Term Frequency Prediction. IEEE Tran. Power Deliv. 2016, 4, 1912–1920. [Google Scholar] [CrossRef]
- Ketabi, A.; Fini, M.H. An Under Frequency Load Shedding Scheme for Hybrid and Multiarea Power Systems. IEEE Trans. Smart Grid 2015, 1, 82–91. [Google Scholar] [CrossRef]
- Dreidy, M.; Mokhlis, H.; Mekhilef, S. Application of Meta-Heuristic Techniques for Optimal Load Shedding in Islanded Distribution Network with High Penetration of Solar PV Generation. Energies 2017, 10, 150. [Google Scholar] [CrossRef]
- De Boeck, S.; Van Hertem, D. Under frequency load shedding schemes in systems with high PV penetration: Impact and improvements. In Proceedings of the 2015 IEEE Eindhoven PowerTech, Eindhoven, The Netherland, 29 June–2 July 2015; pp. 1–6. [Google Scholar]
- Yan, R.; Saha, T.K. Frequency response with significant wind power penetration: Case study of a realistic power system. In Proceedings of the 2014 IEEE PES General Meeting, National Harbor, MD, USA, 27–31 July 2014; pp. 1–5. [Google Scholar]
- Li, S.; Deng, C.; Long, Z.; Zhou, Q.; Zheng, F. Calculation of Equivalent Virtual Inertial Time Constant of Wind Farm. Autom. Electr. Power Syst. 2016, 7, 22–29. [Google Scholar]
- Yusheng, X.; Xing, L.; Feng, X.; Chen, Y.; Chaoyang, D.; Fushuan, W.; Ping, J. A Review on Impacts of Wind Power Uncertainties on Power Systems. Proc. CSEE 2014, 29, 5029–5040. [Google Scholar]
- Zhao, Q.; Liu, Z.X.; Zhang, L. Discussions on the Several Problems of Under-frequency Load Shedding Scheme in China. Autom. Electr. Power Syst. 2010, 11, 48–53. [Google Scholar]
- GB/T 19963-2011. Technical Requirements for Wind Farm Grid Connection in Chinese Grid; Electric Power Press: Beijing, China; Available online: https://wenku.baidu.com/view/51da591afc4ffe473368abb2.html (accessed on 31 August 2017).
- DL/T 428-2010. Technical Requirements for Automatic under Frequency Load Shedding of Power System; China National Energy Board: Beijing, China; Available online: http://www.doc88.com/p-3435555895245.html (accessed on 31 August 2017).









| Scenario | Setting in the UFLS Period | Purpose |
|---|---|---|
| 1 | The wind power output retain stable | To verify the effectiveness of the LS parameters (thresholds and its proportions) and the superiority of the location capacity model |
| 2 | Set the step decrease of wind speed, causing the power output drop 200 MW | To verify whether the proposed scheme can obtain the step reduction feature of the RoCoF effectively |
| 3 | Set the gradual increase of wind speed, causing the power output grow 250 MW | To verify the ability to obtain the incident that the power shortage alleviate gradually. That is the effectiveness of the locking criterion. |
| 4 | Set the tripping of wind generator because of its relay protection | To verify the validity of the proposed scheme in the serious situation of wind generator tripping |
| Scenarios | Jeq | Calculated Pd/MW | Actual Pd/MW | Errors (%) |
|---|---|---|---|---|
| 1 | 66.74 | 830.7 | 832.4 | 0.21 |
| 2 | 68.41 | 1026.5 | 1030.9 | 0.43 |
| 3 | 67.82 | 578.4 | 580.7 | 0.39 |
| 4 | 70.53 | 1465.7 | 1482.8 | 1.15 |
© 2017 by the authors. Licensee MDPI, Basel, Switzerland. This article is an open access article distributed under the terms and conditions of the Creative Commons Attribution (CC BY) license (http://creativecommons.org/licenses/by/4.0/).
Share and Cite
Li, S.; Tang, F.; Shao, Y.; Liao, Q. Adaptive Under-Frequency Load Shedding Scheme in System Integrated with High Wind Power Penetration: Impacts and Improvements. Energies 2017, 10, 1331. https://doi.org/10.3390/en10091331
Li S, Tang F, Shao Y, Liao Q. Adaptive Under-Frequency Load Shedding Scheme in System Integrated with High Wind Power Penetration: Impacts and Improvements. Energies. 2017; 10(9):1331. https://doi.org/10.3390/en10091331
Chicago/Turabian StyleLi, Shun, Fei Tang, Youguo Shao, and Qingfen Liao. 2017. "Adaptive Under-Frequency Load Shedding Scheme in System Integrated with High Wind Power Penetration: Impacts and Improvements" Energies 10, no. 9: 1331. https://doi.org/10.3390/en10091331
APA StyleLi, S., Tang, F., Shao, Y., & Liao, Q. (2017). Adaptive Under-Frequency Load Shedding Scheme in System Integrated with High Wind Power Penetration: Impacts and Improvements. Energies, 10(9), 1331. https://doi.org/10.3390/en10091331

