A Simulation-Based Optimization Method for Hybrid Frequency Regulation System Configuration
Abstract
:1. Introduction
2. Hybrid Frequency Regulation System
3. Simulation Model for Operation Process
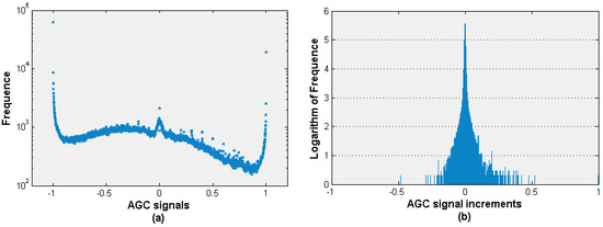
3.1. AGC Signal Sampling
3.2. Determine the Regulation Capacity
3.3. Control Strategy
3.3.1. Power Adjustment Range Computation
3.3.2. Amplitude Limit and Redistribution
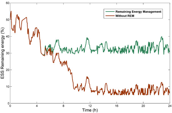
3.3.3. Remaining Energy Management
- If the remaining energy is very low, e.g., 0–30% of , recharge ESS with full capacity, i.e., , and if the remaining energy is relatively low, e.g., 30–50%, recharge ESS with partial capacity, i.e., .
- If the remaining energy is very high, e.g., 70–100%, release the energy with full capacity, i.e., , and if the remaining energy is relatively high, e.g., 50–70%, release the energy with partial capacity, i.e., .
4. Optimize the Hybrid System
5. Numerical Experiments
5.1. Simulation Input
5.2. Costs and Optimization Results
5.3. Frequency Regulation Performance
5.4. Generator Ramping Reduction
5.5. Remaining Energy Management
6. Conclusions
Acknowledgments
Author Contributions
Conflicts of Interest
Abbreviations
| AGC | Automatic Generation Control |
| ESS | Energy Storage System |
| REM | Remaining Energy Management |
| Filtering coefficient | |
| Original AGC signals | |
| The low-frequency portion of AGC signals after filtering with kth element being | |
| The high-frequency portion of AGC signals after filtering with kth element being | |
| The regulation capacity of generator | |
| The power capacity of ESS | |
| The energy capacity of ESS | |
| The upstream or downstream adjustment bound for generator at time k | |
| The upstream or downstream adjustment bound for ESS at time k | |
| ESS remaining energy at time k | |
| The upper limit for remaining energy maintained | |
| The lower limit for remaining energy maintained | |
| or | The discharge and charge efficiency |
| or | The upper and lower adjustment range for ESS |
| or | The upper and lower adjustment range for generator |
| M | A very large number for constraint penalty |
| Energy storage costs | |
| The unit cost for 1 MW ramping in generator | |
| The operation point of generator | |
| The unit cost for 1 MW storage capacity | |
| The unit cost for 1 MWh energy capacity |
References
- Zhang, J.; Lu, C.; Song, J. Dynamic performance-based automatic generation control unit allocation with frequency sensitivity identification. Int. J. Prod. Res. 2016, 54, 1–16. [Google Scholar] [CrossRef]
- Luo, X.; Wang, J.; Dooner, M.; Clarke, J. Overview of current development in electrical energy storage technologies and the application potential in power system operation. Appl. Energy 2015, 137, 511–536. [Google Scholar] [CrossRef]
- Cong, T.N. Progress in electrical energy storage system: A critical review. Prog. Nat. Sci. Mater. Int. 2009, 19, 291–312. [Google Scholar]
- Lu, C.; Xu, H.; Pan, X.; Song, J. Optimal sizing and control of battery energy storage system for peak load shaving. Energies 2014, 7, 8396–8410. [Google Scholar] [CrossRef]
- Hollinger, R.; Diazgranados, L.M.; Braam, F.; Erge, T.; Bopp, G.; Engel, B. Distributed solar battery systems providing primary control reserve. IET Renew. Power Gener. 2016, 10, 63–70. [Google Scholar] [CrossRef]
- Korpaas, M.; Holen, A.T.; Hildrum, R. Operation and sizing of energy storage for wind power plants in a market system. Int. J. Electr. Power Energy Syst. 2003, 25, 599–606. [Google Scholar] [CrossRef]
- Oudalov, A.; Chartouni, D.; Ohler, C.; Linhofer, G. Value analysis of battery energy storage applications in power systems. In Proceedings of the 2006 IEEE PES Power Systems Conference and Exposition, Atlanta, GA, USA, 29 October–1 November 2006; pp. 2206–2211. [Google Scholar]
- Ngamroo, I.; Mitani, Y.; Tsuji, K. Application of SMES coordinated with solid-state phase shifter to load frequency control. IEEE Trans. Appl. Supercond. 1999, 9, 322–325. [Google Scholar] [CrossRef]
- Sheikh, M.R.I.; Muyeen, S.M.; Takahashi, R.; Murata, T.; Tamura, J. Improvement of load frequency control with fuzzy gain scheduled superconducting magnetic energy storage unit. In Proceedings of the International Conference on Electrical Machines, Vilamoura, Portuga, 6–9 September 2008; pp. 1–6. [Google Scholar]
- Sasaki, T.; Kadoya, T.; Enomoto, K. Study on load frequency control using redox flow batteries. IEEE Trans. Syst. 2004, 19, 660–667. [Google Scholar] [CrossRef]
- Kottick, D.; Blau, M.; Edelstein, D. Battery energy storage for frequency regulation in an island power system. IEEE Trans. Energy Convers. 1993, 8, 455–459. [Google Scholar] [CrossRef]
- Aditya, S.; Das, D. Battery energy storage for load frequency control of an interconnected power system. Electr. Power syst. Res. 2001, 58, 179–185. [Google Scholar] [CrossRef]
- Aghamohammadi, M.R.; Abdolahinia, H. A new approach for optimal sizing of battery energy storage system for primary frequency control of islanded Microgrid. Int. J. Electr. Power Energy Syst. 2014, 54, 325–333. [Google Scholar] [CrossRef]
- Singh, S.; Singh, S.K.; Chanana, S.; Singh, Y.P. Frequency regulation of an isolated hybrid power system with Battery energy storage system. In Proceedings of the Power and Energy Systems Conference: Towards Sustainable Energy, Bangalore, India, 13–15 March 2014; pp. 1–6. [Google Scholar]
- Yun, J.Y.; Yu, G.; Kook, K.S.; Rho, D.H.; Chang, B.H. SOC-based Control Strategy of Battery Energy Storage System for Power System Frequency Regulation. Trans. Korean Inst. Electr. Eng. 2014, 63, 7424–7425. [Google Scholar] [CrossRef]
- Li, X.; Huang, Y.; Huang, J.; Tan, S. Modeling and control strategy of battery energy storage system for primary frequency regulation. In Proceedings of the International Conference on Power System Technology, Chengdu, China, 20–22 October 2014; pp. 543–549. [Google Scholar]
- Lee, S.J.; Kim, J.H.; Kim, C.H.; Kim, S.K. Coordinated Control Algorithm for Distributed Battery Energy Storage Systems for Mitigating Voltage and Frequency Deviations. IEEE Trans. Smart Grid 2016, 7, 1713–1722. [Google Scholar] [CrossRef]
- Leitermann, O. Energy Storage for Frequency Regulation on the Electric Grid. Ph.D. Thesis, Massachusetts Institute of Technology, Cambridge, MA, USA, 2012. [Google Scholar]
- Oudalov, A.; Chartouni, D.; Ohler, C. Optimizing a Battery Energy Storage System for Primary Frequency Control. IEEE Trans. Power Syst. 2007, 22, 1259–1266. [Google Scholar] [CrossRef]
- Su, S.; Li, H.; Gao, D.W. Optimal Planning of Charging for Plug-In Electric Vehicles Focusing on Users’ Benefits. Energies 2017, 10, 952. [Google Scholar] [CrossRef]
- Turhan, C.; Simani, S.; Zajic, I.; Gokcen Akkurt, G. Performance Analysis of Data-Driven and Model-Based Control Strategies Applied to a Thermal Unit Model. Energies 2017, 10, 67. [Google Scholar] [CrossRef]
- Sankarakrishnan, A.; Billinton, R. Sequential Monte Carlo simulation for composite power system reliability analysis with time varying loads. IEEE Trans. Power Syst. 1995, 10, 1540–1545. [Google Scholar] [CrossRef]
- Xu, J.; Huang, E.; Chen, C.H.; Lee, L.H. Simulation Optimization: A Review and Exploration in the New Era of Cloud Computing and Big Data. Asia-Pac. J. Oper. Res. 2015, 32, 1550019. [Google Scholar] [CrossRef]
- Spall, J.C. Multivariate stochastic approximation using a simultaneous perturbation gradient approximation. IEEE Trans. Autom. Control 1992, 37, 332–341. [Google Scholar] [CrossRef]
- Wang, I.J.; Spall, J.C. Stochastic optimization with inequality constraints using simultaneous perturbations and penalty functions. In Proceedings of the 2003 42nd IEEE Conference on Decision and Control, Maui, HI, USA, 9–12 December 2003; Volume 4, pp. 3808–3813. [Google Scholar]
- Schoenung, S. Energy Storage Systems Cost Update; SAND2011-2730; Sandia National Laboratories: Livermore, CA, USA, 2011.
- Spall, J.C. Implementation of the simultaneous perturbation algorithm for stochastic optimization. IEEE Trans. Aerosp. Electron. Syst. 1998, 34, 817–823. [Google Scholar] [CrossRef]









| | | | |
| | Limit both G and S. | Limit S; Redistribute S→G. | Limit both G and S. |
| | Limit G; Redistribute G→S. | No adjustment. | Limit G; Redistribute G→S. |
| | Limit both G and S. | Limit S; Redistribute S→G. | Limit both G and S. |
| Initial. | |
| Set parameter a, c and select an initial filtering coefficient . Step , and the maximum number of step . | |
| Iteration. | |
| Repeat | 1. Generate a random perturbation according to Bernoulli distribution B(−1,1); |
| 2. Find and in the adjacent area of , with
| |
| 3. Estimate the total cost of and in the simulation model, e.g., and . Then the loss function with constraint penalty is obtained as
| |
| 4. Compute the gradient ; | |
| 5. Update the filtering coefficient ; | |
| 6. . | |
| End | End if or for some small ; else return to 1. |
| Stop. |
© 2017 by the authors. Licensee MDPI, Basel, Switzerland. This article is an open access article distributed under the terms and conditions of the Creative Commons Attribution (CC BY) license (http://creativecommons.org/licenses/by/4.0/).
Share and Cite
Song, J.; Pan, X.; Lu, C.; Xu, H. A Simulation-Based Optimization Method for Hybrid Frequency Regulation System Configuration. Energies 2017, 10, 1302. https://doi.org/10.3390/en10091302
Song J, Pan X, Lu C, Xu H. A Simulation-Based Optimization Method for Hybrid Frequency Regulation System Configuration. Energies. 2017; 10(9):1302. https://doi.org/10.3390/en10091302
Chicago/Turabian StyleSong, Jie, Xin Pan, Chao Lu, and Hanchen Xu. 2017. "A Simulation-Based Optimization Method for Hybrid Frequency Regulation System Configuration" Energies 10, no. 9: 1302. https://doi.org/10.3390/en10091302
APA StyleSong, J., Pan, X., Lu, C., & Xu, H. (2017). A Simulation-Based Optimization Method for Hybrid Frequency Regulation System Configuration. Energies, 10(9), 1302. https://doi.org/10.3390/en10091302

