Next Article in Journal
The Impact of Economic Factors on Medium-Term Budget Revenue Forecasts: Insights from an Ex Post Analysis of Advanced Economies
Previous Article in Journal
Pricing Reform Progress: Evidence from Sovereign Spreads and Consensus Forecasts
 
 
Font Type:
Arial Georgia Verdana
Font Size:
Aa Aa Aa
Line Spacing:
Column Width:
Background:
Article

Whistleblowing in Emerging Financial Systems: Model Development and Mixed-Methods Evidence from Banks in Qatar

College of Humanities and Social Sciences, Hamad bin Khalifa University, Qatar Foundation, Doha 34110, Qatar
*
Author to whom correspondence should be addressed.
J. Risk Financial Manag. 2026, 19(1), 33; https://doi.org/10.3390/jrfm19010033
Submission received: 7 November 2025 / Revised: 9 December 2025 / Accepted: 17 December 2025 / Published: 4 January 2026
(This article belongs to the Section Financial Markets)

Abstract

Whistleblowing is a key mechanism of financial governance; however, its effectiveness varies across institutional and cultural contexts. This study examines the factors influencing whistleblowing effectiveness in Qatar’s banking sector, employing an integrated model grounded in the Stimulus–Organism–Response framework and Prosocial Behavior theory. A mixed-methods design combined survey data from 354 banking employees with qualitative text analysis. Partial Least Squares Structural Equation Modeling (PLS-SEM) revealed that Training and awareness were the strongest predictors of whistleblowing effectiveness, followed by Transparency and Accountability, and Reporting and Monitoring Mechanisms. At the same time, Legislative and Policy Framework were not significant. Fear of Retaliation partially mediated these relationships, underscoring the importance of psychological safety and trust. Thematic analysis confirmed these findings, highlighting leadership credibility, anonymity, and independent reporting as key enablers, while cultural norms such as hierarchy and loyalty remained barriers. The results indicate that effective whistleblowing in Qatar is less dependent on formal regulation and more on cultivating trust, transparency, and credible protection mechanisms. The study extends behavioral theory to financial ethics, offering practical insights for strengthening integrity systems in emerging financial sectors.

1. Introduction

Whistleblowing is a critical instrument of financial-sector governance because it connects day-to-day internal controls with supervisory enforcement and public-interest accountability Kampourakis (2021). In the global standard-setting architecture, the Financial Action Task Force (FATF) embeds expectations for risk-based supervision, suspicious activity reporting, and internal controls that create conditions under which employees’ reports can reveal misconduct earlier and at lower cost to supervisors (FATF, 2012–2025). FATF’s 2025 Plenary updates further highlight that credible Anti-Money Laundering and Countering the Financing of Terrorism (AML/CFT) regimes depend on effective internal reporting channels and supervisory follow-through (FATF, 2024). Peer-reviewed evidence aligns: a meta-analysis shows hierarchical closeness depresses whistleblowing, making independent investigation and identity shielding especially salient in finance hierarchies (Batolas et al., 2023). A recent systematic review identifies barriers and facilitators (including retaliation fears and Organizational supports), reinforcing the logic of mechanism design for robust integrity-reporting systems (O. E. V. Taylor et al., 2024).
Whistleblowing protections have evolved unevenly across jurisdictions, influenced by various factors, including legal traditions, cultural norms, and political and economic systems (Baljija & Min, 2023). However, several global models illustrate how institutional design can influence the effectiveness of whistleblowing models. In the U.S., the Sarbanes–Oxley (SOX) Act of 2002 laid the foundation for corporate accountability by establishing statutory protections for employees of publicly traded companies who disclose corporate fraud (Sarbanes–Oxley Act of 2002, 2002).
Asian countries offer important lessons on designing effective whistleblowing frameworks. For example, Singapore’s system concentrates authority in a single-mandate anti-corruption agency (CPIB) and builds in an insulated escalation pathway. Its whistleblowing architecture pairs issuer-level duties with system-level safeguards. Singapore Exchange (SGX) Listing Rule 1207(18A)–(18B) requires companies to disclose a whistleblowing policy and show that (i) an independent function investigates good-faith reports, (ii) identities are kept confidential, (iii) protections against detrimental treatment apply, and (iv) the Audit Committee oversees and reports. Practice data indicate anonymity is used (46% of CPIB reports anonymous in 2023; 34% in 2024). Overall, the model prioritizes protections and process integrity over bounty-style incentives (Prevention of Corruption Act 1960, 2020; CPIB, n.d.; Kaplan & Schultz, 2007; SGX Group, n.d., 2022). Furthermore, the Anti-Corruption and Civil Rights Commission of Korea (ACRC) administers Korea’s Public Interest Whistleblower Protection Act, which protects confidentiality, bans retaliation, and provides rewards/relief funds to eligible reporters, including former workers and contractors. Rewards are available when disclosures recover public revenues (up to South Korean won (KRW) 3 billion) (ACRC, n.d.; Statutes of the Republic of Korea, 2024).
Across the Gulf Cooperation Council (GCC), AML/CFT supervision has strengthened, yet whistleblowing frameworks remain uneven and constrained by limited institutional independence and variable cultural acceptance (Al-Tawil, 2024; Alhejaili, 2025; Siddique et al., 2022). Recent work indicates that enforcement cannot substitute credible internal channels. The Dubai Financial Services Authority (DFSA)’s whistleblowing thematic review (2025) frames eight themes of effectiveness and protection; policies and procedures; governance; training and awareness; reporting channels; feedback mechanisms; monitoring and testing; and record-keeping, and still finds material implementation gaps across regulated firms, highlighting region-wide momentum and implementation challenges (DFSA, 2025).
The Qatar Financial Markets Authority (QFMA) Governance Code (2025) requires listed companies to maintain a whistleblowing system that enables confidential reporting, protects whistleblowers from detrimental consequences, allows escalation to the board/its committees or the authority, and codifies duties for issuers (QFMA, 2025). In the Qatar Financial Centre (QFC), Employment Regulations (Article 16) codify whistleblowing and non-retaliation, while the QFC Regulatory Authority (QFCRA) Protected Reporting regime and portal operationalize a protected intake path and guidance for firms and employees (QFCRA, 2020, 2025a, 2025b; QFMA, 2025). Qatar’s perimeter rules provide a formal framework, confidential channels, escalation procedures, and non-retaliation policies. However, as the DFSA review implies for the region, their use in higher-risk cases still depends on execution within firms: independence of investigation, clear feedback/closure, and training that teaches employees how to report safely.
Despite the presence of formal reporting channels and regulatory protections in Qatar’s banking sector, there is limited understanding of how these mechanisms operate in practice and whether employees feel sufficiently safe and supported to report misconduct. The effectiveness of whistleblowing ultimately depends on employees’ perceptions of transparency, training, monitoring processes, and the likelihood of retaliation, yet these psychological and organizational dynamics remain underexplored. This study is therefore motivated by the need to assess how internal institutional features and employees’ sense of safety shape actual reporting behavior in a culturally distinct environment.
Most existing whistleblowing research is grounded in Western contexts, offering limited insight into how employees in high power distance environments such as Qatar perceive reporting mechanisms or respond to organizational protections. Evidence on employees lived experiences and psychological barriers, particularly fear of retaliation, remains scarce in the GCC. Moreover, studies rarely integrate organizational, cultural, and psychological factors in a single empirical model, leaving a gap in understanding how these elements interact in Qatar’s banking sector.
This study offers new empirical insight into whistleblowing effectiveness within Qatar’s banking sector by examining how organizational and institutional mechanisms shape employees’ psychological states and reporting behavior. Through the application of the Stimulus Organism Response framework and Prosocial Behavior Theory, it clarifies the role of fear of retaliation as a mediating factor in a culturally specific environment. The findings provide practical guidance for regulators and financial institutions seeking to strengthen trust, reduce perceived risks, and enhance the effectiveness of internal reporting systems.
The primary objective of this research is to evaluate how organizational and institutional frameworks shape whistleblowing behavior and its effectiveness. Specifically, the study examines the influence of reporting and monitoring mechanisms, transparency and accountability, training and awareness, and legislative and policy frameworks, and assesses both their direct and indirect effects through mediating psychological variables, particularly fear of retaliation. It further aims to evaluate employees’ perceptions of organizational support and psychological safety, and to validate the proposed conceptual framework using PLS SEM and mediation analysis. Ultimately, the study seeks to generate theoretical and practical recommendations for strengthening whistleblowing systems and identifying priorities for future research. To achieve these aims, the study adopts a mixed-methods design that integrates quantitative survey data from employees in Qatar’s banking sector with a qualitative review of national regulations and supervisory materials, enabling a contextualized analysis of how organizational structures and psychological dynamics jointly influence whistleblowing behavior and perceptions of ethical effectiveness.
Methodologically, the literature often treats quantitative and qualitative approaches separately, restricting insights into how numerical patterns align with employees’ narratives and emotional considerations in reporting decisions. Few studies employ advanced variance based structural modeling such as PLS SEM alongside qualitative text analysis to triangulate statistical relationships with contextual interpretations.
The structure of the paper is as follows. Section 2 reviews the relevant literature and develops the conceptual and theoretical framework that underpins the study. Section 3 outlines the research methodology, detailing the mixed-methods design, data collection, and analysis procedures. Section 4 presents and interprets the empirical results, while Section 5 discusses the findings within the context of the Stimulus-Organism-Response framework and Prosocial Behavior theory, integrating organizational, psychological, and cultural perspectives. Finally, Section 6 summarizes the key insights, highlighting implications for institutional governance and ethical practice, and suggesting directions for future research.

2. Literature Review and Background

2.1. Theoretical Perspectives

Whistleblowing in financial governance is discussed primarily from a governance and institutional perspectives. This approach emphasizes accountability, and oversight through formal reporting arrangements and protections, with trust in reporting mechanisms (Near & Miceli, 1985; Vandekerckhove, 2016). Yet, the persistence of underreporting, even in highly regulated sectors, suggest that institutional design alone cannot determine ethical action. These frameworks clarify how systems are designed to function but do not explain the internal psychological or moral mechanisms that drive employees to report wrongdoing. They also fail to account for how the employees interpret the risks involved in unearthing unethical conduct, their trust in the reporting processes, and the organizations’ corrective processes. These limitations necessitate shifting towards theories that incorporate psychological and contextual factors that shape whistleblowing behavior.
The S-O-R framework addresses these limitations by conceptualizing whistleblowing as a process in which organizational mechanisms, such as training and awareness, transparency and accountability, and reporting and monitoring systems, as external stimuli, shape employees’ psychological states, particularly fear of retaliation, which in turn influences ethical reporting behavior. Based on Mehrabian and Russell (1974)’s concept, the stimuli represents the organizational and institutional conditions that influence employees’ (organisms’) psychological state to drive reporting behavior (response). Recent behavioral research demonstrates that S-O-R is effective in modeling ethical and sustainability behaviors by tracing how contextual factors (stimuli) trigger internal affective or cognitive states (organism) to determine action. This conceptualization explains why psychological safety is an active mechanism driving reporting behavior rather than the assumed outcome of regulation.
The prosocial behavior theory enhances this view by addressing why individuals act to protect collective welfare even when doing so entails personal costs. It conceptualizes whistleblowing as a prosocial act in which employees disclose wrongdoing to prevent harm to customers, the organization, or society (Batson, 1998; Penner et al., 2005). Whether prosocial intentions translate into action depends on perceived costs the environmental cues signaling moral support and institutional protection. As such, strong ethical signals, institutional reassurance, and perception of fairness amplify prosocial intentions, whereas ambiguous protections or perceived hostility dissuade employees from ethical reporting. Therefore, prosocial motivation strengthens the S-O-R mechanism by clarifying when favorable stimuli reduce fear and enable ethical action.
In addition, the Theory of Planned Behavior (TPB) explains the process of forming whistleblowing intentions among employees, particularly in cultures with high power distance and fear of authority. The TPB identifies attitudes, subjective norms, and perceived behavioral control as the core determinants of intention Ajzen (1991). However, the TPB theory assumes the presence of a relatively stable and supportive institutional environment for whistleblowing. This assumption limits the theory’s explanatory power in whistleblowing settings because it fails to consider the fear of retaliation as a dominant psychological barrier to whistleblowing. To address this gap, this study integrates TPB with the Stimulus–Organism–Response (S-O-R) framework. Specifically, the S-O-R explains how organizational stimuli (training, transparency, monitoring) shape psychological states such as fear or safety, while TPB clarifies how these internal states translate into behavioral intentions. However, while T. H. Stone et al. (2010) provide evidence that TPB can predict unethical behavior, it has received limited empirical attention in whistleblowing settings characterized by high power distance (T. H. Stone et al., 2010). Therefore, combining TPB and SOR theories offers a rich contextual and psychological foundation for understanding whistleblowing decisions.
Classical whistleblowing models frame whistleblowing as an outcome of a cost–benefit analysis. Near and Miceli (1985), describe whistleblowing as psychological behavior that is based on weighing available alternatives, prospective retaliation, and potential rewards. informed by Based on this view, employees are more likely to report misconduct when the expected benefits (for example, remedying harm, organizational support, or protections) outweigh the expected costs (for example, retaliation or reputational loss), and when reporting is viewed as the most effective available option to mitigate the misconduct. However, these assumptions do not hold in many organizational contexts due to fear and entrenched power structures. As a result, their model’s predictive reliability depends on stable institutions and predictable enforcement frameworks.
Incentives also explain the asymmetry in whistleblowing behavior. The incentives theory also explains why employees remain least likely to report despite privileged knowledge due to fear of retaliation. Dyck et al. (2010) find that employees and the media are among the most common whistleblowers due to the high incentives they derive from this act receive. In contrast, journalists, analysts, and other external stakeholders are more likely to blow the whistle to gain a positive perception as informative and morally upright (Dyck et al., 2010). These findings affirm this study’s core tenet that organizational mechanisms matter only when employees perceive the reporting environment as safe, legitimate, and morally supported.

2.2. Global Whistleblowing Frameworks

Several global models demonstrate how institutional design can impact the effectiveness of whistleblowing. For instance, the US model Combines legal protection with financial incentives to motivate whistleblowing, Specifically, the Sarbanes–Oxley (SOX) Act of 2002 laid the foundation for corporate accountability by establishing statutory protections for employees of publicly traded companies who disclose corporate fraud. SOX §806 prohibits retaliation and requires audit committees to maintain procedures for confidential, anonymous submissions (Sarbanes–Oxley Act of 2002, 2002). Later, the Dodd-Frank Act of 2010 introduced financial incentives for whistleblowers, awards of 10–30% of monetary sanctions collected in actions with sanctions over $1 million, who report securities law violations (Congress.gov, 2010; SEC, 2011). These laws change the cost–benefit structure of whistleblowing action by reducing fear and increasing the perceived benefits.
In the European Union (EU), the Whistleblower Protection Directive provides a common legal framework across all EU member states. This directive requires organizations with over 50 employees to establish internal reporting channels (European Union, 2019; Yurttagül, 2021). It shifts the responsibility for accountability to the organizations themselves, implying that effective whistleblowing depends on embedded governance practices rather than regulatory oversight alone. It contrasts with the US model, where regulatory bodies, such as the SEC, play a more significant role in enforcing accountability.
The Complementing these binding instruments, the Organization for Economic Cooperation and Development’s (OECD) Best Practice Guidelines provide additional guidance by clarifying the organizational features that make whistleblowing systems functional in practice. These guidelines emphasize whistleblowers’ confidentiality as a baseline requirement and call for multiple reporting mechanisms, including internal, regulatory, and independent bodies (OECD, 2024). The guidelines require that whistleblowing protections be linked to broader governance goals, such as transparency and accountability, to enhance institutional legitimacy. However, the reporting rates in the OECD member states remains uneven (OECD, 2016). This lack of effectiveness in some countries suggests that establishing elaborate reporting frameworks does not translate into employees’ willingness to report. Therefore, additional drivers of reporting motivations and behavior formation need to be explored.
Asian countries offer important lessons on designing effective whistleblowing frameworks. For instance, the Hong Kong’s Independent Commission Against Corruption (ICAC), established in 1974, has a unique approach that aims to embed anti-corruption values into daily life to build long-term trust through prompt investigation of reported malpractice and community education (ICAC, 2025). Similarly, Singapore’s whistleblowing governance model integrates firm-level obligations with system-level safeguards. At the issuer level, the Singapore Exchange (SGX) codifies the operational infrastructure and implementation mechanisms of credible whistleblowing arrangements. Rule 1207(18A) requires an annual-report statement that a whistleblowing policy exists and sets out reporting procedures; Rule 1207(18B) requires issuers to explain how they comply with four elements: (a) an independent function investigates good-faith reports, (b) the whistleblower’s identity is kept confidential, (c) a commitment to protect against detrimental/unfair treatment, and (d) Audit Committee oversight and monitoring, with disclosure in the annual report (SGX Group, 2025). The two models highlight how sustained enforcement and organizational commitment may help convert formal legal protections into actual reporting behavior.
Comparative evidence indicates that uptake is driven by institutional design rather than declarative commitment. Effective architectures integrate confidentiality, investigative independence, credible protections or incentives, and visible feedback to translate willingness to report into timely disclosures and enforcement outcomes. In contrast, relying solely on declarative commitment without embedding reporting culture among employees fails to inspire trust. Consequently, institutional design and organizational commitment shape disclosure behavior and builds resilient accountability mechanisms.

2.3. Weaknesses in Emerging and GCC Economies

Most emerging economies, including those in the GCC, have fragmented whistleblowing frameworks. These mechanisms are often linked to international pressure from FATF grey-listing and IMF/World Bank compliance reviews, rather than proactive governance initiatives (A&O Shearman et al., 2025; IMF, 2023; Maslen, 2023). Under the FATF standard, the AML/CFT regimes impose suspicious-transaction-reporting (STR) obligations on financial institutions and designated non-financial businesses and professions (DNFBPs) (FATF, 2012–2025). In Qatar, Law No. 20 of 2019 on Combating Money Laundering and Terrorism Financing, along with its implementing regulations, requires suspicious transaction reports (STRs) from financial institutions and designated non-financial businesses and professions (DNFBPs), and provides for sectoral supervision. Anti-corruption oversight, distinct from the AML/CFT regime, is carried out by the Administrative Control and Transparency Authority (ACTA), established by Emiri Decree No. 75 of 2011 (State of Qatar, 2011). While these legal and regulatory mechanisms may increase obligatory whistleblowing, they reflect a strong emphasis on compliance rather than shaping employee behavior. Therefore, the laws do not foster the organizational trust and psychological safety needed for employees to report misconduct, falling short of the conditions required to activate the behavioral mechanisms examined in this study.
GCC empirical evidence suggests whistleblowing disclosure is less mature than other anti-corruption reporting (Issa & Alleyne, 2018). UAE survey evidence further shows whistleblowing intention is shaped by the legal/regulatory environment and fear of retaliation, with higher willingness to report major than minor wrongdoing (Tavakoli et al., 2024). In Qatar, a qualitative case study in the QFCRA/QFC regulatory context highlights the practical evolution of whistleblowing frameworks (Elsalem, 2022), consistent with institutional guidance on reporting channels and reportable misconduct (QFCRA, 2023).
Beyond the formal architecture, social and -cultural factors shape the whistleblowing approaches. In the GCC, social ties and networks may reduce willingness to disclose wrongdoing through official channels (Al-thbah, 2021). Comparative and regional evidence shows that collectivist norms, high power-distance, and hierarchical workplace structures reduce acceptance of whistleblowing and inhibit speaking up, reinforcing deference to authority and fear of social or career repercussions (Edrees et al., 2017; Elmontsri et al., 2017; Malik et al., 2024). The cultural norms also shape the employees’ interpretations of organizational cues, which may weaken the behavioral mechanisms that formal frameworks seek to activate (Puni & Hilton, 2020). Further, these norms shape how employees assess reporting risks and the trustworthiness of the reporting channels. As a result, examining how organizational mechanisms shape employees’ psychological states are critical to understanding why formal protections fail to translate into reporting behavior in the Qatari financial sector.
Institutional capacity also constrains effectiveness of whistleblowing systems in emerging economies. Few countries have anti-corruption agencies with CPIB/ICAC-level independence and performance; most agencies face constraints in autonomy (OECD, 2013; Quah, 2011). Instead, many Anti-Corruption Agencies (ACAs) lack the independence and resources needed to execute their mandate, which limits their effectiveness (Chêne, 2012; Rahman, 2020). In Islamic finance, the Shariah Supervisory Boards serve as the oversight bodies, yet these bodies focus on Shariah compliance rather than whistleblowing protections, leaving employees reliant on institutional policies and regulatory mechanisms that vary widely in rigor (IFSB, 2009; SKRINE, 2019). In Saudi Arabia, Nazaha operates within an institutional framework that reports directly to the king, risking political influence or selective enforcement (Alhaimer, 2023). These capacity and independence gaps weaken enforcement and public confidence in their capacity to implement effective whistleblowing mechanisms.
Recent GCC enforcement illustrates a gap between formal frameworks and their perceived deterrence effect. In May 2025, the Central Bank of the UAE announced financial sanctions totaling AED 18.1 million against two branches of foreign banks for AML/CFT violations, yet these banks were not named to protect their identity. Despite the existence of several whistleblowing channels and legal protections, supervisory sanctions in the region often stem from regulator-led examinations and investigations, rarely from whistleblowing. This pattern echoes results from broader literature that finds high perceived retaliation risk and weak institutional independence as inhibitors of whistleblowing (Mrowiec, 2022; Mulyono & Sari, 2025). These institutional and cultural constraints underscore the need to examine whistleblowing through the lens of organizational and psychological processes, which form the focus of this study.

2.4. Research Gap and the Study’s Contribution

Existing research on whistleblowing in the financial sector has primarily centered on institutional and regulatory design, emphasizing legal compliance, reporting channels, and governance structures. While these studies provide valuable insights into formal mechanisms, they often overlook the organizational and psychological processes that determine whether employees report misconduct. This gap may be attributable to the fact that most literature focuses on the Western and high-income contexts. Within the GCC, hierarchical structures, collectivist norms, and varying degrees of institutional autonomy may alter how employees interpret organizational factors and assess whistleblowing risks. Therefore, existing western-based frameworks may not explain the motivators of whistleblowing behavior in the GCC.
In the GCC, and particularly in Qatar, whistleblowing frameworks have developed primarily in response to external regulatory pressures rather than as embedded components of organizational culture. This lack of cultural integration means that whistleblowing channels function as compliance tools instead of mechanisms for cultivating employees’ trust and fostering psychological safety. Empirical evidence on how employees perceive training, transparency, and protection mechanisms, as well as the influence these perceptions have on their willingness to report, remains limited. Moreover, the role of fear of retaliation as a mediating psychological factor has not been systematically examined in this regional context. The lack of studies focusing specially on this region leaves a significant gap in understanding the behavioral conditions under which whistleblowing becomes viable in Qatar’s financial sector and the wider GCC.
This study addresses these gaps by integrating the Stimulus-Organism-Response framework with the Prosocial Behavior Theory to model the interaction between organizational mechanisms and employees’ internal psychological states affecting their willingness to report misconduct. It contributes to theory by extending these frameworks to the domain of financial ethics and by demonstrating how moral motivation and perceived safety shape prosocial reporting behavior within the Qatar’s financial sector. Practically, the study provides evidence to guide regulators and financial institutions in designing culturally responsive and trust-based whistleblowing systems that strengthen integrity and accountability within this sector in Qatar and the wider GCC.

2.5. Conceptual Framework

This study integrates the Stimulus-Organism-Response (S-O-R) framework and Prosocial Behavior theory to model how organizational and institutional factors influence the effectiveness of whistleblowing. The S-O-R framework, first introduced in environmental psychology, explains how external conditions influence internal states that subsequently drive behavioral outcomes (Mehrabian & Russell, 1974; Russell & Pratt, 1980). Within consumer research, it provides a lens for understanding how environmental cues shape individuals’ behavioral responses (Eroglu et al., 2003).
The study operationalizes the stimuli as the organizational and institutional mechanisms signaling the organization’s ethical climate and shaping the employees’ perceptions of safety and support. It conceptualizes the organism as the fear of retaliation, which reflects the employees’ assessments of personal vulnerability, trust in organizational protections, and confidence that reporting will not result in harm. Finally, the response is conceptualized as the effectiveness of whistleblowing, reflected in employees’ willingness to report misconduct and the extent to which such reporting leads to corrective action.
The prosocial behavior theory enhances this framework by adding the moral motivations for whistleblowing. It provides the rationale underlying the employees’ reporting behavior, while the S-O-R clarifies the contextual and psychological conditions that determine whether this motivation translates into action. Combining the two theories positions whistleblowing as the result of interaction between organizational stimuli, internal affective states, and prosocial intentions. In this light, this conceptual framework hypothesizes that organizational mechanisms designed to enhance ethical climate, such as training, monitoring, and supportive legislation, reduce fear of retaliation and enhance psychological safety, which, in turn, enable prosocial intentions to be translated into actual whistleblowing. This model offers a theory-based explanation of whistleblowing behavior in the GCC context, where cultural norms, institutional, and organizational constraints may weaken the pathways through which formal mechanisms are intended to function.

2.6. Hypothesis Development

H1. 
Transparency and accountability positively influence whistleblowing effectiveness.
Transparency and accountability are key pillars supporting organizational integrity and play a central role in shaping reporting behavior. Schnackenberg and Tomlinson (2016) define transparency as accessibility, clarity, and openness of organizational processes, information flows, and decision-making structures. Transparent financial institutions have clear rules, expectations, performance, and misconduct-handling procedures for all stakeholders, which reinforces trust that disclosures will be treated fairly. Because employees rely on these cues to judge whether reporting will be handled fairly, transparency and accountability are expected to strengthen whistleblowing effectiveness.
H2. 
Training and awareness positively influence whistleblowing effectiveness.
Training and efforts to strengthen employee awareness of what constitutes wrongdoing can enhance whistleblowing effectiveness by improving procedural familiarity and increasing confidence in organizational protections. Bala et al. (2022) found that governance-level training in financial institutions supports the implementation and effectiveness of whistleblowing policies, particularly when backed by audit committees. Similarly, E. Z. Taylor and Curtis (2013) reported that internal auditors are more likely to report unethical behavior when organizations respond decisively to misconduct, and when ethics-focused training reinforces professional commitment. The FCA (2023) likewise noted that targeted whistleblowing training in the financial services sector improves the handling of disclosures and staff preparedness. Kaptein (2011) also identified awareness of ethical codes, reinforced through training, as a significant predictor of whistleblowing behavior. Based on this evidence, the study hypothesizes a positive relationship between training and awareness and whistleblowing effectiveness.
H3. 
Reporting and monitoring mechanisms positively influence whistleblowing effectiveness.
Robust reporting and monitoring mechanisms promote whistleblowing, as they remove obstacles to disclosure and strengthen organizational accountability. Kaplan and Schultz (2007) attribute the presence of anonymous reporting channels to increased employees’ intentions to disclose questionable behavior, particularly when high-quality internal audit systems are available, because anonymity and confidentiality of the reporting system decrease fear of reprisal. Similarly, Mrowiec (2022) identifies secure, anonymous, and multi-channel options as among the strongest predictors of internal disclosure, indicating that reporting tools’ accessibility and flexibility are central to system effectiveness. Moreover, monitoring mechanisms reinforce the effectiveness of the reporting process (Hooks et al., 1994). Therefore, organizations with independently managed and confidential reporting systems report higher usage and fewer incidences of retaliation (DataGuard Insights, 2024). These studies inform the hypothesis that reporting and monitoring mechanisms positively influence whistleblowing effectiveness.
H4. 
Legislative and policy framework positively influence whistleblowing effectiveness.
Robust legislative and policy frameworks encourage whistleblowing by providing legal protection, lowering its perceived risks, and promoting institutional fairness. Yeoh (2014) asserted that comprehensive legal protections (e.g., in the United Kingdom and the United States) can quell retaliation fears and heighten employees’ willingness to report misconduct, providing assurance that whistleblowers will not face adverse consequences. In contrast, the absence of such protections has been shown to lead to systematic underreporting. For example, despite proposed reforms, Nigeria’s lack of whistleblower protection laws has led to underreporting of financial crimes there. Absent or weak legislation seems tied to whistleblowing inefficacy. Park and Blenkinsopp (2009) demonstrated that workers’ perceptions of the fairness of their organizations’ complaint apparatus (based on consistency of policy enforcement) increased their likelihood of whistleblowing. Therefore, this study hypothesizes a positive association between legislative and policy framework and whistleblowing effectiveness.
H5a. 
Fear of retaliation mediates the relationship between transparency and accountability and whistleblowing effectiveness.
H5b. 
Fear of retaliation mediates the relationship between training and awareness and whistleblowing effectiveness.
H5c. 
Fear of retaliation mediates the relationship between reporting and monitoring mechanisms and whistleblowing effectiveness.
H5d. 
Fear of retaliation mediates the relationship between legislative and policy framework and whistleblowing effectiveness.
Whistleblowing channels can become ineffective when employees anticipate consequences for speaking out. Fear of retaliation is a powerful mediator in that it weakens the relationship between procedural safeguards and actual reporting behavior. As Keil et al. (2010) point out, workers weigh the costs and benefits of whistleblowing, and anticipated retaliation can suppress reporting even when systems to do so exist. Similarly, Culiberg and Mihelič (2017) note that interventions such as ethics training and reporting hotlines minimally influence whistleblowing in retaliation-prone environments due to perceived personal risk. Bjørkelo et al. (2011) state that employees who reported wrongdoing frequently faced bullying, exclusion, and career disadvantages, leading to a culture of silence. Therefore, this study hypothesizes a significant mediation of fear of retaliation on whistleblowing effectiveness. The proposed conceptual synthesis model is summarized in Figure 1.
Complementing the process-based perspective of the S-O-R model, this study applies Prosocial Behavior Theory to explain the motivational and moral drivers of whistleblowing within Qatar’s banking sector. Prosocial activity is characterized as a voluntary effort aimed at benefiting others, often at a personal expense and without an anticipated return. The idea, grounded in psychology, ethics, and organizational research, elucidates why individuals behave out of moral obligation and empathy rather than just self-interest (Batson, 1998). In the context of whistleblowing, prosocial behavior embodies the principle of disclosure: personnel reveal misconduct not for personal benefit but to safeguard organizational integrity and the broader public interest (Dungan et al., 2015; Near & Miceli, 1985).
This concept is especially relevant in organizational and financial environments. Financial institutions operate under highly regulated frameworks, oversee sensitive assets, and rely on public confidence. Disclosures motivated by prosocial concerns are essential for safeguarding clients, markets, and society (Choo et al., 2019; Gibbs, 2020). The conceptual framework incorporates structural, cultural, procedural, and legal dimensions into a multidimensional model of whistleblowing effectiveness, with fear of retaliation serving as a mediating variable.

3. Methodology

This study adopted a mixed-methods, cross-sectional design to examine the factors influencing whistleblowing effectiveness among employees in Qatar’s banking sector. The quantitative component employed a survey to test hypothesized relationships between organizational and institutional variables (Field, 2024; Hair et al., 2018; Hayes, 2013), while the qualitative component analyzed open-ended responses to capture contextual insights.
The target population consisted of employees at various organizational levels within both Islamic and conventional banks. A non-probability, self-selection sampling strategy was employed, representing a convenience-based approach driven by institutional access constraints and the need to uphold confidentiality protections. Due to the sensitive and confidential nature of reporting on employee integrity violations and the regulatory restrictions prohibiting direct employee list access to protect their privacy rights, an institutional purposive sampling methodology was applied for sample acquisition. Focal points at the target institution were contacted for access and to ensure that the sample population only comprised employees with direct exposure to compliance workflows. While this approach prioritizes access over random selection, it provides high quality data from a difficult to reach population.
This sampling approach may influence the results by overrepresenting individuals who are more willing or confident to share their views, while potentially underrepresenting employees who are more hesitant or fearful of discussing sensitive issues; therefore, the findings should be interpreted as indicative of participating banks rather than fully generalizable to the entire banking sector.
Data were collected through an anonymous, online questionnaire hosted on SurveyHero and distributed via bank focal points in three Qatar Central Bank–regulated institutions (anonymized as Banks A–C). No names, emails, or IP addresses were collected; participation was conducted under electronic informed consent, approved by the HBKU Institutional Review Board. The instrument comprised three parts: Part A, demographics (9 items); Part B, Likert-scale constructs on whistleblowing effectiveness, fear of retaliation, training and awareness, reporting and monitoring mechanisms, legislative/policy settings, and transparency and accountability; and Part C, five open-ended prompts (Tables S1–S3, Supplementary Materials). A total of 462 participants commenced the survey; 354 submitted fully completed questionnaires that were retained for analysis, while 108 were incomplete and excluded. Although all participants completed the demographics section, 92 did not proceed to the effectiveness-related sections.
A qualitative text analysis was conducted on open-ended survey responses to complement the PLS-SEM results. Using JMP Pro 17, the data were cleaned, tokenized, and analyzed through text-mining techniques, including TF-IDF weighting and k-means clustering, which produced five validated thematic clusters. These machine-generated clusters were then interpreted through manual thematic analysis. To ensure rigor, a second coder reviewed 20% of the data, yielding a Cohen’s kappa of 0.78, indicating substantial reliability. This combined computational and researcher-led approach strengthened the depth and validity of the qualitative insights.

3.1. Measures

The key measures of the research included descriptive study constructs, namely whistleblowing effectiveness (WBE), fear of retaliation (FOR), training and awareness (TAW), reporting and monitoring mechanisms (RM), legislative and policy framework (LPF), and transparency and accountability (TAC). Each construct was operationalized via multi-item Likert statements (five-point “strongly disagree” → “strongly agree” or five-point “not effective” → “highly effective”), coded with item identifiers (e.g., WBE1–WBEk, FOR1–FORk). WBE captured perceptions of whether current arrangements protect identity, enable escalation, provide timely feedback, and lead to corrective action; FOR assessed anticipated harms such as job loss, career penalties, or social exclusion; TAW covered training frequency, relevance, and policy awareness; RM assessed channel clarity, anonymity options, and case-tracking; LPF reflected perceived clarity and coverage of laws and supervisory guidance; TAC measured perceived openness of processes and managerial accountability.
Before examining these constructs in detail, the survey first captured respondents’ demographic and professional characteristics to contextualize the sample and support meaningful interpretation of subsequent analyses. Part A (Demographics and Role) recorded gender, nationality, highest education, age, employment status, financial-sector experience (years), current department/function, current position/role, and prior banking experience outside Qatar (yes/no). Item wording and codes are provided in the instrument/codebook.

3.2. Reliability and Validity

All multi-item constructs were subjected to standard PLS-SEM reliability and validity checks. Internal consistency was confirmed through Cronbach’s alpha and Composite Reliability, both exceeding recommended thresholds. Convergent validity was established through factor loadings and Average Variance Extracted values, which met the 0.50 criterion. Discriminant validity was verified using the Fornell–Larcker criterion and examination of item cross-loadings. These procedures confirmed that the measures demonstrated satisfactory reliability and validity for structural model analysis.

3.3. Data Analysis

A two-stage analytical approach was adopted using SPSS (V25) and SmartPLS (V4). SPSS was used for preliminary diagnostics, including construct-level descriptive statistics and checks for normality, homoscedasticity, linearity, missing data, multicollinearity (VIF), and outliers; only fully completed questionnaires (n = 354) were retained. PLS-SEM was conducted in SmartPLS following the recommended two-step procedure: (1) measurement model evaluation, assessing internal consistency (Cronbach’s alpha, composite reliability), convergent validity (AVE), and discriminant validity (Fornell–Larcker, HTMT); and (2) structural model assessment, examining path coefficients, coefficient of determination (R2), predictive relevance (Q2), and overall model adequacy. Bootstrapping was used to obtain standard errors and significance levels, inner-VIFs were inspected for collinearity, and mediation analysis assessed the significance of indirect effects.

4. Empirical Results

4.1. Descriptive Statistics and Reliability of Measures

4.1.1. Respondent Profile

The sample’s demographic composition reflects the diversity and professional maturity of the banking workforce in Qatar. In terms of gender, most respondents were male (72.9%), while females represented just over one-quarter (26.8%), reflecting the sector’s historically male-dominated structure yet also demonstrating meaningful female participation. Age patterns further illustrate the distribution of professional stages within the sample: most respondents were between 35 and 44 years (45.5%) and 45–54 years (28.5%), jointly comprising nearly three-quarters of the dataset and representing individuals in the most active phases of their careers. Younger participants aged 18–34 (20.6%) contributed early-career perspectives, while those aged 55–64 (5.4%) added seasoned professional insights. Nationality patterns mirrored the expatriate-driven nature of Qatar’s financial sector, with non-Qataris constituting 74.6% of respondents and Qataris 23.4%, reflecting the workforce’s actual composition and supporting the representativeness of the sample.
Employment related characteristics further demonstrate the stability, expertise, and academic preparedness of the respondents. Over half of the sample held bachelor’s degrees (56.5%) and one-third held master’s degrees (33.1%), while doctoral qualifications (1.4%) and professional certifications (2.5%) added advanced competencies. Nearly all participants were employed full-time (97.7%), and a significant majority reported more than 10 years of work experience (72.6%), underscoring the depth of sectoral knowledge represented. At the same time, individuals with 1–6 years of experience (14.9%) provided valuable perspectives from early-career professionals, rounding out the sample with a balanced range of experience levels.

4.1.2. Construct-Level Statistics

The mean values for all constructs fall between 3.82 and 4.16, which suggests that respondents generally hold favorable perceptions of the whistleblowing frameworks examined (Table 1). The relatively low standard deviations indicate that the responses are clustered closely around the mean, reflecting consistency in perceptions across the sample. The skewness values for all variables are negative, indicating a slight tendency toward higher response categories, which is consistent with the generally positive means observed. Kurtosis values are within acceptable ranges, suggesting no severe deviations from normality.

4.1.3. Data Normality

A p-value threshold of 0.05 was used to determine normality, with p-values below this value indicating a significant departure from normality. The results show that all constructs produced p-values below 0.05, indicating the presence of non-normal distributions. Nonetheless, PLS-SEM remains appropriate and advantageous under such conditions because it does not require multivariate normality (Table 2).
Despite this, Partial Least Squares SEM (PLS-SEM) remains appropriate and advantageous under such conditions because it does not require multivariate normality (Hair et al., 2017, 2021). PLS-SEM has gained traction in management research due to its robustness in handling complex models and its flexibility with data assumptions (Guenther et al., 2025). Therefore, hypothesis testing in this study was conducted using PLS-SEM, ensuring robust and reliable findings even under non-normal data conditions.

4.1.4. Homoscedasticity

The homoscedasticity assumption was assessed using two complementary approaches. First, residual-versus-fitted scatterplots were inspected for each predictor (Figure 2). The residuals appeared randomly dispersed around zero, without exhibiting systematic patterns or a funnel-shaped “cone”, suggesting that the residual variance is approximately stable across different levels of predicted values.
To complement the visual inspection and provide a more formal statistical verification of the homoscedasticity assumption, a Glejser test was subsequently conducted. Second, a Glejser test was performed, in which the absolute residuals were regressed on the predictor variables. The results indicated that none of the predictors significantly explained the variance in residuals (e.g., FOR: β = −0.073, t = −1.906, p = 0.057; TAC: β = −0.010, t = −0.245, p = 0.807; all p > 0.05). These nonsignificant results provide further evidence that the residuals do not exhibit systematic heteroscedasticity.
The graphical and statistical diagnostics confirm that the assumption of homoscedasticity is reasonably satisfied in the present models, and no violations were detected that would compromise the validity of the regression estimates.

4.1.5. Linearity

The test results revealed a dominant linear association (F = 647.42, p < 0.001). However, a small but significant deviation from linearity (F = 1.86, p = 0.049) suggests the presence of minor curvilinear tendencies. This pattern is consistent with prior organizational studies, where psychological safety constructs often display near-linear but nuanced influences on behavioral outcomes (Zhan et al., 2025). The relationship between TAC and WBE was strongly linear (F = 587.72, p < 0.001), with no significant deviation from linearity (F = 0.63, p = 0.833). This suggests that greater transparency and accountability have a stable and predictable impact on whistleblowing outcomes, aligning with recent findings on institutional governance practices. The linear component for TAW was highly significant (F = 588.66, p < 0.001), and deviation from linearity was not significant (F = 1.58, p = 0.112). This confirms that training programs and awareness initiatives contribute (Lee et al., 2023) consistently to whistleblowing effectiveness, a result echoed in educational effectiveness research (Lee & Park, 2023). RM displayed a significant linear effect (F = 468.96, p < 0.001), but deviation from linearity was also significant (F = 2.71, p = 0.009). This suggests that while oversight mechanisms are generally effective, their influence may plateau or shift depending on contextual factors such as enforcement intensity or organizational culture (Singh & Roth, 2023).
For LPF, the linear effect was significant (F = 83.67, p < 0.001), yet a deviation from linearity was also observed (F = 3.15, p < 0.001). This indicates that legislative measures, although impactful, may not exert influence in a strictly proportional manner. Effectiveness likely depends on how policies are interpreted and implemented at the organizational level (Lee et al., 2023). The results indicate that most predictors (FOR, TAC, TAW) meet the linearity assumption satisfactorily, while RM and LPF suggest more complex dynamics. Linearity predominates, but deviations suggest potential non-linear effects that warrant further exploration using quadratic or moderation models. These findings underscore the suitability of PLS-SEM, which provides flexibility in modeling such relationships without being constrained by strict distributional assumptions (Hair et al., 2022). However, because PLS-SEM assumes linear relationships by default, supplementary tests of quadratic effects were conducted to verify whether any curvilinear patterns existed; these were minimal and statistically non-significant, confirming that the relationships in the model remain predominantly linear.

4.1.6. Common Method Variance (CMV)

Harman’s single-factor test (principal component analysis) indicated that the most significant unrotated component explained 53.46% of the variance, modestly above the commonly cited 50% heuristic in the CMV literature (Podsakoff et al., 2003). Because this screen is only a coarse diagnostic, we treated it as a potential signal and conducted additional checks. The remaining variance was distributed across multiple factors, and SmartPLS collinearity diagnostics did not indicate problematic inflation (indicator and inner-model VIFs were within accepted thresholds). Taken together, these diagnostics suggest that any common-method variance is unlikely to bias the reported relationships materially.

4.1.7. Measurement Model

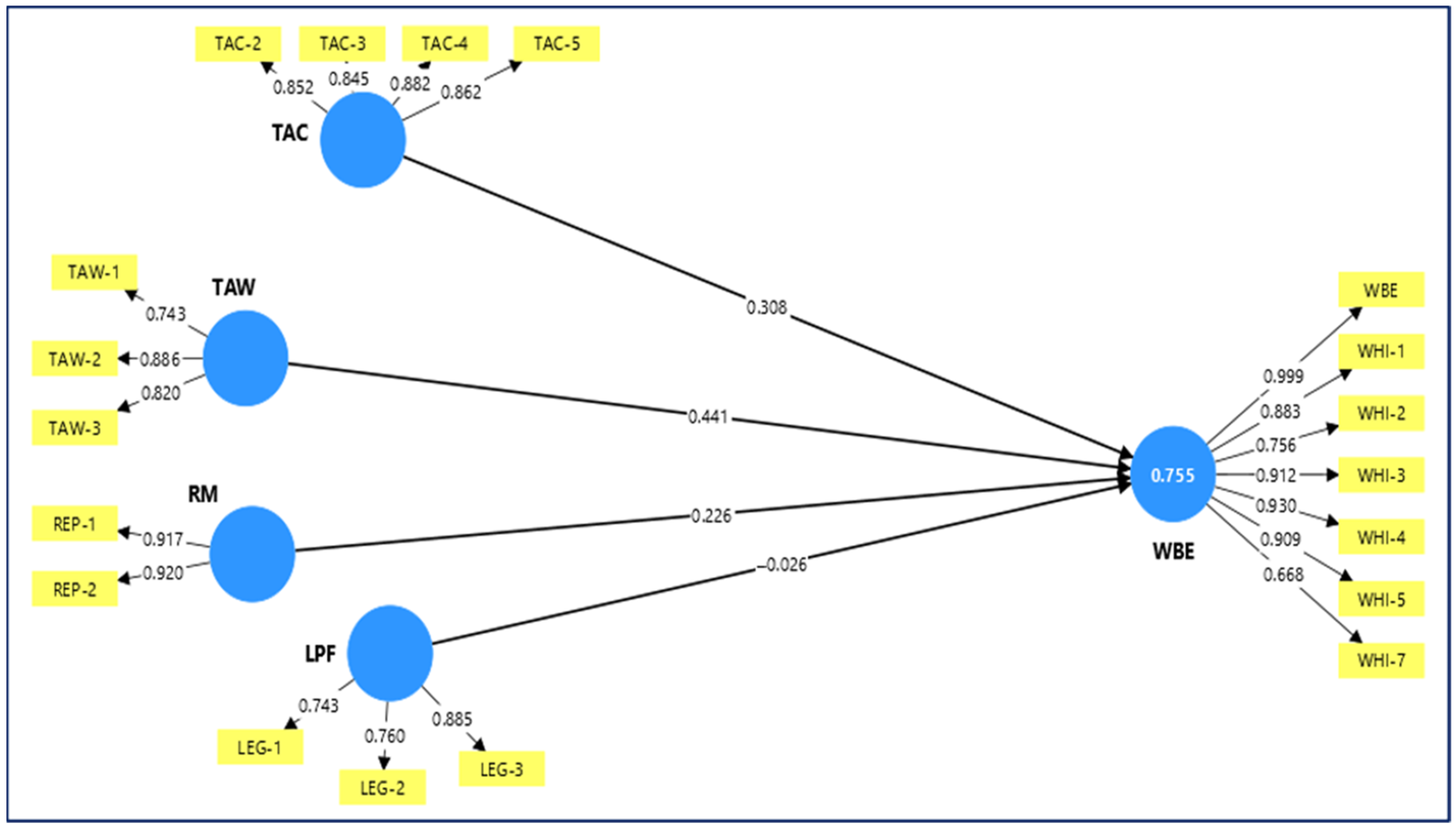
Multicollinearity was not a concern: all indicator variance-inflation factors were well below 10 (Hair, 2014; O’brien, 2007). Reliability and convergent validity were supported, all standardized loadings ≥ 0.70, average variance extracted ≥ 0.50, and both composite reliability and Cronbach’s alpha ≥ 0.70 (Fornell & Larcker, 1981; Hair et al., 2017; Taber, 2018). Discriminant validity held by Fornell–Larcker (√AVE greater than inter-construct correlations) and cross-loadings (each item loaded highest on its parent construct) (Fornell & Larcker, 1981; Hair et al., 2022). Figure 3 depicts the final measurement model, the retained indicators load strongly on their intended constructs, visually confirming the measurement quality reported above (loadings, AVE, CR, and discriminant validity).

4.1.8. Structural Model Evaluation

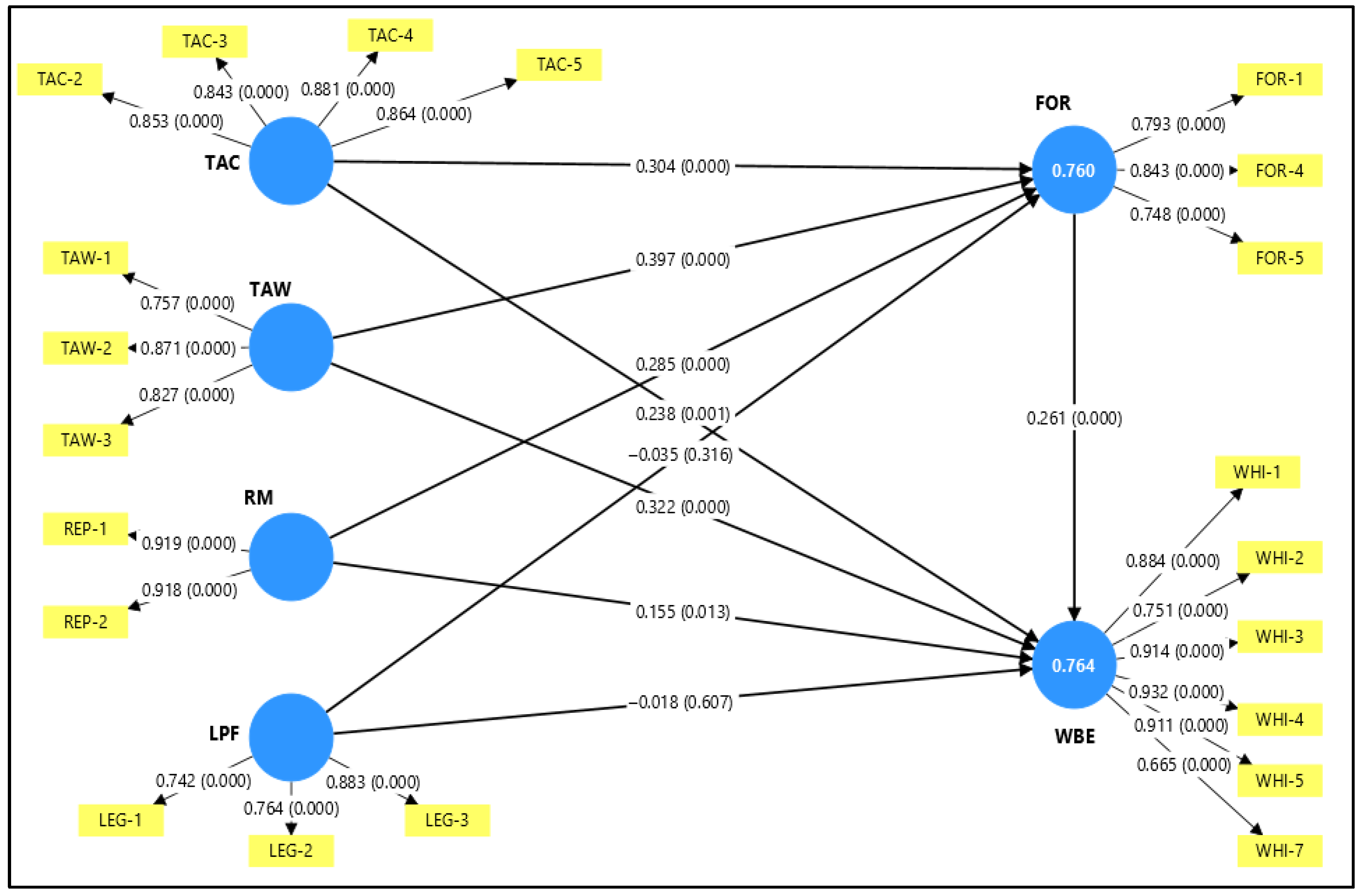
The structural model was assessed using the suggested PLS-SEM principles, including explanatory power, effect magnitudes, collinearity, and the significance of hypothesized relationships (Hair et al., 2021; Henseler et al., 2016). The model was highly predictive, and FOR accounted for a substantial amount of variation in WBE, as indicated by an R2 of 0.755. All VIF values were less than 3.0, indicating no multicollinearity. It was made sure by bootstrapping (5000 subsamples) that all the theorized TAW, TAC, RM, and LPF-FOR paths were significant in the hypothesized directions, supporting their role as stimulus variables in the S-O-R model. Similarly, FOR had a significant negative impact on WBE, consistent with the theory. However, the four stimulus variables also showed a direct positive impact on WBE, indicating both direct and indirect pathways. The effect size (f2) analysis revealed that the path magnitudes were small to moderate, indicating that each construct contributed significantly. The combination of these findings is compelling, suggesting that the structural model is theoretically appropriate and has strong explanatory and predictive power.

4.2. Regression Results: Structural Model and Hypothesis Testing

The structural model was evaluated using Partial Least Squares Structural Equation Modeling (PLS-SEM), a variance-based approach suitable for complex models and predictive research (Hair et al., 2021; Henseler et al., 2016). Path coefficients (β), t-values, and p-values were obtained using bias-corrected and accelerated bootstrapping with 10,000 re-samples, which enhances the robustness of estimates compared to the standard 5000 recommended by Efron and Tibshirani (1994) (Streukens & Leroi-Werelds, 2016). The results are presented in Table 3 and Figure 4 provides a compact visual summary of the tested paths, while Table 4 reports the corresponding standardized coefficients and significance levels.
The analysis reveals that Transparency and Accountability (TAC) has a significant positive effect on Whistleblowing Effectiveness (WBE) (β = 0.307, t = 4.121, p < 0.001), supporting H1. This highlights the importance of transparent processes and effective accountability structures in promoting whistleblowing behavior. Training and Awareness (TAW) emerges as the strongest predictor of WBE (β = 0.441, t = 8.609, p < 0.001), supporting H2. This suggests that when employees are adequately trained and aware of reporting mechanisms, they are more confident and effective in engaging in whistleblowing. Reporting and Monitoring Mechanisms (RM) also significantly enhance WBE (β = 0.226, t = 3.618, p < 0.001), supporting H3. Conversely, Legislative and Policy Framework (LPF) show no significant relationship with WBE (β = −0.026, t = 0.728, p = 0.467), leading to the rejection of H4 (Table 5). This may indicate that while legislative frameworks provide a necessary backdrop, they may not directly influence whistleblowing effectiveness at the organizational level unless supported by operational mechanisms such as training and monitoring.
The explanatory power of the model is assessed using the coefficient of determination (R2). The model explains 75.5% of the variance in WBE (R2 = 0.755), representing a substantial level of explanatory power and exceeding the benchmark values for social science research (Hair et al., 2022). The predictive relevance (Q2) value for WBE is also high (Q2 = 0.743), further confirming that the model demonstrates strong predictive capability (Geisser, 1975; M. Stone, 1974).
Model fit was evaluated using the standardized root mean square residual (SRMR). The SRMR value for both the saturated and estimated models is 0.062, which falls below the conservative threshold of 0.08, indicating a satisfactory model fit (Henseler et al., 2016; Hu & Bentler, 1999).
These findings highlight the pivotal role of organizational mechanisms, particularly Training and Awareness, in enhancing whistleblowing effectiveness. While legal and policy frameworks provide an enabling context, it is the operationalization through training, monitoring, and transparent practices that ultimately drives effective whistleblowing. The structural model, therefore, demonstrates substantial explanatory power, high predictive relevance, and acceptable fit, offering robust empirical support for the hypothesized relationships.
The hypothesis testing results show that transparency and accountability, training and awareness, and reporting and monitoring mechanisms significantly enhance whistleblowing effectiveness, leading to the acceptance of H1, H2, and H3. In contrast, the legislative and policy framework did not demonstrate a significant direct effect, resulting in the rejection of H4.

4.2.1. Mediation Analysis: Fear of Retaliation

Hypothesis H5 investigated the mediating role of Fear of Retaliation (FOR) in the relationship between whistleblowing frameworks and whistleblowing effectiveness (WBE). In this study, FOR was conceptualized as the absence of fear, reflected in employees’ perceptions of job security, organizational encouragement, and empowerment to report wrongdoing without repercussion. Higher scores on this construct, therefore, indicate greater psychological safety and reduced apprehension about negative consequences.
H5a. 
Transparency and Accountability (TAC) similarly exhibited significant direct (β = 0.307, t = 4.121, p < 0.001) and indirect effects (β = 0.073, t = 2.560, p = 0.010) on WBE. This indicates partial mediation and highlights the dual function of transparency mechanisms: on the one hand, they clarify procedures and responsibilities, directly enhancing effectiveness; on the other hand, they cultivate trust and reduce concerns about retaliation, thereby indirectly reinforcing whistleblowing behavior.
H5b. 
TAW emerged as the strongest predictor, with a substantial direct effect (β = 0.441, t = 8.609, p < 0.001) and a significant indirect effect through FOR (β = 0.097, t = 3.582, p < 0.001). These findings underscore the centrality of educational and awareness initiatives, which not only provide employees with the knowledge and confidence to report but also strengthen perceptions of protection and institutional support. In this way, TAW contributes simultaneously to capability building and the cultivation of a psychologically safe organizational climate.
H5c. 
Reporting and Monitoring Mechanisms (RM) significantly predicted WBE both directly (β = 0.226, t = 3.618, p < 0.001) and indirectly through FOR (β = 0.070, t = 2.839, p = 0.005). This pattern of complementary partial mediation suggests that while formalized monitoring systems directly improve whistleblowing outcomes by providing structured reporting channels, they also exert an indirect effect by fostering a climate of reassurance in which employees feel secure to report without jeopardizing their positions.
H5d. 
In contrast, Legislative and Policy Recommendations (LPF) did not significantly predict WBE (β = −0.026, t = 0.728, p > 0.05). Mediation via FOR was therefore not examined. This outcome suggests that while legislative frameworks are important at the institutional level, they are insufficient on their own to influence whistleblowing effectiveness unless they are embedded within organizational practices that directly mitigate employees’ concerns about retaliation.
The findings demonstrate that the Fear of Retaliation functions as a complementary psychological mechanism, enhancing the effectiveness of organizational whistleblowing frameworks and reinforcing the argument that robust internal practices are essential for translating institutional policies into meaningful outcomes. The mediation results are summarized in Table 6.
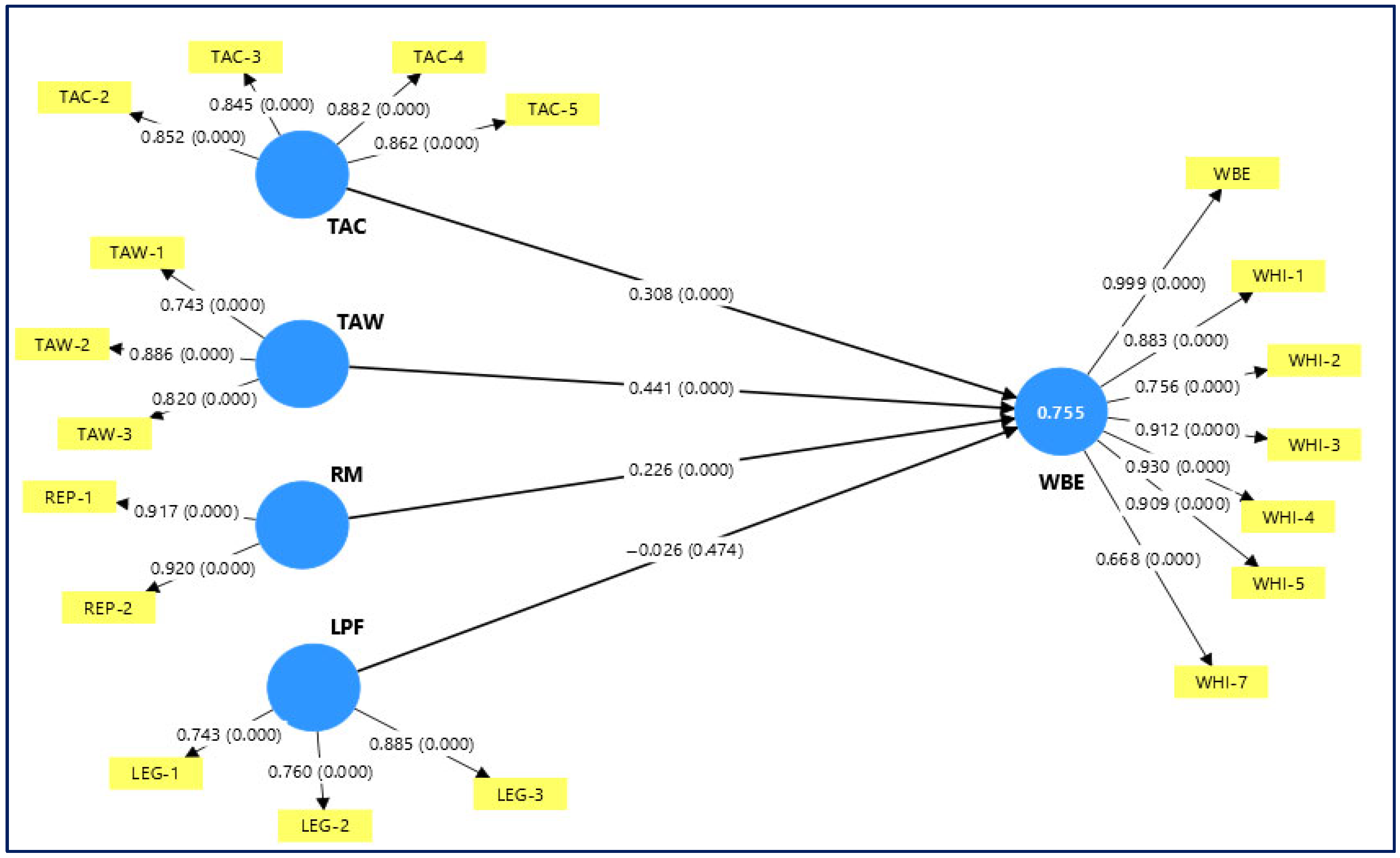
The figure shows that RM, TAC, and TAW have strong positive total and direct effects on whistleblowing effectiveness, with small but meaningful indirect effects via fear of retaliation, indicating partial mediation. In contrast, LPF shows negligible effects, suggesting it does not significantly contribute to whistleblowing effectiveness in this model.
Figure 5 shows the structural PLS SEM model, highlighting strong measurement loadings and significant paths from training and awareness, transparency and accountability, and reporting and monitoring mechanisms to whistleblowing effectiveness. The model explains substantial variance in both fear of retaliation and whistleblowing effectiveness, while legislative and policy frameworks show minimal influence. Figure 6 summarizes these results by comparing total, direct, and indirect effects. Training and awareness has the strongest overall impact, followed by transparency and accountability and reporting and monitoring mechanisms, all showing partial mediation through fear of retaliation. Legislative frameworks show little direct or mediated effect, underscoring that internal organizational practices are more influential than external policies.
Table 7. Path Coefficient Results.
Table 7. Path Coefficient Results.
EstimateMeanSTDEVT Statisticsp-Values
FOR → WBE0.2610.2580.0654.0300.000
LPF → FOR−0.035−0.0310.0351.0030.316
LPF → WBE−0.018−0.0150.0350.5140.607
RM → FOR0.2850.2850.0713.9960.000
RM → WBE0.1550.1580.0622.4930.013
TAC → FOR0.3040.3020.0734.1850.000
TAC → WBE0.2380.2310.0713.3420.001
TAW → FOR0.3970.3960.0517.7510.000
TAW → WBE0.3220.3260.0516.3600.000
Table 8 shows the confidence interval (CI) results, indicating that the paths from FOR, RM, TAC, and TAW to WBE are statistically significant, as their 95% CIs do not include zero; TAW shows the most substantial effect (0.226–0.425). In contrast, LPF’s effects on FOR and WBE are not significant, as their confidence intervals span zero (−0.098–0.036 and −0.085–0.055), confirming minimal impact in the model.

4.2.2. Robustness Checks

Additional analysis to assess the robustness of the structural model was conducted by re-estimating the model without including the control variables: gender, age, education, experience, nationality, employment status, department, and role. The objective here was to verify if the inclusion of controls would have significantly impacted the magnitude, direction, or significance of the hypothesized paths. The focus was on comparing path coefficients (β), t-values, WBE R2, and predictive relevance (Q2). The results show that both the main model and the robustness model yield highly consistent results (Table 9). All significant paths in the main model remain significant in the robustness model, with Δβ being very small (Δβ ≤ 0.015). R2 for WBE remained high, decreasing slightly from 0.755 to 0.748, indicating that adding control variables did not meaningfully affect the model’s predictive ability. In the same vein, the Q2 value remained robust (Q2 = 0.743 in the main model vs. Q2 = 0.738 in the robustness model). These findings show that the structural relationships are stable and relatively insensitive to background characteristics, indicating the robustness of the hypothesized effects.

4.2.3. Predictive Assessment

The model’s predictive relevance was examined using Stone–Geisser’s Q2 values and PLSpredict. Each endogenous construct had a Q2 greater than 0, indicating that the model has out-of-sample predictive power. Specifically, WBE showed a high Q2 value, which is in line with the high R2 value of 0.755, showing that the predictors have significant explanatory and predictive qualities. The PLSpredict analysis also revealed that most of the indicators also produced smaller prediction errors in the PLS model as compared to the naive LM benchmark model, which indicates medium-high predictive accuracy as indicated by Shmueli et al. (2019). Very few indicators were close to parity with the LM predictions, but none of them was greater than the LM error levels. These results validate that not only the model is explanatory, but also it has practical predictive power, which increases the belief in its generalizability to similar organizational environments.

4.3. Thematic Findings: Narrative Summary

A complementary qualitative analysis of the open-ended items (Q45–Q49) was run in JMP Pro (v.17). Responses were cleaned, tokenized, TF–IDF weighted and grouped via k-means (k = 5; cubic clustering criterion with eigenvalue checks) to form thematic domains, then researcher-interpreted and sentiment-tagged (positive/neutral/negative). This machine-assisted plus expert review approach surfaced key concerns (fear, retaliation, hierarchy) and enablers (training, leadership, independent investigation), adding culturally and psychologically nuanced context to the partial least squares structural equation modeling results on organizational drivers of whistleblowing effectiveness.
Five dominant clusters emerged from the analysis.
Cluster 1 (47.5%—Personal/Cultural Dimensions) described their perception that whistleblowing is viewed as an individual risk rather than a procedure requirement due to the influence of cultural expectations such as hierarchy, loyalty, and stigma, resulting in frequent responses regarding the social costs (e.g., loss of face) associated with reporting wrongdoing. The opposite was true for Cluster 2 (52.5%—Organizational Issues/Anonymity), where persistent mistrust of technology continued to exist in the form of skepticism regarding the ability to keep digital reporting systems anonymous from IT management.
The two strongest enabling clusters are Cluster 3 (Leadership & Zero Tolerance) at 50% and Cluster 4 (Independent Mechanisms) at 55%. In addition, the high frequence in Cluster 4 findings is an important finding in itself as it shows employees have a clear preference for units backed by regulatory authorities that are independent from their employers given that this is seen as ensuring fair treatment. Lastly, Cluster 5 confirmed that even with federal laws and regulations passed in favor of employees, these will be ineffective if they do not take into consideration local customs of respect for authority, personal honor, and collectivism.

4.4. Qual–Quan Integration

The quantitative analysis using PLS-SEM established the statistical relationships among whistleblowing framework dimensions and Whistleblowing Effectiveness (WBE). Training and Awareness (β = 0.441), Transparency and Accountability (β = 0.307), and Reporting and Monitoring Mechanisms (β = 0.226) were all significant predictors of WBE, while Legislative and Policy Framework were not. Mediation results further confirmed that these drivers enhance WBE both directly and indirectly, by reducing Fear of Retaliation and strengthening psychological safety. The model explained a substantial 75.5% of the variance in WBE, demonstrating robust explanatory and predictive power.
The qualitative thematic analysis, conducted through text mining and clustering in JMP, complements these findings by showing how employees interpret and experience these mechanisms in practice. The five emergent clusters map closely onto the constructs tested quantitatively but add new contextual depth. For example, while Training and Awareness emerged as the strongest quantitative predictor, employee narratives revealed mixed sentiments: training is valued, yet mistrust persists regarding anonymity and feedback loops. This provides the “why” behind the statistical effect: training builds capability but does not resolve credibility gaps without stronger protection. Similarly, Transparency and Accountability were significant in PLS-SEM; qualitatively, employees emphasized visible leadership modeling and zero tolerance, reinforcing that statistical significance reflects not only procedural systems but also symbolic leadership action.

5. Discussion

The analysis revealed that TAW, TAC, and RM significantly affect WBE, whereas LPF did not show a significant effect. Mediation analysis confirmed that FOR partially mediates the effects of TAW, TAC, and RM. The qualitative findings revealed how trust, perceptions of leadership, cultural factors, and the independence of reporting mechanisms influence employees’ willingness to engage in whistleblowing. These findings suggest that organizational structures operate as stimuli that shape internal psychological states, which in turn influence prosocial whistleblowing behavior.

5.1. Training and Awareness (TAW)

The results indicate that TAW is the strongest predictor of WBE. This finding underscores that employees’ understanding of ethical standards, reporting channels, and protection mechanisms plays a decisive role in encouraging them to act when misconduct is observed. Exposure to clear, repeated, and credible training signals diminishes psychological uncertainty, thereby reducing the fear of retaliation and facilitating a transition toward prosocial behavior (Jacoby, 2002).
From the perspective of Prosocial Behaviour theory, awareness initiatives alter the individual’s moral cost–benefit calculus. Employees who perceive strong ethical orientation and institutional support experience lower perceived personal costs of whistleblowing and higher moral efficacy, which strengthens motivation to act for the collective good (Batson, 1998). Prior empirical work has similarly shown that awareness and training interventions increase employees’ willingness to report wrongdoing and enhance their perceptions of protection (Park & Blenkinsopp, 2009). Findings reveal that employees often question the authenticity and follow-through of such programs.

5.2. Transparency and Accountability (TAC)

TAC was found to have a significant and positive effect on WBE. This result emphasizes that when organizational processes are open, decisions are traceable, and responsibilities are clearly defined, employees perceive the organization as fair and trustworthy. In the S-O-R framework, TAC functions as a potent stimulus that directly shapes the employee’s internal psychological state.
TAC also embodies the moral and normative dimensions captured by Prosocial Behaviour theory. When accountability systems are perceived as fair, they reinforce an employee’s internalized moral duty to protect the organization and the public interest (Penner et al., 2005). From a motivational standpoint, transparency reduces the perceived personal cost of reporting wrongdoing by ensuring that reporting will be handled justly. This balance of reduced personal risk and enhanced collective benefit strengthens prosocial intentions (Pfattheicher, 2022). Therefore, TAC does not improve procedural trust and motivates employees to report wrongdoing.

5.3. Reporting and Monitoring Mechanisms (RM)

RM were also found to influence WBE significantly. However, their effect was smaller than that of TAW and TAC. This finding suggests that while formal reporting systems are crucial structural components of an ethical infrastructure, their impact depends largely on employees’ perceptions of their credibility and responsiveness. Based on Prosocial Behaviour Theory, RM can be interpreted as institutional scaffolding that supports moral motivation by lowering perceived costs associated with acting for the collective good (Penner et al., 2005). The qualitative evidence from reinforces these insights, as many respondents expressed frustration over the absence of follow-up or acknowledgment after submitting reports. This erosion of perceived responsiveness undermines trust, the organismic bridge between structural stimuli and behavioral response, thereby weakening the moral impetus for future reporting. Others noted that unclear escalation procedures and opaque investigation processes diminished confidence in the fairness of the system, reinforcing avoidance behaviors.

5.4. Legislative and Policy Framework (LPF)

LPF did not exhibit a significant direct effect on WBE. This finding underscores a critical insight: the existence of legal frameworks and policy directives, while symbolically powerful, is insufficient to drive ethical behavior unless it is meaningfully translated into organizational culture and daily practice. Within the S-O-R framework, LPF functions as a macro-level stimulus, an external and often distant signal that establishes the formal boundaries for ethical conduct. However, because of its institutional distance from employees’ lived experiences, this type of stimulus may not effectively activate the organismic processes that shape perception, trust, and emotional safety. From the perspective of Prosocial Behavior theory, prosocial acts such as whistleblowing require both moral motivation and a belief that the act will yield meaningful, just outcomes (Penner et al., 2005). This finding aligns with the behavioral studies showing that top-down deterrence mechanisms alone rarely cultivate ethical behavior unless supported by credible internal enforcement and consistent leadership modeling (Treviño et al., 2014; DiMaggio & Powell, 1983). Employees thus perceive a symbolic compliance environment, where the legal stimulus lacks the potency to generate genuine psychological assurance (DiMaggio & Powell, 1983).
Moreover, cultural context plays a crucial moderating role in shaping the efficacy of LPF. In high power-distance and collectivist societies, such as many regions in Asia and the Middle East, organizational hierarchy, loyalty, and social harmony are deeply embedded cultural norms (Hofstede, 2001). Whistleblowing, which inherently involves confronting authority or exposing wrongdoing by superiors, is often seen as disloyal or socially disruptive. These values create powerful social deterrents that weaken the moral appeal of external legal stimuli. Even when protective laws exist, employees’ fear of losing status, damaging relationships, or violating unwritten norms of respect for authority may override formal assurances of protection (Park & Blenkinsopp, 2009). The result is a cultural dissonance: legal norms emphasize individual accountability, while local norms vaporize conformity and deference, resulting in a weak behavioral translation of formal policy.
The rejection of hypothesis 4 in this study is theoretically meaningful; it supports the concept that in emerging financial markets, the act of enacting legislation has a distal impact (i.e., it creates an environment in which organizations are legally required to comply) on behavior, however; it does not necessarily provide sufficient incentive to cause a behavioral shift by individuals who work within these organizations. Given this, the findings support the idea of symbolic adoption that exists when external laws are enacted to create an organizational environment of regulatory compliance, but do not influence the internal risk assessments/decisions of employees. The results also provide empirical evidence that effective whistleblower reporting is not primarily influenced by the legal structure in place but is more so by the immediate psychological or organizational culture in which the employee works.

5.5. Fear of Retaliation (FOR)

FOR was found to partially mediate the relationship between organizational stimuli, namely TAW, TAC, and RM, and WBE. This mediating role affirms that structural mechanisms alone cannot guarantee whistleblowing behavior unless they are accompanied by psychological safety. Within the S-O-R framework, FOR represents the organismic component, capturing employees’ internal emotional and cognitive responses to external organizational stimuli. The presence or absence of fear reflects how employees interpret environmental signals, whether they perceive the organization as protective or punitive toward those who expose wrongdoing. When fear dominates, it suppresses the motivational pathways that translate organizational support into behavioral action. Conversely, when employees experience psychological safety, they are more likely to act in alignment with ethical and prosocial intentions.
This mediating dynamic aligns strongly with psychological safety theory, which posits that individuals take interpersonal risks only when they feel secure that their actions will not lead to punishment or embarrassment (Edmondson, 1999). Psychological safety operates as a precursor to learning behavior, voice, and ethical disclosure (Newman et al., 2017). In the context of whistleblowing, FOR effectively captures the inverse of psychological safety: it is the emotional inhibitor that transforms a potentially supportive environment into one characterized by silence and self-protection. Even the most sophisticated reporting systems or training programs may fail to encourage whistleblowing if the prevailing affective climate is one of apprehension or mistrust.
From the lens of Prosocial Behaviour theory, FOR mediates the relationship between structural conditions and moral action by influencing the perceived cost–benefit calculus of potential whistleblowers. Prosocial acts, such as reporting misconduct are undertaken when moral motivations and anticipated benefits outweigh personal risks (Penner et al., 2005). Fear inflates these perceived costs, leading to moral disengagement or rationalization of silence. Conversely, when organizations successfully diminish fear through trust-building and credible protection mechanisms, they lower the psychological costs of prosocial action and make ethical disclosure more attainable. This interplay highlights that fear reduction is both a psychological and moral process, transforming whistleblowing from a risky act of resistance into a normatively endorsed expression of organizational citizenship.
Qualitative narratives from this study provided vivid support for these mechanisms. Respondents repeatedly emphasized fear of retaliation, job loss, reputational damage, and ostracism as the primary deterrents to whistleblowing. Even in organizations that claim to have robust protection frameworks, the lingering presence of fear can neutralize the effect of structural stimuli, demonstrating that the organismic state is the true fulcrum upon which ethical behavior pivots. The partial mediation observed in this study underscores the dual nature of organizational ethics: structure provides the framework, but psychology determines the function. Reducing FOR is not merely about creating policies against retaliation, it involves cultivating a culture of trust, fairness, and moral safety in which employees feel valued and protected when acting in the organization’s interest. The pathway from training, transparency, and reporting systems to effective whistleblowing is thus contingent upon the organization’s ability to transform fear into trust and anxiety into moral agency. Addressing fear, therefore, is not a secondary concern but a central organizational task in promoting sustained prosocial whistleblowing behavior.

5.6. Integration of Quantitative and Qualitative Insights

The integration of PLS-SEM results with thematic qualitative analysis provides a richer interpretation of the findings. Employee narratives revealed that organizational issues, such as a lack of anonymity, cultural norms, and inconsistent enforcement of rules, moderate the effect of organizational stimuli on internal psychological states. For instance, while TAW showed a strong quantitative effect, respondents expressed skepticism about the confidentiality of reporting channels, which may dampen its practical impact. Similarly, transparency was perceived as meaningful only when backed by visible leadership commitment, highlighting the importance of both symbolic and procedural signals.
Cultural anchors emerged as a significant contextual factor explaining the lack of influence of LPF. Hierarchical norms, loyalty, and stigma surrounding whistleblowing may override formal protections, particularly in collectivist cultures. Respondents also expressed a strong preference for independent reporting mechanisms, indicating that trust in organizational structures is not a universal sentiment. This reinforces the idea that structural stimuli must be credible and aligned with cultural expectations to shape internal psychological states and behaviors effectively.
The findings also contribute methodologically by demonstrating the value of mixed methods in understanding complex behavioral phenomena. The quantitative findings establish structural relationships, while the qualitative themes provide contextual explanations that enrich and deepen the analysis. Practically, the study highlights that organizational structures alone are insufficient. Fear of retaliation must be addressed through credible, trusted, and culturally sensitive mechanisms if the effectiveness of whistleblowing is to improve.
Consistent with our structural model, these recommendations strengthen Training & Awareness (TAW), Transparency & Accountability (TAC), and Reporting & Monitoring (RM), while directly reducing Fear of Retaliation (FOR), the mediator, thereby increasing Whistleblowing Effectiveness (WBE). Framed in S-O-R terms, the proposed organizational stimuli (TAW, TAC, RM) enhance the organismic state (lower FOR/greater psychological safety) to improve the response (WBE), in line with Prosocial Behavior theory.
The reporting and Monitoring Mechanisms were quantitatively significant but weaker in terms of effect size, a pattern clarified by the qualitative data: employees reported negative-to-constructive sentiments toward reporting systems, indicating dissatisfaction with feedback and follow-up. Thus, the thematic analysis explains why RM contributes less strongly than TAW or TAC, it is perceived as underutilized and poorly communicated.
Most importantly, the thematic analysis expanded beyond the quantitative model by highlighting Independent Mechanisms (Cluster 4), which had the highest frequency (55%) and an overwhelmingly positive sentiment. This cluster, absent from the PLS framework, shows that employees see independent, regulator-backed channels as essential for credibility. Likewise, the cultural clusters (Clusters 1 and 5) explain why LPF was insignificant in the PLS model: broader legislative frameworks do not translate into practice when cultural barriers such as hierarchy, loyalty, and stigma remain unaddressed.
The quantitative results identify the organizational levers that statistically drive the effectiveness of whistleblowing. At the same time, the qualitative findings explain how these mechanisms are understood, why barriers persist, and where additional reforms are needed. Together, they reveal that whistleblowing effectiveness is not only a matter of operational mechanisms (such as training, monitoring, and transparency) but also of cultural alignment, leadership visibility, trust in anonymity, and institutional independence. This mixed-methods design therefore provides complementary validation (convergence), contextual explanation (complementarity), and scope extension (expansion) beyond the original structural model.

5.7. Conceptual Framework for Strengthening Whistleblowing in the GCC

In this section, we introduce a conceptual synthesis framework for strengthening whistleblowing in the GCC financial sector. The framework comprises four linked layers that move from theory to practice. At the base are the theoretical foundations, prosocial behavior theory and the Stimulus–Organism–Response (S–O–R) model, which explain how organizational conditions shape internal states that drive behavior. Built on this base are the organizational stimuli that institutions can design and monitor: Training & Awareness (TAW), Transparency & Accountability (TAC), and Reporting & Monitoring (RM). These stimuli act on the psychological mechanism, Fear of Retaliation (FOR), which mediates their influence on the outcome, Whistleblowing Effectiveness (WBE). In effect, stronger TAW, TAC, and RM lower FOR by improving knowledge, trust, and procedural safety, thereby raising WBE, which is manifested as safer, timelier, and more consequential reporting. The pyramid rests on a platform of institutional enablers that make the pathway workable and durable across GCC sectors and jurisdictions: an independent investigation unit that ring-fences inquiries from line management; protected and confidential channels that provide secure intake with optional anonymity and evidence uploads; cultural integrity so training, messaging, and decision-making are framed in locally legitimate terms; and legal and regulatory alignment that codifies confidentiality, anti-retaliation remedies, and feedback duties.
Within the Gulf context, alignment with cultural and religious norms is pivotal. Embedding Islamic ethics of accountability and stewardship into training and communications reframes reporting as a moral duty oriented toward the public interest. Short, bilingual outreach delivered through respected community and professional platforms can normalize disclosure and reduce stigma; paired with visible protections, explicit non-retaliation commitments and confidential or anonymous routes, and visible results, periodic, anonymized dashboards on case lifecycles and outcomes, these efforts reinforce transparency and accountability, lower fear of retaliation, and build institutional trust.
Governance design should transform the framework into a consistent practice through a hybrid approach that combines international best practices with locally grounded legitimacy. Specifically, align issuer governance codes with financial center rules, QFMA 2025 §8.3, QFC Employment Regulations art. 16, and QFCRA Protected Reporting, as well as DFSA (2022) and ADGM (2024), to reinforce transparency and accountability. Require every firm to designate an independent investigations function (strengthening reporting and monitoring) with identity-protection protocols analogous to SGX Listing Rule 1207(18B) and set common case-lifecycle standards with time-bound acknowledgements, periodic status updates, and documented closure. Where feasible, a semi-independent whistleblower protection office under the financial regulator can provide sector-wide coordination, publish anonymized dashboards, audit retaliation claims, and host a bilingual, regulator-run protected-reporting portal modeled on proven public-integrity channels (secure web/mobile intake, optional anonymity, evidence uploads, encryption, access controls, and predictable status/closure codes). Tracking a small set of service and outcome indicators, time to acknowledgement and closure, proportion of cases with remedial action, confirmed retaliation incidents with redress, training reach, and channel awareness, keeps the system accountable.
Implementation should proceed in phases: pilot with a cohort of banks, publish evaluation metrics, refine training and guidance based on user feedback, and then scale with shared taxonomies and data standards, allowing cases to move seamlessly between firms and regulators when appropriate. Regular external reviews and staff perception surveys on psychological safety ensure that the enablers remain credible and that the gains predicted by the model, lower fear of retaliation and higher whistleblowing effectiveness, are sustained over time.
Figure 7 depicts a layered model for strengthening whistleblowing in the GCC. Base: the theoretical foundations (prosocial behavior theory; Stimulus–Organism–Response). Middle: organizational stimuli, Training & Awareness (TAW), Transparency & Accountability (TAC), Reporting & Monitoring (RM), which act through the psychological mechanism of Fear of Retaliation (FOR). Apex: the outcome, Whistleblowing Effectiveness (WBE). The pyramid rests on institutional enablers, including the Independent Investigation Unit, protected and confidential channels, cultural integrity, and legal and regulatory alignment, while the right-hand labels mirror each tier.

5.8. Implications of the Findings

This study contributes to theory by extending the S-O-R framework to whistleblowing in organizational ethics contexts. While S-O-R has been widely applied in consumer and organizational behavior research, this study demonstrates its usefulness in explaining how organizational structures influence psychological states and prosocial whistleblowing actions. By integrating Prosocial Behavior theory, the study advances understanding of how motivations and perceived costs shape behavioral responses in whistleblowing settings. This dual-theory framework provides a more comprehensive explanation than either theory alone.
Practically, the study highlights that organizational structures alone are insufficient. Fear of retaliation must be addressed through credible, trusted, and culturally sensitive mechanisms if whistleblowing is to improve. Consistent with the structural model, strengthening Training and Awareness (TAW), Transparency and Accountability (TAC), and Reporting and Monitoring (RM) while reducing Fear of Retaliation (FOR) can enhance whistleblowing effectiveness. In practical terms, organizations should:
  • Provide regular, credible training that reinforces reporting procedures and protection mechanisms.
  • Ensure transparent communication regarding case handling, investigation outcomes, and ethical expectations.
  • Strengthen reporting channels by improving confidentiality, feedback loops, and follow-up processes.
  • Demonstrate visible leadership commitment to ethical conduct and accountability.
  • Implement culturally sensitive practices that address hierarchy, stigma, and loyalty norms influencing reporting behavior.
  • Establish or support independent reporting mechanisms to increase trust and perceived neutrality.
These actions can increase employee confidence, reduce fear of retaliation, and create a safer and more effective whistleblowing environment.

6. Conclusions

This study explores how organizational mechanisms influence whistleblowing effectiveness in Qatar’s banking sector. It aimed to evaluate (a) the direct effects of training, transparency, reporting structures, and policy frameworks, and (b) the mediating role of fear of retaliation on whistleblowing. The findings confirm that Training and Awareness, Reporting and Monitoring, and Transparency and Accountability are powerful drivers of whistleblowing effectiveness. These findings reinforce the S-O-R framework by demonstrating that psychological safety operates as a key mechanism translating organizational stimuli into reporting behavior. Theoretically, the study advances whistleblowing scholarship by showing that legislation alone is insufficient in high power-distance contexts; instead, micro-organizational practices exert the decisive influence.
Qatar’s banking sector demonstrates a high level of awareness of reporting routes, including clear (and anonymous) channels, and policy-backed protections, providing a strong foundation for a credible and trusted integrity-reporting system. Policy awareness is high, training is well-received, and comfort in reporting is robust. Perceptions of identity protection and management follow-through are similarly strong. The main challenge is process visibility: “communication of outcomes” is the lowest item, and a significant number of witnesses still do not report, indicating uncertainty about independent handling, practical identity shielding, and what feedback to expect throughout the case lifecycle.
Institutions should establish procedural certainty by default routing higher-risk allegations to a firewalled investigation function or an external authority, offering anonymous/confidential intake alongside email at every entry point, and providing time-bound acknowledgements, status updates, and closure summaries. Training should emphasize “how the process works” through channel choice, evidence handling, and protections over time.
In a sector-based governance environment, aligning internal codes to ensure consistency in confidentiality, independent handling, and feedback standards across entities will reduce mixed signals. Success should be evidenced behaviorally: more witnessed incidents reported, shorter acknowledgement and closure times, greater use of protected/independent channels for senior-power cases, and higher reporter satisfaction at closure. Sustained procedural guarantees and visible outcomes should convert existing trust into higher reporting and durable gains in perceived effectiveness.
This study is limited by its cross-sectional design, self-selection sampling, and sectoral focus on three institutions. Future research should test the model longitudinally, expand to other regulated sectors and GCC settings, and incorporate multi-source or objective indicators (e.g., case-handling timeliness, reported retaliation incidents, and usage rates of internal vs. independent channels). Further work should also examine cultural and organizational moderators (e.g., hierarchy, ethical climate, and trust in anonymity) that may condition the translation of formal protections into perceived safety and reporting behavior.

Supplementary Materials

The following supporting information can be downloaded at: https://www.mdpi.com/article/10.3390/jrfm19010033/s1, Table S1: Part A: Demographics and Role: items included in the questionnaire. Table S2: Part B: Construct items and numbering (Q10–Q35). Table S3: Part C: Open-Ended Items (Q36–Q40).

Author Contributions

Conceptualization, N.A.-T. and S.W.; methodology, N.A.-T. and S.W.; validation, N.A.-T. and S.W.; formal analysis, N.A.-T.; investigation, N.A.-T.; resources, N.A.-T. and S.W.; data curation, N.A.-T.; writing—original draft preparation, N.A.-T.; writing—review and editing, N.A.-T. and S.W.; visualization, N.A.-T.; supervision, S.W.; project administration, N.A.-T. All authors have read and agreed to the published version of the manuscript.

Funding

The authors did not receive fund from any organization for the submitted work.

Institutional Review Board Statement

The study was conducted in accordance with the Declaration of Helsinki and approved by the Institutional Review Board IRB: HBKU-IRB-2025-134, and date of approval is 10 October 2025.

Informed Consent Statement

Informed consent was obtained from all subjects involved in the study.

Data Availability Statement

The original contributions presented in this study are included in the article/Supplementary Materials.

Acknowledgments

This research was supported by Hamad Bin Khalifa University (HBKU).

Conflicts of Interest

The authors declare no conflicts of interest.

References

  1. ACRC. (n.d.). Punishment & detection policy: Protection & reward system for public interest whistleblowers. Available online: https://www.acrc.go.kr/menu.es?mid=a20201030300 (accessed on 10 October 2025).
  2. ADGM. (2024). Whistleblower protection regulations 2024 (Consolidated version September 2025). Available online: https://adgmen.thomsonreuters.com/sites/default/files/net_file_store/ADGM1547_26684_VER20251028.pdf (accessed on 10 October 2025).
  3. Ajzen, I. (1991). The theory of planned behavior. Organizational Behavior and Human Decision Processes, 50(2), 179–211. [Google Scholar] [CrossRef]
  4. Alhaimer, R. (2023). Exploring the attitudes of Kuwait’s residents toward the role of corruption and anti-corruption entities (Nazaha) in Kuwait. Public Integrity, 26(3), 305–321. [Google Scholar] [CrossRef]
  5. Alhejaili, M. (2025). The interplay of money laundering and terrorism financing in Saudi Arabia: A critical examination. Journal of Money Laundering Control, 28(2), 275–291. [Google Scholar] [CrossRef]
  6. Al-Tawil, T. N. E. (2024). Employee whistleblowing: Legislative perspectives and public perceptions in the United Arab Emirates (UAE). Journal of Money Laundering Control, 27(6), 1025–1039. [Google Scholar] [CrossRef]
  7. Al-thbah, H. A. K. (2021). A critical evaluation of the impacts of “Wasta” on employees and organizations in Qatar. Rule of Law and Anti-Corruption, 2021(1), 4. [Google Scholar] [CrossRef]
  8. A&O Shearman, Francis, Y., Odejayi, D., & Ryan, A. (2025, January 28). UAE’s enhanced AML and CTF regime: A journey from grey list to compliance. JD Supra. Available online: https://www.jdsupra.com/legalnews/uae-s-enhanced-aml-and-ctf-regime-a-3850036/ (accessed on 10 October 2025).
  9. Bala, H., Abdulwahab, A. I., Kwanbo, M. L., Khatoon, G., & Karaye, A. (2022). Audit committee attributes and whistle-blowing policy. Koya University Journal of Humanities and Social Sciences (KUJHSS), 5(1), 1–6. [Google Scholar] [CrossRef]
  10. Baljija, S. K., & Min, K.-s. (2023). Evaluating the effectiveness of whistleblower protection: A new index. Data & Policy, 5, e28. [Google Scholar] [CrossRef]
  11. Batolas, D., Perkovic, S., & Mitkidis, P. (2023). Psychological and hierarchical closeness as opposing factors in whistleblowing: A meta-analysis. Journal of Business and Psychology, 38(2), 369–383. [Google Scholar] [CrossRef]
  12. Batson, C. D. (1998). Altruism and prosocial behavior. In D. T. Gilbert, S. T. Fiske, & G. Lindzey (Eds.), The handbook of social psychology (4th ed., pp. 282–316). McGraw-Hill. [Google Scholar]
  13. Bjørkelo, B., Einarsen, S., Nielsen, M. B., & Matthiesen, S. B. (2011). Silence is golden? Characteristics and experiences of self-reported whistleblowers. European Journal of Work and Organizational Psychology, 20(2), 206–238. [Google Scholar] [CrossRef]
  14. Chêne, M. (2012). Centralised versus decentralised anti-corruption institutions. Transparency International. Available online: https://cdn.sanity.io/files/1f1lcoov/production/39b6fe1e027a5d97ae1bbdcf8f9caafb051c761b.pdf (accessed on 10 October 2025).
  15. Choo, L., Grimm, V., Horváth, G., & Nitta, K. (2019). Whistleblowing and diffusion of responsibility: An experiment. European Economic Review, 119, 287–301. [Google Scholar] [CrossRef]
  16. Congress.gov. (2010). H.R.4173—111th congress (2009–2010): Dodd-Frank wall street reform and consumer protection act’ 12 USC 5301 note. Available online: https://www.congress.gov/111/plaws/publ203/PLAW-111publ203.pdf (accessed on 10 October 2025).
  17. CPIB. (n.d.). E-complaint for corrupt conduct: Lodging a corruption complaint. Available online: https://www.cpib.gov.sg/e-services/e-complaint-for-corrupt-conduct/ (accessed on 10 October 2025).
  18. Culiberg, B., & Mihelič, K. K. (2017). The evolution of whistleblowing studies: A critical review and research agenda. Journal of Business Ethics, 146(4), 787–803. [Google Scholar] [CrossRef]
  19. DataGuard Insights. (2024). Implementing an effective whistleblower system: Key benefits and best practices. Available online: https://www.dataguard.com/blog/implementing-an-effective-whistleblower-system (accessed on 28 November 2025).
  20. DFSA. (2022). The DFSA’s whistleblowing regime. Available online: https://365343652932-web-server-storage.s3.eu-west-2.amazonaws.com/files/8616/4925/5494/Whistleblowing_Final.pdf (accessed on 10 October 2025).
  21. DFSA. (2025). The DFSA publishes whistleblowing thematic review. Available online: https://www.dfsa.ae/news/dfsa-publishes-whistleblowing-thematic-review (accessed on 10 October 2025).
  22. DiMaggio, P. J., & Powell, W. W. (1983). The iron cage revisited: Institutional isomorphism and collective rationality in organizational fields. American Sociological Review, 48(2), 147–160. [Google Scholar] [CrossRef]
  23. Dungan, J., Waytz, A., & Young, L. (2015). The psychology of whistleblowing. Current Opinion in Psychology, 6, 129–133. [Google Scholar] [CrossRef]
  24. Dyck, A., Morse, A., & Zingales, L. (2010). Who blows the whistle on corporate fraud? Journal of Finance, 65(6), 2213–2253. [Google Scholar] [CrossRef]
  25. Edmondson, A. C. (1999). Psychological safety and learning behavior in work teams. Administrative Science Quarterly, 44(2), 350–383. [Google Scholar] [CrossRef]
  26. Edrees, H. H., Ismail, M. N. M., Kelly, B., Goeschel, C. A., Berenholtz, S. M., Pronovost, P. J., Al Obaidli, A. A. K., & Weaver, S. J. (2017). Examining influences on speaking up among critical care healthcare providers in the United Arab Emirates. International Journal for Quality in Health Care, 29(7), 948–960. [Google Scholar] [CrossRef]
  27. Efron, B., & Tibshirani, R. J. (1994). An introduction to the bootstrap (1st ed.). Chapman and Hall/CRC. [Google Scholar]
  28. Elmontsri, M., Almashrafi, A., Banarsee, R., & Majeed, A. (2017). Status of patient safety culture in Arab countries: A systematic review. BMJ Open, 7(2), e013487. [Google Scholar] [CrossRef]
  29. Elsalem, B. A. (2022). The enactment of a whistleblowing framework as an accountability mechanism to suppress fraud and wrongdoing: A processual approach to the study of practice at the Qatar Financial Centre Regulatory Authority (QFCRA) [Ph.D. thesis, The University of Sheffield]. Available online: https://etheses.whiterose.ac.uk/33761/ (accessed on 10 October 2025).
  30. Eroglu, S. A., Machleit, K. A., & Davis, L. M. (2003). Empirical testing of a model of online store atmospherics and shopper responses. Psychology & Marketing, 20(2), 139–150. [Google Scholar] [CrossRef]
  31. European Union. (2019). Directive (EU) 2019/1937 of the European Parliament and of the Council of 23 October 2019 on the protection of persons who report breaches of Union law (L 305/17). Available online: http://data.europa.eu/eli/dir/2019/1937/oj (accessed on 10 October 2025).
  32. FATF. (2012–2025). International standards on combating money laundering and the financing of terrorism & proliferation: The FATF recommendations. Available online: https://www.fatf-gafi.org/content/dam/fatf-gafi/recommendations/Feburary%202025%20FATF%20Recommendations.pdf (accessed on 10 October 2025).
  33. FATF. (2024). Outcomes FATF plenary, 21–23 February 2024. Available online: https://www.fatf-gafi.org/en/publications/Fatfgeneral/outcomes-fatf-plenary-february-2024.html (accessed on 10 October 2025).
  34. FCA. (2023). Whistleblowing qualitative assessment survey 2022. Available online: https://www.fca.org.uk/data/whistleblowing-qualitative-assessment-survey-2022 (accessed on 28 November 2025).
  35. Field, A. (2024). Discovering statistics using IBM SPSS statistics (6th ed.). SAGE Publications. [Google Scholar]
  36. Fornell, C., & Larcker, D. F. (1981). Evaluating structural equation models with unobservable variables and measurement error. Journal of Marketing Research, 18(1), 39–50. [Google Scholar] [CrossRef]
  37. Geisser, S. (1975). The predictive sample reuse method with applications. Journal of the American statistical Association, 70(350), 320–328. [Google Scholar] [CrossRef]
  38. Gibbs, T. (2020). Whistleblowing: Protection or discouragement. Journal of Money Laundering Control, 23(3), 591–600. [Google Scholar] [CrossRef]
  39. Guenther, P., Guenther, M., Ringle, C. M., Zaefarian, G., & Cartwright, S. (2025). PLS-SEM and reflective constructs: A response to recent criticism and a constructive path forward. Industrial Marketing Management, 128, 1–9. [Google Scholar] [CrossRef]
  40. Hair, J. F. (2014). A primer on partial least squares structural equation modeling (PLS-SEM). Sage. [Google Scholar]
  41. Hair, J. F., Black, W. C., Babin, B. J., & Anderson, R. E. (2018). Multivariate data analysis (8th ed.). Cengage Learning. [Google Scholar]
  42. Hair, J. F., Hult, G. T. M., Ringle, C. M., & Sarstedt, M. (2017). A primer on partial least squares structural equation modeling (PLS-SEM) (2nd ed.). SAGE Publications. [Google Scholar]
  43. Hair, J. F., Hult, G. T. M., Ringle, C. M., Sarstedt, M., Danks, N. P., & Ray, S. (2021). Partial least squares structural equation modeling (PLS-SEM) using R: A workbook. Springer International Publishing. [Google Scholar]
  44. Hair, J. F., Sarstedt, M., Ringle, C. M., & Gudergan, S. P. (2022). Advanced issues in partial least squares structural equation modeling (2nd ed.). Sage. [Google Scholar]
  45. Hayes, A. F. (2013). Introduction to mediation, moderation, and conditional process analysis: A regression-based approach. The Guilford Press. [Google Scholar]
  46. Henseler, J., Hubona, G., & Ray, P. A. (2016). Using PLS path modeling in new technology research: Updated guidelines. Industrial Management & Data Systems, 116(1), 2–20. [Google Scholar] [CrossRef]
  47. Hofstede, G. (2001). Culture’s consequences: Comparing values, behaviors, institutions, and organizations across nations. Sage. [Google Scholar]
  48. Hooks, K. L., Kaplan, S. E., & Schultz, J. J., Jr. (1994). Enhancing communication to assist in fraud prevention and detection. Auditing: A Journal of Practice & Theory, 13(2), 86–117. [Google Scholar]
  49. Hu, L. t., & Bentler, P. M. (1999). Cutoff criteria for fit indexes in covariance structure analysis: Conventional criteria versus new alternatives. Structural Equation Modeling: A Multidisciplinary Journal, 6(1), 1–55. [Google Scholar] [CrossRef]
  50. ICAC. (2025). Press releases—ICAC to complement national anti-graft policy and scale new heights following fruitful golden jubilee year. Available online: https://www.icac.org.hk/en/p/press/index_id_2141.html (accessed on 29 November 2025).
  51. IFSB. (2009). Guiding principles on Shari’ah governance system for institutions offering Islamic financial services (IFSB-10). Islamic Financial Services Board. Available online: https://www.ifsb.org/wp-content/uploads/2023/10/IFSB-10-December-2009_En.pdf (accessed on 10 October 2025).
  52. IMF. (2023, April). IMF and good governance. International Monetary Fund. Available online: https://www.imf.org/en/About/Factsheets/Sheets/2023/The-IMF-and-Good-Governance (accessed on 10 October 2025).
  53. Issa, A., & Alleyne, A. (2018). Corporate disclosure on anti-corruption practice: A study of social responsible companies in the Gulf Cooperation Council. Journal of Financial Crime, 25(4), 1077–1093. [Google Scholar] [CrossRef]
  54. Jacoby, J. (2002). Stimulus-organism-response reconsidered: An evolutionary step in modeling (consumer) behavior. Journal of Consumer Psychology, 12(1), 51–57. [Google Scholar] [CrossRef]
  55. Kampourakis, I. (2021). Whistleblowers as regulatory intermediaries: Instrumental and reflexive considerations in decentralizing regulation. Regulation & Governance, 15(3), 745–759. [Google Scholar] [CrossRef]
  56. Kaplan, S. E., & Schultz, J. J. (2007). Intentions to report questionable acts: An examination of the influence of anonymous reporting channel, internal audit quality, and setting. Journal of Business Ethics, 71(2), 109–124. [Google Scholar] [CrossRef]
  57. Kaptein, M. (2011). From inaction to external whistleblowing: The influence of the ethical culture of organizations on employee responses to observed wrongdoing. Journal of Business Ethics, 98(3), 513–530. [Google Scholar] [CrossRef]
  58. Keil, M., Tiwana, A., Sainsbury, R., & Sneha, S. (2010). Toward a theory of whistleblowing intentions: A benefit-to-cost differential perspective. Decision Sciences, 41(4), 787–812. [Google Scholar] [CrossRef]
  59. Lee, S., Choi, J.-H., Kim, H., & Baek, S. (2023). A comparative study of information literacy study trends between Korea and other countries using keyword networks. LIBRI, 73(1), 51–62. [Google Scholar] [CrossRef]
  60. Lee, S., & Park, H. (2023). Training efficacy and behavioral intentions: A linear analysis. Journal of Training and Development, 38(4), 310–328. [Google Scholar]
  61. Malik, R. F., Azar, P., Taimounti, A., Buljac-Samardžić, M., Hilders, C. G., & Scheele, F. (2024). How do cultural elements shape speak-up behavior beyond the patient safety context? An interprofessional perspective in an obstetrics and gynecology department. Frontiers in Medicine, 11, 1345316. [Google Scholar] [CrossRef]
  62. Maslen, C. (2023). The impact of grey listing by the Financial Action Task Force (FATF): A regional focus on Sub-Saharan Africa (U4 Helpdesk Answer 2023:24). U4 Anti-Corruption Resource Centre, Chr. Michelsen Institute. Available online: https://www.u4.no/publications/the-impact-of-grey-listing-by-the-financial-action-task-force-fatf-a-regional-focus-on-sub-saharan-africa (accessed on 10 October 2025).
  63. Mehrabian, A., & Russell, J. A. (1974). An approach to environmental psychology. MIT Press. [Google Scholar]
  64. Mrowiec, D. (2022). Factors influencing internal whistleblowing. A systematic review of the literature. Journal of Economics and Management, 44, 142–186. [Google Scholar] [CrossRef]
  65. Mulyono, V. D., & Sari, M. R. (2025). Work environment factors and retaliations against whistleblowing intention. Asia Pacific Fraud Journal, 10(1), 47–58. [Google Scholar] [CrossRef]
  66. Near, J. P., & Miceli, M. P. (1985). Organizational dissidence: The case of whistle-blowing. Journal of Business Ethics, 4(1), 1–16. [Google Scholar] [CrossRef]
  67. Newman, A., Donohue, R., & Eva, N. (2017). Psychological safety: A systematic review of the literature. Human Resource Management Review, 27(3), 521–535. [Google Scholar] [CrossRef]
  68. O’brien, R. M. (2007). A caution regarding rules of thumb for variance inflation factors. Quality & Quantity, 41(5), 673–690. [Google Scholar] [CrossRef]
  69. OECD. (2013). Specialised anti-corruption institutions—Review of models: Second edition. OECD Publishing. [Google Scholar] [CrossRef]
  70. OECD. (2016). Committing to effective whistleblower protection. OECD Publishing. [Google Scholar] [CrossRef]
  71. OECD. (2024). OECD guidelines on corporate governance of state-owned enterprises 2024. OECD Publishing. [Google Scholar] [CrossRef]
  72. Park, H., & Blenkinsopp, J. (2009). Whistleblowing as planned behavior—A survey of South Korean police officers. Journal of Business Ethics, 85(4), 545–556. [Google Scholar] [CrossRef]
  73. Penner, L. A., Dovidio, J. F., Piliavin, J. A., & Schroeder, D. A. (2005). Prosocial behavior: Multilevel perspectives. Annual Review of Psychology, 56, 365–392. [Google Scholar] [CrossRef]
  74. Pfattheicher, S. (2022). Prosocial behavior: A review of concepts and prospects. Current Opinion in Psychology, 44, 103–108. [Google Scholar] [CrossRef]
  75. Podsakoff, P. M., MacKenzie, S. B., Lee, J.-Y., & Podsakoff, N. P. (2003). Common method biases in behavioral research: A critical review of the literature and recommended remedies. Journal of Applied Psychology, 88(5), 879–903. [Google Scholar] [CrossRef]
  76. Prevention of Corruption Act 1960, s. 36. (2020). Available online: https://sso.agc.gov.sg/Act/PCA1960?ProvIds=pr36- (accessed on 15 October 2025).
  77. Puni, A., & Hilton, S. K. (2020). Power distance culture and whistleblowing intentions: The moderating effect of gender. International Journal of Ethics and Systems, 36(2), 217–234. [Google Scholar] [CrossRef]
  78. QFCRA. (2020). QFC employment regulations—Version 7 (Amended). Available online: https://www.qfc.qa/-/media/project/qfc/qfcwebsite/documentfiles/resource-center/employment-standards-office/regulations-and-rules/qfc-employment-regulations-ver-7-2020.pdf (accessed on 10 October 2025).
  79. QFCRA. (2023). Whistle-blowing reporting guidelines. Available online: https://www.qfc.qa/-/media/files/whistleblowing-guidance-manual--eng---final.pdf (accessed on 10 October 2025).
  80. QFCRA. (2025a). Article 16—Whistleblowing. Available online: https://qfcra-en.thomsonreuters.com/sites/default/files/net_file_store/QFCRA_4323_VER8.pdf (accessed on 10 October 2025).
  81. QFCRA. (2025b). GENE–4A.2.2–Content of protected reporting policy. Available online: https://qfcra-en.thomsonreuters.com/rulebook/gene-4a22-content-protected-reporting-policy (accessed on 10 October 2025).
  82. QFMA. (2025). QFMA’s board decision no. (5) of 2025: Concerning the issuance of governance code for listed companies. Available online: https://www.qfma.org.qa/English/rulesregulations/RulesDox/Governance%20Code%20for%20Listed%20Companies.pdf (accessed on 10 October 2025).
  83. Quah, J. S. T. (2011). Curbing corruption in Asian countries: An impossible dream? (Vol. 20). Research in public policy analysis and management. Emerald Group Publishing Limited. [Google Scholar] [CrossRef]
  84. Rahman, K. (2020). Saudi Arabia: An overview of corruption and anti-corruption. Transparency International Anti-Corruption Helpdesk. Available online: https://knowledgehub.transparencycdn.org/helpdesk/Country-profile-Saudi-Arabia-2020__PR.pdf (accessed on 10 October 2025).
  85. Russell, J. A., & Pratt, G. (1980). A description of the affective quality attributed to environments. Journal of Personality and Social Psychology, 38(2), 311–322. [Google Scholar] [CrossRef]
  86. Sarbanes–Oxley Act of 2002, 18 U.S.C. § 1514A. (2002). Available online: https://www.govinfo.gov/link/uscode/18/1514A (accessed on 15 October 2025).
  87. Schnackenberg, A. K., & Tomlinson, E. C. (2016). Organizational transparency: A new perspective on managing trust in organization-stakeholder relationships. Journal of Management, 42(7), 1784–1810. [Google Scholar] [CrossRef]
  88. SEC. (2011). Whistleblower program. Available online: https://www.sec.gov/spotlight/dodd-frank/whistleblower.shtml (accessed on 10 October 2025).
  89. SGX Group. (n.d.). About SGX RegCo. Available online: https://regco.sgx.com/regco/about-sgx-regco (accessed on 10 October 2025).
  90. SGX Group. (2022). Amendments to the whistleblowing framework: Amendments to mainboard rules. Available online: https://rulebook.sgx.com/sites/default/files/net_file_store/AMENDMENTS_TO_WHISTLEBLOWING_(MAINBOARD)_1_January_2022.pdf (accessed on 10 October 2025).
  91. SGX Group. (2025). SGX listing rule 1207(18A)–(18B): Whistleblowing policy, independent investigation function and confidentiality (Mainboard). Available online: https://rulebook.sgx.com/rulebook/1207 (accessed on 10 October 2025).
  92. Shmueli, G., Sarstedt, M., Hair, J. F., Cheah, J.-H., Ting, H., Vaithilingam, S., & Ringle, C. M. (2019). Predictive model assessment in PLS-SEM: Guidelines for using PLSpredict. European Journal of Marketing, 53(11), 2322–2347. [Google Scholar] [CrossRef]
  93. Siddique, M. A., Nobanee, H., Atayah, O. F., & Bayzid, M. K. (2022). Anti-money laundering and counter-terrorism financing disclosure by money exchange providers in the GCC countries. Journal of Money Laundering Control, 25(4), 833–842. [Google Scholar] [CrossRef]
  94. Singh, R. K., & Roth, M. (2023). Harmonizing data from open-ended and closed-ended quantity questions with observed score equating. Survey Research Methods, 17(2), 177–191. [Google Scholar] [CrossRef]
  95. SKRINE. (2019, September 20). BNM issues policy document on Shariah governance. Skrine—Advocates & Solicitors. Available online: https://www.skrine.com/insights/alerts/september-2019/bnm-issues-policy-document-on-shahriah-governance (accessed on 10 October 2025).
  96. State of Qatar. (2011, November 29). Qatar emiri decision No. 75/2011: On the establishment of the administrative control and transparency authority. Administrative Control and Transparency Authority (ACTA). Available online: https://www.acta.gov.qa/en-us/AboutActa/Pages/Emiri-Decision.aspx (accessed on 10 October 2025).
  97. Statutes of the Republic of Korea. (2024). Public interest whistleblower protection act–Act no. 20385. Available online: https://elaw.klri.re.kr/eng_service/lawView.do?hseq=69285&lang=ENG (accessed on 10 October 2025).
  98. Stone, M. (1974). Cross-validatory choice and assessment of statistical predictions. Journal of the Royal Statistical Society: Series B (Methodological), 36(2), 111–133. [Google Scholar] [CrossRef]
  99. Stone, T. H., Jawahar, I. M., & Kisamore, J. L. (2010). Predicting academic misconduct intentions and behavior using the theory of planned behavior and personality. Basic and Applied Social Psychology, 32(1), 35–45. [Google Scholar] [CrossRef]
  100. Streukens, S., & Leroi-Werelds, S. (2016). Bootstrapping and PLS-SEM: A step-by-step guide to get more out of your bootstrap results. European Management Journal, 34(6), 618–632. [Google Scholar] [CrossRef]
  101. Taber, K. S. (2018). The use of Cronbach’s Alpha when developing and reporting research instruments in science education. Research in Science Education, 48(6), 1273–1296. [Google Scholar] [CrossRef]
  102. Tavakoli, A., Gibbs, T., & Manesh, M. (2024). The interplay of ethical decision making and legal frameworks for whistleblowing: The UAE example. International Journal of Disclosure and Governance, 21(3), 447–461. [Google Scholar] [CrossRef]
  103. Taylor, E. Z., & Curtis, M. B. (2013). Whistleblowing in audit firms: Organizational response and power distance. Behavioral Research in Accounting, 25(2), 21–43. [Google Scholar] [CrossRef]
  104. Taylor, O. E. V., Philpot, R., Fitton, O., Walkington, Z., & Levine, M. (2024). Police whistleblowing: A systematic review of the likelihood (and the barriers and facilitators) of the willingness of police officers to report the misconduct of fellow officers. Journal of Criminal Justice, 91, 102170. [Google Scholar] [CrossRef]
  105. Treviño, L. K., Weaver, G. R., & Reynolds, S. J. (2014). Behavioral ethics in organizations: A review. Journal of Management, 40(4), 949–977. [Google Scholar] [CrossRef]
  106. Vandekerckhove, W. (2016). Whistleblowing and organizational social responsibility: A global assessment. Routledge. [Google Scholar]
  107. Yeoh, P. (2014). Whistleblowing laws: Before and after Sarbanes–Oxley. International Journal of Disclosure and Governance, 12(3), 254–273. [Google Scholar] [CrossRef]
  108. Yurttagül, H. (2021). Whistleblower protection by the Council of Europe, the European Court of Human Rights and the European Union: An emerging consensus. German Yearbook of International Law, 64(1), 555–558. [Google Scholar] [CrossRef]
  109. Zhan, X., Wu, J., & Jie, Y. (2025). How and when psychological safety impacts employee innovation: The roles of thriving at work and regulatory focus. Current Psychology, 44(5), 3736–3746. [Google Scholar] [CrossRef]
Figure 1. Conceptual Synthesis Model of Whistleblowing Effectiveness (S–O–R Framework). Organizational stimuli (TAW, TAC, RM, LPF) predict whistleblowing effectiveness (WBE), with fear of retaliation (FOR) specified as the mediator.
Figure 1. Conceptual Synthesis Model of Whistleblowing Effectiveness (S–O–R Framework). Organizational stimuli (TAW, TAC, RM, LPF) predict whistleblowing effectiveness (WBE), with fear of retaliation (FOR) specified as the mediator.
Jrfm 19 00033 g001
Figure 2. Residual-versus-fitted plots used to assess homoscedasticity in the regression models.
Figure 2. Residual-versus-fitted plots used to assess homoscedasticity in the regression models.
Jrfm 19 00033 g002
Figure 3. Measurement Model of the Study. PLS-SEM measurement model showing the study constructs and their indicators (final measurement specification).
Figure 3. Measurement Model of the Study. PLS-SEM measurement model showing the study constructs and their indicators (final measurement specification).
Jrfm 19 00033 g003
Figure 4. PLS-SEM structural model summarizing the tested paths among constructs.
Figure 4. PLS-SEM structural model summarizing the tested paths among constructs.
Jrfm 19 00033 g004
Figure 5. Structural model comparison before vs. after introducing fear of retaliation (FOR) as mediator.
Figure 5. Structural model comparison before vs. after introducing fear of retaliation (FOR) as mediator.
Jrfm 19 00033 g005
Figure 6. Summary of mediation results by contrasting total, direct, and indirect effects via FOR. The results (Table 7) show that FOR significantly predicts WBE (β = 0.261, t = 4.030, p < 0.001), highlighting the importance of perceived psychological safety in promoting whistleblowing. TAW, TAC, and RM have significant direct effects on both FOR and WBE, with TAW showing the most substantial impact (β = 0.322, t = 6.360, p < 0.001). In contrast, the LPF does not significantly influence FOR or WBE (βs = −0.035 and −0.018, p > 0.05), indicating minimal direct or indirect effects in this model.
Figure 6. Summary of mediation results by contrasting total, direct, and indirect effects via FOR. The results (Table 7) show that FOR significantly predicts WBE (β = 0.261, t = 4.030, p < 0.001), highlighting the importance of perceived psychological safety in promoting whistleblowing. TAW, TAC, and RM have significant direct effects on both FOR and WBE, with TAW showing the most substantial impact (β = 0.322, t = 6.360, p < 0.001). In contrast, the LPF does not significantly influence FOR or WBE (βs = −0.035 and −0.018, p > 0.05), indicating minimal direct or indirect effects in this model.
Jrfm 19 00033 g006
Figure 7. Proposed Institutional Framework for Strengthening Whistleblowing Effectiveness in the GCC.
Figure 7. Proposed Institutional Framework for Strengthening Whistleblowing Effectiveness in the GCC.
Jrfm 19 00033 g007
Table 1. Statistical Characteristics of Constructs.
Table 1. Statistical Characteristics of Constructs.
ConstructMinMaxMeanSDSkewnessKurtosis
Whistleblowing Effectiveness (WBE)1.005.003.980.83−1.051.54
Fear of Retaliation (FOR)1.005.004.010.75−0.820.99
Training and Awareness (TAW)1.335.004.160.71−0.850.74
Reporting and Monitoring (RM)1.005.003.990.81−0.871.40
Legislative and Policy Framework (LPF)1.005.003.820.72−0.631.54
Transparency and Accountability (TAC)1.005.004.120.70−1.022.16
Table 2. Tests of Normality (Kolmogorov–Smirnov and Shapiro–Wilk Test).
Table 2. Tests of Normality (Kolmogorov–Smirnov and Shapiro–Wilk Test).
ConstructKolmogorov–Smirnov (K-S)dfpShapiro–Wilk (S-W)dfp
WBE0.1423540.0000.9093540.000
FOR0.1413540.0000.9253540.000
TAC0.1683540.0000.9033540.000
TAW0.1323540.0000.9103540.000
RM0.2083540.0000.8853540.000
LPF0.1543540.0000.9293540.000
Table 3. Glejser test results.
Table 3. Glejser test results.
ModelUnstandardized CoefficientsStandardized CoefficientstSig.
BStd. ErrorBeta
1(Constant)0.8180.100 8.1840.000
FOR−0.0730.038−0.192−1.9060.057
TAC−0.0100.041−0.025−0.2450.807
TAW−0.0250.034−0.063−0.7470.455
RM−0.0120.033−0.033−0.3590.720
LPF−0.0110.024−0.028−0.4710.638
Note. Dependent variable (WBE) = absolute residuals (WBE_RES). None of the predictors were statistically significant, indicating no evidence of heteroscedasticity.
Table 4. Summary of test results for structural model.
Table 4. Summary of test results for structural model.
Pathβ-Valuest-Valuesp-ValuesDecision
TAC → WBE0.3074.1210.000Significant
TAW → WBE0.4418.6090.000Significant
RM → WBE0.2263.6180.000Significant
LPF → WBE−0.0260.7280.467Insignificant
Table 5. Study Hypotheses.
Table 5. Study Hypotheses.
HypothesesDecision
H1: Transparency and accountability positively influence Whistleblowing Effectiveness.Accepted
H2: Training and Awareness positively influence Whistleblowing Effectiveness.Accepted
H3: Reporting and Monitoring Mechanisms positively influence Whistleblowing Effectiveness.Accepted
H4: Legislative and Policy Framework positively influence Whistleblowing Effectiveness.Rejected
Table 6. Summary of mediation analysis.
Table 6. Summary of mediation analysis.
HypothesisPathDirect Effect
(β, t, p)
Indirect Effect via FOR
(β, t, p)
Total
Effect
Mediation TypeDecision
H5aTAC → FOR → WBE0.307, t = 4.121, p < 0.0010.079, t = 2.68,
p = 0.007
0.386PartialSupported
H5bTAW → FOR → WBE0.441, t = 8.609, p < 0.0010.103, t = 3.741,
p = 0.000
0.544PartialSupported
H5cRM → FOR → WBE0.226, t = 3.618, p < 0.0010.074, t = 2.95,
p = 0.003
0.300PartialSupported
H5dLPF → FOR → WBE−0.026, t = 0.728, p = 0.467−0.009, t = 0.937,
p = 0.330
−0.035No MediationNot Supported
Table 8. Confidence interval results.
Table 8. Confidence interval results.
EstimateMean2.5%97.5%
FOR → WBE0.2610.2580.1360.391
LPF → FOR−0.035−0.031−0.0980.036
LPF → WBE−0.018−0.015−0.0850.055
RM → FOR0.2850.2850.1490.421
RM → WBE0.1550.1580.0410.287
TAC → FOR0.3040.3020.1550.438
TAC → WBE0.2380.2310.0880.365
TAW → FOR0.3970.3960.3000.499
TAW → WBE0.3220.3260.2260.425
Table 9. Robustness Check Statistics.
Table 9. Robustness Check Statistics.
PathMain Model
(With Controls) β
Main Model tRobustness Model
(No Controls) β
Robustness
Model t
Sig.
TAC → WBE0.3074.1210.3054.098Sig.
TAW → WBE0.4418.6090.4388.512Sig.
RM → WBE0.2263.6180.2243.598Sig.
LPF → WBE−0.0260.728−0.0270.745Insignificant
FOR → WBE−0.1843.221−0.1823.198Sig.
ModelR2 WBEQ2 WBE
Main Model (With Controls)0.7550.743
Robustness Mode l
(No Controls)
0.7480.738
Disclaimer/Publisher’s Note: The statements, opinions and data contained in all publications are solely those of the individual author(s) and contributor(s) and not of MDPI and/or the editor(s). MDPI and/or the editor(s) disclaim responsibility for any injury to people or property resulting from any ideas, methods, instructions or products referred to in the content.

Share and Cite

MDPI and ACS Style

Al-Thani, N.; Wright, S. Whistleblowing in Emerging Financial Systems: Model Development and Mixed-Methods Evidence from Banks in Qatar. J. Risk Financial Manag. 2026, 19, 33. https://doi.org/10.3390/jrfm19010033

AMA Style

Al-Thani N, Wright S. Whistleblowing in Emerging Financial Systems: Model Development and Mixed-Methods Evidence from Banks in Qatar. Journal of Risk and Financial Management. 2026; 19(1):33. https://doi.org/10.3390/jrfm19010033

Chicago/Turabian Style

Al-Thani, Najla, and Steven Wright. 2026. "Whistleblowing in Emerging Financial Systems: Model Development and Mixed-Methods Evidence from Banks in Qatar" Journal of Risk and Financial Management 19, no. 1: 33. https://doi.org/10.3390/jrfm19010033

APA Style

Al-Thani, N., & Wright, S. (2026). Whistleblowing in Emerging Financial Systems: Model Development and Mixed-Methods Evidence from Banks in Qatar. Journal of Risk and Financial Management, 19(1), 33. https://doi.org/10.3390/jrfm19010033

Article Metrics

Back to TopTop