Next Article in Journal
Deconstructing the Enron Bubble: The Context of Natural Ponzi Schemes and the Financial Saturation Hypothesis
Previous Article in Journal
On the Nature and Security of Expiring Digital Cash
 
 
Font Type:
Arial Georgia Verdana
Font Size:
Aa Aa Aa
Line Spacing:
Column Width:
Background:
Article

Economic Risk and Cryptocurrency: What Drives Global Digital Asset Adoption?

by
Vyacheslav Stupak
Department of Economics, University College London, London WC1E 6BT, UK
J. Risk Financial Manag. 2025, 18(8), 453; https://doi.org/10.3390/jrfm18080453
Submission received: 1 July 2025 / Revised: 3 August 2025 / Accepted: 7 August 2025 / Published: 14 August 2025
(This article belongs to the Special Issue Institutional Investors and Cryptocurrency)

Abstract

Cryptocurrency is often viewed as a hedge against economic instability, yet the extent to which economic risk drives digital asset adoption remains unclear. This study asks to what extent does economic risk shape global cryptocurrency adoption? To address this question, the research investigates how variables such as inflation, corruption, unemployment, and exchange rate volatility influence adoption patterns. Using panel data from 41 countries between 2019 and 2024, the study employs country fixed-effects regression models and Principal Component Analysis. A novel Regulatory Permissiveness Index is introduced to evaluate the role of national regulatory environments. The findings show that cryptocurrency adoption is primarily associated with structural enablers such as GDP per capita, internet penetration, and regulatory clarity. Among the economic risk indicators, higher corruption and lower unemployment significantly predict adoption. Other economic factors, such as inflation and exchange rate volatility, are not consistently significant. The results suggest that economic development and digital infrastructure, rather than reactive responses to economic crises, are the main drivers of cryptocurrency adoption. Nonetheless, the significance of corruption highlights the role of institutional dissatisfaction in adoption behaviour, even in economically stable settings.

1. Introduction

The emergence of blockchain-based assets has redefined the boundaries of global finance, altering the ways in which governments, companies, and people function. One of the most groundbreaking innovations is cryptocurrency, a decentralised and borderless digital currency that rapidly evolves and poses a challenge to conventional financial systems (Siripurapu & Berman, 2024). Although cryptocurrencies offer the potential for financial independence, their swift growth raises important issues, including susceptibility to fraud, extreme price fluctuations, and a general lack of public understanding. These contrasting perspectives ignited worldwide discussions, framing cryptocurrency either as a gateway to inclusive financial opportunities or as a refuge during periods of institutional breakdown.

1.1. Literature Gap

Previous research has linked moments of heightened economic uncertainty, such as during the Ukraine–Russia conflict in 2022 and the 2023 Israel–Hamas conflict, with fluctuations in cryptocurrency markets, including market volatility and price changes (Appiah-Otoo, 2023; Johnson, 2024). Despite this, no research has investigated how economic risk factors influence the adoption of cryptocurrency, nor has it evaluated which of these factors is a more significant predictor. This study seeks to fill this gap by addressing the following question: to what extent does economic risk drive global cryptocurrency adoption?
This study is the first to empirically assess how economic risk influences cryptocurrency adoption in various countries, utilizing panel data for analysis. The results are useful for policymakers, as gaining insights into the factors that encourage or hinder the adoption of digital assets can guide regulatory approaches, the development of digital infrastructure, and economic policy (Shahzad et al., 2024). Moreover, the rapid expansion of digital assets poses challenges to the efforts to combat money laundering, the protection of consumers and investors, and the integrity of the financial system. Therefore, it is essential to identify the primary factors driving adoption to protect national security and financial stability.

1.2. Key Findings

This research yields several key findings. Firstly, economic growth and digital infrastructure emerge as the most significant factors influencing digital asset adoption. A higher GDP per capita and increased internet access are strongly linked to greater use of cryptocurrencies, indicating that adoption tends to be more prevalent in affluent, digitally engaged societies. Consequently, nations with higher GDP per capita and better digital connectivity can anticipate increased adoption rates in the near future.
Second, a more permissive regulatory environment encourages greater adoption. By incorporating a newly developed regulatory index, it becomes evident that nations with comprehensive regulatory frameworks see higher rates of adoption. This indicates that, instead of stifling innovation, clear regulations can help legitimise the market.
Among the economic risk variables, only corruption and unemployment emerged as statistically significant predictors of cryptocurrency adoption. Specifically, countries with lower CPI1 scores (that is, higher perceived corruption) and lower unemployment levels demonstrated higher adoption rates. These findings suggest a dual mechanism at play; while economic stability may enable opportunity-driven adoption, institutional distrust, particularly in corrupt settings, appears to push individuals toward decentralised alternatives, even in otherwise stable macroeconomic environments.

1.3. Organization

This study begins by surveying the existing literature on digital assets, highlighting theoretical and empirical gaps that inform the central research question. It then introduces relevant theoretical frameworks for technology adoption, which guide the formulation of empirically testable hypotheses. The Section 3 justifies the selection of variables and outlines the econometric approach employed to assess the relationship between economic risk and cryptocurrency adoption. The results are subsequently presented and interpreted in light of these frameworks, with particular attention to their policy relevance. The paper concludes by synthesizing the core findings and offering actionable insights for regulators and stakeholders in the digital finance ecosystem.

1.4. Contribution to Literature

This study makes three key contributions to the literature on cryptocurrency adoption. First, it introduces a novel Regulatory Permissiveness Index, which offers a country-level measure of legal clarity and institutional support for digital assets. This index enables a more precise analysis of how regulatory environments shape adoption behaviour. Second, the study provides empirical evidence for a dual-path model of cryptocurrency adoption, distinguishing between opportunity-driven uptake in structurally advanced contexts and constraint-driven adoption in settings marked by institutional failure. Third, the findings highlight the policy relevance of digital infrastructure and governance quality, offering guidance for regulators seeking to balance innovation with financial stability. Together, these contributions expand the theoretical and empirical understanding of the complex conditions under which decentralised financial technologies gain traction.

2. Literature Review

2.1. Definitions

Digital assets represent a broad class of blockchain-enabled instruments, including cryptocurrencies, stablecoins, non-fungible tokens (NFTs), and central bank digital currencies (CBDCs) (Chiu & Monnet, 2024). Among these, decentralised cryptocurrencies, most notably Bitcoin and Ethereum, constitute the primary focus of this study. Bitcoin, in particular, continues to dominate the market, accounting for over 60% of total cryptocurrency market capitalization in 2025 (shown on Figure 1). Given their decentralised nature and market prominence, these assets offer a valuable lens through which to examine broader patterns of adoption and financial behaviour in the digital economy.
Owing to their decentralised structure and limited reliance on institutional intermediaries, cryptocurrencies are often portrayed as financial instruments well-suited for navigating environments characterised by heightened uncertainty in traditional institutions. This perception underscores the importance of examining the economic conditions that shape adoption patterns. In this study, “economic risk” is defined as the potential for macroeconomic disruption that may undermine economic performance or erode investor confidence (Hulatt & Freitas, 2024). “Economic risk” is operationalised through the following three indicators: inflation rates, unemployment levels, and exchange rate volatility. Together, they offer a multidimensional measure of macroeconomic fragility that may influence individuals’ decisions to adopt decentralised financial alternatives.

2.2. Cryptocurrency as a Hedge Against Economic Risk

One of the foundational ideologies underpinning cryptocurrency is the rejection of centralised authority in favour of financial autonomy and user sovereignty. Early adoption was closely linked to libertarian and right-leaning movements that emphasised privacy, individual liberty, and minimal state intervention (Renieris, 2022). Reflecting this ethos, the cryptocurrency ecosystem often champions a decentralised system in which individuals can transact and store value independent of traditional financial institutions. Although this philosophy implies a detachment from mainstream economic systems, it simultaneously positions cryptocurrencies as adaptive tools that respond to, if not thrive on, financial instability. Empirical studies support this association, showing that economic shocks significantly affect cryptocurrency price and volatility, with notable spikes during periods of heightened uncertainty (Krakower, 2023). While these dynamics have contributed to the narrative of cryptocurrencies as hedging instruments, little empirical research has investigated whether such risks influence actual adoption behaviour from digital asset users. This study seeks to address this gap by examining how economic risk conditions shape cryptocurrency uptake across countries.

2.3. Risks Associated with Cryptocurrency Expansion

Understanding the drivers behind cryptocurrency adoption is critical, as the widespread use of decentralised digital currencies may pose systemic risks to traditional monetary frameworks. Chief among these concerns is the potential for currency substitution, where individuals opt to transact in cryptocurrencies rather than the national currency. Such behaviour can undermine the effectiveness of monetary policy, weaken exchange rate stability, and circumvent capital controls, thereby eroding a state’s ability to manage its financial system and respond to economic shocks.
The International Monetary Fund (IMF) has raised concerns that the growing popularity of cryptocurrencies, particularly as speculative assets, may erode the effectiveness of traditional monetary policy, especially in economies with weak institutions and volatile currencies (Adrian, 2023). This phenomenon, referred to as “cryptoization,” occurs when individuals substitute local fiat currencies with digital alternatives, thereby reducing the transmission power of policy instruments such as interest rate adjustments. As the use of central bank-issued money declines, governments may also experience a loss in seigniorage revenue, prompting potential increases in taxation to offset fiscal imbalances, actions that could, in turn, dampen economic growth and financial stability (Adrian, 2023).
Cryptocurrencies also present a significant capital flow risk by allowing individuals and institutions to circumvent formal financial channels and government-imposed capital controls. In jurisdictions with stringent restrictions on foreign exchange or cross-border transfers, digital assets provide a decentralised, and often pseudonymous, mechanism for reallocating capital beyond the reach of regulatory oversight (BIS, 2023). This undermines the state’s capacity to manage balance of payments, stabilise exchange rates, and maintain adequate foreign currency reserves. Consequently, the expansion of cryptocurrency adoption may exacerbate capital flight, particularly in emerging market economies with already fragile monetary and financial systems (Copestake et al., 2023).
A central risk associated with cryptocurrencies lies in their widespread use as speculative investment vehicles. Unlike traditional currencies, many cryptocurrencies are acquired not for transactional utility but in anticipation of substantial capital gains. This speculative behaviour renders the market highly vulnerable to asset bubbles. As Malkiel (2024) notes, one hallmark of a financial bubble is a rapid and disproportionate increase in asset prices detached from intrinsic value. Bitcoin, for instance, has exhibited intraday price swings exceeding 30%, underscoring the extreme volatility that characterises the market. Such fluctuations have led economists to caution that cryptocurrencies may represent one of the most pronounced financial bubbles of the modern era (Roubini, 2021).
The collapse of a cryptocurrency bubble could have far-reaching implications for financial stability, particularly if households, firms, or financial institutions maintain overexposed or unhedged positions in digital assets. In such a scenario, central banks would confront two primary risks. First, the solvency of supervised financial institutions may be compromised, especially if crypto-related debt instruments proliferate beyond the reach of regulatory oversight. Second, a sudden wave of deleveraging and default could trigger systemic disruptions, destabilizing credit markets, undermining price stability, and impairing the effectiveness of monetary policy transmission. These risks underscore the urgency of understanding the structural and behavioural drivers of cryptocurrency adoption as a prerequisite for safeguarding macroeconomic and financial system resilience.

2.4. Research Puzzle

A widely cited advantage of cryptocurrencies is their potential function as a hedge during periods of elevated economic uncertainty. Empirical studies suggest that as perceived risks increase, individuals and institutional investors reallocate capital into alternative assets, such as cryptocurrencies, to diversify portfolios (Yilmazkuday, 2024). While a growing body of literature has explored how crises influence cryptocurrency prices and volatility, comparatively less attention has been paid to how these risk factors influence adoption behaviour at the population level. Thus, the central research puzzle concerns whether rising economic risk merely intensifies speculative activity among existing users or whether it actively motivates new participants to start using cryptocurrencies as a strategic response to institutional fragility or macroeconomic instability.
This research carries substantial implications for regulatory bodies, international financial institutions, and policymakers aiming to anticipate and manage the socio-economic consequences of digital asset expansion. As the global adoption of cryptocurrencies continues to grow, the development of comprehensive regulatory frameworks becomes increasingly urgent to safeguard consumer interests, contain systemic financial vulnerabilities, and uphold the effectiveness of monetary policy. In parallel, the study offers strategic insights for fintech innovators, global organizations, and institutional investors by identifying the economic environments in which digital asset adoption is most likely to occur. Understanding these enabling conditions can inform targeted interventions, risk assessments, and innovation strategies in rapidly evolving financial landscapes.

2.5. What Influences Adoption?

2.5.1. Innovation Diffusion

Innovation Diffusion Theory (IDT), originally conceptualised by Rogers (1962), offers a valuable framework for analysing the adoption dynamics of cryptocurrency technologies. IDT seeks to explain how, why, and at what rate new innovations disseminate across social systems. Central to the theory is the categorization of adopters into five groups (innovators, early adopters, early majority, late majority, and laggards), each defined by distinct levels of risk tolerance, information access, and openness to change (as visualised on Figure 2). This stratification helps illuminate the varying motivations and structural conditions that influence the pace and pattern of cryptocurrency adoption across countries and demographic groups.
In the context of Bitcoin, the initial phase of adoption was driven by innovators, technologically sophisticated individuals who recognised the disruptive potential of decentralised digital currency and actively contributed to its early development and dissemination. These actors were instrumental in establishing the foundational user base and legitimizing the technology within niche online communities. As awareness grew, adoption expanded to the early adopters, who perceived Bitcoin as a viable alternative to conventional financial systems. Attracted by its decentralization, lower transaction costs, and enhanced security features inherent to blockchain technology, this cohort helped validate the currency’s functional appeal. Their engagement paved the way for uptake by the early majority, facilitating a broader diffusion of cryptocurrency use beyond technocratic circles and into more mainstream financial discourse.
The spread of cryptocurrency does not follow a straightforward path. Several factors affect how quickly and to what degree new technologies are adopted, which is known as “absorptive capacity.” This term refers to a country’s capability to adopt and incorporate emerging technologies (Cohen & Levinthal, 1990). This concept encompasses the economic, digital, and regulatory conditions that determine whether technological innovations reach widespread adoption. Empirical research demonstrates that GDP per capita is positively correlated with cryptocurrency adoption, suggesting that economically advanced countries possess the financial and technological means to engage with digital assets (Bhimani et al., 2022). Given that blockchain is a network-based technology, the robustness of a country’s digital infrastructure, particularly internet penetration and connectivity, further facilitates adoption (Sergio & Wedemeier, 2025). Moreover, while early adopters may engage with cryptocurrencies despite legal ambiguity, broader diffusion to the early and late majority typically requires regulatory clarity. In the context of IDT, legal frameworks reduce perceived uncertainty and increase compatibility with existing financial norms, helping to lower adoption barriers for risk-averse users (Blind, 2012; Shahzad et al., 2024). Taken together, these findings underscore that the widespread adoption of cryptocurrency is contingent not solely on innovation appeal or user demand but on a nation’s absorptive capacity, defined by economic wealth, digital infrastructure, and supportive regulatory environments.

2.5.2. Exit, Voice, and Loyalty

Hirschman’s (1972) Exit, Voice, and Loyalty (EVL) framework offers a valuable behavioural and institutional lens through which to interpret cryptocurrency adoption. According to the model, individuals confronted with declining trust in formal systems, such as governments, regulatory institutions, or financial authorities, can respond in one of three ways: by attempting reform through “voice,” remaining “loyal” despite grievances, or choosing to “exit” by disengaging from the system altogether. In the context of financial governance, “exit” increasingly manifests as the adoption of decentralised digital assets, particularly in settings where opportunities for voice are constrained (for example, authoritarian regimes or highly corrupt environments) and loyalty is eroded by chronic economic mismanagement. This behavioural shift highlights the strategic nature of cryptocurrency uptake as a form of institutional disengagement when traditional channels for accountability and reform prove ineffective.
When applied to cryptocurrency adoption, the EVL model posits that individuals in contexts of systemic institutional failure, such as high levels of corruption or low institutional trust, may adopt decentralised financial technologies as a form of strategic “exit.” This behavioural shift is not solely driven by speculative motives but reflects a rational response to perceived institutional dysfunction. Empirical evidence supports this mechanism; an IMF study finds that cryptocurrency activity is significantly higher in countries characterised by corruption and stringent capital controls (Alnasaa et al., 2022). In such settings, where opportunities for “voice” (for example, protest or institutional reform) are limited or ineffective, and “loyalty” is undermined by prolonged governance failures, individuals may opt to disengage from traditional systems altogether by adopting decentralised alternatives. While IDT emphasises adoption in structurally favourable environments, frameworks such as the EVL provide critical insight into adoption under adverse conditions. Specifically, EVL expands the logic behind the currency substitution theory to include broader institutional collapse, thereby offering a more comprehensive explanation for adoption in high-risk environments.

2.6. Hypotheses

The EVL framework offers a lens for understanding how individuals respond to institutional decline. In the context of monetary governance, persistent inflation can erode public confidence in formal financial systems, signalling institutional mismanagement and weakening citizens’ loyalty. Where channels for voice are ineffective and institutional accountability is low, individuals may choose to exit by adopting decentralised financial instruments like cryptocurrency. Inflation, in this sense, may not only reflect macroeconomic instability but also symbolise the broader erosion of trust in state institutions. This study thus hypothesises that inflationary environments, particularly those marked by limited institutional credibility, may prompt individuals to seek financial alternatives that operate outside traditional governance structures. Recent research also highlights how elevated inflation (above 4%) leads to instability in traditional financial risk models, such as the CAPM beta, further complicating portfolio diversification and risk assessment in conventional markets (Valadkhani, 2025). This instability may reinforce the appeal of decentralised assets among both retail and institutional actors.
H1. 
Higher levels of inflation are positively associated with cryptocurrency adoption across countries.
H01. 
Higher levels of inflation are not significantly associated with cryptocurrency adoption across countries.
In contexts where institutional trust is eroded, individuals may rationally bypass compromised financial systems, particularly in countries with high levels of perceived corruption (Solomon, 2005). According to Hirschman’s (1972) EVL model, when avenues for institutional reform (“voice”) are ineffective or inaccessible, individuals are more likely to pursue “exit” strategies. Within the financial domain, this can manifest as the adoption of decentralised digital currencies, offering a form of disengagement from corrupt or dysfunctional systems. In this sense, cryptocurrency adoption is not merely speculative but reflects a behavioural response to institutional failure and a strategic reconfiguration of financial autonomy. Building on this logic, the study posits the following:
H2. 
Higher levels in the CPI index are positively correlated with cryptocurrency adoption across countries.
H02. 
Higher levels in the CPI index are not positively correlated with cryptocurrency adoption across countries.
According to IDT, the likelihood of adopting new technologies increases when individuals possess the economic means and digital infrastructure to do so. In this context, cryptocurrency adoption in countries with low unemployment is more plausibly driven by opportunity-oriented motives, such as portfolio diversification, financial experimentation, or technological engagement rather than by economic necessity (Sarfarazurrehman et al., 2025; Agrrawal & Waggle, 2025). This pattern is consistent with an opportunity-led diffusion model, in which adoption reflects proactive engagement with digital finance rather than reactive coping mechanisms.
H3. 
A low unemployment rate correlates positively with the adoption of cryptocurrency in various countries.
H03. 
A low unemployment rate does not correlate positively with the adoption of cryptocurrency in various countries.
IDT further suggests that higher levels of internet penetration and GDP per capita signal a society’s structural readiness to adopt emerging technologies. These conditions enhance access to digital platforms and financial services, enabling broader participation in innovation. In addition, the presence of a comprehensive and permissive regulatory framework plays a critical role in reducing uncertainty, legitimizing new financial instruments, and fostering institutional trust. Regulatory clarity lowers perceived risks and enhances accessibility, accelerating the diffusion of cryptocurrency across broader segments of the population (Shahzad et al., 2024). Based on this, the study proposes the following:
H4. 
Nations that exhibit higher GDP per capita, greater internet access, and more lenient regulatory frameworks tend to have higher rates of adoption.
H04. 
Nations that exhibit higher GDP per capita, greater internet access, and more lenient regulatory frameworks tend not to have higher rates of adoption.

3. Methodology

The empirical analysis utilises a balanced panel dataset comprising 41 countries over the period from 2019 to 2024. As the original dataset included only 27 countries with complete observations, it was expanded through data harmonization and the application of multiple imputation techniques. Specifically, Predictive Mean Matching (PMM) was employed in R to address missing values. PMM was selected for its ability to draw imputed values from the observed data distribution, thereby preserving the empirical properties of the adoption variable. This approach improves data integrity, enhances the generalizability of the results, and mitigates distortion across country contexts.
The analysis incorporates a set of economic risk indicators, namely inflation, unemployment, and exchange rate volatility, alongside structural control variables including GDP per capita, internet penetration, and regulatory permissiveness. These variables were sourced from reputable international databases, including the World Bank, Statista, the International Monetary Fund (IMF), the Vision of Humanity, and Transparency International. Prior to estimation, all variables were standardised using z-scores to facilitate comparability and ensure scale invariance. The primary analytical technique is a country fixed-effects regression model, which accounts for time-invariant heterogeneity across countries, capturing persistent macroeconomic and institutional differences that could otherwise bias estimates. To address potential issues of serial correlation and cross-sectional dependence, robust standard errors were calculated using the Driscoll–Kraay method. Additionally, Principal Component Analysis (PCA) was employed to mitigate multicollinearity and uncover latent structures among the explanatory variables. By condensing highly correlated indicators into orthogonal components, PCA enables clearer identification of the dominant risk dimensions associated with cryptocurrency adoption.

3.1. Data Rationale

A balanced panel dataset comprising 41 countries from 2019 to 2024 was constructed for the empirical analysis (Appendix A provides the full list of countries). The dependent variable, cryptocurrency adoption, is defined as the proportion of individuals within a country who report owning or using digital currencies such as Bitcoin or Ethereum. This measure is drawn from Statista’s Global Consumer Survey, offering self-reported adoption rates across countries. As illustrated in Figure 3, the “raw” adoption rates capture the original, untransformed percentage of the population using cryptocurrency. This indicator was selected for its granularity and its ability to reflect adoption at the household level.
The 41 countries included were selected based on the availability of complete data across key variables for the 2019 to 2024 period, including cryptocurrency adoption rates, CPI scores, inflation, unemployment, exchange rate volatility, GDP per capita, internet penetration, and regulatory status. Countries with missing or inconsistent data across more than two of these indicators were excluded to ensure comparability and the reliability of statistical inferences. The final sample includes a diverse mix of developed and developing economies, high-adoption and low-adoption contexts, and varying regulatory environments, allowing for a globally representative and analytically balanced dataset.
The inclusion of a diverse set of countries was intended to capture cryptocurrency adoption dynamics across a wide range of economic environments, thereby enhancing the study’s external validity. By incorporating developed and developing economies, the analysis facilitates cross-contextual comparisons that reflect varying degrees of technological readiness, financial infrastructure, and institutional trust. This heterogeneity allows for the identification of distinct adoption trajectories shaped by local conditions. As illustrated in Figure 4, the dataset reveals pronounced contrasts; countries such as Turkey and Thailand exhibit rapid increases in adoption, while others, such as South Africa and Malaysia, display relatively stable or modest growth trends.

3.2. Independent Variables

This research utilises a variety of independent variables to represent various aspects of economic risk. Each variable is chosen based on its empirical validity, theoretical significance, and availability across different countries and time periods.
The CPI, published annually by Transparency International, serves as a widely recognised measure of perceived public sector corruption across countries, derived from expert assessments and business surveys (Transparency International, 2025). As corruption is frequently employed as a proxy for institutional quality, this study uses the CPI to evaluate whether individuals in highly corrupt environments are more likely to disengage from traditional financial institutions and adopt decentralised alternatives such as cryptocurrency. This approach aligns with Hirschman’s EVL framework, wherein high perceived corruption may reduce the effectiveness of “voice” mechanisms, prompting strategic “exit” through alternative financial systems.
The inflation rate reflects the yearly percentage change in consumer prices and serves as an important indicator of the purchasing power of a currency. In situations where inflation undermines confidence in fiat currency, people may look to cryptocurrencies as alternative stores of value (Birnbaum, 2025). From the perspective of the EVL framework, this behaviour represents a form of “exit”, a strategic withdrawal from malfunctioning monetary institutions when trust is eroded and avenues for reform are limited.
The unemployment rate serves as a proxy for labour market conditions and broader economic sentiment. While elevated unemployment is associated with economic hardship, recent scholarship indicates that favourable employment levels can support the diffusion of technological innovations by enhancing individuals’ financial stability and willingness to engage with emerging tools (Bezirgan, 2023). This relationship aligns with IDT, which posits that adoption is more likely among those who are economically empowered and have access to digital infrastructure. Within this framework, unemployment functions as a critical differentiator; adoption in low-unemployment contexts may reflect innovation-seeking behaviour driven by opportunity, whereas in high-unemployment settings, adoption may be motivated by financial exclusion and necessity.
Exchange rate volatility reflects the degree to which a national currency fluctuates against major foreign currencies, posing risks to price stability, savings, and cross-border transactions. Elevated volatility can erode confidence in the domestic monetary regime, particularly in economies with limited monetary credibility, capital controls, or dual exchange rate systems. In such environments, individuals may increasingly turn to decentralised alternatives such as cryptocurrencies to preserve value and bypass formal exchange mechanisms. This behaviour aligns with the emerging “cryptoization” literature, which highlights the role of digital assets as substitutes in the face of fiat currency instability (Sergio & Petti, 2024). Supporting this perspective, Fernández-Villaverde and Sanches (2016) argue that citizens are more likely to adopt private currencies when official money is volatile and prices fluctuate unpredictably.
Collectively, these indicators offer a multidimensional framework for assessing the conditions under which cryptocurrency adoption emerges. By incorporating measures of macroeconomic volatility and institutional fragility, the analysis captures both structural enablers and systemic pressures that may influence individuals to pursue decentralised financial alternatives. This integrated approach moves beyond reductionist explanations, allowing for a more nuanced examination of how economic risk and opportunity interact to shape global cryptocurrency adoption patterns.

3.3. Control Variables

To isolate the effects of economic risk on cryptocurrency adoption, the analysis incorporates three control variables that reflect a country’s digital and economic readiness. These variables capture the supply-side capacity necessary to support the uptake of digital financial technologies, ensuring that observed adoption patterns are not solely attributed to economic distress. By accounting for a nation’s underlying infrastructure and innovation capacity, the model distinguishes between adoption driven by systemic vulnerability and that facilitated by structural preparedness.
GDP per capita, sourced from the IMF, is included as a standard proxy for economic development. Higher levels of GDP per capita are generally associated with greater income levels, financial inclusion, and access to digital infrastructure, factors that collectively enhance a population’s capacity to experiment with and adopt emerging technologies (Kanga et al., 2021). As such, economically advanced countries are more likely to exhibit the absorptive capacity required to integrate complex innovations like cryptocurrencies. To address skewness in the data and improve interpretability within the regression model, GDP per capita was log-transformed and subsequently standardised.
Internet penetration, sourced from the World Bank, captures the proportion of a country’s population with access to the internet and serves as a proxy for digital infrastructure. As engagement with cryptocurrencies necessitates reliable internet access, for activities such as managing digital wallets, interacting with exchanges, and verifying blockchain transactions, this variable constitutes a foundational condition for participation in decentralised finance. Consistent with IDT, internet penetration reflects a critical enabling factor that facilitates the uptake of emerging technologies by lowering access barriers and expanding digital inclusion across societies.
Regulatory permissiveness plays a pivotal role in shaping the institutional adoption of cryptocurrencies. Clear, supportive regulatory frameworks enhance investor confidence by reducing legal uncertainty and establishing safeguards for market participants. As more jurisdictions introduce comprehensive regulatory measures, institutional engagement with digital assets is expected to rise, thereby accelerating overall adoption (Sadek et al., 2024). Conversely, restrictive policies or outright bans, such as those implemented in China, can act as significant deterrents, suppressing adoption by increasing perceived risk and discouraging participation in cryptocurrency markets.
To account for cross-national differences in the legal treatment of digital assets, a regulatory permissiveness index was constructed using data from the Cambridge Centre for Alternative Finance’s (CCAF) Cryptoasset Regulation Index. Countries were assigned an ordinal score based on the evolution of their regulatory environment; a score of “0” for outright bans on cryptoassets, “1” for jurisdictions lacking comprehensive regulation or operating under ambiguous legal conditions, and “2” for years in which a formal national regulatory framework for cryptoassets was adopted. This coding strategy captures temporal shifts in legal clarity and enforcement. For instance, Austria received a score of “1” from 2019 to 2022 and “2” in 2023 following the enactment of its comprehensive cryptoasset legislation (CCAF, 2025). The scale is premised on the assumption that greater regulatory clarity reduces uncertainty and enhances trust, thereby creating more favourable conditions for cryptocurrency adoption.
According to the Cambridge Centre for Alternative Finance (CCAF), a “comprehensive regulatory framework” refers to a national policy regime that encompasses anti-money laundering (AML) and counter-terrorism financing (CTF) provisions, securities regulation, consumer protection measures, and licensing requirements for digital asset service providers (CCAF, 2025). The regulation index used in this study draws on the comprehensiveness of these frameworks as a proxy for the degree of state involvement in the cryptocurrency economy. Unlike ad hoc or narrowly scoped regulations, a comprehensive framework signifies a deliberate effort by the state to govern the development and use of digital assets. This measure therefore captures when governments transition from reactive enforcement to proactive regulatory engagement, marking a key inflection point in the institutionalization of crypto adoption.
These control variables enable the differentiation between need-based adoption, where cryptocurrency uptake is motivated by economic instability, and opportunity-based adoption, which reflects structural readiness and innovation capacity. Their inclusion allows for a more granular analysis of the underlying drivers of cryptocurrency use when examined alongside risk-related predictors. All variables were standardised to normalise distributions and minimise skewness, thereby enhancing cross-country comparability and improving the robustness of the regression estimates.

3.4. Regression Model

To assess the relationship between risk indicators and cryptocurrency adoption, this study employs a panel regression model with country–year observations. The dependent variable, standardised cryptocurrency adoption, is analysed using a fixed-effects regression framework to account for unobserved, time-invariant heterogeneity across countries. The analysis was conducted using the “plm” package in R, with standard errors corrected using the Driscoll–Kraay method to ensure robustness to cross-sectional dependence, heteroskedasticity, and serial correlation.
The regression equation incorporates the CPI, exchange rate volatility, inflation rate, and unemployment rate. To account for structural readiness, control variables such as internet penetration, GDP per capita, and regulatory permissiveness are also included.
C r y p t o A d o p t i o n i t = β 1 G D P p c i t + β 2 I n t e r n e t i t + β 3 U n e m p i t + β 4 I n f l a t i o n i t + β 5 E x V o l i t + β 6 C o r r u p t i t + β 7 R e g I n d e x i t + μ i + ε i t
In this specification, μ i represents unobserved, time-invariant, country-specific effects, while ε i t denotes the idiosyncratic error term. The fixed-effects framework allows for the empirical testing of the study’s four hypotheses by isolating the influence of economic risk factors, net of underlying structural development. The use of Driscoll–Kraay robust standard errors further enhances the reliability of coefficient estimates by addressing potential issues of autocorrelation, heteroskedasticity, and cross-sectional dependence among countries.

4. Results

4.1. Country Fixed-Effects Model

The empirical findings present a nuanced understanding of the factors influencing cryptocurrency adoption. While several hypothesised relationships are supported by statistically significant results, others yield mixed or unexpected outcomes, thereby challenging prevailing assumptions in the literature. A detailed summary of the key results is presented in Table 1.
One such unexpected outcome involves the role of monetary instability, specifically inflation and exchange rate volatility, in predicting cryptocurrency adoption. Exchange rate volatility (β = −0.002, p = 0.9639) and inflation (β = 0.157, p = 0.1379) do not exhibit statistically significant associations with cryptocurrency adoption. This result supports the null hypothesis (H01) for inflation and stands in contrast to the theoretical framing presented earlier, where inflation was posited as a key motivator based on its perceived threat to currency stability. Although cryptocurrencies are often conceptualised as hedges against fiat devaluation, the evidence suggests that monetary instability alone is insufficient to consistently drive adoption across countries.
A possible explanation is that, while inflation and currency volatility may erode confidence in national currencies, they do not necessarily offset the practical barriers to cryptocurrency use, such as technological complexity, transaction costs, and limited commercial acceptance. Moreover, in contexts where institutional trust remains intact or where digital infrastructure is lacking, these macroeconomic conditions may not translate into behavioural change. These findings highlight the importance of structural enablers, including digital connectivity, economic development, and regulatory clarity, in shaping adoption outcomes. Accordingly, monetary instability variables, namely inflation and exchange rate volatility, should not be viewed as standalone drivers but rather as components within a broader matrix of macroeconomic and institutional factors influencing cryptocurrency uptake. This reinforces the study’s broader conclusion that adoption is a context-dependent process, shaped by both constraints and opportunities.
As hypothesised, the control variables, internet penetration (β = 0.617, p = 0.0006), GDP per capita (β = 0.847, p = 0.0003), and regulatory permissiveness (β = 0.097, p = 0.0681), are positively associated with cryptocurrency adoption. The first two predictors exhibit high statistical significance, while the third approaches conventional significance thresholds, offering robust support for Hypothesis 4. These findings align closely with the predictions of IDT, which posits that technological adoption is more likely in environments characterised by structural readiness and resource availability. Specifically, high levels of internet penetration reduce digital exclusion and enable easier access to cryptocurrency platforms, while GDP per capita reflects broader economic development and greater individual capacity to engage with financial innovation (Polizu et al., 2023). Regulatory permissiveness further facilitates adoption by reducing perceived legal risk and legitimizing digital assets within the formal financial system. Collectively, these results suggest that cryptocurrency uptake is more prevalent in digitally connected and economically empowered societies, where adoption is driven by opportunity rather than necessity.
The near significance of regulatory permissiveness adds an important institutional dimension to the analysis. While cryptocurrencies were initially envisioned as alternatives to state authority, their sustained and widespread adoption appears to be reinforced by clear and supportive regulatory environments. This aligns with IDT’s characterization of the “early majority” and “late majority” adopters as more risk-averse than innovators and early adopters (Yasuda & Batres, 2012). Regulatory clarity reduces legal ambiguity, fosters trust, and legitimises cryptocurrency as a viable financial instrument (Eckhardt & Glückler, 2024). Furthermore, this finding intersects with EVL theory; even when citizens wish to exit dysfunctional systems, their ability to do so through decentralised tools is contingent upon enabling legal and technological infrastructures. In sum, the results reinforce the view that cryptocurrency adoption is not merely a reaction to institutional failure but also a reflection of a country’s absorptive capacity, driven by digital infrastructure, economic empowerment, and regulatory transparency.

4.2. Principles Components Analysis

A Principal Component Analysis (PCA) was conducted on the predictor variables to mitigate multicollinearity and uncover latent structures within the dataset. The analysis yielded seven components, with the first two (PC1 and PC2) jointly explaining approximately 55.7% of the total variance (PC1: 40.88%, PC2: 14.78%). PC1 exhibited strong positive loadings on GDP per capita (0.538), the Corruption Perceptions Index (0.524), and internet penetration (0.495), alongside moderate negative loadings on exchange rate volatility (−0.247) and unemployment rate (−0.246). This suggests that PC1 captures a latent dimension of structural readiness and economic opportunity. Fixed-effects regression confirmed that PC1 is a significant positive predictor of scaled cryptocurrency adoption (β = 0.723, p < 0.001), indicating that higher levels of economic development, digital infrastructure, and institutional quality are associated with increased adoption.
These results align with IDT, which posits that technology uptake is more likely in environments marked by enabling conditions and broad accessibility. PC2 was primarily defined by strong positive loadings on inflation (0.834) and regulatory permissiveness (0.448), representing a dimension of macroeconomic volatility and institutional adaptation. Contrary to initial expectations, PC2 was also found to be a significant and positive predictor of adoption (β = 0.347, p = 0.0007), suggesting that environments marked by inflationary pressure and flexible regulatory frameworks may also spur increased adoption, possibly as a response to perceived weaknesses in traditional financial systems. Taken together, the PCA supports prior regression estimates by demonstrating that cryptocurrency diffusion is more strongly associated with latent constructs of opportunity than with isolated risk factors. The PCA results are presented in Appendix B.

5. Discussion

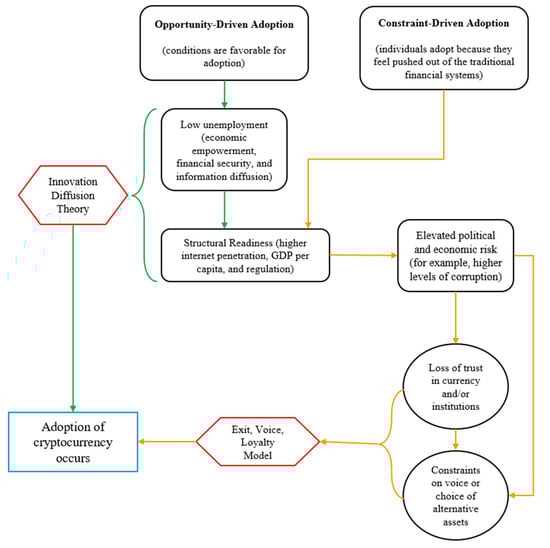
The findings suggest a significant link between economic risk factors and the adoption of cryptocurrency, though the results do not always align with initial hypotheses. The analysis uncovers the following two distinct pathways for adoption: opportunity-driven adoption and constraint-driven adoption (as depicted on Figure 5).
Opportunity-driven adoption (green arrow) is observed in environments characterised by favourable socioeconomic conditions, such as low unemployment, high GDP per capita, strong internet penetration, and the presence of comprehensive regulatory frameworks. These factors reflect a country’s structural readiness and absorptive capacity, key conditions that facilitate innovation uptake. In such contexts, cryptocurrency adoption emerges as a function of empowerment and proactive engagement with emerging technologies.
Constraint-driven adoption (orange arrow), by contrast, is more prevalent in countries experiencing elevated levels of economic instability, particularly where institutional trust is low, and corruption is widespread. Here, individuals are not drawn to cryptocurrency by opportunity but are instead pushed toward decentralised alternatives as a form of financial exit. This behaviour is consistent with the EVL model, wherein “exit” denotes withdrawal from failing institutional arrangements.
Importantly, the empirical findings reveal that opportunity-related structural factors, such as GDP per capita, internet penetration, and regulatory clarity, exert stronger and more consistent effects on cryptocurrency adoption. In contrast, most economic risk indicators, particularly inflation and exchange rate volatility, do not demonstrate significant associations. This does not undermine the dual-path framework; instead, it suggests that structural readiness is a necessary precondition for widespread adoption, even in constraint-driven contexts. Notably, institutional risk factors such as corruption and unemployment remain statistically significant, supporting the idea that constraint-driven adoption emerges only when sufficient structural infrastructure is in place. Thus, the results suggest an interaction effect; institutional dissatisfaction may prompt adoption, but only when enabling conditions (such as internet access) make such a shift feasible.
Ultimately, both pathways converge on the same behavioural outcome, cryptocurrency adoption, but differ in their underlying drivers and theoretical grounding. This dual-path model enhances our understanding of adoption dynamics by illustrating that innovation may be catalysed either by the presence of opportunity or the pressure of constraint, each operating through distinct but interrelated mechanisms.
While at first glance it may appear contradictory that elevated corruption and low unemployment are associated with increased cryptocurrency adoption (given that one is a marker of dysfunction and the other of prosperity), this finding aligns with the logic of the dual-path model. These two predictors operate through distinct but parallel mechanisms. In high-corruption environments, adoption reflects constraint-driven behaviour, where individuals disengage from dysfunctional institutions in search of more trustworthy, decentralised alternatives, consistent with Hirschman’s “exit” logic. In contrast, in low-unemployment contexts, adoption reflects opportunity-driven motives; individuals are economically empowered, digitally connected, and more likely to experiment with innovative financial tools. This pattern is consistent with Rogers’ IDT, which suggests that early adopters are often found in structurally advantaged settings. Therefore, these findings demonstrate that cryptocurrency adoption can emerge as a response to institutional failure or as a reflection of prosperity and technological readiness, depending on the surrounding socioeconomic context.
The results from this study suggest that clear and supportive regulations encourage adoption. At first glance, this could appear contradictory; people turn to crypto to escape broken systems, yet strong regulations help it grow. However, this reflects two distinct stages in the adoption curve. In contexts of institutional failure, individuals may adopt crypto as a form of “exit.” However, for broader, mainstream diffusion to occur, beyond early adopters, there must be trust in new forms of governance and rules. This is consistent with IDT, which posits that later adopters require security and legitimacy. In this way, regulatory clarity does not oppose institutional distrust but instead enables distrust-led adoption to evolve into mainstream integration.
The dual-path model suggests the presence of deeper mediating and moderating mechanisms. Specifically, for constraint-driven adoption, perceived corruption may lead to lower institutional trust, which in turn motivates individuals to seek decentralised financial tools, suggesting that institutional trust could act as a mediator. Similarly, economic instability may only translate into adoption where enabling conditions (such as internet penetration or mobile banking infrastructure) exist, making these factors moderators of the relationship. In opportunity-driven contexts, the relationship between low unemployment and adoption may be mediated by increased financial literacy or exposure to fintech platforms. Consequently, future research should formally test these mechanisms, as their inclusion could sharpen the explanatory power of the dual-path model and reveal critical inflexion points for policy intervention.
These findings offer several broader theoretical implications. Specifically, this study contributes to and complicates the growing literature that portrays cryptocurrencies as “hedges” against systemic risk (Yilmazkuday, 2024; Birnbaum, 2025). While prior research has focused on price volatility and the safe-haven function of cryptocurrencies during crises, this paper shifts the focus to behavioural adoption at the population level, demonstrating that uptake is influenced by systemic factors beyond price dynamics. Moreover, by empirically validating the dual-path model, the findings also bridge a gap between financial inclusion literature (for example, Bhimani et al., 2022) and institutional exit theories (Alnasaa et al., 2022), demonstrating that cryptocurrency can function both as a tool for empowerment and as a vehicle for protest or disengagement. These insights call for a rethinking of crypto not only as a financial asset class but also as a sociotechnical response to systemic pressures and structural opportunities.

5.1. Policy Implications

These findings carry important implications for policymakers seeking to regulate and guide the growth of cryptocurrency markets. By identifying the structural and institutional conditions that facilitate adoption, this research enables more targeted and proactive regulatory interventions. Specifically, countries characterised by high levels of corruption and greater structural capacity, such as widespread internet access and elevated GDP per capita, should prioritise the development of comprehensive legal frameworks for digital assets. For example, Turkey and Argentina illustrate a scenario where, despite low levels of institutional trust, favourable digital and economic conditions have led to a swift increase in cryptocurrency adoption. Developing regulation can enhance market transparency, promote user trust, and support the integration of cryptocurrencies into the financial system. In turn, this approach mitigates systemic risks and reduces the likelihood of negative externalities associated with unregulated or rapid adoption, such as speculative bubbles or financial instability.

5.2. Limitations

Several limitations of this study should be acknowledged. First, the dataset comprises 41 countries selected based on data availability, which (while diverse) may exclude certain high-risk or low-connectivity states where alternative drivers of cryptocurrency adoption prevail. Second, although multiple imputation and PCA were employed to address missing data and multicollinearity, these techniques rest on assumptions that may not fully hold across heterogeneous country contexts. For instance, PMM assumes that data are missing at random, and while this method is appropriate for modelling adoption patterns, the presence of unobserved confounders may still introduce bias. Despite these limitations, this study contributes to the literature by offering one of the first globally comparative, theory-grounded, and empirically robust examinations of the relationship between economic risk and cryptocurrency adoption. Notably, it introduces a novel country-level index of regulatory permissiveness as a control variable, enabling a more refined assessment of how legal frameworks influence adoption behaviour. By moving beyond binary classifications of cryptocurrency as either speculative or apolitical, this research provides a more nuanced perspective; one in which institutional fragility and structural capacity interact to shape patterns of adoption. Future research should extend this framework by incorporating direct measures of institutional trust and user-level psychological variables to further elucidate the mechanisms driving adoption.

6. Conclusions

This research examined how economic risk shapes cryptocurrency adoption across 41 countries from 2019 to 2024. The findings indicate that adoption is driven by structural factors, such as GDP per capita, internet access, and regulatory clarity, rather than short-term macroeconomic instability. Corruption and unemployment emerge as key predictors, highlighting the role of institutional trust and socioeconomic inclusion.
These results support a dual-pathway model, where opportunity-driven adoption occurs in structurally ready environments, and constraint-driven adoption emerges when individuals seek alternatives to failing institutions. The study also introduces a novel Regulatory Permissiveness Index, contributing a measurable framework for understanding legal readiness.
In conclusion, cryptocurrency adoption should not be viewed merely as a response to short-term volatility but rather as a structural adaptation to persistent institutional and economic conditions. As global regulatory regimes continue to evolve, these insights offer a roadmap for designing inclusive and resilient policy frameworks that accommodate and responsibly govern the future of decentralised finance.

Funding

This research received no external funding.

Institutional Review Board Statement

Not applicable.

Informed Consent Statement

Not applicable.

Data Availability Statement

The dataset and analysis code used to conduct the analysis in this study are publicly available on GitHub at https://github.com/vyachstupak/JFRM (Release v1.0, commit a1b2c3d, accessed on 6 August 2025).

Conflicts of Interest

The author declares no conflicts of interest.

Abbreviations

The following abbreviations are used in this manuscript:
GDPGross domestic product
GPRGeopolitical Risk
GTIGlobal Terrorism Index
CPICorruption Perception Index

Appendix A

Turkey
Thailand
Argentina
Philippines
Vietnam
Malaysia
Brazil
India
Indonesia
Portugal
South Africa
Saudi Arabia
Egypt
Switzerland
Hong Kong
Chile
Australia
Mexico
South Korea
Netherlands
Russia
United States
Poland
Belgium
Spain
Hungary
Denmark
Norway
Peru
Canada
Taiwan
Italy
Germany
China
United Kingdom
Sweden
Colombia
Finland
Israel
Japan
France

Appendix B

Appendix B.1. Regression Results for Principal Components Analysis

VariableEstimateStd_Errort_Valuep_Value
PC10.7228510.144834.9910151.29 × 10−6
PC20.3474680.1009373.4424330.0007

Appendix B.2. Principal Component Standard Deviations, Proportion of Variance, and Cumulative Variance

ComponentStd_DeviationProportion of VarianceCumulative Proportion
PC11.691660.408820.40882
PC21.016990.147750.55657
PC30.9821990.137820.69439
PC40.9422390.126830.82122
PC50.8904690.113280.93449
PC60.5772310.04760.98209
PC70.3540580.017911

Appendix B.3. Title Loadings of Economic and Institutional Variables on Principal Components

VariablePC1PC2PC3PC4PC5PC6PC7
CPI0.524−0.128−0.0430.1810.2920.338−0.689
Exchange Rate Volatility−0.247−0.1110.695−0.0120.659−0.0980.018
Inflation−0.1360.8340.1450.464−0.0210.216−0.048
Unemployment Rate−0.2460.123−0.699−0.0020.652−0.0750.072
Internet Penetration0.4950.2360.0250.10.077−0.826−0.016
GDP per Capita0.538−0.0640.0230.1930.20.3330.719
Regulation0.2250.4480.071−0.8390.0960.173−0.012

Note

1
In this research, CPI refers to the Corruption Perceptions Index (from Transparency International), not the Consumer Price Index.

References

  1. Adrian, T. (2023). IMF-FSB synthesis paper: Policies for crypto-assets. Available online: https://www.fsb.org/uploads/R070923-1.pdf (accessed on 10 June 2025).
  2. Agrrawal, P., & Waggle, D. (2025). Cryptocurrencies as a part of a multi-asset portfolio (equities, bonds, real-estate, currencies, commodities, gold plus digital assets). SSRN Electronic Journal. [Google Scholar] [CrossRef]
  3. Alnasaa, M., Gueorguiev, N., Honda, J., Imamoglu, E., Mauro, P., Primus, K., & Rozhkov, D. (2022). Crypto-assets, corruption, and capital controls: Cross-country correlations. Economics Letters, 215, 110492. [Google Scholar] [CrossRef]
  4. Appiah-Otoo, I. (2023). The impact of the Russia-Ukraine War on the cryptocurrency market. Asian Economics Letters, 4(1), 1–5. [Google Scholar] [CrossRef]
  5. Bezirgan, E. (2023). Cryptocurrency interest in geographical regions with high unemployment rates. Pressacademia, 18, 6–11. [Google Scholar] [CrossRef]
  6. Bhimani, A., Hausken, K., & Arif, S. (2022). Do national development factors affect cryptocurrency adoption? Technological Forecasting and Social Change, 181, 121739. [Google Scholar] [CrossRef]
  7. Birnbaum, D. (2025, February 15). How does cryptocurrency help hedge against inflation? (June edition). Forbes. Available online: https://www.forbes.com/sites/digital-assets/article/how-does-crypto-help-hedge-against-inflation/ (accessed on 13 April 2025).
  8. BIS. (2023). The crypto ecosystem: Key elements and risks. Available online: https://www.bis.org/publ/othp72.pdf (accessed on 15 May 2025).
  9. Blind, K. (2012). The influence of regulations on innovation: A quantitative assessment for OECD countries. Research Policy, 41(2), 391–400. [Google Scholar] [CrossRef]
  10. CCAF. (2025). Cambridge Centre for Alternative Finance. Available online: https://www.jbs.cam.ac.uk/faculty-research/centres/alternative-finance/ (accessed on 10 June 2025).
  11. Chiu, J., & Monnet, C. (2024, October 8). Public and private money creation for distributed ledgers: Stablecoins, tokenized deposits, or central bank digital currencies? Bank of Canada. Available online: https://www.bankofcanada.ca/2024/10/staff-working-paper-2024-35/ (accessed on 5 June 2025).
  12. Cohen, W. M., & Levinthal, D. A. (1990). Absorptive capacity: A new perspective on learning and innovation. Administrative Science Quarterly, 35(1), 128–152. [Google Scholar] [CrossRef]
  13. CoinGecko. (2025). Cryptocurrency prices, charts, and crypto market cap. Available online: https://www.coingecko.com/ (accessed on 10 April 2025).
  14. Copestake, A., Le, A., Papageorgiou, M. E., & Tan, B. (2023). Macro-financial implications of foreign crypto assets for small developing economies (Fintech Notes). International Monetary Fund. [Google Scholar] [CrossRef]
  15. Eckhardt, Y., & Glückler, J. (2024). Cryptocurrencies, a controversial innovation? unpacking argumentation analysis in economic geography. Progress in Economic Geography, 3(1), 100032. [Google Scholar] [CrossRef]
  16. Fernández-Villaverde, J., & Sanches, D. (2016). Can currency competition work? Available online: https://www.nber.org/system/files/working_papers/w22157/w22157.pdf (accessed on 7 May 2025).
  17. Hirschman, A. O. (1972). Exit, voice, and loyalty: Responses to decline in firms, organizations, and states. Harvard University Press. [Google Scholar]
  18. Hulatt, L., & Freitas, G. (2024). Business studies. Vaia. Available online: https://www.vaia.com/en-us/explanations/business-studies/accounting/economic-risk/ (accessed on 12 April 2025).
  19. Johnson, J. (2024). The impact of recent conflicts on cryptocurrency prices. Available online: https://ssrn.com/abstract=4893429 (accessed on 20 April 2025).
  20. Kanga, D., Oughton, C., Harris, L., & Murinde, V. (2021). The diffusion of Fintech, financial inclusion and income per capita. The European Journal of Finance, 28(1), 108–136. [Google Scholar] [CrossRef]
  21. Krakower, R. H. (2023). Exploring the relationship between Bitcoin and inflation expectations: An empirical analysis. ScholarlyCommons. Available online: https://repository.upenn.edu/entities/publication/59bd2073-2ce6-4c70-838c-513fd638e066 (accessed on 5 June 2025).
  22. Malkiel, B. G. (2024). A random walk down wall street: The best investment guide that money can buy. W.W. Norton & Company. [Google Scholar]
  23. Polizu, C., Oliveros-Rosen, E., de la Mata, M., Kanaster, T., Gupta, S., Guadagnuolo, L., & Birry, A. (2023). Are crypto markets correlated with macroeconomic factors? Available online: https://www.spglobal.com/content/dam/spglobal/corporate/en/images/general/special-editorial/are-crypto-markets-correlated-with-macroeconomic-factors.pdf (accessed on 17 May 2025).
  24. Renieris, E. M. (2022, March 15). Crypto’s “freedom to transact” may actually threaten human rights. Centre for International Governance Innovation. Available online: https://www.cigionline.org/articles/cryptos-freedom-to-transact-may-actually-threaten-human-rights (accessed on 12 April 2025).
  25. Rogers, E. M. (1962). Diffusion of innovations. Free Press. [Google Scholar]
  26. Roubini, N. (2021, August 27). Bitcoin is not a hedge against tail risk. Nouriel Roubini. Available online: https://nourielroubini.com/nouriel-roubini-bitcoin-is-not-a-hedge-against-tail-risk/ (accessed on 12 April 2025).
  27. Sadek, K., Bhasin, K., & Emerson, J. (2024). KPMG Blockchain report 2024. Available online: https://assets.kpmg.com/content/dam/kpmgsites/ch/pdf/kpmg-blockchain-report-2024.pdf.coredownload.pdf (accessed on 8 May 2025).
  28. Sarfarazurrehman, S., Mane, V., & Doshi, A. (2025, June 11–13). AI and machine learning models in cross-asset class investment risk analysis: A case study of real estate and equities markets. 2025 3rd International Conference on Self Sustainable Artificial Intelligence Systems (ICSSAS) (pp. 1170–1177), Erode, India. [Google Scholar] [CrossRef]
  29. Sergio, I., & Petti, D. (2024). The Impact of geopolitical risks on bitcoin volume growth: Evidence from a panel data analysis. Available online: https://arxiv.org/html/2409.17057v1 (accessed on 5 March 2025).
  30. Sergio, I., & Wedemeier, J. (2025). Global surge: Exploring cryptocurrency adoption with evidence from spatial models. Financial Innovation, 11(1), 96. [Google Scholar] [CrossRef]
  31. Shahzad, M. F., Xu, S., Lim, W. M., Hasnain, M. F., & Nusrat, S. (2024). Cryptocurrency awareness, acceptance, and adoption: The role of trust as a Cornerstone. Humanities and Social Sciences Communications, 11(1), 4. [Google Scholar] [CrossRef]
  32. Siripurapu, A., & Berman, N. (2024). Cryptocurrencies, digital dollars, and the future of money. Council on Foreign Relations. Available online: https://www.cfr.org/backgrounder/crypto-question-bitcoin-digital-dollars-and-future-money (accessed on 26 April 2025).
  33. Solomon, R. H. (2005). Pocket banks and out-of-pocket losses: Links between corruption and contagion. Bank of Canada. Available online: https://www.banqueducanada.ca/wp-content/uploads/2010/02/wp05-23.pdf (accessed on 8 April 2025).
  34. Transparency International. (2025). The ABCS of the CPI: How the corruption perceptions index is calculated. Available online: https://www.transparency.org/en/news/how-cpi-scores-are-calculated (accessed on 8 June 2025).
  35. Valadkhani, A. (2025). Inflation-driven instability in US sectoral betas. Journal of Asset Management. [Google Scholar] [CrossRef]
  36. Yasuda, R., & Batres, R. (2012). An agent-based model for analyzing diffusion of biodiesel production schemes. Computer Aided Chemical Engineering, 30, 192–196. [Google Scholar] [CrossRef]
  37. Yilmazkuday, H. (2024, May 13). Geopolitical risks and cryptocurrency returns. SSRN. Available online: https://papers.ssrn.com/sol3/papers.cfm?abstract_id=4825774 (accessed on 17 March 2025).
Figure 1. Cryptocurrency market share in April 2025 (source: CoinGecko, 2025).
Figure 1. Cryptocurrency market share in April 2025 (source: CoinGecko, 2025).
Jrfm 18 00453 g001
Figure 2. Adopter categorization based on innovativeness (source: Rogers, 1962).
Figure 2. Adopter categorization based on innovativeness (source: Rogers, 1962).
Jrfm 18 00453 g002
Figure 3. Cryptocurrency adoption by country. Author’s own visualisation using R 4.3.1. Data adapted from Statista Global Consumer Survey (2019–2024).
Figure 3. Cryptocurrency adoption by country. Author’s own visualisation using R 4.3.1. Data adapted from Statista Global Consumer Survey (2019–2024).
Jrfm 18 00453 g003
Figure 4. Crypto adoption over time (10 countries represented for graphical purposes).
Figure 4. Crypto adoption over time (10 countries represented for graphical purposes).
Jrfm 18 00453 g004
Figure 5. Model of digital asset adoption.
Figure 5. Model of digital asset adoption.
Jrfm 18 00453 g005
Table 1. Model results (Driscoll–Kraay corrected). Statistical significance is denoted using conventional symbols: three asterisks (***) indicate p-values less than 0.001, one asterisk (*) indicates p-values less than 0.05, and a dot (.) indicates p-values less than 0.1. Coefficients without symbols are not statistically significant at the 10% level.
Table 1. Model results (Driscoll–Kraay corrected). Statistical significance is denoted using conventional symbols: three asterisks (***) indicate p-values less than 0.001, one asterisk (*) indicates p-values less than 0.05, and a dot (.) indicates p-values less than 0.1. Coefficients without symbols are not statistically significant at the 10% level.
VariableEstimatep-Value
CPI−0.875 *(0.0253)
Exchange Rate Volatility−0.002(0.9639)
Inflation0.157(0.1379)
Unemployment Rate−0.472 *(0.0123)
Internet Penetration0.617 ***(0.0006)
GDP per capita0.847 ***(0.0003)
Regulation0.097 .(0.0681)
Adjusted R-squared0.415
N246
Disclaimer/Publisher’s Note: The statements, opinions and data contained in all publications are solely those of the individual author(s) and contributor(s) and not of MDPI and/or the editor(s). MDPI and/or the editor(s) disclaim responsibility for any injury to people or property resulting from any ideas, methods, instructions or products referred to in the content.

Share and Cite

MDPI and ACS Style

Stupak, V. Economic Risk and Cryptocurrency: What Drives Global Digital Asset Adoption? J. Risk Financial Manag. 2025, 18, 453. https://doi.org/10.3390/jrfm18080453

AMA Style

Stupak V. Economic Risk and Cryptocurrency: What Drives Global Digital Asset Adoption? Journal of Risk and Financial Management. 2025; 18(8):453. https://doi.org/10.3390/jrfm18080453

Chicago/Turabian Style

Stupak, Vyacheslav. 2025. "Economic Risk and Cryptocurrency: What Drives Global Digital Asset Adoption?" Journal of Risk and Financial Management 18, no. 8: 453. https://doi.org/10.3390/jrfm18080453

APA Style

Stupak, V. (2025). Economic Risk and Cryptocurrency: What Drives Global Digital Asset Adoption? Journal of Risk and Financial Management, 18(8), 453. https://doi.org/10.3390/jrfm18080453

Article Metrics

Back to TopTop