Fintech Adoption and Banks’ Non-Financial Performance: Do Circular Economy Practices Matter?
Abstract
1. Introduction
- RQ1.
- Does FA impact the NFP of banking institutions in Egypt, Iraq, Oman, and Jordan?
- RQ2.
- Do CEPs mediate the relationship between FA and the NFP of banking institutions in Egypt, Iraq, Oman, and Jordan?
2. Literature Review and Hypotheses Development
2.1. Practice-Based View (PBV)
2.2. Financial Technology (Fintech)
2.3. Fintech Adoption and Bank Performance
2.3.1. Fintech Adoption and Customer Satisfaction Perspective
2.3.2. Fintech Adoption and Internal Banking Processes Perspective
2.3.3. Fintech Adoption and Learning and Growth Perspective
2.3.4. Fintech Adoption and Circular Economy Practices
2.3.5. Circular Economy Practices and Banks’ Customers Satisfaction Perspective
2.3.6. Circular Economy Practices and Banks’ Internal Processes Perspective
2.3.7. Circular Economy Practices and Banks’ Learning and Growth Perspective
2.3.8. Mediating Effects of Circular Economy Practices
3. Research Methodology
3.1. Research Design, Sampling Techniques, and Data Collection
3.2. Survey Instrument Development
3.2.1. Independent Variable
3.2.2. Dependent Variable
3.2.3. Mediating Variable
3.3. Data Analysis Techniques
4. Data Analysis and Results
4.1. Demographic Information of Respondents
4.2. Assessment of Measurement Model
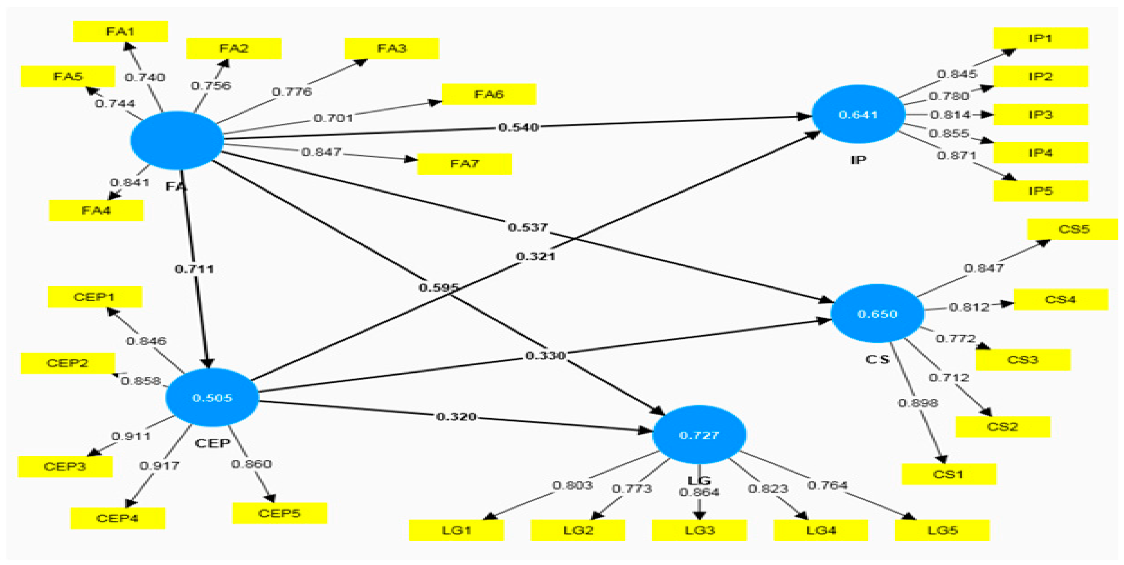
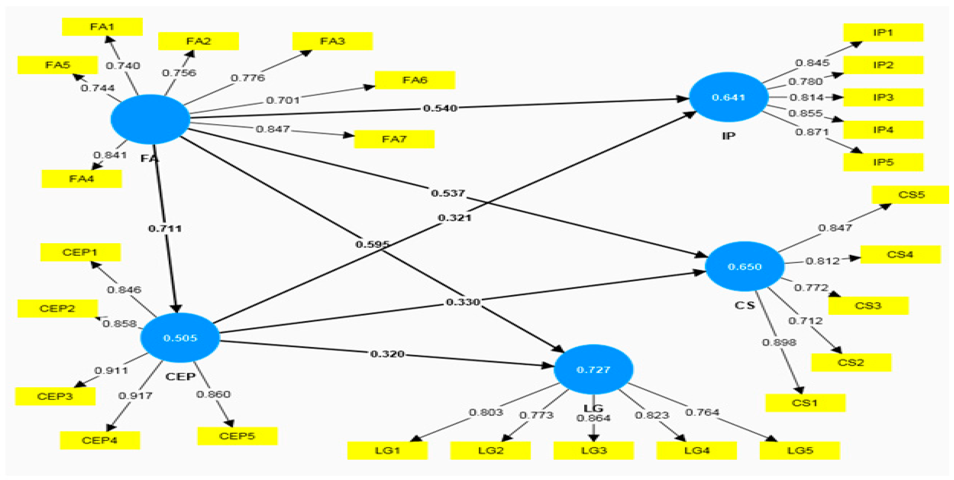
4.3. Structural Equation Model and Hypotheses Testing
5. Discussion and Results
6. Conclusions, Implications, Limitations, and Suggestions for Future Research
6.1. Theoretical Implications
6.2. Practical Implications
6.2.1. Banks’ Managers Perspective
6.2.2. Policymakers and Regulators Perspective
6.3. Social Implications
6.4. Limitations and Suggestions for Future Research
Author Contributions
Funding
Institutional Review Board Statement
Informed Consent Statement
Data Availability Statement
Acknowledgments
Conflicts of Interest
Correction Statement
Appendix A. Questionnaire Items
| Variables | Items | Descriptions | References |
| Fintech Adoption (FA) | FA1 | Fintech created a new opportunity for your bank. | Baker et al. (2023); Dwivedi et al. (2021) |
| FA2 | Fintech helps to innovate new products and services for banks. | ||
| FA3 | Fintech adoption is favorable in your country’s regulations. | ||
| FA4 | Fintech adoption is required a strategic approach of technology management and supported by everyone in the bank. | ||
| FA5 | The bank adopts fintech to help individuals with limited income to enhance their financial status. | ||
| FA6 | The bank provides financial services that are useful to different segments within society. | ||
| FA7 | The bank plays an important role in attaining sustainable development goals (SDGs) through fintech adoption. | ||
| Circular Economy Practices (CEPs) | CEP1 | Your bank management is serious to adopt circular economy to attain sustainable development goals (SDGs). | Ali et al. (2022); Pizzi et al. (2021); Ozili (2021) |
| CEP2 | Your bank set circular economy as a strategic priority. | ||
| CEP3 | The bank staff have the efficient knowledge and skills to support the adoption of circular economy. | ||
| CEP4 | The bank adapts existing financial models/or develop new financial models for circular economy. | ||
| CEP5 | The bank issues widely accepted and recognized guidelines on circular finance. | ||
| Internal Process Perspective (IP) | IP1 | Fintech helps to improve the bank’s productivity and flexibility. | Dwivedi et al. (2021); Chen et al. (2021); Owusu (2017) |
| IP2 | Fintech helps to optimize bank’s operational cost through resource allocation. | ||
| IP3 | The accuracy and preciseness of fintech can reduce errors in work. | ||
| IP4 | The bank trends to digital technology to get rid of paperwork, reduce routine and inappropriate repetition at work. | ||
| IP5 | Fintech adoption helps the bank to improve quality of service delivery. | ||
| Customer Satisfaction Perspective (CS) | CS1 | Fintech services reduce the financial service time. | Lontchi et al. (2023); Chen et al. (2021); Al-Shari and Lokhande (2023) |
| CS2 | Fintech services are useful and trustable to clients which keeps their personal information safe. | ||
| CS3 | Fintech adoption reduces the interaction between clients and bank staff. | ||
| CS4 | The bank treats clients’ complaints with great care. | ||
| CS5 | The bank seeks to retain and/or raise the number of clients by responding to their needs. | ||
| Learning and Growth Perspective (LG) | LG1 | Fintech adoption increases employees’ productivity (less service time per client and more clients can be served per day). | Basdekis et al. (2022); Chen et al. (2021); Owusu (2017) |
| LG2 | The bank provides training courses for its employees to cope with the era of digital technology. | ||
| LG3 | The bank seeks to update the technology used constantly to develop and improve its services. | ||
| LG4 | The bank seeks to develop complaints management skills and feedback service. | ||
| LG5 | The bank develops its creativity continuously to reserve a higher place among banks. |
Appendix B
| Country | Banks | No. of Respondents | Total | Percentage (%) |
| Egypt | Arab African International Bank | 35 | 167 | 42.05% |
| National Bank of Egypt | 30 | |||
| Banque Misr | 20 | |||
| Alex Bank | 20 | |||
| Housing and Development Bank | 35 | |||
| Commercial International Bank | 27 | |||
| Oman | Oman Arab Bank | 15 | 55 | 13.85% |
| National Bank of Oman | 20 | |||
| Bank Muscat | 20 | |||
| Jordan | Arab Bank | 35 | 100 | 25.2% |
| Ahli Bank | 40 | |||
| Commercial Bank of Jordan | 25 | |||
| Iraq | Commercial Bank of Iraq | 20 | 75 | 18.9% |
| National Bank of Iraq | 25 | |||
| Trade Bank of Iraq | 30 | |||
| 397 | 100% |
References
- Ahn, Seungku, and Juil Kim. 2019. The Effect of Managerial Characteristics on the Performance of Technology-Based Start-ups in Korea. International Journal of Global Business and Competitiveness 14: 11–23. [Google Scholar] [CrossRef]
- Akpan, Ikpe Justice, Didier Soopramanien, and Dong-Heon Kwak. 2020. Cutting-edge Technologies for Small Business and Innovation in the Era of COVID-19 Global Health Pandemic. Journal of Small Business and Entrepreneurship 33: 607–17. [Google Scholar] [CrossRef]
- Ali, Qaisar, Shazia Parveen, Hakimah Yaacob, Abdul Nasir Rani, and Zaki Zaini. 2022. Environmental Beliefs and the Adoption of Circular Economy Among Bank Managers: Do Gender, Age and Knowledge Act as the Moderators? Journal of Cleaner Production 361: 132276. [Google Scholar] [CrossRef]
- Alkhazaleh, Ayman Mansour Khalaf, and Hossam Haddad. 2021. How Does the Fintech Services Delivery Affect Customer Satisfaction: A Scenario of Jordanian Banking Sector. Strategic Change 30: 405–13. [Google Scholar] [CrossRef]
- Almashhadani, Ibrahim S., Mohammad Abuhashesh, Ashraf Bany Mohammad, Ra’ed Masa’deh, and Mohammad Al-Khasawneh. 2023. Exploring the Determinants of FinTech Adoption and Intention to Use in Jordan: The Impact of COVID-19. Cogent Social Sciences 9: 2256536. [Google Scholar] [CrossRef]
- Al-Nawayseh, Mohammad. 2020. FinTech in COVID-19 and Beyond: What Factors Are Affecting Customers’ Choice of FinTech Applications? Journal of Open Innovation 6: 153. [Google Scholar] [CrossRef]
- Al-Shari, Hussein Ahmed, and M. A. Lokhande. 2023. The Relationship Between the Risks of Adopting FinTech in Banks and Their Impact on the Performance. Cogent Business & Management 10: 2174242. [Google Scholar] [CrossRef]
- Baker, Hafez, Thair A. Kaddumi, Mahmoud Daoud Nassar, and Riham Suleiman Muqattash. 2023. Impact of Financial Technology on Improvement of Banks’ Financial Performance. Journal of Risk and Financial Management 16: 230. [Google Scholar] [CrossRef]
- Basdekis, Charalampos, Apostolos Christopoulos, Ioannis Katsampoxakis, and Aikaterini Vlachou. 2022. FinTech’s Rapid Growth and Its Effect on the Banking Sector. Journal of Banking and Financial Technology 6: 159–76. [Google Scholar] [CrossRef]
- Bocken, Nancy, Samuel William Short, P. Rana, and Steve Evans. 2014. A Literature and Practice Review to Develop Sustainable Business Model Archetypes. Journal of Cleaner Production 65: 42–56. [Google Scholar] [CrossRef]
- Bouheni, Faten Ben, Manish Tewari, Mouwafac Sidaoui, and Amir Hasnaoui. 2023. An Econometric Understanding of Fintech and Operating Performance. Review of Accounting and Finance/Review of Accounting & Finance 22: 329–52. [Google Scholar] [CrossRef]
- Bressanelli, Gianmarco, Federico Adrodegari, Daniela C. A. Pigosso, and Vinit Parida. 2022. Circular Economy in the Digital Age. Sustainability 14: 5565. [Google Scholar] [CrossRef]
- Bromiley, Philip, and Devaki Rau. 2014. Towards a Practice-based View of Strategy. Strategic Management Journal 35: 1249–56. [Google Scholar] [CrossRef]
- Bukhari, Syed Asim Ali, Fathyah Hashim, and Azlan Amran. 2020. Green Banking: A Road Map for Adoption. International Journal of Ethics and Systems 36: 371–85. [Google Scholar] [CrossRef]
- Chen, Mark A., Qinxi Wu, and Baozhong Yang. 2019. How Valuable Is FinTech Innovation? The Review of Financial Studies 32: 2062–106. [Google Scholar] [CrossRef]
- Chen, Xihui, Xuyuan You, and Victor Chang. 2021. FinTech and Commercial Banks’ Performance in China: A Leap Forward or Survival of the Fittest? Technological Forecasting & Social Change/Technological Forecasting and Social Change 166: 120645. [Google Scholar] [CrossRef]
- Chopra, Shalu, Rajeev Dwivedi, and Arun Mohan Sherry. 2013. Leveraging Technology Options for Financial Inclusion in India. International Journal of Asian Business and Information Management 4: 10–20. [Google Scholar] [CrossRef]
- Coetzee, Johan. 2019. Risk Aversion and the Adoption of Fintech by South African Banks. African Journal of Business and Economic Research 14: 133–53. [Google Scholar] [CrossRef]
- Dasilas, Apostolos, and Goran Karanović. 2023. The Impact of FinTech Firms on Bank Performance: Evidence From the UK. EuroMed Journal of Business, September. ahead-of-print. [Google Scholar] [CrossRef]
- De La Cuesta-González, Marta, and Manuel Morales-García. 2022. Does Finance as Usual Work for Circular Economy Transition? A Financiers and SMEs Qualitative Approach. Journal of Environmental Planning and Management 65: 2468–89. [Google Scholar] [CrossRef]
- De Sousa Jabbour, Ana Beatriz Lopes, Joao Victor Rojas Luiz, Octaviano Rojas Luiz, Charbel Jose Chiappetta Jabbour, Nelson Oly Ndubisi, Jorge Henrique Caldeira De Oliveira, and Flavio Horneaux Junior. 2019. Circular Economy Business Models and Operations Management. Journal of Cleaner Production 235: 1525–39. [Google Scholar] [CrossRef]
- Dwivedi, Pradeep, Jawaher Ibrahim Alabdooli, and Rajeev Dwivedi. 2021. Role of FinTech Adoption for Competitiveness and Performance of the Bank: A Study of Banking Industry in UAE. International Journal of Global Business and Competitiveness 16: 130–38. [Google Scholar] [CrossRef]
- Elmaasrawy, Hamada Elsaid, and Omar Ikbal Tawfik. 2024. Impact of the assertive and advisory role of internal auditing on proactive measures to enhance cybersecurity: Evidence from GCC. Journal of Science and Technology Policy Management. ahead-of-print. [Google Scholar] [CrossRef]
- Elmaasrawy, Hamada Elsaid, Omar Ikbal Tawfik, and Abdul-Rashid Abdul-Rahaman. 2024. Effect of Audit Client’s Use of Blockchain Technology on Auditing Accounting Estimates: Evidence From the Middle East. Journal of Financial Reporting & Accounting. ahead-of-print. [Google Scholar] [CrossRef]
- El-Said, Haitham Mohamed. 2023. A Review of Literature Directions Regarding the Impact of Fintech Firms on the Banking Industry. Qualitative Research in Financial Markets 15: 693–711. [Google Scholar] [CrossRef]
- Feng, Xiaoli, and Alireza Goli. 2023. Enhancing Business Performance Through Circular Economy: A Comprehensive Mathematical Model and Statistical Analysis. Sustainability 15: 12631. [Google Scholar] [CrossRef]
- Fornell, Claes, and David F. Larcker. 1981. Evaluating Structural Equation Models With Unobservable Variables and Measurement Error. Journal of Marketing Research 18: 39. [Google Scholar] [CrossRef]
- FSB. 2017. Financial Stability Implications from Fintech. Financial Stability Board. Available online: https://www.fsb.org/wp-content/uploads/R270617.pdf (accessed on 1 January 2020).
- Geissdoerfer, Martin, Paulo Savaget, Nancy M.P. Bocken, and Erik Jan Hultink. 2017. The Circular Economy—A New Sustainability Paradigm? Journal of Cleaner Production 143: 757–68. [Google Scholar] [CrossRef]
- Ghisellini, Patrizia, Catia Cialani, and Sergio Ulgiati. 2016. A Review on Circular Economy: The Expected Transition to a Balanced Interplay of Environmental and Economic Systems. Journal of Cleaner Production 114: 11–32. [Google Scholar] [CrossRef]
- Gomber, Peter, Robert J. Kauffman, Chris Parker, and Bruce W. Weber. 2018. On The Fintech Revolution: Interpreting the Forces of Innovation, Disruption, and Transformation in Financial Services. Journal of Management Information Systems 35: 220–65. [Google Scholar] [CrossRef]
- Gonçalves, Beatriz De Souza Mello, Flávio Leonel De Carvalho, and Paula De Camargo Fiorini. 2022. Circular Economy and Financial Aspects: A Systematic Review of the Literature. Sustainability 14: 3023. [Google Scholar] [CrossRef]
- Guang-Wen, Zheng, and Abu Bakkar Siddik. 2023. The Effect of Fintech Adoption on Green Finance and Environmental Performance of Banking Institutions During the COVID-19 Pandemic: The Role of Green Innovation. Environmental Science and Pollution Research International 30: 25959–71. [Google Scholar] [CrossRef]
- Gupta, Shivam, Haozhe Chen, Benjamin T. Hazen, Sarabjot Kaur, and Ernesto D.R. Santibañez Gonzalez. 2019. Circular Economy and Big Data Analytics: A Stakeholder Perspective. Technological Forecasting & Social Change/Technological Forecasting and Social Change 144: 466–74. [Google Scholar] [CrossRef]
- Hair, Joe F., Jr., Marko Sarstedt, Lucas Hopkins, and Volker G. Kuppelwieser. 2014. Partial Least Squares Structural Equation Modeling (PLS-SEM). European Business Review 26: 106–21. [Google Scholar] [CrossRef]
- Hair, Joseph F., Jeffrey J. Risher, Marko Sarstedt, and Christian M. Ringle. 2019. When to Use and How to Report the Results of PLS-SEM. European Business Review 31: 2–24. [Google Scholar] [CrossRef]
- Hassouba, Taghreed Abdelaziz. 2023. Financial Inclusion in Egypt: The Road Ahead. Review of Economic and Political Science. ahead-of-print. [Google Scholar] [CrossRef]
- Hayes, Andrew F. 2009. Beyond Baron and Kenny: Statistical Mediation Analysis in the New Millennium. Communication Monographs 76: 408–20. [Google Scholar] [CrossRef]
- Henseler, Jörg, Geoffrey Hubona, and Pauline Ash Ray. 2016. Using PLS Path Modeling in New Technology Research: Updated Guidelines. Industrial Management + Data Systems/Industrial Management & Data Systems 116: 2–20. [Google Scholar] [CrossRef]
- Hinson, Lisa A., and Steven Utke. 2023. Structural Equation Modeling in Archival Capital Markets Research: An Empirical Application to Disclosure and Cost of Capital. Journal of Financial Reporting 8: 87–130. [Google Scholar] [CrossRef]
- Hu, Zhongqing, Shuai Ding, Shizheng Li, Luting Chen, and Shanlin Yang. 2019. Adoption Intention of Fintech Services for Bank Users: An Empirical Examination With an Extended Technology Acceptance Model. Symmetry 11: 340. [Google Scholar] [CrossRef]
- International Monetary Fund (IMF) and World Bank Group. 2019. Fintech: The Experience So Far June. Available online: https://www.imf.org/en/Publications/Policy-Papers/Issues/2019/06/27/Fintech-The-Experience-So-Far-47056 (accessed on 15 October 2022).
- Kaushik, Arun Kumar, Geetha Mohan, and Vikas Kumar. 2019. Examining the Antecedents and Consequences of Customers’ Trust Toward Mobile Retail Apps in India. Journal of Internet Commerce 19: 1–31. [Google Scholar] [CrossRef]
- Kemunto, Eunice Rabera, and Assumpta Kagiri. 2018. Effect of Implementation of Fintech Strategies on Competitiveness in The Banking Sector in Kenya: A Case of Kcb Bank Kenya. European Journal of Business and Strategic Management 3: 29–40. [Google Scholar]
- Khan, Habib Hussain, Shoaib Khan, and Abdul Ghafoor. 2023. Fintech Adoption, the Regulatory Environment and Bank Stability: An Empirical Investigation From GCC Economies. Borsa Istanbul Review 23: 1263–81. [Google Scholar] [CrossRef]
- Kharrat, Hana, Yousra Trichilli, and Boujelbène Abbes. 2023. Relationship Between FinTech Index and Bank’s Performance: A Comparative Study Between Islamic and Conventional Banks in the MENA Region. Journal of Islamic Accounting and Business Research 15: 172–95. [Google Scholar] [CrossRef]
- Kirchherr, Julian, Denise Reike, and Marko Hekkert. 2017. Conceptualizing the Circular Economy: An Analysis of 114 Definitions. Resources, Conservation and Recycling 127: 221–32. [Google Scholar] [CrossRef]
- Kristoffersen, Eivind, Fenna Blomsma, Patrick Mikalef, and Jingyue Li. 2020. The Smart Circular Economy: A Digital-enabled Circular Strategies Framework for Manufacturing Companies. Journal of Business Research 120: 241–61. [Google Scholar] [CrossRef]
- Ky, Serge, Clovis Rugemintwari, and Alain Sauviat. 2019. Is Fintech Good for Bank Performance? The Case of Mobile Money in the East African Community. Social Science Research Network. [Google Scholar] [CrossRef]
- Lee, Chi-Chuan, Xinrui Li, Chin-Hsien Yu, and Jinsong Zhao. 2021. Does Fintech Innovation Improve Bank Efficiency? Evidence From China’s Banking Industry. International Review of Economics & Finance 74: 468–83. [Google Scholar] [CrossRef]
- Lee, In, and Yong Jae Shin. 2018. Fintech: Ecosystem, Business Models, Investment Decisions, and Challenges. Business Horizons 61: 35–46. [Google Scholar] [CrossRef]
- Leo, Martin, Suneel Sharma, and K. Maddulety. 2019. Machine Learning in Banking Risk Management: A Literature Review. Risks 7: 29. [Google Scholar] [CrossRef]
- Leong, Kelvin. 2018. FinTech (Financial Technology): What Is It and How to Use Technologies to Create Business Value in Fintech Way? International Journal of Innovation, Management and Technology 9: 74–78. [Google Scholar] [CrossRef]
- Leong, Lai-Ying, Teck-Soon Hew, Keng-Boon Ooi, and June Wei. 2020. Predicting Mobile Wallet Resistance: A Two-staged Structural Equation Modeling-artificial Neural Network Approach. International Journal of Information Management 51: 102047. [Google Scholar] [CrossRef]
- Li, Bo, and Zeshui Xu. 2021. Insights Into Financial Technology (FinTech): A Bibliometric and Visual Study. Financial Innovation 7: 1–28. [Google Scholar] [CrossRef] [PubMed]
- Liu, Yadong, Sharjeel Saleem, Rizwan Shabbir, Malik Shahzad Shabbir, Adil Irshad, and Shahbaz Khan. 2021. The Relationship Between Corporate Social Responsibility and Financial Performance: A Moderate Role of Fintech Technology. Environmental Science and Pollution Research International 28: 20174–87. [Google Scholar] [CrossRef] [PubMed]
- Lontchi, Claude Bernard, Baochen Yan, and Kabir Musa Shuaib. 2023. Effect of Financial Technology on SMEs Performance in Cameroon Amid COVID-19 Recovery: The Mediating Effect of Financial Literacy. Sustainability 15: 2171. [Google Scholar] [CrossRef]
- Lukić, Nikolić Jelena, Vladimir Mirković, and Milan Brkljač. 2023. Circular Economy and Banking Industry in the Digital Age: Case Study of Erste Bank a.d. Novi Sad. Ecologica 30: 157–64. [Google Scholar] [CrossRef]
- Marwa, None. 2022. The Impact of Financial Technology on Banking Sector: Evidence From Egypt. Deleted Journal 12: 100–18. [Google Scholar] [CrossRef] [PubMed]
- Mhlanga, David. 2023. FinTech and Artificial Intelligence for Sustainable Development: The Role of Smart Technologies in Achieving Development Goals. Berlin: Springer Nature. [Google Scholar]
- Milian, Eduardo Z., Mauro De M Spinola, and Marly M. De Carvalho. 2019. Fintechs: A Literature Review and Research Agenda. Electronic Commerce Research and Applications 34: 100833. [Google Scholar] [CrossRef]
- Mitra, Sovan, and Andreas Karathanasopoulos. 2020. FinTech Revolution: The Impact of Management Information Systems Upon Relative Firm Value and Risk. Journal of Banking and Financial Technology 4: 175–87. [Google Scholar] [CrossRef]
- Momaya, Kirankumar S. 2019. The Past and the Future of Competitiveness Research: A review in an Emerging Context of Innovation and EMNEs. International Journal of Global Business and Competitiveness 14: 1–10. [Google Scholar] [CrossRef]
- Murinde, Victor, Efthymios Rizopoulos, and Markos Zachariadis. 2022. The Impact of the FinTech Revolution on the Future of Banking: Opportunities and Risks. International Review of Financial Analysis (Online)/International Review of Financial Analysis 81: 102103. [Google Scholar] [CrossRef]
- Neama, Nagham Hussein, Rasha H. Abbood, and Sala Abdul Salam Aref. 2023. Financial Technology and Its Role in Iraqi Banking Industry (Analyzing Study for Selected Private Banks of Iraq). Open Journal of Business and Management 11: 1577–83. [Google Scholar] [CrossRef]
- Omarini, Anna Eugenia. 2018. Banks and Fintechs: How to Develop a Digital Open Banking Approach for the Bank’s Future. International Business Research 11: 23. [Google Scholar] [CrossRef]
- Owusu, Acheampong. 2017. Business Intelligence Systems and Bank Performance in Ghana: The Balanced Scorecard Approach. Cognet Business and Management 4: 1. [Google Scholar] [CrossRef]
- Ozili, Peterson K. 2021. Circular Economy, Banks, and Other Financial Institutions: What’s in It for Them? Circular Economy and Sustainability/Circular Economy and Sustainability 1: 787–98. [Google Scholar] [CrossRef]
- Ozili, Peterson K., and Francis Opene. 2021. The Role of Banks in the Circular Economy. Social Science Research Network. [Google Scholar] [CrossRef]
- Panchal, Dinesh, and Bala Krishnamoorthy. 2019. Developing an Instrument for Business Model Dimensions: Exploring Linkages With Firm Competitiveness. International Journal of Global Business and Competitiveness 14: 24–41. [Google Scholar] [CrossRef]
- Paulet, Elisabeth, and Hareesh Mavoori. 2019. Conventional Banks and Fintechs: How Digitization Has Transformed Both Models. Journal of Business Strategy 41: 19–29. [Google Scholar] [CrossRef]
- Phan, Dinh Hoang Bach, Paresh Kumar Narayan, R. Eki Rahman, and Akhis R. Hutabarat. 2020. Do Financial Technology Firms Influence Bank Performance? Pacific-Basin Finance Journal 62: 101210. [Google Scholar] [CrossRef]
- Pizzi, Simone, Leonardo Corbo, and Andrea Caputo. 2021. Fintech and SMEs Sustainable Business Models: Reflections and Considerations for a Circular Economy. Journal of Cleaner Production 281: 125217. [Google Scholar] [CrossRef]
- Preacher, Kristopher J., and Andrew F. Hayes. 2004. SPSS and SAS Procedures for Estimating Indirect Effects in Simple Mediation Models. Behavior Research Methods, Instruments & Computers/Behavior Research Methods, Instruments, & Computers 36: 717–31. [Google Scholar] [CrossRef]
- Rosa, Paolo, Claudio Sassanelli, Andrea Urbinati, Davide Chiaroni, and Sergio Terzi. 2019. Assessing Relations Between Circular Economy and Industry 4.0: A Systematic Literature Review. International Journal of Production Research 58: 1662–87. [Google Scholar] [CrossRef]
- Rubaiai, Iman Al, and Shanmuga Pria. 2022. Customer Usage Behavior of FinTech Products in Sultanate of Oman. International Journal of Research in Entrepreneurship & Business Studies 3: 11–24. [Google Scholar] [CrossRef]
- Ryu, Hyun-Sun. 2018. What Makes Users Willing or Hesitant to Use Fintech?: The Moderating Effect of User Type. Industrial Management + Data Systems/Industrial Management & Data Systems 118: 541–69. [Google Scholar] [CrossRef]
- Saptono, Prianto Budi, and Ismail Khozen. 2023. What Determines the Tax Compliance Itention of Individual Tax Payers Receiving COVID-19-related Benefits? Insights from Indonesia. International Journal of Socoilogy and Social Policy 43: 1190–217. [Google Scholar] [CrossRef]
- Sharifi, Abbas, Mohsen Ahmadi, and Ali Ala. 2021. The Impact of Artificial Intelligence and Digital Style on Industry and Energy post-COVID-19 Pandemic. Environmental Science and Pollution Research International 28: 46964–84. [Google Scholar] [CrossRef]
- Siddik, Abu Bakkar, Li Yong, and Md Nafizur Rahman. 2023a. The Role of Fintech in Circular Economy Practices to Improve Sustainability Performance: A Two-staged SEM-ANN Approach. Environmental Science and Pollution Research International 30: 107465–86. [Google Scholar] [CrossRef] [PubMed]
- Siddik, Abu Bakkar, Md Nafizur Rahman, and Li Yong. 2023b. Do Fintech Adoption and Financial Literacy Improve Corporate Sustainability Performance? The Mediating Role of Access to Finance. Journal of Cleaner Production 421: 137658. [Google Scholar] [CrossRef]
- Singh, Renu, Garima Malik, and Vipin Jain. 2021. FinTech Effect: Measuring Impact of FinTech Adoption on Banks’ Profitability. International Journal of Management Practice 14: 411. [Google Scholar] [CrossRef]
- Suárez-Eiroa, Brais, Emilio Fernández, Gonzalo Méndez-Martínez, and David Soto-Oñate. 2019. Operational Principles of Circular Economy for Sustainable Development: Linking Theory and Practice. Journal of Cleaner Production 214: 952–61. [Google Scholar] [CrossRef]
- Tang, Yuk Ming, Ka Yin Chau, Arooj Fatima, and Muhammad Waqas. 2022. Industry 4.0 Technology and Circular Economy Practices: Business Management Strategies for Environmental Sustainability. Environmental Science and Pollution Research International 29: 49752–69. [Google Scholar] [CrossRef] [PubMed]
- Tawfik, Omar Ikbal, and Hamada Elsaid Elmaasrawy. 2022. Assessing the Factors That Affected the Development of Cloud-based Accounting Education and Students’ Academic Performance in Oman. Arab Gulf Journal of Scientific Research 41: 141–57. [Google Scholar] [CrossRef]
- Tawfik, Omar Ikbal, and Hamada Elsaid Elmaasrawy. 2024. Determinants of the Quality of Tax Audits for Content Creation Tax and Tax Compliance: Evidence From Egypt. SAGE Open 14: 1–17. [Google Scholar] [CrossRef]
- Thakor, Anjan V. 2020. Fintech and Banking: What Do We Know? Journal of Financial Intermediation 41: 100833. [Google Scholar] [CrossRef]
- Tien, Pham Phat, and Nguyen Thi Huyen My. 2022. Performance measurement for fintech company. Ho Chi Minh City Open University Journal of Science—Economics and Business Administration 13: 169–84. [Google Scholar] [CrossRef]
- Tiwari, Prashant, J. Kiarash Sadeghi, and Chinweike Eseonu. 2020. A Sustainable Lean Production Framework With a Case Implementation: Practice-based View Theory. Journal of Cleaner Production 277: 123078. [Google Scholar] [CrossRef]
- Tseng, Ming-Lang, Raymond R. Tan, Anthony S.F. Chiu, Chen-Fu Chien, and Tsai Chi Kuo. 2018. Circular Economy Meets Industry 4.0: Can Big Data Drive Industrial Symbiosis? Resources, Conservation and Recycling 131: 146–47. [Google Scholar] [CrossRef]
- Vergara, Cristina Chueca, and Luis Ferruz Agudo. 2021. Fintech and Sustainability: Do They Affect Each Other? Sustainability 13: 7012. [Google Scholar] [CrossRef]
- Wang, Rui, Jiangtao Liu, and Hang Luo. 2020. Fintech Development and Bank Risk Taking in China. European Journal of Finance 27: 397–418. [Google Scholar] [CrossRef]
- Yan, Chen, Abu Bakkar Siddik, Li Yong, Qianli Dong, Guang-Wen Zheng, and Md Nafizur Rahman. 2022. A Two-Staged SEM-Artificial Neural Network Approach to Analyze the Impact of FinTech Adoption on the Sustainability Performance of Banking Firms: The Mediating Effect of Green Finance and Innovation. Systems 10: 148. [Google Scholar] [CrossRef]
- Yan, Chen, Abu Bakkar Siddik, Nazma Akter, and Qianli Dong. 2023. Factors Influencing the Adoption Intention of Using Mobile Financial Service During the COVID-19 Pandemic: The Role of FinTech. Environmental Science and Pollution Research International 30: 61271–89. [Google Scholar] [CrossRef] [PubMed]
- Zhao, Jinsong, Xinghao Li, Chin-Hsien Yu, Shi Chen, and Chi-Chuan Lee. 2022. Riding the FinTech Innovation Wave: FinTech, Patents and Bank Performance. Journal of International Money and Finance 122: 102552. [Google Scholar] [CrossRef]
- Zhao, Qun, Pei-Hsuan Tsai, and Jin-Long Wang. 2019. Improving Financial Service Innovation Strategies for Enhancing China’s Banking Industry Competitive Advantage During the Fintech Revolution: A Hybrid MCDM Model. Sustainability 11: 1419. [Google Scholar] [CrossRef]



| Items | Description | Frequency | Percentage |
|---|---|---|---|
| Gender | Male | 245 | 61.71% |
| Female | 152 | 38.29% | |
| Total | 397 | 100% | |
| Age | 34 or under | 40 | 10% |
| From 35 to 40 | 286 | 72% | |
| From 41 to 45 | 31 | 8% | |
| From 46 to 50 | 20 | 5% | |
| More than 50 | 20 | 5% | |
| Total | 397 | 100% | |
| Academic Qualification | Bachelor’s degree | 270 | 68% |
| Master | 79 | 20% | |
| Ph.D | 28 | 7% | |
| Others | 20 | 5% | |
| Total | 397 | 100% | |
| Position | Branch Manger | 30 | 7.5 |
| Assistant Manager | 55 | 13.85 | |
| Financial Analyst | 45 | 11.42 | |
| Accountant | 200 | 50.37 | |
| Loan officer | 52 | 13.09 | |
| Others | 15 | 3.77 | |
| Total | 397 | 100% | |
| Field of Study | Accounting | 230 | 57.93% |
| Banking and Finance | 80 | 20.15% | |
| Management | 40 | 10.07% | |
| Others | 47 | 11.85% | |
| Total | 397 | 100% | |
| Experience | Less than 5 years | 32 | 8% |
| 5 to less than 10 years | 306 | 77% | |
| 10 to 15 years | 11 | 3% | |
| More than 15 years | 48 | 12% | |
| Total | 397 | 100% | |
| Bank Classification | Public | 7 | 1.76% |
| Commercial | 385 | 96.97% | |
| Islamic | 5 | 1.27% | |
| Total | 397 | 100% |
| Construct | Items | Factor Loadings | VIF | Cronbach Alpha (CA) | Composite Reliability (CR) | Average Variance Extracted (AVE) |
|---|---|---|---|---|---|---|
| Must Be > 0.7 | Must Be < 5 | Must Be > 0.7 | Must Be > 0.7 | Must Be > 0.5 | ||
| Fintech Adoption (FA) | FA1 | 0.740 | 1.973 | 0.888 | 0.898 | 0.599 |
| FA2 | 0.756 | 2.541 | ||||
| FA3 | 0.776 | 2.617 | ||||
| FA4 | 0.841 | 2.812 | ||||
| FA5 | 0.744 | 2.041 | ||||
| FA6 | 0.701 | 2.256 | ||||
| FA7 | 0.847 | 2.875 | ||||
| Circular Economy Practices (CEPs) | CEP1 | 0.846 | 2.480 | 0.926 | 0.929 | 0.772 |
| CEP2 | 0.858 | 2.621 | ||||
| CEP3 | 0.911 | 4.822 | ||||
| CEP4 | 0.917 | 4.380 | ||||
| CEP5 | 0.860 | 3.313 | ||||
| Internal Process Perspective (IP) | IP1 | 0.845 | 2.489 | 0.890 | 0.896 | 0.695 |
| IP2 | 0.780 | 1.910 | ||||
| IP3 | 0.814 | 2.582 | ||||
| IP4 | 0.855 | 2.737 | ||||
| IP5 | 0.817 | 2.525 | ||||
| Customer Satisfaction Perspective (CS) | CS1 | 0.898 | 4.211 | 0.867 | 0.870 | 0.657 |
| CS2 | 0.712 | 1.516 | ||||
| CS3 | 0.772 | 1.898 | ||||
| CS4 | 0.812 | 2.099 | ||||
| CS5 | 0.847 | 3.717 | ||||
| Learning and Growth Perspective (LG) | LG1 | 0.803 | 1.922 | 0.865 | 0.869 | 0.650 |
| LG2 | 0.773 | 1.828 | ||||
| LG3 | 0.864 | 2.893 | ||||
| LG4 | 0.823 | 2.559 | ||||
| LG5 | 0.764 | 1.740 |
| Variables | FA | CS | IP | LG | CEP |
|---|---|---|---|---|---|
| FA | 0.822 | ||||
| CS | 0.772 | 0.841 | |||
| IP | 0.769 | 0.739 | 0.814 | ||
| LG | 0.748 | 0.701 | 0.777 | 0.785 | |
| CEP | 0.711 | 0.712 | 0.705 | 0.743 | 0.779 |
| Hypothesis | Relationship | Path Coefficient β | T Statistics (|O/STDEV|) | p-Value | Confidence Intervals | Support for Hypothesis | |
|---|---|---|---|---|---|---|---|
| Minimum | Maximum | ||||||
| H1 | FA -> CS | 0.537 | 5.097 | 0.000 | 0.336 | 0.749 | Yes |
| H2 | FA -> IP | 0.540 | 4.201 | 0.000 | 0.305 | 0.811 | Yes |
| H3 | FA -> LG | 0.595 | 5.045 | 0.000 | 0.337 | 0.806 | Yes |
| H4 | FA -> CEP | 0.711 | 12.593 | 0.000 | 0.603 | 0.824 | Yes |
| H5 | CEP -> CS | 0.330 | 3.203 | 0.001 | 0.138 | 0.542 | Yes |
| H6 | CEP -> IP | 0.321 | 2.247 | 0.025 | 0.031 | 0.593 | Yes |
| H7 | CEP -> LG | 0.320 | 2.593 | 0.010 | 0.101 | 0.560 | Yes |
| H8 | FA -> CEP -> CS | 0.235 | 3.095 | 0.002 | 0.102 | 0.404 | Yes |
| H9 | FA -> CEP -> IP | 0.228 | 2.313 | 0.021 | 0.024 | 0.420 | Yes |
| H10 | FA -> CEP -> LG | 0.228 | 2.540 | 0.011 | 0.074 | 0.428 | Yes |
| Constructs | R-Square (R2) | Adjusted R-Square |
|---|---|---|
| CS | 0.650 | 0.638 |
| IP | 0.641 | 0.629 |
| LG | 0.727 | 0.717 |
| CEP | 0.505 | 0.497 |
| Constructs | ƒ2 | Effect Size |
|---|---|---|
| FA -> CS | 0.408 | Large |
| FA -> IP | 0.402 | Large |
| FA -> LG | 0.641 | Large |
| CEP -> CS | 0.164 | Small |
| CEP -> IP | 0.152 | Small |
| CEP -> LG | 0.186 | Small |
Disclaimer/Publisher’s Note: The statements, opinions and data contained in all publications are solely those of the individual author(s) and contributor(s) and not of MDPI and/or the editor(s). MDPI and/or the editor(s) disclaim responsibility for any injury to people or property resulting from any ideas, methods, instructions or products referred to in the content. |
© 2024 by the authors. Licensee MDPI, Basel, Switzerland. This article is an open access article distributed under the terms and conditions of the Creative Commons Attribution (CC BY) license (https://creativecommons.org/licenses/by/4.0/).
Share and Cite
Lamey, Y.M.; Tawfik, O.I.; Durrah, O.; Elmaasrawy, H.E. Fintech Adoption and Banks’ Non-Financial Performance: Do Circular Economy Practices Matter? J. Risk Financial Manag. 2024, 17, 319. https://doi.org/10.3390/jrfm17080319
Lamey YM, Tawfik OI, Durrah O, Elmaasrawy HE. Fintech Adoption and Banks’ Non-Financial Performance: Do Circular Economy Practices Matter? Journal of Risk and Financial Management. 2024; 17(8):319. https://doi.org/10.3390/jrfm17080319
Chicago/Turabian StyleLamey, Ywana Maher, Omar Ikbal Tawfik, Omar Durrah, and Hamada Elsaid Elmaasrawy. 2024. "Fintech Adoption and Banks’ Non-Financial Performance: Do Circular Economy Practices Matter?" Journal of Risk and Financial Management 17, no. 8: 319. https://doi.org/10.3390/jrfm17080319
APA StyleLamey, Y. M., Tawfik, O. I., Durrah, O., & Elmaasrawy, H. E. (2024). Fintech Adoption and Banks’ Non-Financial Performance: Do Circular Economy Practices Matter? Journal of Risk and Financial Management, 17(8), 319. https://doi.org/10.3390/jrfm17080319

