Environmental Cyanide Pollution from Artisanal Gold Mining in Burkina Faso: Human Exposure Risk Analysis Based on a Conceptual Site Model
Abstract
1. Introduction
2. Materials and Methods
2.1. Location of Study Sites
2.2. Physical Characteristics of the Study Site and History of ASGM Activities
2.2.1. Zougnazagmiline Site
2.2.2. Guido Site
2.2.3. Galgouli Site
2.3. Water and Soil Sampling and Collection
2.4. Free Cyanide Quantification in Water and Soil Samples
2.5. Data Analysis
2.6. Spatial Analysis Methodology for Cyanide Pollution
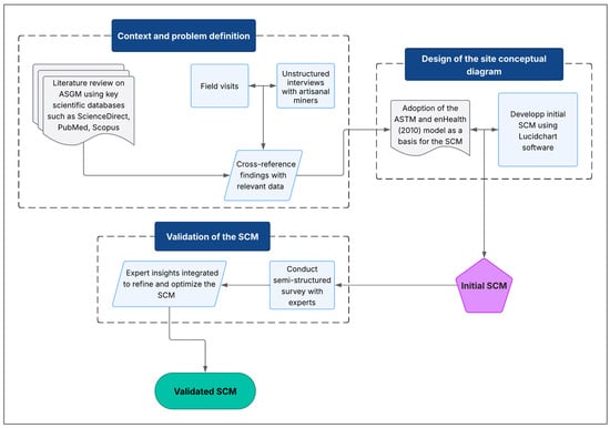
2.7. Development of the Site Conceptual Model (SCM)
2.7.1. Context and Problem Definition
2.7.2. Design of the Site Conceptual Diagram
2.7.3. Validation of the Site Conceptual Model (SCM)
3. Results
3.1. Quantification of Water Pollution in ASGM Watersheds
3.2. Quantification of Soil Pollution in the ASGM Watersheds
3.3. Land Use Metrics and Cyanide Spatial Distribution in the ASGM Watersheds
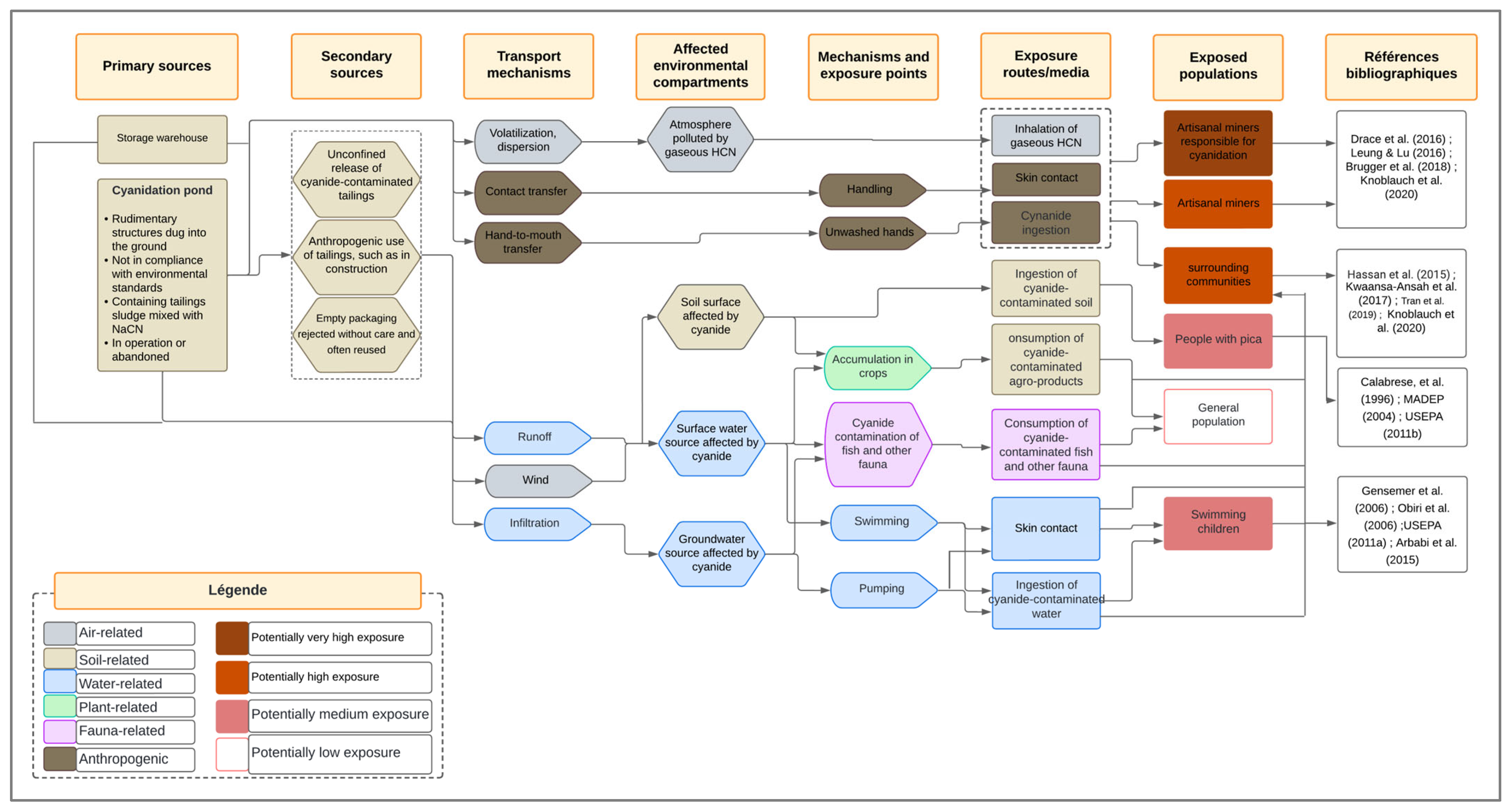
3.4. Site Conceptual Model
3.4.1. Overview of Cyanide Pathway from the Pollution Source to Affected Entities
3.4.2. Pollution Sources and Transport Mechanisms
3.4.3. Exposure Pathways and Exposed Populations
3.4.4. Optimization of the Site Conceptual Model Based on Expert Feedback
4. Discussion
4.1. Analysis of Cyanide Pollution in Water Resources
4.2. Soil Cyanide Distribution Across Land Uses in the ASGM Watersheds
4.3. Cross-Cutting Interpretation of Pollution Drivers and Implications
4.4. Environmental Implications of Land Use Metrics and Cyanide Spatial Patterns in the ASGM Watersheds
4.5. Site Conceptual Model and Human Exposure Risks
5. Conclusions
Author Contributions
Funding
Institutional Review Board Statement
Informed Consent Statement
Data Availability Statement
Acknowledgments
Conflicts of Interest
References
- Lanzano, C.; Arnaldi di Balme, L. Who Owns the Mud? Valuable Leftovers, Sociotechnical Innovation and Changing Relations of Production in Artisanal Gold Mining (Burkina Faso). J. Agrar. Change 2021, 21, 433–458. [Google Scholar] [CrossRef]
- Bohbot, J. L’orpaillage au Burkina Faso: Une aubaine économique pour les populations, aux conséquences sociales et environnementales mal maîtrisées. Echogeo 2017, 42. [Google Scholar] [CrossRef]
- Brugger, F.; Müller, S.; Zanetti, J.; Winkler, M.; Knoblauch, A.; Wehrli, B. Small-Scale Gold Mining in Burkina Faso: Health Effects, Environmental Burden and Socio-Economic Interactions with Agriculture: Project Report; ETH Zurich: Zurich, Switzerland, 2018; p. 36. [Google Scholar]
- Verbrugge, B.; Lanzano, C.; Libassi, M. The Cyanide Revolution: Efficiency Gains and Exclusion in Artisanal- and Small-Scale Gold Mining. Geoforum 2021, 126, 267–276. [Google Scholar] [CrossRef]
- Kohio, E.N.; Karoui, H.; Sossou, S.K.; Yacouba, H. Review of Pollution Trends and Impacts in Artisanal and Small-Scale Gold Mining in Sub-Saharan Africa: Advancing towards Sustainable Practices through Equitable Redistribution of Gold Spin-Offs. J. Clean. Prod. 2024, 476, 143754. [Google Scholar] [CrossRef]
- Halim, M.A.; Naidu, R. Cyanide Contamination of Soil and Water: Sources, Toxicity, and Potential Remediation Strategies. In Inorganic Contaminants and Radionuclides; Elsevier: Amsterdam, The Netherlands, 2024; pp. 375–403. ISBN 978-0-323-90400-1. [Google Scholar]
- Ondayo, M.A.; Watts, M.J.; Mitchell, C.J.; King, D.C.P.; Osano, O. Review: Artisanal Gold Mining in Africa—Environmental Pollution and Human Health Implications. Expo. Health 2024, 16, 1067–1095. [Google Scholar] [CrossRef]
- Calabrese, E.J.; Stanek, E.J.; James, R.C.; Roberts, S.M. Soil Ingestion: A Concern for Acute Toxicity in Children. Environ. Health Perspect. 1997, 105, 1354–1358. [Google Scholar] [CrossRef]
- Tran, Q.B.; Lohitnavy, M.; Phenrat, T. Assessing Potential Hydrogen Cyanide Exposure from Cyanide-Contaminated Mine Tailing Management Practices in Thailand’s Gold Mining. J. Environ. Manag. 2019, 249, 109357. [Google Scholar] [CrossRef]
- INRS. Fiche Toxicologique N°111: Cyanure de Sodium, Cyanure de Potassium; Institut National de Recherche et de Sécurité (INRS): Paris, France, 2022; p. 11. [Google Scholar]
- Singo, J.; Moyo, D.; Isunju, J.B.; Bose-O’Reilly, S.; Steckling-Muschack, N.; Becker, J.; Mamuse, A. Health and Safety Risk Mitigation among Artisanal and Small-Scale Gold Miners in Zimbabwe. Int. J. Environ. Res. Public Health 2022, 19, 14352. [Google Scholar] [CrossRef]
- MADEP. Background Documentation for the Development of an “Available Cyanide” Benchmark Concentration; Massachusetts Department of Environmental Protection: Boston, MA, USA, 2004. [Google Scholar]
- USEPA. Chapter 3—Ingestion of Water and Other Select Liquids. In Exposure Factors Handbook; USEPA: Boston, MA, USA, 2011; p. 101. [Google Scholar]
- USEPA. Chapter 5—Soil and Dust Ingestion. In Exposure Factors Handbook; USEPA: Boston, MA, USA, 2011; p. 52. [Google Scholar]
- Kouadio, K.F. Risques Environnementaux et Sanitaires Lies à L’utilisation des Produits Chimiques Dans L’orpaillage: Cas du Cyanure et du Mercure sur le Site de Galgouli. Master’s Thesis, 2iE, Ouagadougou, Burkina Faso, 2016. [Google Scholar]
- Spiegel, S.; Keane, S.; Metcalf, S.; Veiga, M. Implications of the Minamata Convention on Mercury for Informal Gold Mining in Sub-Saharan Africa: From Global Policy Debates to Grassroots Implementation? Environ. Dev. Sustain. 2015, 17, 765–785. [Google Scholar] [CrossRef]
- UNEP. Minamata Convention on Mercury Text and Annexes—2023 Edition; UNEP: Nairobi, Kenya, 2023; p. 86. [Google Scholar]
- Global Gold Production Touching Ground: Expansion, Informalization, and Technological Innovation; Verbrugge, B., Geenen, S., Eds.; Springer International Publishing: Cham, Switzerland, 2020; ISBN 978-3-030-38485-2. [Google Scholar]
- Keane, S.; Bernaudat, L.; Davis, K.J.; Stylo, M.; Mutemeri, N.; Singo, P.; Twala, P.; Mutemeri, I.; Nakafeero, A.; Etui, I.D. Mercury and Artisanal and Small-Scale Gold Mining: Review of Global Use Estimates and Considerations for Promoting Mercury-Free Alternatives. Ambio 2023, 52, 833–852. [Google Scholar] [CrossRef]
- Razanamahandry, L.C. Pollution Environnementale par le Cyanure et Potentialités de la Bioremédiation Dans des Zones D’extraction Aurifère en Afrique Subsaharienne: Cas du Burkina Faso. Ph.D. Thesis, 2iE, Ouagadoudou, Burkina Faso, 2017. [Google Scholar]
- Digbeu, M.P. Suivi de la Pollution Environnementale par le Cyanure et Etude de sa Dynamique sur les Sites D’orpaillages au Burkina Faso: Cas des Sites Zougnazagmiline et de Galgouli. Master’s Thesis, 2iE, Ouagadougou, Burkina Faso, 2017. [Google Scholar]
- Roamba, J. Risques Environnementaux et Sanitaires sur Les Sites D’orpaillage au Burkina Faso: Cycle de vie des Principaux Polluants et Perceptions des Orpailleurs (Cas du Site Zougnazagmligne Dans la Commune Rurale de Bouroum, Région du Centre-Nord). Master’s Thesis, 2iE, Ouagadougou, Burkina Faso, 2014. [Google Scholar]
- INSD. Monographie de la Région du Centre-Ouest: Cinquième Recensement Général de la Population et de l’Habitation (RGPH 2019); Ministère de L’économie, des Finances et de la Prospective, Burkina Faso: Ouagadougou, Burkina Faso, 2022. [Google Scholar]
- Konseiga, R. L’approvisionnement En Eau Dans La Commune de Réo; Laboratoire Citoyennetés: Ouagadougou, Burkina Faso, 2008; p. 30. [Google Scholar]
- Sawadogo, E. L’impact de L’exploitation Artisanale de l’or: Cas Du Site de Forafora Dans La Province de Poni. Master’s Thesis, Université de Ouagadougou, Ouagadougou, Burkina Faso, 2011. [Google Scholar]
- Deoudom, D. Étude de la Dynamique de la Diffusion du Cyanure Dans L’environnement et Biodégradation: Cas du Site D’orpaillage de Galgouli au Burkina Faso. Master’s Thesis, 2iE, Ouagadougou, Burkina Faso, 2015. [Google Scholar]
- Mégret, Q. « L’argent de l’or » Exploration Anthropologique d’un «Boom» Aurifère Dans La Région Sud-Ouest Du Burkina Faso. Ph.D. Thesis, Université Lumière Lyon 2, Lyon, France, 2013. [Google Scholar]
- Sawadogo, E. Discours, Pratiques et Dynamiques Environnementales Autour de L’orpaillage Dans La Commune de Kampti, (Sud-Ouest Du Burkina Faso). Ph.D. Thesis, Université Panthéon-Sorbonne—Paris I, Université Joseph Ki-Zerbo, Ouagadougou, Burkina Faso, 2021. [Google Scholar]
- Standard Methods SM-4500-CN-F; American Public Health Association American. Water Works Association and Water Environment Federation: Washington, DC, USA, 1998.
- Kjeldsen, P. Behaviour of Cyanides in Soil and Groundwater: A Review. Water Air Soil. Pollut. 1999, 115, 279–308. [Google Scholar] [CrossRef]
- Rennert, T.; Mansfeldt, T. Cyanide Extraction from Contaminated Soil: A Method Comparison. Europ. J. Min. Process. Environ. Protect. 2004, 4, 10–14. [Google Scholar]
- Novak, D.; Franke-Whittle, I.H.; Pirc, E.T.; Jerman, V.; Insam, H.; Logar, R.M.; Stres, B. Biotic and Abiotic Processes Contribute to Successful Anaerobic Degradation of Cyanide by UASB Reactor Biomass Treating Brewery Waste Water. Water Res. 2013, 47, 3644–3653. [Google Scholar] [CrossRef] [PubMed]
- Niculescu, S.; Talab Ou Ali, H.; Billey, A. Random Forest Classification Using Sentinel-1 and Sentinel-2 Series for Vegetation Monitoring in the Pays de Brest (France). In Proceedings of the Remote Sensing for Agriculture, Ecosystems, and Hydrology XX; Neale, C.M., Maltese, A., Eds.; SPIE: Berlin, Germany, 2018; p. 6. [Google Scholar]
- Waśniewski, A.; Hościło, A.; Zagajewski, B.; Moukétou-Tarazewicz, D. Assessment of Sentinel-2 Satellite Images and Random Forest Classifier for Rainforest Mapping in Gabon. Forests 2020, 11, 941. [Google Scholar] [CrossRef]
- Mohammadpour, P.; Viegas, D.X.; Viegas, C. Vegetation Mapping with Random Forest Using Sentinel 2 and GLCM Texture Feature—A Case Study for Lousã Region, Portugal. Remote Sens. 2022, 14, 4585. [Google Scholar] [CrossRef]
- Razanamahandry, L.C.; Andrianisa, H.A.; Karoui, H.; Podgorski, J.; Yacouba, H. Prediction Model for Cyanide Soil Pollution in Artisanal Gold Mining Area by Using Logistic Regression. Catena 2018, 162, 40–50. [Google Scholar] [CrossRef]
- Butt, T.E.; Akram, H.; Mahammedi, C.; House, C. Conceptual Site Model: An Intermediary Between Baseline Study and Risk Assessment; WIT Transactions on Engineering Sciences: Southampton, UK, 2020; Volume 129, pp. 101–108. [Google Scholar]
- Riley, A.L.; Amezaga, J.; Burke, I.T.; Byrne, P.; Cooper, N.; Crane, R.A.; Comber, S.D.W.; Gandy, C.J.; Hudson-Edwards, K.A.; Jennings, E.; et al. Incorporating Conceptual Site Models into National-Scale Environmental Risk Assessments for Legacy Waste in the Coastal Zone. Front. Environ. Sci. 2022, 10, 1045482. [Google Scholar] [CrossRef]
- Lanno, R.P.; Menzie, C.A. Ecological Risk Assessment of Cyanide in Water and Soil. In Cyanide in Water and Soil; CRC Press: Boca Raton, FL, USA, 2006; pp. 343–362. [Google Scholar]
- EnHEALTH. Environmental Health Risk Assessment—Guidelines for Assessing Human Health Risk for Environmental Hazards; enHEALTH: Kolkata, India, 2012; p. 131.
- WHO. WHO Guidelines for Drinking-Water Quality, 3rd ed.; World Health Organization: Geneva, Switzerland, 2004. [Google Scholar]
- CCME. Interim Canadian Environmental Quality Criteria for Contaminated Sites; Canadian Council of Ministers of the Environment: Winnipeg, MB, Canada, 1991.
- Eisler, R.; Clark, D.R.; Wiemeyer, S.N.; Henny, C.J. Sodium Cyanide Hazards to Fish and Other Wildlife from Gold Mining Operations. In Environmental Impacts of Mining Activities; Azcue, J.M., Ed.; Springer: Berlin/Heidelberg, Germany, 1999; pp. 55–67. ISBN 978-3-642-64169-5. [Google Scholar]
- Bansah, K.J.; Dumakor-Dupey, N.K.; Stemn, E.; Galecki, G. Mutualism, Commensalism or Parasitism? Perspectives on Tailings Trade between Large-Scale and Artisanal and Small-Scale Gold Mining in Ghana. Resour. Policy 2018, 57, 246–254. [Google Scholar] [CrossRef]
- Leung, A.M.R.; Lu, J.L.D. Environmental Health and Safety Hazards of Indigenous Small-Scale Gold Mining Using Cyanidation in the Philippines. Environ. Health Insights 2016, 10, EHI.S38459. [Google Scholar] [CrossRef]
- Knoblauch, A.M.; Farnham, A.; Ouoba, J.; Zanetti, J.; Müller, S.; Jean-Richard, V.; Utzinger, J.; Wehrli, B.; Brugger, F.; Diagbouga, S.; et al. Potential Health Effects of Cyanide Use in Artisanal and Small-Scale Gold Mining in Burkina Faso. J. Clean. Prod. 2020, 252, 119689. [Google Scholar] [CrossRef]
- Gensemer, R.; DeForest, D.; Stenhouse, A.; Higgins, C.; Cardwell, R. Aquatic Toxicity of Cyanide. In Cyanide in Water and Soil: Chemistry, Risk, and Management; CRC Press: Boca Raton, FL, USA, 2006; pp. 251–284. [Google Scholar] [CrossRef]
- Arbabi, M.; Masoudipour, N.; Amiri, M. Negative Effects of Cyanide on Health and Its Removal Options from Industrial Wastewater. Epidemiol. Health Syst. J. 2015, 2, 44–49. [Google Scholar]
- Yu, X.Z.; Li, F.; Li, K. Effects of pH on Ferri-Cyanide Uptake and Assimilation by Several Plants. Int. J. Environ. Sci. Technol. 2012, 9, 227–233. [Google Scholar] [CrossRef]
- Vaz, M.C.M.; Rocha-Santos, T.A.P.; Rocha, R.J.M.; Lopes, I.; Pereira, R.; Duarte, A.C.; Rubec, P.J.; Calado, R. Excreted Thiocyanate Detects Live Reef Fishes Illegally Collected Using Cyanide—A Non-Invasive and Non-Destructive Testing Approach. PLoS ONE 2012, 7, e35355. [Google Scholar] [CrossRef]
- Kadiri, H.E.; Ekayoda, O. Food Chain Borne Effect of Cadmium and Cyanide on Some Biochemical Indices in the Liver of Rats. Iraqi J. Sci. 2023, 64, 20–32. [Google Scholar] [CrossRef]
- Drace, K.; Kiefer, A.M.; Veiga, M.M. Cyanidation of Mercury-Contaminated Tailings: Potential Health Effects and Environmental Justice. Curr. Environ. Health Rep. 2016, 3, 443–449. [Google Scholar] [CrossRef]
- Hassan, N.A.; Sahani, M.; Hod, R.; Yahya, N.A. A Study on Exposure to Cyanide Among a Community Living Near a Gold Mine in Malaysia. J. Environ. Health 2015, 77, 42–49. [Google Scholar]
- Kwaansa-Ansah, E.E.; Amenorfe, L.P.; Armah, E.K.; Opoku, F. Human Health Risk Assessment of Cyanide Levels in Water and Tuber Crops from Kenyasi, a Mining Community in the Brong Ahafo Region of Ghana. Food Contam. 2017, 4, 16. [Google Scholar] [CrossRef]
- Obiri, S.; Dodoo, D.K.; Okai-Sam, F.; Essumang, D.K. Non-Cancer Health Risk Assessment from Exposure to Cyanide by Resident Adults from the Mining Operations of Bogoso Gold Limited in Ghana. Environ. Monit. Assess. 2006, 118, 51–63. [Google Scholar] [CrossRef]
- Courtois, N.; Lachassagne, P.; Wyns, R.; Blanchin, R.; Bougaïré, F.D.; Somé, S.; Tapsoba, A. Large-scale mapping of hard-rock aquifer properties applied to Burkina Faso. Ground Water 2010, 48, 269–283. [Google Scholar] [CrossRef]
- Ghosh, R.S.; Dzombak, D.A.; Wong-Chong, G.M. Physical and Chemical Forms of Cyanide. In Cyanide in Water and Soil; CRC Press: Boca Raton, FL, USA, 2006; pp. 27–36. [Google Scholar]
- Young, T.C.; Zhao, X.; Theis, T.L. Fate and Transport of Anthropogenic Cyanide in Surface Water. In Cyanide in Water and Soil; CRC Press: Boca Raton, FL, USA, 2006; pp. 183–202. [Google Scholar]
- Mbare, C.; Said, M.; Minja, R. Determination of Cyanide Concentration Levels in Surface Water and Soil from Artisanal Small-Scale Gold Mining Villages at Chunya, Mbeya-Tanzania. Tanzan. J. Eng. Technol. 2023, 42, 55–64. [Google Scholar] [CrossRef]
- Cudjoe, K.; Nyantakyi, E.K.; Borkloe, J.K.; Adjei, E.A.; Siabi, E.K.; Ackerson, N.O.B.; Yeboah, S.I.I.K.; Domfeh, M.K.; Wezenamo, C.A.; Owusu, M.; et al. Assessing Livelihood and Environmental Implications of Artisanal and Small-Scale Mining: A Case of Akango Mining, Nzema East Municipality, Western Region, Ghana. Environ. Dev. Sustain. 2023, 27, 10967–10994. [Google Scholar] [CrossRef]
- Suhadi, S.; Sueb, S.; Muliya, B.K.; Meilia Ashoffi, A. Pollution of Mercury and Cyanide Soils and Plants in Surrounding in the Artisanal and Small-Scale Gold Mining (ASGM) at Sekotong District, West Lombok, West Nusa Tenggara. Biol. Environ. Pollut. 2021, 1, 30–37. [Google Scholar] [CrossRef]
- Mensah, A.K.; Amoakwah, E. Soil Biogeochemical Factors Influencing Mobilization of Toxic Elements in Mine-Contaminated Soils and Remediation Potential of Plants. In Environmental Sciences; Rehman Hakeem, K., Ed.; IntechOpen: London, UK, 2024; Volume 22, ISBN 978-0-85466-293-7. [Google Scholar]
- Dzombak, D.A.; Ghosh, R.S.; Young, T.C. Physical—Chemical Properties and Reactivity of Cyanide in Water and Soil. ChemInform 2007, 38. [Google Scholar] [CrossRef]
- Beckmann, J.; Berger, T.; Czudaj, R. Gold Price Dynamics and the Role of Uncertainty. Quant. Financ. 2019, 19, 663–681. [Google Scholar] [CrossRef]
- Kowalewski, P.; Skopiec, D.A. Price Processes in the Global Gold Market. Bank. Kredyt 2024, 55, 381–424. [Google Scholar] [CrossRef]
- Ouédraogo, A. Les détentrices de hangars de traitement de l’or face à la technique de cyanuration (sud-ouest du Burkina Faso). Africanistes 2020, 90, 168–187. [Google Scholar] [CrossRef]
- Marshall, B.G.; Veiga, M.M.; da Silva, H.A.M.; Guimarães, J.R.D. Cyanide Contamination of the Puyango-Tumbes River Caused by Artisanal Gold Mining in Portovelo-Zaruma, Ecuador. Curr. Environ. Health Rep. 2020, 7, 303–310. [Google Scholar] [CrossRef]
- Narro Zavaleta, E.A.; Vásquez Díaz, D.E. Determinación de Cianuro En Aguas Del Río Chinchipe—San Ignacio—Cajamarca, En El Período Octubre-Diciembre Del Año 2016. Bachelor’s Thesis, Universidad Nacional de Trujillo, Facultad de Farmacia y Bioquímica, Trujillo, Peru, 2017. [Google Scholar]
- Xu, J.; Chen, C.; Zhou, S.; Hu, W.; Zhang, W. Land Use Classification in Mine-Agriculture Compound Area Based on Multi-Feature Random Forest: A Case Study of Peixian. Front. Sustain. Food Syst. 2024, 7, 1335292. [Google Scholar] [CrossRef]
- Kulkarni, K.; Vijaya, P.A. A Comparitive Study of Land Classification Using Remotely Sensed Data. In Proceedings of the 2017 International Conference on Computing Methodologies and Communication (ICCMC), Erode, India, 18–19 July 2017; pp. 36–41. [Google Scholar]
- Cui, C.; Zhang, W.; Hong, Z.; Meng, L. Forecasting NDVI in Multiple Complex Areas Using Neural Network Techniques Combined Feature Engineering. Int. J. Digit. Earth 2020, 13, 1733–1749. [Google Scholar] [CrossRef]
- Dzombak, D.A.; Ghosh, R.S.; Wong-Chong, G.M. Cyanide in Water and Soil: Chemistry, Risk and Management; CRC/Taylor & Francis: Boca Raton, FL, USA, 2006; ISBN 978-1-56670-666-7. [Google Scholar]
- Yu, X.-Z. Uptake, Assimilation and Toxicity of Cyanogenic Compounds in Plants: Facts and Fiction. Int. J. Environ. Sci. Technol. 2015, 12, 763–774. [Google Scholar] [CrossRef]
- Beck, B.D.; Seeley, M.; Ghosh, R.S.; Drivas, P.J.; Shifrin, N.S. Human Health Risk Assessment of Cyanide in Water and Soil. In Cyanide in Water and Soil; CRC Press: Boca Raton, FL, USA, 2006; pp. 321–342. [Google Scholar]
- Jaszczak, E.; Polkowska, Ż.; Narkowicz, S.; Namieśnik, J. Cyanides in the Environment—Analysis—Problems and Challenges. Environ. Sci. Pollut. Res. 2017, 24, 15929–15948. [Google Scholar] [CrossRef] [PubMed]
- Schultz, A.C. Technical Developments: The Conceptual Site Model—Not Just Another Pretty Face. Environ. Claims J. 2001, 13, 113–120. [Google Scholar] [CrossRef]
- Burger, J.; Mayer, H.J.; Greenberg, M.; Powers, C.W.; Volz, C.D.; Gochfeld, M. Conceptual Site Models as a Tool in Evaluating Ecological Health: The Case of the Department of Energy’S Amchitka Island Nuclear Test Site. J. Toxicol. Environ. Health Part A 2006, 69, 1217–1238. [Google Scholar] [CrossRef]
- Nikolaidis, N.P.; Shen, H. Conceptual Site Model for Evaluating Contaminant Mobility and Pump-and-Treat Remediation. Glob. NEST J. 2000, 2, 67–76. [Google Scholar]
- Gupta, D.; Golder, A.; Fernendez, L.; Silman, M.; Lersen, G.; Yang, F.; Plemmons, B.; Alqahtani, S.; Pauca, P.V. ASGM-KG: Unveiling Alluvial Gold Mining Through Knowledge Graphs. arXiv 2024, arXiv:2408.08972. [Google Scholar]











| ASGM Site | Source of Variation | Sum of Squares | df | Mean Square | F | Sig. |
|---|---|---|---|---|---|---|
| Zougnazagmiline | Between water type | 0.04 | 2.00 | 0.02 | 64.13 | 0.00 |
| Within water type | 0.00 | 14.00 | 0.00 | |||
| Guido | Between water type | 0.36 | 4.00 | 0.09 | 1.24 | 0.35 |
| Within water type | 0.72 | 10.00 | 0.07 | |||
| Galgouli | Between water type | 0.67 | 4.00 | 0.17 | 0.58 | 0.68 |
| Within water type | 4.86 | 17.00 | 0.29 |
| ASGM Site | Source of Variation | Sum of Squares | df | Mean Square | F | Sig. |
|---|---|---|---|---|---|---|
| Zougnazagmiline | Between Soil type | 5.67 | 2.00 | 2.83 | 2.15 | 0.13 |
| Within Soil type | 43.39 | 33.00 | 1.31 | |||
| Guido | Between Soil type | 0.10 | 1.00 | 0.10 | 1.73 | 0.20 |
| Within Soil type | 1.40 | 25.00 | 0.06 | |||
| Galgouli | Between Soil type | 0.83 | 2.00 | 0.42 | 0.14 | 0.87 |
| Within Soil type | 128.47 | 43.00 | 2.99 |
| Watershed | Area (ha) | OA | KC | Class | Land Use (%) | PA | CA |
|---|---|---|---|---|---|---|---|
| Zougnazagmiline | 3501.7 | 0.77 | 0.63 | Agriculture | 45.41 | 0.60 | 0.66 |
| Built-Up | 1.21 | 0.83 | 0.77 | ||||
| Natural Land | 52.78 | 0.83 | 0.80 | ||||
| Water | 0.6 | 0.73 | 0.80 | ||||
| Guido | 638 | 0.85 | 0.74 | Agriculture | 68.5 | 0.94 | 0.83 |
| Built-Up | 1.72 | 0.77 | 1.00 | ||||
| Natural Land | 29.78 | 0.79 | 0.78 | ||||
| Water | - | 1.00 | 1.00 | ||||
| Galgouli | 1614 | 0.74 | 0.60 | Agriculture | 26.39 | 0.64 | 0.78 |
| Built-Up | 2.97 | 0.85 | 0.78 | ||||
| Natural Land | 70.63 | 0.73 | 0.66 | ||||
| Water | - | 0.75 | 0.60 |
| Model Section | Expert Feedback | Action Taken |
|---|---|---|
| Pollution Sources | Storage areas and warehouses were not included in the model. | Integration of storage areas and warehouses as pollution sources. |
| The absence of secondary sources, such as discarded and often reused empty containers, needs to be addressed. | Addition of empty containers as secondary sources of pollution. | |
| The inclusion of tertiary pollution sources was suggested. | Proposal rejected to avoid overloading the model. | |
| Transport Mechanisms | Cyanide transport and transfer mechanisms need further detail. | Current level of detail maintained to avoid overcomplicating the model. |
| Runoff and wind dispersion mechanisms from primary sources to environmental compartments were not considered. | Addition of runoff and wind transport to the model. | |
| Some transport mechanisms are confused with vectors, which is misleading. | Clarification of the distinction between transport mechanisms and vectors. | |
| Impacted Environmental Compartments | Atmospheric pollution was not considered an affected compartment. | Addition of the atmosphere as an impacted environmental compartment. |
| Exposure Mechanisms and Points | Exposure routes should be more clearly defined, e.g., specifying that ingestion refers to the digestive route. | Current wording maintained to preserve model conciseness. |
| Exposure Pathways/Media | Certain target populations, such as nearby communities, appear multiple times, causing unnecessary repetition. | Reorganization of the diagram to eliminate redundancy and optimization of arrow placements. |
| Exposed Populations | The title “Characterization of the exposed population” is inappropriate. | Replaced with “Exposed Populations” for greater clarity. |
| The use of color to classify exposure levels is not scientifically valid without supporting references. | Addition of a column for bibliographic references to justify exposure levels. | |
| The term “Pica children” should be replaced with “Individuals with pica”, as the condition can also affect adults, particularly pregnant women. | Terminology revised to better reflect the diversity of affected individuals. | |
| The term “Artisanal miners” may cause confusion and should be clarified. | Replaced with “Mining workers” or “Artisanal mining workers” to avoid ambiguity. | |
| Model Formatting | Arrows should be standardized to prevent visual confusion. | Harmonization of arrows for improved readability. |
| The legend is poorly positioned and may appear to be part of the diagram. | Relocated the legend outside the diagram for better clarity. | |
| Adding borders to the diagram columns was suggested to better structure the model. | Suggestion rejected to avoid cluttering the layout due to border overlaps with arrows. |
Disclaimer/Publisher’s Note: The statements, opinions and data contained in all publications are solely those of the individual author(s) and contributor(s) and not of MDPI and/or the editor(s). MDPI and/or the editor(s) disclaim responsibility for any injury to people or property resulting from any ideas, methods, instructions or products referred to in the content. |
© 2025 by the authors. Licensee MDPI, Basel, Switzerland. This article is an open access article distributed under the terms and conditions of the Creative Commons Attribution (CC BY) license (https://creativecommons.org/licenses/by/4.0/).
Share and Cite
Kohio, E.N.; Sossou, S.K.; Karoui, H.; Yacouba, H. Environmental Cyanide Pollution from Artisanal Gold Mining in Burkina Faso: Human Exposure Risk Analysis Based on a Conceptual Site Model. Int. J. Environ. Res. Public Health 2025, 22, 1125. https://doi.org/10.3390/ijerph22071125
Kohio EN, Sossou SK, Karoui H, Yacouba H. Environmental Cyanide Pollution from Artisanal Gold Mining in Burkina Faso: Human Exposure Risk Analysis Based on a Conceptual Site Model. International Journal of Environmental Research and Public Health. 2025; 22(7):1125. https://doi.org/10.3390/ijerph22071125
Chicago/Turabian StyleKohio, Edmond N’Bagassi, Seyram Kossi Sossou, Hela Karoui, and Hamma Yacouba. 2025. "Environmental Cyanide Pollution from Artisanal Gold Mining in Burkina Faso: Human Exposure Risk Analysis Based on a Conceptual Site Model" International Journal of Environmental Research and Public Health 22, no. 7: 1125. https://doi.org/10.3390/ijerph22071125
APA StyleKohio, E. N., Sossou, S. K., Karoui, H., & Yacouba, H. (2025). Environmental Cyanide Pollution from Artisanal Gold Mining in Burkina Faso: Human Exposure Risk Analysis Based on a Conceptual Site Model. International Journal of Environmental Research and Public Health, 22(7), 1125. https://doi.org/10.3390/ijerph22071125

