Sector-Wide Approach (SWAp) in Healthcare—A Mixed-Methods Assessment of Health SWAps in Nepal and Bangladesh
Abstract
1. Introduction
| Method | Horizon | Content | Ownership | Target | Coordination | Financing | Risk |
|---|---|---|---|---|---|---|---|
| Project | fixed | tailor-made intervention with limited scope | can be external development partner | specific challenge | limited | one source or consortium | poor coordination and alignment, poor sustainability, poor ownership |
| Programme | until problem is solved or taken over | tailor-made intervention with broader scope | can be external development partner | specific challenge | limited | one source or consortium | poor coordination and alignment, medium sustainability, poor ownership |
| Sector-wide programme | phases of a continuous sector programme | entire sector | government | entire health sector | completely within health sector | basket financing or single-donor trust fund | limited control by external development partners |
| General budget support | annual support | entire government | government | all sectors | completely with all sectors | non-earmarked budget | very limited control by external development partners |
2. Methods
2.1. Setting
2.2. Mixed-Methods Evaluation

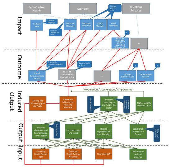
3. Results
3.1. Relevance
3.2. Cohesion
3.3. Effectiveness
| Indicator | Value 2011 | Objective | Latest Value |
|---|---|---|---|
| Use of contraceptives (CPR; % women in reproductive age (15–49 years) [%] | 62% | 72% | 63% (2019) |
| Share of safe deliveries (births with professional support) [%] | 26% | 50% | 59% (2019) |
| Vitamin A supplement (share of children from 6 to 59 months receiving vitamin A during the last six months) [%] | 83% | 90% | 97% (2020) |
| Breast-feeding (share of children ≤ 6 months fully breast-fed) [%] | 43% | 50% | 63% (2019) |
3.4. Efficiency
3.5. Impact

3.6. Sustainability
4. Discussion
4.1. State of the Art
4.2. Advantages and Disadvantages of SWAps
4.3. “Best” Time for SWAps
4.4. Limitations
5. Conclusions
Funding
Institutional Review Board Statement
Informed Consent Statement
Data Availability Statement
Acknowledgments
Conflicts of Interest
References
- IHME. Financing Global Health 2021: Global Health Priorities in a Time of Change; Institute for Health Metrics and Evaluation, University of Washington: Seattle, WA, USA, 2023. [Google Scholar]
- World Bank. World Development Indicators. Available online: https://databank.worldbank.org/source/world-development-indicators# (accessed on 14 March 2023).
- Vaillancourt, D. Do Health Sector-Wide Approaches Achieve Results? World Bank: Washington, DC, USA, 2009. [Google Scholar]
- UNFPA. Sector Wide Approaches: A Resource Document for UNFPA Staff; United Nations Population Fund: New York, NY, USA, 2005. [Google Scholar]
- Natuzzi, E.S.; Novotny, T. Sector wide approaches in health care: Do they work? Glob. Health Gov. 2014, 8, 77. [Google Scholar]
- Woode, M.E.; Mortimer, D.; Sweeney, R. The impact of health Sector-Wide approaches on aid effectiveness and infant mortality. J. Int. Dev. 2021, 33, 826–844. [Google Scholar] [CrossRef]
- Dabelstein, N.; Patton, M.Q. The Paris declaration on aid effectiveness: History and significance. Can. J. Program Eval. 2013, 27, 19–36. [Google Scholar] [CrossRef]
- Ahsan, K.Z.; Streatfield, P.K.; Ijdi, R.-E.; Escudero, G.M.; Khan, A.W.; Reza, M. Fifteen years of sector-wide approach (SWAp) in Bangladesh health sector: An assessment of progress. Health Policy Plan. 2016, 31, 612–623. [Google Scholar] [CrossRef]
- Peters, D.H.; Paina, L.; Schleimann, F. Sector-wide approaches (SWAps) in health: What have we learned? Health Policy Plan. 2013, 28, 884–890. [Google Scholar] [CrossRef]
- UNDP. Human Development Index. Available online: https://hdr.undp.org/data-center/human-development-index#/indicies/HDI (accessed on 29 March 2023).
- Thapa, R.; van Teijlingen, E.; Regmi, P.R.; Heaslip, V. Caste exclusion and health discrimination in South Asia: A systematic review. Asia Pac. J. Public Health 2021, 33, 828–838. [Google Scholar] [CrossRef]
- Dhungel, K.R. Income Inequality in Nepal. Law Econ. 2022, 1, 51–54. [Google Scholar] [CrossRef]
- Umesh, G.; Jyoti, M.; Arun, G.; Sabita, T.; Yogendra, P.; Tesfayi, G. Inequalities in Health Outcomes and Access to Services by Caste/Ethnicity, Province, and Wealth Quintile in Nepal; DHS Further Analysis Report; ICF: Rockville, MD, USA, 2019. [Google Scholar]
- Ministry of Health. Nepal Health Sector Programme Implementation Plan 2004–2009; Government of Nepal: Kathmandu, Nepal, 2004. [Google Scholar]
- Ministry of Health and Population. National Health Sector Strategy 2015–2020; Government of Nepal: Kathmandu, Nepal, 2015. [Google Scholar]
- UNICEF. Health Expenditure Brief; UNICEF Nepal: Kathmandu, Nepal, 2018. [Google Scholar]
- WID. Bangladesh. Available online: https://wid.world/country/bangladesh/ (accessed on 17 November 2023).
- Titumir, R.A.M. Poverty and inequality in Bangladesh. In Numbers and Narratives in Bangladesh’s Economic Development; Titumir, R.A.M., Ed.; Palgrave Macmillan: Singapore, 2021; pp. 177–225. [Google Scholar]
- Huda, T.M.; Hayes, A.; El Arifeen, S.; Dibley, M.J. Social determinants of inequalities in child undernutrition in Bangladesh: A decomposition analysis. Matern. Child Nutr. 2018, 14, e12440. [Google Scholar] [CrossRef]
- Chowdhury, R.; Sarkar, M. Education in Bangladesh: Changing contexts and emerging realities. In Engaging in Educational Research: Revisiting Policy and Practice in Bangladesh; Springer: Singapore, 2018; pp. 1–18. [Google Scholar]
- Akram, R.; Sultana, M.; Ali, N.; Sheikh, N.; Sarker, A.R. Prevalence and determinants of stunting among preschool children and its urban–rural disparities in Bangladesh. Food Nutr. Bull. 2018, 39, 521–535. [Google Scholar] [CrossRef]
- Biswas, T.; Islam, M.S.; Linton, N.; Rawal, L.B. Socio-economic inequality of chronic non-communicable diseases in Bangladesh. PLoS ONE 2016, 11, e0167140. [Google Scholar] [CrossRef]
- Mayring, P. Qualitative Content Analysis: A Step-by-Step Guide; SAGE: Los Angeles, CA, USA, 2021. [Google Scholar]
- D’Aquino, L.; Pyone, T.; Nigussie, A.; Salama, P.; Gwinji, G.; van den Broek, N. Introducing a sector-wide pooled fund in a fragile context: Mixed-methods evaluation of the health transition fund in Zimbabwe. BMJ Open 2019, 9, e024516. [Google Scholar] [CrossRef] [PubMed]
- Chianca, T. The OECD/DAC criteria for international development evaluations: An assessment and ideas for improvement. J. Multidiscip. Eval. 2008, 5, 41–51. [Google Scholar] [CrossRef]
- OECD. Paris Declaration on Aid Effectiveness. 2005. Available online: https://www.oecd-ilibrary.org/docserver/9789264098084-en.pdf?expires=1734425984&id=id&accname=guest&checksum=E19442CBC7FD5184CA1E43A55F851E19 (accessed on 2 May 2024).
- WHO. Declaration of Astana: Global Conference on Primary Health Care: Astana, Kazakhstan, 25 and 26 October 2018; World Health Organization: Geneva, Switzerland, 2019. [Google Scholar]
- Fendall, N.R. Declaration of Alma-Ata. Lancet 1978, 2, 1308. [Google Scholar] [CrossRef] [PubMed]
- WHO. Monitoring the Building Blocks of Health Systems: A Handbook of Indicators and Their Measurement Strategies; World Health Organization: Geneva, Switzerland, 2010. [Google Scholar]
- WHO. WHO Country Cooperation Strategy: Bangladesh 2014–2017; World Health Organization: Geneva, Switzerland, 2014. [Google Scholar]
- USAID. USAID Bangladesh Health Strategy 2022–2027; USAID: Dhaka, Bangladesh, 2021. [Google Scholar]
- World Bank. The World Bank in Bangladesh. Available online: https://www.worldbank.org/en/country/bangladesh/overview (accessed on 11 December 2023).
- Ministry of Health and Family Welfare. Health Policy 2011; Government of Bangladesh: Dhaka, Bangladesh, 2011. [Google Scholar]
- MOHFW. Expanding Social Protection for Health Towards Universal Coverage—Health Financing Strategy 2012–2032; Government of the People’s Republic of Bangladesh: Dhaka, Bangladesh, 2012. [Google Scholar]
- Planning Commission. National Social Security Strategy; Government of Bangladesh: Dhaka, Bangladesh, 2015. [Google Scholar]
- Ministry of Health and Family Welfare. Bangladesh National Strategy for Material Health (2019–2030); Government of Bangladesh: Dhaka, Bangladesh, 2019. [Google Scholar]
- Ministry of Finance. An Assessment of Sector Wide Approach (SWAp) in Health and Education Sectors of Nepal; Government of Nepal: Kathmandu, Nepal, 2018. [Google Scholar]
- World Bank. Bangladesh—Health Sector Development Program Project. Available online: http://documents.worldbank.org/curated/en/201211514407103482/Bangladesh-Health-Sector-Development-Program-Project (accessed on 30 August 2023).
- MOHFW. Report on End-Line Evaluation of Health, Population and Nutrition Sector Development Program (HPNSDP) July 2011–December 2016; Government of Bangladesh: Dhaka, Bangladesh, 2017. [Google Scholar]
- Exemplars. Why Is Bangladesh an Exemplar? Available online: https://www.exemplars.health/topics/neonatal-and-maternal-mortality/bangladesh/why-is-bangladesh-an-exemplar (accessed on 10 January 2024).
- Ministry of Health and Family Welfare. Bangladesh Demographic and Health Survey 2022. Key Indicators Report; Government of Bangladesh: Dhaka, Bangladesh, 2023. [Google Scholar]
- Ministry of Health and Population. Demographic and Health Survey 2022. Key Indicators Report; Nepal: Kathmandu, Nepal, 2022. [Google Scholar]
- Ministry of Health and Family Welfare. Bangladesh Demographic and Health Survey 2011. Key Indicators Report; Government of Bangladesh: Dhaka, Bangladesh, 2013. [Google Scholar]
- Cassels, A. A Guide to Sector-Wide Approaches for Health Development: Concepts, Issues and Working Arrangements; World Health Organisation: Geneva, Switzerland, 1997. [Google Scholar]
- Rabinowitz, G. The Power of Owernship. Literature Review on Aid Ownership and Participation; Overseas Development Institute: London, UK, 2015. [Google Scholar]
- Toolan, M.; Barnard, K.; Lynch, M.; Maharjan, N.; Thapa, M.; Rai, N.; Lavender, T.; Larkin, M.; Caldwell, D.M.; Burden, C. A systematic review and narrative synthesis of antenatal interventions to improve maternal and neonatal health in Nepal. AJOG Glob. Rep. 2022, 2, 1–15. [Google Scholar] [CrossRef]
- Upreti, S.; Baral, S.; Tiwari, S.; Elsey, H.; Aryal, S.; Tandan, M.; Aryal, Y.; Lamichhane, P.; Lievens, T. Rapid Assessment of the Demand Side Financing Schemes: Aama Programme and 4ANC, 2012; Government of Nepal; HERD: Kathmandu, Nepal, 2012. [Google Scholar]
- Department of Health Services. Annual Report 2019/20; Government of Nepal: Kathmandu, Nepal, 2021. [Google Scholar]
- Cassels, A.; Janovsky, K. Better health in developing countries: Are sector-wide approaches the way of the future? Lancet 1998, 352, 1777–1779. [Google Scholar] [CrossRef]
- Bowie, C.; Mwase, T. Assessing the use of an essential health package in a sector wide approach in Malawi. Health Res. Policy Syst. 2011, 9, 1–10. [Google Scholar] [CrossRef]
- Pfeiffer, J.; Gimbel, S.; Chilundo, B.; Gloyd, S.; Chapman, R.; Sherr, K. Austerity and the “sector-wide approach” to health: The Mozambique experience. Soc. Sci. Med. 2017, 187, 208–216. [Google Scholar] [CrossRef]
- Martinez-Álvarez, M. Development Assistance for Health in Tanzania: Has the Sector Wide Approach Achieved the Principles of Aid Effectiveness? London School of Hygiene & Tropical Medicine: London, UK, 2014. [Google Scholar]
- Flessa, S.; Moeller, M.; Ensor, T.; Hornetz, K. Basing care reforms on evidence: The Kenya health sector costing model. BMC Health Serv. Res. 2011, 11, 128. [Google Scholar] [CrossRef]
- Peters, D.H. The role of oversight in the health sector: The example of sexual and reproductive health services in India. Reprod. Health Matters 2002, 10, 82–94. [Google Scholar] [CrossRef]
- World Health Organization. Kyrgyzstan: Health system review. In Health Systems in Transition; World Health Organization: Geneva, Switzerland, 2022; Volume 24. [Google Scholar]
- Hattori, H. Enhancing aid effectiveness in education through a sector-wide approach in Cambodia. Prospects 2009, 39, 185–199. [Google Scholar] [CrossRef]
- Ulikpan, A.; Mirzoev, T.N.; Narula, I.S. Is the Mongolian Health Sector Ready for a Sector-Wide Approach? Asian Soc. Work. Policy Rev. 2008, 2, 111–125. [Google Scholar] [CrossRef]
- McNee, A. Rethinking Health Sector Wide Approaches Through the Lens of Aid Effectiveness; Australian National University: Canberra, Australia, 2012. [Google Scholar]
- Joarder, T.; Sutradhar, I.; Hasan, M.I.; Bulbul, M.M.I. A record review on the health status of Rohingya refugees in Bangladesh. Cureus 2020, 12, e9753. [Google Scholar] [CrossRef] [PubMed]
- Al-Zaman, M.S. Healthcare crisis in Bangladesh during the COVID-19 pandemic. Am. J. Trop. Med. Hyg. 2020, 103, 1357. [Google Scholar] [CrossRef]
- Devnath, P.; Hossain, M.J.; Emran, T.B.; Mitra, S. Massive third-wave COVID-19 outbreak in Bangladesh: A co-epidemic of dengue might worsen the situation. Future Virol. 2022, 17, 347–350. [Google Scholar] [CrossRef]
- Peters, D.; Chao, S. The sector-wide approach in health: What is it? Where is it leading? Int. J. Health Plan. Manag. 1998, 13, 177–190. [Google Scholar] [CrossRef]
- Foster, M.; Brown, A.; Conway, T.; World Health Organization. Sector-Wide Approaches for Health Development: A Review of Experience; World Health Organisation: Geneva, Switzerland, 2000. [Google Scholar]
- Whyle, E.B.; Olivier, J. Models of public–private engagement for health services delivery and financing in Southern Africa: A systematic review. Health Policy Plan. 2016, 31, 1515–1529. [Google Scholar] [CrossRef]
- Ministry of Health and Population; Nepal Health Research Council; Institute for Health Metrics and Evaluation; UKaid. Nepal Burden of Disease 2019. A Country Report Based on the 2019 Global Burden of Disease Study; Government of Nepal: Kathmandu, Nepal, 2021. [Google Scholar]
- Howell, J.M.; Higgins, C.A. Champions of technological innovation. Adm. Sci. Q. 1990, 35, 317–341. [Google Scholar] [CrossRef]
- Ministry of Health and Population. Annual Progress Report of Health Sector Fiscal Year 2015/16; Government of Nepal: Kathmandu, Nepal, 2017. [Google Scholar]
- Ministry of Health and Population. Progress of the Health and Population Sector, 2020/21; Government of Nepal: Kathmandu, Nepal, 2021. [Google Scholar]
- m4H. SSK (Shasthyo Surokhsha Karmasuchi) Social Health Protection Scheme, Bangladesh. Available online: https://m4health.pro/ssk-shasthyo-surokhsha-karmasuchi-social-health-protection-scheme-bangladesh/ (accessed on 5 December 2023).
- Chansa, C.; Sundewall, J.; McIntyre, D.; Tomson, G.; Forsberg, B.C. Exploring SWAp’s contribution to the efficient allocation and use of resources in the health sector in Zambia. Health Policy Plan. 2008, 23, 244–251. [Google Scholar] [CrossRef]



Disclaimer/Publisher’s Note: The statements, opinions and data contained in all publications are solely those of the individual author(s) and contributor(s) and not of MDPI and/or the editor(s). MDPI and/or the editor(s) disclaim responsibility for any injury to people or property resulting from any ideas, methods, instructions or products referred to in the content. |
© 2024 by the author. Licensee MDPI, Basel, Switzerland. This article is an open access article distributed under the terms and conditions of the Creative Commons Attribution (CC BY) license (https://creativecommons.org/licenses/by/4.0/).
Share and Cite
Flessa, S. Sector-Wide Approach (SWAp) in Healthcare—A Mixed-Methods Assessment of Health SWAps in Nepal and Bangladesh. Int. J. Environ. Res. Public Health 2024, 21, 1682. https://doi.org/10.3390/ijerph21121682
Flessa S. Sector-Wide Approach (SWAp) in Healthcare—A Mixed-Methods Assessment of Health SWAps in Nepal and Bangladesh. International Journal of Environmental Research and Public Health. 2024; 21(12):1682. https://doi.org/10.3390/ijerph21121682
Chicago/Turabian StyleFlessa, Steffen. 2024. "Sector-Wide Approach (SWAp) in Healthcare—A Mixed-Methods Assessment of Health SWAps in Nepal and Bangladesh" International Journal of Environmental Research and Public Health 21, no. 12: 1682. https://doi.org/10.3390/ijerph21121682
APA StyleFlessa, S. (2024). Sector-Wide Approach (SWAp) in Healthcare—A Mixed-Methods Assessment of Health SWAps in Nepal and Bangladesh. International Journal of Environmental Research and Public Health, 21(12), 1682. https://doi.org/10.3390/ijerph21121682
