Abstract
The demand for the use of secondary batteries is increasing rapidly worldwide in order to solve global warming and achieve carbon neutrality. Major minerals used to produce cathode materials, which are key raw materials for secondary batteries, are treated as conflict minerals due to their limited reserves, and accordingly, research on the battery recycling industry is urgent for the sustainable secondary battery industry. There is a significant risk of accidents because there is a lack of prior research data on the battery recycling process and various chemicals are used in the entire recycling process. Therefore, for the safety management of related industries, it is necessary to clearly grasp the battery recycling process and to estimate the risk accordingly. In this study, the process was generalized using the information on the battery recycling process suggested in the preceding literature. And to estimate the relative risk of each battery recycling process, the RAC (Risk Assessment Code) matrix described in the US Department of Defense’s “MIL-STD-882E” was used. Severity was derived by using “NFPA 704”, and probability was derived by combining generalized event analysis for each process and the WEEE (Waste Electrical and Electronic Equipment) report. The results confirmed that the process using H2SO4 had the highest risk when extracting Li during the leaching process, and that dismantling and heat treatment had the lowest risk. Using the probability factor for each process calculated through the research, it is expected to be used in future battery recycling process research as basic data for quantitative risk assessment of the battery recycling process.
1. Introduction
Globally, the expansion of electric vehicle (EV) adoption is being promoted as part of policies to combat climate change, which has increased attention on the use of secondary batteries [1]. Life Cycle Assessment (LCA) studies comparing carbon emissions between internal combustion engine vehicles and electric vehicles show that the longer a vehicle is operated, the more advantageous it becomes in reducing carbon emissions through the use of secondary batteries [2]. Consequently, the market for electric vehicles, which utilize eco-friendly energy sources, is expanding in the automotive sector that traditionally relies on fossil fuels. By 2020, the global number of electric vehicles in circulation reached 11 million, a 100-fold increase compared to 2015 [3].
Most batteries used in electric vehicles are lithium-ion batteries (LIBs). Due to their high energy and power density, LIBs are widely used in electric vehicles, mobile phones and IT devices, energy storage systems (ESSs), and power tools [4]. LIBs offer advantages such as high voltage, high energy density, a low self-discharge rate, and a wide operating temperature range. However, they also pose safety risks, including overheating and fire hazards. Additionally, LIBs require long charging times and contain toxic chemicals that must be properly disposed of during battery disposal [5].
LIBs contain toxic organic electrolytes, including nickel and cobalt, which are classified as carcinogenic and mutagenic substances, posing environmental and health hazards. Despite these concerns, lithium and cobalt, which are used in the synthesis of cathode materials for LIBs, are limited resources [6]. The primary reason for recycling LIBs is the scarcity of lithium. Considering the need for efficient use of battery raw materials and environmental sustainability, it is crucial to properly process and recycle LIBs. Lithium is the most widely used metal in battery production, but its global reserves are limited. In South Korea, there are no domestic lithium resources, so the country must rely entirely on imports for battery production. However, as the battery market continues to grow, demand for lithium is outpacing supply, making it increasingly difficult to meet demand through imports alone. Therefore, recycling LIBs to recover lithium and other essential metals for battery production is important for preventing environmental pollution and ensuring stable raw material supply [7].
The global LIB recycling market is expected to reach USD 23.72 billion by 2030 [8]. As the battery recycling market grows, the frequency of accidents during the recycling process is also increasing. Notable incidents include a fire and explosion caused by waste aluminum foil in Ningxiang, Hunan Province, China, in January 2021, which resulted in one death and 20 injuries, and a major fire at the Fenix battery recycling plant in Kilwinning, Scotland, in 2023. These incidents highlight the frequent occurrence of accidents during the battery recycling process. Therefore, to improve the safety of battery recycling processes in line with the expanding market, it is necessary to conduct risk assessment studies based on the generalization of recycling processes through the analysis of previous research.
The battery recycling process is generally divided into pretreatment and post-treatment stages. The pretreatment process involves removing the risk of explosion and crushing the batteries, while the post-treatment process involves recovering metals from the crushed batteries. In the pretreatment stage, wet or dry discharging is carried out to deactivate the batteries, and in the post-treatment stage, hydrometallurgical or pyrometallurgical processes are used to recover metals [9]. Hydrometallurgy is a process that uses acidic or alkaline solutions to extract, refine, and recover metals. Since various chemicals are used in the hydrometallurgical process, there is a risk of chemical exposure.
Therefore, this study aims to conduct a risk assessment of the LIB recycling process by generalizing various battery recycling processes through analysis
2. Research Methodology
2.1. Analysis of Prior Research on Standardizing the Recycling Process
To standardize the battery recycling process, this study analyzed previous studies. The analyzed research papers are summarized in Table 1 below.
Table 1.
Summary of previous studies.
Through the analysis of these prior studies, a generalized schematic of the battery recycling process was derived for use in this study. Based on this generalized recycling process, a “risk estimation study” was conducted to identify the most hazardous processes. The risk estimation employed a matrix technique that combines severity and probability. Severity was calculated based on the NFPA fire diamond, and probability was estimated by roughly calculating the potential events in each standardized battery recycling process. The event values for each process from prior studies were used to derive probability factors for each process.
2.2. Risk Assessment Code
For process hazard analysis, this study used the Risk Assessment Code (RAC) as described in the U.S. Department of Defense (DOD) “Standard Practice System Safety” guidelines, specifically MIL-STD-882E [19]. The RAC calculates risk ratings based on severity and frequency. Table 2 categorizes severity into four levels: Catastrophic, Critical, Marginal, and Negligible. Table 3 categorizes frequency into six levels: Frequent, Probable, Occasional, Remote, Improbable, and Eliminated. Table 4 presents a Risk Assessment Matrix combining Table 2 and Table 3. Table 2, Table 3 and Table 4 show the severity categories, probability levels, and risk assessment matrix, respectively, which were adapted from MIL-STD-882E (U.S. Department of Defense, 2012).
Table 2.
Severity categories.
Table 3.
Probability levels.
Table 4.
Risk assessment matrix.
In this study, the risk assessment focused on the severity of chemicals used in the hydrometallurgical process during the post-treatment stage, particularly in the chemical extraction steps for recovering metals such as manganese, cobalt, and nickel. The probability of accidents was assessed by combining the accident frequencies from prior studies with the identified events in the generalized battery recycling process, leading to the derivation of a probability factor for risk evaluation.
2.3. Severity
For the risk assessment using the RAC, the severity of chemicals was categorized using the NFPA fire diamond system. Severity was determined by referencing the classification system outlined in the National Fire Protection Association’s (NFPA) NFPA 704: Standard System for the Identification of the Hazards of Materials for Emergency Response. This standard, commonly known as the NFPA fire diamond, provides a method for hazard assessment within the battery recycling process [20].
The NFPA fire diamond, also known as NFPA 704, is a hazard rating standard established by the NFPA in the United States. Table 5 is a detailed description of each NFPA rating. This system divides hazards into four main categories and assigns a rating to each. The four-symbol system generally provides information on Health (the degree of harm to health), Flammability Hazard, Instability (chemical reactivity), and Special Hazards. Each category is rated on a scale from 0 to 4, with 0 indicating “No Hazard” and 4 indicating “Extreme Hazard”.
Table 5.
Description by NFPA rating.
2.4. Probability
The probability of accidents occurring during the battery recycling process was calculated by combining the analysis of prior research with the events identified in this study to derive a probability factor. Specifically, the 2021 WEEE (Waste Electrical and Electronic Equipment) report, which included a survey of workers in the battery recycling industry, provided data on the proportion of incidents involving thermal events reported in 2018 [21]. The WEEE report categorized the processes into six stages: collection of WEEE, sorting of WEEE, pretreatment of WEEE (dismantling, depolluting), shredding (e.g., crushing, pressing, cutting), post-shredding treatment, and other treatment. The percentage of those declaring a thermal event was used as a reference for the probability factor in the battery recycling process. Subsequently, the probability factor for each stage of the battery recycling process was calculated by multiplying the reported incident rate with the event ratios identified in the generalized battery recycling process from prior research.
3. Results 1: Standardization of the Battery Recycling Process
3.1. Analysis of Battery Recycling Process
3.1.1. Pretreatment Process
The battery pretreatment process involves seven stages: classification, stabilization, discharge and deactivation, dismantling, thermal treatment, shredding, and sorting. The classification process sorts batteries based on appearance, electrical parameters, machine learning models, and chemicals [22]. The stabilization stage includes discharging and thermal deactivation processes. Battery discharging and deactivation remove the explosion risk by discharging the battery. Discharging is primarily carried out using “wet discharge”, which uses saline solutions, or “dry discharge”, which employs electrical devices [23]. Wet discharge involves immersing the battery in a saline electrolyte to naturally induce a current and discharge the battery. Wet discharge can rapidly discharge large quantities of batteries simultaneously but may cause environmental pollution due to the wastewater generated during the process [24]. Dry discharge, efficient in discharging, avoids contamination from saline solutions affecting the battery pack’s cables and cases. It results in higher resource recovery rates and lower risks of fire and explosions, but it faces challenges in large-scale and high-speed discharging [25].
The dismantling process mechanically disassembles discharged battery packs into modules or cells [26]. Following dismantling, thermal treatment involves placing the discharged cells in organic solvents and heating them at 100–200 °C to improve recycling yields. This process separates the battery’s anode/cathode active materials and anode/cathode metal electrodes by removing binders and electrolytes [27]. Sometimes, specific stages of the pre-processing may be omitted, or one stage or another may be chosen to achieve specific purposes. For example, either solvent dissolution or thermal treatment, or both, can be adopted to remove the polyvinylidene fluoride (PVDF) binder [28]. Shredding then crushes the spent batteries into a mixed powder called black mass, containing metals like lithium and nickel. Shredding methods include wet and dry shredding. Wet shredding can reduce the particle size of the black mass but may dissolve fine active electrode materials in water, causing additional losses. Consequently, dry shredding, which enhances efficiency and maximizes selective shredding, is predominantly used [29]. Recently, crushing has mainly been carried out under inert conditions or at cryogenic temperatures [30]. When the crushing process is carried out with cryogenic liquid nitrogen, the reactivity of lithium is reduced to 1/250,000 [31]. In addition, crushing is performed in an inert atmosphere using inert gases such as Ar, N2, or CO2 to prevent spontaneous ignition or the formation of toxic gas in advance [32].
The sorting process classifies materials such as separators, cathodes, anodes, and external cans based on various physical properties such as particle size, density, weight, and magnetic characteristics. This stage separates metals like iron, copper, and aluminum [33].
3.1.2. Post-Treatment Process
Post-treatment processes are generally divided into pyrometallurgy and hydrometallurgy. The pyrometallurgy does not require pretreatment and involves melting discharged batteries at high temperatures in a furnace to create alloys. This is followed by smelting to recover metals like copper, iron, nickel, and cobalt [34]. The pyrometallurgy is carried out in two stages. In the first stage, organic solvents and electrolytes are removed at temperatures between 150 and 500 °C. In the second stage, high temperatures above 1000 °C and reducing agents are used to separate the material into a lower alloy layer and an upper slag layer based on melting points and density differences. Metals such as copper, cobalt, and nickel are recovered from the lower alloy layer, while aluminum, nickel, and manganese are recovered from the upper slag layer using wet metallurgy processes [35]. The pyrometallurgy does not require the dismantling of batteries from packs to modules and cells, allowing for the recycling of large quantities of batteries. However, the process requires reprocessing to recover metals, leading to higher costs [36].
The hydrometallurgy involves recovering metals from black mass obtained through pretreatment or from slag and dust generated by the pyrometallurgy using chemical treatments with inorganic and organic solvents, acids, or bases. The hydrometallurgy includes leaching and extraction and recovery stages. Leaching involves alkaline treatment with sodium hydroxide, organic acid treatment with acetic and citric acids, or inorganic acid treatment with sulfuric and nitric acids. These methods induce metal oxidation to recover metals in ionized forms [36]. The recovery efficiency varies depending on the leaching method used. The extraction and recovery stage crystallizes metals from the leachate, separating and recovering them with high purity. The hydrometallurgy offers high metal purity and economic advantages but involves complex handling of various chemicals and generates wastewater, presenting chemical risks [37].
3.2. Review of Previous Studies on Battery Recycling
Research on battery recycling technologies is diverse, focusing on methods for recovering specific materials or the substances used in the recovery processes. Based on this, the research categorizes battery recycling processes by the methods used for material recovery and the substances employed.
3.2.1. Retriev Technologies
Figure 1 shows the battery recycling process of Retriev Technologies, Inc.’s. Retriev Technologies, Inc.’s (Lancaster, OH, USA) battery recycling process consists of disassembly and discharging, shredding, separation, and cake processing stages. In the disassembly stage, large lithium-ion battery (LIB) packs are manually disassembled, while smaller batteries and cells do not undergo a disassembly process. During the discharging stage, saline discharging is employed to prevent fires that could result from lithium oxidation and to deactivate the cells [38].
Figure 1.
Retriev LIB recycling process.
In the shredding stage, discharged LIBs immersed in saline are shredded, and the resulting slurry is further ground using a hammer mill. Larger metal particles are separated by screening. In the separation stage, the slurry, primarily composed of Cu-Co after removal of aluminum particles and plastics, is filtered to produce a cake rich in carbon and metal oxides. The filtered liquid, which is rich in lithium, reacts with Na2CO3 or CO2 to produce Li2CO3 [38].
The chemicals used in the recycling process at Retriev Technologies, Inc. include Na2CO3 and CO2 for lithium extraction, and NaCl for the discharging process.
3.2.2. Recupyl Valibat
Figure 2 shows the battery recycling process of Recyupyl. The Recupyl SAS Valibat battery recycling process consists of shredding, separation, liquefaction, and leaching stages. In the shredding stage, a low-speed rotary shear is used to shred the batteries, and CO2 is employed to reduce the fire risk associated with LIBs. During the separation stage, particle size is controlled using screens, and non-magnetic fractions are processed with a density separator to separate high-density copper and aluminum from low-density paper and plastic fractions [39]. In the liquefaction stage, fine fractions rich in electrodes are mixed with water. This process releases hydrogen, and lithium salts dissolve into the aqueous solution, forming solid metal oxides. The leaching stage involves treating the solid fractions with H2SO4, after which carbon is filtered out from the solution. Copper is cemented and reduced to its elemental form, while the remaining lithium precipitates as LiPO4 [39]. The chemicals used in the Recupyl SAS Valibat process include CO2 and H3PO4 for lithium leaching and NaClO for cobalt extraction.
Figure 2.
Recupyl recycling process.
3.2.3. Accurec Recycling GmbH
Figure 3 shows the battery recycling process of Accurec. The Accurec Recycling GmbH battery recycling process consists of separation, purification and disassembly, vacuum thermal treatment, shredding and grinding, mechanical separation, agglomeration and secondary thermal treatment, lithium recovery, and processing stages [40]. In the vacuum thermal treatment stage, the material is processed at a vacuum of 250 °C to remove electrolytes, solvents, and volatile hydrocarbons. During the mechanical separation stage, Fe-Ni and Al-Cu compounds are formed to extract non-metals [41]. In the lithium recovery and processing stage, H2SO4 is used to leach lithium, and Na2SO4 is obtained as a byproduct. The extracted lithium is then precipitated as Li2CO3.
Figure 3.
Accurec recycling process.
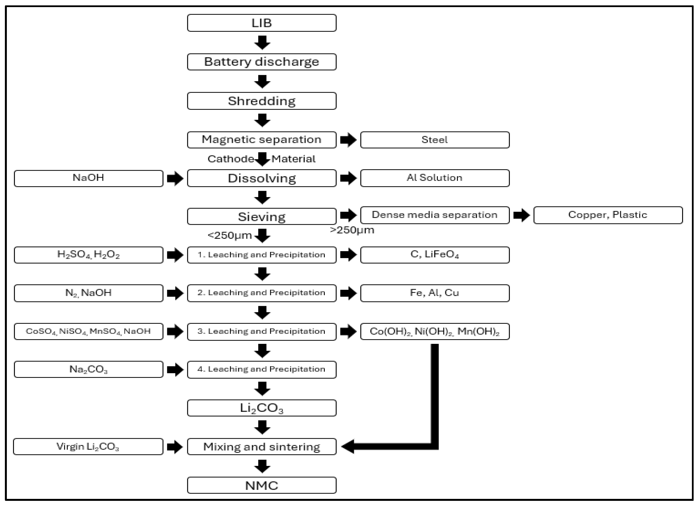
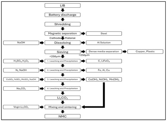
3.2.4. Closed Loop
Figure 4 shows the battery recycling process of Closed Loop. The “Closed Loop” battery recycling process involves several stages. After the lithium-ion batteries (LIBs) have undergone discharge, they are crushed and then separated into ferromagnetic and non-ferromagnetic materials. The ferromagnetic materials are mixed with NaOH to extract aluminum. Coarse materials are separated through density separation to recover copper, while fine particles are transferred to a resin extraction stage. The resin extraction process consists of three stages. In the first stage, carbon, LiFePO4, and plastics are removed. The second stage produces a solution containing Co, Ni, Mn, Li, Al, and Cu ions. In the third stage, MnSO4, NiSO4, and CoSO4 are added to obtain Co, Mn, and Ni in a 1:1:1 ratio [42]. Subsequently, NaOH is added to increase the pH of the solution, followed by the addition of Na2CO3 to precipitate Li2CO3 [43]. The previously extracted Co(OH)2, Mn(OH)2, and Ni(OH)2 are then mixed with the precipitated Li2CO3. This mixture is compressed into pellets and sintered at 900 °C to synthesize the cathode materials. The chemicals used in the “Closed Loop” battery recycling process include MnSO4, NiSO4, and CoSO4 for precipitating Mn, Ni, and Co, and Na2CO3 for the extraction of lithium.
Figure 4.
Closed loop recycling process.
3.3. Detailed Chemical Analysis of Hydrometallurgical Process Stages
Most battery recycling processes primarily utilize hydrometallurgical methods. While these methods are simpler compared to pyrometallurgical processes, they exhibit lower energy efficiency and can lead to secondary pollution during battery recycling [44]. Therefore, this study focuses on assessing the risks associated with the chemicals used in hydrometallurgical processes, which dominate battery recycling. A schematic diagram of the hydrometallurgical process is shown in Figure 5 below [45].
Figure 5.
Traditional recycling process.
The process of recycling spent lithium-ion batteries through hydrometallurgical methods involves obtaining black powder through pretreatment, followed by reductive acid leaching. After solid–liquid separation, the recovery of metal salts or complex salts is achieved through further separation and purification, and the materials are regenerated into cathode materials.
3.3.1. Hydrometallurgical Process—Leaching Process
The leaching process involves recovering metals such as nickel and cobalt from black powder, which is a cathode active material obtained from the pretreatment process [34]. During leaching, various chemicals are used with the black powder, including alkaline substances, organic acids, and inorganic acids. Currently, among inorganic acids such as sulfuric acid, hydrochloric acid, and nitric acid, sulfuric acid is predominantly used, with hydrogen peroxide added as a reductant to facilitate metal leaching [30]. Organic acids, such as lactic acid, can also be used, though they are associated with high costs [45,46]. Common alkaline substances include ammonia, ammonium carbonate, ammonium sulfate, and ammonium chloride [47].
3.3.2. Hydrometallurgical Process—Separation and Recovery Process
Following the leaching process, metals are separated using methods such as precipitation, solvent extraction, ion exchange, and displacement. Chemicals used for precipitation include NaOH, C2H2O4, H3PO4, Na2CO3, and Na2S [48,49,50,51]. Solvent extraction involves using a two-phase system of organic and aqueous phases to distribute and separate different metal ions. Commonly used extractants in this method are Cyanex 272, D2EHPA, PC88A, and Versatic acid 10 [52]. After solvent extraction, a washing process is conducted to remove co-extracted impurities, and a stripping process is used to remove impurities from the organic phase.
Hydrometallurgical Process—Single Component Extraction Process
The single component extraction process involves extracting individual metals such as Ni, Co, Mn, and Li from batteries after pretreatment, using a hydrometallurgical process for post-treatment. In this process, various chemicals are employed to extract specific single components.
Figure 6 is the process developed by JX Nippon that involves several stages. After pretreatment, the black mass is subjected to crushing and screening to remove impurities such as aluminum. The leaching process is then carried out using sulfuric acid (H2SO4). For the extraction of manganese (Mn), D2EHPA is utilized, while PC88A is used for the extraction of cobalt (Co). For the separation of nickel (Ni) and lithium (Li), PC88A is also employed [53].
Figure 6.
Japan’s JX Nippon battery recycling process.
Figure 7 is the process developed by Huayou Cobalt that involves pretreating the black mass, which is then subjected to a leaching process using sulfuric acid (H2SO4) and hydrogen peroxide (H2O2). After leaching, impurities are removed through precipitation. For the extraction of manganese (Mn), Cyanex272 is used, while calcium (Ca) and magnesium (Mg) impurities are removed using D2EHPA. Cobalt (Co) and nickel (Ni) are extracted using PC88A. Lithium (Li) is subsequently extracted using sodium phosphate (Na3PO4) [54].
Figure 7.
China’s Huayou Cobalt battery recycling process.
As follows in Figure 8. GaNPower International, Inc. employs a process where the black mass, obtained after pretreatment, undergoes leaching with acids followed by a precipitation process to remove impurities such as iron (Fe) and manganese (Mn). Remaining impurities are then removed using D2EHPA. For the extraction of cobalt (Co), PC88A is used, while nickel (Ni) is extracted using D2EHPA [54].
Figure 8.
GaNPower battery recycling process.
Figure 9 illustrates the schematic of single-component battery recycling extraction processes, with a focus on the substances used for extracting manganese (Mn), cobalt (Co), nickel (Ni), and lithium (Li) in hydrometallurgical processes. Typically, sulfuric acid (H2SO4) and hydrogen peroxide (H2O2) are used in the leaching process. For Mn extraction, D2EHPA is commonly employed, while Co is extracted using PC88A and Cyanex272. Nickel is extracted using PC88A and Versatic acid 10 [52,53].
Figure 9.
Traditional single-component battery recycling extraction process.
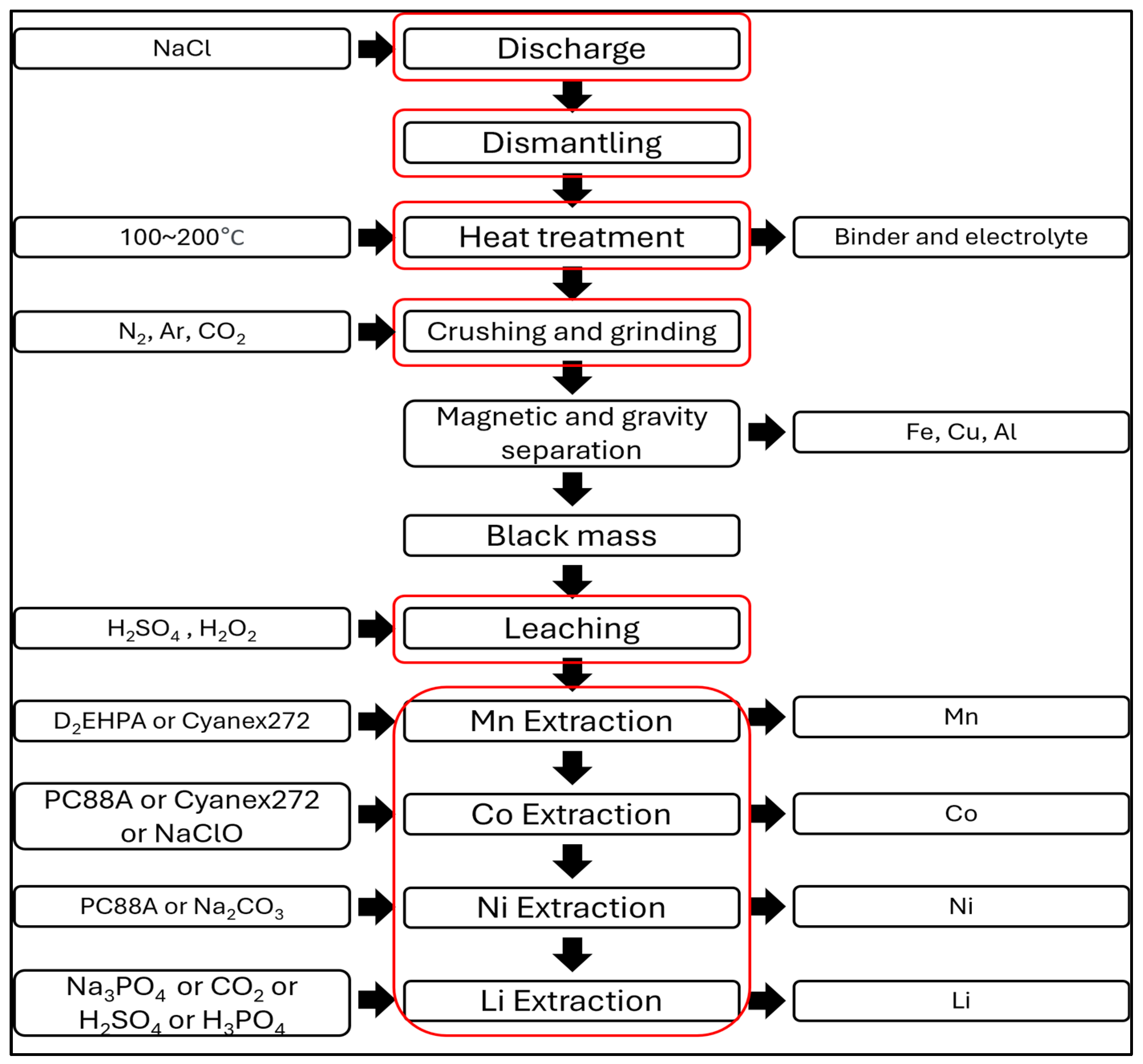
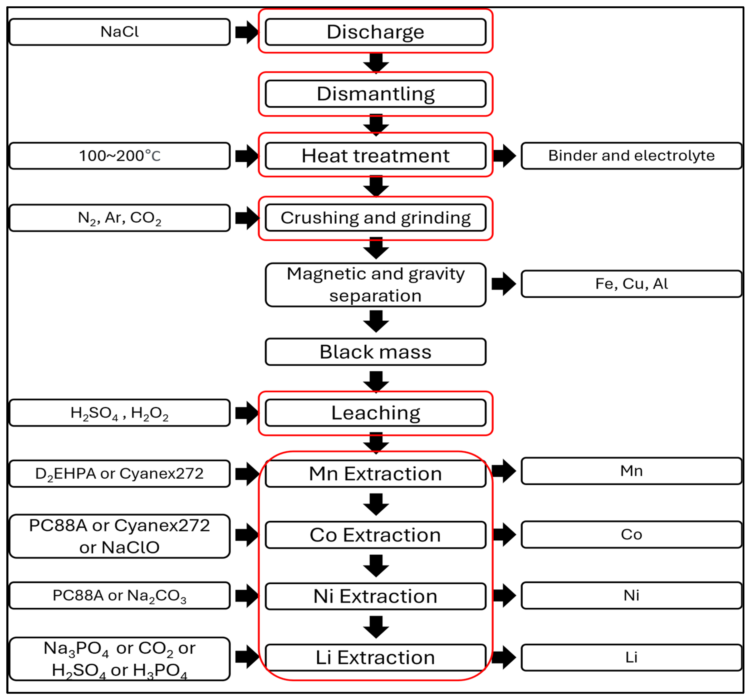
3.4. Generalization of Processes
To conduct a risk assessment of battery recycling processes, the recycling process has been generalized. The pre-processing phase has been standardized to include classification, wet discharging, dismantling, thermal treatment, crushing, and magnetic and gravity separation processes. Wet discharging was selected during the pre-processing phase due to its high-risk nature associated with the use of chemicals during the discharging process. For the post-processing phase, the generalization focuses on the leaching and extraction processes of the black mass created after the pre-processing crushing stage. The types, quantities, and temperature conditions of the chemicals used in the leaching and extraction processes vary according to the recycling objectives. Therefore, the generalization focuses on the commonly used hydrometallurgy in the recycling field. The extraction process is predominantly conducted using hydrometallurgical methods due to their high recovery rates for metals like Co, Ni, Mn, and Li, the use of various chemicals, and their ability to handle large volumes of batteries. The representative extraction methods include chemical precipitation, solvent extraction, ion exchange, and substitution techniques. Among these, solvent extraction was chosen for generalization due to its ability to distinguish between different chemicals used for extracting specific substances. Solvent extraction involves separating substances into two phases: aqueous and organic [54]. Different chemicals are used for each substance to be extracted in solvent extraction. The generalized processes described above are summarized in the schematic diagram shown in Figure 10, and the chemicals used in battery recycling processes are compiled in Table 6. The frames shown in red in Figure 10 represents the 6 stages of the standardized battery recycling process.
Figure 10.
Standard battery recycling process.
Table 6.
Substances used by process.
4. Result 2: Risk Estimation: Focus on the Hydrometallurgical Process
4.1. Severity
Table 7 explains the criteria for categorizing severity based on the NFPA diamond standard. According to the NFPA diamond criteria, if the sum of health, fire, and reactivity is 5~6, it is classified as Catastrophic; 3~4 as Critical; 1~2 as Marginal; and less than 1 as Negligible. In NFPA diamond, blue represents health, red represents fire, and yellow represents reactivity. Table 8 shows the severity of substances used in each process based on the NFPA diamond standard. After selecting the substances used during the discharge, crushing and grinding, leaching, and Mn, Co, Ni, and Li extraction processes in battery recycling, the severity for each substance was derived. Among all substances used in the processes, the one with the highest severity is H2O2, used in the leaching process, with a health rating of 3, fire rating of 0, and reactivity rating of 3. The second highest in severity is H2SO4, used in both Li extraction and leaching processes, with a health rating of 3, fire rating of 0, and reactivity rating of 2. The substances with the lowest severity are NaCl used in the discharge process and Ar used in the crushing and grinding processes, which all have zero health, fire, and reactivity ratings.
Table 7.
NFPA diamond-based severity classification.
Table 8.
NFPA diamond and severity of each substance used in the process.
4.2. Probability
To conduct a risk assessment in the battery recycling process, we broadly identified various accident possibilities including mechanical, human, physical, and chemical factors across the six generalized stages of the process that we had previously distinguished. The main events identified are fire, electric shock, leakage, explosion, and crushing, which are the most frequently occurring events in battery recycling processes. Table 9, Table 10, Table 11, Table 12, Table 13 and Table 14 explains these events and their reasons for occurrence.
Table 9.
Events in the process of discharge.
Table 10.
Events in the process of dismantling.
Table 11.
Events in the process of heat treatment.
Table 12.
Events in the process of crushing and grinding.
Table 13.
Events in the process of leaching.
Table 14.
Events in the process of discharge Mn, Co, Ni, Li extraction.
The events for each process were estimated as follows: six events for discharge, four events for dismantling, four events for thermal treatment, seven events for crushing, five events for leaching, and six events for extraction. In the extraction process, different chemicals are used for the extraction of Mn, Co, Ni, and Li, so the events were determined assuming only one chemical is used at a time. As a result, a total of 32 events were identified across all processes. The probability of each event relative to the total events was then calculated, with the results summarized in Table 15 below.
Table 15.
Battery recycling process accident probability.
According to the WEEE report, the battery recycling process is categorized into six stages: pretreatment of WEEE (including dismantling and depolluting), shredding (e.g., crushing, pressing, cutting), and post-shredding treatment. These stages were generalized for battery recycling processes, and the distribution of these stages is detailed in Table 16.
Table 16.
Battery recycling processes classification and thermal event rate by process.
The probability factor values for the generalized battery recycling processes were calculated by multiplying the percentage of thermal events reported with the event probability for each stage. These values were then classified according to the RAC matrix for risk assessment as outlined in Table 17. The resulting probability factor values are summarized in Table 18. In this study, the event probability was developed to represent the relative proportion of major safety incidents that could occur at each stage of the battery recycling process. This probability is intended to provide an estimation of how likely it is for safety incidents to occur within each process stage, based on the identified major events. However, it is important to note that these values are relative proportions rather than absolute, quantitative values. As such, they serve as an internal metric to compare risks across different process stages but are not directly suitable for use as quantitative measures of risk. To incorporate a more standardized and quantitative basis into our risk assessment, we utilized frequency values from the WEEE report. The WEEE report provides established frequency data regarding thermal events in battery recycling, allowing us to reference quantitative values that reflect actual incident rates. By multiplying these quantitative frequency values with the relative event probabilities identified for each stage in our study, we were able to derive the final probability factor. This probability factor thus combines the event probability as a stage-specific measure of relative likelihood with the WEEE report’s frequency values as a quantitative foundation. In summary, this approach enabled us to translate the qualitative and relative event probabilities into a more comprehensive and quantitatively supported risk estimation for each process stage in battery recycling. The probability factor therefore reflects both the unique risks identified within each stage and the standardized incident frequencies observed in the WEEE report, leading to a more robust and holistic risk assessment.
Table 17.
Probability range.
Table 18.
Probability factor for each battery recycling process.
4.3. RAC Matrix
Table 19 summarizes the severity and probability of materials used for each battery recycling process. Table 20 is expressed in the RAC matrix. It can be seen that the processes of discharge, decomposition, and heat treatment, which are the pretreatment processes of battery recycling, are relatively safe. However, the risk was high because more relatively dangerous chemicals were used than the pretreatment processes in the leaching and extraction processes, which are not used in any post-treatment process. In particular, the use of H2SO4in the lithium extraction process has the greatest risk. It has the smallest risk in the heat treatment and decomposition processes without using chemicals during the process. It was confirmed that the processes entering with high risk based on the RAC matrix are D, F, G, H, I, J, K, L, M, N, O, Q, R, and S, the processes with serial risk are P and E, and the medium processes that are low risk are A, B, and C.
Table 19.
Battery recycling process accident probability and severity.
Table 20.
Risk assessment matrix by battery recycling process.
5. Conclusions
In this study, we generalized the stages of battery recycling processes for academic analysis through a review of prior research and the literature. We performed a relative risk assessment focusing on the substances used in each stage of the battery recycling process. The process generalization, based on various literature sources, led to the selection of hydrometallurgical processes, which use a large amount of chemicals, as the target for risk analysis. Within hydrometallurgical processes, we further generalized the process of extracting single substances. Consequently, the battery recycling hydrometallurgical process was categorized into six stages: discharge, dismantling, heat treatment, crushing, leaching, and extraction. We also collected information on chemicals used in the recycling process from the previous literature. It was confirmed that NaCl is used during discharge, CO2, Ar, and N2 during crushing and grinding, H2SO4 and H2O2 during leaching, D2EHPA and Cyanex 272 during Mn extraction, NaClO, PC88A, and Cyanex 272 during Co extraction, PC88A and Na2CO3 during Ni extraction, and Na3PO4, CO2, H2SO4, and H3PO4 during Li extraction.
To assess risk using the RAC matrix, we derived the severity and probability. Severity was determined using the NFPA 704 regulations, specifically the NFPA diamond, with H2O2 identified as the substance with the highest severity. Probability was assessed by identifying potential events in the six generalized process stages and deriving probabilities for each process. The crushing and grinding process showed the highest probability. By combining the derived probability and severity, we constructed the RAC matrix, revealing that the processes with the lowest risk are dismantling and heat treatment, while the process with the highest risk is the use of H2SO4 in Li extraction.
The findings of this study highlight that the most hazardous process in battery recycling is the use of H2SO4 during Li extraction. However, since this study is a qualitative risk assessment that does not account for the quantities of chemicals used, further research is needed to address this limitation. The quantity of substances can affect both severity and probability. Future research should also include comparative studies with actual process data from battery recycling companies. This approach will enhance the practical utility of the research for industry rather than just for academic purposes. Additionally, it is recommended that future studies use the probability factors derived from this research as a basis for quantitative risk assessment in battery recycling processes
Author Contributions
Conceptualization, T.K. and C.Y.; methodology, T.K.; validation, S.J.; investigation, T.K.; writing—original draft preparation, T.K.; writing—review and editing, T.K. and C.Y.; supervision, S.J.; project administration, S.J.; funding acquisition, S.J. All authors have read and agreed to the published version of the manuscript.
Funding
This research was supported by a Korea Institute for Advancement of Technology (KIAT) grant funded by the Korean Government (MOTIE) (P0012787. The Competency Development Program for Industry Specialist).
Institutional Review Board Statement
This study did not require ethical approval.
Informed Consent Statement
Not applicable.
Data Availability Statement
Data are contained within the article.
Conflicts of Interest
The authors declare no conflicts of interest.
References
- Bubbico, R.; Greco, V.; Menale, C. Hazardous scenarios identification for Li-ion secondary batteries. Saf. Sci. 2018, 108, 72–88. [Google Scholar] [CrossRef]
- Sun, P.; Bisschop, R.; Niu, H.; Huang, X. A Review of Battery Fires in Electric Vehicles. Fire Technol. 2020, 56, 1361–1410. [Google Scholar] [CrossRef]
- International Energy Agency. Global EV Outlook 2016; International Energy Agency: Paris, France, 2016; Available online: https://iea.org (accessed on 15 October 2024).
- Tarascon, J.M.; Armand, M. Issues and challenges facing rechargeable lithium batteries. Nature 2001, 414, 359–367. [Google Scholar] [CrossRef] [PubMed]
- Nishi, Y. Lithium-ion secondary batteries; past 10 years and the future. J. Power Sources 2001, 100, 101–106. [Google Scholar] [CrossRef]
- Fan, E.; Li, L.; Wang, Z.; Lin, J.; Huang, Y.; Yao, Y.; Chen, R.; Wu, F. Sustainable Recycling Technology for Li-Ion Batteries and Beyond: Challenges and Future Prospects. Chem. Rev. 2020, 120, 7020–7063. [Google Scholar] [CrossRef]
- Meshram, P.; Pandey, B.D.; Mankhand, T.R. Hydrometallurgical processing of spent lithium-ion batteries (LIBs) in the presence of a reducing agent with emphasis on kinetics of leaching. Chem. Eng. J. 2015, 281, 418–427. [Google Scholar] [CrossRef]
- Lithium-Ion Battery Recycling Market Report; Esticast Research & Consulting. 2024. Available online: https://www.marketsandmarkets.com/Market-Reports/lithium-ion-battery-recycling-market-153488928.html (accessed on 15 October 2024).
- Engel, J. Development Perspectives of Lithium-Ion Recycling Processes for Electric Vehicle Bateries. Master’s Thesis, University of Rhode Island, Kingston, RI, USA, 2016. Available online: https://digitalcommons.uri.edu/theses/905 (accessed on 15 October 2024).
- Chen, M.; Ma, X.; Chen, B.; Arsenault, R.; Karlson, P.; Simon, N.; Wang, Y. Recycling End-of-Life Electric Vehicle Lithium-Ion Batteries. Joule 2019, 3, 2622–2646. [Google Scholar] [CrossRef]
- Liu, C.; Lin, J.; Cao, H.; Zhang, Y.; Sun, Z. Recycling of spent lithium-ion batteries in view of lithium recovery: A critical review. J. Clean. Prod. 2019, 228, 801–813. [Google Scholar] [CrossRef]
- Bernardes, A.M.; Espinosa, D.C.R.; Tenório, J.A.S. Recycling of batteries: A review of current processes and technologies. J. Power Sources 2004, 130, 291–298. [Google Scholar] [CrossRef]
- Chagnes, A.; Pospiech, B. A brief review on hydrometallurgical technologies for recycling spent lithium-ion batteries. J. Chem. Technol. Biotechnol. 2013, 88, 1191–1199. [Google Scholar] [CrossRef]
- Ferreira, D.A. Luisa Martins Zimmer Prados, Daniel Majuste, Marcelo Borges Mansur, Hydrometallurgical separation of aluminium, cobalt, copper and lithium from spent Li-ion batteries. J. Power Sources 2009, 187, 238–246. [Google Scholar] [CrossRef]
- Sommerville, R.; Shaw-Stewart, J.; Goodship, V.; Rowson, N.; Kendrick, E. A review of physical processes used in the safe recycling of lithium ion batteries. Sustain. Mater. Technol. 2020, 25, e00197. [Google Scholar] [CrossRef]
- Kang, J.; Senanayake, G.; Sohn, J.; Shin, S.M. Recovery of cobalt sulfate from spent lithium ion batteries by reductive leaching and solvent extraction with Cyanex 272. Hydrometallurgy 2010, 100, 168–171. [Google Scholar] [CrossRef]
- Sohn, J.S.; Shin, S.M.; Yang, D.H.; Kim, S.K.; Lee, C.K. Comparison of Two Acidic Leaching Processes for Selecting the Effective Recycle Process of Spent Lithium-ion Battery. Geosystem Eng. 2006, 9, 1–6. [Google Scholar] [CrossRef]
- Nigl, T.; Baldauf, M.; Hohenberger, M.; Pomberger, R. Lithium-Ion Batteries as Ignition Sources in Waste Treatment Processes—A Semi-Quantitate Risk Analysis and Assessment of Battery-Caused Waste Fires. Processes 2021, 9, 49. [Google Scholar] [CrossRef]
- MIL-STD-882E; System Safety. U.S. Department of Defense: Washington, DC, USA, 2012.
- NFPA. Standard system for the identification of the hazards of materials for emergency response. In NFPA-704; National Fire Protection Association: Quincy, MA, USA, 2001. [Google Scholar]
- WEEE Forum. Recommendations for Tackling Fires Caused by Batteries in E-Waste; WEEE Forum: Roma, Italy, 2021. [Google Scholar]
- Ali, H.; Khan, H.A.; Pecht, M. Preprocessing of Spent Lithium-Ion Batteries for Recycling: Need, Methods, and Trends. Renew. Sustain. Energy Rev. 2022, 168, 112809. [Google Scholar] [CrossRef]
- Su, Y.; Lu, S.; Zhou, H.; Yang, W. Research on safe discharge of waste power lithium-ion batteries. Comprehens. Utiliz. Resourc. China 2020, 38, 4. [Google Scholar] [CrossRef]
- Ojanen, S.; Lundström, M.; Santasalo-Aarnio, A.; Serna-Guerrero, R. Challenging the concept of electrochemical discharge using salt solutions for lithium-ion batteries recycling. Waste Manag. 2018, 76, 242–249. [Google Scholar] [CrossRef]
- Yao, L.P.; Zeng, Q.; Qi, T.; Li, J. An environmentally friendly discharge technology to pretreat spent lithium-ion batteries. J. Clean. Prod. 2020, 245, 118820. [Google Scholar] [CrossRef]
- Bründl, P.; Scheck, A.; Nguyen, H.G.; Franke, J. Towards a circular economy for electrical products: A systematic literature review and research agenda for automated recycling. Robot. Comput.-Integr. Manuf. 2024, 87, 102693. [Google Scholar] [CrossRef]
- Mao, J.; Ye, C.; Zhang, S.; Xie, F.; Zeng, R.; Davey, K.; Guo, Z.; Qiao, S. Toward practical lithium-ion battery recycling: Adding value, tackling circularity and recycling-oriented design. Energy Environ. Sci. 2022, 15, 2732–2752. [Google Scholar] [CrossRef]
- Kim, S.; Bang, J.; Yoo, J.; Shin, Y.; Bae, J.; Jeong, J.; Kim, K.; Dong, P.; Kwon, K. A comprehensive review on the pretreatment process in lithium-ion battery recycling. J. Clean. Prod. 2021, 294, 126329. [Google Scholar] [CrossRef]
- Zhang, T.; He, Y.; Ge, L.; Fu, R.; Zhang, X.; Huang, Y. Characteristics of wet and dry crushing methods in the recycling process of spent lithium-ion batteries. J. Power Sources 2013, 240, 766–771. [Google Scholar] [CrossRef]
- Or, T.; Gourley, S.W.D.; Kaliyappan, K.; Yu, A.; Chen, Z. Recycling of mixed cathode lithium-ion batteries for electric vehicles: Current status and future outlook. Carbon Energy 2020, 2, 6–43. [Google Scholar] [CrossRef]
- Rumbu, R. Extractive Metallurgy of Lithium-Lithium-Ion Cells Recycling. 2019. Available online: https://www.lulu.com/ (accessed on 29 October 2024).
- Piątek, J.; Afyon, S.; Budnyak, T.M.; Budnyk, S.; Sipponen, M.H.; Slabon, A. Sustainable Li-ion batteries: Chemistry and recycling. Adv. Energy Mater. 2020, 11, 2003456. [Google Scholar] [CrossRef]
- Sun, S.; Jin, C.; He, W.; Li, G.; Zhu, H.; Huang, J. Management status of waste lithium-ion batteries in China and a complete closed-circuit recycling process. Sci. Total Environ. 2021, 776, 145913. [Google Scholar] [CrossRef]
- Yun, L.; Linh, D.; Shui, L.; Peng, X.; Garg, A.; My Loan Phung, L.E.; Asghari, S.; Sandoval, J. Metallurgical and mechanical methods for recycling of lithium-ion battery pack for electric vehicles, Resources. Conserv. Recycl. 2018, 136, 198–208. [Google Scholar] [CrossRef]
- Sun, Z.; Cao, H.; Xiao, Y.; Sietsma, J.; Jin, W.; Agterhuis, H.; Yang, Y. Toward Sustainability for Recovery of Critical Metals from Electronic Waste: The Hydrochemistry Processes. ACS Sustain. Chem. Eng. 2017, 5, 21–40. [Google Scholar] [CrossRef]
- Jie, Y.; Yang, S.; Li, Y.; Zhao, D.; Lai, Y.; Chen, Y. Oxidizing Roasting Behavior and Leaching Performance for the Recovery of Spent LiFePO4 Batteries. Minerals 2020, 10, 949. [Google Scholar] [CrossRef]
- Zeng, X.; Li, J.; Liu, L. Solving Spent Lithium-Ion Battery Problems in China: Opportunities and Challenges. Renew. Sustain. Energy Rev. 2015, 52, 1759–1767. [Google Scholar] [CrossRef]
- McLaughlin, W.; Adams, T.S. Li Reclamation Process. U.S. Patent 5,888,463, 30 March 1999. [Google Scholar]
- Tedjar, F.; Foudraz, J.C. Method for the Mixed Recycling of Lithium-Based Anode Batteries and Cells. U.S. Patent 7,820,317 B2, 26 October 2010. [Google Scholar]
- Accurec Recycling GmbH. Accurec. 2024. Available online: https://accurec.de/lithium (accessed on 3 March 2024).
- Gratz, E.; Sa, Q.; Apelian, D.; Wang, Y. A closed loop process for recycling spent lithium ion batteries. J. Power Sources 2014, 262, 255–262. [Google Scholar] [CrossRef]
- Sa, Q.; Gratz, E.; He, M.; Lu, W.; Apelian, D.; Wang, Y. Synthesis of high performance LiNi1/3Mn1/3Co1/3O2 from lithium ion battery recovery stream. J. Power Sources 2015, 282, 140–145. [Google Scholar] [CrossRef]
- Zou, H.; Gratz, E.; Apelian, D.; Wang, Y. A novel method to recycle mixed cathode materials for lithium ion batteries. Green Chem. 2013, 15, 1183–1191. [Google Scholar] [CrossRef]
- Li, L.; Zhang, X.; Li, M.; Chen, R.; Wu, F.; Amine, K.; Lu, J. The Recycling of Spent Lithium-Ion Batteries: A Review of Current Processes and Technologies. Electrochem. Energ. Rev. 2018, 1, 461–482. [Google Scholar] [CrossRef]
- Meshram, P.; Pandey, B.D.; Mankhand, T.R. Recovery of valuable metals from cathodic active material of spent lithium ion batteries: Leaching and kinetic aspects. Waste Manag. 2015, 45, 306–313. [Google Scholar] [CrossRef]
- de Oliveira Demarco, J.; Cadore, J.S.; da Silveira de Oliveira, F.; Tanabe, E.H.; Bertuol, D.A. Recovery of metals from spent lithium-ion batteries using organic acids. Hydrometallurgy 2019, 190, 105169. [Google Scholar] [CrossRef]
- Meshram, P.; Mishra, A.; Abhilash; Sahu, R. Environmental impact of spent lithium ion batteries and green recycling perspectives by organic acids—A review. Chemosphere 2020, 242, 125291. [Google Scholar] [CrossRef]
- Chen, Y.; Liu, N.; Hu, F.; Ye, L.; Xi, Y.; Yang, S. Thermal treatment and ammoniacal leaching for the recovery of valuable metals from spent lithium-ion batteries. Waste Manag. 2018, 75, 469–476. [Google Scholar] [CrossRef]
- Li, X.; Zhou, F.; Gao, S.; Zhao, J.; Wang, D.; Yin, H. NaOH-assisted low-temperature roasting to recover spent LiFePO4 batteries. Waste Manag. 2022, 153, 347–354. [Google Scholar] [CrossRef]
- Sohn, J.-S.; Yang, D.-H.; Shin, S.-M. Recovery of Cobalt in Sulfuric Acid Leaching Solution Using Oxalic Acid. Geosystem Eng. 2006, 9, 81–86. [Google Scholar] [CrossRef]
- Pinna, E.G.; Ruiz, M.C.; Ojeda, M.W.; Rodriguez, M.H. Cathodes of spent Li-ion batteries: Dissolution with phosphoric acid and recovery of lithium and cobalt from leach liquors. Hydrometallurgy 2017, 167, 66–71. [Google Scholar] [CrossRef]
- Lv, W.; Wang, Z.; Cao, H.; Sun, Y.; Zhang, Y.; Sun, Z.H. A Critical Review and Analysis on the Recycling of Spent Lithium-Ion Batteries. ACS Sustain. Chem. Eng. 2018, 6, 1504–1521. [Google Scholar] [CrossRef]
- Botelho, A.B., Jr.; Stopic, S.; Friedrich, B.; Tenório, J.A.S.; Espinosa, D.C.R. Cobalt Recovery from Li-Ion Battery Recycling: A Critical Review. Metals 2021, 11, 1999. [Google Scholar] [CrossRef]
- Jung, J.C.-Y.; Zhang, J. Experimental Study on Recycling of Spent Lithium-Ion Battery Cathode Materials. J. Electrochem. Soc. 2020, 167, 160509. [Google Scholar] [CrossRef]
Disclaimer/Publisher’s Note: The statements, opinions and data contained in all publications are solely those of the individual author(s) and contributor(s) and not of MDPI and/or the editor(s). MDPI and/or the editor(s) disclaim responsibility for any injury to people or property resulting from any ideas, methods, instructions or products referred to in the content. |
© 2024 by the authors. Licensee MDPI, Basel, Switzerland. This article is an open access article distributed under the terms and conditions of the Creative Commons Attribution (CC BY) license (https://creativecommons.org/licenses/by/4.0/).


























