Feature Selection and Machine Learning Approaches in Prediction of Current E-Cigarette Use Among U.S. Adults in 2022
Abstract
1. Introduction
- 1.
- The random oversampling example (ROSE) method [41], due to its simplicity and ease of implementation, was utilized to deal with imbalance data of two classes of current e-cigarette use (yes, no).
- 2.
- We used two feature selection methods (Boruta and LASSO) and identified the common features from both methods for further development of ML models.
- 3.
- We compared five ML tools (LR, SVMs, RF, GBM and XGBoost) to develop an ML model to predict current e-cigarette use. We used 10-fold cross-validation and tested multiple parameters for each algorithm using a grid search for optimal performance.
- 4.
- We applied a weighted logistic regression model to validate the independent variables with current e-cigarette use.
2. Materials and Methods
2.1. Sample
2.2. Outcome Variable
2.3. Data Processing of Predictors
2.4. Feature Selection Methods and Resampling
2.5. Machine Learning Methods
2.6. Performance of Machine Learning
2.7. Statistical Analysis
3. Results
3.1. Prevalence of Current E-Cigarette Use
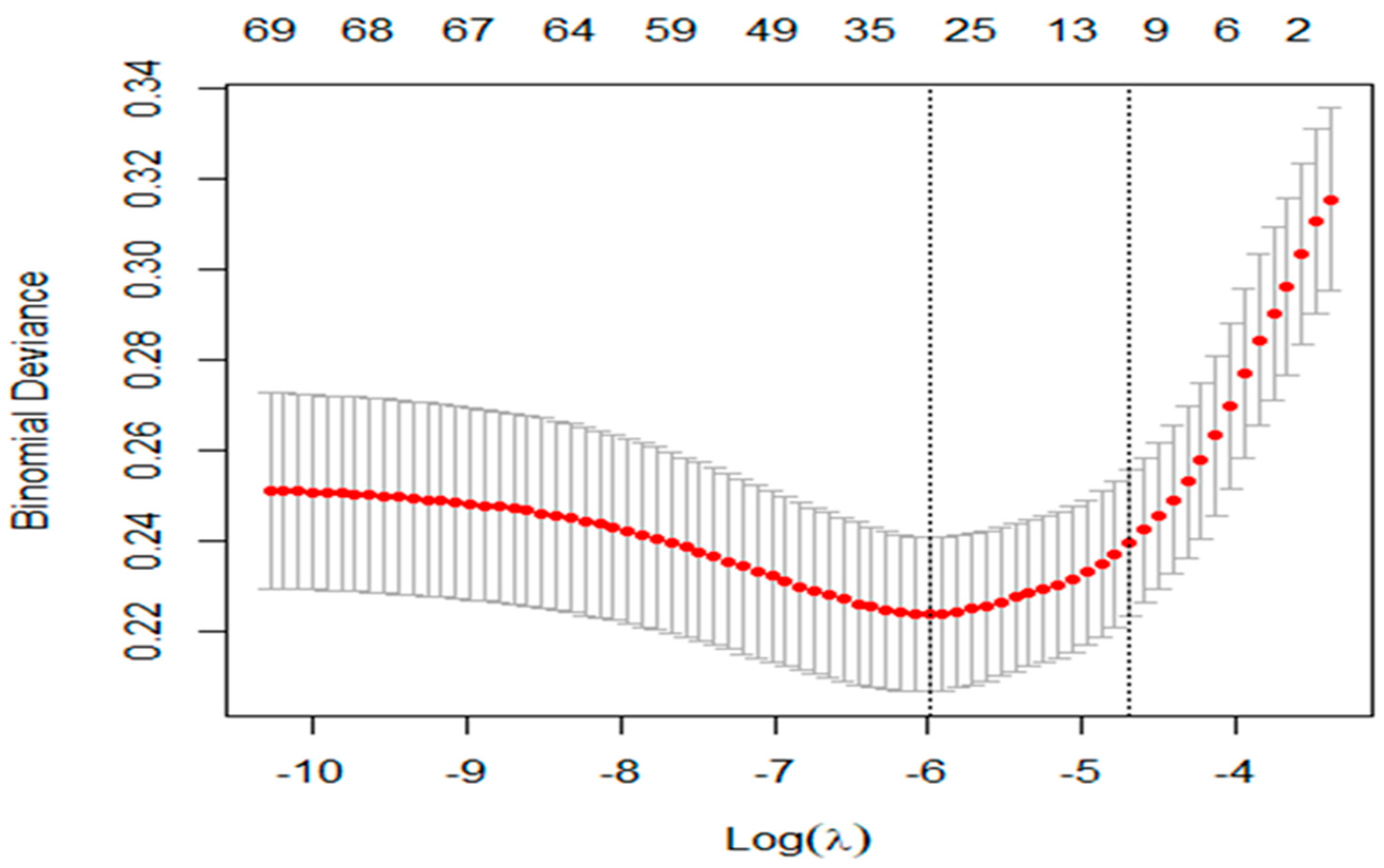
3.2. Feature Selection and Resampling
3.3. Machine Learning Performance
3.4. Logistic Regression Analysis
4. Discussion
5. Conclusions
Supplementary Materials
Author Contributions
Funding
Institutional Review Board Statement
Informed Consent Statement
Data Availability Statement
Acknowledgments
Conflicts of Interest
References
- CDC. About Electronic Cigarettes (E-Cigarettes); CDC: Atlanta, GA, USA, 2024. [Google Scholar]
- USDHHS. E-Cigarette Use Among Youth and Young Adults: A Report of the Surgeon General; US Department of Health and Human Services, CDC: Atlanta, GA, USA, 2016. [Google Scholar]
- Coke, L.A. Vaping and Use of E-Cigarette Products in Adolescents: A New Cardiopulmonary Crisis. J. Cardiovasc. Nurs. 2020, 35, 225–228. [Google Scholar] [CrossRef]
- Huerta, T.R.; Walker, D.M.; Mullen, D.; Johnson, T.J.; Ford, E.W. Trends in E-Cigarette Awareness and Perceived Harmfulness in the U.S. Am. J. Prev. Med. 2017, 52, 339–346. [Google Scholar] [CrossRef]
- Ahmed, N.; Kalininskiy, A.; Gandhi, H.; Shin, J.J. Spontaneous Coronary Artery Dissection in a Postpartum E-Cigarette Smoker. BMJ Case Rep. 2018, 2018, bcr-2018-225194. [Google Scholar] [CrossRef]
- Bjurlin, M.A.; Basak, R.; Zambrano, I.; Schatz, D.; El Shahawy, O.; Sherman, S.; Matulewicz, R.S. Perceptions of E-Cigarette Harm among Cancer Survivors: Findings from a Nationally Representative Survey. Cancer Epidemiol. 2022, 78, 102037. [Google Scholar] [CrossRef]
- Kim, J.; Keegan, T.H. Characterizing Risky Alcohol Use, Cigarette Smoking, e-Cigarette Use, and Physical Inactivity among Cancer Survivors in the USA—A Cross-Sectional Study. J. Cancer Surviv. 2023, 17, 1799–1812. [Google Scholar] [CrossRef]
- Alber, J.M.; Conover, S.; Marts, E.; Ganjooi, K.; Grossman, S. Examining E-Cigarette Perspectives before and after the EVALI Peak in Cases. Addict. Behav. 2021, 119, 106939. [Google Scholar] [CrossRef]
- Bhatta, D.N.; Glantz, S.A. Association of E-Cigarette Use With Respiratory Disease Among Adults: A Longitudinal Analysis. Am. J. Prev. Med. 2020, 58, 182–190. [Google Scholar] [CrossRef]
- Gupta, P.S.; Kalagher, K.M. Where There Is (No) Smoke, There Is Still Fire: A Review of Trends, Reasons for Use, Preferences and Harm Perceptions of Adolescent and Young Adult Electronic Cigarette Use. Curr. Pediatr. Rep. 2021, 9, 47–51. [Google Scholar] [CrossRef]
- Obisesan, O.H.; Mirbolouk, M.; Osei, A.D.; Orimoloye, O.A.; Uddin, S.M.I.; Dzaye, O.; El Shahawy, O.; Al Rifai, M.; Bhatnagar, A.; Stokes, A.; et al. Association Between E-Cigarette Use and Depression in the Behavioral Risk Factor Surveillance System, 2016-2017. JAMA Netw. Open 2019, 2, e1916800. [Google Scholar] [CrossRef]
- Choi, J.; Jung, H.-T.; Ferrell, A.; Woo, S.; Haddad, L. Machine Learning-Based Nicotine Addiction Prediction Models for Youth E-Cigarette and Waterpipe (Hookah) Users. JCM 2021, 10, 972. [Google Scholar] [CrossRef]
- Cornelius, M.E.; Loretan, C.G.; Wang, T.W.; Jamal, A.; Homa, D.M. Tobacco Product Use Among Adults—United States, 2020. MMWR Morb. Mortal. Wkly. Rep. 2022, 71, 397–405. [Google Scholar] [CrossRef] [PubMed]
- Park-Lee, E.; Ren, C.; Cooper, M.; Cornelius, M.; Jamal, A.; Cullen, K.A. Tobacco Product Use Among Middle and High School Students—United States, 2022. MMWR Morb. Mortal. Wkly. Rep. 2022, 71, 1429–1435. [Google Scholar] [CrossRef] [PubMed]
- Yimsaard, P.; McNeill, A.; Yong, H.-H.; Cummings, K.M.; Chung-Hall, J.; Hawkins, S.S.; Quah, A.C.K.; Fong, G.T.; O’Connor, R.J.; Hitchman, S.C. Gender Differences in Reasons for Using Electronic Cigarettes and Product Characteristics: Findings from the 2018 ITC Four Country Smoking and Vaping Survey. Nicotine Tob. Res. 2021, 23, 678–686. [Google Scholar] [CrossRef]
- Assari, S.; Mistry, R.; Bazargan, M. Race, Educational Attainment, and E-Cigarette Use. J. Med. Res. Innov. 2019, 4, e000185. [Google Scholar] [CrossRef] [PubMed]
- Barrington-Trimis, J.L.; Bello, M.S.; Liu, F.; Leventhal, A.M.; Kong, G.; Mayer, M.; Cruz, T.B.; Krishnan-Sarin, S.; McConnell, R. Ethnic Differences in Patterns of Cigarette and E-Cigarette Use Over Time Among Adolescents. J. Adolesc. Health 2019, 65, 359–365. [Google Scholar] [CrossRef]
- Cornelius, M.E.; Wang, T.W.; Jamal, A.; Loretan, C.G.; Neff, L.J. Tobacco Product Use Among Adults—United States, 2019. MMWR Morb. Mortal. Wkly. Rep. 2020, 69, 1736–1742. [Google Scholar] [CrossRef]
- Owusu, D.; Huang, J.; Weaver, S.R.; Pechacek, T.F.; Ashley, D.L.; Nayak, P.; Eriksen, M.P. Patterns and Trends of Dual Use of E-Cigarettes and Cigarettes among U.S. Adults, 2015–2018. Prev. Med. Rep. 2019, 16, 101009. [Google Scholar] [CrossRef]
- Gorukanti, A.; Delucchi, K.; Ling, P.; Fisher-Travis, R.; Halpern-Felsher, B. Adolescents’ Attitudes towards e-Cigarette Ingredients, Safety, Addictive Properties, Social Norms, and Regulation. Prev. Med. 2017, 94, 65–71. [Google Scholar] [CrossRef]
- Atuegwu, N.C.; Oncken, C.; Laubenbacher, R.C.; Perez, M.F.; Mortensen, E.M. Factors Associated with E-Cigarette Use in U.S. Young Adult Never Smokers of Conventional Cigarettes: A Machine Learning Approach. Int. J. Environ. Res. Public Health 2020, 17, 7271. [Google Scholar] [CrossRef] [PubMed]
- Short, M.; Cole, A.G. Factors Associated with E-Cigarette Escalation among High School Students: A Review of the Literature. Int. J. Environ. Res. Public Health 2021, 18, 10067. [Google Scholar] [CrossRef]
- Gaiha, S.M.; Rao, P.; Halpern-Felsher, B. Sociodemographic Factors Associated with Adolescents’ and Young Adults’ Susceptibility, Use, and Intended Future Use of Different E-Cigarette Devices. Int. J. Environ. Res. Public Health 2022, 19, 1941. [Google Scholar] [CrossRef] [PubMed]
- Atuegwu, N.C.; Mortensen, E.M.; Krishnan-Sarin, S.; Laubenbacher, R.C.; Litt, M.D. Prospective Predictors of Electronic Nicotine Delivery System Initiation in Tobacco Naive Young Adults: A Machine Learning Approach. Prev. Med. Rep. 2023, 32, 102148. [Google Scholar] [CrossRef]
- Fu, R.; Shi, J.; Chaiton, M.; Leventhal, A.M.; Unger, J.B.; Barrington-Trimis, J.L. A Machine Learning Approach to Identify Predictors of Frequent Vaping and Vulnerable Californian Youth Subgroups. Nicotine Tob. Res. 2022, 24, 1028–1036. [Google Scholar] [CrossRef]
- Han, D.-H.; Lee, S.H.; Lee, S.; Seo, D.-C. Identifying Emerging Predictors for Adolescent Electronic Nicotine Delivery Systems Use: A Machine Learning Analysis of the Population Assessment of Tobacco and Health Study. Prev. Med. 2021, 145, 106418. [Google Scholar] [CrossRef]
- Romijnders, K.A.G.J.; Pennings, J.L.A.; Van Osch, L.; De Vries, H.; Talhout, R. A Combination of Factors Related to Smoking Behavior, Attractive Product Characteristics, and Socio-Cognitive Factors Are Important to Distinguish a Dual User from an Exclusive E-Cigarette User. Int. J. Environ. Res. Public Health 2019, 16, 4191. [Google Scholar] [CrossRef] [PubMed]
- Shi, J.; Fu, R.; Hamilton, H.; Chaiton, M. A Machine Learning Approach to Predict E-Cigarette Use and Dependence among Ontario Youth. Health Promot. Chronic Dis. Prev. Can. 2022, 42, 21–28. [Google Scholar] [CrossRef]
- Fu, R.; Schwartz, R.; Mitsakakis, N.; Diemert, L.M.; O’Connor, S.; Cohen, J.E. Predictors of Perceived Success in Quitting Smoking by Vaping: A Machine Learning Approach. PLoS ONE 2022, 17, e0262407. [Google Scholar] [CrossRef]
- Eng, B.; Dalby, R.N. Applications of an Electrochemical Sensory Array Coupled with Chemometric Modeling for Electronic Cigarettes. Sensors 2024, 24, 5676. [Google Scholar] [CrossRef]
- Adzrago, D.; Shi, Y.; Fujimoto, K. Association between Perceived Health Risks of E-Cigarettes and Actual e-Cigarette Use, Based on Cigarette Smoking Status and Sexual and Gender Minority Status among U.S. Adults. J. Public Health 2023, 31, 1339–1349. [Google Scholar] [CrossRef]
- Cardona, S.; Calixte, R.; Rivera, A.; Islam, J.Y.; Vidot, D.C.; Camacho-Rivera, M. Perceptions and Patterns of Cigarette and E-Cigarette Use among Hispanics: A Heterogeneity Analysis of the 2017–2019 Health Information National Trends Survey. Int. J. Environ. Res. Public Health 2021, 18, 6378. [Google Scholar] [CrossRef]
- Cho, B.; Lee, S.; Pan, Y.; Sharma, M.; Holland, K. Association of Cancer Information Seeking Behavior with Cigarette Smoking and E-Cigarette Use among U.S. Adults by Education Attainment Level: A Multi-Year Cross-Sectional Analysis from a Nationally Representative Sample in 2017–2020. Prev. Med. 2023, 172, 107550. [Google Scholar] [CrossRef]
- Ford, E.W.; Chan, K.S.; Parikh, M.; Lowe, K.B.; Huerta, T.R. E-Cigarette and Hookah Adoption Patterns: Is the Harm Reduction Theory Just so Much Smoke? Addict. Behav. Rep. 2020, 11, 100246. [Google Scholar] [CrossRef]
- Lewis-Thames, M.W.; Langston, M.E.; Fuzzell, L.; Khan, S.; Moore, J.X.; Han, Y. Rural-Urban Differences e-Cigarette Ever Use, the Perception of Harm, and e-Cigarette Information Seeking Behaviors among U.S. Adults in a Nationally Representative Study. Prev. Med. 2020, 130, 105898. [Google Scholar] [CrossRef] [PubMed]
- Mamudu, H.M.; Adzrago, D.; Dada, O.; Odame, E.A.; Ahuja, M.; Awasthi, M.; Weierbach, F.M.; Williams, F.; Stewart, D.W.; Paul, T.K. Examining Disparities in Current E-Cigarette Use among U.S. Adults before and after the WHO Declaration of the COVID-19 Pandemic in March 2020. Int. J. Environ. Res. Public Health 2023, 20, 5649. [Google Scholar] [CrossRef]
- Zhang, L.; Qiu, S.S.; Ao, S.H.; Zhao, X. Association between Health-Related Social Media Use and E-Cigarette Use among Current Cigarette Users: The Roles of Anti-Tobacco Messages and Harm Perception. BMC Public Health 2024, 24, 1278. [Google Scholar] [CrossRef]
- Chen, X.; Kopsaftopoulos, F.; Wu, Q.; Ren, H.; Chang, F.-K. Flight State Identification of a Self-Sensing Wing via an Improved Feature Selection Method and Machine Learning Approaches. Sensors 2018, 18, 1379. [Google Scholar] [CrossRef]
- Raihan-Al-Masud, M.; Mondal, M.R.H. Data-Driven Diagnosis of Spinal Abnormalities Using Feature Selection and Machine Learning Algorithms. PLoS ONE 2020, 15, e0228422. [Google Scholar] [CrossRef]
- Atuegwu, N.C.; Litt, M.D.; Krishnan-Sarin, S.; Laubenbacher, R.C.; Perez, M.F.; Mortensen, E.M. E-Cigarette Use in Young Adult Never Cigarette Smokers with Disabilities: Results from the Behavioral Risk Factor Surveillance System Survey. Int. J. Environ. Res. Public Health 2021, 18, 5476. [Google Scholar] [CrossRef] [PubMed]
- Lunardon, N.; Menardi, G.; Torelli, N. ROSE: A Package for Binary Imbalanced Learning. R J. 2014, 6, 79. [Google Scholar] [CrossRef]
- Salmon, C.T.; Nichols, J.S. The next-birthday method of respondent selection. Public Opinion Quarterly. Public Opin. Q. 1983, 47, 270–276. [Google Scholar] [CrossRef]
- Henry, A.J.; Hevelone, N.D.; Lipsitz, S.; Nguyen, L.L. Comparative Methods for Handling Missing Data in Large Databases. J. Vasc. Surg. 2013, 58, 1353–1359.e6. [Google Scholar] [CrossRef] [PubMed]
- Fellinghauer, C.S.; Prodinger, B.; Tennant, A. The Impact of Missing Values and Single Imputation upon Rasch Analysis Outcomes: A Simulation Study. J. Appl. Meas. 2018, 19, 1–25. [Google Scholar] [PubMed]
- Kursa, M.B.; Rudnicki, W.R. Feature Selection with the Boruta Package. J. Stat. Soft. 2010, 36, 1–13. [Google Scholar] [CrossRef]
- Friedman, J.; Hastie, T.; Tibshirani, R. Regularization Paths for Generalized Linear Models via Coordinate Descent. J. Stat. Soft. 2010, 33, 1–22. [Google Scholar] [CrossRef]
- Kuhn, M. Building Predictive Models in R Using the Caret Package. J. Stat. Soft. 2008, 28, 1–26. [Google Scholar] [CrossRef]
- Cortes, C.; Vapnik, V. Support-Vector Networks. Mach. Learn. 1995, 20, 273–297. [Google Scholar] [CrossRef]
- Chen, W.; Xie, X.; Wang, J.; Pradhan, B.; Hong, H.; Bui, D.T.; Duan, Z.; Ma, J. A Comparative Study of Logistic Model Tree, Random Forest, and Classification and Regression Tree Models for Spatial Prediction of Landslide Susceptibility. CATENA 2017, 151, 147–160. [Google Scholar] [CrossRef]
- Kesler, S.R.; Rao, A.; Blayney, D.W.; Oakley-Girvan, I.A.; Karuturi, M.; Palesh, O. Predicting Long-Term Cognitive Outcome Following Breast Cancer with Pre-Treatment Resting State fMRI and Random Forest Machine Learning. Front. Hum. Neurosci. 2017, 11, 555. [Google Scholar] [CrossRef]
- Chen, T.; Guestrin, C. XGBoost: A Scalable Tree Boosting System. In Proceedings of the 22nd ACM SIGKDD International Conference on Knowledge Discovery and Data Mining, San Francisco, CA, USA, 13–17 August 2016; ACM: San Francisco, CA, USA, 2016; pp. 785–794. [Google Scholar]
- Awan, S.E.; Bennamoun, M.; Sohel, F.; Sanfilippo, F.M.; Chow, B.J.; Dwivedi, G. Feature Selection and Transformation by Machine Learning Reduce Variable Numbers and Improve Prediction for Heart Failure Readmission or Death. PLoS ONE 2019, 14, e0218760. [Google Scholar] [CrossRef]
- Cai, J.; Luo, J.; Wang, S.; Yang, S. Feature Selection in Machine Learning: A New Perspective. Neurocomputing 2018, 300, 70–79. [Google Scholar] [CrossRef]
- Cömert, Z.; Şengür, A.; Budak, Ü.; Kocamaz, A.F. Prediction of Intrapartum Fetal Hypoxia Considering Feature Selection Algorithms and Machine Learning Models. Health Inf. Sci. Syst. 2019, 7, 17. [Google Scholar] [CrossRef] [PubMed]
- Fu, R.; Kundu, A.; Mitsakakis, N.; Elton-Marshall, T.; Wang, W.; Hill, S.; Bondy, S.J.; Hamilton, H.; Selby, P.; Schwartz, R.; et al. Machine Learning Applications in Tobacco Research: A Scoping Review. Tob. Control 2023, 32, 99–109. [Google Scholar] [CrossRef] [PubMed]
- Amrock, S.M.; Lee, L.; Weitzman, M. Perceptions of E-Cigarettes and Noncigarette Tobacco Products Among US Youth. Pediatrics 2016, 138, e20154306. [Google Scholar] [CrossRef] [PubMed]
- Huang, J.; Feng, B.; Weaver, S.R.; Pechacek, T.F.; Slovic, P.; Eriksen, M.P. Changing Perceptions of Harm of E-Cigarette vs Cigarette Use Among Adults in 2 US National Surveys From 2012 to 2017. JAMA Netw. Open 2019, 2, e191047. [Google Scholar] [CrossRef] [PubMed]
- Manzione, L.C.; Shan, L.; Azagba, S. Associations Between Risk Perceptions and Cigarette, E-Cigarette, and Dual-Product Use Among Canadian Adolescents. Tob. Use Insights 2020, 13, 1179173X2090378. [Google Scholar] [CrossRef]





| Confusion Matrix | Predicted Value | ||
| Yes | No | ||
| Actual value | Yes | TP | FN |
| No | FP | TN | |
| Variable | Total (N) | E-Cigarette | Prevalence (%) 95% CI | p-Value |
|---|---|---|---|---|
| Gender | ||||
| Male | 2300 | 78 | 3.9 (2.0–5.9) | 0.5292 |
| Female | 3516 | 109 | 4.7 (3.5–6.0) | |
| Age group | ||||
| 18–34 years | 2062 | 128 | 7.0 (4.9–9.1) | <0.0001 |
| 35–49 years | 1694 | 47 | 2.5 (1.4–3.5) | |
| 50–64 years | 1326 | 14 | 0.9 (0.2–1.7) | |
| 65+ years | 830 | 2 | 0.5 (0.0–0.1) | |
| Race | ||||
| Non-Hispanic White | 3193 | 114 | 5.0 (3.4–6.7) | 0.2790 |
| Non-Hispanic African American | 885 | 17 | 2.4 (0.9–4.0) | |
| Hispanic | 994 | 31 | 4.3 (2.1–6.4) | |
| Non-Hispanic Asian | 288 | 4 | 2.0 (0.0–5.3) | |
| Other | 184 | 15 | 4.4 (1.5–7.2) | |
| Education | ||||
| Less than High School | 1441 | 66 | 6.3 (3.9–8.7) | 0.002 |
| Some College | 1758 | 70 | 4.9 (2.9–6.9) | |
| Bachelor’s Degree | 1609 | 46 | 2.5 (1.3–3.7) | |
| Post-Baccalaureate Degree | 1104 | 9 | 1.2 (0.0–2.5) | |
| Income | ||||
| <19,999 | 1067 | 44 | 6.9 (3.4–10.3) | 0.1933 |
| 20,000–49,999 | 1556 | 55 | 3.9 (2.2–5.5) | |
| 50,000–74,999 | 996 | 32 | 3.3 (1.8–4.9) | |
| 75,000+ | 2313 | 60 | 4..1 (2.0–6.2) | |
| Work Fulltime | ||||
| Yes | 2766 | 109 | 4.5 (2.7–6.3) | 0.7998 |
| No | 3049 | 79 | 4.2 (2.8–5.6) | |
| Insurance | ||||
| Yes | 5403 | 163 | 4.3 (3.1–5.5) | 0.7691 |
| No | 471 | 28 | 4.7 (2.2–7.2) | |
| Overall | 5912 | 191 | 4.3 (3.2–5.4) |
| Model | Variation | Accuracy | Sensitivity (Recall) | Specificity | Precision | F1-Score | AUC |
|---|---|---|---|---|---|---|---|
| SVM | Linear kernel | 0.849 | 0.833 | 0.866 | 0.863 | 0.848 | 0.925 |
| RBF kernel | 0.925 | 0.918 | 0.933 | 0.932 | 0.925 | 0.972 | |
| Polynomial kernel | 0.975 | 0.960 | 0.990 | 0.989 | 0.974 | 0.984 | |
| LR | Logistic regression | 0.859 | 0.843 | 0.876 | 0.874 | 0.858 | 0.924 |
| RF | Random forest | 0.992 | 0.985 | 0.999 | 0.999 | 0.991 | 0.999 |
| XGBoost | Extreme gradient boosting | 0.988 | 0.976 | 0.999 | 0.999 | 0.987 | 0.996 |
| GBM | Gradient boosting machine | 0.989 | 0.977 | 0.999 | 0.999 | 0.988 | 0.996 |
| Variable | OR (95% CI) 1 | p-Value | aOR (95% CI) 2 | p-Value |
|---|---|---|---|---|
| Age (ref = 18–34) | ||||
| 35–49 | 0.34 (0.19–0.60) | 0.0004 | 0.30 (0.15–0.60) | 0.0009 |
| 50+ | 0.08 (0.03–0.21) | <0.0001 | 0.11 (0.03–0.37) | 0.0007 |
| Education (ref = less than high school) | ||||
| Some College | 0.76 (0.43–1.34) | 0.3311 | 0.50 (0.26–0.96) | 0.0375 |
| Bachelor’s Degree | 0.38 (0.18–0.79) | 0.0103 | 0.25 (0.11–0.59) | 0.0020 |
| Post-Baccalaureate Degree | 0.18 (0.04–0.75) | 0.0195 | 0.13 (0.03–0.57) | 0.0074 |
| Income (ref ≤ 19,999) | ||||
| 20,000–49,999 | 0.53 (0.24–1.21) | 0.1316 | 0.68 (0.23–2.04) | 0.4804 |
| 50,000–74,999 | 0.46 (0.21–1.04) | 0.0605 | 0.79 (0.25–2.48) | 0.6828 |
| 75,000+ | 0.58 (0.25–1.33) | 0.1934 | 0.80 (0.27–2.37) | 0.6759 |
| Trust doctor (1–4, 4 = a lot) | 0.96 (0.66–1.41) | 0.8454 | 0.98 (0.59–1.63) | 0.9407 |
| Alcohol_intent (1–4, 4 = Drink more alcohol) | 1.29 (1.00–1.67) | 0.0537 | 1.04 (0.75–1.44) | 0.8072 |
| Binge drinking number (1–5, 5 = 11 or more times) | 1.87 (1.41–2.48) | <0.0001 | 1.44 (1.08–1.92) | 0.0150 |
| Alcohol_Increase_Cancer (1–4, 4 = a lot) | 0.90 (0.68–1.18) | 0.4226 | 0.72 (0.51–0.99) | 0.0454 |
| Smoking_Status (ref = never) | ||||
| Current | 15.20 (7.40–31.19) | <0.001 | 11.29 (5.03–25.32) | <0.0001 |
| Former | 7.20 (4.25–12.21) | <0.001 | 6.99 (3.66–13.37) | <0.0001 |
| eCigarette_Less Harm (1–7, 7 = much less harm) | 2.01 (1.46–2.78) | <0.0001 | 1.88 (1.38–2.56) | 0.0002 |
| Hypertension (ref = no) | 0.56 (0.32–0.98) | 0.0440 | 0.81 (0.46–1.40) | 0.4382 |
| Less sleep increase Cancer (1–4, 4 = a lot) | 1.30 (0.99–1.72) | 0.0594 | 1.17 (0.76–1.80) | 0.4677 |
| Not Enough Fruit_Vegetable_Increase_Cancer (1–4, 4 = a lot) | 1.18 (0.93–1.49) | 0.1741 | 1.23 (0.85–1.78) | 0.2729 |
| Progress Cure Cancer (1–5, 5 = Do not know) | 1.08 (0.93–1.26) | 0.3274 | 1.01 (0.80–1.26) | 0.9640 |
| PHQ4 score | 1.19 (1.12–1.27) | <0.0001 | 1.09 (0.98–1.20) | 0.0996 |
| Meaning_In_Life_T_Score | 0.97 (0.95–0.99) | 0.0011 | 1.01 (0.98–1.04) | 0.6337 |
Disclaimer/Publisher’s Note: The statements, opinions and data contained in all publications are solely those of the individual author(s) and contributor(s) and not of MDPI and/or the editor(s). MDPI and/or the editor(s) disclaim responsibility for any injury to people or property resulting from any ideas, methods, instructions or products referred to in the content. |
© 2024 by the authors. Licensee MDPI, Basel, Switzerland. This article is an open access article distributed under the terms and conditions of the Creative Commons Attribution (CC BY) license (https://creativecommons.org/licenses/by/4.0/).
Share and Cite
Fang, W.; Liu, Y.; Xu, C.; Luo, X.; Wang, K. Feature Selection and Machine Learning Approaches in Prediction of Current E-Cigarette Use Among U.S. Adults in 2022. Int. J. Environ. Res. Public Health 2024, 21, 1474. https://doi.org/10.3390/ijerph21111474
Fang W, Liu Y, Xu C, Luo X, Wang K. Feature Selection and Machine Learning Approaches in Prediction of Current E-Cigarette Use Among U.S. Adults in 2022. International Journal of Environmental Research and Public Health. 2024; 21(11):1474. https://doi.org/10.3390/ijerph21111474
Chicago/Turabian StyleFang, Wei, Ying Liu, Chun Xu, Xingguang Luo, and Kesheng Wang. 2024. "Feature Selection and Machine Learning Approaches in Prediction of Current E-Cigarette Use Among U.S. Adults in 2022" International Journal of Environmental Research and Public Health 21, no. 11: 1474. https://doi.org/10.3390/ijerph21111474
APA StyleFang, W., Liu, Y., Xu, C., Luo, X., & Wang, K. (2024). Feature Selection and Machine Learning Approaches in Prediction of Current E-Cigarette Use Among U.S. Adults in 2022. International Journal of Environmental Research and Public Health, 21(11), 1474. https://doi.org/10.3390/ijerph21111474

