Integrated Machine Learning Decision Tree Model for Risk Evaluation in Patients with Non-Valvular Atrial Fibrillation When Taking Different Doses of Dabigatran
Abstract
1. Introduction
2. Materials and Methods
2.1. Study Population
2.2. Method
3. Results
4. Discussion
5. Limitation
6. Conclusions
Supplementary Materials
Author Contributions
Funding
Institutional Review Board Statement
Informed Consent Statement
Data Availability Statement
Acknowledgments
Conflicts of Interest
References
- January, C.T.; Wann, L.S.; Calkins, H.; Chen, L.Y.; Cigarroa, J.E.; Cleveland, J.C.; Ellinor, P.T.; Ezekowitz, M.D.; Field, M.E.; Furie, K.L.; et al. 2019 AHA/ACC/HRS Focused Update of the 2014 AHA/ACC/HRS Guideline for the Management of Patients With Atrial Fibrillation: A Report of the American College of Cardiology/American Heart Association Task Force on Clinical Practice Guidelines and the Heart Rhythm Society. J. Am. Coll. Cardiol. 2019, 74, 104–132. [Google Scholar] [CrossRef] [PubMed]
- Hindricks, G.; Potpara, T.; Dagres, N.; Arbelo, E.; Bax, J.J.; Blomström-Lundqvist, C.; Boriani, G.; Dan, G.A.; Dilaveris, P.E.; Fauchier, L.; et al. 2020 ESC Guidelines for the Diagnosis and Management of Atrial Fibrillation Developed in Collaboration with the European Association for Cardio-Thoracic Surgery (EACTS). Eur. Heart J. 2021, 42, 373–498. [Google Scholar] [CrossRef] [PubMed]
- Ntaios, G.; Papavasileiou, V.; Diener, H.C.; Makaritsis, K.; Michel, P. Nonvitamin-K-antagonist oral anticoagulants in patients with atrial fibrillation and previous stroke or transient ischemic attack: A systematic review and meta-analysis of randomized controlled trials. Stroke 2012, 43, 3298–3304. [Google Scholar] [CrossRef] [PubMed]
- Ntaios, G.; Papavasileiou, V.; Makaritsis, K.; Vemmos, K.; Michel, P.; Lip, G.Y.H. Real-World Setting Comparison of Nonvitamin-K Antagonist Oral Anticoagulants Versus Vitamin-K Antagonists for Stroke Prevention in Atrial Fibrillation: A Systematic Review and Meta-Analysis. Stroke 2017, 48, 2494–2503. [Google Scholar] [CrossRef]
- Chan, Y.-H.; See, L.-C.; Tu, H.-T.; Yeh, Y.-H.; Chang, S.-H.; Wu, L.-S.; Lee, H.-F.; Wang, C.-L.; Kuo, C.-F.; Kuo, C.-T. Efficacy and Safety of Apixaban, Dabigatran, Rivaroxaban, and Warfarin in Asians With Nonvalvular Atrial Fibrillation. J. Am. Heart Assoc. 2018, 7, e008150. [Google Scholar] [CrossRef]
- Lip, G.Y.H.; Keshishian, A.; Li, X.; Hamilton, M.; Masseria, C.; Gupta, K.; Luo, X.; Mardekian, J.; Friend, K.; Nadkarni, A.; et al. Effectiveness and safety of oral anticoagulants among nonvalvular atrial fibrillation patients: The ARISTOPHANES study. Stroke 2018, 49, 2933–2944. [Google Scholar] [CrossRef] [PubMed]
- Chan, Y.H.; Lee, H.F.; See, L.C.; Tu, H.T.; Chao, T.F.; Yeh, Y.H.; Wu, L.S.; Kuo, C.T.; Chang, S.H.; Lip, G.Y.H.; et al. Effectiveness and safety of four direct oral anticoagulants in Asian patients with nonvalvular atrial fibrillation. Chest 2019, 156, 529–543. [Google Scholar] [CrossRef]
- Ajabnoor, A.M.; Zghebi, S.S.; Parisi, R.; Ashcroft, D.M.; Rutter, M.K.; Doran, T.; Carr, M.J.; Mamas, M.A.; Kontopantelis, E. Incidence of nonvalvular atrial fibrillation and oral anticoagulant prescribing in England, 2009 to 2019: A cohort study. PLoS Med. 2022, 19, e1004003. [Google Scholar] [CrossRef]
- Connolly, S.J.; Ezekowitz, M.D.; Yusuf, S.; Eikelboom, J.; Oldgren, J.; Parekh, A.; Wang, S. Dabigatran versus warfarin in patients with atrial fibrillation. N. Engl. J. Med. 2009, 361, 1139–1151. [Google Scholar] [CrossRef]
- Chen, L.Y.; Norby, F.L.; Chamberlain, A.M.; MacLehose, R.F.; Bengtson, L.G.S.; Lutsey, P.L.; Alonso, A. CHA2DS2-VASc Score and Stroke Prediction in Atrial Fibrillation in Whites, Blacks, and Hispanics. Stroke 2019, 50, 28–33. [Google Scholar] [CrossRef] [PubMed]
- Chang, G.; Xie, Q.; Ma, L.; Hu, K.; Zhang, Z.; Mu, G.; Cui, Y. Accuracy of HAS-BLED and other bleeding risk assessment tools in predicting major bleeding events in atrial fibrillation: A network meta-analysis. J. Thromb. Haemost. 2020, 18, 791–801. [Google Scholar] [CrossRef] [PubMed]
- Lip, G.Y.; Clemens, A.; Noack, H.; Ferreira, J.; Connolly, S.J.; Yusuf, S. Patient outcomes using the European label for dabigatran. A post-hoc analysis from the RE-LY database. Thromb. Haemost. 2014, 111, 933–942. [Google Scholar] [CrossRef] [PubMed]
- Stam-Slob, M.C.; Connolly, S.J.; van der Graaf, Y.; van der Leeuw, J.; Dorresteijn, J.A.; Eikelboom, J.W.; Peters, R.J.; Alings, M.; Visseren, F.L. Individual treatment effect estimation of 2 doses of Dabigatran on stroke and major bleeding in atrial fibrillation: Results from the RE-LY trial. Circulation 2019, 139, 2846–2856. [Google Scholar] [CrossRef] [PubMed]
- Reinhardt, S.W.; Desai, N.R.; Tang, Y.; Jones, P.G.; Ader, J.; Spertus, J.A. Personalizing the decision of dabigatran versus warfarin in atrial fibrillation: A secondary analysis of the Randomized Evaluation of Long-term anticoagulation therapY (RE-LY) trial. PLoS ONE 2021, 16, e0256338. [Google Scholar] [CrossRef] [PubMed]
- Liu, Y.; Chen, P.-H.; Krause, J.; Peng, L. How to Read Articles That Use Machine Learning: Users’ Guides to the Medical Literature. JAMA 2019, 322, 1806–1816. [Google Scholar] [CrossRef]
- Kamel, H.; Navi, B.B.; Parikh, N.S.; Merkler, A.E.; Okin, P.M.; Devereux, R.B.; Weinsaft, J.W.; Kim, J.; Cheung, J.W.; Kim, L.K.; et al. Machine Learning Prediction of Stroke Mechanism in Embolic Strokes of Undetermined Source. Stroke 2020, 51, e203–e210. [Google Scholar] [CrossRef]
- Ting, W.-C.; Chang, H.-R.; Chang, C.-C.; Lu, C.-J. Developing a Novel Machine Learning-Based Classification Scheme for Predicting SPCs in Colorectal Cancer Survivors. Appl. Sci. 2020, 10, 1355. [Google Scholar] [CrossRef]
- Wu, T.-E.; Chen, H.-A.; Jhou, M.-J.; Chen, Y.-N.; Chang, T.-J.; Lu, C.-J. Evaluating the Effect of Topical Atropine Use for Myopia Control on Intraocular Pressure by Using Machine Learning. J. Clin. Med. 2021, 10, 111. [Google Scholar] [CrossRef] [PubMed]
- Al’Aref, S.J.; Anchouche, K.; Singh, G.; Slomka, P.J.; Kolli, K.K.; Kumar, A.; Pandey, M.; Maliakal, G.; van Rosendael, A.R.; Beecy, A.N.; et al. Clinical applications of machine learning in cardiovascular disease and its relevance to cardiac imaging. Eur. Heart. J. 2019, 40, 1975–1986. [Google Scholar] [CrossRef]
- Shah, W.; Aleem, M.; Iqbal, M.A.; Islam, M.A.; Ahmed, U.; Srivastava, G.; Lin, J.C. A Machine-Learning-Based System for Prediction of Cardiovascular and Chronic Respiratory Diseases. J. Healthc. Eng. 2021, 2621655. [Google Scholar] [CrossRef]
- Than, M.P.; Pickering, J.W.; Sandoval, Y.; Shah, A.S.V.; Tsanas, A.; Apple, F.S.; Blankenberg, S.; Cullen, L.; Mueller, C.; Neumann, J.T.; et al. Machine learning to predict the likelihood of acute myocardial infarction. Circulation 2019, 140, 899–909. [Google Scholar] [CrossRef] [PubMed]
- Ke, P.F.; Xiong, D.S.; Li, J.H.; Pan, Z.L.; Zhou, J.; Li, S.J.; Song, J.; Chen, X.Y.; Li, G.X.; Chen, J.; et al. An integrated machine learning framework for a discriminative analysis of schizophrenia using multi-biological data. Sci. Rep. 2021, 11, 14636. [Google Scholar] [CrossRef] [PubMed]
- Alabi, R.O.; Elmusrati, M.; Sawazaki-Calone, I.; Kowalski, L.P.; Haglund, C.; Coletta, R.D.; Mäkitie, A.A.; Salo, T.; Leivo, I.; Almangush, A. Machine learning application for prediction of locoregional recurrences in early oral tongue cancer: A Web-based prognostic tool. Virchows Arch. 2019, 475, 489–497. [Google Scholar] [CrossRef] [PubMed]
- Yu, H.; Huang, T.; Feng, B.; Lyu, J. Deep-learning model for predicting the survival of rectal adenocarcinoma patients based on a surveillance, epidemiology, and end results analysis. BMC Cancer 2022, 22, 210. [Google Scholar] [CrossRef]
- Huang, Y.-C.; Cheng, Y.-C.; Jhou, M.-J.; Chen, M.; Lu, C.-J. Important Risk Factors in Patients with Nonvalvular Atrial Fibrillation Taking Dabigatran Using Integrated Machine Learning Scheme—A Post Hoc Analysis. J. Pers. Med. 2022, 12, 756. [Google Scholar] [CrossRef] [PubMed]
- Rudin, S. Stop Explaining Black Box Machine Learning Models for High Stakes Decisions and Use Interpretable Models Instead. Nat. Mach. Intell. 2019, 1, 206–215. [Google Scholar] [CrossRef]
- Steinberg, B.A.; Shrader, P.; Thomas, L.; Ansell, J.; Fonarow, G.C.; Gersh, B.J.; Kowey, P.R.; Mahaffey, K.W.; Naccarelli, G.; Reiffel, J.; et al. Off-Label Dosing of Non-Vitamin K Antagonist Oral Anticoagulants and Adverse Outcomes: The ORBIT-AF II Registry. J. Am. Coll. Cardiol. 2016, 68, 2597–2604. [Google Scholar] [CrossRef]
- Anooj, P.K.N. Clinical decision support system: Risk level prediction of heart disease using weighted fuzzy rules and decision tree rules. Cent. Eur. J. Comput. Sci. 2011, 1, 482–498. [Google Scholar] [CrossRef]
- Persi Pamela, I.; Gayathri, P.; Jaisankar, N. A fuzzy optimization technique for the prediction of coronary heart disease using decision tree. Int. J. Eng. Technol. 2013, 5, 2506–2514. [Google Scholar]
- Shih, C.-C.; Lu, C.-J.; Chen, G.-D.; Chang, C.-C. Risk Prediction for Early Chronic Kidney Disease: Results from an Adult Health Examination Program of 19,270 Individuals. Int. J. Environ. Res. Public Health 2020, 17, 4973. [Google Scholar] [CrossRef]
- Chang, C.-C.; Yeh, J.-H.; Chiu, H.-C.; Chen, Y.-M.; Jhou, M.-J.; Liu, T.-C.; Lu, C.-J. Utilization of Decision Tree Algorithms for Supporting the Prediction of Intensive Care Unit Admission of Myasthenia Gravis: A Machine Learning-Based Approach. J. Pers. Med. 2022, 12, 32. [Google Scholar] [CrossRef]
- Zimmerman, R.K.; Balasubramani, G.K.; Nowalk, M.P.; Eng, H.; Urbanski, L.; Jackson, M.L.; Jackson, L.A.; McLean, H.Q.; Belongia, E.A.; Monto, A.S.; et al. Classification and Regression Tree (CART) analysis to predict influenza in primary care patients. BMC Infect. Dis. 2016, 16, 503. [Google Scholar] [CrossRef] [PubMed]
- Bivard, A.; Levi, C.; Lin, L.; Cheng, X.; Aviv, R.; Spratt, N.J.; Lou, M.; Kleinig, T.; O’Brien, B.; Butcher, K.; et al. Validating a Predictive Model of Acute Advanced Imaging Biomarkers in Ischemic Stroke. Stroke 2017, 48, 645–650. [Google Scholar] [CrossRef] [PubMed]
- Cui, X.; Heuvelmans, M.A.; Sidorenkov, G.; Zhao, Y.; Fan, S.; Groen, H.J.M.; Dorrius, M.D.; Oudkerk, M.; de Bock, G.H.; Vliegenthart, R.; et al. A contrast-enhanced-CT-based classification tree model for classifying malignancy of solid lung tumors in a Chinese clinical population. J. Thorac. Dis. 2021, 13, 4407–4417. [Google Scholar] [CrossRef]
- Makino, K.; Lee, S.; Bae, S.; Chiba, I.; Harada, K.; Katayama, O.; Shinkai, Y.; Shimada, H. Development and validation of new screening tool for predicting dementia risk in community-dwelling older Japanese adults. J. Transl. Med. 2021, 19, 448. [Google Scholar] [CrossRef] [PubMed]
- Chang, C.-C.; Yeh, J.-H.; Chen, Y.-M.; Jhou, M.-J.; Lu, C.-J. Clinical Predictors of Prolonged Hospital Stay in Patients with Myasthenia Gravis: A Study Using Machine Learning Algorithms. J. Clin. Med. 2021, 10, 4393. [Google Scholar] [CrossRef] [PubMed]
- Chiu, Y.-L.; Jhou, M.-J.; Lee, T.-S.; Lu, C.-J.; Chen, M.-S. Health Data-Driven Machine Learning Algorithms Applied to Risk Indicators Assessment for Chronic Kidney Disease. Risk Manag. Healthc. Policy 2021, 14, 4401–4412. [Google Scholar] [CrossRef]
- Wu, C.-W.; Shen, H.-L.; Lu, C.-J.; Chen, S.-H.; Chen, H.-Y. Comparison of Different Machine Learning Classifiers for Glaucoma Diagnosis Based on Spectralis OCT. Diagnostics 2021, 11, 1718. [Google Scholar] [CrossRef]
- Liao, P.-C.; Chen, M.-S.; Jhou, M.-J.; Chen, T.-C.; Yang, C.-T.; Lu, C.-J. Integrating Health Data-Driven Machine Learning Algorithms to Evaluate Risk Factors of Early Stage Hypertension at Different Levels of HDL and LDL Cholesterol. Diagnostics 2022, 12, 1965. [Google Scholar] [CrossRef] [PubMed]
- Sun, C.-K.; Tang, Y.-X.; Liu, T.-C.; Lu, C.-J. An Integrated Machine Learning Scheme for Predicting Mammographic Anomalies in High-Risk Individuals Using Questionnaire-Based Predictors. Int. J. Environ. Res. Public Health 2022, 19, 9756. [Google Scholar] [CrossRef] [PubMed]
- Peng, C.-Y.J.; Lee, K.L.; Ingersoll, G.M. An introduction to logistic regression analysis and reporting. J. Educ. Res. 2002, 96, 3–14. [Google Scholar] [CrossRef]
- Breiman, L.; Friedman, J.H.; Olshen, R.A.; Stone, C.J. Classification and Regression Trees. Biometrics 1984, 40, 874. [Google Scholar] [CrossRef]
- Lewis, D.D. Naive (Bayes) at forty: The independence assumption in information retrieval. In Machine Learning: ECML-98; Springer: Chemnitz, Germany, 1998; pp. 4–15. [Google Scholar] [CrossRef]
- Breiman, L. Random Forests. Mach. Learn. 2001, 45, 5–32. [Google Scholar] [CrossRef]
- Chen, T.; Guestrin, C. XGBoost: A Scalable Tree Boosting System. In Proceedings of the 22nd ACM SIGKDD International Conference on Knowledge Discovery and Data Mining, San Francisco, CA, USA, 13–17 August 2016; pp. 785–794. [Google Scholar]
- Ronchetti, E.; Field, C.; Blanchard, W. Robust linear model selection by cross-validation. J. Am. Stat. Assoc. 1997, 92, 1017–1023. [Google Scholar] [CrossRef]
- Arbel, R.; Sergienko, R.; Hammerman, A.; Greenberg-Dotan, S.; Batat, E.; Avnery, O.; Ellis, M.H. Effectiveness and safety of off-label dose-reduced direct oral anticoagulants in atrial fibrillation. Am. J. Med. 2019, 132, 847–855. [Google Scholar] [CrossRef] [PubMed]
- Chan, Y.-H.; Chao, T.-F.; Chen, S.-W.; Lee, H.-F.; Yeh, Y.-H.; Huang, Y.-C.; Chang, S.-H.; Kuo, C.-T.; Lip, G.Y.H.; Chen, S.-A. Off-label dosing of non-vitamin K antagonist oral anticoagulants and clinical outcomes in Asian patients with atrial fibrillation. Heart Rhythm. 2020, 17, 2102–2110. [Google Scholar] [CrossRef] [PubMed]






| Variables | 110 mg | 150 mg | ||
|---|---|---|---|---|
| Category | N (%) | Category | N (%) | |
| Gender | Male | 3770 (64.24%) | Male | 3748 (63.17%) |
| Female | 2099 (35.76%) | Female | 2185 (36.83%) | |
| Age | <65 | 977 (16.65%) | <65 | 1005 (16.94%) |
| ≥65 and <75 | 2606 (44.40%) | ≥65 and <75 | 2517 (42.42%) | |
| ≥75 | 2286 (38.95%) | ≥75 | 2411 (40.64%) | |
| BMI | <18.5 | 61 (1.04%) | <18.5 | 62 (1.05%) |
| ≥18.5 and <30 | 3764 (64.13%) | ≥18.5 and <30 | 3824 (64.45%) | |
| ≥30 | 2044 (34.83%) | ≥30 | 2047 (34.50%) | |
| Body weight | <60 | 554 (9.44%) | <60 | 544 (9.17%) |
| ≥60 | 5315 (90.56%) | ≥60 | 5389 (90.83%) | |
| Ethnicity | Arab/others | 1798 (30.64%) | Arab/others | 1796 (30.27%) |
| European | 4071 (69.36%) | European | 4137 (69.73%) | |
| Hypertension history | Yes | 1248 (21.26%) | Yes | 1254 (21.14%) |
| No | 4621 (78.74%) | No | 4679 (78.86%) | |
| Kidney function (GFR) | <30 | 13 (0.22%) | <30 | 32 (0.54%) |
| ≥30 and <50 | 1113 (18.96%) | ≥30 and <50 | 1132 (19.08%) | |
| ≥50 | 4743 (80.81%) | ≥50 | 4769 (80.38%) | |
| Previous stroke history | Yes | 1166 (19.87%) | Yes | 1199 (20.21%) |
| No | 4703 (80.13%) | No | 4734 (79.79%) | |
| Previous bleeding history | Yes | 386 (6.58%) | Yes | 388 (6.54%) |
| No | 5483 (93.42%) | No | 5545 (93.46%) | |
| Concomitant use of drug | Yes | 1429 (24.35%) | Yes | 1415 (23.85%) |
| No | 4440 (75.65%) | No | 4518 (76.15%) | |
| History of MI | Yes | 987 (16.82%) | Yes | 995 (16.77%) |
| No | 4882 (83.18%) | No | 4938 (83.23%) | |
| History of DM | Yes | 1376 (23.45%) | Yes | 1362 (22.96%) |
| No | 4493 (76.55%) | No | 4571 (77.04%) | |
| History of CHF | Yes | 2069 (35.25%) | Yes | 2056 (34.65%) |
| No | 3800 (64.75%) | No | 3877 (65.35%) | |
| Smoking | Never | 2866 (48.83%) | Never | 2915 (49.13%) |
| Current | 429 (7.31%) | Current | 438 (7.38%) | |
| Former | 2574 (43.86%) | Former | 2580 (43.49%) | |
| History of SE | Yes | 150 (2.56%) | Yes | 156 (2.63%) |
| No | 5719 (97.44%) | No | 5777 (97.37%) | |
| Liver function abnormality | Yes | 49 (0.83%) | Yes | 35 (0.59%) |
| No | 5820 (99.17%) | No | 5898 (99.41%) | |
| Anemia | Yes | 20 (0.34%) | Yes | 10 (0.17%) |
| No | 5849 (99.66%) | No | 5923 (99.83%) | |
| Vascular events | Yes | 185 (3.15%) | - | - |
| No | 5684 (96.85%) | - | - | |
| Bleeding | - | - | Yes | 1189 (20.04%) |
| - | - | No | 4744 (79.96%) | |
| Methods | Sensitivity Mean (SD) | Specificity Mean (SD) | AUC Mean (SD) | F1-Score Mean (SD) |
|---|---|---|---|---|
| (A) Predicting vascular events in dabigatran 110 mg group | ||||
| NB | 0.606 (0.05) | 0.680 (0.05) | 0.683 (0.01) | 0.740 (0.04) |
| RF | 0.840 (0.03) | 0.592 (0.03) | 0.764 (0.01) | 0.895 (0.02) |
| LGR | 0.608 (0.05) | 0.674 (0.05) | 0.683 (0.01) | 0.741 (0.04) |
| CART | 0.830 (0.19) | 0.271 (0.29) | 0.553 (0.07) | 0.866 (0.10) |
| XGBoost | 0.665 (0.06) | 0.650 (0.05) | 0.708 (0.02) | 0.782 (0.04) |
| (B) Predicting bleeding in dabigatran 150 mg group | ||||
| NB | 0.661 (0.04) | 0.707 (0.04) | 0.735 (0.00) | 0.785 (0.03) |
| RF | 0.860 (0.05) | 0.555 (0.05) | 0.747 (0.01) | 0.908 (0.03) |
| LGR | 0.640 (0.04) | 0.731 (0.04) | 0.739 (0.00) | 0.770 (0.03) |
| CART | 0.747 (0.15) | 0.514 (0.28) | 0.636 (0.15) | 0.830 (0.09) |
| XGBoost | 0.676 (0.04) | 0.724 (0.04) | 0.761 (0.02) | 0.796 (0.03) |
| Average Ranking of Variables | Variable of Prediction of Vascular Events in 110 mg Group | Average Importance (%) | Variable of Prediction of Bleedings in 150 mg Group | Average Importance (%) |
|---|---|---|---|---|
| 1 | History of MI | 88.2 | Age | 99.8 |
| 2 | History of CHF | 87.5 | Concomitant use of drug | 81.0 |
| 3 | Kidney function | 83.2 | Kidney function | 51.0 |
| 4 | Age | 80.2 | BMI | 46.9 |
| 5 | Concomitant use of drug | 74.8 | Smoking | 46.9 |
| 6 | Smoking | 68.4 | History of DM | 40.9 |
| 7 | BMI | 63.0 | Ethnic | 30.4 |
| 8 | Body weight | 54.9 | Previous stroke history | 29.4 |
| 9 | History of DM | 49.2 | History of CHF | 28.4 |
| 10 | Ethnic | 47.4 | History of MI | 26.2 |
| Rules No. | Combinations of Clinical Factors | Stroke (Yes/No) | Accuracy |
|---|---|---|---|
| 1 | History of MI (No) + Kidney function (≥50) | No | 93.8% |
| 2 | History of MI (No) + Kidney function (<50) + History of CHF (No) | No | 89.8% |
| 3 | History of MI (No) + Kidney function (<50) + History of CHF (Yes) + History of DM (No) | No | 87% |
| 4 | History of MI (No) + Kidney function (<50) + History of CHF (Yes) + History of DM (Yes) + BMI (≥18.5) | No | 79.5% |
| 5 | History of MI (No) + Kidney function (<50) + History of CHF (Yes) + History of DM (Yes) + BMI (<18.5) | Yes | 100% |
| 6 | History of MI (Yes) + History of CHF (No) | No | 88.5% |
| 7 | History of MI (Yes) + History of CHF (Yes) + Kidney function (≥50) + BMI (≥18.5) | No | 83.6% |
| 8 | History of MI (Yes) + History of CHF (Yes) + Kidney function (≥50) + BMI (<18.5) | Yes | 100% |
| 9 | History of MI (Yes) + History of CHF (Yes) + Kidney function (<50) + Ethnicity (European) | No | 74.4% |
| 10 | History of MI (Yes) + History of CHF (Yes) + Kidney function (<50) + Ethnicity (Arab/others) + Age (≥65) | No | 66.7% |
| 11 | History of MI (Yes) + History of CHF (Yes) + Kidney function (<50) + Ethnicity (Arab/others) + Age (<65) | Yes | 100% |
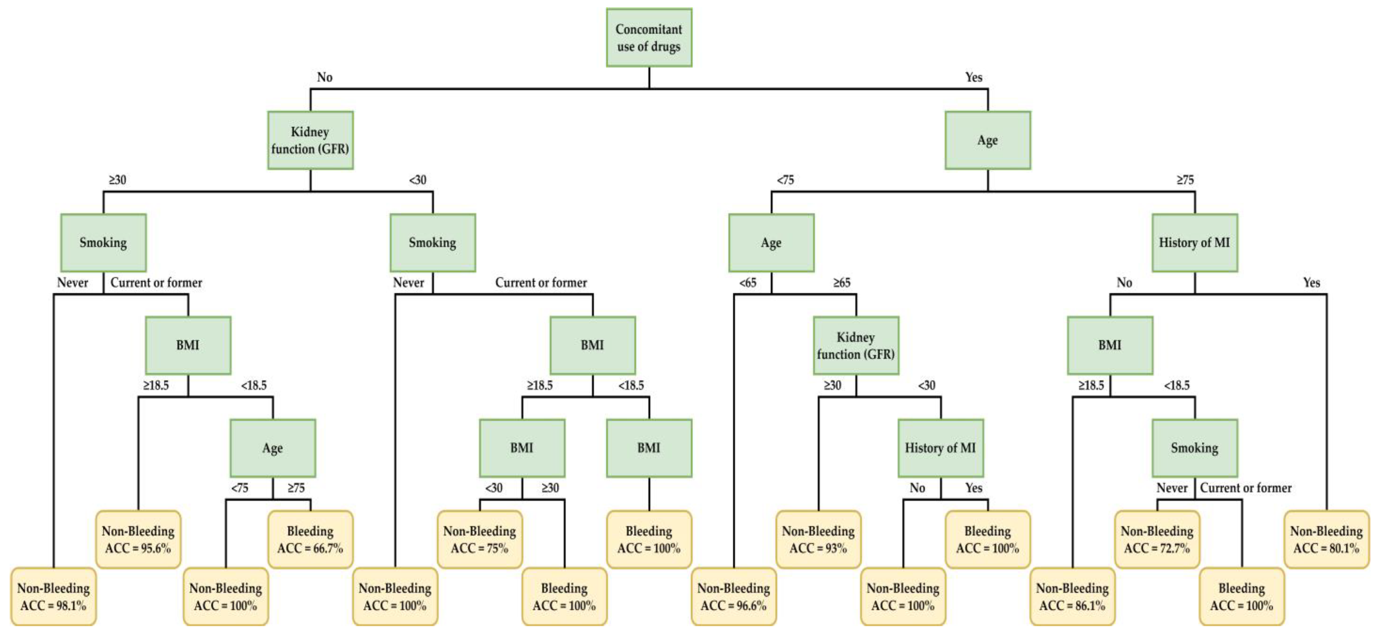
| Rules No. | Combinations of Clinical Factors | Bleeding (Yes/No) | Accuracy |
|---|---|---|---|
| 1 | Concomitant use of drugs (No) + Kidney function (≥30) + Smoking (Never) | No | 98.1% |
| 2 | Concomitant use of drugs (No) + Kidney function (≥30) + Smoking (Current or former) + BMI (≥18.5) | No | 95.6% |
| 3 | Concomitant use of drugs (No) + Kidney function (≥30) + Smoking (Current or former) + BMI (<18.5) + Age (<75) | No | 100% |
| 4 | Concomitant use of drugs (No) + Kidney function (≥30) + Smoking (Current or former) + BMI (<18.5) + Age (≥75) | Yes | 66.7% |
| 5 | Concomitant use of drugs (No) + Kidney function (<30) + Smoking (Never) | No | 100% |
| 6 | Concomitant use of drugs (No) + Kidney function (<30) + Smoking (Current or former) + BMI (18.5–29.9) | No | 75% |
| 7 | Concomitant use of drugs (No) + Kidney function (<30) + Smoking (Current or former) + BMI (≥30) | Yes | 100% |
| 8 | Concomitant use of drugs (No) + Kidney function (<30) + Smoking (Current or former) + BMI (<18.5) | Yes | 100% |
| 9 | Concomitant use of drugs (Yes) + Age (<65) | No | 96.6% |
| 10 | Concomitant use of drugs (Yes) + Age (65–74) + Kidney function (≥30) | No | 93% |
| 11 | Concomitant use of drugs (Yes) + Age (65–74) + Kidney function (<30) + History of MI (No) | No | 100% |
| 12 | Concomitant use of drugs (Yes) + Age (65–74) + Kidney function (<30) + History of MI (Yes) | Yes | 100% |
| 13 | Concomitant use of drugs (Yes) + Age (≥75) + History of MI (No) + BMI (≥18.5) | No | 86.1% |
| 14 | Concomitant use of drugs (Yes) + Age (≥75) + History of MI (No) + BMI (<18.5) + Smoking (Never) | No | 72.7% |
| 15 | Concomitant use of drugs (Yes) + Age (≥75) + History of MI (No) + BMI (<18.5) + Smoking (Current or former) | Yes | 100% |
| 16 | Concomitant use of drugs (Yes) + Age (≥75) + History of MI (Yes) | No | 80.1% |
Disclaimer/Publisher’s Note: The statements, opinions and data contained in all publications are solely those of the individual author(s) and contributor(s) and not of MDPI and/or the editor(s). MDPI and/or the editor(s) disclaim responsibility for any injury to people or property resulting from any ideas, methods, instructions or products referred to in the content. |
© 2023 by the authors. Licensee MDPI, Basel, Switzerland. This article is an open access article distributed under the terms and conditions of the Creative Commons Attribution (CC BY) license (https://creativecommons.org/licenses/by/4.0/).
Share and Cite
Huang, Y.-C.; Cheng, Y.-C.; Jhou, M.-J.; Chen, M.; Lu, C.-J. Integrated Machine Learning Decision Tree Model for Risk Evaluation in Patients with Non-Valvular Atrial Fibrillation When Taking Different Doses of Dabigatran. Int. J. Environ. Res. Public Health 2023, 20, 2359. https://doi.org/10.3390/ijerph20032359
Huang Y-C, Cheng Y-C, Jhou M-J, Chen M, Lu C-J. Integrated Machine Learning Decision Tree Model for Risk Evaluation in Patients with Non-Valvular Atrial Fibrillation When Taking Different Doses of Dabigatran. International Journal of Environmental Research and Public Health. 2023; 20(3):2359. https://doi.org/10.3390/ijerph20032359
Chicago/Turabian StyleHuang, Yung-Chuan, Yu-Chen Cheng, Mao-Jhen Jhou, Mingchih Chen, and Chi-Jie Lu. 2023. "Integrated Machine Learning Decision Tree Model for Risk Evaluation in Patients with Non-Valvular Atrial Fibrillation When Taking Different Doses of Dabigatran" International Journal of Environmental Research and Public Health 20, no. 3: 2359. https://doi.org/10.3390/ijerph20032359
APA StyleHuang, Y.-C., Cheng, Y.-C., Jhou, M.-J., Chen, M., & Lu, C.-J. (2023). Integrated Machine Learning Decision Tree Model for Risk Evaluation in Patients with Non-Valvular Atrial Fibrillation When Taking Different Doses of Dabigatran. International Journal of Environmental Research and Public Health, 20(3), 2359. https://doi.org/10.3390/ijerph20032359

