A Study of Public Attitudes toward Shanghai’s Image under the Influence of COVID-19: Evidence from Comments on Sina Weibo
Abstract
:1. Introduction
2. Literature Review
2.1. Definition of City Image
2.2. Emergencies
2.3. Study of Term Frequency-Inverse Document Frequency Topic Model
2.4. Sentiment Analysis Study
3. Model Methodology
3.1. Term Frequency-Inverse Document Frequency (TF-IDF) Keyword Statistics
3.2. Latent Dirichlet Allocation Topic Model
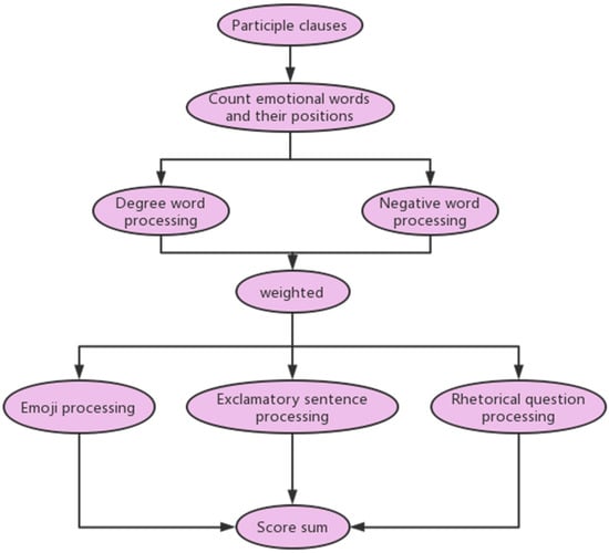
3.3. Sentiment Analysis by Zhiwang Sentiment Dictionary
4. Data Statistics and Analysis
4.1. Data Collection
4.2. Data Processing
- (1)
- This study uses web crawler technology to collect all micro-blogs containing “Shanghai” on micro-blogging platforms from 1 January 2019 to 1 September 2022. First, we cleaned the data: the original micro-blog data contained a lot of confusing codes, characters, links and other useless contents. This data needs to be cleaned to obtain a more standardized dataset. The meaningless symbols such as “@, #, [], []”, URL links, and all numbers and foreign languages (including Japanese, Korean, and English) were filtered out to reduce the data noise. Finally, “Shanghai” was excluded because all blog posts contain the word “Shanghai”, which is not practical for the follow-up study.
- (2)
- Splitting and deactivating words was then completed. Micro-blog text is composed of individual words. In this paper, the corpus is divided and deactivated with the help of a pkuseg Chinese word separation toolkit, a new phrase separation kit which greatly improves the accuracy of phrase separation for exclusive domain information. According to the results, pkuseg reduced the word separation error rate by 79.33% and 63.67% on the example datasets (MSRA and CTB8), respectively [55]. After generating a word frequency list, a custom deactivation word list was generated by manual screening, the text was re-filtered, and the pre-processed Shanghai Weibo data were subjected to TF-IDF keyword statistics and subject mining and sentiment analysis using LDA topic models.
4.3. Keyword Statistics
4.4. Theme Mining
4.5. Emotional Analysis
5. Discussion
5.1. Analysis of Shanghai City Image Characteristics
5.2. Shanghai City Image Communication Strategy
6. Conclusions
Author Contributions
Funding
Institutional Review Board Statement
Informed Consent Statement
Data Availability Statement
Conflicts of Interest
Appendix A



References
- White, E.V.; Gatersleben, B. Greenery on Residential Buildings: Does It Affect Preferences and Perceptions of Beauty? J. Environ. Psychol. 2011, 31, 89–98. [Google Scholar] [CrossRef] [Green Version]
- Rohleder, N. Stress and Inflammation—The Need to Address the Gap in the Transition between Acute and Chronic Stress Effects. Psychoneuroendocrinology 2019, 105, 164–171. [Google Scholar] [CrossRef] [PubMed]
- Dai, T.; Zhuang, T.; Yan, J.; Zhang, T. From Landscape to Mindscape: Spatial Narration of Touristic Amsterdam. Sustainability 2018, 10, 2623. [Google Scholar] [CrossRef] [Green Version]
- Cinelli, M.; Quattrociocchi, W.; Galeazzi, A.; Valensise, C.M.; Brugnoli, E.; Schmidt, A.L.; Zola, P.; Zollo, F.; Scala, A. The COVID-19 Social Media Infodemic. Sci. Rep. 2020, 10, 16598. [Google Scholar] [CrossRef]
- Kemp, S. Digital 2021: Global overview report. DataReportal – Global Digital Insights. Available online: https://datareportal.com/reports/digital-2021-global-overview-report (accessed on 18 January 2023).
- Data Home-Weibo Data Center-Sina Weibo. Weibo.com. Available online: https://data.weibo.com/datacenter/ (accessed on 18 January 2023).
- Bujnowska-Fedak, M.M.; Waligóra, J.; Mastalerz-Migas, A. The Internet as a Source of Health Information and Services. In Advancements and Innovations in Health Sciences; Springer: Cham, Switzerland, 2019. [Google Scholar]
- Laaksonen, P.; Laaksonen, M.; Borisov, P.; Halkoaho, J. Measuring Image of a City: A Qualitative Approach with Case Example. Place Brand. 2006, 2, 210–219. [Google Scholar] [CrossRef]
- Kai, B.; Anzhou, Z. Studies on Convergence and Divergence of City Image and Destination Image. Prog. Geogr. 2001, 30, 1312–1320. [Google Scholar]
- Chapman, E.H.; Lynch, K. The Image of the City. J. Aesthet. Art Crit. 1962, 21, 91. [Google Scholar] [CrossRef]
- Hunt, J.D. Image as a Factor in Tourism Development. J. Travel Res. 1975, 13, 1–7. [Google Scholar] [CrossRef]
- Chon, K.-S. The Role of Destination Image in Tourism: A Review and Discussion. Rev. Tour. 1990, 45, 2–9. [Google Scholar] [CrossRef] [Green Version]
- Baloglu, S.; McCleary, K.W. A Model of Destination Image Formation. Ann. Tour. Res. 1999, 26, 868–897. [Google Scholar] [CrossRef]
- Hong, S.-K.; Kim, J.-H.; Jang, H.; Lee, S. The Roles of Categorization, Affective Image and Constraints on Destination Choice: An Application of the NMNL Model. Tour. Manag. 2006, 27, 750–761. [Google Scholar] [CrossRef]
- Chen, X.; Li, J.; Han, W.; Liu, S. Urban Tourism Destination Image Perception Based on LDA Integrating Social Network and Emotion Analysis: The Example of Wuhan. Sustainability 2021, 14, 12. [Google Scholar] [CrossRef]
- Foot, J.M. From Boomtown to Bribesville; the Images of the City. Urban Hist 1980, 26, 393–412. [Google Scholar] [CrossRef]
- Al-ghamdi, S.A.; Al-Harigi, F. Rethinking Image of the City in the Information Age. Procedia Comput. Sci. 2015, 65, 734–743. [Google Scholar] [CrossRef] [Green Version]
- Martí, P.; Serrano-Estrada, L.; Nolasco-Cirugeda, A. Social Media Data: Challenges, Opportunities and Limitations in Urban Studies. Comput. Environ. Urban Syst. 2019, 74, 161–174. [Google Scholar] [CrossRef]
- Priporas, C.-V.; Stylos, N.; Kamenidou, I. City Image, City Brand Personality and Generation Z Residents’ Life Satisfaction under Economic Crisis: Predictors of City-Related Social Media Engagement. J. Bus. Res. 2020, 119, 453–463. [Google Scholar] [CrossRef]
- Lin, M.S.; Liang, Y.; Xue, J.X.; Pan, B.; Schroeder, A. Destination Image through Social Media Analytics and Survey Method. Int. J. Contemp. Hosp. Manag. 2021, 33, 2219–2238. [Google Scholar] [CrossRef]
- Pan, X.; Rasouli, S.; Timmermans, H. Investigating Tourist Destination Choice: Effect of Destination Image from Social Network Members. Tour. Manag. 2021, 83, 104217. [Google Scholar] [CrossRef]
- Huang, J.; Obracht-Prondzynska, H.; Kamrowska-Zaluska, D.; Sun, Y.; Li, L. The Image of the City on Social Media: A Comparative Study Using “Big Data” and “Small Data” Methods in the Tri-City Region in Poland. Landsc. Urban Plan. 2021, 206, 103977. [Google Scholar] [CrossRef]
- Luque-Martínez, T.; Del Barrio-García, S.; Ibáñez-Zapata, J.Á.; Rodríguez Molina, M.Á. Modeling a City’s Image: The Case of Granada. Cities 2007, 24, 335–352. [Google Scholar] [CrossRef]
- Nska, A.-M.; Michnik, A.; Polok, J. A Systemic Approach to City Image Building. The Case of Katowice City. Sustainability 2019, 11, 4470. [Google Scholar]
- Kourtit, K.; Neuts, B.; Nijkamp, P.; Wahlström, M.H. A Structural Equation Model for Place-Based City Love: An Application to Swedish Cities. Int. Reg. Sci. Rev. 2021, 44, 432–465. [Google Scholar] [CrossRef]
- Bhavaraju, T.; Beyney, S.K.; Nicholson, C. Quantitative Analysis of Social Media Sensitivity to Natural Disasters. Int. J. Disaster Risk Reduct. 2019, 39, 101251. [Google Scholar] [CrossRef]
- Kumar, A.; Singh, J.P.; Dwivedi, Y.K.; Rana, N.P. A Deep Multi-Modal Neural Network for Informative Twitter Content Classification during Emergencies. Ann. Oper. Res. 2020, 319, 791–822. [Google Scholar] [CrossRef]
- Ray, A.; Bala, P.K. Social Media for Improved Process Management in Organizations during Disasters. Knowl. Proc. Manag. 2020, 27, 63–74. [Google Scholar] [CrossRef]
- Special Expert Group for Control of the Epidemic of Novel Coronavirus Pneumonia of the Chinese Preventive Medicine Association. An Update on the Epidemiological Characteristics of Novel Coronavirus Pneumonia (COVID-19). Zhonghua Liu Xing Bing Xue Za Zhi 2020, 2, 139–144. [Google Scholar]
- Liu, Q.; Gao, Y.; Chen, Y. Study on Disaster Information Management System Compatible with VGI and Crowdsourcing. In Proceedings of the 2014 IEEE Workshop on Advanced Research and Technology in Industry Applications (WARTIA), Ottawa, ON, Canada, 29–30 September 2014; IEEE: Piscataway, NJ, USA, 2014. [Google Scholar]
- Michael, F.; Goodchild, J.; Glennon, A. Crowdsourcing Geographic Information for Disaster Response: A Research Frontier. Int. J. Digit. Earth 2010, 3, 231–241. [Google Scholar]
- Chae, J.; Thom, D.; Jang, Y.; Kim, S.; Ertl, T.; Ebert, D.S. Public Behavior Response Analysis in Disaster Events Utilizing Visual Analytics of Microblog Data. Comput. Graph. 2014, 38, 51–60. [Google Scholar] [CrossRef]
- Steiger, E.; Resch, B.; Zipf, A. Exploration of Spatiotemporal and Semantic Clusters of Twitter Data Using Unsupervised Neural Networks. Geogr. Inf. Syst. 2016, 30, 1694–1716. [Google Scholar] [CrossRef]
- Miller, H.J.; Goodchild, M.F. Data-Driven Geography. GeoJournal 2015, 80, 449–461. [Google Scholar] [CrossRef]
- Politis, I.; Georgiadis, G.; Kopsacheilis, A. Capturing Twitter Negativity Pre-vs. Mid-COVID-19 Pandemic: An LDA Application on London Public Transport System. Sustainability 2021, 13, 13356. [Google Scholar] [CrossRef]
- Dahal, B.; Kumar, S.A.P.; Li, Z. Topic Modeling and Sentiment Analysis of Global Climate Change Tweets. Soc. Netw. Anal. Min. 2019, 9, 24. [Google Scholar] [CrossRef]
- Ye, X.; Li, S.; Yang, X.; Qin, C. Use of Social Media for the Detection and Analysis of Infectious Diseases in China. ISPRS Int. J. Geoinf. 2016, 5, 156. [Google Scholar] [CrossRef] [Green Version]
- Ko, J.; Paek, S.; Park, S. A News Big Data Analysis of Issues in Higher Education in Korea amid the COVID-19 Pandemic. Sustainability 2021, 13, 7347. [Google Scholar] [CrossRef]
- Zong, Q.; Yang, S.; Chen, Y.; Shen, H. Behavior of Social Media Users in Disaster Area under the Outburst Disasters: A Content Analysis and Longitudinal Study of Explosion in Tianjin 12(th) August 2015. Explos. Tianjin 2015, 12, 7–14. [Google Scholar]
- Peng, X.; Bao, Y.; Huang, Z. Perceiving Beijing’s “City Image” across Different Groups Based on Geotagged Social Media Data. IEEE Access 2020, 8, 93868–93881. [Google Scholar] [CrossRef]
- Zucco, C.; Calabrese, B.; Agapito, G.; Guzzi, P.H.; Cannataro, M. Sentiment Analysis for Mining Texts and Social Networks Data:Methods and Tools. Interdiscip. Rev. Data Min. Knowl. Discov. 2020, 10, e1333. [Google Scholar]
- Sankar, H.; Subramaniyaswamy, V. Investigating Sentiment Analysis Using Machine Learning Approach. In Proceedings of the 2017 International Conference on Intelligent Sustainable Systems (ICISS), Palladam, India, 7–8 December 2017; IEEE: Piscataway, NJ, USA, 2017. [Google Scholar]
- Kwok, S.W.H.; Vadde, S.K.; Wang, G. Tweet Topics and Sentiments Relating to COVID-19 Vaccination among Australian Twitter Users: Machine Learning Analysis. J. Med. Internet Res. 2021, 23, e26953. [Google Scholar] [CrossRef]
- Ahmed, M.S.; Aurpa, T.T.; Anwar, M.M. Detecting Sentiment Dynamics and Clusters of Twitter Users for Trending Topics in COVID-19 Pandemic. PLoS ONE 2021, 16, e0253300. [Google Scholar] [CrossRef]
- Ridhwan, K.M.; Hargreaves, C.A. Leveraging Twitter Data to Understand Public Sentiment for the COVID-19 Outbreak in Singapore. Int. J. Inf. Manag. Data Insights 2021, 1, 100021. [Google Scholar]
- Samuel, J.; Ali, G.G.M.N.; Rahman, M.M.; Esawi, E.; Samuel, Y. COVID-19 Public Sentiment Insights and Machine Learning for Tweets Classification. Information 2020, 11, 314. [Google Scholar] [CrossRef]
- Gencoglu, O.; Gruber, M. Causal Modeling of Twitter Activity during COVID-19. Computation 2020, 8, 85. [Google Scholar] [CrossRef]
- Bailón-Elvira, J.C.; Cobo, M.J.; Herrera-Viedma, E.; López-Herrera, A.G. Latent Dirichlet Allocation (LDA) for Improving the Topic Modeling of the Official Bulletin of the Spanish State (BOE). Procedia Comput. Sci. 2019, 162, 207–214. [Google Scholar] [CrossRef]
- Rashid, J.; Shah, S.M.A.; Irtaza, A. Fuzzy Topic Modeling Approach for Text Mining over Short Text. Inf. Process. Manag. 2019, 56, 102060. [Google Scholar] [CrossRef]
- Pavlinek, M.; Podgorelec, V. Text Classification Method Based on Self-Training and LDA Topic Models. Expert Syst. Appl. 2017, 80, 83–93. [Google Scholar] [CrossRef]
- Newman, D.; Bonilla, E.V.; Buntine, W. Improving Topic Coherence with Regularized Topic Models. In Proceedings of the 25th Annual Conference on Neural Information Processing Systems, Granada, Spain, 12–15 December 2011; pp. 12–14. [Google Scholar]
- Stevens, K.; Kegelmeyer, P.; Andrzejewski, D. Exploring Topic Coherence over Many Models and Many Topics. In Proceedings of the 2012 Joint Conference on Empirical Methods in Natural Language Processing and Computational Natural Language Learning, Jeju Island, Republic of Korea, 12–14 July 2012; pp. 952–961. [Google Scholar]
- Röder, M.; Both, A.; Hinneburg, A. Exploring the Space of Topic Coherence Measures. In Proceedings of the Eighth ACM International Conference on Web Search and Data Mining—WSDM’15, Shanghai, China, 2–6 February 2015; ACM Press: New York, NY, USA, 2015. [Google Scholar]
- Yue, A.; Mao, C.; Chen, L.; Liu, Z.; Zhang, C.; Li, Z. Detecting Changes in Perceptions towards Smart City on Chinese Social Media: A Text Mining and Sentiment Analysis. Buildings 2022, 12, 1182. [Google Scholar] [CrossRef]
- Luo, R.; Xu, J.; Zhang, Y.; Zhang, Z.; Ren, X.; Sun, X. A Toolkit for Multi-Domain Chinese Word Segmentation. arXiv 2019, arXiv:1906.11455. [Google Scholar]
- Pine, B.J.; Gilmore, J.H. The Experience Economy: Work Is Theater and Every Business A Stage; Harvard Business School Press: Boston, MA, USA, 1998. [Google Scholar]
- Haihong, E.; Yingxi, H.; Haipeng, P.; Wen, Z.; Siqi, X.; Peiqing, N. Theme and Sentiment Analysis Model of Public Opinion Dissemination Based on Generative Adversarial Network. Chaos Solitons Fractals 2019, 121, 160–167. [Google Scholar] [CrossRef]


| Year | Quarterly | Number | Number of Comments |
|---|---|---|---|
| 2020 | 1 | A1 | 8518 |
| 2 | A2 | 6838 | |
| 3 | A3 | 4186 | |
| 4 | A4 | 8682 | |
| 2021 | 1 | B1 | 15074 |
| 2 | B2 | 12500 | |
| 3 | B3 | 7855 | |
| 4 | B4 | 8499 | |
| 2022 | 1 | C1 | 11960 |
| 2 | C2 | 7673 | |
| 3 | C3 | 8653 |
| No. | Keywords | TF-IDF Value | Occurrences | No. | Keywords | TF-IDF Value | Occurrences |
|---|---|---|---|---|---|---|---|
| 1 | Take a stand | 0.0575 | 1470 | 1 | Testing | 0.0363 | 264 |
| 2 | Reply | 0.0566 | 1420 | 2 | Lovely | 0.0293 | 195 |
| 3 | Mouthpiece | 0.0338 | 557 | 3 | Go for it! | 0.0256 | 162 |
| 4 | Police Station | 0.0252 | 356 | 4 | Good to see | 0.0244 | 152 |
| 5 | Support | 0.0234 | 321 | 5 | Happy | 0.0232 | 142 |
| 6 | Wuhan | 0.0188 | 235 | 6 | Wages | 0.0202 | 118 |
| 7 | Go for it! | 0.0184 | 229 | 7 | Spring | 0.0201 | 117 |
| 8 | User | 0.0174 | 212 | 8 | Meaning | 0.0190 | 109 |
| 9 | Hard work | 0.0168 | 201 | 9 | Well | 0.0180 | 101 |
| 10 | China | 0.0168 | 201 | 10 | Finally | 0.0178 | 100 |
| 11 | Police | 0.0158 | 186 | 11 | Expectations | 0.0169 | 93 |
| 12 | Hope | 0.0151 | 174 | 12 | The Summer Race | 0.0163 | 89 |
| 13 | Red Cross | 0.0150 | 173 | 13 | Start of school | 0.0160 | 87 |
| 14 | Hospital | 0.0146 | 167 | 14 | China | 0.0156 | 84 |
| 15 | Peaceful | 0.0142 | 160 | 15 | Infection | 0.0143 | 75 |
| 16 | People | 0.0135 | 150 | 16 | Hope | 0.0141 | 74 |
| 17 | Epidemic | 0.0131 | 144 | 17 | Quite a while | 0.0141 | 74 |
| 18 | Programs | 0.0131 | 144 | 18 | Local | 0.0137 | 71 |
| 19 | Doctors | 0.0121 | 130 | 19 | Opportunities | 0.0137 | 71 |
| 20 | Supplies | 0.0120 | 128 | 20 | Thank you | 0.0135 | 70 |
| No. | Keywords | TF-IDF Value | Occurrences | No. | Keywords | TF-IDF Value | Occurrences |
|---|---|---|---|---|---|---|---|
| 1 | Expectations | 0.0585 | 257 | 1 | Happy | 0.0311 | 341 |
| 2 | Congratulations | 0.0460 | 179 | 2 | Expectations | 0.0305 | 333 |
| 3 | Go for it! | 0.0345 | 119 | 3 | New Year | 0.0246 | 245 |
| 4 | Juvenile | 0.0322 | 108 | 4 | Crossover | 0.0229 | 222 |
| 5 | See you soon | 0.0313 | 104 | 5 | Go for it! | 0.0208 | 195 |
| 6 | Itinerary | 0.0298 | 97 | 6 | Hard work | 0.0195 | 178 |
| 7 | Movies | 0.0289 | 93 | 7 | Hope | 0.0177 | 157 |
| 8 | Future | 0.0286 | 92 | 8 | Link | 0.0164 | 142 |
| 9 | Acting | 0.0253 | 78 | 9 | Disney | 0.0162 | 139 |
| 10 | Happy | 0.0246 | 75 | 10 | Good to see | 0.0155 | 132 |
| 11 | Promising | 0.0236 | 71 | 11 | Well | 0.0155 | 131 |
| 12 | Well | 0.0228 | 68 | 12 | Effort | 0.0146 | 122 |
| 13 | Rescue | 0.0226 | 67 | 13 | Sprite | 0.0140 | 115 |
| 14 | Birthday | 0.0221 | 65 | 14 | Next year | 0.0139 | 114 |
| 15 | Hope | 0.0205 | 59 | 15 | Feelings | 0.0138 | 113 |
| 16 | Good to see | 0.0200 | 57 | 16 | Web | 0.0134 | 109 |
| 17 | See you soon | 0.0189 | 53 | 17 | Fireworks | 0.0128 | 103 |
| 18 | Excellent | 0.0183 | 51 | 18 | Happy | 0.0127 | 101 |
| 19 | Child | 0.0172 | 47 | 19 | Not bad | 0.0122 | 96 |
| 20 | Focus | 0.0169 | 46 | 20 | Guardian TV | 0.0119 | 93 |
| No. | Keywords | TF-IDF Value | Occurrences | No. | Keywords | TF-IDF Value | Occurrences |
|---|---|---|---|---|---|---|---|
| 1 | Legal | 0.0374 | 975 | 1 | Expectations | 0.0315 | 393 |
| 2 | 0.0217 | 439 | 2 | Happy | 0.0302 | 369 | |
| 3 | Good to see | 0.0217 | 437 | 3 | Well | 0.0207 | 221 |
| 4 | Fairness | 0.0202 | 396 | 4 | Good to see | 0.0199 | 210 |
| 5 | Blockbuster | 0.0173 | 321 | 5 | Braised Pork | 0.0198 | 209 |
| 6 | Expectations | 0.0150 | 266 | 6 | Not bad | 0.0187 | 193 |
| 7 | Opinion | 0.0144 | 252 | 7 | Movies | 0.0187 | 193 |
| 8 | Well | 0.0143 | 250 | 8 | Smile | 0.0184 | 189 |
| 9 | Child | 0.0143 | 248 | 9 | Lovely | 0.0176 | 178 |
| 10 | Fairness | 0.0138 | 237 | 10 | May Day | 0.0169 | 169 |
| 11 | Lovely | 0.0127 | 213 | 11 | Child | 0.0152 | 147 |
| 12 | Hope | 0.0127 | 213 | 12 | First | 0.0143 | 137 |
| 13 | Happy | 0.0122 | 203 | 13 | Hope | 0.0137 | 129 |
| 14 | Life | 0.0118 | 194 | 14 | Go for it! | 0.0134 | 126 |
| 16 | Thanks | 0.0104 | 165 | 16 | Hard work | 0.0119 | 108 |
| 17 | Loan | 0.0100 | 156 | 17 | Super talk | 0.0118 | 107 |
| 18 | Haute Couture | 0.0099 | 155 | 18 | Live Streaming | 0.0118 | 107 |
| 19 | Country | 0.0099 | 155 | 19 | China | 0.0117 | 106 |
| 20 | Go for it! | 0.0097 | 151 | 20 | Teacher | 0.0115 | 103 |
| No. | Keywords | TF-IDF Value | Occurrences | No. | Keywords | TF-IDF Value | Occurrences |
|---|---|---|---|---|---|---|---|
| 1 | Child | 0.0340 | 331 | 1 | Disney | 0.0392 | 374 |
| 2 | Lovely | 0.0274 | 244 | 2 | Happy | 0.0304 | 259 |
| 3 | Happy | 0.0204 | 162 | 3 | Hope | 0.0288 | 240 |
| 4 | Feelings | 0.0202 | 160 | 4 | well | 0.0239 | 186 |
| 5 | Not bad | 0.0193 | 151 | 5 | Feelings | 0.0219 | 166 |
| 6 | House | 0.0181 | 138 | 6 | Lovely | 0.0217 | 164 |
| 7 | Marriage | 0.0180 | 137 | 7 | Nucleic acid | 0.0212 | 159 |
| 8 | Takeaway | 0.0176 | 133 | 8 | Good to see | 0.0212 | 159 |
| 9 | Good to see | 0.0172 | 129 | 9 | Epidemic | 0.0202 | 149 |
| 10 | Life | 0.0155 | 113 | 10 | Not bad | 0.0194 | 141 |
| 11 | Expectations | 0.0150 | 108 | 11 | Halloween | 0.0170 | 118 |
| 12 | House price | 0.0146 | 104 | 12 | New Year | 0.0170 | 118 |
| 13 | hard work | 0.0133 | 92 | 13 | Go for it! | 0.0164 | 113 |
| 14 | Happy | 0.0130 | 90 | 14 | Fireworks | 0.0135 | 88 |
| 15 | Awesome | 0.0126 | 86 | 15 | China | 0.0133 | 86 |
| 16 | Hope | 0.0125 | 85 | 16 | Smooth | 0.0130 | 84 |
| 17 | well | 0.0118 | 79 | 17 | Thank you | 0.0130 | 84 |
| 18 | Envy | 0.0114 | 76 | 18 | Congratulations | 0.0125 | 80 |
| 19 | Air Conditioning | 0.0114 | 76 | 19 | Disembarkation | 0.0119 | 75 |
| 20 | Memories | 0.0113 | 75 | 20 | Health | 0.0115 | 72 |
| No. | Keywords | TF-IDF Value | Occurrences | No. | Keywords | TF-IDF Value | Occurrences |
|---|---|---|---|---|---|---|---|
| 1 | Happy | 0.0257 | 721 | 1 | Banks | 0.0272 | 410 |
| 2 | Doctors | 0.0210 | 529 | 2 | Epidemic | 0.0213 | 285 |
| 3 | New Year | 0.0207 | 519 | 3 | Hope | 0.0193 | 247 |
| 4 | Epidemic | 0.0199 | 492 | 4 | Withdrawal | 0.0163 | 196 |
| 5 | Hope | 0.0129 | 268 | 5 | Depositors | 0.0151 | 177 |
| 6 | Lovely | 0.0125 | 256 | 6 | Supplies | 0.0145 | 167 |
| 7 | Go for it! | 0.0111 | 219 | 7 | Life | 0.0144 | 165 |
| 8 | City | 0.0110 | 215 | 8 | Unblocked | 0.0140 | 159 |
| 9 | Subdivision | 0.0105 | 203 | 9 | Deposit | 0.0140 | 159 |
| 10 | Expectations | 0.0091 | 169 | 10 | Subdivision | 0.0137 | 154 |
| 11 | Vaccines | 0.0090 | 166 | 11 | Henan | 0.0129 | 142 |
| 12 | Government | 0.0089 | 163 | 12 | Villages and Towns | 0.0124 | 135 |
| 13 | Virus | 0.0085 | 154 | 13 | China | 0.0118 | 127 |
| 14 | People | 0.0085 | 154 | 14 | Nucleic acid | 0.0118 | 127 |
| 15 | Life | 0.0084 | 152 | 15 | Country | 0.0116 | 124 |
| 16 | Well | 0.0083 | 150 | 16 | Happy | 0.0109 | 114 |
| 17 | Pudong | 0.0083 | 148 | 17 | Government | 0.0107 | 112 |
| 18 | Isolation | 0.0083 | 148 | 18 | Online | 0.0104 | 108 |
| 19 | China | 0.0082 | 147 | 19 | Recovery | 0.0102 | 105 |
| 20 | Ambulance | 0.0082 | 147 | 20 | News | 0.0101 | 104 |
| No. | Keywords | TF-IDF Value | Occurrences |
|---|---|---|---|
| 1 | Typhoon | 0.0255 | 240 |
| 2 | Nucleic acid | 0.0229 | 207 |
| 3 | Child | 0.0185 | 155 |
| 4 | Go for it! | 0.0167 | 136 |
| 5 | Expectations | 0.0162 | 130 |
| 6 | Feelings | 0.0161 | 129 |
| 7 | Spokesperson | 0.0156 | 124 |
| 8 | Maotai | 0.0143 | 111 |
| 9 | Brands | 0.0141 | 109 |
| 10 | Global | 0.0140 | 108 |
| 11 | China | 0.0133 | 101 |
| 12 | Hope | 0.0130 | 98 |
| 13 | Support | 0.0128 | 96 |
| 14 | Courts | 0.0128 | 96 |
| 15 | Elderly people | 0.0122 | 90 |
| 16 | City | 0.0117 | 85 |
| 17 | Judges | 0.0117 | 85 |
| 18 | Not bad | 0.0115 | 84 |
| 19 | Police | 0.0107 | 76 |
| 20 | Epidemic | 0.0104 | 74 |
| Year | Quarterly | Number | Number of Topics |
|---|---|---|---|
| 2020 | 1 | A1 | 8 |
| 2 | A2 | 5 | |
| 3 | A3 | 7 | |
| 4 | A4 | 5 | |
| 2021 | 1 | B1 | 9 |
| 2 | B2 | 6 | |
| 3 | B3 | 8 | |
| 4 | B4 | 4 | |
| 2022 | 1 | C1 | 4 |
| 2 | C2 | 7 | |
| 3 | C3 | 4 |
| Topic1 Words | Probability Distribution | Topic2 Words | Probability Distribution | Topic3 Words | Probability Distribution | Topic4 Words | Probability Distribution |
|---|---|---|---|---|---|---|---|
| Support | 0.155 | Supervisor | 0.099 | China | 0.075 | Take a stand | 0.373 |
| Stories | 0.087 | United States | 0.048 | Mickey | 0.058 | Reply | 0.361 |
| Police Station | 0.074 | Video | 0.034 | City | 0.032 | World | 0.025 |
| Police | 0.027 | Government | 0.023 | Travel | 0.032 | Heroes | 0.017 |
| Documentary | 0.024 | Industrial | 0.022 | Zhejiang | 0.020 | Happy | 0.014 |
| Topic5 Words | Probability Distribution | Topic6 Words | Probability Distribution | Topic7 Words | Probability Distribution | Topic8 Words | Probability Distribution |
| Hard work | 0.060 | Mouthpiece | 0.080 | Happy | 0.058 | Go for it! | 0.081 |
| Heroes | 0.042 | Beijing | 0.043 | Happiness | 0.048 | Excellent | 0.045 |
| Blessings | 0.038 | Hospital | 0.031 | First | 0.037 | Acting | 0.041 |
| Go Home | 0.034 | Wuhan | 0.028 | Bicycles | 0.036 | Hope | 0.035 |
| Doctors | 0.025 | Epidemic | 0.025 | Hahaha | 0.024 | Shanghainese | 0.033 |
| Topic1 Words | Probability Distribution | Topic2 Words | Probability Distribution | Topic3 Words | Probability Distribution |
|---|---|---|---|---|---|
| Testing | 0.038 | Wages | 0.056 | Contract Renewal | 0.029 |
| Nanjing | 0.033 | Demolition and relocation | 0.024 | Revenue | 0.025 |
| Railroad | 0.027 | Private | 0.020 | Spring | 0.023 |
| Start of school | 0.025 | Night Market | 0.016 | Air Conditioning | 0.021 |
| Infection | 0.016 | House price | 0.015 | Transportation | 0.017 |
| Topic4 Words | Probability Distribution | Topic5 Words | Probability Distribution | ||
| High Speed Rail | 0.048 | Good to see | 0.063 | ||
| Hours | 0.035 | Go for it! | 0.050 | ||
| Xi’an | 0.032 | Awesome | 0.041 | ||
| Chengdu | 0.029 | First | 0.032 | ||
| Guangzhou | 0.028 | Summer Tournament | 0.031 |
| Topic1 Words | Probability Distribution | Topic2 Words | Probability Distribution | Topic3 Words | Probability Distribution | Topic4 Words | Probability Distribution |
|---|---|---|---|---|---|---|---|
| Rescue | 0.078 | Games | 0.129 | Expectations | 0.135 | Specimens | 0.138 |
| Lovely | 0.072 | Itinerary | 0.060 | Congratulations | 0.102 | Illegal | 0.052 |
| Animals | 0.066 | Specialties | 0.041 | Juvenile | 0.070 | Institution | 0.050 |
| Protection | 0.056 | Video | 0.020 | Good to see | 0.065 | Country | 0.039 |
| Wild | 0.045 | Strength | 0.019 | The future is promising | 0.053 | Hospital | 0.032 |
| Topic5 Words | Probability Distribution | Topic6 Words | Probability Distribution | Topic7 Words | Probability Distribution | ||
| Queue | 0.045 | Illegal | 0.052 | Happy | 0.068 | ||
| Department | 0.042 | Registration | 0.052 | Birthday | 0.053 | ||
| Follow Super Talk | 0.038 | Official | 0.036 | Delicious | 0.038 | ||
| Opportunities | 0.035 | Link | 0.031 | Value | 0.024 | ||
| Works | 0.026 | Web | 0.024 | Sunshine Rose | 0.022 |
| Topic1 Words | Probability Distribution | Topic2 Words | Probability Distribution | Topic3 Words | Probability Distribution |
|---|---|---|---|---|---|
| Stage | 0.052 | Outerwear | 0.075 | Disney | 0.050 |
| Crossover | 0.046 | Hard work | 0.058 | Beautiful | 0.039 |
| Expectations | 0.041 | Go for it! | 0.050 | Live | 0.016 |
| Beautiful | 0.032 | So sweet | 0.047 | Guangzhou | 0.016 |
| Hope | 0.030 | Milk Tea | 0.025 | Beijing | 0.016 |
| Topic4 Words | Probability Distribution | Topic5 Words | Probability Distribution | Topic6 Words | Probability Distribution |
| Happy | 0.120 | Long skirt | 0.054 | ||
| New Year | 0.114 | Embroidery | 0.054 | ||
| Good to see | 0.082 | Diamond jewelry | 0.053 | ||
| Fireworks | 0.028 | Clothes | 0.023 | ||
| Next year | 0.027 | Blue Diamond | 0.018 |
| Topic1 Words | Probability Distribution | Topic2 Words | Probability Distribution | Topic3 Words | Probability Distribution |
|---|---|---|---|---|---|
| Clock in | 0.031 | Go for it! | 0.037 | Hope | 0.047 |
| Freedom | 0.031 | Life | 0.033 | Country | 0.044 |
| Dressing | 0.024 | Injury | 0.026 | Local | 0.022 |
| Opportunities | 0.022 | Friends | 0.019 | Chengdu | 0.020 |
| Photo | 0.019 | Mood | 0.019 | Guangzhou | 0.014 |
| Topic4 Words | Probability Distribution | Topic5 Words | Probability Distribution | Topic6 Words | Probability Distribution |
| Star | 0.029 | Legal | 0.110 | Hard work | 0.049 |
| Registration | 0.017 | Fairness | 0.090 | Borrowing | 0.033 |
| The Truth | 0.013 | Fairness | 0.060 | Paying off debts | 0.029 |
| Illegal | 0.013 | Support | 0.025 | Return | 0.028 |
| Facts | 0.012 | According to the law | 0.015 | Right and proper | 0.028 |
| Topic7 Words | Probability Distribution | Topic8 Words | Probability Distribution | Topic9 Words | Probability Distribution |
| Expectations | 0.052 | Opinion | 0.059 | Beautiful | 0.035 |
| Large film | 0.041 | Courts | 0.026 | Video | 0.029 |
| Flavor | 0.037 | Live Streaming | 0.023 | Fashion | 0.015 |
| Suits | 0.037 | Legal | 0.023 | Design | 0.014 |
| So handsome | 0.036 | Disinformation | 0.018 | Absent | 0.013 |
| Topic1 Words | Probability Distribution | Topic2 Words | Probability Distribution | Topic3 Words | Probability Distribution |
|---|---|---|---|---|---|
| Good to see | 0.070 | Movies | 0.050 | Meet and greet | 0.017 |
| Hope | 0.036 | Lake Changjin | 0.042 | Chongqing | 0.015 |
| First | 0.035 | Live Streaming | 0.021 | City | 0.015 |
| Time | 0.023 | Screening | 0.017 | Changsha | 0.013 |
| Tomorrow | 0.018 | Support | 0.017 | Itinerary | 0.013 |
| Topic4 Words | Probability Distribution | Topic5 Words | Probability Distribution | Topic6 Words | Probability Distribution |
| Birthday | 0.064 | China | 0.036 | Expectations | 0.128 |
| May Day | 0.025 | Beijing | 0.032 | Stage | 0.025 |
| Disney | 0.019 | Jobs | 0.018 | Clock in | 0.020 |
| Graduation | 0.018 | Hangzhou | 0.013 | Opportunities | 0.019 |
| June 1 | 0.018 | Grab a Ticket | 0.012 | Live | 0.018 |
| Topic1 Words | Probability Distribution | Topic2 Words | Probability Distribution | Topic3 Words | Probability Distribution | Topic4 Words | Probability Distribution |
|---|---|---|---|---|---|---|---|
| Wonderful | 0.043 | Developers | 0.028 | Envy | 0.057 | Little brother | 0.056 |
| Video | 0.038 | House | 0.027 | Hope | 0.035 | Takeaway | 0.050 |
| Kudos | 0.037 | China | 0.027 | City | 0.032 | Attitude | 0.026 |
| Photo | 0.023 | Air Conditioning | 0.021 | Beijing | 0.026 | Elderly people | 0.024 |
| Live Streaming | 0.021 | Policy | 0.017 | Arrangement | 0.022 | Women | 0.023 |
| Topic5 Words | Probability Distribution | Topic6 Words | Probability Distribution | Topic7 Words | Probability Distribution | Topic8 Words | Probability Distribution |
| Support | 0.039 | Child | 0.073 | Miss | 0.035 | Hard work | 0.038 |
| Time | 0.035 | Marriage | 0.050 | Atmosphere | 0.033 | Local | 0.033 |
| Positive Energy | 0.034 | House price | 0.031 | Years | 0.023 | Microblog | 0.025 |
| Competition | 0.024 | Second child | 0.028 | Effort | 0.022 | Epidemic | 0.024 |
| After reading | 0.020 | Buy a house | 0.017 | Brands | 0.016 | Thank you | 0.019 |
| Topic1 Words | Probability Distribution | Topic2 Words | Probability Distribution | Topic3 Words | Probability Distribution | Topic4 Words | Probability Distribution |
|---|---|---|---|---|---|---|---|
| Disney | 0.045 | Go for it! | 0.030 | Happy | 0.072 | Beijing | 0.027 |
| Atmosphere | 0.030 | China | 0.026 | New Year | 0.057 | City | 0.022 |
| Epidemic | 0.022 | Hard work | 0.023 | Exhibition | 0.031 | Happiness | 0.021 |
| Halloween | 0.019 | Expectations | 0.017 | Fireworks | 0.020 | Chengdu | 0.021 |
| Nucleic acid | 0.018 | First | 0.015 | Disembarkation | 0.018 | Local | 0.017 |
| Topic1 Words | Probability Distribution | Topic2 Words | Probability Distribution | Topic3 Words | Probability Distribution | Topic4 Words | Probability Distribution |
|---|---|---|---|---|---|---|---|
| Epidemic | 0.041 | Local | 0.018 | Doctors | 0.025 | Happy | 0.057 |
| Isolation | 0.016 | Changsha | 0.016 | Vaccines | 0.015 | New Year | 0.042 |
| Nucleic acid | 0.016 | Country | 0.014 | Subdivision | 0.013 | New Year’s Eve | 0.015 |
| Hard work | 0.014 | Management | 0.009 | Ambulance | 0.009 | Unblocked | 0.013 |
| People | 0.013 | Beijing | 0.009 | Seal the City | 0.008 | Zeroing | 0.012 |
| Topic1 Words | Probability Distribution | Topic2 Words | Probability Distribution | Topic3 Words | Probability Distribution | Topic4 Words | Probability Distribution |
|---|---|---|---|---|---|---|---|
| Banks | 0.025 | Northeast | 0.358 | Epidemic | 0.045 | Unblocked | 0.024 |
| Deposit | 0.016 | South | 0.313 | Resident Council | 0.025 | Government | 0.018 |
| Withdrawal | 0.015 | Wages | 0.048 | Local | 0.017 | Nucleic acid | 0.016 |
| Depositors | 0.015 | Economy | 0.045 | Jobs | 0.014 | Elderly people | 0.013 |
| Recovery | 0.014 | City | 0.044 | Home | 0.013 | Street | 0.013 |
| Topic5 Words | Probability Distribution | Topic6 Words | Probability Distribution | Topic7 Words | Probability Distribution | ||
| Supplies | 0.021 | Level | 0.130 | Prices of goods | 0.210 | ||
| Subdivision | 0.019 | Ordinary people | 0.035 | China | 0.025 | ||
| Social | 0.015 | Hard-earned money | 0.016 | Zeroing | 0.014 | ||
| Beijing | 0.014 | Consumption | 0.015 | Data | 0.011 | ||
| People | 0.012 | Company | 0.012 | Go to work | 0.011 |
| Topic1 Words | Probability Distribution | Topic2 Words | Probability Distribution | Topic3 Words | Probability Distribution | Topic4 Words | Probability Distribution |
|---|---|---|---|---|---|---|---|
| Typhoon | 0.045 | United States | 0.035 | Rumors | 0.020 | Disinformation | 0.033 |
| Nucleic acid | 0.033 | City | 0.026 | Courts | 0.014 | Support | 0.033 |
| Refute the rumor | 0.018 | China | 0.019 | Network | 0.013 | Civilian Police | 0.016 |
| Time | 0.012 | Hangzhou | 0.018 | Scouting | 0.012 | First | 0.013 |
| Local | 0.011 | Global | 0.016 | Epidemic | 0.010 | Recommendation | 0.013 |
| Year | Quarterly | Scoring Normalization |
|---|---|---|
| 2020 | 1 | 0.019050095 |
| 2020 | 2 | 0.0061449 |
| 2020 | 3 | 0.067988614 |
| 2020 | 4 | 0.025622107 |
| 2021 | 1 | 0.011496726 |
| 2021 | 2 | 0.024320776 |
| 2021 | 3 | 0.059270272 |
| 2021 | 4 | 0.021147083 |
| 2022 | 1 | 0.006401534 |
| 2022 | 2 | −0.006365506 |
| 2022 | 3 | −0.014056512 |
Disclaimer/Publisher’s Note: The statements, opinions and data contained in all publications are solely those of the individual author(s) and contributor(s) and not of MDPI and/or the editor(s). MDPI and/or the editor(s) disclaim responsibility for any injury to people or property resulting from any ideas, methods, instructions or products referred to in the content. |
© 2023 by the authors. Licensee MDPI, Basel, Switzerland. This article is an open access article distributed under the terms and conditions of the Creative Commons Attribution (CC BY) license (https://creativecommons.org/licenses/by/4.0/).
Share and Cite
Guo, Y.; Zu, L.; Chen, D.; Zhang, H. A Study of Public Attitudes toward Shanghai’s Image under the Influence of COVID-19: Evidence from Comments on Sina Weibo. Int. J. Environ. Res. Public Health 2023, 20, 2297. https://doi.org/10.3390/ijerph20032297
Guo Y, Zu L, Chen D, Zhang H. A Study of Public Attitudes toward Shanghai’s Image under the Influence of COVID-19: Evidence from Comments on Sina Weibo. International Journal of Environmental Research and Public Health. 2023; 20(3):2297. https://doi.org/10.3390/ijerph20032297
Chicago/Turabian StyleGuo, Yanlong, Lan Zu, Denghang Chen, and Han Zhang. 2023. "A Study of Public Attitudes toward Shanghai’s Image under the Influence of COVID-19: Evidence from Comments on Sina Weibo" International Journal of Environmental Research and Public Health 20, no. 3: 2297. https://doi.org/10.3390/ijerph20032297
APA StyleGuo, Y., Zu, L., Chen, D., & Zhang, H. (2023). A Study of Public Attitudes toward Shanghai’s Image under the Influence of COVID-19: Evidence from Comments on Sina Weibo. International Journal of Environmental Research and Public Health, 20(3), 2297. https://doi.org/10.3390/ijerph20032297

