Subjective Functional Difficulties and Subjective Cognitive Decline in Older-Age Adults: Moderation by Age Cohorts and Mediation by Mentally Unhealthy Days
Abstract
1. Introduction
1.1. Chronic Stress at an Older Age
1.2. Mentally Unhealthy Days and SCD
1.3. Subjective Functional Difficulties and SCD
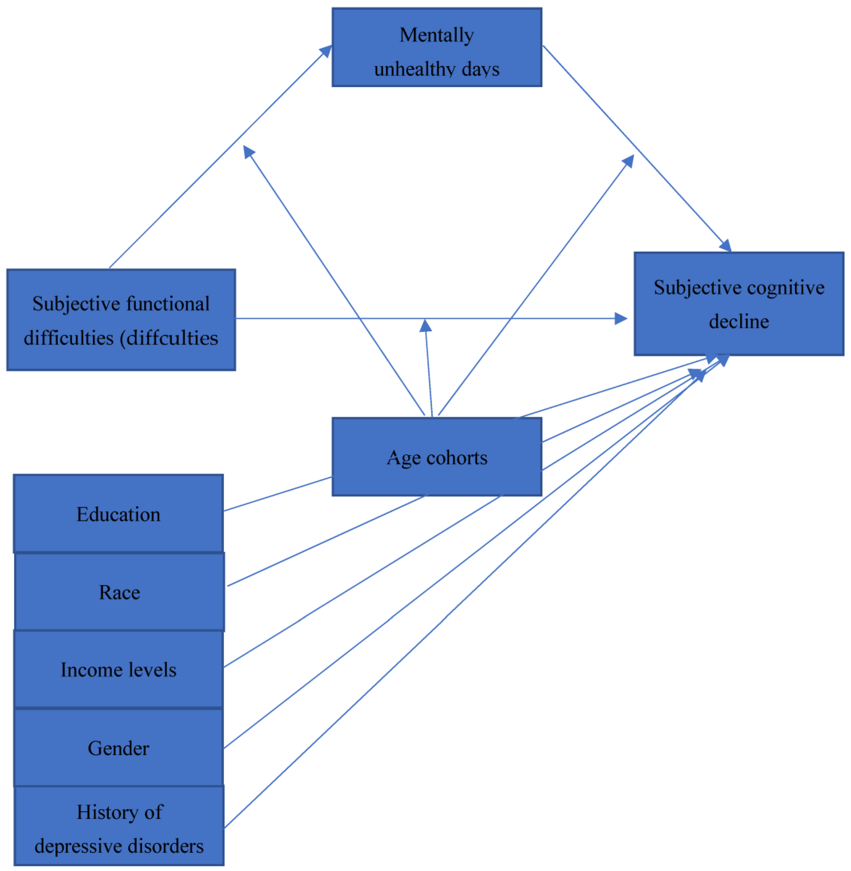
1.4. This Study
- Mentally unhealthy days mediate the relationship between subjective aging difficulties and SCD, controlling a history of depressive disorders, so greater subjective aging difficulties and MUDs are associated with higher SCD.
- The age cohorts moderate the indirect (mediation) effect of MUDs between subjective aging difficulties and SCD, controlling a history of depressive disorders. The predictive effect is stronger in the 80-year-old and older-age cohorts.
- Subjective aging difficulties and SCD are higher along the older-age cohorts in males, racial minorities, and people with lower education and income levels.
2. Materials and Methods
2.1. Design and Sample
2.2. Sociodemographic Characteristics of the Participants
2.3. Variables and Measurement
2.4. Ethical Standards
2.5. Data Analysis
3. Results
3.1. Bivariate Correlation of Main Variables
3.2. Subjective-Functional-Difficulty Mediation of SCD by MUDs
3.3. Age Cohort Moderation of the Mediation Effect of MUDs on the Relationship between Subjective Functional Difficulties and SCD
3.4. Sociodemographic Effects
4. Discussion
4.1. Mentally-Unhealthy-Day Mediation
4.2. Age Cohort Moderation between the Variables
4.3. Sociodemographic Associations
4.4. Study Contributions and Implications
4.5. Limitations of the Study and Suggestions for Further Research
5. Conclusions
Author Contributions
Funding
Institutional Review Board Statement
Informed Consent Statement
Data Availability Statement
Conflicts of Interest
References
- Röhr, S.; Pabst, A.; Riedel-Heller, S.G.; Jessen, F.; Turana, Y.; Handajani, Y.S.; Brayne, C.; Matthews, F.E.; Stephan, B.C.M.; Lipton, R.B.; et al. Estimating prevalence of subjective cognitive decline in and across international cohort studies of aging: A COSMIC study. Alzheimers Res. Ther. 2020, 12, 167. [Google Scholar] [CrossRef] [PubMed]
- Stogmann, E.; Moser, D.; Klug, S.; Gleiss, A.; Auff, E.; Dal-Bianco, P.; Pusswald, G.; Lehrner, J. Activities of Daily Living and Depressive Symptoms in Patients with Subjective Cognitive Decline, Mild Cognitive Impairment, and Alzheimer’s Disease. J. Alzheimers Dis. 2016, 49, 1043–1050. [Google Scholar] [CrossRef]
- Ahn, S.; Mathiason, M.A.; Salisbury, D.; Yu, F. Factors Predicting the Onset of Amnestic Mild Cognitive Impairment or Alzheimer’s Dementia in Persons with Subjective Cognitive Decline. J. Gerontol. Nurs. 2020, 46, 28–36. [Google Scholar] [CrossRef] [PubMed]
- Jessen, F.; Amariglio, R.E.; Buckley, R.F.; Van Der Flier, W.M.; Han, Y.; Molinuevo, J.L.; Rabin, L.; Rentz, D.M.; Rodriguez-Gomez, O.; Saykin, A.J.; et al. The age-dependent relation of blood pressure to cognitive function and dementia. Lancet Neurol. 2020, 19, 271. [Google Scholar] [CrossRef] [PubMed]
- Centers for Disease Control and Prevention. LLCP 2021 Codebook Report. Available online: https://www.cdc.gov/brfss/annual_data/2021/pdf/codebook21_llcp-v2-508.pdf (accessed on 20 November 2022).
- Slot, R.E.R.; Sikkes, S.A.M.; Berkhof, J.; Brodaty, H.; Buckley, R.; Cavedo, E.; Dardiotis, E.; Guillo-Benarous, F.; Hampel, H.; Kochan, N.A.; et al. Subjective cognitive decline and rates of incident Alzheimer’s disease and non-Alzheimer’s disease dementia. Alzheimers Dement. J. Alzheimers Assoc. 2019, 15, 465–476. [Google Scholar] [CrossRef]
- Reppermund, S.; Brodaty, H.; Crawford, J.D.; Kochan, N.A.; Draper, B.; Slavin, M.J.; Trollor, J.N.; Sachdev, P.S. Impairment in instrumental activities of daily living with high cognitive demand is an early marker of mild cognitive impairment: The Sydney Memory and Ageing Study. Psychol. Med. 2013, 43, 2437–2445. [Google Scholar] [CrossRef]
- McAlister, C.; Schmitter-Edgecombe, M. Everyday Functioning and Cognitive Correlates in Healthy Older Adults with Subjective Cognitive Concerns. Clin. Neuropsychol. 2016, 30, 1087–1103. [Google Scholar] [CrossRef]
- Cornelis, E.; Gorus, E.; Beyer, I.; Bautmans, I.; De Vriendt, P. Early diagnosis of mild cognitive impairment and mild dementia through basic and instrumental activities of daily living: Development of a new evaluation tool. PLoS Med. 2017, 14, e1002250. [Google Scholar] [CrossRef]
- Santini, Z.I.; Jose, P.E.; York Cornwell, E.; Koyanagi, A.; Nielsen, L.; Hinrichsen, C.; Meilstrup, C.; Madsen, K.R.; Koushede, V. Social disconnectedness, perceived isolation, and symptoms of depression and anxiety among older Americans (NSHAP): A longitudinal mediation analysis. Lancet Public Health 2022, 5, e62. [Google Scholar] [CrossRef]
- Charles, S.T.; Piazza, J.R.; Mogle, J.; Sliwinski, M.J.; Almeida, D.M. The Wear and Tear of Daily Stressors on Mental Health. Psychol. Sci. 2013, 24, 733–741. [Google Scholar] [CrossRef]
- Sin, N.L.; Graham-Engeland, J.E.; Ong, A.D.; Almeida, D.M. Affective Reactivity to Daily Stressors Is Associated with Elevated Inflammation. Health Psychol. 2015, 34, 1154–1165. [Google Scholar] [CrossRef]
- Komalasari, R.; Mpofu, E.; Prybutok, G.; Ingman, S.R. Subjective Aging Difficulties among Older Adults with Subjective Cognitive Decline. J. Appl. Gerontol. 2023, 42, 259–269. [Google Scholar] [CrossRef] [PubMed]
- Almeida, D.M. Resilience and Vulnerability to Daily Stressors Assessed via Diary Methods. Curr. Dir. Psychol. Sci. J. Am. Psychol. Soc. 2005, 14, 64–68. [Google Scholar] [CrossRef]
- Almeida, D.M.; McGonagle, K.; King, H. Assessing Daily Stress Processes in Social Surveys by Combining Stressor Exposure and Salivary Cortisol. Biodemogr. Soc. Biol. 2009, 55, 219–237. [Google Scholar] [CrossRef]
- Hahn, E.A.; Cichy, K.E.; Small, B.J.; Almeida, D.M. Daily emotional and physical reactivity to stressors among widowed and married older adults. J. Gerontol. Ser. B Psychol. Sci. Soc. Sci. 2014, 69, 19–28. [Google Scholar] [CrossRef] [PubMed]
- Andreotti, C.; Root, J.C.; Ahles, T.A.; McEwen, B.S.; Compas, B.E. Cancer, coping, and cognition: A model for the role of stress reactivity in cancer-related cognitive decline. Psycho-Oncol. 2015, 24, 617–623. [Google Scholar] [CrossRef] [PubMed]
- Jeon, S.; Lee, S.; Charles, S.T. Not Just How Much, But How Many: Overall and Domain-Specific Activity Variety and Cognitive Functioning in Adulthood. J. Gerontology. Ser. B Psychol. Sci. Soc. Sci. 2022, 77, 1229–1239. [Google Scholar] [CrossRef]
- Taylor, C.A.; Bouldin, E.D.; McGuire, L.C. Subjective cognitive decline among adults ages 45 years-United States, 2015–2016. MMWR Morb. Mortal. Wkly. Rep. 2018, 67, 753–757. [Google Scholar] [CrossRef]
- Barile, J.P.; Thompson, W.W.; Zack, M.M.; Krahn, G.L.; Horner-Johnson, W.; Bowen, S.E. Multiple Chronic Medical Conditions and Health-Related Quality of Life in Older Adults, 2004–2006. Prev. Chronic Dis. 2013, 10, E162. [Google Scholar] [CrossRef]
- Hall, J.R.; Vo, H.T.; Johnson, L.A.; Barber, R.C.; O’Bryant, S.E. The Link between Cognitive Measures and ADLs and IADL Functioning in Mild Alzheimer’s: What Has Gender Got to Do with It? Int. J. Alzheimers Dis. 2011, 2011, 276734. [Google Scholar] [CrossRef]
- Katz, S.; Downs, T.D.; Cash, H.R.; Grotz, R.C. Progress in development of the index of ADL. Gerontologist 1970, 10, 20–30. [Google Scholar] [CrossRef]
- Jekel, K.; Damian, M.; Wattmo, C.; Hausner, L.; Bullock, R.; Connelly, P.J.; Dubois, B.; Eriksdotter, M.; Ewers, M.; Graessel, E.; et al. Mild cognitive impairment and deficits in instrumental activities of daily living: A systematic review. Alzheimers Res. Ther. 2015, 7, 17. [Google Scholar] [CrossRef] [PubMed]
- Takechi, H.; Kokuryu, A.; Kubota, T.; Yamada, H. Relative Preservation of Advanced Activities in Daily Living among Patients with Mild-to-Moderate Dementia in the Community and Overview of Support Provided by Family Caregivers. Int. J. Alzheimers Dis. 2012, 2012, 418289. [Google Scholar] [CrossRef] [PubMed]
- Roehr, S.; Riedel-Heller, S.G.; Kaduszkiewicz, H.H.; Wagner, M.; Fuchs, A.; Leeden, C.; Wiese, B.; Werle, J.; Bickel, H.; König, H.; et al. Is function in instrumental activities of daily living a useful feature in predicting Alzheimer’s disease dementia in subjective cognitive decline? Int. J. Geriatr. Psychiatry 2019, 34, 193. [Google Scholar] [CrossRef] [PubMed]
- Chen, Y.; Denny, K.G.; Harvey, D.; Farias, S.T.; Mungas, D.; DeCarli, C.; Beckett, L. Progression from normal cognition to mild cognitive impairment in a diverse clinic-based and community-based elderly cohort. Alzheimers Dement. 2017, 13, 399–405. [Google Scholar] [CrossRef]
- Rovner, B.W.; Casten, R.J.; Leiby, B.E. Determinants of Activity Levels in African Americans with Mild Cognitive Impairment. Alzheimer Dis. Assoc. Disord. 2016, 30, 41–46. [Google Scholar] [CrossRef]
- Jagger, C.; Arthur, A.J.; Spiers, N.A.; Clarke, M. Patterns of Onset of Disability in Activities of Daily Living with Age. J. Am. Geriatr. Soc. 2001, 49, 404–409. [Google Scholar] [CrossRef]
- Wu, X.; Hou, G.; Han, P.; Yu, X.; Chen, X.; Song, P.; Zhang, Y.; Zhao, Y.; Xie, F.; Niu, S.; et al. Association Between Physical Performance and Cognitive Function in Chinese Community-Dwelling Older Adults: Serial Mediation of Malnutrition and Depression. Clin. Interv. Aging 2021, 16, 1327–1335. [Google Scholar] [CrossRef]
- Chen, S.; Jones, L.A.; Jiang, S.; Jin, H.; Dong, D.; Chen, X.; Wang, D.; Zhang, Y.; Xiang, L.; Zhu, A.; et al. Difficulty and help with activities of daily living among older adults living alone during the COVID-19 pandemic: A multi-country population-based study. BMC Geriatr. 2022, 22, 181. [Google Scholar] [CrossRef]
- Gupta, S. Racial and ethnic disparities in subjective cognitive decline: A closer look, United States, 2015–2018. BMC Public Health 2021, 21, 1173. [Google Scholar] [CrossRef]
- Wang, L.; Tian, T. Gender Differences in Elderly with Subjective Cognitive Decline. Front. Aging Neurosci. 2018, 10, 166. [Google Scholar] [CrossRef] [PubMed]
- Schoenhofen Sharp, E.; Gatz, M. Relationship between education and dementia: An updated systematic review. Alzheimer Dis. Assoc. Disord. 2011, 25, 289–304. [Google Scholar] [CrossRef] [PubMed]
- Brown, M.J.; Patterson, R. Subjective Cognitive Decline Among Sexual and Gender Minorities: Results from a U.S. Population-Based Sample. J. Alzheimers Dis. 2020, 73, 477. [Google Scholar] [CrossRef] [PubMed]
- Girgus, J.S.; Yang, K.; Ferri, C.V. The gender difference in depression: Are elderly women at greater risk for depression than elderly men? Geriatrics 2017, 2, 35. [Google Scholar] [CrossRef]
- Alleva, J.M.; Tylka, T.L.; Kroon Van Diest, A.M. The Functionality Appreciation Scale (FAS): Development and psychometric evaluation in U.S. community women and men. Body Image 2017, 23, 28–44. [Google Scholar] [CrossRef]
- Brown, T.H.; Richardson, L.J.; Hargrove, T.W.; Thomas, C.S. Using Multiple-hierarchy Stratification and Life Course Approaches to Understand Health Inequalities: The Intersecting Consequences of Race, Gender, SES, and Age. J. Health Soc. Behav. 2016, 57, 200–222. [Google Scholar] [CrossRef] [PubMed]
- Hayes, B.J.H.; Andrew, F. Introduction to mediation, moderation, and conditional process analysis: A regression-based approach. J. Educ. Meas. 2014, 51, 335–337. [Google Scholar]
- Centers for Disease Control and Prevention. Overview Behavioral Risk Factor Surveillance System. 2019. Available online: https://www.cdc.gov/brfss/annual_data/2019/pdf/overview-2019-508.pdf (accessed on 4 October 2022).
- Field, A. Discovering Statistics Using IBM SPSS Statistics; Sage: London, UK, 2016. [Google Scholar]
- Hayes, A.F. Partial, conditional, and moderated mediation: Quantification, inference, and interpretation. Commun. Monogr. 2018, 85, 4–40. Available online: https://www.tandfonline.com/doi/abs/10.1080/03637751.2017.1352100 (accessed on 30 November 2022). [CrossRef]
- Frey, B. The SAGE Encyclopedia of Educational Research, Measurement, and Evaluation; Sage Publications, Inc.: Thousand Oaks, CA, USA, 2018; Volumes 1–4. [Google Scholar] [CrossRef]
- Cohen, J.; Cohen, P.; West, S.G. Applied Multiple Regression/Correlation Analysis for the Behavioral Sciences; Routledge: London, UK, 2013. [Google Scholar]
- Jagger, C.; Matthews, R.J.; Matthews, F.E.; Spiers, N.A.; Nickson, J.; Paykel, E.S.; Huppert, F.A.; Brayne, C. Cohort differences in disease and disability in the young-old: Findings from the MRC Cognitive Function and Ageing Study (MRC-CFAS). BMC Public Health 2007, 7, 156. [Google Scholar] [CrossRef] [PubMed]
- Blazer, D.G.; Hybels, C.F. Depression in later life: Epidemiology, assessment, impact, and treatment. In Handbook of Depression, 3rd ed.; Gotlib, I.H., Hammen, C.L., Eds.; Guilford Press: New York, NY, USA, 2014; pp. 429–447. [Google Scholar]
- Carstensen, L.L. Socioemotional Selectivity Theory: The Role of Perceived Endings in Human Motivation. Gerontologist 2021, 61, 1188–1196. [Google Scholar] [CrossRef]
- Sze, J.A.; Gyuurak, A.; Goodkind, M.S.; Levenson, R.W. Greater emotional empathy and prosocial behavior in late life. Emotion 2012, 12, 1129–1140. [Google Scholar] [CrossRef] [PubMed]
- Chopik, W.J.; Newton, N.J.; Ryan, L.H.; Kashdan, T.B.; Jarden, A.J. Gratitude across the Life Span: Age Differences and Links to Subjective Well-Being. J. Posit. Psychol. 2019, 14, 292–302. [Google Scholar] [CrossRef] [PubMed]
- Yakhia, M.; Konig, A.; van der Flier, W.M.; Friedman, L.; Robert, P.H.; David, R. Actigraphic Motor Activity in Mild Cognitive Impairment Patients Carrying Out Short Functional Activity Tasks: Comparison between Mild Cognitive Impairment with and without Depressive Symptoms. J. Alzheimers Dis. 2014, 40, 869–875. [Google Scholar] [CrossRef] [PubMed]
- Komalasari, R.; Mpofu, E.; Prybutok, G.; Ingman, S. Daily Living Subjective Cognitive Decline Indicators in Older Adults with Depressive Symptoms: A Scoping Review and Categorization Using Classification of Functioning, Disability, and Health (ICF). Healthcare 2022, 10, 1508. [Google Scholar] [CrossRef] [PubMed]




| Variable | M ± SD | M ± (P25,27) | 1 | 2 | 3 | 4 | 5 | 6 | 7 | 8 | 9 |
|---|---|---|---|---|---|---|---|---|---|---|---|
| 1. SCD | 0.202 ± 0.49 | 1 | |||||||||
| 2. SFD | 0.393 ± 0.722 | 0.244 * | 1 | ||||||||
| 3. MUDs | 2.34 ± 6.55 | 0.267 * | 0.210 * | 1 | |||||||
| 4. History of depression | 0 (0,0) | 0.232 * | 0.173 * | 0.3868 | 1 | ||||||
| 5. Education | 3 (2,4) | 0.148 * | −0.153 * | −0.040 * | −0.017 *** | 1 | |||||
| 6. Race | 1 (1,1) | 0.011 *** | −0.025 ** | −0.042 * | 1 | ||||||
| 7. Income level | 4 (2,5) | 0.065 * | −0.250 * | −0.109 * | −0.094 * | 0.451 * | −0.084 * | 1 | |||
| 8. Gender | 2 (1,2) | 0.053 * | 0.045 * | −0.040 * | 0.013 *** | −0.071 * | 1 | ||||
| 9. Age cohort | 0.076 * | 0.037 * | −0.058 * | −0.085 * | −0.102 * | −0.013 *** | −0.166 * | 0.018 *** | 1 |
| Predictors | Model 1 (SCD, Total Effect) | Model 2 (MUDs) | Model 3 (SCD) | |||||||||
|---|---|---|---|---|---|---|---|---|---|---|---|---|
| β | t | 95% CI | β | t | 95% CI | β | t | 95% CI | ||||
| LL | UL | LL | UL | LL | UL | |||||||
| SFD | 0.141 | 24.08 * | 0.129 | 0.152 | 0.121 | 20.75 * | 0.110 | 0.132 | 0.121 | 20.75 * | 0.110 | 0.132 |
| MUDs | - | - | - | - | - | - | - | - | 0.014 | 21.75 * | 0.110 | 0.132 |
| History of depression | 0.292 | 24.78 * | 0.269 | 0.315 | 6.05 | 39.71 * | 5.75 | 6.35 | 0.207 | 16.92 * | 0.183 | 0.231 |
| Age cohort | 0.023 | 0.624 * | 0.016 | 0.030 | −0.258 | −5.51 * | −0.035 | −0.166 | 0.026 | 7.35 * | 0.019 | 0.033 |
| Education | −0.016 | −3.25 ** | −0.025 | −0.006 | −0.016 | −5.51 * | −0.350 | −0.166 | −0.014 | −2.85 ** | −0.023 | −0.004 |
| Race | 0.022 | 3.36 ** | 0.009 | 0.036 | 0.095 | 0.099 *** | −0.074 | 0.264 | 0.021 | 3.21 ** | 0.008 | 0.034 |
| Income level | −0.018 | −5.21 * | −0.024 | −0.011 | −0.244 | −5.59 * | −0.330 | −0.264 | −0.014 | −4.27 * | −0.021 | −0.008 |
| Gender | 0.021 | −2.55 ** | −0.037 | −0.005 | 0.105 | 1.00 *** | −0.100 | 0.312 center | −0.022 | −2.78 *** | −0.038 | 0.0007 |
| R2 | 0.120 | 0.162 | 0.149 | |||||||||
| F | 260.39 | 370.03 | 292.01 | |||||||||
| Total Effect | β | SE | BootCI | ||
|---|---|---|---|---|---|
| LL | UL | ||||
| Direct effect | 0.121 | 0.006 | 0.120 | 0.132 | 85.87% |
| Indirect effect | 0.020 | 0.002 | 0.016 | 0.024 | 14.12% |
| Predictors | Model 1 (MUDs) | Model 2 (SCD) | ||||||
|---|---|---|---|---|---|---|---|---|
| β | t | 95% CI | β | t | 95% CI | |||
| LL | UL | LL | UL | |||||
| SFD | 1.98 | 13.83 * | 1.70 | 2.26 | 0.154 | 13.74 * | 0.103 | 0.194 |
| MUDs | - | - | - | - | 0.013 | 11.80 * | 0.011 | 0.015 |
| Age cohort 2 vs. 1 (W1) | −0.227 | −1.51 *** | −0.522 | 0.068 | 0.031 | 2.66 ** | 0.008 | 0.054 |
| Age cohort 3 vs. 1 (W2) | −0.009 | −0.051 *** | −0.345 | 0.328 | 0.053 | 3.94 * | 0.027 | 0.079 |
| Age cohort 4 vs. 1 (W3) | −0.394 | −2.31 ** | −0.728 | −0.060 | 0.109 | 8.29 * | 0.083 | 0.135 |
| SFD × W1 | −0.336 | −0.166 *** | −0.732 | 0.061 | −0.026 | −1.64 *** | −0.057 | 0.005 |
| SFD × W2 | −0.691 | −3.17 ** | −1.12 | −0.265 | −0.035 | −2.07 ** | −0.069 | −0.002 |
| SFD × W3 | −1.10 | −5.68 * | −1.48 | −0.7.2 | −0.066 | −4.35 * | −0.096 | −0.036 |
| MUDs × W1 | - | - | - | - | 0.003 | 1.73 *** | 0.000 | 0.006 |
| MUDs × W2 | - | - | - | - | 0.001 | 0.621 *** | −0.002 | 0.005 |
| MUDs × W3 | 1 | - | - | - | 0.001 | 0.333 *** | −0.003 | 0.004 |
| History of depression | 6.00 | 39.40 * | 5.71 | 6.30 | 0.205 | 16.72 * | 0.181 | 0.229 |
| Education | −0.143 | −2.30 ** | −0.265 | −0.021 | −0.013 | −2.80 ** | −0.023 | −0.004 |
| Race | 0.084 | 0.976 *** | −0.085 | 0.253 | 0.021 | 3.19 ** | 0.008 | 0.034 |
| Income level | −0.233 | −5.34 * | −0.319 | −0.147 | −0.013 | −4.03 * | −0.020 | −0.007 |
| Gender | 0.106 | 1.01 *** | −0.099 | 0.311 | −0.022 | −2.71 ** | −0.037 | −0.006 |
| R2 | 0.165 | 0.150 | ||||||
| F | 219.98 * | 147.68 * | ||||||
| Age Cohort | Effect | BootSE | BootLLCI | BootULCI |
|---|---|---|---|---|
| 65–69 | 0.154 | 0.011 | 0.018 | 0.034 |
| 70–74 | 0.128 | 0.012 | 0.106 | 0.151 |
| 75–79 | 0.119 | 0.013 | 0.094 | 0.145 |
| ≥80 | 0.088 | 0.010 | 0.068 | 0.109 |
Disclaimer/Publisher’s Note: The statements, opinions and data contained in all publications are solely those of the individual author(s) and contributor(s) and not of MDPI and/or the editor(s). MDPI and/or the editor(s) disclaim responsibility for any injury to people or property resulting from any ideas, methods, instructions or products referred to in the content. |
© 2023 by the authors. Licensee MDPI, Basel, Switzerland. This article is an open access article distributed under the terms and conditions of the Creative Commons Attribution (CC BY) license (https://creativecommons.org/licenses/by/4.0/).
Share and Cite
Komalasari, R.; Mpofu, E.; Prybutok, G.; Ingman, S. Subjective Functional Difficulties and Subjective Cognitive Decline in Older-Age Adults: Moderation by Age Cohorts and Mediation by Mentally Unhealthy Days. Int. J. Environ. Res. Public Health 2023, 20, 1606. https://doi.org/10.3390/ijerph20021606
Komalasari R, Mpofu E, Prybutok G, Ingman S. Subjective Functional Difficulties and Subjective Cognitive Decline in Older-Age Adults: Moderation by Age Cohorts and Mediation by Mentally Unhealthy Days. International Journal of Environmental Research and Public Health. 2023; 20(2):1606. https://doi.org/10.3390/ijerph20021606
Chicago/Turabian StyleKomalasari, Renata, Elias Mpofu, Gayle Prybutok, and Stanley Ingman. 2023. "Subjective Functional Difficulties and Subjective Cognitive Decline in Older-Age Adults: Moderation by Age Cohorts and Mediation by Mentally Unhealthy Days" International Journal of Environmental Research and Public Health 20, no. 2: 1606. https://doi.org/10.3390/ijerph20021606
APA StyleKomalasari, R., Mpofu, E., Prybutok, G., & Ingman, S. (2023). Subjective Functional Difficulties and Subjective Cognitive Decline in Older-Age Adults: Moderation by Age Cohorts and Mediation by Mentally Unhealthy Days. International Journal of Environmental Research and Public Health, 20(2), 1606. https://doi.org/10.3390/ijerph20021606

