Differential Magnitude of Resilience between Emotional Intelligence and Life Satisfaction in Mountain Sports Athletes
Abstract
1. Introduction
1.1. Resilience
1.2. Emotional Intelligence
1.3. Well-Being and Life Satisfaction
1.4. Effect of Emotional Intelligence on Resilience and Life Satisfaction
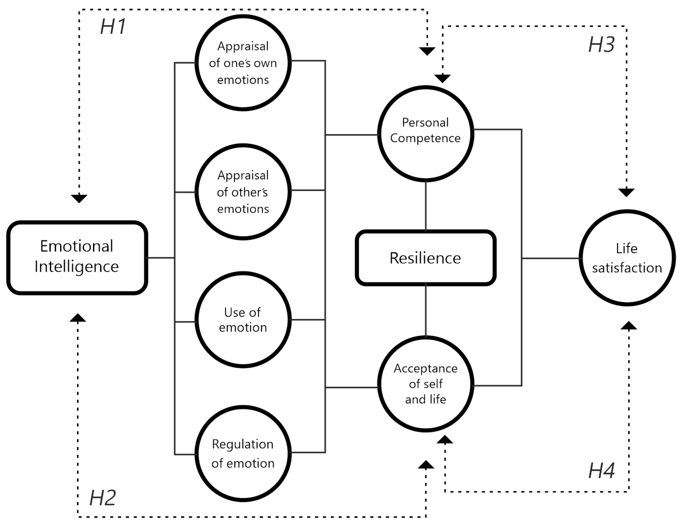
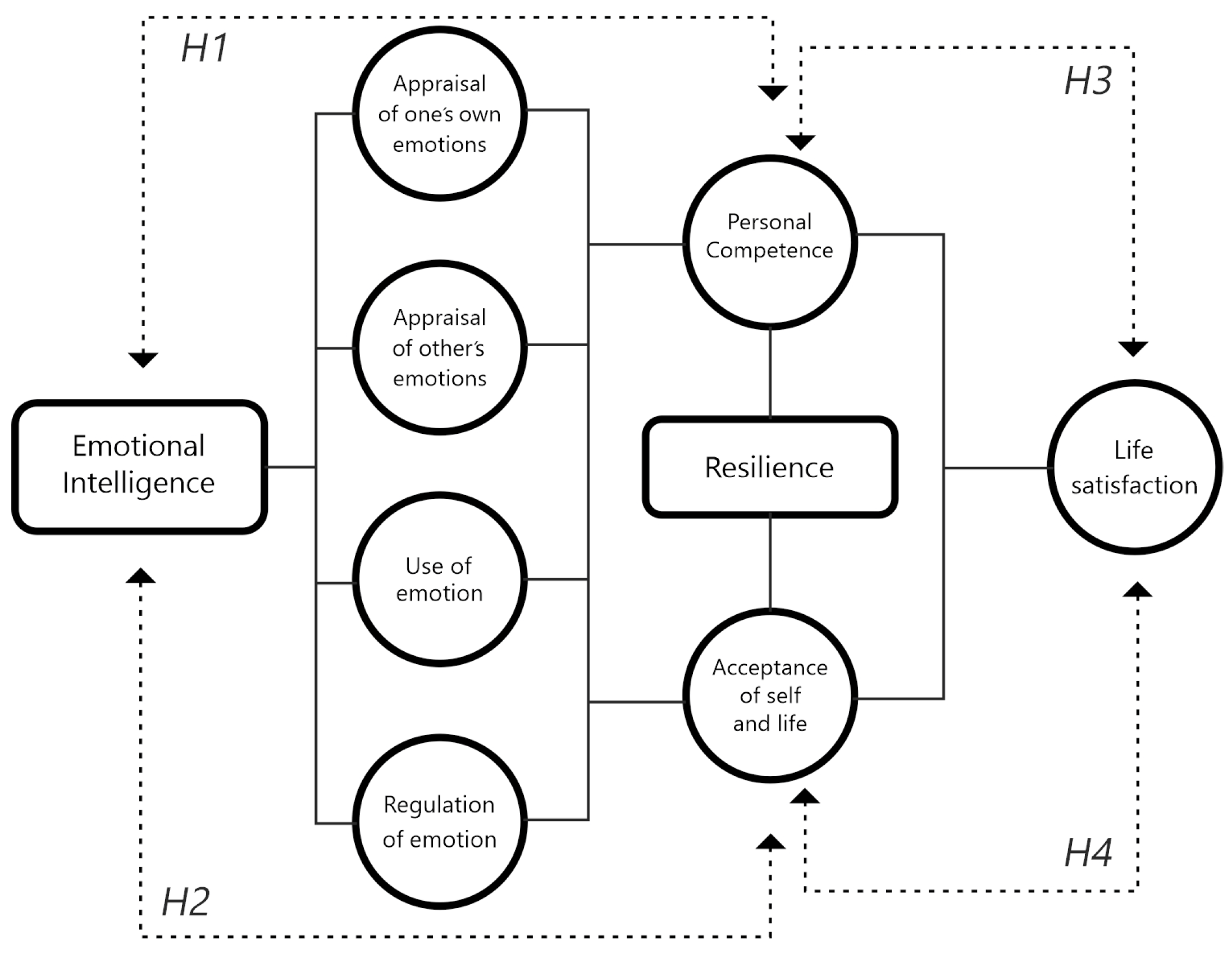
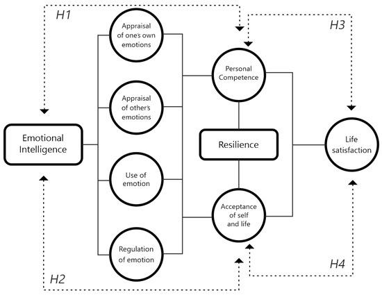
1.5. Study Purpose and Hypotheses
2. Materials and Methods
2.1. Participants
2.2. Instruments
2.3. Procedure
2.4. Data Analysis
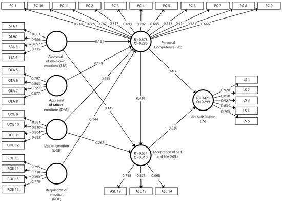
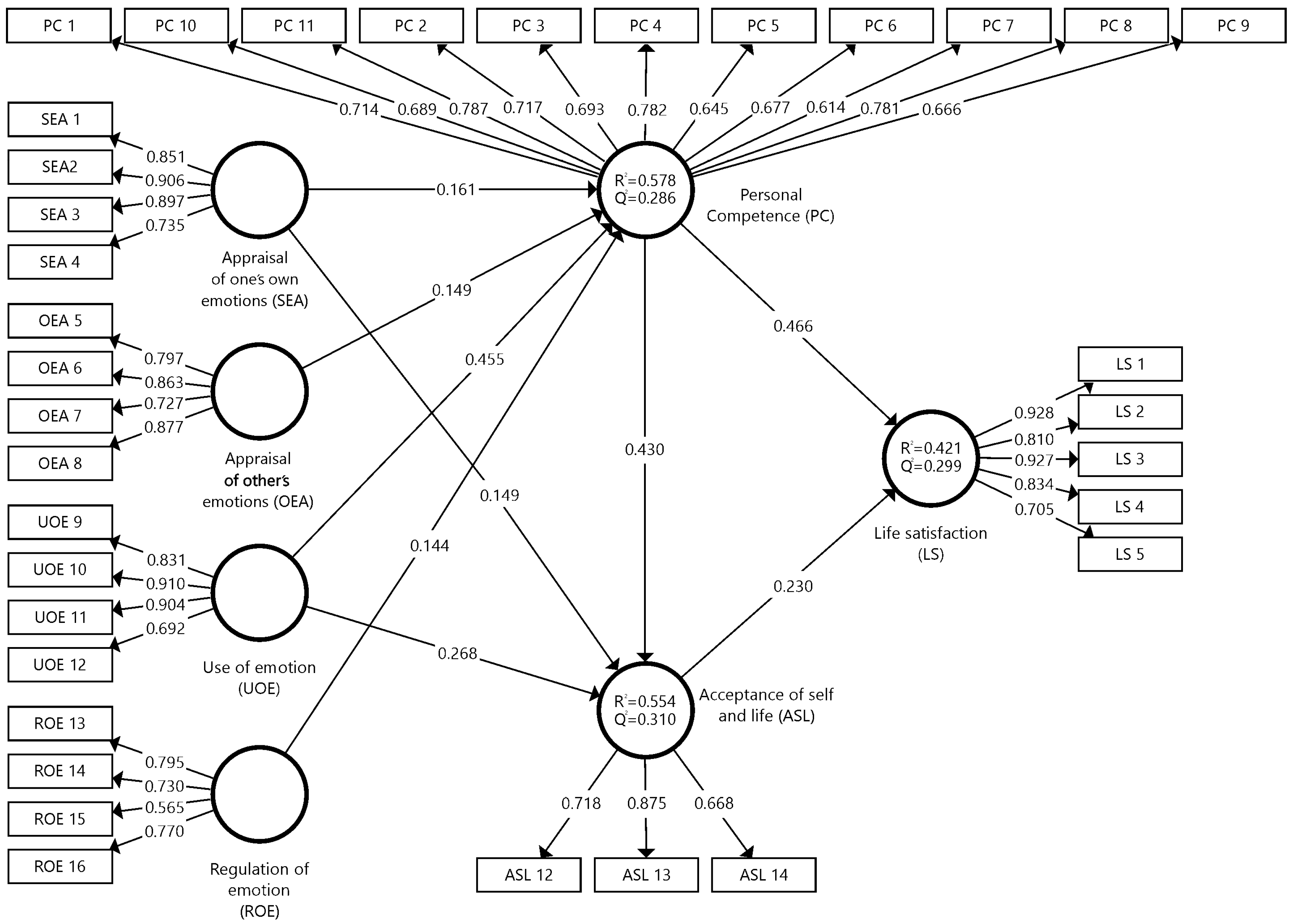
3. Results
Structural Model
4. Discussion
5. Conclusions
Supplementary Materials
Author Contributions
Funding
Institutional Review Board Statement
Informed Consent Statement
Data Availability Statement
Acknowledgments
Conflicts of Interest
References
- Government of Spain. Sports Habits Surveys 2020; Ministry of Culture and Sports Government of Spain: Madrid, Spain, 2021. [Google Scholar]
- Pérez, P.; Luque-Valle, P. Análisis del Perfil de los Usuarios-Visitantes del Medio Natural en España 2017–2018; FEDME: Barcelona, Spain, 2018; Available online: https://issuu.com/bibliotecafedme/docs/libroestudiovisitantesespaciosnatur/1?e=1932326/70381363 (accessed on 15 June 2023).
- Martín-Talavera, L.; Mediavilla, L. Gender differences in the profile and habits of practitioners of outdoor activities. Retos 2020, 38, 713–718. [Google Scholar] [CrossRef]
- Ayora-Hirsch, A. Cien años de una pasión. In Un Siglo de Montañismo Federado 1922–2022; Perea, J., Nicolás, P., Turmo, A., Eds.; FEDME: Barcelona, Spain, 2022; pp. 12–19. [Google Scholar]
- Gavín-Chocano, Ó.; Martín-Talavera, L.; Sanz-Junoy, G.; Molero, D. Emotional Intelligence and Resilience: Predictors of Life Satisfaction among Mountain Trainers. Sustainability 2023, 15, 4991. [Google Scholar] [CrossRef]
- Etayo-Urtasun, P.; León-Guereño, P.; Sáez, I.; Castañeda-Babarro, A. Relationship of Training Factors and Resilience with Injuries in Ski Mountaineers. Sports 2022, 10, 191. [Google Scholar] [CrossRef] [PubMed]
- Salmela-Aro, K.; Hietajärvi, L.; Lonka, K. Work Burnout and Engagement Profiles Among Teachers. Front. Psychol. 2019, 10, 2254. [Google Scholar] [CrossRef] [PubMed]
- Wagnild, G.M.; Young, H.M. Development and psychometric evaluation of resilience scale. J. Nurs. Meas. 1993, 1, 165–178. [Google Scholar] [PubMed]
- Rodríguez-Fernández, A.; Ramos-Díaz, E.; Ros, I.; Fernández-Zabala, A.; Revuelta, L. Bienestar subjetivo en la adolescencia: El papel de la resiliencia, el autoconcepto y el apoyo social percibido. Suma Psicol. 2016, 23, 60–69. [Google Scholar] [CrossRef]
- Brooks, R.; Goldstein, S. The power of mindsets: Guideposts for a resilience-based treatment approach. In Play Therapy Interventions to Enhance Resilience; Crenshaw, D.A., Brooks, R., Goldstein, S., Eds.; The Guilford Press: New York, NY, USA, 2015; pp. 3–31. [Google Scholar]
- León-Guereño, P.; Tapia-Serrano, M.A.; Sánchez-Miguel, P.A. The relationship of recreational runners’ motivation and resilience levels to the incidence of injury: A mediation model. PLoS ONE 2020, 15, e0231628. [Google Scholar] [CrossRef]
- Méndez-Alonso, D.; Prieto-Saborit, J.A.; Bahamonde, J.R.; Jiménez-Arberás, E. Influence of Psychological Factors on the Success of the Ultra-Trail Runner. Int. J. Environ. Res. Public Health 2021, 18, 2704. [Google Scholar] [CrossRef]
- Monasterio, E. Personality Characteristics in Extreme Sports Athletes: Morbidity and Mortality in Mountaineering and BASE Jumping. In Adventure and Extreme Sports Injuries; Mei-Dan, O., Carmont, M.R., Eds.; Springer: Berlin/Heidelberg, Germany, 2012; pp. 303–314. [Google Scholar] [CrossRef]
- Niedermeier, M.; Frühauf, A.; Kopp, M. Intention to Engage in Mountain Sport During the Summer Season in Climate Change Affected Environments. Front. Public Health 2022, 10, 828405. [Google Scholar] [CrossRef]
- Habelt, L.; Kemmler, G.; Defrancesco, M.; Spanier, B.; Henningsen, P.; Halle, M.; Sperner-Unterweger, B.; Hüfner, K. Why do we climb mountains? An exploration of features of behavioural addiction in mountaineering and the association with stress-related psychiatric disorders. Eur. Arch. Psychiatry Clin. Neurosci. 2022, 273, 639–647. [Google Scholar] [CrossRef]
- Salovey, P.; Mayer, J.D. Emotional intelligence. Imagin. Cogn. Personal. 1990, 9, 185–211. [Google Scholar] [CrossRef]
- Petrides, K.V.; Furnham, A. Trait emotional intelligence: Psychometric investigation with reference to established trait taxonomies. Eur. J. Personal. 2001, 15, 425–448. [Google Scholar] [CrossRef]
- Mayer, J.D.; Salovey, P. What is emotional intelligence? In Emotional Development and Emotional Intelligence: Implications for Educators; Salovey, P., Sluyter, D., Eds.; Basic Books: New York, NY, USA, 1997; pp. 3–31. [Google Scholar]
- Petrides, K.V.; Frederickson, N.; Furnham, A. The Role of Trait Emotional Intelligence in Academic Performance and Deviant Behavior at School. Personal. Individ. Differ. 2004, 36, 277–293. [Google Scholar] [CrossRef]
- Castaneir, C.; Le Scanff, C.; Woodman, T. Mountaineering as affect regulation: The moderating role of self-regulation strategies. Anxiety Stress Coping 2011, 24, 75–89. [Google Scholar] [CrossRef] [PubMed][Green Version]
- Castro-Sánchez, M.; Lara-Sánchez, A.J.; Zurita-Ortega, F.; Chacón-Cuberos, R. Motivation, Anxiety, and Emotional Intelligence Are Associated with the Practice of Contact and Non-Contact Sports: An Explanatory Model. Sustainability 2019, 11, 4256. [Google Scholar] [CrossRef]
- Molero, D.; Belchi-Reyes, M.; Torres-Luque, G. Socio-emotional competences in mountain Sports. J. Sport Health Res. 2012, 4, 199–208. [Google Scholar]
- Nicolas, M.; Martinent, G.; Millet, G.; Bagneux, V.; Gaudino, M. Time courses of emotions experienced after a mountain ultra-marathon: Does emotional intelligence matter? J. Sport. Sci. 2019, 37, 1831–1839. [Google Scholar] [CrossRef]
- Garrido-Palomino, I.; España-Romero, V. Role of emotional intelligence on rock climbing performance. RICYDE Rev. Int. Cienc. Deporte 2019, 15, 284–294. [Google Scholar] [CrossRef]
- Laborde, S.; Dosseville, F.; Allen, M.S. Emotional intelligence in sport and exercise: A systematic review. Scand. J. Med. Sci. Sport. 2015, 26, 862–874. [Google Scholar] [CrossRef]
- Biswas-Diener, R. Wellbeing research needs more cultural approaches. Int. J. Wellbeing 2022, 12, 20–26. [Google Scholar] [CrossRef]
- Kahn, R.L.; Juster, F.T. Well–Being: Concepts and Measures. J. Soc. Issues 2002, 58, 627–644. [Google Scholar] [CrossRef]
- Kelley, C.; Mack, D.E.; Wilson, P.M. Does Physical Activity in Natural Outdoor Environments Improve Wellbeing? A Meta-Analysis. Sports 2022, 10, 103. [Google Scholar] [CrossRef] [PubMed]
- Triadó, C.; Villar, F.; Solé, C.; Osuna, M.J.; Pinazo, S. The meaning of grandparenthood: Do adolescent grandchildren perceive the relationship and role in the same way as their grandparents do? J. Intergenerational Relatsh. 2005, 3, 101–121. [Google Scholar] [CrossRef]
- Sánchez-Álvarez, N.; Extremera, N.; Fernández-Berrocal, P. The relation between emotional intelligence and subjective well-being: A meta-analytic investigation. J. Posit. Psychol. 2016, 11, 276–285. [Google Scholar] [CrossRef]
- Lahart, I.; Darcy, P.; Gidlow, C.; Calogiuri, G. The effects of green exercise on physical and mental wellbeing: A systematic review. Int. J. Environ. Res. Public Health 2019, 16, 1352. [Google Scholar] [CrossRef]
- Rogerson, M.; Wood, C.; Pretty, J.; Schoenmakers, P.; Bloomfield, D.; Barton, J. Regular doses of nature: The efficacy of green exercise interventions for mental wellbeing. Int. J. Environ. Res. Public Health 2020, 17, 1526. [Google Scholar] [CrossRef]
- Próchniak, P. Profiles of Wellbeing in Soft and Hard Mountain Hikers. Int. J. Environ. Res. Public Health 2022, 19, 7429. [Google Scholar] [CrossRef]
- Próchniak, P.; Próchniak, A. Future-Oriented Coping with Weather Stress among Mountain Hikers: Temperamental Personality Predictors and Profiles. Behav. Sci. 2021, 11, 15. [Google Scholar] [CrossRef]
- Frochot, I.; Elliot, S.; Kreziak, D. Digging deep into the experience—Flow and immersion patterns in a mountain holiday. Int. J. Cult. Tour. Hosp. Res. 2017, 11, 81–91. [Google Scholar] [CrossRef]
- Valladares, F. More biodiversity to improve our health: The benefits to human well-being of favouring functional and diverse ecosystems. Metode Sci. Stud. J. 2022, 13, 111–117. [Google Scholar] [CrossRef]
- Sandifera, P.A.; Sutton-Grierb, A.E.; Ward, B.P. Exploring connections among nature, biodiversity, ecosystem services, and human health and well-being: Opportunities to enhance health and biodiversity conservation. Ecosyst. Serv. 2015, 12, 1–15. [Google Scholar] [CrossRef]
- Schebella, M.F.; Weber, D.; Schultz, L.; Weinstein, P. The Wellbeing Benefits Associated with Perceived and Measured Biodiversity in Australian Urban Green Spaces. Sustainability 2019, 11, 802. [Google Scholar] [CrossRef]
- Engemann, K.; Pedersen, C.B.; Arge, L.; Tsirogiannis, C.; Mortensen, P.B.; Svenning, J. Residential green space in childhood is associated with lower risk of psychiatric disorders from adolescence into adulthood. Proc. Natl. Acad. Sci. USA 2019, 116, 5188–5193. [Google Scholar] [CrossRef] [PubMed]
- Cejudo, J.; López, M.L.; Rubio, M.J. Inteligencia emocional y resiliencia: Su influencia en la satisfacción con la vida de estudiantes universitarios. Anu. Psicol. 2016, 46, 51–57. [Google Scholar] [CrossRef]
- Gavín-Chocano, Ó.; García-Martínez, I.; Pérez-Navío, E.; Molero, D. Resilience as a mediating variable between emotional intelligence and optimism-pessimism among university students in Spanish universities. J. Furth. High. Educ. 2023, 47, 407–420. [Google Scholar] [CrossRef]
- Gavín-Chocano, Ó.; Molero, D. Predictive value of the Perceived Emotional Intelligence and Quality of Life against the Life Satisfaction on people with Intellectual Disability. Rev. Investig. Educ. 2020, 38, 131–148. [Google Scholar] [CrossRef]
- Kong, F.; Gong, X.; Sajjad, S.; Yang, K.; Zhao, J. How is emotional intelligence linked to life satisfaction? The mediating role of social support, positive affect and negative affect. J. Happiness Stud. 2019, 20, 2733–2745. [Google Scholar] [CrossRef]
- Limonero, J.T.; Tomás, J.; Fernández-Castro, J.; Gómez-Romero, M.J.; Ardilla-Herrero, A. Estrategias de afrontamiento resilientes y regulación emocional: Predictores de satisfacción con la vida. Behav. Psychol. 2012, 20, 183–196. [Google Scholar]
- Mérida-López, S.; Bakker, A.B.; Extremera, N. How does emotional intelligence help teachers to stay engaged? Cross-validation of a moderated mediation model. Personal. Individ. Differ. 2019, 151, 109393. [Google Scholar] [CrossRef]
- Guevara, R.M.; Moral-García, J.E.; Urchaga, J.D.; López-García, S. Relevant Factors in Adolescent Well-Being: Family and Parental Relationships. Int. J. Environ. Res. Public Health 2021, 18, 7666. [Google Scholar] [CrossRef]
- Baumsteiger, R.; Hoffmann, J.D.; Castillo-Gualda, R.; Brackett, M.A. Enhancing school climate through social and emotional learning: Effects of RULER in Mexican secondary schools. Learn. Environ. Res. 2022, 25, 465–483. [Google Scholar] [CrossRef]
- Brackett, M.A.; Bailey, C.S.; Hofmann, J.D.; Simmons, D.N. RULER: A theory-driven, systemic approach to social, emotional, and academic learning. Educ. Psychol. 2019, 54, 144–161. [Google Scholar] [CrossRef]
- Troy, A.S.; Mauss, I.B. Resilience in the face of stress: Emotion regulation as a protective factor. Resil. Ment. Health Chall. Across Lifesp. 2011, 1, 30–44. [Google Scholar] [CrossRef]
- Andrei, F.; Petrides, K.V. Trait emotional intelligence and somatic complaints with reference to positive and negative mood. Psihologija 2013, 46, 5–15. [Google Scholar] [CrossRef]
- Extremera, N.; Sánchez-Álvarez, N.; Rey, L. Pathways between ability emotional intelligence and subjective well-being: Bridging links through cognitive emotion regulation strategies. Sustainability 2020, 12, 2111. [Google Scholar] [CrossRef]
- Veloso-Besio, C.; Cuadra-Peralta, A.; Antezana-Saguez, I.; Avendaño-Robledo, R.; Fuentes-Soto, L. Relationship between Emotional Intelligence with Life Satisfaction, Subjective Happiness and Resilience in Special Education employees. Estud. Pedagógicos 2013, 39, 355–366. [Google Scholar] [CrossRef]
- Wagnild, G. A Review of the Resilience Scale. J. Nurs. Meas. 2009, 17, 105–113. [Google Scholar] [CrossRef]
- Sánchez-Teruel, D.; Robles-Bello, M.A. 14-item Resilience Scale (RS-14): Psychometric Properties of the Spanish Version. Rev. Iberoam. Diagnóstico Evaluación—Avaliação Psicológica 2015, 2, 103–113. Available online: https://www.redalyc.org/articulo.oa?id=459645432011 (accessed on 20 June 2023).
- Extremera, N.; Rey-Peña, L.; Sánchez-Álvarez, N. Validation of the Spanish version of the Wong Law emotional intelligence scale (WLEIS-S). Psicothema 2019, 31, 94–100. [Google Scholar] [CrossRef]
- Wong, C.S.; Law, K.S. The effects of leader and follower emotional intelligence on performance and attitude: An exploratory study. Leadersh. Quartely 2002, 13, 243–274. [Google Scholar] [CrossRef]
- Diener, E.; Emmons, R.; Larsen, R.J.; Griffin, S. The Satisfaction with Life Scale. J. Personal. Assess. 1985, 49, 71–75. [Google Scholar] [CrossRef] [PubMed]
- Vázquez, C.; Duque, A.; Hervás, G. Satisfaction with life scale in a representative sample of Spanish adults: Validation and normative data. Span. J. Psychol. 2013, 16, E82. [Google Scholar] [CrossRef] [PubMed]
- WMA. Declaration of Helsinki. Ethical Principles for Medical Research on Human Beings. In Proceedings of the 64th General Assembly, Fortaleza, Brazil, 27 October 2013; Available online: https://www.wma.net/wp-content/uploads/2016/11/DoH-Oct2013-JAMA.pdf (accessed on 21 April 2023).
- ALLEA. The European Code of Conduct for Research Integrity; All European Academies: Berlin, Germany, 2017; Available online: http://www.allea.org/wp-content/uploads/2017/05/ALLEA-European-Code-of-Conduct-for-Research-Integrity-2017.pdf (accessed on 28 April 2023).
- Kline, R. Principles and Practice of Structural Equation Modeling; Guilford Press: New York, NY, USA, 2015. [Google Scholar]
- Hair, J.F.; Sarstedt, M.; Ringle, C.M.; Gudergan, S.P.; Castillo-Apraiz, J.; Cepeda-Carrión, G.A.; Roldán, J.L. Manual Avanzado de Partial Least Squares Structural Equation Modeling (PLS-SEM); Omnia Science Scholar: Barcelona, Spain, 2021. [Google Scholar]
- Chin, W.W. Issues and opinion on structural equation modeling. MIS Q. 1998, 22, 7–16. Available online: http://www.jstor.org/stable/249674 (accessed on 22 June 2023).
- Chin, W.W. The partial least squares approach to structural equation modeling. In Modern Methods for Business Research; Marcoulides, G.A., Ed.; Psychology Press: New York, NY, USA, 2013. [Google Scholar]
- Becker, J.M.; Ringleb, C.M.; Sarstedtc, M. Estimating moderating effects in PLS-SEM and PLSc-SEM: Interaction term generation data treatment. J. Appl. Struct. Equ. Model. 2018, 2, 1–21. [Google Scholar] [CrossRef]
- Martínez-Ávila, M.; Fierro-Moreno, E. Application of the PLS-SEM technique in Knowledge Management: A practical technical approach. RIDE Rev. Iberoam. Para Investig. Desarro. Educ. 2018, 8, 130–164. [Google Scholar] [CrossRef]
- Ramírez-Asís, E.H.; Espinoza-Maguiña, M.R.; Esquivel-Infantes, S.M.; Naranjo-Toro, M.E. Emotional intelligence, competencies and performance of the university professor: Using the SEM-PLS partial least squares technique. Rev. Electrónica Interuniv. Form. Profr. 2020, 23, 99–114. [Google Scholar] [CrossRef]
- Muñoz-Galíndez, E.; Montes-Mora, S. Sitting volleybal: A sport that gives sense to the life. Educ. Física Cienc. 2017, 19, e019. [Google Scholar] [CrossRef][Green Version]
- Sahin, M.; Sagirkaya, A.; Lok, N.; BademlI, K.; Tav, K.H.; Lok, S. Evaluation of relationship between resilience and psysical activity levels of national sports. Ovidius Univ. Ann. Ser. Phys. Educ. Sport/Sci. Mov. Health 2017, 17, 470–474. [Google Scholar]
- Jaramillo-Moreno, R.A.; Rueda-Cantor, J.C. From Resilience to Transformation: A Review of Resilience in Sport. Diversitas 2021, 17, 97–121. [Google Scholar] [CrossRef]
- Bisquerra, R.; Pérez-González, J.C.; García-Navarro, E. Inteligencia Emocional en Educación; Síntesis: Madrid, Spain, 2015. [Google Scholar]
- Wagstaff, C.; Fletcher, D.; Hanton, S. Positive organizational psychology in sport: An ethnography of organizational functioning in a national sport organization. J. Appl. Sport Psychol. 2012, 24, 26–47. [Google Scholar] [CrossRef]
- Piepiora, P.; Bagińska, J.; Witkowski, K.; Nakonieczna, J.; Piepiora, Z. Comparison of personality differences of Polish mountaineers. Front. Psychol. 2023, 14, 1120238. [Google Scholar] [CrossRef] [PubMed]
- Schmitt, M.T.; Branscombe, N.R.; Kobrynowicz, D.; Owen, S. Perceiving discrimination against one’s gender group has different implications for well-being in women and men. Personal. Soc. Psychol. Bull. 2002, 28, 197–210. [Google Scholar] [CrossRef]
- Wulf, G.; Lewthwaite, R. Optimizing performance through intrinsic motivation and attention for learning: The OPTIMAL theory of motor learning. Psychon. Bull. Rev. 2016, 23, 1382–1414. [Google Scholar] [CrossRef] [PubMed]
- Piccoli, A.; Rossettini, G.; Cecchetto, S.; Viceconti, A.; Ristori, D.; Turolla, A.; Maselli, F.; Testa, M. Effect of Attentional Focus Instructions on Motor Learning and Performance of Patients with Central Nervous System and Musculoskeletal Disorders: A Systematic Review. J. Funct. Morphol. Kinesiol. 2018, 3, 40. [Google Scholar] [CrossRef] [PubMed]


| Variable | α | Composite Reliability Index (CFI) | Rho_A | Average Extracted Variance (AVE) |
|---|---|---|---|---|
| Acceptance of self and life (ASL) | 0.630 | 0.801 | 0.686 | 0.576 |
| Appraisal of one’s own emotions (SEA) | 0.869 | 0.912 | 0.877 | 0.723 |
| Appraisal of others’ emotions (OEA) | 0.833 | 0.890 | 0.846 | 0.669 |
| Life satisfaction (LS) | 0.897 | 0.925 | 0.909 | 0.714 |
| Personal competence (PC) | 0.900 | 0.917 | 0.905 | 0.501 |
| Regulation of emotion (ROE) | 0.689 | 0.810 | 0.715 | 0.519 |
| Use of emotion (UOE) | 0.856 | 0.904 | 0.878 | 0.704 |
| Variable | 1 | 2 | 3 | 4 | 5 | 6 | 7 |
|---|---|---|---|---|---|---|---|
| 1. Acceptance of self and life (ASL) | 0.759 | ||||||
| 2. Appraisal of one’s own emotions (SEA) | 0.533 | 0.850 | |||||
| 3. Appraisal of others’ emotions (OEA) | 0.301 | 0.435 | 0.818 | ||||
| 4. Life satisfaction (LS) | 0.558 | 0.454 | 0.304 | 0.845 | |||
| 5. Personal competence (PC) | 0.702 | 0.578 | 0.447 | 0.628 | 0.708 | ||
| 6. Regulation of emotion (ROE) | 0.628 | 0.853 | 0.593 | 0.529 | 0.714 | 0.721 | |
| 7. Use of emotion (UOE) | 0.641 | 0.503 | 0.312 | 0.520 | 0.692 | 0.755 | 0.839 |
| Variable | Acceptance of Self and Life | Appraisal of One’s Own Emotions | Appraisal of Others’ Emotions | Life Satisfaction | Personal Competence | Regulation of Emotion | Use of Emotion |
|---|---|---|---|---|---|---|---|
| ASL 12 | 0.718 | 0.356 | 0.175 | 0.345 | 0.434 | 0.373 | 0.328 |
| ASL 13 | 0.875 | 0.504 | 0.249 | 0.543 | 0.663 | 0.598 | 0.614 |
| ASL 14 | 0.668 | 0.326 | 0.259 | 0.344 | 0.463 | 0.420 | 0.472 |
| SEA 1 | 0.423 | 0.851 | 0.365 | 0.361 | 0.469 | 0.655 | 0.405 |
| SEA 2 | 0.503 | 0.906 | 0.381 | 0.403 | 0.523 | 0.795 | 0.465 |
| SEA 3 | 0.483 | 0.897 | 0.388 | 0.404 | 0.506 | 0.718 | 0.444 |
| SEA 4 | 0.394 | 0.735 | 0.342 | 0.373 | 0.465 | 0.729 | 0.391 |
| OEA 5 | 0.251 | 0.353 | 0.797 | 0.279 | 0.360 | 0.484 | 0.271 |
| OEA 6 | 0.245 | 0.355 | 0.863 | 0.236 | 0.384 | 0.565 | 0.259 |
| OEA 7 | 0.181 | 0.299 | 0.727 | 0.188 | 0.306 | 0.364 | 0.200 |
| OEA8 | 0.296 | 0.408 | 0.877 | 0.283 | 0.405 | 0.511 | 0.285 |
| LS 1 | 0.531 | 0.451 | 0.289 | 0.928 | 0.576 | 0.518 | 0.500 |
| LS 2 | 0.436 | 0.353 | 0.232 | 0.810 | 0.485 | 0.403 | 0.383 |
| LS 3 | 0.532 | 0.450 | 0.291 | 0.927 | 0.576 | 0.517 | 0.500 |
| LS 4 | 0.457 | 0.359 | 0.250 | 0.834 | 0.560 | 0.437 | 0.450 |
| LS 5 | 0.383 | 0.281 | 0.211 | 0.705 | 0.441 | 0.338 | 0.342 |
| PC 1 | 0.436 | 0.381 | 0.330 | 0.461 | 0.714 | 0.475 | 0.438 |
| PC 2 | 0.492 | 0.380 | 0.304 | 0.531 | 0.717 | 0.487 | 0.520 |
| PC 3 | 0.446 | 0.354 | 0.348 | 0.415 | 0.693 | 0.475 | 0.474 |
| PC 4 | 0.518 | 0.424 | 0.329 | 0.457 | 0.782 | 0.549 | 0.556 |
| PC 5 | 0.413 | 0.353 | 0.299 | 0.352 | 0.645 | 0.458 | 0.447 |
| PC 6 | 0.468 | 0.410 | 0.353 | 0.365 | 0.677 | 0.495 | 0.487 |
| PC 7 | 0.401 | 0.388 | 0.298 | 0.373 | 0.614 | 0.449 | 0.382 |
| PC 8 | 0.670 | 0.495 | 0.272 | 0.512 | 0.781 | 0.611 | 0.641 |
| PC 9 | 0.440 | 0.361 | 0.354 | 0.313 | 0.666 | 0.457 | 0.420 |
| PC 10 | 0.539 | 0.456 | 0.294 | 0.576 | 0.689 | 0.512 | 0.460 |
| PC 11 | 0.574 | 0.469 | 0.337 | 0.471 | 0.787 | 0.559 | 0.508 |
| ROE 13 | 0.502 | 0.605 | 0.380 | 0.403 | 0.522 | 0.795 | 0.464 |
| ROE 14 | 0.395 | 0.730 | 0.343 | 0.373 | 0.465 | 0.735 | 0.391 |
| ROE 15 | 0.245 | 0.354 | 0.565 | 0.236 | 0.384 | 0.862 | 0.259 |
| ROE 16 | 0.593 | 0.467 | 0.281 | 0.470 | 0.639 | 0.909 | 0.707 |
| UOE 9 | 0.391 | 0.326 | 0.270 | 0.353 | 0.467 | 0.465 | 0.692 |
| UOE 10 | 0.546 | 0.410 | 0.243 | 0.440 | 0.568 | 0.567 | 0.831 |
| UOE 11 | 0.593 | 0.468 | 0.281 | 0.471 | 0.640 | 0.770 | 0.910 |
| UOE 12 | 0.594 | 0.467 | 0.263 | 0.469 | 0.629 | 0.694 | 0.904 |
| Relationship Between Variables | β | SD | t | p |
|---|---|---|---|---|
| Acceptance of self and life (ASL) -> Life satisfaction (LS) | 230 | 0.018 | 13.065 | *** |
| Appraisal of one’s own emotions (SEA) -> Acceptance of self and life (ASL) | 0.149 | 0.016 | 9.489 | *** |
| Appraisal of one’s own emotions (SEA) -> Personal competence (PC) | 0.161 | 0.023 | 7.152 | *** |
| Appraisal of others’ emotions (OEA) -> Personal competence (PC) | 0.149 | 0.014 | 10.784 | *** |
| Personal competence (PC) -> Acceptance of self and life (ASL) | 0.430 | 0.017 | 24.970 | *** |
| Personal competence (PC) -> Life satisfaction (LS) | 0.466 | 0.016 | 29.078 | *** |
| Regulation of emotion (ROE) -> Personal competence (PC) | 0.144 | 0.035 | 4.155 | *** |
| Use of emotion (UOE) -> Acceptance of self and life (ASL) | 0.268 | 0.017 | 15.520 | *** |
| Use of emotion (UOE) -> Personal competence (PC) | 0.455 | 0.019 | 23.397 | *** |
Disclaimer/Publisher’s Note: The statements, opinions and data contained in all publications are solely those of the individual author(s) and contributor(s) and not of MDPI and/or the editor(s). MDPI and/or the editor(s) disclaim responsibility for any injury to people or property resulting from any ideas, methods, instructions or products referred to in the content. |
© 2023 by the authors. Licensee MDPI, Basel, Switzerland. This article is an open access article distributed under the terms and conditions of the Creative Commons Attribution (CC BY) license (https://creativecommons.org/licenses/by/4.0/).
Share and Cite
Sanz-Junoy, G.; Gavín-Chocano, Ó.; Ubago-Jiménez, J.L.; Molero, D. Differential Magnitude of Resilience between Emotional Intelligence and Life Satisfaction in Mountain Sports Athletes. Int. J. Environ. Res. Public Health 2023, 20, 6525. https://doi.org/10.3390/ijerph20156525
Sanz-Junoy G, Gavín-Chocano Ó, Ubago-Jiménez JL, Molero D. Differential Magnitude of Resilience between Emotional Intelligence and Life Satisfaction in Mountain Sports Athletes. International Journal of Environmental Research and Public Health. 2023; 20(15):6525. https://doi.org/10.3390/ijerph20156525
Chicago/Turabian StyleSanz-Junoy, Guillermo, Óscar Gavín-Chocano, José L. Ubago-Jiménez, and David Molero. 2023. "Differential Magnitude of Resilience between Emotional Intelligence and Life Satisfaction in Mountain Sports Athletes" International Journal of Environmental Research and Public Health 20, no. 15: 6525. https://doi.org/10.3390/ijerph20156525
APA StyleSanz-Junoy, G., Gavín-Chocano, Ó., Ubago-Jiménez, J. L., & Molero, D. (2023). Differential Magnitude of Resilience between Emotional Intelligence and Life Satisfaction in Mountain Sports Athletes. International Journal of Environmental Research and Public Health, 20(15), 6525. https://doi.org/10.3390/ijerph20156525

