A Socioecological Perspective of How Physical Activity and Sedentary Behaviour at Home Changed during the First Lockdown of COVID-19 Restrictions: The HomeSPACE Project
Abstract
:1. Introduction
2. Materials and Methods
2.1. Study Design and Participants
2.2. Data Collection
2.3. Data Analysis
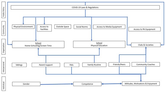
3. Results
3.1. Socioecological Model
3.1.1. Individual Level
Gender
“I’m a teacher in secondary school and I find it really annoying and even seeing my son like they’ll go to the beach now and they’ll all take a ball…and then make up games…whereas the girls don’t.”(Mother, High SES)
Competence
“Yeah, I suppose, sport is his passion as much as anything. And that’s what he does excel at in he’s very good and he gets a lot of enjoyment…so that’s kind of a bit motivator for him.”(Mother, High SES)
Attitudes, Motivation and Enjoyment
“Wanting to like exercise and stuff it makes me happier in general.”(Girl, Aged 12, High SES)
“Well, it’s mostly just things I like to do so. I quite like to run around in the park and play with my dad and brother. And then if it’s anything to do with like I like going to like public pools and splashing about there. I like going to the beach as well just jumping in the sea.”(Boy, Aged 12, High SES)
“I just love doing sports and it keeps me active all the time.”(Boy, Aged 12, Low SES)
“Well, I’ve set myself a goal in running and so that that keeps me active. Yeah, I like setting myself goals so that helps to motivate.”(Boy, Aged 15, Medium SES)
3.1.2. Interpersonal Level
Siblings
“With brother and sister like they always find to do things or just even like jumping with each other.”(Mother, Low SES)
“Yeah, I would probably mess around the house with my brother for a bit and play some sports in the back garden sometimes.”(Boy, Aged 13, Medium SES)
“Yeah, we played a lot more [with my siblings] because one of them was in uni [university] but has now moved back so we played with him more.”(Boy, Aged 13, High SES)
Parental Support
“So, she had to go and measure how far she can run or something. So my husband and I went to the park to do that.”(Mother, Low SES)
“So anytime we could get him off the games and out into the garden or at least you know outside we would do.”(Mother, High SES)
“And sometimes I’d complain to my mom that I was bored, and she would tell me to go for a run.”(Boy, Aged 13, Low SES)
“Our mom and dad tried to get us out all time.”(Boy, Aged 13, High SES)
Pets
“Well, my neighbours got a new puppy, so I’d go out and play a lot.”(Girl, Aged 12, High SES)
“Yeah, exactly and he did play an awful lot with the dog, poor dog is exhausted you know he was in the garden. He’s had enough now it’s all that kind of thing that they do constantly. I’d say…the dog’s been a big source of company and exercise for him as well.”(Mother, High SES)
“I’ve got a Yorkshire Terrier and she loves him, completely adores him so it’d be something that…you know she’ll take him you know for walks. That was something that motivates her.”(Mother, Low SES)
“And so, we were using more leaving the house as sort of the reason for physical activity. We…had the dog that we had to walk him. So that was a good excuse to get out and get some exercise.”(Mother, High SES)
Friends and Peer Influence
“Yeah, like, mainly because I think one of the reasons was because I couldn’t see my friends in the day I play Xbox with them.”(Boy, Aged 13, High SES)
“I felt like I was missing out because I wasn’t playing [online] with them. I felt like I was missing out and stuff so I got more like I wanted to stay home.”(Boy, Aged 13, High SES)
“I think he spends more time on screen because his friends are on screen as well.”(Father, High SES)
Community Coaches
“Well, our coach had the idea and whoever did the most of one type of skill would get a prize or something. And things like different types of tricks. And so, we had like a week or so to do it. And then we put in our scores and then whoever did a certain amount would be put in their name would be put in a hat. And then he would pick out a random name they would get the prize.”(Boy, Aged 12, High SES)
Family Routine
“No, my mom woke me at the same time I would normally.”(Girl, Aged 12, High SES)
“Yes, more structure to the day, like times mattered [pre-pandemic] whereas in lockdown it was just like another day.”(Mother, High SES)
“Once we got into a routine, he did it without too much moaning.”(Father, High SES)
“At the start of lockdown, we tried to get them into some kind of routine.”(Mother, High SES)
3.1.3. Organisational Level
Schools
Home Schooling and Screen Time
“All of her education was done through the laptop and the school were pretty good actually maintaining a regular school day.”(Father, High SES)
“When I was doing my work, I would mostly be on the screen.”(Boy, Aged 13, High SES)
“And so, I suppose [screen time] has probably gone up but I think his generally screen use has just gone up anyway because he’s doing a lot of learning online.”(Mother, High SES)
“I think it’s [screen time] gone higher since the lockdown because it’s been a lot of online training with school and she’s been there since the time that schools open at eight o’clock…until about possibly three, four in the afternoon you know, she’s, they’ve been doing, sending a lot of homework. So, she’s been on the screen, more than before. And it’s because of this, the lockdown.”(Mother, Low SES)
Physical Education (PE)
“They tend to have a timetable which is one kind of subject a day and it was like one was humanities, one was science, one was maths, English and then I think like arts and crafts type thing. So no, no physical activity included.”(Mother, High SES)
“I’m not aware of him having, I think he had some kind of theoretical stuff to do. But I was never aware of any practical stuff.”(Mother, High SES)
“Yeah, she had P.E homework, but it wasn’t anything to do with physical activity and was just quizzes.”(Mother, Medium SES)
“Yes, they did. XXXX had whenever she should have had PE there was an hours worth of things in there, yoga and some exercises to home. XXXX also had a similar thing he had things to do you know that list of different YouTube videos to watch that they work out to.”(Father, High SES)
“I think it was there was more theory involved, but there was also, I know there was a couple of things. She was told to do. And she said she didn’t have the equipment so she’d kind of substitute did it for the trampoline or cycling or something that she skateboarding. She was still doing some form of physical exercise.”(Mother, High SES)
Clubs and Societies
“We had to walk to Scotland or something that the team had to go to Scotland…everybody had to do so many miles or kilometres and but of course XXXX only did what he was supposed to do he didn’t do very much more.”(Mother, Low SES)
3.1.4. Community Level
Physical Environment
“So, we go on lots of family walks, I would go walking with them or XXXX would take him walking and when the five-mile restriction was in we couldn’t go anywhere. It was lots of walks from the house”(Mother, Medium SES)
“There was no traffic, we were able to walk along the road it was so lush, so so lovely. And she actually blossomed during that time, because no peer pressure, can do whatever she wanted it was really lovely. So, when you know in terms of making a difference. Yeah, we’d always make sure that we would do something nice on the weekend that we’d go for a big walk.”(Mother, High SES)
Access to Facilities
“The only problem was when it was raining, we couldn’t go to like places like the LC2 or Limitless which made us sit more.”(Boy, Aged 12, High SES)
Weather
“Definitely the weather, I won’t go out if it’s like raining or anything. I, even if it’s sometimes too cold. I don’t wanna go out because I can’t deal with it.”(Girl, Aged 12, High SES)
“If it’s sunny outside then we are normally always outside.”(Girl, Aged 12, Medium SES)
Outside Space
“And there’s not really space outside in my garden to do any like sports, because it’s quite a small garden.”(Girl, Aged 13, Low SES)
“Well, I’ve definitely been going for runs around where I live and maybe going on more walks as a family. And playing in the back garden more than I was before.”(Girl, Aged 13, High SES)
Social Norms
“Yeah [I’ve had more time]. I wouldn’t really be messing around the house with my brother as much as I wouldn’t have time like that.”(Boy, Aged 13, Medium SES)
“Yeah, the actual time together as a family. Is a lot more limited. So the older ones have been moaning that we’ve done more in terms of going out for walks than we did before, just because we’ve got time in an evening, whereas normally you wouldn’t have it.”(Mother, High SES)
“And during the week [pre-lockdown] he would never have the computer on he would never have time to go on the computer.”(Mother, High SES)
“We also go on the trampoline a lot more because I wasn’t doing work all day.”(Boy, Aged 13, High SES)
Availability of and Access to Equipment
PA Equipment
“Paddling pool was up, she’d go out on her own. And play on that and jump on the trampoline.”(Mother, High SES)
“Yeah, and he has a trampoline, so he went on the trampoline. And also, he has a push up bar and pull up bar and he also likes a little bit of ball play as well.”(Mother, Low SES)
“And in the lounge where I know it’s a random place to have it but we got them out at the start of COVID, they were pushed to one side in the conservatory till then there’s a sit up hubs crunchy thing and a stepper of sorts. And again, you walk in and quite happily finding watching TV whilst on the stepper.”(Father, High SES)
“Only really that we had more of the exercise equipment out.”(Father, High SES)
Media Equipment
“XXXX had a laptop bought for because we didn’t have enough equipment to use.”(Mother, High SES)
“New TV we bought when we were in lockdown because they both wanted to watch their own TV programmes and there was a bit… fighting so at the beginning of lockdown we bought a telly.”(Mother, Low SES)
“I mean we signed up to things like Netflix.”(Mother, High SES)
“We had to buy a new laptop because XXXX was at a stage where she was using my laptop.”(Mother, High SES)
3.1.5. Policy Level
“Before COVID restrictions. I was doing clubs in I went to Ju Jit Su and I was looking for an acting club to do but I can’t do them now because it’s very full contact.”(Girl, Aged 11, High SES)
“She does do Guides so she’s involved in Girl Guiding…but obviously that switch to Zoom at the moment. So again, it’s not as physically active as it normally would be.”(Mother, High SES)
4. Discussion
5. Conclusions
Author Contributions
Funding
Institutional Review Board Statement
Informed Consent Statement
Data Availability Statement
Acknowledgments
Conflicts of Interest
References
- Matz, C.J.; Stieb, D.M.; Davis, K.; Egyed, M.; Rose, A.; Chou, B.; Brion, O. Effects of age, season, gender and urban-rural status on time-activity: Canadian human activity pattern survey 2 (CHAPS 2). Int. J. Environ. Res. Public Health 2014, 11, 2108–2124. [Google Scholar] [CrossRef] [PubMed] [Green Version]
- Biddle, S.J.H.; Marshall, S.J.; Gorely, T.; Cameron, N. Temporal and environmental patterns of sedentary and active behaviors during adolescents’ leisure time. Int. J. Behav. Med. 2009, 16, 278–286. [Google Scholar] [CrossRef] [PubMed]
- WHO. Burden: Mortality, Morbidity and Risk Factors This; NCD Report; World Health Organisation: Geneva, Switzerland, 2010; pp. 9–31.
- Brown, T.; Moore, T.H.; Hooper, L.; Gao, Y.; Zayegh, A.; Ijaz, S.; Elwenspoek, M.; Foxen, S.C.; Magee, L.; O’Malley, C.; et al. Interventions for preventing obesity in children. Cochrane Database Syst. Rev. 2019, 2019, CD001871. [Google Scholar] [CrossRef] [PubMed] [Green Version]
- Habib, S.H.; Saha, S. Burden of non-communicable disease: Global overview. Diabetes Metab. Syndr. Clin. Res. Rev. 2010, 4, 41–47. [Google Scholar] [CrossRef]
- Granich, J.; Rosenberg, M.; Knuiman, M.; Timperio, A. Understanding children’s sedentary behaviour: A qualitative study of the family home environment. Health Educ. Res. 2010, 25, 199–210. [Google Scholar] [CrossRef] [PubMed] [Green Version]
- WHO. WHO Guidelines on Physical Activity and Sedentary Behaviour; World Health Organisation: Geneva, Switzerland, 2020.
- Sport England. Active Lives Children and Young People Survey. Available online: https://sportengland-production-files.s3.eu-west-2.amazonaws.com/s3fs-public/2021-01/ActiveLivesChildrenSurveyAcademicYear19-20report.pdf?VersionId=4Ti_0V0m9sYy5HwQjSiJN7Xj.VInpjV6 (accessed on 28 December 2019).
- Dunton, G.F.; Do, B.; Wang, S.D. Early effects of the COVID-19 pandemic on physical activity and sedentary behavior in children living in the U.S. BMC Public Health. 2020, 20, 1351. [Google Scholar] [CrossRef]
- Ten Velde, G.; Lubrecht, J.; Arayess, L.; van Loo, C.; Hesselink, M.; Reijnders, D.; Vreugdenhil, A. Physical activity behaviour and screen time in Dutch children during the COVID-19 pandemic: Pre-, during- and post-school closures. Pediatr. Obes. 2021, 16, e12779. [Google Scholar] [CrossRef]
- Pépin, J.L.; Bruno, R.M.; Yang, R.-Y.; Vercamer, V.; Jouhaud, P.; Escourrou, P.; Boutouyrie, P. Wearable activity trackers for monitoring adherence to home confinement during the COVID-19 pandemic worldwide: Data aggregation and analysis. J. Med. Internet. Res. 2020, 22, e19787. [Google Scholar] [CrossRef]
- Sallis, R.; Young, D.R.; Tartof, S.Y.; Sallis, J.F.; Sall, J.; Li, Q.; Smith, G.N.; Cohen, D.A. Physical inactivity is associated with a higher risk for severe COVID-19 outcomes: A study in 48,440 adult patients. Br. J. Sports Med. 2021, 55, 1099–1105. [Google Scholar] [CrossRef]
- Schmidt, S.K.; Reinboth, M.S.; Resaland, G.K.; Bratland-Sanda, S. Changes in physical activity, physical fitness and well-being following a school-based health promotion program in a Norwegian region with a poor public health profile: A non-randomized controlled study in early adolescents. Int. J. Environ. Res. Public Health 2020, 17, 896. [Google Scholar] [CrossRef] [Green Version]
- Perez, D.; Thalken, J.K.; Ughelu, N.E.; Knight, C.J.; William, V. Nowhere to go: Parents’ descriptions of children’s physical activity during a global pandemic. Front. Public Health 2021, 9, 642932. [Google Scholar] [CrossRef] [PubMed]
- McCormack, G.R.; Doyle-Baker, P.K.; Petersen, J.A.; Ghoneim, D. Parent anxiety and perceptions of their child’s physical activity and sedentary behaviour during the COVID-19 pandemic in Canada. Prev. Med. Rep. 2020, 20, 101275. [Google Scholar] [CrossRef] [PubMed]
- Tandon, P.; Grow, H.M.; Couch, S.; Glanz, K.; Sallis, J.F.; Frank, L.D.; Saelens, B.E. Physical and social home environment in relation to children’s overall and home-based physical activity and sedentary time. Prev. Med. 2014, 66, 39–44. [Google Scholar] [CrossRef] [PubMed] [Green Version]
- Sheldrick, M.P.; Maitland, C.; Mackintosh, K.A.; Rosenberg, M.; Griffiths, L.J.; Fry, R.; Stratton, G. Associations between the home physical environment and children’s home-based physical activity and sitting. Int. J. Environ. Res. Public Health 2019, 16, 4178. [Google Scholar] [CrossRef] [PubMed] [Green Version]
- Maitland, C.; Stratton, G.; Foster, S.; Braham, R.; Rosenberg, M. The dynamic family home: A qualitative exploration of physical environmental influences on children’s sedentary behaviour and physical activity within the home space. Int. J. Behav. Nutr. Phys. Act. 2014, 11, 157. [Google Scholar] [CrossRef] [Green Version]
- Sallis, J.F.; Cervero, R.B.; Ascher, W.; Henderson, K.A.; Kraft, M.K.; Kerr, J. An ecological approach to creating active living communities. Annu. Rev. Public Health 2006, 27, 297–322. [Google Scholar] [CrossRef] [Green Version]
- Braun, V.; Clarke, V. Thematic Analysis: A Practical Guide; Sage Publication Ltd.: London, UK, 2022. [Google Scholar]
- Lincoln, Y.; Guba, E. Naturalistic Inquiry; Sage Publication Ltd.: Newbury Park, CA, USA, 1985. [Google Scholar]
- Gergen, K.J. Pursuing excellence in qualitative inquiry. Qual. Psychol. 2014, 1, 49–60. [Google Scholar] [CrossRef] [Green Version]
- O’Kane, S.M.; Lahart, I.M.; Gallagher, A.M.; Carlin, A.; Faulkner, M.; Jago, R.; Murphy, M.H. Changes in physical activity, sleep, mental health, and social media use during COVID-19 lockdown among adolescent girls: A mixed-methods study. J. Phys. Act. Health 2021, 18, 677–685. [Google Scholar] [CrossRef]
- Alonso-Martínez, A.M.; Ramírez-Vélez, R.; García-Alonso, Y.; Izquierdo, M.; García-Hermoso, A. Physical activity, sedentary behavior, sleep and self-regulation in spanish preschoolers during the COVID-19 lockdown. Int. J. Environ. Res. Public Health 2021, 18, 693. [Google Scholar] [CrossRef]
- Burkart, S.; Parker, H.; Weaver, R.G.; Beets, M.W.; Jones, A.; Adams, E.L.; Chaput, J.; Armstrong, B. Impact of the COVID-19 pandemic on elementary schoolers’ physical activity, sleep, screen time and diet: A quasi-experimental interrupted time series study. Pediatr. Obes. 2022, 17, e12846. [Google Scholar] [CrossRef]
- López-Bueno, R.; López-Sánchez, G.F.; Casajús, J.A.; Calatayud, J.; Tully, M.A.; Smith, L. Potential health-related behaviors for pre-school and school-aged children during COVID-19 lockdown: A narrative review. Prev. Med. 2021, 143, 106349. [Google Scholar] [CrossRef] [PubMed]
- Daw, J.; Margolis, R.; Verdery, A.M. Siblings, friends, course-mates, club-mates: How adolescent health behavior homophily varies by race, class, gender, and health status. Soc. Sci. Med. 2015, 125, 32–39. [Google Scholar] [CrossRef] [PubMed] [Green Version]
- Lee, R.L.T.; Lane, S.; Brown, G.; Leung, C.; Kwok, S.W.H.; Chan, S.W.C. Systematic review of the impact of unstructured play interventions to improve young children’s physical, social, and emotional wellbeing. Nurs. Health Sci. 2020, 22, 184–196. [Google Scholar] [CrossRef] [PubMed]
- Blazo, J.A.; Smith, A.L. A systematic review of siblings and physical activity experiences. Int. Rev. Sport Exerc. Psychol. 2018, 11, 122–159. [Google Scholar] [CrossRef]
- Brustad, R.J. The role of family in promoting physical activity. Pres. Counc. Phys. Fit. Sports Res. Dig. 2010, 10, 1–8. [Google Scholar]
- Bagley, S.; Salmon, J.; Crawford, D. Family structure and children’s television viewing and physical activity. Med. Sci. Sports Exerc. 2006, 38, 910–918. [Google Scholar] [CrossRef]
- Ebihara, O.; Ikeda, M.; Myiashita, M. Birth order and children’s socialization into sport. Int. Rev. Sociol. Sport 1981, 18, 69–90. [Google Scholar] [CrossRef]
- Eigenschenk, B.; Thomann, A.; McClure, M.; Davies, L.; Gregory, M.; Dettweiler, U.; Inglés, E. Benefits of outdoor sports for society. A systematic literature review and reflections on evidence. Int. J. Environ. Res. Public Health 2019, 16, 937. [Google Scholar] [CrossRef] [Green Version]
- Rowlands, A.V.; Pilgrim, E.L.; Eston, R.G. Patterns of habitual activity across weekdays and weekend days in 9-11-year-old children. Prev. Med. 2008, 46, 317–324. [Google Scholar] [CrossRef]
- Tanskey, L.A.; Goldberg, J.; Chui, K.; Must, A.; Sacheck, J. The State of the Summer: A Review of Child Summer Weight Gain and Efforts to Prevent It. Curr. Obes. Rep. 2018, 7, 112–121. [Google Scholar] [CrossRef]
- Valentini, N.C.; Logan, S.W.; Spessato, B.C.; de Souza, M.S.; Pereira, K.G.; Rudisill, M.E. Fundamental Motor Skills across Childhood: Age, Sex, and Competence Outcomes of Brazilian Children. J. Mot. Learn. Dev. 2016, 4, 16–36. [Google Scholar] [CrossRef]
- Hales, D.; Vaughn, A.E.; Mazzucca, S.; Bryant, M.J.; Tabak, R.G.; McWilliams, C.; Stevens, J.; Ward, D.S. Development of HomeSTEAD’s physical activity and screen time physical environment inventory. Int. J. Behav. Nutr. Phys. Act. 2013, 10, 132. [Google Scholar] [CrossRef] [PubMed] [Green Version]
- Sirard, J.R.; Laska, M.N.; Heitzler, C.D.; Farbakhsh, K.; Lytle, L.A. Physical Activity and Screen Time: Effects of the Physical Home Environment. Med. Sci. Sports Exerc. 2010, 42, 771. [Google Scholar] [CrossRef]

Publisher’s Note: MDPI stays neutral with regard to jurisdictional claims in published maps and institutional affiliations. |
© 2022 by the authors. Licensee MDPI, Basel, Switzerland. This article is an open access article distributed under the terms and conditions of the Creative Commons Attribution (CC BY) license (https://creativecommons.org/licenses/by/4.0/).
Share and Cite
Richards, A.B.; Minou, M.; Sheldrick, M.P.; Swindell, N.; Griffiths, L.J.; Hudson, J.; Stratton, G. A Socioecological Perspective of How Physical Activity and Sedentary Behaviour at Home Changed during the First Lockdown of COVID-19 Restrictions: The HomeSPACE Project. Int. J. Environ. Res. Public Health 2022, 19, 5070. https://doi.org/10.3390/ijerph19095070
Richards AB, Minou M, Sheldrick MP, Swindell N, Griffiths LJ, Hudson J, Stratton G. A Socioecological Perspective of How Physical Activity and Sedentary Behaviour at Home Changed during the First Lockdown of COVID-19 Restrictions: The HomeSPACE Project. International Journal of Environmental Research and Public Health. 2022; 19(9):5070. https://doi.org/10.3390/ijerph19095070
Chicago/Turabian StyleRichards, Amie B., Masoumeh Minou, Michael P. Sheldrick, Nils Swindell, Lucy J. Griffiths, Joanne Hudson, and Gareth Stratton. 2022. "A Socioecological Perspective of How Physical Activity and Sedentary Behaviour at Home Changed during the First Lockdown of COVID-19 Restrictions: The HomeSPACE Project" International Journal of Environmental Research and Public Health 19, no. 9: 5070. https://doi.org/10.3390/ijerph19095070
APA StyleRichards, A. B., Minou, M., Sheldrick, M. P., Swindell, N., Griffiths, L. J., Hudson, J., & Stratton, G. (2022). A Socioecological Perspective of How Physical Activity and Sedentary Behaviour at Home Changed during the First Lockdown of COVID-19 Restrictions: The HomeSPACE Project. International Journal of Environmental Research and Public Health, 19(9), 5070. https://doi.org/10.3390/ijerph19095070

