Basic Psychological Needs at Work: Their Relationship with Psychological Well-Being and Healthy Organisational Outcomes with a Gender Perspective
Abstract
:1. Introduction
2. Theoretical Framework
2.1. Basic Psychological Needs (BPN) and Well-Being
2.2. Well-Being and Healthy Organisational Outcomes
2.3. Basic Psychological Needs from a Gender Perspective
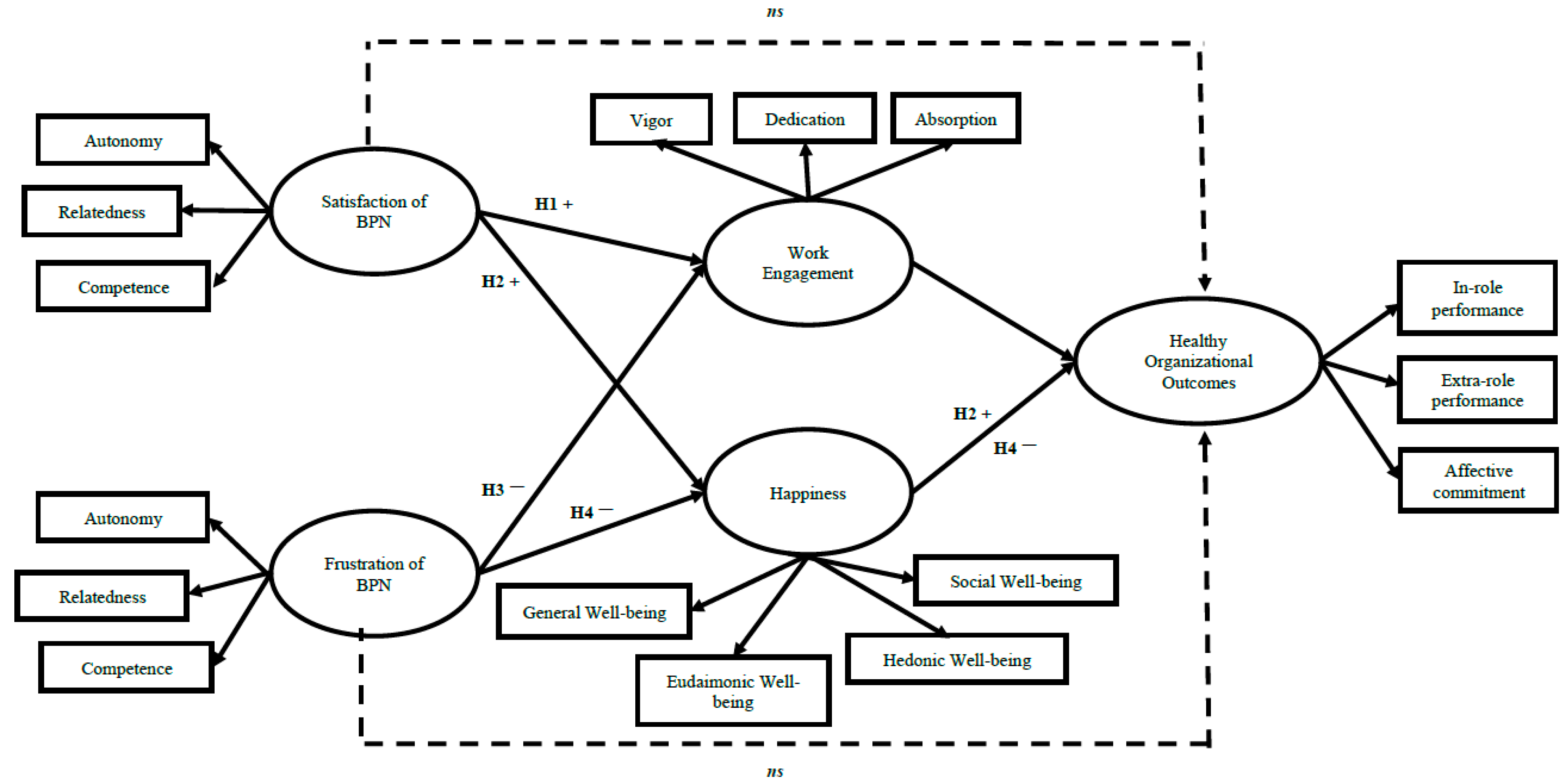
2.4. The Current Study
3. Materials and Methods
3.1. Participants
3.2. Measurement Instruments
3.3. Data Analyses
4. Results
4.1. Demographic and Descriptive Analyses and ANOVA
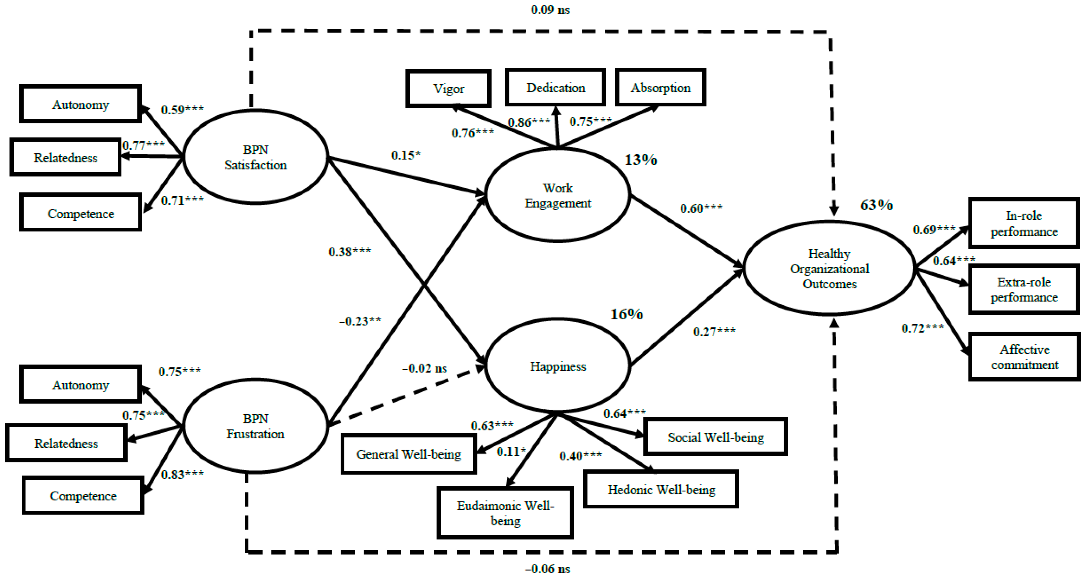
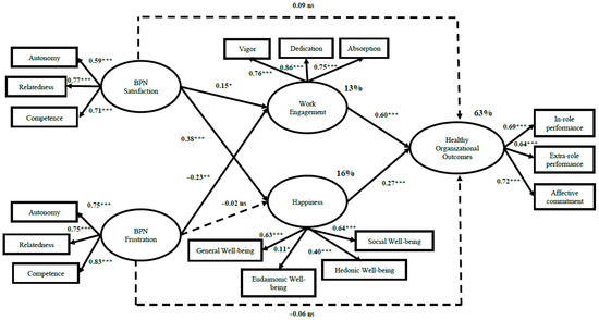
4.2. Model Fit: Structural Equation Modelling
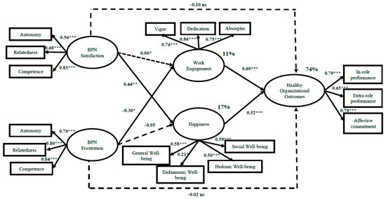
4.3. Model Fit: Multigroup Structural Equation Modelling by Gender
5. Discussion
6. Conclusions
6.1. Theoretical Implications
6.2. Practical Implications
6.3. Limitations and Research Directions
Author Contributions
Funding
Institutional Review Board Statement
Informed Consent Statement
Conflicts of Interest
References
- Vallerand, R.J.; Pelletier, L.G.; Koestner, R. Reflections on self-determination theory. Can. Psychol. Psychol. Can. 2008, 49, 257–262. [Google Scholar] [CrossRef]
- Arévalo, F.; Bardales, A.; García, G.; Huapaya, G. Teorías Conceptuales de Satisfacción Laboral. Repositorio de Tesis, Universidad Peruana Unión, Lima, Perú, 2008. [Google Scholar]
- Gagné, M.; Deci, E. Self-determination theory and work motivation. J. Organ. Behav. 2005, 26, 331–362. [Google Scholar] [CrossRef] [Green Version]
- Gil, A.; Jiménez, R.; Moreno, M.; García, L.; Moreno, B.; Del Villar, F. Análisis de la motivación intrínseca a través de las necesidades psicológicas básicas y la dimensión subjetiva de la toma de decisiones en jugadores de voleibol. Revista de Iberoamericana de Psicología del ejercicio y el deporte. 2009, 5, 29–44. [Google Scholar]
- Gómez-Rijo, A. Satisfacción de las necesidades psicológicas básicas en relación con la diversión y la desmotivación en las clases de educación física. Rev. De Investig. En Educ. 2013, 11, 77–85. [Google Scholar]
- Hernández-Andreo, L.; Gómez-López, M.; Gómez-Mármol, A.; García-Vélez, A.; Sánchez Alcaraz, B. Necesidades psicológicas básicas y creencias implícitas de habilidad en educación secundaria. Espiral Cuad. Profr. 2021, 14, 19–27. [Google Scholar] [CrossRef]
- Menéndez, J.; Fernández-Río, J.; Cecchini, J.; González-Villora, S. Acoso escolar, necesidades psicológicas básicas, responsabilidad con la vida: Relaciones y perfiles en adolescentes. An. Psicol. 2021, 37, 133–141. [Google Scholar] [CrossRef]
- Stover, J.; Bruno, F.; Uriel, F.; Fernández, M. Teoria de la Autodermnación: Una revisión teórica. Persectivas Psicol. Rev. Psicol. Cienc. Afines 2017, 14, 105–115. [Google Scholar]
- Vansteenkiste, M.; Ryan, R.M.; Soenens, B. Basic psychological need theory: Advancements, critical themes, and future directions. Motiv. Emot. 2020, 44, 1–31. [Google Scholar] [CrossRef] [Green Version]
- Campo-Moraga, S. Desde la felicidad al bienestar: Una mirada desde la psicología positiva. Rev. Reflexión E Investig. Educ. 2020, 31, 137–148. [Google Scholar]
- Gil, E.; Llorens, S.; Torrente, P. Compartiendo afectos positivos en el trabajo: El rol de la similitud en los equipos. Rev. Pensam. Psicológico 2015, 13, 93–103. [Google Scholar] [CrossRef] [Green Version]
- Ortega-Maldonado, A. Bienestar psicosocial en el trabajo y organizaciones saludables. Rev. Treb. Econ. I Soc. 2020, 96, 1–8. [Google Scholar]
- Sanín-Posada, A.; Salanova, M. Análisis psicométrico del authentic happiness inventory (AHI) en población trabajadora Colombiana. Rev. Interam. Psicol. Ocup. 2015, 34, 75–83. [Google Scholar] [CrossRef]
- Seligman, M.E. La Auténtica Felicidad; ZETA: Barcelona, Spain, 2011. [Google Scholar]
- Schaufeli, W.B.; Salanova, M.; González-Romá, V.; Bakker, A.B. The measurement of engagement and burnout: A two sample confirmatory factor analytic approach. J. Happiness Stud. 2002, 3, 71–92. [Google Scholar] [CrossRef]
- Marsollier, R. Burnout y Engagement en el análisis organizacional. Contribuciones y desafíos. Rev. Psicol. UNEMI 2021, 5, 62–71. [Google Scholar] [CrossRef]
- Peláez, M.J.; Coo, C.; Martínez, I.; Salanova, M. Development and validation of the coaching-based leadership scale and it relationship with psychological capital, work engagement, and performance. Curr. Psychol. 2021, 1–22. [Google Scholar] [CrossRef]
- Salanova, M.; Llorens, S.; Martínez, I.M. Organizaciones Saludables: Una Mirada Desde la Psicología Positiva.; Thomson Reuters Aranzadi: Pamplona, Spain, 2019. [Google Scholar]
- Salanova, M. Cultivar el bienestar organizacional (BO). Cap. Hum. 2020, 356, 8–11. [Google Scholar]
- Salanova, M.; Llorens, S.; Cifre, E.; Martínez, I.M. We need a HERO! towards a validation of the healthy & resilient organization (HERO) model. Group Organ. Manag. 2012, 37, 785–822. [Google Scholar]
- Deci, E.; Ryan, R. Instrinsic Motivation and Self-Determination in Human Behavior; Plenum: New York, NY, USA, 1985. [Google Scholar]
- Deci, E.; Ryan, R. Self-determination theory: A macrotheory of human motivation, development and health. Can. Psychol. 2008, 49, 183–185. [Google Scholar] [CrossRef] [Green Version]
- Ryan, R.M. Psychological needs and the facilitation of integrative processes. J. Personal. 1995, 63, 397–427. [Google Scholar] [CrossRef]
- Bernárdez, C. Satisfacción y Frustración de las Necesidades Psicológicas Básicas en el Trabajo en Profesores de Educación Física. Bachelor Thesis, Universidad Nacional del Mar de Plata, Mar del Plata, Argentina, 2020. [Google Scholar]
- Carmona-Halty, M.; Schaufeli, W.B.; Llorens, S.; Salanova, M. Satisfaction of basic psychologic needs leads to better academic performance via increased psychological capital: A three-wave longotudinal study among high school students. Front. Psychol. 2019, 10, 145–149. [Google Scholar] [CrossRef]
- Ryan, R.; Deci, E. La Teoría de la Autodeterminación y la facilitación de la motivación intrínseca, el desarrollo social y el bienestar. Am. Psychol. 2000, 55, 68–78. [Google Scholar] [CrossRef] [PubMed]
- Ellinger, J.; Mess, F.; Blaschke, S.; Mall, C. Health-related quality of life, motivational regulation and Basic Psychological Need Satisfaction in education outside the classroom: An explorative longitudinal pilot study. BMC Public Health 2022, 22, 49. [Google Scholar] [CrossRef] [PubMed]
- Fernández, I. Felicidad Organizacional. Como Construir Felicidad en el Trabajo; Penguin Random House: Santiago, Chile, 2016. [Google Scholar]
- Ho, H.; Kuvaas, B. Human Resource Management systems, employee well-being and firm performance from the mutual gains and critical perpectives: The well-being paradox. Hum. Resour. Manag. 2020, 59, 235–253. [Google Scholar] [CrossRef]
- Danna, K.; Griffin, R. Health and well-being in the worlplace: A review and synthesis of the literature. J. Manag. 1999, 25, 357–384. [Google Scholar]
- Salanova, M. Organizaciones saludables y desarrollo de recursos humanos. Rev. De Trab. Y Segur. Soc. 2009, 303, 179–214. [Google Scholar]
- Salanova, M. Organizaciones saludables, organizaciones resilientes. Gestión Práctica Riesgos Labor. 2009, 58, 18–23. [Google Scholar]
- Gil-Beltrán, E.; Llorens, S.; Salanova, M. Employees physical exercise, resources, engagement, and performance: A CHOOs-sectional study from HERO model. J. Work. Organ. Psychol. 2020, 36, 39–47. [Google Scholar] [CrossRef] [Green Version]
- Franco-Miranda, V.; Quiroz-González, E.; Castaño-González, E. J. Engagement en profesionales colombianos de la salud ¿Existen diferencias según el tipo de contrato? Rev. Virtual Univ. Católica Norte 2020, 60, 159–177. [Google Scholar] [CrossRef]
- Blasco-Giner, C.; Meneghel, I. El impacto de la creatividad en el tecnoflow: Como afecta a las creencias de eficacia y el engagement. Rev. Interam. Psicol. Ocup. 2019, 38, 9–25. [Google Scholar]
- Sonnentag, S.; Frese, M. Performance concepts and performance theory. In Psychological Management of Individual Performance; Sabine, S., Ed.; John Wiley & Sons: Hoboken, NJ, USA, 2002; pp. 3–26. [Google Scholar]
- Borman, W.; Motowidlo, S. Task performance and contextual performance: The meaning for personnel selection research. Hum. Perform. 1997, 10, 99–109. [Google Scholar] [CrossRef]
- Goodman, S.; Svyantek, D. Person organization fit and contextual performance: Do shared values matter. J. Vocat. Behav. 1999, 55, 254–275. [Google Scholar] [CrossRef]
- Sotelo, J. M. Factores de la teoría motivacional de Autodeterminación de Deci y Ryan presentes en la residencia Naval de Veracruz. Rev. Obs. Calasanz 2011, 2, 197–219. [Google Scholar]
- Cruz-Ortiz, V.; Salanova, M.; Martínez, I.M. Liderazgo tranformacional y desempeño grupal: Unidos por el engagement grupal. Rev. Psicol. Soc. 2013, 28, 183–196. [Google Scholar] [CrossRef] [Green Version]
- Pérez, E. La Confianza Horizontal y su Papel Mediador Entre el Liderazgo Transformacional y el Desempeño de los Colaboradores de un Banco—Chiclayo. Repositorio de Tesis USAT, Universidad Católica Santo Toribio de Mogroviejo, Chiclayo, Peru, 2020. [Google Scholar]
- Cooper-Hakim, A.; Viswesvaran, C. The construct of work commitment: Testing and integrative Framework. Psychol. Bull. 2005, 131, 241–259. [Google Scholar] [CrossRef] [PubMed]
- Meyer, J.; Allen, N. Testing the Side-Bet Theory of organizational commitment: Some methodological considerations. J. Appl. Psychol. 1984, 69, 372–378. [Google Scholar] [CrossRef]
- Mañas, M.A.; Salvador, C.; Boada, J.; González, E.; Agulló, E. La satisfacción y el bienestar psicológico como antecedentes del compromiso organizacional. Psicothema 2007, 19, 395–400. [Google Scholar]
- Dávila de León, C.; Jiménez, G. Sentido de pertenencia y compromiso organizacional: Predicción del bienestar. Rev. Psicol. 2014, 32, 271–302. [Google Scholar] [CrossRef]
- Wright, T.; Doherty, E. Organizational bahvior Rediscovers the role of emotional well-being. J. Organ. Behav. 1998, 19, 481–485. [Google Scholar] [CrossRef]
- Araya-Pizarro, S.; Díaz, K.; Rojas-Escobar, L. Compromiso organizacional de funcionarios de un colegio municipal chileno: Un análisis multidimensional según variables de caracterización. Propósitos Represent. 2020, 8, 428–444. [Google Scholar] [CrossRef]
- Hallberg, U.; Schaufeli, W. ‘Same same’: But different: Can work engagement be discriminated from job involvement and organizational commitment? Eur. J. Psychol. 2006, 11, 119–127. [Google Scholar] [CrossRef]
- Roa, D.; Avendaño Semma, S. Estado Actual de la Felicidad y su Relación con el Desempeño Laboral en Colaboradores de Seis Empresas de Ibagué; Repositorio Institucional Unibague: Ibagué, Colombia, 2020. [Google Scholar]
- Acosta-Antognoni, H.; Llorens, S.; Escaff, R.; Díaz-Muñoz, J.; Troncoso, S.; Salanova, M.; Sanhueza, J. ¿Confiar o no Confiar?: El rol mediador de la confianza entre el trabajo en equipo y el work engegament. Rev. Interam. Psicol. Ocup. 2019, 38, 85–99. [Google Scholar]
- Mullan, E.; Markland, D.; Ingledew, D.K. A graded conceptualisation of self-determination in the regulation of exercise behaviour: Development of a measure using confirmatory factor analytic procedures. Personal. Individ. Differ. 1997, 23, 745–752. [Google Scholar] [CrossRef]
- Guérin, E.; Bales, E.; Sweet, S.; Fortier, M. A meta-analysis of the influence of gender on self-determination theory’s motivational regulations for physical activity. Can. Psychol. 2012, 53, 291–300. [Google Scholar] [CrossRef] [Green Version]
- Sobieraj, S.; Krämer, N.C. The impacts of gender and subject on experience of competence and autonomy in STEM. Front. Psychol. 2019, 10, 1432. [Google Scholar] [CrossRef]
- Manzano-Sánchez, D.; Valero-Valenzuela, A.; Conde-Sánchez, A.; Chen, M.-Y. Applying the personal and social responsibility model-based program: Differences according to gender between basic psychological needs, motivation, life satisfaction and intention to be physically active. Int. J. Environ. Res. Public Health 2019, 16, 2326. [Google Scholar] [CrossRef] [Green Version]
- Buhr, E.E.; Daniels, L.M.; Goegan, L.D. Cognitive appraisals mediate relationships between two basic psychological needs and emotions in a massive open online course. Comput. Hum. Behav. 2019, 96, 85–94. [Google Scholar] [CrossRef]
- Ryan, R.M.; Deci, E. Teoría de la autodeterminación. In Enciclopedia de Investigación Sobre la Calidad de Vida y el Bienestar; Michalos, A.C., Ed.; Springer: Dordrecht, The Netherlands, 2014; pp. 5755–5760. [Google Scholar] [CrossRef]
- Gillet, N.; Fouquereau, E.; Forest, J.; Brunault, P.; Colombat, P. The impact of organizational factors on psychological needs and their relations with well-being. J. Bus. Psychol. 2012, 27, 437–450. [Google Scholar] [CrossRef]
- MacCallum, R.C.; Browne, M.W.; Sugawara, H.M. Power analysis and determination of sample size for covariance structure modeling. Psychol. Methods 1996, 2, 130–149. [Google Scholar] [CrossRef]
- Chen, B.; Van Assche, J.; Vansteenkiste, M.; Soenens, B.; Beyers, W. Does psychological need satisfaction matter when environmental or financial safety are at risk? J. Happiness Stud. 2015, 16, 745–766. [Google Scholar] [CrossRef] [Green Version]
- Hervás, G.; Vásquez, C. Construction and validation of a measure of integrative well-being in seven languages: The Pemberton Happiness Index. Health Qual. Life Outcomes 2013, 11, 66–78. [Google Scholar] [CrossRef] [Green Version]
- Allen, N.J.; Meyer, J.P. Affective, continuance, and normative commitment to the organization: An examination of constrict validity. J. Vocat. Behav. 1996, 49, 252–276. [Google Scholar] [CrossRef] [PubMed]
- Podsakoff, P.M.; MacKenzie, S.M.; Lee, J.; Podsakoff, N.P. Common method variance in behavioral research: A critical review of the literature and recommended remedies. J. Appl. Psychol. 2003, 88, 879–903. [Google Scholar] [CrossRef] [PubMed]
- Preacher, K.J.; Hayes, A.F. SPSS and SAS procedures for estimating indirect effects in simple mediation models. Behav. Res. Methods Instrum. Comput. 2004, 36, 717–731. [Google Scholar] [CrossRef] [PubMed] [Green Version]
- Browne, M.W.; Cudeck, R. Alternative ways of assessing model fit. In Testing Structural Equation Models; Bollen, K.A., Long, J.S., Eds.; Sage: Newbury Park, CA, USA, 1993; pp. 136–162. [Google Scholar]
- Hair, J.F.; Anderson, R.E.; Tatham, R.L.; Black, W. C. Análisis Multivariante; Prentice Hall: Hoboken, NJ, USA, 1999; Volume 491. [Google Scholar]
- Nunnally, J.C.; Bernstein, I. H. Psychometric Theory; McGraw-Hill: New York, NY, USA, 1994. [Google Scholar]
- Podsakoff, P.M.; MacKenzie, S.M.; Lee, J.; Podsakoff, N.P. Sources of method bias in social science research and recommendations on how to control it. Annu. Rev. Psychol. 2012, 63, 539–569. [Google Scholar] [CrossRef] [Green Version]
- Carhuajulca, A. Engagement y Factores Asociados: Una Revisión Sistemática, 2020; Repositorio Universidad César Vallejo: Trujillo, Perú, 2021. [Google Scholar]
- Zelenski, J.; Murphy, S.; Jenskins, D. The happy-productive worker thesis revisited. J. Happiness Stud. 2008, 9, 521–537. [Google Scholar] [CrossRef]
- Coo, C.; Salanova, M. Mindfulness can make you happy-and-productive: A mindfulness-controlled trial and its effects on happiness, work engagement and performance. J. Happiness Stud. 2018, 19, 1691–1711. [Google Scholar] [CrossRef]
- Pimentel, J. Some biases in likert scaling usage and its correction. Int. J. Sci. Basic Appl. Res. (IJSBAR) 2019, 45, 183–191. [Google Scholar]




| Variables | Demographic Information |
|---|---|
| Age range | 72% (408) aged 21–29; 19% (106) aged 30–39; 7% (30) aged 40–49; 2% (13) aged 50–60 |
| Type of contract | 92% (591) permanent contract; 3.7% (21) another types of contract; 2.1% (12) temporary contract |
| Tenure | 57.5% (325) one to five years; 14% (56) six to 10 years; 4.4% (24); 21 to 32 years; 2.9% (16) 16 to 20 years; 2.2% (12) 11 to 15 years. |
| Variables | Mean | Mean F | Mean M | SD | SD F | SD M | α | 2 | 3 | 4 | 5 | 6 | 7 | 8 | 9 | 10 | 11 | 12 | 13 |
|---|---|---|---|---|---|---|---|---|---|---|---|---|---|---|---|---|---|---|---|
| 1. Autonomy satisfaction | 4.94 | 5.00 | 4.82 | 1.22 | 1.15 | 1.23 | 0.70 | 0.51 *** | 0.57 *** | −0.34 *** | −0.27 *** | −0.34 *** | 0.23 *** | 0.33 *** | 0.33 *** | 0.39 *** | 0.30 *** | 0.18 *** | 0.34 *** |
| 2. Relatedness satisfaction | 5.19 | 5.27 | 5.14 | 1.10 | 1.04 | 1.03 | 0.70 | - | 0.64 *** | −0.35 *** | −0.43 *** | −0.35 *** | 0.22 *** | 0.28 *** | 0.22 *** | 0.31 *** | 0.22 *** | 0.20 *** | 0.29 *** |
| 3. Competence satisfaction | 5.52 | 5.53 | 5.54 | 0.95 | 0.94 | 0.93 | 0.82 | - | −0.34 *** | −0.46 *** | −0.45 *** | 0.16 *** | 0.23 *** | 0.23 *** | 0.35 *** | 0.17 *** | 0.16 *** | 0.25 *** | |
| 4. Autonomy frustration | 1.90 | 1.29 | 2.18 | 1.66 | 1.59 | 1.74 | 0.71 | - | 0.53 *** | 0.59 *** | −0.33 *** | −0.40 *** | −0.27 *** | −0.25 *** | −0.24 *** | −0.14 *** | −0.21 *** | ||
| 5. Relatedness frustration | 1.35 | 1.29 | 1.39 | 1.44 | 1.48 | 1.45 | 0.70 | - | 0.63 *** | −0.19 *** | −0.21 *** | −0.14 *** | −0.21 *** | −0.18 *** | −0.14 *** | −0.15 *** | |||
| 6. Competence frustration | 1.21 | 1.18 | 1.32 | 1.40 | 1.46 | 1.34 | 0.70 | - | −0.14 *** | −0.18 *** | −0.20 *** | −0.23 *** | −0.17 *** | −0.15 *** | −0.12 *** | ||||
| 7. Engagement: Vigor | 4.56 | 4.57 | 4.48 | 1.01 | 0.98 | 1.10 | 0.84 | - | 0.66 *** | 0.57 *** | 0.26 *** | 0.44 *** | 0.36 *** | 0.42 *** | |||||
| 8. Engagement: Dedication | 4.77 | 4.77 | 4.79 | 1.04 | 1.08 | 1.03 | 0.81 | - | 0.66 *** | 0.35 *** | 0.45 *** | 0.38 *** | 0.52 *** | ||||||
| 9. Engagement: Absorption | 4.26 | 4.28 | 4.30 | 1.18 | 1.23 | 1.10 | 0.72 | - | - | 0.37 *** | 0.33 *** | 0.31 *** | 0.51 *** | ||||||
| 10. Happiness | 8.12 | 8.15 | 7.91 | 1.40 | 1.36 | 1.56 | 0.83 | - | 0.27 *** | 0.25 *** | 0.38 *** | ||||||||
| 11. In-role performance | 4.64 | 4.64 | 4.72 | 1.04 | 0.99 | 1.07 | 0.82 | - | 0.56 *** | 0.44 *** | |||||||||
| 12. Extra-role performance | 4.81 | 4.81 | 4.77 | 1.03 | 1.02 | 1.01 | 0.78 | - | 0.43 *** | ||||||||||
| 13. Affective conmitment | 4.70 | 4.83 | 4.53 | 1.25 | 1.08 | 1.11 | 0.79 | - |
| Model | χ2 | gl | χ2/gl | p | RMSEA | CFI | NFI | IFI | AIC | HOELTER 0.01 | HOELTER 0.05 |
|---|---|---|---|---|---|---|---|---|---|---|---|
| M1 | 300.07 | 94 | 3.19 | 0.007 | 0.07 | 0.91 | 0.87 | 0.91 | 416.08 | 156 | 170 |
| MA | 467.31 | 96 | 4.87 | 0.000 | 0.09 | 0.83 | 0.80 | 0.84 | 579.31 | 102 | 112 |
Publisher’s Note: MDPI stays neutral with regard to jurisdictional claims in published maps and institutional affiliations. |
© 2022 by the authors. Licensee MDPI, Basel, Switzerland. This article is an open access article distributed under the terms and conditions of the Creative Commons Attribution (CC BY) license (https://creativecommons.org/licenses/by/4.0/).
Share and Cite
Gil-Flórez, A.; Llorens, S.; Acosta-Antognoni, H.; Salanova, M. Basic Psychological Needs at Work: Their Relationship with Psychological Well-Being and Healthy Organisational Outcomes with a Gender Perspective. Int. J. Environ. Res. Public Health 2022, 19, 3103. https://doi.org/10.3390/ijerph19053103
Gil-Flórez A, Llorens S, Acosta-Antognoni H, Salanova M. Basic Psychological Needs at Work: Their Relationship with Psychological Well-Being and Healthy Organisational Outcomes with a Gender Perspective. International Journal of Environmental Research and Public Health. 2022; 19(5):3103. https://doi.org/10.3390/ijerph19053103
Chicago/Turabian StyleGil-Flórez, Alexandra, Susana Llorens, Hedy Acosta-Antognoni, and Marisa Salanova. 2022. "Basic Psychological Needs at Work: Their Relationship with Psychological Well-Being and Healthy Organisational Outcomes with a Gender Perspective" International Journal of Environmental Research and Public Health 19, no. 5: 3103. https://doi.org/10.3390/ijerph19053103
APA StyleGil-Flórez, A., Llorens, S., Acosta-Antognoni, H., & Salanova, M. (2022). Basic Psychological Needs at Work: Their Relationship with Psychological Well-Being and Healthy Organisational Outcomes with a Gender Perspective. International Journal of Environmental Research and Public Health, 19(5), 3103. https://doi.org/10.3390/ijerph19053103

