Using a Combined Lean and Person-Centred Approach to Support the Resumption of Routine Hospital Activity following the First Wave of COVID-19
Abstract
1. Introduction
1.1. Background
1.2. Objective
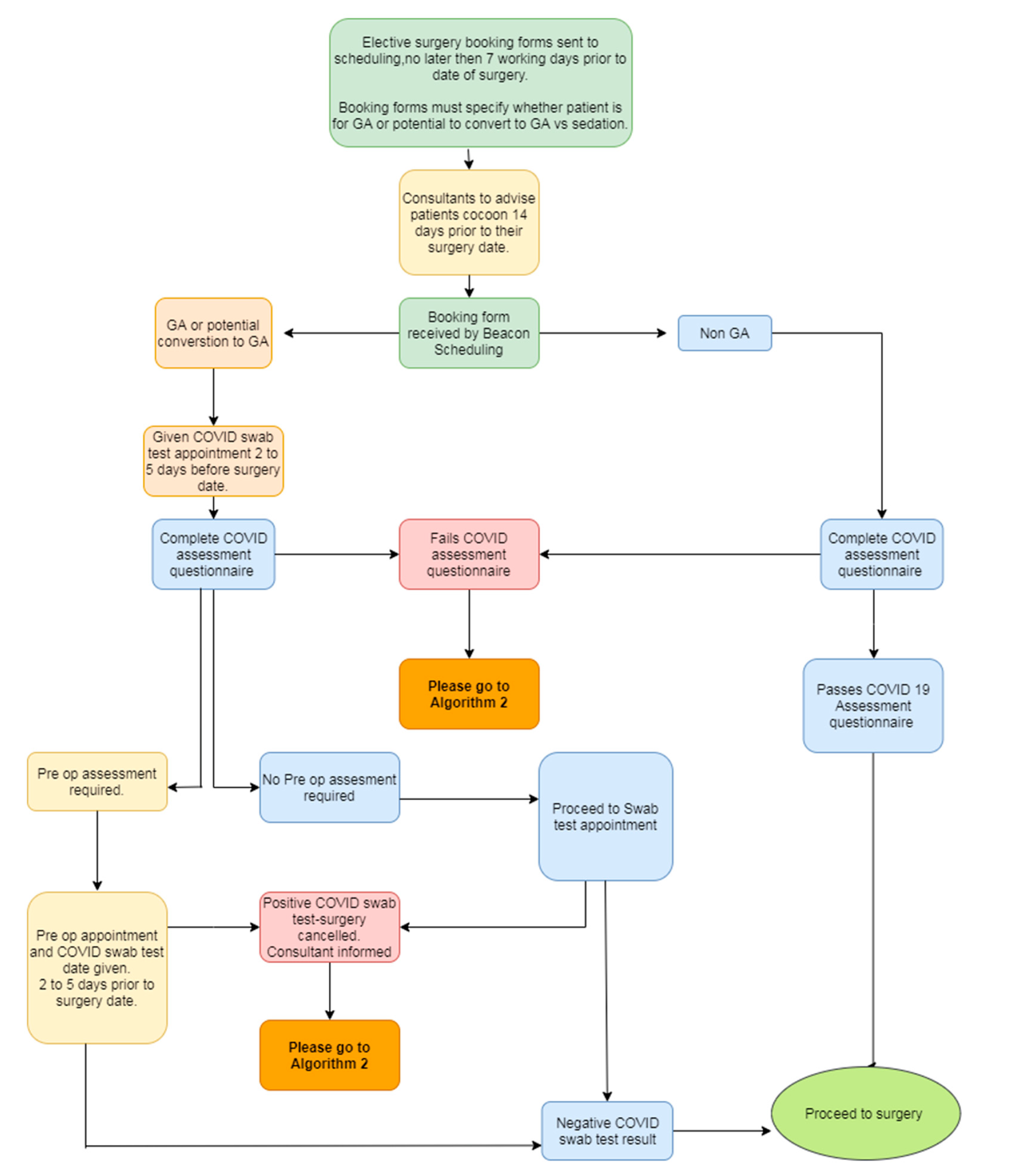
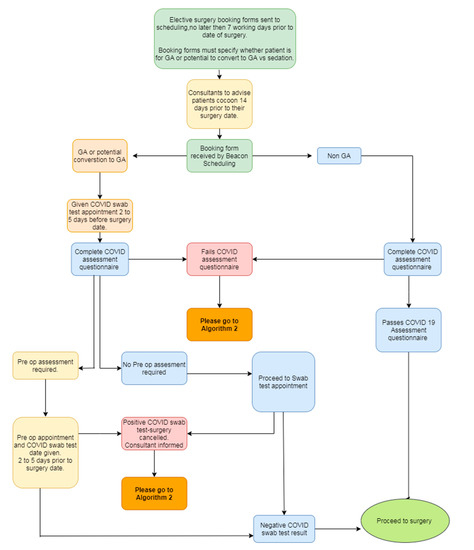
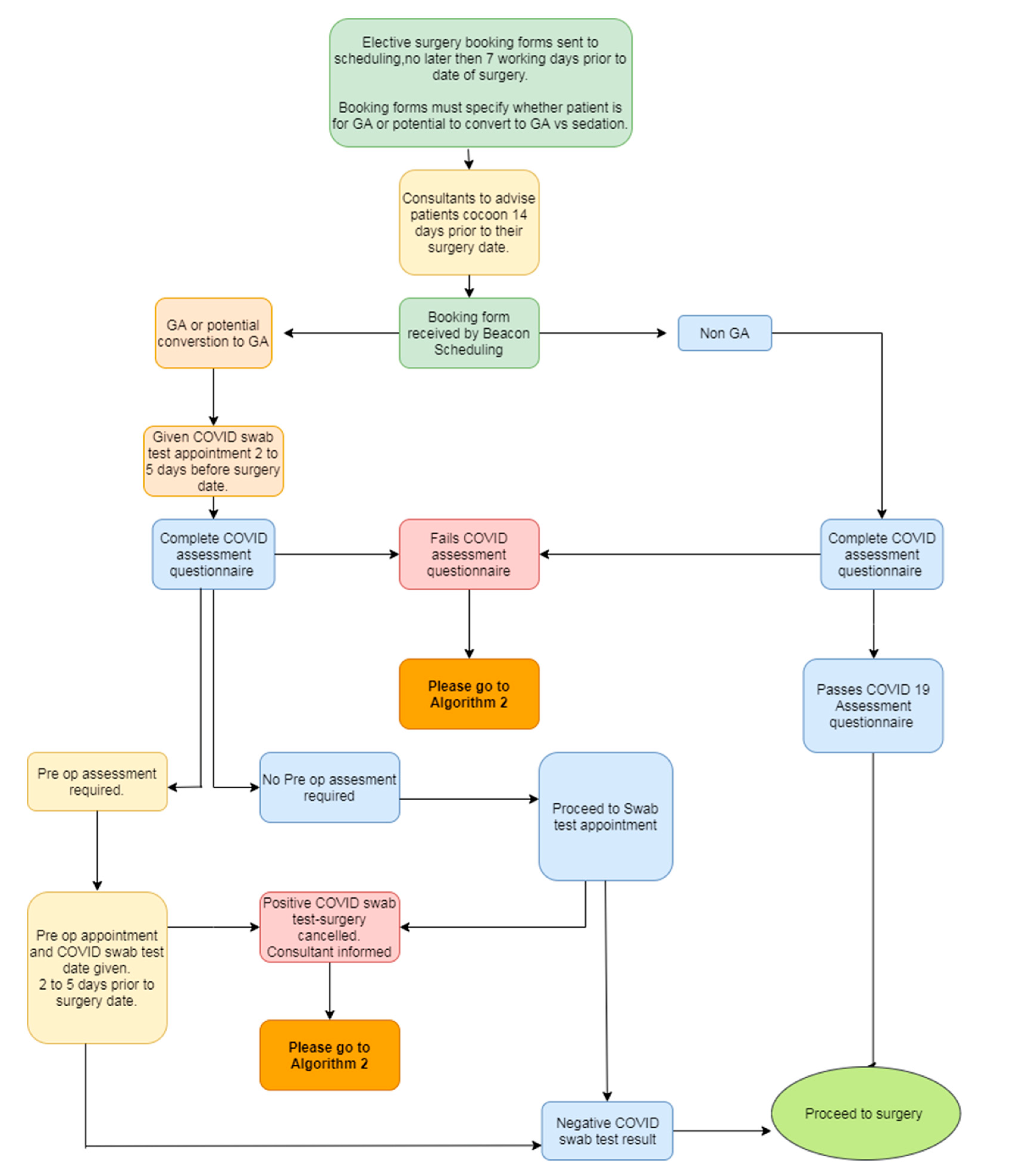
- COVID-19 swabbing and a testing facility for patients due to attend for general anaesthetic;
- Correct personal protective equipment (PPE) and training in its use for all staff at the point of use (POU);
- Education in and the implementation of prescribed 2 m social distancing rules;
- COVID-19 screening questionnaires and temperature checks to identify symptomatic patients and staff members and implement isolation and testing;
- A process for assessment of symptomatic or close contact team members.
- Patient attendance (figures to return to 75% of normal activity by 1 September 2020, date). The target of 75% was agreed as feasible by the executive management team. This reflected decreased activity during the period that normal hospital services were paused from March to June 2020;
- Patient feedback on their hospital experience;
- Hospital performance—the number of outpatient appointments provided, number of surgeries, and inpatient occupancy versus the 2019 performance. These metrics were the standard key performance indicators of activity within the study site;
- Quality indicators: COVID-19 transmission rates among patients. Adherence to the infection prevention and control (IPC) parameters;
- Staff engagement and feedback.
2. Methodology and Methods
2.1. Methods
- Resumption of normal service delivery measured by:
- Inpatient occupancy comparable to the 2019 rate of 88%;
- Number of surgeries comparable to the 2019 figure of 17,378;
- Number of outpatient visits compared to the 2019 figure of 112,906.
- Safe completion of service resumption through minimizing COVID-19 transmissions, measured by infection rates among patients per month for the period from June 2020 to December 2020.
2.1.1. Ways of Working
2.1.2. Rapid Improvement Event (RIE)
2.1.3. Planning for the RIE
- A high-level view of the process for patients and staff in attending the hospital.
- Identification of stakeholders in their role as providing or attending hospital appointments.
- The inputs the stakeholders had into the process.
- The expected outputs from the process.
2.1.4. Voice of the Customer
- Risk of transmission between staff and from staff to patient/patient to staff.
- Concerns expressed included:
- “I live with elderly parents–I don’t want to bring infection risk home”;
- “I have an underlying condition and am anxious about working in small office space”.
- Management of patient volumes:
- “Managing our usual volumes and maintaining social distance will be a challenge”.
- Process for referral and reporting of COVID-19 Swabs:
- “Who needs to be swabbed”;
- “who tells the patient or staff member their result”;
- “Consultant *** requests that all his patients are swabbed …”
- Process for COVID-19 Screening:
- “What happens if I don’t complete the COVID-19 screen–can I still attend?”
- Absence management:
- “What happens if 2 of my team members are asked to isolate”.
- Patient safety and care;
- Staff support;
- PPE;
- Social distancing.
2.1.5. What We Implemented
- (a)
- High Reward/Low Effort Solutions
- (b)
- Short term low effort/low return solutions
- (c)
- Longer-term solutions
- An agreement on a standard process for all patients scheduled for or at high risk of conversion to general anaesthetic. This aspect of process mapping highlighted the potential for deviation across different departments where general anaesthesia (GA) was administered in a main operating room (OR), endoscopy department, or cardiac catheterization laboratories.
- An agreed process for the management of a failed COVID-19 screen and failed COVID-19 swab. A person-centred approach was key to concluding this process. From the patients’ perspective, the acuity of the presenting complaint needed to be considered. In an emergent situation, a surgery may need to proceed despite a positive COVID-19 swab. Respecting the needs of the patient in facilitating the surgery and also the needs of the staff in ensuring correct and adequate PPE was in place and allowed an agreement on a process to facilitate urgent surgeries.
- A team approach to process mapping sessions: Process mapping sessions were attended by members of the service resumption project team, process improvement practitioners and stakeholders from multiple hospital departments. This had two unexpected impacts.
- a
- Some staff had additional time to offer to support this process change, as activity in their relevant department had reduced due to COVID-19 lockdown.
- b
- However, activity in some high acute departments, such as ICU, general surgery and oncology increased during the lockdown period. The forum of the process mapping sessions allowed for a “levelling of the load”—stakeholders from across the hospital were able to learn about the potential challenges faced across departments and potential solutions—this reduced the potential of people working in silos and allowed for the cross-pollination of ideas.
3. Results
- “It was good to hear what was happening outside my department–to know that others have the same worries as I do”;
- “lots of my team are worried about reopening–it is important that our opinions have been taken on board and listened to”;
- “lockdown has been isolating with teams not being able to meet. Collaborating on this project was good to bring wider teams together [even if this was on calls] and work together on a positive project.
4. Discussion
5. Conclusions
Author Contributions
Funding
Institutional Review Board Statement
Informed Consent Statement
Data Availability Statement
Acknowledgments
Conflicts of Interest
References
- Morley, G. COVID-19: Ethical challenges for nurses. Hastings Cent. Rep. 2020, 50, 35–39. [Google Scholar] [CrossRef]
- McKenna, H. COVID-19: Ethical issues for nurses. Int. J. Nurs. Stud. 2020, 110, 103673. [Google Scholar] [CrossRef]
- Jeffrey, D. Relational ethical approaches to the COVID-19 pandemic. J. Med. Ethics 2020, 46, 495–498. [Google Scholar] [CrossRef] [PubMed]
- Panteli, D. How Are Countries Organizing Non-COVID-19 Health Care Service Delivery? COVID-19 Health Systems Response Monitor, European Observatory on Health Systems and Policies: Geneva, Switzerland, 2020. [Google Scholar]
- Webb, E.; Hernandez-Quevedo, C.; Scarpetti, G.; Edwards, N. Restarting more routine hospital activities during COVID-19: Approaches from 6 countries. Eur. Obs. Health Syst. Policy Eurohealth 2020, 26, 68–72. [Google Scholar]
- Hussain, P.; Kanwal, A.; Gopikrishna, D. Resuming elective operations after COVID-19 pandemic. J. Br. Surg. 2020, 107, e549. [Google Scholar] [CrossRef]
- Soreide, K.; Hallet, J.; Mattews, B.; Schnitzbauer, P.; Line, P.; Lai, J. Immediate and long term impact of the COVID-19 pandemic on delivery of surgical service. J. Br. Surg. 2020, 107, 1250–1261. [Google Scholar] [CrossRef]
- Bolger, J. Public-private partnership: Strategies for continuing urgent elective operative care during the COVID-19 pandemic. Br. J. Surg. 2020, 107, e320–e321. [Google Scholar] [CrossRef] [PubMed]
- De Kock, J.; Latham, H.; Leslie, S. A rapid review of the impact of COVID-19 on the mental health of healthcare workers: Implications for supporting psychological well-being. BMC Public Health 2021, 21, 104. [Google Scholar] [CrossRef]
- Kennelly, B. The COVID-19 pandemic in Ireland: An overview of the health service and economic policy response. Health Policy Technol. 2020, 9, 419–429. [Google Scholar] [CrossRef]
- Health Service Executive. HSE Annual Report 2020; Health Service Executive: Dublin, Ireland, 2021. [Google Scholar]
- Health Service Executive. National Adult Critical Care Capacity and Activity Census Report; Health Service Executive: Dublin, Ireland, 2019. [Google Scholar]
- Fitzsimons, J. Quality and safety in the time of Coronavirus: Design beter, learn faster. Int. J. Qual. Healthc. 2021, 33, mzaa051. [Google Scholar] [CrossRef]
- MacDonald, M. The building backlog of NHS elective cases post COVID-19. Br. J. Surg. 2020, 107, e377. [Google Scholar] [CrossRef]
- Teeling, S. A Discussion of the synergy and divergence between lean six sigma and person-centred improvement sciences. Int. J. Res. Nurs. 2020, 11, 10–23. [Google Scholar] [CrossRef][Green Version]
- McCormack, B.; Borg, M.; Cardiff, S.; Dewing, J.; Jacobs, G.; Janes, N.; Karlsson, B.; McCance, T.; Mekki, T.E.; Porock, D.; et al. Person-Centredness—The “state” of the Art. Int. Pract. Dev. J. 2015, 5, 1–15. [Google Scholar] [CrossRef]
- Teeling, S.; Dewing, J.; Baldie, D. A realist inquiry to identify the contribution of lean six sigma to person-centred care and cultures. Int. J. Environ. Res. Public Health 2021, 18, 10427. [Google Scholar] [CrossRef] [PubMed]
- Ward, M.E.; Daly, A.; McNamara, M.; Garvey, S.; Teeling, S.P. A case study of a whole system approach to improvement in acute hospital setting. Int. J. Environ. Res. Public Health 2022, 19, 1246. [Google Scholar] [CrossRef] [PubMed]
- OECD and European Observatory on Health Systems and Policies. Country Health Profile 2017; OECD and European Observatory on Health Systems and Policies: Ireland, Paris, France, 2017. [Google Scholar]
- Varadkar, L. Speech of Taoiseach leo Varadkar 27 March 2020. Available online: MerrionStreet.ie (accessed on 27 March 2020).
- Graban, M. Lean Hospitals: Improving Quality, Patient Safety and Employee Engagement, 3rd ed.; Productivity Press: Boca Raton, FL, USA, 2016. [Google Scholar]
- Eaton, M. The Lean Practitioners Handbook; Kogan Page Ltd.: London, UK, 2013. [Google Scholar]
- Henrique, D.; Filho, M. A systematic literature review of empirical research in lean and six sigma in healthcare. Total Qual. Manag. Bus. Excell. 2020, 31, 429–449. [Google Scholar] [CrossRef]
- Abu Bakar, F.A.; Subari, K.; Mohd Daril, M.A. Critical success factors of Lean Six Sigma deployment: A current review. Int. J. Lean Six Sigma 2015, 6, 339. [Google Scholar] [CrossRef]
- OECD. Fiscal Sustainability of Health Systems: Bridging Health and Finance Perspectives; OECD Publishing: Paris, France, 2015. [Google Scholar]
- Kieran, M.; Cleary, M.; De Brun, A.; Igoe, A. Supply and demand: Application of lean six sigma methods to improve drug round efficiency and release nursing time. Int. J. Qual. Healthc. 2017, 29, 803–809. [Google Scholar] [CrossRef] [PubMed]
- Creed, M.; McGuirk, M.; Buckley, R.; De Brun, A. Using lean six sigma to improve controlled drug processes and release nursing time. J. Nurs. Care Qual. 2015, 34, 236–241. [Google Scholar] [CrossRef]
- Connolly, K.; Teeling, S.; McNamara, M. Live well after stroke. Int. Pract. Dev. J. 2014, 10, 1–17. [Google Scholar] [CrossRef]
- Donegan, D.; Teeling, S.; McNamara, M.; McAweeney, E.; McGrory, L.; Mooney, R. Calling time on the ‘dance of the blind reflex’: How collaborative working reduced older persons’ length of stay in acute care and increased home discharge. Int. Pract. Dev. J. 2021, 11, 1–14. [Google Scholar] [CrossRef]
- Schwarz, P.; Pannes, K.; Nathan, M.; Reimer, H.; Keespies, A.; Kuhn, N.; Zugel, N. Lean processes for optimizing OR capacity utilization: Prospective analysis before and after implementation of value stream mapping (VSM). Langenbeck’s Arch. Surg. 2011, 396, 1047–1053. [Google Scholar] [CrossRef]
- McCormack, B. The Implementation of a Model of Person-Centred Practice in Oder Person Settings. Final Report, Office of the Nursing Services Director; Health Service Executive: Dublin, Ireland, 2010. [Google Scholar]
- Dempsey, A.; Robinson, C.; Moffatt, N.; Hennessy, T.; Bradshaw, A. Lean six sigma redesign of a process for healthcare mandatory education in basic life support—A pilot study. Int. J. Environ. Res. Public. Health 2021, 18, 11653. [Google Scholar] [CrossRef] [PubMed]
- Daly, A.; Wolfe, N. Redesigning the process for scheduling elective orthopaedic surgery: A combined lean six sigma and person-centred approach. Int. J. Environ. Res. Public Health 2021, 18, 11946. [Google Scholar] [CrossRef]
- O’Mahony, L.; McCarthy, K. Using lean six sigma to redesign the supply chain to the operating room department of a private hospital to reduce associated costs and release nursing time to care. Int. J. Environ. Res. Public Health 2021, 18, 11011. [Google Scholar] [CrossRef] [PubMed]
- Egan, P.; Pierce, A.; Flynn, A. Releasing operating room nursing time to care through the reduction of surgical case preparation time: A lean six sigma pilot study. Int. J. Environ. Res. Public Health 2021, 18, 12098. [Google Scholar] [CrossRef]
- Aggarwal, R.; Ranganathan, P. Study designs: Part 4—Interventional studies. Perspect. Clin. Res. 2019, 10, 137–139. [Google Scholar] [CrossRef] [PubMed]
- Moffatt, S.; Garry, C.; McCann, H.; Teeling, S.; Ward, M.; McNamara, M. The use of lean six sigma methodology in reducing length of stay and improving patient pathway in anterior cruciate ligament reconstruction surgery. Int. J. Environ. Res. Public Health 2021, 18, 1588. [Google Scholar]
- Wolfe, N.; Teeling, S.; Ward, M.; McNamara, M.; Koshy, L. Operation note transformation: The application of lean six sigma to improve the process of documenting the operation note in a private hospital setting. Int. J. Environ. Res. Public Health 2021, 18, 12217. [Google Scholar] [CrossRef] [PubMed]
- Harry, M.J. Avoiding Analysis Paralysis. Available online: Drmikelharry.wordpress.com (accessed on 20 November 2021).
- Lin, L. Which Is Better for Engaging Healthcare Staff: Lean or Six Sigma; 2016. Available online: https://www.virginiamasoninstitute.org/which-is-better-for-engaging-health-care-staff-lean-or-six-sigma/ (accessed on 20 November 2021).
- Dewing, J.; McCormack, J.; Titchen, A. Practice Development Workbook for Nursing, Health and Social Care Teams; John Wiley and Sons: Chichester, UK, 2014. [Google Scholar]
- Handy, C. Understanding Organizations, 4th ed.; Penguin: London, UK, 1993. [Google Scholar]
- McAuliffe, E.; Brun, D. Collective leadership and safety cultures (Co-Lead): Protocol for a mixed-methods pilot evaluation of the impact of Oa co-designed collective leadership intervention on team performance and safety culture in a hospital group in Ireland. BMJ Open 2017, 7, e017569. [Google Scholar] [CrossRef] [PubMed]
- Deming, W.E. The New Economics for Industry, Government, Education, 2nd ed.; MIT Press: Cambridge, MA, USA, 2000. [Google Scholar]
- Little, C.M.; McStay, C.; Oeth, J.; Koehler, A. Using rapid improvement events for disaster after-action reviews: Experience in a hospital information technology outage and response. Prehosp. Disaster Med. 2018, 33, 98–100. [Google Scholar] [CrossRef]
- Suarez-Barraza, M.F.; Ramis-Pujol, J.; Kerbache, L. Thoughts on kaizen and its evolution. Three different perspectives and guiding principles. Int. J. Lean Six Sigma 2011, 24, 288–308. [Google Scholar] [CrossRef]
- Sperl, T.; Ptacek, R.; Trewn, J. Practical Lean Six Sigma for Healthcare; MCS Media Incorporated: Chelsea, MI, USA, 2013. [Google Scholar]
- Found, P.; Harrison, R. Understanding lean voice of customer. Int. J. Lean Six Sigma 2012, 3, 251–267. [Google Scholar] [CrossRef]
- Womack, J.; Jones, D.; Roos, D. The Machine That Changed the World; Rawson Associates: New York, NY, USA, 1990. [Google Scholar]
- Pick Chart: Effective Brainstorming Tool for Consultants. Available online: https://thinkinsights.net/strtegy/pick-chart (accessed on 20 November 2021).
- Zinkhan, G.; Balazs, A. A stakeholder-integrated approach to health care management. J. Bus. Res. 2004, 57, 984–989. [Google Scholar] [CrossRef]
- Daake, D.; Anthony, W. Understanding stakeholder power and influence gaps in health care organization: An empirical study. Health Care Manag. Rev. 2000, 25, 94–107. [Google Scholar] [CrossRef] [PubMed]
- Simmons, J.; Lovegrove, I. Bridging the conceptual divide: Lessons from stakeholder analysis. J. Organ. Change Manag. 2005, 18, 495–513. [Google Scholar] [CrossRef]
- Project Team Composition. Institute for Healthcare Quality Improvement (ihi). Available online: https://www.med.unc.edu/ihqi/resources/project-team-composition/ (accessed on 20 November 2021).
- Pande, P.S.; Neuman, R.P.; Cavanagh, R.R. The Six Sigma Way Team Fieldbook: An Implementation Guide for Process Improvement; McGaw-Hill: New York, NY, USA, 2002. [Google Scholar]
- Bullington, K. Sticking Out the Storm. Qual. Prog. 2018, 51, 24–32. [Google Scholar]
- Braun, V.; Clarke, V. Using thematic analysis in psychology. Qual. Res. Psychol. 2006, 3, 77–101. [Google Scholar] [CrossRef]
- Graban, M. Picking on the PICK chart. In Mark Graban’s Lean Blog, Lean in Hospital, Business and Our World; 2020; Available online: https://www.leanblog.org/2014/07/picking-on-the-pick-chart/ (accessed on 20 November 2021).
- Jimmerson, C. Value Stream Mapping for Healthcare Made Easy; Productivity Press: Boca Raton, FL, USA, 2009. [Google Scholar]
- Royal College of Surgeons in Ireland. “A Year Like No Other” the Impact of the SARS-CoV-2 Pandemic on Surgical Activity in Ireland; Royal College of Surgeons in Ireland: Dublin, Ireland, 2021. [Google Scholar]
- Aherne, J.; Whelton, J. Applying Lean in Healthcare: A Collection of International Case Studies; Productivity Press: Boca Raton, FL, USA, 2010. [Google Scholar]
- Deihl, B. Sharpening Coordinated Care Process; Institute of Industrial and Systems Engineers: Norcross, GA, USA, 2011. [Google Scholar]
- Lipley, N. Productive wards hailed for transforming care: Scheme helps nurses spend an extra 500,000 hours with patients in one year, research shows. Nurs. Manag. Harrow 2009, 16, 4–5. [Google Scholar] [CrossRef]
- Fine, B.; Golden, B. Leading lean: A canadian healthcare leader’s guide. Healthc. Q. 2009, 12, 26–35. [Google Scholar] [CrossRef] [PubMed]
- Hydes, T.; Hansi, N.; Trebble, T.M. Lean thinking transformation of the unsedated upper gastrointestinal endoscopy pathway improves efficiency and is associated with high levels of patient satisfaction. BMJ Qual. Saf. 2011, 21, 63–69. [Google Scholar] [CrossRef] [PubMed]
- Oshry, B. The Organic Systems Framework; Triarchy Press: London, UK, 2019. [Google Scholar]
- Jones, B.; Woodhead, T. Building the Foundations for Improvement; The Health Foundation: London, UK, 2015. [Google Scholar]
- Flynn, S.; Newton, R.; Rotter, T.; Walton, D.; Fiander, M.; Scott, S.D. The sustainability of lean in paediatric healthcare: A realist review. Syst. Rev. 2019, 7, 137–147. [Google Scholar] [CrossRef]
- Mehta, S.; Machade, F.; Kwizera, A. COVID-19: A heavy toll on healthcare workers. Lancet Respir. Med. 2021, 9, 226–228. [Google Scholar] [CrossRef]
- Rychen, D.; Salganik, L.H. Key Competencies for a Successfully Life and a Well Function Society, 1st ed.; Hogrefe and Huber Publishers: Paris, France, 2003. [Google Scholar]
- Daly, A.; Teeling, S.; Ward, M.; McNamara, M.; Robinson, C. The use of lean six sigma for improving availability of and access to emergency department data to facilitate patient flow. Int. J. Environ. Res. Public Health 2021, 18, 11030. [Google Scholar] [CrossRef]
- Oshry, B. Leading Systems: Lessons from the Power Lab; Berrett-Koehler Publishers: San Francisco, CA, USA, 1999. [Google Scholar]
- Oshry, B. Seeing Systems: Unlocking the Mysteries of Organizational Life; Berrett-Koehler Publishers: San Francisco, CA, USA, 2007. [Google Scholar]
- Oshry, B. Context, Context, Context: How Our Blindness to Context Cripples Even The Smartest Organizations; Triarchy Press: Axminster, UK, 2018. [Google Scholar]
- Dixon-Woods, M. How to improve healthcare improvement—Ab essay by mary dixon-woods. BMJ 2019, 367, l5514. [Google Scholar] [CrossRef]




| Tool | Definition | Purpose |
|---|---|---|
| SIPOC [18] | The high-level view of the process with SIPOC standing for Suppliers, Inputs, Processes, Outputs, Customers | Identify linkages between suppliers, customers, inputs, outputs and processes. |
| Voice of the Customer [39,40] | Understanding customer value and expectations | Understand expectations, success factors and key measures of staff, management, patients |
| PICK chart [35] | Used to classify and prioritise improvements reviewed–what is Possible, Implementable, a Challenge or Kill | Identified easy wins versus more complex solutions. |
| Process Mapping [35] | Process mapping (PM) supports a better understanding of complex systems and adaptation of improvement interventions to their local context. | Agree on the as-is process and opportunities for understanding bottlenecks and implementing improvements |
| Before (D1–D2) | During (D3–D6) | After (D7) | |||||
|---|---|---|---|---|---|---|---|
| D1 | D2 | D3 | D4 | D5 | D6 | D7 | |
| What? Define the problem | Resume Hospital operations in line with government guidance following COVID-19 Lockdown | Communicate project brief to stakeholders | Process mapping | Develop/prioritise solutions | Implementation plan agreed | ||
| How | Identify who should be involved in the team and stakeholders What are the measures of success? What restrictions in terms of project operations are to be considered secondary to COVID-19 | – small group sessions, virtual, 1:1, email/survey | Virtual or physical project mapping facilitated by LSS practitioners involving nominated staff across all hospital departments. | Design session with IT to develop Pre attendance screening questionnaire. Trial of the patient journey through inpatient and outpatient areas | Priority tasks agreed and submitted to stakeholders and management. | ||
| Result | Target agreed Project team agreed Metrics agreed | Gather voice of customer theme areas of concern/opportunity. Create SIPOC | Desired state process maps validated by expert stakeholders and by department managers and staff | Spec for Electronic screening questionnaire complete Organisation-wide process for hospital attendance | Resumption plan agreed | ||
| Position | Project Role | Expertise |
|---|---|---|
| Chief Operating Officer | Executive Sponsor | Overview of entire hospital operations |
| Allied Therapy Manager | Lean Practitioner/Process owner | Use of Lean methodologies |
| IPC manager | Expert stakeholder | IPC requirements |
| Head of Surgical Services | Expert stakeholder | Surgical patient pathway |
| Clinical Nurse manager inpatient acute ward | Expert stakeholder | Inpatient pathway and discharge process |
| Patient Services Manager | Expert stakeholder | Pre-appointment process |
| Head of Procurement | Expert stakeholder | PPE purchasing and distribution |
| Supplier | Input | Process | Output | Customer |
|---|---|---|---|---|
| Patient Clinical Staff Patient Services Team Consultants Scheduling Laboratory Infection Prevention Control Procurement Health and Safety Support Staff | Services and scheduling teams book and schedule patient appointments Clinical staff assess, diagnose and treat patients Laboratory run diagnostics Procurement ensure supply of materials (e.g., PPE) Health and Safety and Infection Prevention Control ensure standards are enacted and compliance with a safe environment of care Support Staff across all services–courtesy, security, catering, waste management, cleaning. | 1. Appointment Booked 2. Text message reminder 3. Patient attends 4. Assessment/diagnostics/ Treatment/therapy/discharge 5. Patient invoiced 6. Follow up appointment booked 7. Clinical areas cleaned intra-use 8. Clinical areas ready for next patient 9. Patient discharged | Patient assessment, diagnostics, treatment/therapy/outcome Compliance with all Infection Prevention and Control guidelines Patient flow–capacity flexed to meet resumed normal service demand A skilled multidisciplinary team of staff available to deliver excellent care | Patients Staff The organisation Health Service Executive (HSE) Department of Health |
| Metric | 2019 | 2020 | Meets Target |
|---|---|---|---|
| Inpatient occupancy | 88% | 75% | Yes–meets 75% target |
| Number of surgeries | 17,378 | 15,377 | Yes–exceeds 75% target |
| Number of outpatient visits | 112,906 | 124,362 | Yes -despite 3 months of reduced activity 2020 visits exceed 2019 |
| Patient satisfaction | 93% | 95% | Yes |
| Inpatient COVID-19 transmission (July to December 2020) | Not applicable | 0 | Yes |
Publisher’s Note: MDPI stays neutral with regard to jurisdictional claims in published maps and institutional affiliations. |
© 2022 by the authors. Licensee MDPI, Basel, Switzerland. This article is an open access article distributed under the terms and conditions of the Creative Commons Attribution (CC BY) license (https://creativecommons.org/licenses/by/4.0/).
Share and Cite
Daly, A.; Teeling, S.P.; Garvey, S.; Ward, M.; McNamara, M. Using a Combined Lean and Person-Centred Approach to Support the Resumption of Routine Hospital Activity following the First Wave of COVID-19. Int. J. Environ. Res. Public Health 2022, 19, 2754. https://doi.org/10.3390/ijerph19052754
Daly A, Teeling SP, Garvey S, Ward M, McNamara M. Using a Combined Lean and Person-Centred Approach to Support the Resumption of Routine Hospital Activity following the First Wave of COVID-19. International Journal of Environmental Research and Public Health. 2022; 19(5):2754. https://doi.org/10.3390/ijerph19052754
Chicago/Turabian StyleDaly, Ailish, Sean Paul Teeling, Suzanne Garvey, Marie Ward, and Martin McNamara. 2022. "Using a Combined Lean and Person-Centred Approach to Support the Resumption of Routine Hospital Activity following the First Wave of COVID-19" International Journal of Environmental Research and Public Health 19, no. 5: 2754. https://doi.org/10.3390/ijerph19052754
APA StyleDaly, A., Teeling, S. P., Garvey, S., Ward, M., & McNamara, M. (2022). Using a Combined Lean and Person-Centred Approach to Support the Resumption of Routine Hospital Activity following the First Wave of COVID-19. International Journal of Environmental Research and Public Health, 19(5), 2754. https://doi.org/10.3390/ijerph19052754

