Research on the Anti-Risk Mechanism of Mask Green Supply Chain from the Perspective of Cooperation between Retailers, Suppliers, and Financial Institutions
Abstract
1. Introduction
2. Literature Review
2.1. Mask Green Supply Chain
2.2. Supply Chain Resilience and Anti-Risk
2.3. Financing of Mask Supply Chain
3. Model Construction
3.1. Two-Party Game Model of the Anti-Risk Capability of Mask Green Supply Chains
B = m(t − 1)(P3 − P2)-λmP2 + (1 − ε)mP3 − C2 − D,
E = m(t − 1)(P3 − P2) + m(1 − ε)(n − t + 1)(P3 − P2) − (n − t + 1)C2 − f,
F = m(t − 1)(P3 − P2) − mP2 + (1 − ε)mP3 − C2-D,
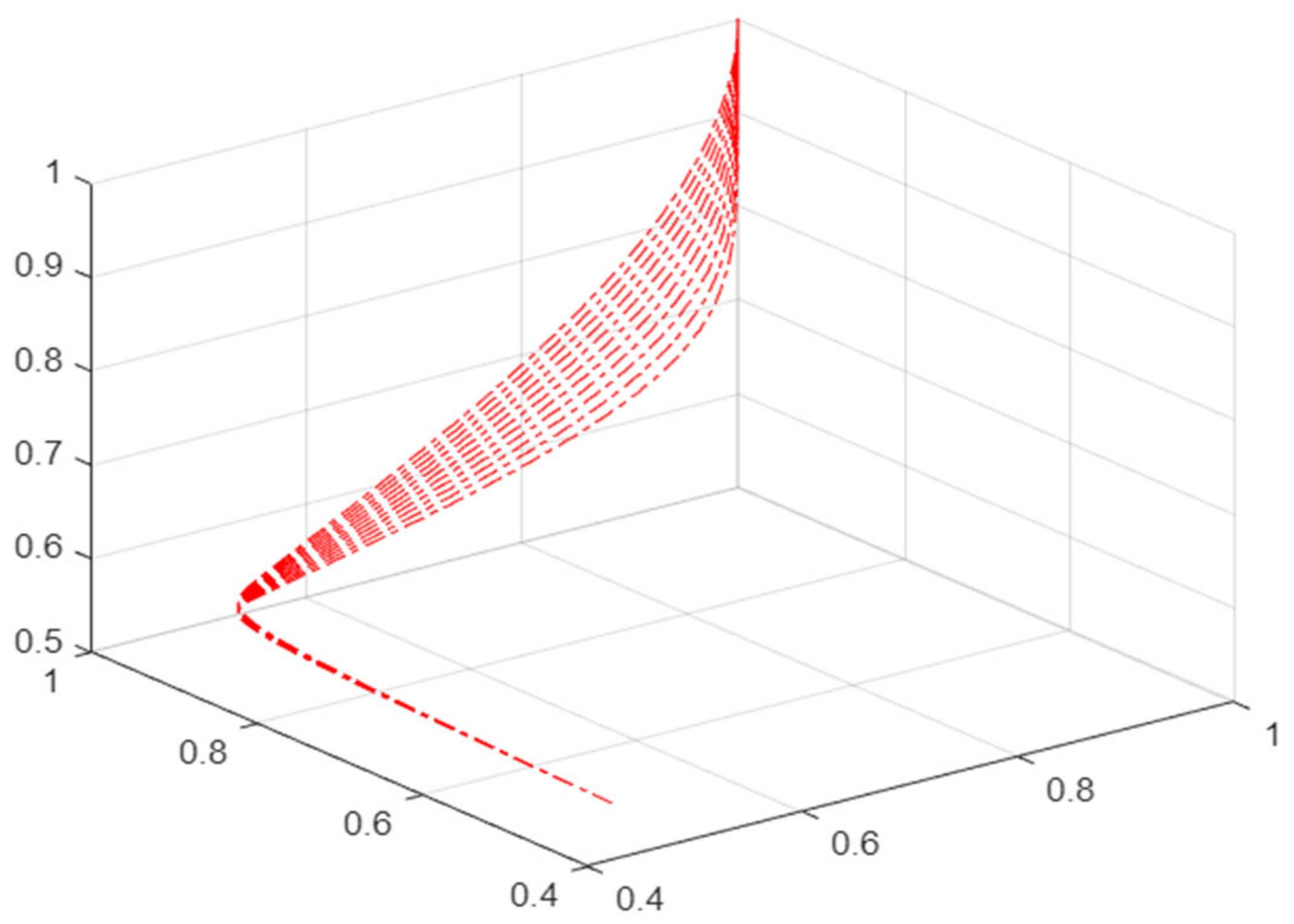
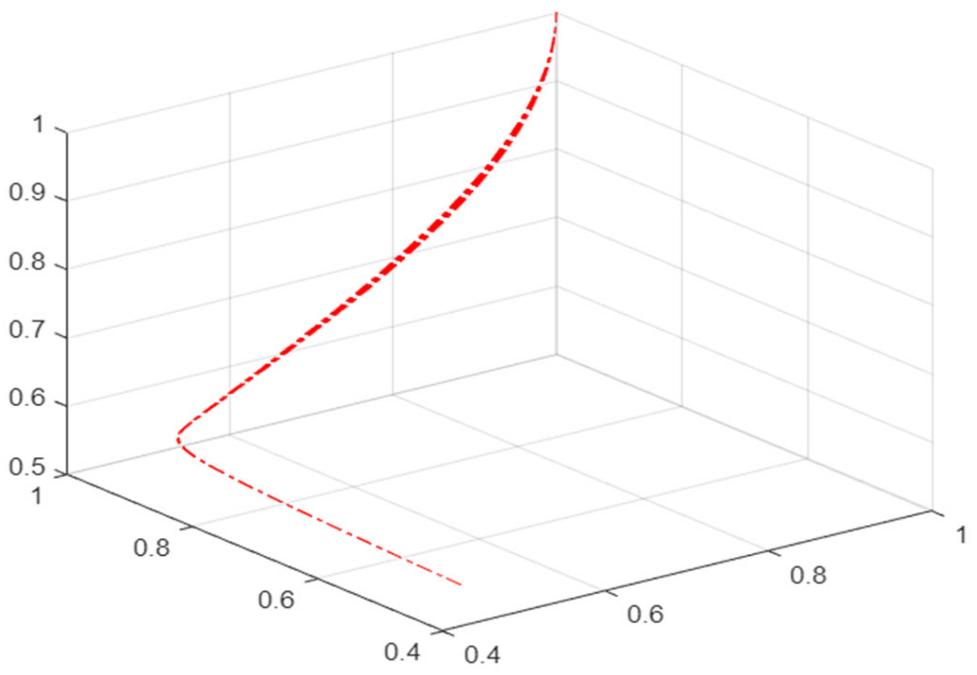
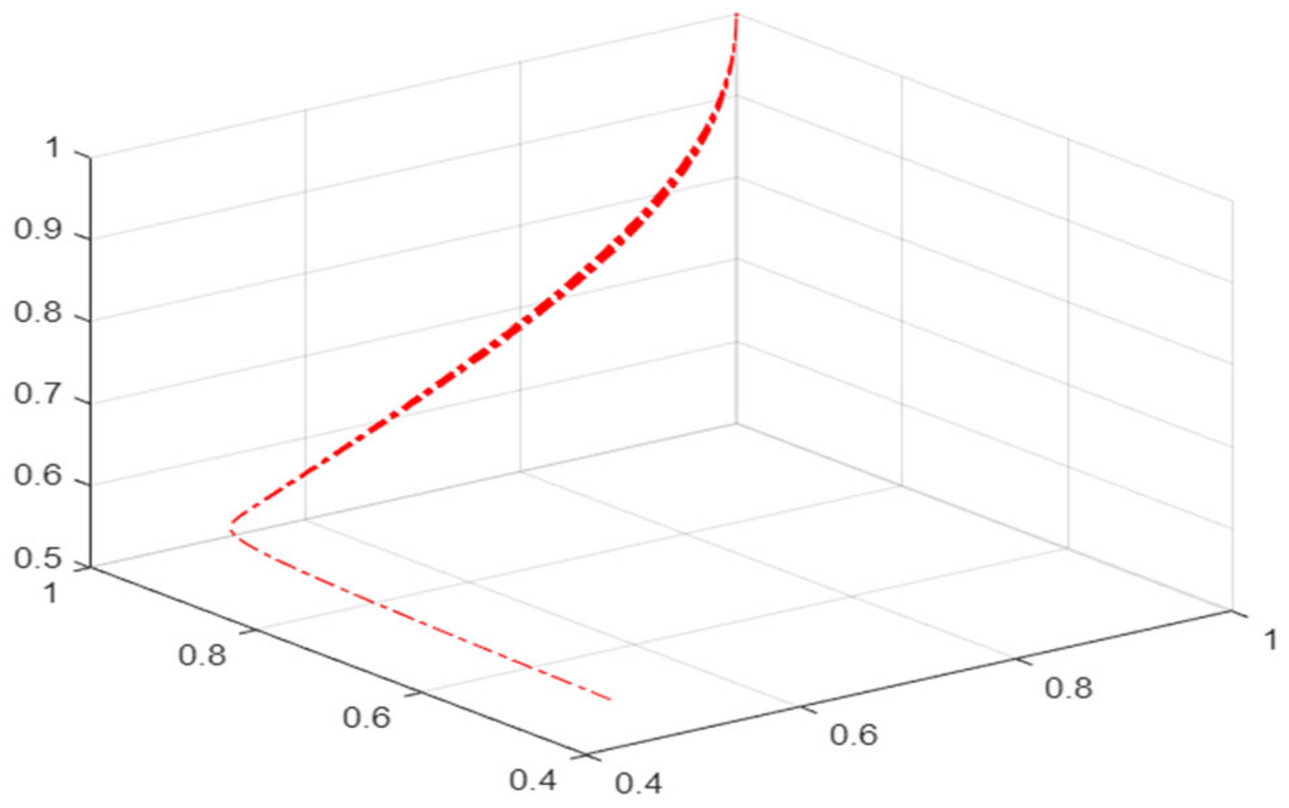
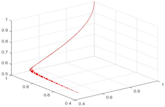
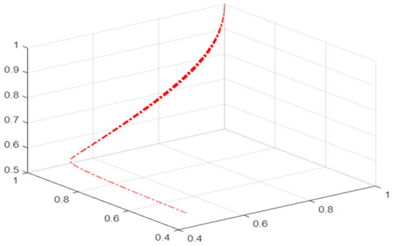
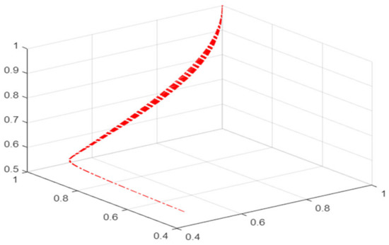
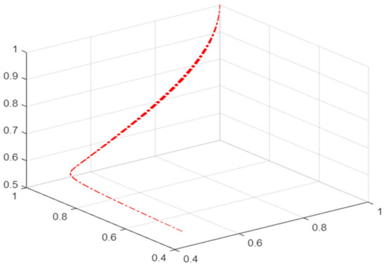
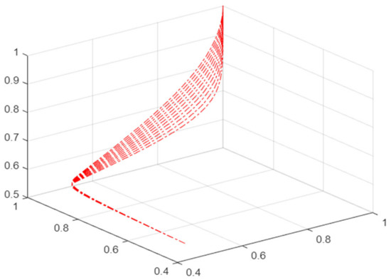
3.2. The Cusp Catastrophe Model of the Anti-Risk Capability of the Mask Green Supply Chain
4. Further Research Introducing Financial Institutions into the Green Supply Chain of Masks
4.1. Questionnaire
4.2. Tripartite Game Model of Respirator Retailers, Suppliers, and Government
4.3. Tripartite Game Model Test
5. Conclusions
6. Discussion
Supplementary Materials
Author Contributions
Funding
Institutional Review Board Statement
Informed Consent Statement
Data Availability Statement
Conflicts of Interest
Appendix A
| ○Top manager |
| ○Front desk (market) |
| ○Middle office (product, risk control, operation) |
| ○Back office (finance, HR, administration, IT) |
| ○Below 2 years |
| ○2–5 years |
| ○Above 5 years |
| ○Yes |
| ○No |
| ○Unclear |
| 1 | 2 | 3 | 4 | 5 | |
| Recycling technology of discarded masks | ○ | ○ | ○ | ○ | ○ |
| Production and sales of masks | ○ | ○ | ○ | ○ | ○ |
| ○Yes |
| ○No |
| ○Unclear |
| ○Risk |
| ○Profits |
| ○Social responsibility |
| ○Other factors _________________ |
| ○Unclear |
| □Recycling technology of discarded masks has no market prospect |
| □Default of mask supplier or retailer |
| □Shortage of masks |
| □Sharp fluctuation of mask price |
| □Mask quality |
| □Other risks _________________ |
| □Don’t worry about any risks |
| ○1 | ○2 | ○3 | ○4 | ○5 |
| ○Yes |
| ○No |
| ○Unclear |
| ○Yes |
| ○No |
| ○Unclear |
| ○Yes |
| ○No |
| ○Unclear |
| ○Suppliers |
| ○Retailers |
| ○Unclear _________________ |
| ○Positive |
| ○Negative |
| ○Unclear |
References
- Huang, G. Buffer Mechanism of Industrial Agglomeration in Development Zone on the Supply Chain Disruption Under Major Public Health Emergencies; South China University of Technology: Guangzhou, China, 2021. [Google Scholar]
- Delgado, D.; Wyss Quintana, F.; Perez, G.; Sosa Liprandi, A.; Ponte-Negretti, C.; Mendoza, I.; Baranchuk, A. Personal safety during the COVID-19 pandemic: Realities and perspectives of healthcare workers in Latin America. Int. J. Environ. Res. Public Health 2020, 17, 2798. [Google Scholar] [CrossRef] [PubMed]
- Eikenberry, S.E.; Mancuso, M.; Iboi, E.; Phan, T.; Eikenberry, K.; Kuang, Y.; Kostetich, E.; Gumel, A.B. To mask or not to mask: Modeling the potential for face mask use by the general public to curtail the COVID-19 pandemic. Infect. Dis. Model. 2020, 5, 293–308. [Google Scholar] [CrossRef] [PubMed]
- Brem, A.; Viardot, E.; Nylund, P.A. Implications of the coronavirus (COVID-19) outbreak for innovation: Which technologies will import our lives? Tech. Forecast. Soc. Chang. 2021, 163, 120451. [Google Scholar] [CrossRef] [PubMed]
- Bhaskar, S.; Tan, J.; Bogers, M.L.A.M.; Minssen, T.; Badaruddin, H.; Israeli-Korn, S.; Chesbrough, H. At the epicenter of COVID-19—The tragic failure of the global supply chain for medical supplies. Front. Public Health 2020, 821. [Google Scholar] [CrossRef] [PubMed]
- Lee, E.; Chen, Y.Y.; McDonald, M.; O’Neill, E. Dynamic response systems of healthcare mask production to COVID-19: A case study of Korea. Systems 2020, 8, 18. [Google Scholar] [CrossRef]
- Allison, A.L.; Ambrose-Dempster, E.; Aparsi, T.D.; Bawn, M.; Casas, M.; Allison, A.L.; Hailes, H. The environmental dangers of employing single-use face masks as part of a COVID-19 exit strategy. Prevention 2020, 14, 1291–1293. [Google Scholar]
- Cumbler, E.; Wittig, M.; Jacobson, N.; McClain, H.; Treat, A.; Radin, J.; Stowell, S.; Harry, E. Contingency planning for health care worker masks in case of medical supply chain failure: Lessons learned in novel mask manufacturing from COVID-19 pandemic. Am. J. Infect. Control 2021, 49, 1215–1220. [Google Scholar] [CrossRef]
- Cheng, J.; Li, B.; Gong, B.; Cheng, M.; Xu, L. The optimal power structure of environmental protection responsibilities transfer in remanufacturing supply chain. J. Clean. Prod. 2017, 153, 558–569. [Google Scholar] [CrossRef]
- Chen, H.; Wang, Z.; Yu, X. Sustainability strategies of equipment introduction and overcapacity risk sharing in mask emergence supply chains during pandemics. Sustainability 2021, 13, 10355. [Google Scholar] [CrossRef]
- Song, H. The Implication of the Novel Coronavirus Outbreak to Supply Chain Flexibility Management. China Bus. Mark. 2020, 34, 11–16. [Google Scholar]
- Zhao, L.; Ye, X. Supply chain risk management of personal safety protection products under novel coronavirus pneumonia epidemic situation-based on WK company case analysis. Supply Chain Manag. 2022, 3, 38–55. [Google Scholar] [CrossRef]
- Wu, M.Q. Crazy Mask Machine: From “Money Printing Machine” to a Pile of “Scrap Iron”. 2020. Available online: https://www.yicai.com/news/100664284.html. (accessed on 11 June 2020).
- Wang, Y.; Shen, L. Diversified leading mode of closed-loop supply chain under recycling fund. Syst. Eng. Theor. Pract. 2018, 38, 2526–2541. [Google Scholar]
- Kilmartin-Lynch, S.; Saberian, M.; Li, J.; Roychand, R.; Zhang, G. Preliminary evaluation of the feasibility of using polypropylene fibres from COVID-19 single-use face masks to improve the mechanical properties of concrete. J. Clean. Prod. 2021, 296, 126460. [Google Scholar] [CrossRef]
- Du, H.; Huang, S.; Wang, J. Environmental risks of polymer materials from disposable face masks linked to the COVID-19 pandemic. Sci. Total Environ. 2022, 815, 152980. [Google Scholar] [CrossRef] [PubMed]
- Khoo, K.S.; Ho, L.Y.; Lim, H.R.; Leong, H.Y.; Chew, K.W. Plastic waste associated with the COVID-19 pandemic: Crisis or opportunity? J. Hazard. Mater. 2021, 417, 126108. [Google Scholar] [CrossRef] [PubMed]
- Hu, X.; Lin, Z. Transforming waste polypropylene face masks into S-doped porous carbon as the cathode electrode for supercapacitors. Ionics 2021, 27, 2169–2179. [Google Scholar] [CrossRef] [PubMed]
- Ying, S.; Ben, D.; Dou, R.; Xiao, Y.; Li, H. Research progress on recycling of discarded disposable medical masks. Sci. Technol. Prog. 2022, 5, 1–4. [Google Scholar] [CrossRef]
- Xiong, S.W.; Fu, P.G.; Zou, Q.; Chen, L.Y.; Jiang, M.Y.; Zhang, P.; Wang, Z.G.; Cui, L.S.; Guo, H.; Gai, J.G. Heat Conduction and Antibacterial Hexagonal Boron Nitride/Polypropylene Nanocomposite Fibrous Membranes for Face Masks with Long-Time Wearing Performance. ACS Appl. Mater. Interfaces 2021, 13, 196–206. [Google Scholar] [CrossRef]
- John, Y.; Bai, Y. Overview of research on protective mask materials in novel coronavirus pneumonia. Guangzhou Chem. Ind. 2022, 50, 29–31, 35. [Google Scholar]
- Hou, E.J.; Hsieh, Y.Y.; Hsu, T.W.; Huang, C.S.; Lee, Y.C.; Han, Y.S.; Chu, H.T. Using the concept of circular economy to reduce the environmental impact of COVID-19 face mask waste. Sustain. Mater. Technol. 2022, 33, E00475. [Google Scholar] [CrossRef]
- Lee, S.B.; Lee, J.; Tsang, Y.F.; Kim, Y.M.; Jae, J.; Jung, S.C.; Park, Y.K. Production of value-added aromatics from wasted COVID-19 mask via catalytic pyrolysis. Environ. Pollut. 2021, 283, 117060. [Google Scholar] [CrossRef] [PubMed]
- Yan, H. Fraunhofer, SABIC and Procter & Gamble Teamed Up to Launch a Disposable Mask Closed-Loop Recycling Pilot Project. 2022. Available online: https://www.plasticsandrubberasia.cn/news/sabic-fraunhofer-and-procter-and-gamble-join-forces-in-closed-loop-recycling-pilot-for-single-use-facemasks/. (accessed on 27 March 2022).
- Farradia, Y. Toward Firm Sustainability through Green Supply Chain Management and Green Marketing in the New Norm. In Proceedings of the 1st International Conference on Sustainable Management and Innovation, Bogor, Indonesia, 14–16 September 2020; pp. 14–16. [Google Scholar]
- Birasnav, M.; Chaudhary, R.; Henry Dunne, J.H.; Bienstock, J.; Seaman, C. Green supply chain management: A theoretical framework and research directions. Comput. Ind. Eng. 2022, 172, 108441. [Google Scholar] [CrossRef]
- Tirkolaee, E.B.; Goli, A.; Ghasemi, P.; Goodarzian, F. Designing a sustainable closed-loop supply chain network of face masks during the COVID-19 pandemic: Pareto-based algorithms. J. Clean. Prod. 2022, 333, 130056. [Google Scholar] [CrossRef]
- Lu, Q.; Wang, H.; Deng, Y. Comparison of research hotspots of supply chain elasticity at home and abroad—CiteSpace visual analysis based on domestic and foreign literatures from 2007 to 2021. Price Theor. Pract. 2022, 4, 76–79, 205. [Google Scholar]
- Zhao, L.; Wang, X. Research progress of supply chain flexibility management. J. Southeast Univ. 2013, 15, 21–27, 134. [Google Scholar]
- Vanpoucke, E.; Ellis, S.C. Building supply-side resilience—A behavioural view. Int. J. Oper. Prod. Manag. 2019, 40, 11–33. [Google Scholar] [CrossRef]
- Sahebjamnia, N.; Torabi, S.A.; Mansouri, S.A. Building organizational resilience in the face of multiple disruptions. Int. J. Prod. Econ. 2018, 197, 63–83. [Google Scholar] [CrossRef]
- Salehi Sadghiani, N.; Torabi, S.A.; Sahebjamnia, N. Retail supply chain network design under operational and disruption risks. Transp. Res. Part E Logist. Transp. Rev. 2015, 75, 95–114. [Google Scholar] [CrossRef]
- Wang, X.; Chen, G.; Xu, S. Bi-objective green supply chain network design under disruption risk through an extended NSGA-II algorithm. Clean. Logist. Supply Chain 2022, 3, 100025. [Google Scholar] [CrossRef]
- Raj, A.; Mukherjee, A.A.; de Sousa Jabbour, A.B.L.; Srivastava, S.K. Supply chain management during and post-COVID-19 pandemic: Mitigation strategies and practical lessons learned. J. Bus. Res. 2022, 142, 1125–1139. [Google Scholar] [CrossRef]
- Bassiouni, M.M.; Chakrabortty, R.K.; Hussain, O.K.; Rahman, H.F. Advanced deep learning approaches to predict supply chain risks under COVID-19 restrictions. Expert Syst. Appl. 2023, 211, 118604. [Google Scholar] [CrossRef] [PubMed]
- Rinaldi, M.; Murino, T.; Gebennini, E.; Morea, D.; Bottani, E. A literature review on quantitative models for supply chain risk management: Can they be applied to pandemic disruptions? Comput. Ind. Eng. 2022, 170, 108329. [Google Scholar] [CrossRef] [PubMed]
- Lal, A.; Lim, C.; Almeida, G.; Fitzgerald, J. Minimizing COVID-19 disruption: Ensuring the supply of essential health products for health emergencies and routine health services. Lancet Reg. Health Am. 2022, 6, 100129. [Google Scholar] [CrossRef] [PubMed]
- Goldschmidt, K.; Stasko, K. The downstream effects of the COVID-19 pandemic: The supply chain failure, a wicked problem. J. Pediatr. Nurs. 2022, 65, 29–32. [Google Scholar] [CrossRef]
- Song, J. It’s hard to get a mask in the world, but it’s hard to earn money for masks. China Econ. Wkly. 2020, 7, 43–45. [Google Scholar]
- Zhang, Y. ‘The Influence of Government Subsidy Methods on the Game Relations of Small and Micro Enterprises’ Loan Guarantee Insurance. Master’s Thesis, Southwestern University of Finance and Economics, Chengdu, China, 2021. [Google Scholar]
- Guo, Z.F.; Xin, L. Financing strategy and choice of green supply chain considering market demand uncertainty—Analysis on the optimal production decision of supply chain and the optimal financing mode of suppliers. Price Theor. Pract. 2022, 4, 181–184, 208. [Google Scholar]
- Park, C.Y.; Kim, K.; Roth, S. Global Shortage of Personal Protective Equipment Amid COVID-19: Supply Chains, Bottlenecks, and Policy Implications; Asian Development Bank: Mandaluyong, Philippines, 2020. [Google Scholar]
- Yang, R.; Zeng, X.; Zhong, Y.; Zhou, Y. Research on financing and inventory decisions considering competing retailers under order-to-factoring mode. J. Ind. Eng. Eng. Manag. 2022, 36, 207–217. [Google Scholar]
- Meng, Y.; Shang, Q. Research on reverse factoring notes supporting private enterprise financing under the background of COVID-19. J. Tianjin Norm. Univ. 2021, 03, 98–103. [Google Scholar]
- Zhang, Y.G.; Tang, X.W. Manufacturer’s optimal policies in supply chain finance. Syst. Eng. Theor. Pract. 2013, 33, 1434–1440. [Google Scholar]
- Jiang, F.; Hu, B. Random catastrophe analysis of evolution of labor disputes behavior and stability. J. Syst. Manag. 2019, 28, 991–997. [Google Scholar]
- Makui, A.; Seyedhosseini, S.M.; Sadjadi, S.J.; Esmaeili, P. Analysis of labor strike based on evolutionary game and catastrophe theory. EURO J. Decis. Process. 2020, 8, 79–88. [Google Scholar] [CrossRef]










| Strategy Combination | Mask Supplier | Mask Retailer |
|---|---|---|
| (1,1) | mn(P2 − P1) − δm(t − 1)P4 + δmβ(t − 1)P1 − δ(1 − ε)m (n − t + 1)P4 + (1 − ε)δβ m(n − t + 1)P1 − nC1 | m(t − 1)(P3 − P2) + m(1 − ε) (n − t + 1)(P3 − P2) + δm(t − 1)P4 + δ(1 − ε)m(n − t + 1)P4 − (n − t + 1)C2 − nC3 |
| (1,0) | m(t − 1)(P2 − P1) − δm(t − 1)P4 + δmβ(t − 1)P1 + λmP2 − mP1 − (t − 1)C1 + D | m(t − 1)(P3 − P2) − λmP2 + δm(t − 1)P4 + (1 − ε)mP3 − C2 − (t − 1)C3 − D |
| (0,1) | mn(P2 − P1) − δm(t − 1)P4 + δmβ(t − 1)P1 − δ(1 − ε)m (n − t + 1)P4 + (1 − ε)δβ m(n − t + 1)P1 − nC1 | m(t − 1)(P3 − P2) + m(1 − ε) (n − t + 1)(P3 − P2) + δm(t − 1)P4 + δ(1 − ε)m(n − t + 1)P4 − (n − t + 1)C2 − n(C3 + C4) |
| (0,0) | mt(P2 − P1) − δm(t − 1)P4 + δmβ(t − 1)P1 − (t − 1)C1 + D | m(t − 1)(P3 − P2)-mP2 + (1 − ε)mP3 +δm(t − 1)P4 − C2 − (t − 1)C3 − tC4 − D |
| Strategy Combination | Financial Institutions | Mask Retailer | Government |
|---|---|---|---|
| (1,1,1) | |||
| (1,0,1) | |||
| (1,1,0) | 0 | ||
| (0,1,1) | |||
| (0,0,1) | |||
| (0,1,0) | 0 | ||
| (1,0,0) | 0 | ||
| (0,0,0) | 0 |
Publisher’s Note: MDPI stays neutral with regard to jurisdictional claims in published maps and institutional affiliations. |
© 2022 by the authors. Licensee MDPI, Basel, Switzerland. This article is an open access article distributed under the terms and conditions of the Creative Commons Attribution (CC BY) license (https://creativecommons.org/licenses/by/4.0/).
Share and Cite
Chen, H.; Wang, Z.; Yu, X.; Zhong, Q. Research on the Anti-Risk Mechanism of Mask Green Supply Chain from the Perspective of Cooperation between Retailers, Suppliers, and Financial Institutions. Int. J. Environ. Res. Public Health 2022, 19, 16744. https://doi.org/10.3390/ijerph192416744
Chen H, Wang Z, Yu X, Zhong Q. Research on the Anti-Risk Mechanism of Mask Green Supply Chain from the Perspective of Cooperation between Retailers, Suppliers, and Financial Institutions. International Journal of Environmental Research and Public Health. 2022; 19(24):16744. https://doi.org/10.3390/ijerph192416744
Chicago/Turabian StyleChen, Haibo, Zongjun Wang, Xuesong Yu, and Qin Zhong. 2022. "Research on the Anti-Risk Mechanism of Mask Green Supply Chain from the Perspective of Cooperation between Retailers, Suppliers, and Financial Institutions" International Journal of Environmental Research and Public Health 19, no. 24: 16744. https://doi.org/10.3390/ijerph192416744
APA StyleChen, H., Wang, Z., Yu, X., & Zhong, Q. (2022). Research on the Anti-Risk Mechanism of Mask Green Supply Chain from the Perspective of Cooperation between Retailers, Suppliers, and Financial Institutions. International Journal of Environmental Research and Public Health, 19(24), 16744. https://doi.org/10.3390/ijerph192416744
