Emotion Dynamics and Emotion Regulation in Anorexia Nervosa: A Systematic Review of Ecological Momentary Assessment Studies
Abstract
1. Introduction
1.1. Emotion Dynamics and Emotion Regulation
1.2. Emotion Dynamics and Emotion Regulation in Anorexia Nervosa
1.3. Ecological Momentary Assessment and Clinically Relevant Constructs in Psychiatric Populations
1.4. Aims
2. Materials and Methods
Search Strategy
3. Results
3.1. Study Characteristics
3.2. Emotion Dynamics
3.3. Emotion Dynamics and Emotion Regulation
3.3.1. Emotion Dynamics and Eating Disorder Symptoms
Results from the American Sample of Young Women
- (1)
- Results for the Whole Sample
- (2)
- Results by AN Subtype: Restrictive and Binge/Purging AN
- (3)
- Results by Diagnostic Threshold
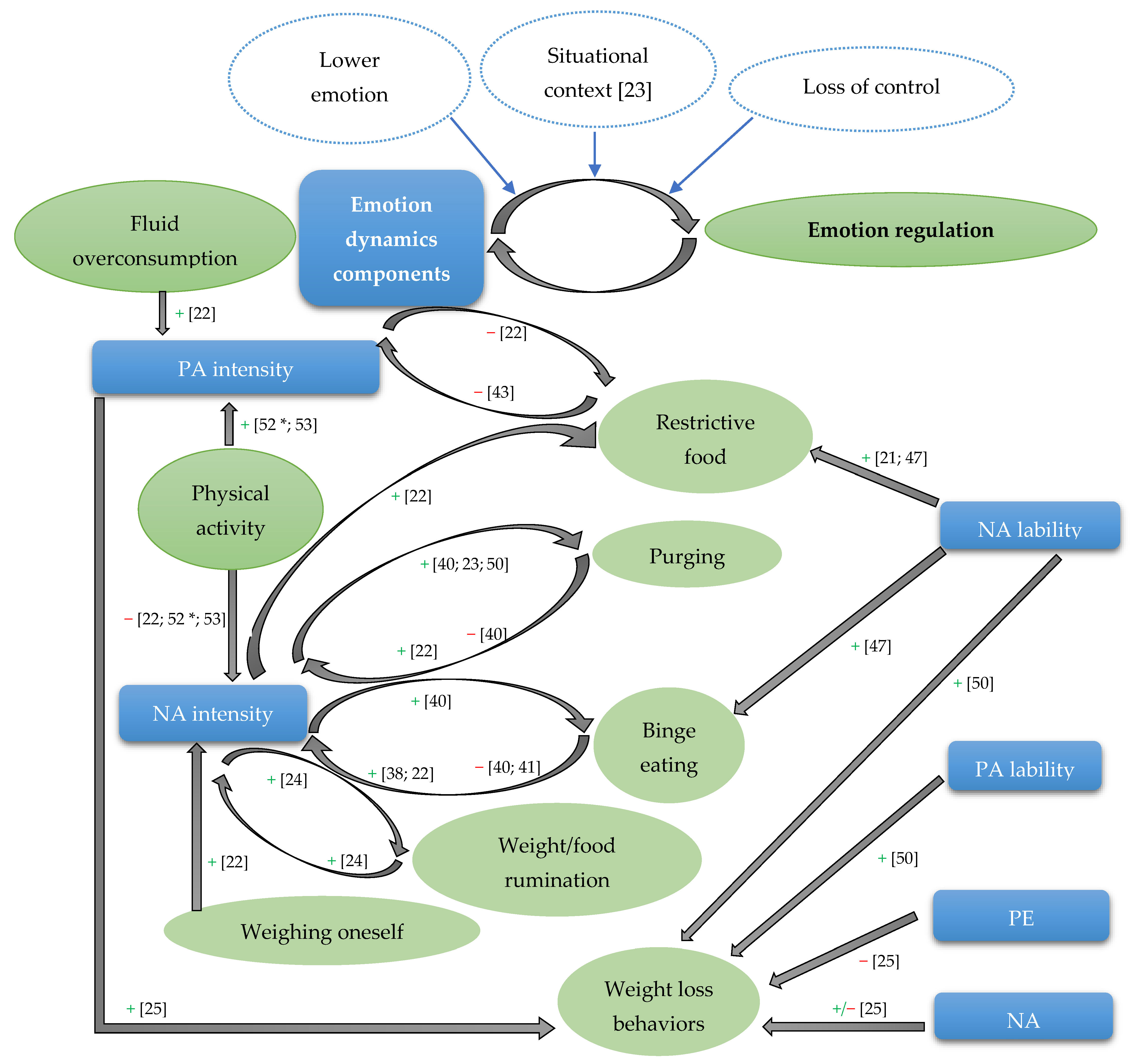
3.3.2. Emotion Dynamics and Physical Activity
3.3.3. Emotion Dynamics and Rumination
3.3.4. Summary
4. Discussion
4.1. General Discussion
4.2. Clinical Implications
4.3. Limitations
4.4. Future Directions
5. Conclusions
Author Contributions
Funding
Institutional Review Board Statement
Informed Consent Statement
Data Availability Statement
Conflicts of Interest
References
- American Psychiatric Association. Diagnostic and Statistical Manual of Mental Disorders, 5th ed.; American Psychiatric Publishing: Arlington, VA, USA, 2013. [Google Scholar] [CrossRef]
- Oldershaw, A.; Lavender, T.; Sallis, H.; Stahl, D.; Schmidt, U. Emotion generation and regulation in anorexia nervosa: A systematic review and meta-analysis of self-report data. Clin. Psychol. Rev. 2015, 39, 83–95. [Google Scholar] [CrossRef] [PubMed]
- Hilbert, A.; Hoek, H.W.; Schmidt, R. Evidence-based clinical guidelines for eating disorders: International comparison. Curr. Opin. Psychiatry 2017, 30, 423–437. [Google Scholar] [CrossRef] [PubMed]
- Fichter, M.M.; Quadflieg, N.; Crosby, R.D.; Koch, S. Long-term outcome of anorexia nervosa: Results from a large clinical longitudinal study. Int. J. Eat. Disord. 2017, 50, 1018–1030. [Google Scholar] [CrossRef]
- Jansen, A. Eating disorders need more experimental psychopathology. Behav. Res. Ther. 2016, 86, 2–10. [Google Scholar] [CrossRef]
- Wendt, L.P.; Wright, A.G.; Pilkonis, P.A.; Woods, W.C.; Denissen, J.J.; Kühnel, A.; Zimmermann, J. Indicators of Affect Dynamics: Structure, Reliability, and Personality Correlates. Eur. J. Pers. 2020, 34, 1060–1072. [Google Scholar] [CrossRef]
- Schneider, S.; Junghaenel, D.U.; Gutsche, T.; Mak, H.W.; Stone, A.A. Comparability of Emotion Dynamics Derived from Ecological Momentary Assessments, Daily Diaries, and the Day Reconstruction Method: Observational Study. J. Med. Internet Res. 2020, 22, e19201. [Google Scholar] [CrossRef]
- Kuppens, P.; Dejonckheere, E.; Kalokerinos, E.K.; Koval, P. Some Recommendations on the Use of Daily Life Methods in Affective Science. Affect. Sci. 2022, 3, 505–515. [Google Scholar] [CrossRef] [PubMed]
- Trull, T.J.; Ebner-Priemer, U.W. Ambulatory assessment in psychopathology research: A review of recommended reporting guidelines and current practices. J. Abnorm. Psychol. 2020, 129, 56–63. [Google Scholar] [CrossRef]
- Dejonckheere, E.; Mestdagh, M.; Houben, M.; Rutten, I.; Sels, L.; Kuppens, P.; Tuerlinckx, F. Complex affect dynamics add limited information to the prediction of psychological well-being. Nat. Hum. Behav. 2019, 3, 478–491. [Google Scholar] [CrossRef]
- Williams-Kerver, G.A.; Wonderlich, S.A.; Crosby, R.D.; Cao, L.; Smith, K.E.; Engel, S.G.; Crow, S.J.; Peterson, C.B.; Mitchell, J.E.; Le Grange, D. Differences in Affective Dynamics Among Eating Disorder Diagnostic Groups. Clin. Psychol. Sci. 2020, 8, 857–871. [Google Scholar] [CrossRef]
- Pe, M.L.; Kircanski, K.; Thompson, R.J.; Bringmann, L.F.; Tuerlinckx, F.; Mestdagh, M.; Mata, J.; Jaeggi, S.M.; Buschkuehl, M.; Jonides, J.; et al. Emotion-Network Density in Major Depressive Disorder. Clin. Psychol. Sci. 2015, 3, 292–300. [Google Scholar] [CrossRef] [PubMed]
- Gross, J.J. The Emerging Field of Emotion Regulation: An Integrative Review. Rev. Gen. Psychol. 1998, 2, 271–299. [Google Scholar] [CrossRef]
- Gross, J.J. Emotion regulation: Affective, cognitive, and social consequences. Psychophysiology 2002, 39, 281–291. [Google Scholar] [CrossRef] [PubMed]
- Gross, J.J.; Jazaieri, H. Emotion, Emotion Regulation, and Psychopathology: An Affective Science Perspective. Clin. Psychol. Sci. 2014, 2, 387–401. [Google Scholar] [CrossRef]
- Haynos, A.F.; Fruzzetti, A.E. Anorexia Nervosa as a Disorder of Emotion Dysregulation: Evidence and Treatment Implications. Clin. Psychol. Sci. Pract. 2011, 18, 183–202. [Google Scholar] [CrossRef]
- Rowsell, M.; MacDonald, D.E.; Carter, J.C. Emotion regulation difficulties in anorexia nervosa: Associations with improvements in eating psychopathology. J. Eat. Disord. 2016, 4, 17. [Google Scholar] [CrossRef]
- Oldershaw, A.; Treasure, J.; Hambrook, D.; Tchanturia, K.; Schmidt, U. Is anorexia nervosa a version of autism spectrum disorders? Eur. Eat. Disord. Rev. 2011, 19, 462–474. [Google Scholar] [CrossRef]
- A Brown, T.; Avery, J.C.; Jones, M.D.; Anderson, L.K.; E Wierenga, C.; Kaye, W.H. The Impact of Alexithymia on Emotion Dysregulation in Anorexia Nervosa and Bulimia Nervosa over Time. Eur. Eat. Disord. Rev. 2018, 26, 150–155. [Google Scholar] [CrossRef]
- Meule, A.; Holzapfel, C.; Brandl, B.; Greetfeld, M.; Hessler-Kaufmann, J.B.; Skurk, T.; Quadflieg, N.; Schlegl, S.; Hauner, H.; Voderholzer, U. Measuring orthorexia nervosa: A comparison of four self-report questionnaires. Appetite 2019, 146, 104512. [Google Scholar] [CrossRef]
- Lavender, J.M.; De Young, K.P.; Anestis, M.D.; Wonderlich, S.A.; Crosby, R.D.; Engel, S.G.; Mitchell, J.E.; Crow, S.J.; Peterson, C.B.; Le Grange, D. Associations between retrospective versus ecological momentary assessment measures of emotion and eating disorder symptoms in anorexia nervosa. J. Psychiatr Res. 2013, 47, 1514–1520. [Google Scholar] [CrossRef] [PubMed]
- Engel, S.G.; Wonderlich, S.A.; Crosby, R.D.; Mitchell, J.E.; Crow, S.; Peterson, C.B.; Le Grange, D.; Simonich, H.K.; Cao, L.; Lavender, J.M.; et al. The role of affect in the maintenance of anorexia nervosa: Evidence from a naturalistic assessment of momentary behaviors and emotion. J. Abnorm. Psychol. 2013, 122, 709–719. [Google Scholar] [CrossRef] [PubMed]
- Goldschmidt, A.B.; Accurso, E.C.; Schreiber-Gregory, D.N.; Crosby, R.D.; Cao, L.; Engel, S.G.; Mitchell, J.E.; Crow, S.J.; Peterson, C.B.; Le Grange, D.; et al. Behavioral, emotional, and situational context of purging episodes in anorexia nervosa. Int. J. Eat. Disord. 2015, 48, 341–344. [Google Scholar] [CrossRef] [PubMed]
- Seidel, M.; Petermann, J.; Diestel, S.; Ritschel, F.; Boehm, I.; King, J.A.; Geisler, D.; Bernardoni, F.; Roessner, V.; Goschke, T.; et al. A naturalistic examination of negative affect and disorder-related rumination in anorexia nervosa. Eur. Child Adolesc. Psychiatry 2016, 25, 1207–1216. [Google Scholar] [CrossRef] [PubMed]
- Selby, E.A.; Wonderlich, S.A.; Crosby, R.D.; Engel, S.G.; Panza, E.; Mitchell, J.E.; Crow, S.J.; Peterson, C.B.; Le Grange, D. Nothing Tastes as Good as Thin Feels: Low Positive Emotion Differentiation and Weight Loss Activities in Anorexia Nervosa. Clin. Psychol. Sci. 2014, 2, 514–531. [Google Scholar] [CrossRef] [PubMed]
- Lavender, J.M.; De Young, K.P.; Wonderlich, S.A.; Crosby, R.D.; Engel, S.G.; Mitchell, J.E.; Crow, S.J.; Peterson, C.B.; Le Grange, D. Daily patterns of anxiety in anorexia nervosa: Associations with eating disorder behaviors in the natural environment. J. Abnorm. Psychol. 2013, 122, 672–683. [Google Scholar] [CrossRef]
- Vansteelandt, K.; Probst, M.; Pieters, G. Assessing affective variability in eating disorders: Affect spins less in anorexia nervosa of the restrictive type. Eat. Behav. 2013, 14, 263–268. [Google Scholar] [CrossRef]
- Racine, S.E.; Wildes, J.E. Dynamic longitudinal relations between emotion regulation difficulties and anorexia nervosa symptoms over the year following intensive treatment. J. Consult. Clin. Psychol. 2015, 83, 785–795. [Google Scholar] [CrossRef]
- Harrison, A.; Sullivan, S.; Tchanturia, K.; Treasure, J. Emotional functioning in eating disorders: Attentional bias, emotion recognition and emotion regulation. Psychol. Med. 2010, 40, 1887–1897. [Google Scholar] [CrossRef]
- Shiffman, S.; Stone, A.A.; Hufford, M.R. Ecological momentary assessment. Annu. Rev. Clin. Psychol. 2008, 4, 1–32. [Google Scholar] [CrossRef]
- Engel, S.G.; Crosby, R.D.; Thomas, G.; Bond, D.; Lavender, J.M.; Mason, T.; Steffen, K.J.; Green, D.D.; Wonderlich, S.A. Ecological Momentary Assessment in Eating Disorder and Obesity Research: A Review of the Recent Literature. Curr. Psychiatry Rep. 2016, 18, 37. [Google Scholar] [CrossRef]
- Smith, K.E.; Juarascio, A. From Ecological Momentary Assessment (EMA) to Ecological Momentary Intervention (EMI): Past and Future Directions for Ambulatory Assessment and Interventions in Eating Disorders. Curr. Psychiatry Rep. 2019, 21, 53. [Google Scholar] [CrossRef] [PubMed]
- Smith, K.E.; Mason, T.B.; Juarascio, A.; Schaefer, L.M.; Crosby, R.D.; Engel, S.G.; Wonderlich, S.A. Moving beyond self-report data collection in the natural environment: A review of the past and future directions for ambulatory assessment in eating disorders. Int. J. Eat. Disord. 2019, 52, 1157–1175. [Google Scholar] [CrossRef] [PubMed]
- Moskowitz, D.S.; Young, S.N. Ecological momentary assessment: What it is and why it is a method of the future in clinical psychopharmacology. J. Psychiatry Neurosci. 2006, 31, 13–20. [Google Scholar] [PubMed]
- Moher, D.; Liberati, A.; Tetzlaff, J.; Altman, D.G.; PRISMA Group. Preferred reporting items for systematic reviews and meta-analyses: The PRISMA statement. PLoS Med. 2009, 6, e1000097. [Google Scholar] [CrossRef] [PubMed]
- Kolar, D.R.; Huss, M.; Preuss, H.M.; Jenetzky, E.; Haynos, A.F.; Bürger, A.; Hammerle, F. Momentary emotion identification in female adolescents with and without anorexia nervosa. Psychiatry Res. 2017, 255, 394–398. [Google Scholar] [CrossRef] [PubMed]
- Vansteelandt, K.; Verbeke, G. A Mixed Model to Disentangle Variance and Serial Autocorrelation in Affective Instability Using Ecological Momentary Assessment Data. Multivar. Behav. Res. 2016, 51, 446–465. [Google Scholar] [CrossRef] [PubMed]
- Berg, K.C.; Cao, L.; Crosby, R.D.; Engel, S.G.; Peterson, C.B.; Crow, S.J.; Le Grange, D.; Mitchell, J.E.; Lavender, J.M.; Durkin, N.; et al. Negative affect and binge eating: Reconciling differences between two analytic approaches in ecological momentary assessment research. Int. J. Eat. Disord. 2017, 50, 1222–1230. [Google Scholar] [CrossRef]
- Corte, C.; Stein, K.F. Body-Weight Self-Schema: Determinant of Mood and Behavior in Women with an Eating Disorder1. J. Appl. Soc. Psychol. 2005, 35, 1698–1718. [Google Scholar] [CrossRef]
- Culbert, K.M.; Lavender, J.M.; Crosby, R.D.; Wonderlich, S.A.; Engel, S.G.; Peterson, C.B.; Mitchell, J.E.; Crow, S.J.; Le Grange, D.; Cao, L.; et al. Associations between negative affect and binge/purge behaviors in women with anorexia nervosa: Considering the role of negative urgency. Compr. Psychiatry 2016, 66, 104–112. [Google Scholar] [CrossRef] [PubMed]
- De Young, K.P.; Lavender, J.M.; Wonderlich, S.A.; Crosby, R.D.; Engel, S.G.; Mitchell, J.E.; Crow, S.; Peterson, C.B.; Le Grange, D. Moderators of post-binge eating negative emotion in eating disorders. J. Psychiatr. Res. 2013, 47, 323–328. [Google Scholar] [CrossRef]
- Engel, S.G.; Wonderlich, S.A.; Crosby, R.; Ba, T.L.W.; Mitchell, J.E.; Crow, S.J.; Venegoni, E.E. A study of patients with anorexia nervosa using ecologic momentary assessment. Int. J. Eat. Disord. 2005, 38, 335–339. [Google Scholar] [CrossRef] [PubMed]
- Fitzsimmons-Craft, E.E.; Accurso, E.; Ciao, A.C.; Crosby, R.; Cao, L.; Pisetsky, E.M.; Le Grange, D.; Peterson, C.B.; Crow, S.J.; Engel, S.G.; et al. Restrictive eating in anorexia nervosa: Examining maintenance and consequences in the natural environment. Int. J. Eat. Disord. 2015, 48, 923–931. [Google Scholar] [CrossRef] [PubMed]
- Goldschmidt, A.B.; Wonderlich, S.A.; Crosby, R.; Cao, L.; Engel, S.G.; Lavender, J.M.; Mitchell, J.E.; Crow, S.J.; Peterson, C.B.; Le Grange, D. Latent profile analysis of eating episodes in anorexia nervosa. J. Psychiatr. Res. 2014, 53, 193–199. [Google Scholar] [CrossRef] [PubMed]
- Haynos, A.F.; Berg, K.C.; Cao, L.; Crosby, R.D.; Lavender, J.M.; Utzinger, L.M.; Wonderlich, S.A.; Engel, S.G.; Mitchell, J.E.; Le Grange, D.; et al. Trajectories of higher- and lower-order dimensions of negative and positive affect relative to restrictive eating in anorexia nervosa. J. Abnorm. Psychol. 2017, 126, 495–505. [Google Scholar] [CrossRef] [PubMed]
- Haynos, A.F.; Crosby, R.D.; Engel, S.G.; Lavender, J.M.; Wonderlich, S.A.; Mitchell, J.E.; Peterson, C.B.; Crow, S.J.; Le Grange, D. Initial test of an emotional avoidance model of restriction in anorexia nervosa using ecological momentary assessment. J. Psychiatr. Res. 2015, 68, 134–139. [Google Scholar] [CrossRef]
- Lavender, J.M.; Mason, T.B.; Utzinger, L.M.; Wonderlich, S.A.; Crosby, R.D.; Engel, S.G.; Mitchell, J.E.; Le Grange, D.; Crow, S.J.; Peterson, C.B. Examining affect and perfectionism in relation to eating disorder symptoms among women with anorexia nervosa. Psychiatry Res. 2016, 241, 267–272. [Google Scholar] [CrossRef] [PubMed]
- Lavender, J.M.; Utzinger, L.M.; Crosby, R.D.; Goldschmidt, A.B.; Ellison, J.; Wonderlich, S.A.; Engel, S.G.; Mitchell, J.E.; Crow, S.J.; Peterson, C.B.; et al. A naturalistic examination of the temporal patterns of affect and eating disorder behaviors in anorexia nervosa. Int. J. Eat. Disord. 2016, 49, 77–83. [Google Scholar] [CrossRef] [PubMed]
- Le Grange, D.; Crosby, R.D.; Engel, S.G.; Cao, L.; Ndungu, A.; Crow, S.J.; Peterson, C.B.; Mitchell, J.E.; Wonderlich, S.A. DSM-IV-defined anorexia nervosa versus subthreshold anorexia nervosa (EDNOS-AN). Eur. Eat. Disord. Rev. 2013, 21, 1–7. [Google Scholar] [CrossRef]
- Selby, E.A.; Cornelius, T.; Fehling, K.B.; Kranzler, A.; Panza, E.A.; Lavender, J.M.; Wonderlich, S.A.; Crosby, R.D.; Engel, S.G.; Mitchell, J.E.; et al. A perfect storm: Examining the synergistic effects of negative and positive emotional instability on promoting weight loss activities in anorexia nervosa. Front. Psychol. 2015, 6, 1260. [Google Scholar] [CrossRef] [PubMed]
- Wonderlich, J.A.; Lavender, J.M.; Wonderlich, S.A.; Peterson, C.B.; Crow, S.J.; Engel, S.G.; Le Grange, D.; Mitchell, J.E.; Crosby, R.D. Examining convergence of retrospective and ecological momentary assessment measures of negative affect and eating disorder behaviors. Int. J. Eat. Disord. 2015, 48, 305–311. [Google Scholar] [CrossRef] [PubMed]
- Kolar, D.R.; Neumayr, C.; Roth, M.; Voderholzer, U.; Perthes, K.; Schlegl, S. Testing an emotion regulation model of physical activity in adolescents with anorexia nervosa: A pilot ecological momentary assessment. Eur. Eat. Disord. Rev. 2020, 28, 170–183. [Google Scholar] [CrossRef] [PubMed]
- Ma, R.; Kelly, A.C. The fragility of perceived social rank following exercise in anorexia nervosa: An ecological momentary assessment study of shame and pride. Eat. Weight Disord. Stud. Anorex. Bulim. Obes. 2020, 25, 1601–1607. [Google Scholar] [CrossRef] [PubMed]
- Fürtjes, S.; Seidel, M.; King, J.A.; Biemann, R.; Roessner, V.; Ehrlich, S. Rumination in anorexia nervosa: Cognitive-affective and neuroendocrinological aspects. Behav. Res. Ther. 2018, 111, 92–98. [Google Scholar] [CrossRef] [PubMed]
- Smyth, J.M.; Wonderlich, S.A.; Heron, K.E.; Sliwinski, M.J.; Crosby, R.D.; Mitchell, J.E.; Engel, S.G. Daily and momentary mood and stress are associated with binge eating and vomiting in bulimia nervosa patients in the natural environment. J. Consult. Clin. Psychol. 2007, 75, 629–638. [Google Scholar] [CrossRef] [PubMed]
- Jarnecke, A.M.; Miller, M.L.; South, S.C. Daily diary study of personality disorder traits: Momentary affect and cognitive appraisals in response to stressful events. Pers. Disord. Theory Res. Treat. 2017, 8, 75–86. [Google Scholar] [CrossRef] [PubMed]
- Tchanturia, K.; Lounes, N.; Holttum, S. Cognitive remediation in anorexia nervosa and related conditions: A systematic review. Eur. Eat. Disord. Rev. 2014, 22, 454–462. [Google Scholar] [CrossRef] [PubMed]
- Pugh, M. A narrative review of schemas and schema therapy outcomes in the eating disorders. Clin. Psychol. Rev. 2015, 39, 30–41. [Google Scholar] [CrossRef] [PubMed]
- Heron, K.E.; Smyth, J.M. Ecological momentary interventions: Incorporating mobile technology into psychosocial and health behaviour treatments. Br. J. Health Psychol. 2010, 15, 1–39. [Google Scholar] [CrossRef]
- Juarascio, A.S.; Manasse, S.; Goldstein, S.; Forman, E.; Butryn, M.L. Review of Smartphone Applications for the Treatment of Eating Disorders. Eur. Eat. Disord. Rev. 2015, 23, 1–11. [Google Scholar] [CrossRef]
- Murphy, R.; Straebler, S.; Cooper, Z.; Fairburn, C.G. Cognitive Behavioral Therapy for Eating Disorders. Psychiatr. Clin. 2010, 33, 611–627. [Google Scholar] [CrossRef]
- Fairburn, C.G.; Bailey-Straebler, S.; Basden, S.; Doll, H.A.; Jones, R.; Murphy, R.; O’Connor, M.E.; Cooper, Z. A transdiagnostic comparison of enhanced cognitive behaviour therapy (CBT-E) and interpersonal psychotherapy in the treatment of eating disorders. Behav. Res. Ther. 2015, 70, 64–71. [Google Scholar] [CrossRef] [PubMed]
- Colombo, D.; Fernández-Álvarez, J.; Palacios, A.G.; Cipresso, P.; Botella, C.; Riva, G. New Technologies for the Understanding, Assessment, and Intervention of Emotion Regulation. Front. Psychol. 2019, 10, 1261. [Google Scholar] [CrossRef] [PubMed]
- Kockler, T.D.; Santangelo, P.S.; Ebner-Priemer, U.W. Investigating Binge Eating Using Ecological Momentary Assessment: The Importance of an Appropriate Sampling Frequency. Nutrients 2018, 10, 105. [Google Scholar] [CrossRef] [PubMed]
- Pirla, S.; Taquet, M.; Quoidbach, J. Measuring affect dynamics: An empirical framework. Behav. Res. Methods 2022, 1–16. [Google Scholar] [CrossRef] [PubMed]
- Houben, M.; Bohus, M.; Santangelo, P.S.; Ebner-Priemer, U.; Trull, T.J.; Kuppens, P. The specificity of emotional switching in borderline personality disorder in comparison to other clinical groups. Pers. Disord. Theory Res. Treat. 2016, 7, 198–204. [Google Scholar] [CrossRef] [PubMed]
- Gross, J.J. Emotion Regulation: Current Status and Future Prospects. Psychol. Inq. 2015, 26, 1–26. [Google Scholar] [CrossRef]
- Peña-Sarrionandia, A.; Mikolajczak, M.; Gross, J.J. Integrating emotion regulation and emotional intelligence traditions: A meta-analysis. Front. Psychol. 2015, 6, 160. [Google Scholar] [CrossRef]
- Grzegorzewski, P.; Kucharska, K. Components of emotion dysregulation in borderline personality disorder: A review of recent research. Adv. Psychiatry Neurol./Postępy Psychiatr. i Neurologii. 2018, 27, 120–134. [Google Scholar] [CrossRef]
- Colombo, D.; Fernández-Álvarez, J.; Patané, A.; Semonella, M.; Kwiatkowska, M.; García-Palacios, A.; Cipresso, P.; Riva, G.; Botella, C. Current State and Future Directions of Technology-Based Ecological Momentary Assessment and Intervention for Major Depressive Disorder: A Systematic Review. J. Clin. Med. 2019, 8, 465. [Google Scholar] [CrossRef] [PubMed]
- Agüera, Z.; Paslakis, G.; Munguía, L.; Sánchez, I.; Granero, R.; Sánchez-González, J.; Steward, T.; Jiménez-Murcia, S.; Fernández-Aranda, F. Gender-Related Patterns of Emotion Regulation among Patients with Eating Disorders. J. Clin. Med. 2019, 8, 161. [Google Scholar] [CrossRef]
- Ford, B.Q.; Gross, J.J. Why Beliefs About Emotion Matter: An Emotion-Regulation Perspective. Curr. Dir. Psychol. Sci. 2018, 28, 74–81. [Google Scholar] [CrossRef]
- Greenaway, K.H.; Kalokerinos, E.K.; Williams, L.A. Context is Everything (in Emotion Research). Soc. Pers. Psychol. Compass 2018, 12, e12393. [Google Scholar] [CrossRef]
- Colombo, D.; Fernández-Álvarez, J.; Suso-Ribera, C.; Cipresso, P.; Valev, H.; Leufkens, T.; Sas, C.; Garcia-Palacios, A.; Riva, G.; Botella, C. The need for change: Understanding emotion regulation antecedents and consequences using ecological momentary assessment. Emotion 2020, 20, 30–36. [Google Scholar] [CrossRef] [PubMed]


| Paper | Country | Groups (Sample Size) | Age M (SD) [Years] | BMI M (SD) [kg/m²] | Constructs | Device/App | Duration | Prompts per Day (by Sampling Scheme) | Compliance Rate | Findings | Limitations | |
|---|---|---|---|---|---|---|---|---|---|---|---|---|
| Emotion Dynamics | Kolar et al. (2017) [36] | Germany | AN (n = 20) HCs (n = 20) | AN: 16.0 (1.55) HCs: 15.9 (1.5) | AN: 16.5 (0.9) HCs: n.i. | Momentary aversive tension, emotion identification | Smartphone (AndroidEpiCollect) | 2 days | n.i. (every hour excl. individual set night-hours) | n.i. | (1) AN group showed lower emotion identification than HCs; (2) emotion identification improved during the day in HCs; (3) negligible decrease of the emotion identification over time in the AN group | small sample sizes, short EMA duration, no assessment of the quality of valence of emotion, outpatients under treatment |
| * Vansteelandt et al. (2013) [27] | Belgium | AN-R (n = 21) AN-BP (n = 16) BN (n = 20) | 21.30 (5.64) | AN-R: 14.62 (1.38), AN-BP: 16.02 (1.20), BN: 21.08 (2.59 | Differences in affective variability in AN-R and BN, affective states in a two-dimensional space: valence and activation, pulse and spin | palmtop | 7 days | 9 signal-contingent (random-interval) | n.i. | (1) Diagnostic groups have the same mean levels of affect (valence and activation) but the quality of affective experience spins less in patients with AN-R | Small sample sizes | |
| * Vansteelandt et al. (2016) [37] | Belgium | AN-R (n = 21) AN-BP (n = 17) BN (n = 20) | n.i. | n.i. | Affective instability (variance and serial dependency) | palmtop | 7 days | 9 signal-contingent (random-interval) | n.i. | (1) Large part of the total variability is related to between-subject differences (large differences in mean valence between participants); (2) long-term between-day and short-term within-day variances are similar in size, but the largest part of the affective instability is due to the serial autocorrelation within days | Small sample sizes | |
| Emotion Dynamics and Eating Disorder behavior | § Berg et al. (2017) [38] | USA | AN (n = 118) (including full-threshold and sub-threshold AN participants), BN (n = 131) | AN = 25.3 (8.4) BN = 25.34 (7.61) | AN = 17.2 (1.0) BN = 23.92 (5.21) | NA (PANAS), eating disorder behaviors | palmtop | 14 days (+2 practice days) | 6 signal-contingent (semi-random) + 1 interval-contingent (bedtime) + after ED behavior (event-contingent) | n.i. | (1) Post-binge ratings of NA were significantly higher than the pre-binge ratings of NA for women with AN and BN; (2) the average proximal post-binge ratings of NA were made significantly closer in time to the binge-eating episodes (20 min post-binge) than the average proximal pre-binge ratings of NA (2.5 h pre-binge) | NA was not measured during binge eating episodes so the multilevel model could not describe the trajectory of negative affect during a binge |
| † Corte et al. (2005) [39] | USA | AN (n = 79; (n = 26 AN-R-full-threshold and sub-threshold, n = 53) BN—full-threshold and sub-threshold) | 21.7 (3.5) | n.i. | Body-weight self-schema, self-esteem, affect, eating disorder behavior (incl. body image, vomiting, laxative use, diuretic use) | palmtop | 5 days | 5 signal-contingent (semi-random) | AN: 96% BN: 91% | (1) Mean level of self-esteem was lower when body weight/shape was activated in memory compared to when health and (non-weight-related) appearance, psychological traits, work and activities, exercise/athleticism, or social relationships self-schemas were activated in working memory; (2) disordered eating behaviors would be more frequent when body-weight self-schema was activated | n.i. | |
| † Culbert et al. (2016) [40] | USA | AN (n = 82; n = 38 full-threshold, n = 44 sub-threshold) | 25.23 (8.69) | n.i. | Negative urgency (the dispositional tendency to engage in rash action when experiencing negative affect) | palmtop | 14 days (+2 practice days) | 6 signal-contingent (semi-random) + 1 interval-contingent (bedtime) + after ED behavior (event-contingent) | Signal-contingent: average = 86.84%, median = 91.03%; end-of-day: average = 89.27%, median = 93.54% | (1) Higher levels of negative urgency exhibited a greater frequency of binge eating and purging via a relatively persistent and heightened state of negative emotions | Momentary assessment of NA and binge eating and purging behaviors not methodologically clear (what is the direction of the influence), self-reports about binge/purging episodes, only late-adolescent and adult female group (many in treatment), | |
| † De Young et al. (2013) [41] | USA | AN (n = 47) (including full-threshold and sub-threshold AN participants) BN (n = 121) | AN: 25.68 (8.27) BN: 25.21 (7.55) | AN: 16.99 (0.95) BN: 24.00 (5.21) | NA, guilt (scored from NA’s items: dissatisfaction with self, sadness, & anger at self) (PANAS-X); eating disorder behaviors (EDC) | palmtop | 14 days (+2 practice days) | 6 signal-contingent (semi-random) + 1 interval-contingent (bedtime) + after ED behavior (event-contingent) | n.i. | (1) Decrease in NA and guilt in the hour following binge eating episodes; (2) individuals with AN experienced lower reduction of guilt compared to individuals with BN; (3) individuals who tended not to engage in self-induced vomiting in the hour following binge eating experienced a greater decrease in guilt than those who engaged in such behavior | atypical conceptualization of guilt, self-induced vomiting within an hour after binge eating was investigated only at the individual difference level | |
| Engel et al. (2005) [42] | USA | AN (n = 10) (including full-threshold and sub-threshold AN participants) | 27.6 (n.i.) | n.i. | PA, NA (PANAS), eating disorder behaviors | palmtop | 14 days (+ several practice days) | 6 signal-contingent (semi-random) + 1 interval-contingent (bedtime) + after ED behavior (event-contingent) | random signal compliance 92% (78% within 45 min), 85.7% to end-of-day ratings | (1) Affective lability was correlated with restrictive behavior and rituals | pilot study with a small AN sample only | |
| § Engel et al. (2013) [22] | USA | AN (n = 118) (including full-threshold and sub-threshold AN participants) | 25.3 (8.4) | 17.2 (1.0) | NA, PA, eating disorder behaviors | palmtop | 14 days (+ several practice days) | 6 signal-contingent (semi-random) + 1 interval-contingent (bedtime) + after ED behavior (event-contingent) | 87% to signals (77% within 45 min), 89% to end-of-day ratings | (1) Higher daily ratings of NA were associated with a greater likelihood of dietary restriction on subsequent days; NA increased following loss of control, eating, purging, a combination of loss of control and purging, and weighing behavior; (2) NA decreased following the consumption of fluids to curb appetite and exercise; (3) NA increased prior to eating disorders related behaviors and decreased following the occurrence of these behaviors | the precipitants of NA were not measured | |
| § Fitzsimmons-Craft et al. (2015) [43] | USA | AN (n = 118) (including full-threshold and sub-threshold AN participants) | 25.3 (8.4) | 17.2 (1.0) | PA, NA (PANAS); restrictive and nonrestrictive eating episodes | palmtop | 14 days (+2 practice days) | 6 semi-random + 1 interval-contingent (bedtime) + after ED behavior (event-contingent) | 87% to signals (77% within 45 min), 89% to end-of-day ratings | (1) NA increased from prebehavior to the time of the behavior but remained stable thereafter for both nonrestrictive and restrictive eating behavior; (2) PA remained stable from prebehavior to the time of the behavior but decreased significantly thereafter; (3) for restrictive eating NA was lower and PA was higher across time than for nonrestrictive eating | the report of restrictive eating episodes was subjective and may not accurately reflect caloric restriction, uneven timing of affect ratings could influence the results | |
| § Goldschmidt et al. (2014) [44] | USA | AN (n = 118) (including full-threshold and sub-threshold AN participants) | 25.3 (8.4) | 17.2 (1.0) | NA, guilt, fear, momentary stress (PANAS); eating episodes, eating disorder behaviors (EDC) | palmtop | 14 days (+2 practice days) | 6 semi-random + 1 interval-contingent (bedtime) + after ED behavior (event-contingent) | 87% to signals (77% within 45 min), 89% to end-of-day ratings | (1) Loss of control and binge eating were associated with the highest levels of concurrent NA, and solitary eating with the lowest; (2) restrictive and avoidant eating were associated with equivalent levels of concurrent NA that were lower than those associated with loss of control and binge eating; (3) women with AN-R showed higher levels of solitary eating and lower levels of loss of control and binge eating than women with AN-BP | indicators of eating episodes were based on subjective data | |
| § Goldschmidt et al. (2015) [23] | USA | AN (n = 118) (including full-threshold and sub-threshold AN participants) | 25.3 (8.4) | 17.2 (1.0) | NA (PANAS), stressful events, eating disorder behavior (loss of control, overeating, body checking episodes, purging behaviors, eating a high-risk food) (EDC) | palmtop | 14 days (+2 practice days) | 6 semi-random + 1 interval-contingent (bedtime) + after ED behavior (event-contingent) | n.i. | NA predicted purging following non-pathological eating | indicators of loss of control and binge eating were based on subjective data, temporal relationships among the constructs could not be analyzed | |
| § Haynos et al. (2017) [45] | USA | AN (n = 118 AN-R: n = 73, AN-BP: n = 45; n = 59 full-threshold, n = 59 subthreshold) | 25.3 (8.4) | 17.2 (1.0) | PA, NA (PANAS), eating episodes and restrictive eating (EDC) | palmtop | 14 days (+2 practice days) | 6 semi-random + 1 interval-contingent (bedtime) + after ED behavior (event-contingent) | n.i. | (1) Guilt significantly higher before and lower after restrictive eating episodes; (2) overall NA, overall PA, fear, joviality, and self-assurance did not differ prior or following such episodes; (3) women with AN-R: lower overall PA, joviality, and self-assurance before restrictive eating episodes and higher self-assurance after them; (4) women with AN-BP: higher overall PA and self-assurance before restrictive eating episodes | no HCs sample for testing possible differences in emotion dynamics | |
| § Haynos et al. (2015) [46] | USA | AN (n = 118; n = 59 full-threshold, n = 59 subthreshold) | 25.3 (8.4) | 17.2 (1.0) | PA, NA (PANAS), eating episodes, binge eating, and restrictive eating (EDC) | palmtop | 14 days (+2 practice days) | 6 semi-random + 1 interval-contingent (bedtime) + after ED behavior (event-contingent) | n.i. | (1) Higher lability of NA and anxiety/tension on days with high restriction than on days with no restriction or with binge eating; (2) higher anxiety/tension lability on days with high vs. low restriction; (3) no significant difference in overall NA, anxiety/tension, or PA between days with high vs. low or no restriction | no HCs sample for testing possible differences in emotion dynamics | |
| § Lavender, DeYoung, Anestis et al. (2013) [21] | USA | AN (n = 116; AN-R: n = 71, AN-BP: n = 45; n = 58 full-threshold, n = 58 subthreshold) | 25.4 (8.4) | 17.2 (1.0) | PA, NA (PANAS), tension/anxiety (POMS), eating disorder behavior (EDC) | palmtop | 14 days (+2 practice days) | 6 semi-random + 1 interval-contingent (bedtime) + after ED behavior (event-contingent) | 87% to signals (77% within 45 min), 89% to end-of-day ratings | (1) NA lability, but not anxiety, uniquely associated with dietary restriction; (2) higher anxiety in AN-BP than in AN-R | no HCs sample for testing possible differences in emotion dynamics | |
| Lavender et al. (2013) [26] | USA | AN (n = 118, including full-threshold n = 59 and sub-threshold n = 59 AN participants) | 25.3 (8.4) | 17.2 (1.0) | Daily patterns of anxiety (NA) (PANAS); ED behaviors (binge eating, self-induced vomiting, exercise, body checking, various forms of restrictions) (EDS); trait-level personality pathology variables | palmtop | 14 days (+2 practice days) | 6 signal-contingent (semi-random) + 1 interval-contingent (bedtime) + after ED behavior (event-contingent) | semi-random signals: 87%, end-of-day ratings: 89% | Overall differences between trajectories for rates of binge eating, self-induced vomiting, body checking, skipping meals, and dietary restriction; distinct daily temporal distributions of ED behaviors across the trajectories in coincidence with high levels of anxiety; traits of personality (affective lability, self-harm, social avoidance, and oppositionality) and the presence of a co-occurring mood disorder were associated with the tendency to experience particular daily anxiety trajectories | Single diagnostic group, only women, small effect size for emotion-related measures and ED, anxiousness results may not be reliable due to influence by the anxious nature of the sample, participant’s self-reported food records | |
| § Lavender, Mason et al. (2016) [47] | USA | AN (n = 118; n = 59 full-threshold, n = 59 sub-threshold) | 25.3 (8.4) | 17.2 (1.0) | PA, NA (PANAS), eating disorder behavior (EDC) | palmtop | 14 days (+2 practice days) | 6 semi-random + 1 interval-contingent (bedtime) + after ED behavior (event-contingent) | 87% to signals (77% within 45 min), 89% to end-of-day ratings | (1) NA lability independently associated with binge eating, but not with self-induced vomiting; (2) NA lability independently associated with dietary restraint | no HCs sample for testing possible differences in emotion dynamics | |
| § Lavender, Utzinger et al. (2016) [48] | USA | AN (n = 118; n = 59 full-threshold, n = 59 sub-threshold) | 25.3 (8.4) | 17.2 (1.0) | PA, NA (PANAS), tension/ anxiety (POMS), eating disorder behavior (EDC) | palmtop | 14 days (+2 practice days) | 6 semi-random + 1 interval-contingent (bedtime) + after ED behavior (event-contingent) | 87% to signals (77% within 45 min), 89% to end-of-day ratings | (1) Significant variability of tension/anxiety intensity across time of day, but no significant links between the intensity of overall NA or PA and time of day; (2) significant variability across days of the week for all affective variables: NA and tension/anxiety were most intense in the middle of the week and least intense on the weekends; reverse pattern for PA intensity; (3) significant variability in all ED behaviors across hours of the day, with exercise and self-weighing most frequent in earlier hours, meal skipping most frequent at hours typical for breakfast and lunch, and binge eating and vomiting most frequent in later hours; (4) no significant variability in ED behaviors across days of the week | no HCs sample for testing possible differences in emotion dynamics | |
| § Le Grange et al. (2013) [49] | USA | AN (n = 118; n = 59 full-threshold, n = 59 sub-threshold) | 25.3 (8.4) (full-threshold AN: 25.9 (9.1) subthre-shold AN: 24.8 (7.6)) | full-threshold AN: 16.6 (1.1) subthre-shold AN: 17.7 (0.7) | PA, NA (PANAS), tension/ anxiety (POMS), eating disorder behavior (EDC) | palmtop | 14 days (+2 practice days) | 6 semi-random + 1 interval-contingent (bedtime) + after ED behavior (event-contingent) | 87% to signals (77% within 45 min), 89% to end-of-day ratings | (1) More frequent binge eating and purging in full-threshold AN than in EDNOS-AN (subthreshold AN); (2) more frequent checking of thighs and joints in subthreshold AN than in full-threshold AN | no HCs sample for testing possible differences in emotion dynamics | |
| § Selby et al. (2015) [50] | USA | AN (n = 118; AN-R: n = 73, AN-BP: n = 45) | 25.3 (8.4) | 17.2 (1.0) | PA, NA (PANAS), tension/anxiety (POMS), eating disorder behavior (EDC) | palmtop | 14 days (+ 2 practice days) | 6 semi-random + 1 interval-contingent (bedtime) + after ED behavior (event-contingent) | 87% to signals (77% within 45 min), 89% to end-of-day ratings | High NA and PA instability and their interaction related to more frequent weight-loss behaviors regardless of AN subtype and emotional intensity | no HCs sample for testing possible differences in emotion dynamics | |
| § Selby et al. (2014) [25] | USA | AN (n = 118; AN-R: n = 73, AN-BP: n = 45) | 25.3 (8.4) | 17.2 (1.0) | PE, NE, PED, NED, weight-loss and evaluation behaviors (EDC) | palmtop | 14 days (+ 2 practice days) | 6 semirandom + 1 interval-contingent (bedtime) + after ED behavior (event-contingent) | 87% to signals (77% within 45 min), 89% to end-of-day ratings | (1) Low PED was associated with more weight-loss behaviors; (2) low PED promoted exercise and high PED promoted weighting; (3) PE and NE intensity positively predicted weight-loss behaviors at the subsequent signal; (4) AN-BP related to more weight-loss behaviors; (5) weight-loss activities predicted elevated levels of PE at the subsequent signal; (6) PED interacted with PE in the prediction of weight-loss activities | no HCs sample for testing possible differences in emotion dynamics | |
| § Williams-Kerver et al. (2020) [11] | USA | n = 118 (AN) (including full-threshold and sub-threshold AN participants), n = 133 (BN), n = 112 (BED) | AN = 25.3 (8.4) BN = 25.34 (7.61) BED=39.97 (13.37) | AN = 17.2 (1.0) BN = 23.92 (5.21) BED = 35.13 (8.66) | NA (PANAS), intensity, lability, differentiation, inertia | palmtop | 14 days (+ 2 practice days; for BED: 1) | 6 signal-contingent (semi-random; for BED: 5) + 1 interval-contingent (bedtime) + after ED behavior (event-contingent) | n.i. | AN and BN groups experienced significantly greater NA intensity than the BED group but there was no difference between the AN and BN groups; BN group demonstrated significantly greater NA lability than the AN group but there were no significant differences between the AN and BED or between the BN and BED groups; BN group had significantly higher daily NA differentiation than the AN group and the AN and BN groups demonstrated significantly higher daily NA differentiation than the BED group; BN group had significantly higher scores on inertia compared with the BED group but there were no significant differences between the AN and BN groups or between the AN and BED groups | Not explored whether clinical groups have deficits in daily affective dynamic compared to HCs, not specified relationship in NA in different ED, did not use a standardized set of affect items, methodological limitations among EMA protocol | |
| § Wonderlich et al. (2015) [51] | USA | AN (n = 118) BN (n = 133) Obesity (n = 50, (84% females) | 25.3 (8.4) | 17.2 (1.0) | NA, eating disorder behavior (EDC) | palmtop | 14 days (+ several practice days) | 6 semirandom + 1 interval-contingent (bedtime) + after ED behavior (event-contingent) | random signal compliance 77% | (1) Moderate to strong concordance between EMA and retrospective measures of negative affect (0.495) and eating disordered behaviors (0.574–0.873) | the timeframe on which the assessments were based did not overlap | |
| Emotion Dynamics and Physical Activity | Kolar et al. (2020) [52] | Germany | AN (n = 32; AN-R: n = 26, AN-BP: n = 2, subclinical n = 4) HC (n = 30) | AN: 16.01 (1.16) HC: 16.36 (2.00) | AN: 16.06 (2.08) HC: 22.22 (2.54) | physical activity measured with an accelerometer, PA, NA, aversive tension | smartphone (movisensXS app), triaxial SOMNOwatchTM accelerometer device | 1 day | 17 interval-contingent (hourly), possibility of completing questionnaires on request | n.i. | (1) AN group experienced higher levels of aversive tension and NA, as well as lower level of PA than HC; (2) aversive tension was not related to physical activity in the preceding 30 min; (3) NA decreased after physical activity only in the AN group (not significant after correction for multiple testing); (4) PA increased after physical activity in both the AN and the HC group with a stronger effect for AN | Small samples, low adherence to the EMA protocol in AN |
| Ma & Kelly (2020) [53] | Canada | AN (n = 23) | 21.45 (2.99) | 17.86 (1.08) | shame, pride, exercise | smartphone (app developed for the study) | 14 days | 6 semi-random (signal-contingent) + after any episode of exercise (event-contingent) | 72.44% (on days when participants reported exercising) | (1) After exercise, pride displayed a decreasing slope, body/eating shame and general shame displayed increasing slopes; (2) before exercise, pride showed an increasing trend | no HCs sample, small AN sample (pilot study) | |
| Emotion Dynamics and Rumination | Seidel et al. (2016) [24] | Germany | AN (n = 37) HC (n = 33) | AN: 16.40 (2.33) HC: 16.51 (3.79) | AN: 14.42 (1.33) HC: 20.63 (1.79) | rumination about food and weight, affect (valence, calmness, energetic arousal) | smartphone (movisensXS app) | 14 days | 6 semi-random (signal-contingent) | AN M = 84.19, SD = 11.86 HC M = 75.73, SD = 12.63 | (1) Relations between momentary NA, tension, and rumination were stronger in AN than in HC; (2) Momentary NA was positively associated with a higher amount of disorder-related rumination in patients; (3) rumination about weight led to increased negative affect at the next prompt; (4) rumination about food and weight increased over the course of the study in AN | lower compliance rate in HCs, not all effects could be modeled correctly due to a ceiling effect of rumination and affect in AN |
| ‡ Fürtjes et al. (2018) [54] | Germany | AN (n = 33) | 15.4 (1.8) | BMI-SDS M = −2.90, SD = 0.88 | rumination about weight and about food, affect (valence, calmness, energetic arousal) | Smartphone (n.i. about the app) | 14 days × 2 (procedure repeated after partial weight recovery) | 6 semi-random (signal-contingent) | T1: M = 85.28, SD = 11.66 T2: M = 79.41, SD = 16.52 | (1) More rumination was related to less positive affect (the effect was stronger for rumination about weight than for rumination about food) | no HCs sample, association between leptin and rumination about food may be based on a shared association with other variables, e.g., hunger |
Publisher’s Note: MDPI stays neutral with regard to jurisdictional claims in published maps and institutional affiliations. |
© 2022 by the authors. Licensee MDPI, Basel, Switzerland. This article is an open access article distributed under the terms and conditions of the Creative Commons Attribution (CC BY) license (https://creativecommons.org/licenses/by/4.0/).
Share and Cite
Wayda-Zalewska, M.; Grzegorzewski, P.; Kot, E.; Skimina, E.; Santangelo, P.S.; Kucharska, K. Emotion Dynamics and Emotion Regulation in Anorexia Nervosa: A Systematic Review of Ecological Momentary Assessment Studies. Int. J. Environ. Res. Public Health 2022, 19, 13659. https://doi.org/10.3390/ijerph192013659
Wayda-Zalewska M, Grzegorzewski P, Kot E, Skimina E, Santangelo PS, Kucharska K. Emotion Dynamics and Emotion Regulation in Anorexia Nervosa: A Systematic Review of Ecological Momentary Assessment Studies. International Journal of Environmental Research and Public Health. 2022; 19(20):13659. https://doi.org/10.3390/ijerph192013659
Chicago/Turabian StyleWayda-Zalewska, Magdalena, Piotr Grzegorzewski, Emilia Kot, Ewa Skimina, Philip S. Santangelo, and Katarzyna Kucharska. 2022. "Emotion Dynamics and Emotion Regulation in Anorexia Nervosa: A Systematic Review of Ecological Momentary Assessment Studies" International Journal of Environmental Research and Public Health 19, no. 20: 13659. https://doi.org/10.3390/ijerph192013659
APA StyleWayda-Zalewska, M., Grzegorzewski, P., Kot, E., Skimina, E., Santangelo, P. S., & Kucharska, K. (2022). Emotion Dynamics and Emotion Regulation in Anorexia Nervosa: A Systematic Review of Ecological Momentary Assessment Studies. International Journal of Environmental Research and Public Health, 19(20), 13659. https://doi.org/10.3390/ijerph192013659

