Abstract
This study aims to analyze the factors associated with the quality of life (QOL) in pediatric dentistry specialists and the like, graduated in a public university between 1972 and 2018. A mixed study (explanatory sequential design) was conducted. Firstly, a cross-sectional survey (n = 62, 51% women) was carried out and complemented with three focus groups (FGs) and four semi-structured interviews (SIs). Descriptive statistics, bivariate analyzes and non-parametric correlation were calculated. A multivariate linear regression was carried out to establish the factors associated with QOL. In FGs, the concept of QOL and the factors that influence it was investigated, by following a qualitative content analysis and later the information was triangulated. The median QOL scores surpass 62 points. The multivariate analysis showed that the factors exerted the greatest influence negatively (decreases the QOL score) were: having an independent or service provision contract (p < 0.05), low social support (p < 0.001), job dissatisfaction (p < 0.01), poor mental health (p < 0.01), self-perceived poor general health (p < 0.01). The information from the FGs and interviews allow to establish three categories of analysis: (1) QOL and health: multiple facets, determinants, and dimensions; (2) encounters and disagreements between the postgraduate curricular training proposal and the labor and social field of the specialist; (3) an itinerant clinical specialization. The QOL of participants is considered good in general terms and is conditioned by subjective factors, the social environment, and the conditions of their professional work.
1. Introduction
The concept of quality of life (QOL) underwent an important historical evolution in both conceptual and methodological aspects and has been used daily in different areas of knowledge, such as health, education, economics, and politics [1]. Several definitions have been proposed for this concept which are unified by the distinction between subjective aspects such as physical, psychological, and social well-being, and objective factors such as material well-being, harmonious relations with the physical and social environment, and self-perceived health [2]. The World Health Organization (WHO) defines QOL as an individual’s perception of their position in life in the context of the culture and value systems in which they live and in relation to their goals, expectations, standards, and concerns [3]. However, more recent authors, have proposed the differentiation of the QOL concept from others such as “health status” and “health-related quality of life” (HRQOL) [4]. In general, as a global term, this construct has been studied in different populations and through different methods and measurement instruments [5].
One of the professions that have perhaps been most affected by the QOL is the dental profession. The restructuring of their practice in recent decades has led to the QOL of these professionals, including specialists, decreasing compared to the dentists of the past [6]. Possibly the most determining factor was the entry into force of the neoliberal economic model in the country, which caused a change in the provision of social services, including dentistry, which further transformed it from being a profession predominantly liberal to entering into the logic of the market economy where the individual interests of various stakeholders put the right to health at risk [6].
At an international level, few specific investigations are focused on the QOL of this professional group [7,8,9]. This may be because the scientific literature has focused on specifically studying some characteristics related to working conditions, occupational risk factors related to dental care, and aspects related to physical, mental, and psychosocial health indicators (for example, the burnout syndrome) [10,11,12]. These conditions could be considered an undirected proxy of QOL, because working for extensive hours or under pressure, or with high workloads and/or demand from patients, affects the health situation of both general dentists and specialists [7,8,9].
Specifically in Colombia, some theoretical and investigative approaches have been made to understand the current situation of the profession in social terms, well-being, quality of life at work, and health [6,13,14,15]. However, it is necessary to expand the scope of research agenda to know the experiential realities of different clinical specialists in dentistry. In this sense, a study published by Muñoz et al. in 2020 was conducted for identifying the factors associated with the QOL in a group of orthodontists from a public university using quantitative and qualitative techniques [16].
The clinical specialization of maxillary orthopedics at the University of Antioquia in Medellin (Colombia) has had various transformations in its curricula in the last decades. Inquiries into the archives of the institution show that this postgraduate course, created in the 1960s as pediatric dentistry has presented different modifications in its name (specialty in pediatric dentistry, specialty in comprehensive child dentistry, clinical specialty in comprehensive child dentistry and maxillary orthopedics, clinical specialty in maxillary orthopedics) [17,18]. Therefore, it is necessary to study this phenomenon in depth, through an analysis recognizing that historical, contextual, social, and individual factors are associated with the QOL and health of these professionals. This research will permit establishing action plans and strategies based on the realities experienced by those directly investigated. In this aspect, mixed studies are well accepted in dentistry since they permit a comprehensive approach to health and social phenomena from statistical aspects and consider the opinions and perceptions of the realities faced and lived by individuals [19].
Accordingly, this study aimed to analyze the factors associated with the QOL of the clinical specialists in pediatric dentistry and the like who graduated from a public university between 1972 and 2018.
2. Materials and Methods
2.1. Design
Considering that the QOL is a multifactorial and multidimensional element, a mixed study with an explanatory sequential design was proposed [19]. This study consists of the qualitative methods allow explaining the quantitative findings. Nevertheless, at the beginning of the study and as a context integrative complement, the research team decided to conduct four semi-structured interviews (SIs) with the coordinators of the clinic specialization in the study period (Figure 1). This inclusion facilitated the triangulation of the findings, following the proposed methodological route. These interviews were focused on understanding the main characteristics of the educative program and the general perspective about the target population (QOL, labor and social aspects). The study was not preregistered.
Figure 1.
Methodological flow chart for the study design.
2.2. Quantitative Sub-Study (Cross-Sectional)
A cross-sectional survey was applied to clinical specialists in pediatric dentistry (according to a diploma named as pediatric dentists, comprehensive child dentistry, and/or maxillary orthopedics specialists) who graduated from the Faculty of Dentistry of the University of Antioquia (Medellín, Colombia). Data of participants were supplied by the institution, and a final sample of 62 participants was obtained (51% females), considering voluntary participation. An online questionnaire was carried out, using the Google Forms platform (available upon request). A pilot study was carried out on a sample of 10 respondents to improve intelligibility, to assess time to completion and internal consistency. The survey was conducted between March and June 2021.
The main outcome was the quality of life (QOL), as measured by the WHOQOL-BREF (acronym for abbreviated World Health Organization quality of life questionnaire) [3]. This is a generic questionnaire to measure QOL created by the study group on quality of life of the WHO and comprises of 26 items distributed on four broad domains: physical (seven items: daily activities, medicinal substances/medical aids, energy, mobility, pain/discomfort, sleep/rest, functional/work capacity), psychological (six items: self-image, negative thoughts, positive attitudes, self-esteem, spirituality/religion/personal beliefs, thinking, learning, memory and concentration), social relationships (three items: personal relationships, social support, and sex life), and environmental health (eight items: financial resources, safety, health and social services, living physical environment, opportunities to acquire new skills and knowledge, recreation, general environment (noise, air pollution, etc.), and transportation). It also contains two QOL and general health items [3,20]. All the items give a raw score, which is transformed to a 0–100 scale, according to the recommendations of the study group. Higher scores indicate higher QOL levels. This questionnaire has been validated and is available in 19 languages, including Spanish [21].
As explanatory variables were included: employment conditions, sociodemographic, sport practice, general health, self-perceived stress, mental health, as measured with the General Health Questionnaire-12 (GHQ-12). This is a self-administered tool that intend to screen current general (non-psychotic) mental health problems and related disorders and commonly used in primary health care. Respondents are asked to indicate the degree to which they have recently experienced different situations related to distress (lack of concentration, capacity of making decisions, unhappiness, among others) [22]. Responses were rated and summed, and individuals with a score of 3 or higher were classified of having poor mental health [23]. The Duke-UNC (University of North Carolina) functional social support questionnaire (Duke-UNC-11) was used to measure social support. This instrument containing 11 items and evaluates perceived functional or qualitative social support received for family, relatives, friends in different situations (visits, help, love/affection, invitations, advice, among others) [24]. Each item is scored on a frequency rating from 1: “Much less than I would like” to 5: “As much as I would like”. The score was calculated by adding up the responses to each item, with a higher score denoting greater social support. The cut-off point for low levels of social support is the 15th percentile, corresponding to a score of 32 [25].
Reliability tests were conducted by the WHOQOL-BREF, GHQ-12, and Duke-UNC-11 instruments. The Cronbach’s alpha coefficient obtained for the three questionnaires were: (1) WHOQOL-BREF: Global: 0.909 and for the domains physical: 0.788; psychological: 0.756; social relationships: 0.731; environment: 0.727; (2) GHQ-12: 0.844; (3) Duke-UNC-11: 0.906 (acceptable in all cases for the study purposes). A descriptive analysis was carried out for all variables. The Kolmogorov-Smirnov test was used for verifying normality distribution in the main outcome. A bivariate analysis was conducted for the scores of the domains of QOL with qualitative explanatory variables and tests of statistical significance were carried out to observe differences among variables according to their nature (Mann-Whitney U test for dichotomous variables, Kruskal-Wallis test for polychotomous variables, and the Spearman correlation for quantitative variables). A linear multivariate regression analysis was carried out in order to evaluate the simultaneous and reciprocal association of the explanatory variables on each of the dimensions of WHOQOL-BREF and to identify possible predictors of their scores. The Stepwise method was used in the case of the four multivariate linear regressions considering the QOL; and according to biological plausibility and previous studies [16], sociodemographic (n = 7), work (n = 21), and health (n = 5) variables were included. For the physical domain, four models were made where the adjusted final only included four predictors with statistical significance (independent contract, provision of services contract, self-perceived health, mental health). For the psychological domain, only one model including a predictor (mental health) was made, eliminating the rest of the variables. In the case of the social relationships dimension, two models were included and the adjusted final included two predictors (self-perceived health, and mental health). Finally, regarding the environment domain, only one model including a predictor (labor satisfaction) was established. Belonging was determined by evaluating the compliance with the assumptions of linearity, non-collinearity and normality, constant variance, and correlation of residuals. All of the analyses used a level of statistical significance of <0.05. SPSS software version 22.0-IBM® was used to carry out all of the analyses.
2.3. Qualitative Sub-Study (Focused Ethnographic Perspective)
A qualitative approach was conducted using three focus groups (FGs) and participated fourteen respondents that previously completed the survey (selected for convenience). Fieldwork for interviews and FGs was carried out between October 2020 and March 2022. The research team produced a guide for use in the FGs. The research team produced a guide for use in the FGs that indicated a series of topics to be discussed among participants. The factors that determine the QOL (for or against) were deepened, allowing points of agreement or disagreement in the information, and expanding and clarifying the information that was found in the quantitative survey.
The FGs were conducted by two members of the research team (A.A.-B. and C.S.-P.) and supervised by the third member (A.A.A.-S.), who is specialized in qualitative methods. Considering the pandemic situation because of the COVID-19, remote means were used (Meet-Google and Microsoft Teams). FGs lasted between 60 and 90 min and were digitally recorded and transcribed verbatim. FGs were performed until data saturation was reached, meaning that no new information emerged.
Firstly, in order to identify text fragments and meanings, an initial reading of data by researchers was performed. Narrative content analysis was conducted identifying significant pieces of text and trends of information found in the participants’ discourse. Data analyses were conducted by the research team, who examined and compared their analyses. Transcribed data were imported into the qualitative analysis software Atlas.Ti 8.0 and the final analysis was supervised for one of the research team (A.A.A.-S.). The text fragments were labeled in 201 codes and then grouped into three categories.
2.4. The Methods Integration Approach
Triangulation methods were applied, achieving the integration of both substudies [19]. A conceptual map was formulated, identifying the factors influencing the QOL on several levels (singular, academic, social, contextual), according to individuals’ opinions and considering the particularities of this specialists’ group in Colombia.
2.5. Ethics
This study was approved by the bioethics research committee of the Faculty of Dentistry of the University of Antioquia (Act 08/2020, Concept N° 59). Individuals’ participation was voluntary. Considering that remote means were used for the fieldwork (because of the isolation measures during the COVID-19 pandemic), participants gave their consent, which was explained on the first page of the survey (quantitative) and was read and approved orally during the recording of the interviews and FGs (qualitative). Confidentiality was guaranteed throughout the research process following Colombian regulations (Resolution No. 008430/1993—Ministry of Health and Social Protection).
3. Results
3.1. Quantitative Aspects
3.1.1. Sociodemographic, Labor, Health Profile, and QOL of Participants
The sociodemographic characteristics of the population participating in the study are shown in Table 1. The mean age of respondents was 47 ± standard deviation (SD) 10 years. Most of them were women, more than half were either married or cohabitated, two-thirds were from high socioeconomic status; a little more than 70% live in their own homes, and most have a vehicle. Considering labor characteristics, the median (interquartile range (IQR)) of the experience as specialists was 16 (±IQR 19) years. More frequently, the respondents carried out teaching and healthcare activities, and almost three-quarters had written contracts with their employers. Most participants had independent contracts or worked on a percentage basis, with a median of 60% (±IQR 10%). Participants reported a mean of 37 ± SD 15 h/week and a median of 2 (±1 IQR) days off; 70% have an average monthly income of more than 4 million Colombian pesos (about 950 dollars or more). They work with a median of 3 (±4 IQR) workplaces and a good deal considers that the salary allows them to cover basic needs, cover unforeseen expenses, are well paid, and are satisfied with their work-related activities. Similarly, for a good part of the participating population, the specialist degree has allowed them to join the labor market and is consistent with the academic curricula.
Table 1.
Sociodemographic, labor, quality of life and health characteristics of the study population. Medellin, 2021–2022 (n = 62).
Concerning the QOL variables, the median of the scores of the different dimensions of the WHOQOL-BREF surpassed 62 points, being higher in the physical and lower in the environmental dimensions. Considering health variables, more than 60% referred to the practice of sports, the majority reported stress at work, a fifth reported their general health as poor, and a little more than two-thirds reported poor mental health. Low social support was referred to in 13% of cases (Table 1).
3.1.2. Sociodemographic, Labor, and Health Aspects That Are Related to the QOL in Different Dimensions
Table 2 shows the bivariate correlations between the QOL dimensions of the WHOQOL-BREF instrument and the quantitative variables in the study sample. Statistically significant and negative correlations were found between the physical dimension and the value of the percentage in labor contracts (the higher the percentage, the lower the quality of life and vice-versa). The same was observed for the psychological dimension and the number of working hours per week. A statistically significant and positive correlation was found between the psychological dimension and the number of rest days per week.
Table 2.
Bivariate correlations between the WHOQOL-BREF dimensions of quality of life and the sociodemographic, labor and health variables in the study sample. Medellin, 2021–2022 (n = 62).
Table 3 shows the differences in QOL levels between the various sociodemographic, labor, and health variables. For the physical dimension, statistically significant differences (p < 0.05) were found in the scores according to the socioeconomic status (>middle), in terms of the opinion if the salary is well paid (>yes), considering the sports practice (>yes), and depending on the perception of their general and mental health (>good). Regarding the psychological dimension, statistically significant differences were observed (p < 0.05), according to the type of housing (>own housing), the practice of clinical activities (>no), the monthly income, the practice of sport (>yes), and depending on the perception of their general and mental health (>good). Concerning the social relationships dimension, statistically significant differences were observed according to the monthly income, considering the level of job satisfaction (>satisfied), the practice of sports (>yes), their general and mental health (>good), and the social support (>normal). Finally, considering the environmental dimension, statistically significant differences were found in terms of clinical activities (>no), monthly income, level of job satisfaction (>satisfied), the practice of sports (>yes), their mental health (>good) and the social support (>normal).
Table 3.
Differences in QOL levels according to the various sociodemographic, labor, and health variables in the study sample. Medellin, 2021–2022 (n = 62).
3.1.3. Potential Explicative Factors for the Dimensions of the QOL
In the multivariate linear regression models for each domain of the WHOQOL-BREF instrument (Table 4), it was observed that the main factors reported as associated with QOL were general health as poor in the case of the physical and social relationships dimensions (it was negatively associated, which means that poor health is associated with a lower QOL score). Reporting poor mental health is negatively associated with QOL in the physical and psychological dimensions. Having an independent or service provision contract was negatively associated with the physical dimension. Having low social support was negatively associated with QOL in the social relationships dimension and being dissatisfied at work was negatively associated in the case of the environmental dimension.
Table 4.
Lineal regression models for the scores of the WHOQOL-BREF dimensions of quality of life according to the variables included in the study sample. Medellín, 2021–2022 (n = 62).
3.2. The Participants’ Discourses in the Qualitative Sub-Study
The analysis process carried out for the interviews and FGs permitted the generation of three main categories, which are described in detail below:
3.2.1. QOL and Health: Multiple Facets, Determinants, and Dimensions
The QOL from the discourses of the participating population exhibits numerous facets that denote a balance in the different spheres of human development and that lead to general well-being in physical, psychological, emotional, spiritual, and social aspects. It is a relative concept in which, the satisfiers, needs, and expectations are intermingled against scales of values and standards that allow the concept to be differentiated and that become their own to the extent that objectives are achieved and the people can enjoy elements of the daily life, reconciling time to be with the family and being able to enjoy other activities not related to their profession and work (Table 5, 1a, 1b, 1c).
Table 5.
Verbatim extracts from participants’ discourses: Focus groups (n = 3) and semi-structured interviews (n = 4).
In the perceptions of the participants, the appreciation of the QOL was good (Table 5, 1d). However, they recognized that some characteristics or factors could influence this QOL, highlighting those that contribute positively, such as having job benefits, having free time, practicing sports, and experiencing constant academic and professional development. As negative factors, they detached elements of their personal experience, as well as those related to the social and political context of the country, and the characteristics of the labor market that limited their performance as specialists (Table 5, 1e).
QOL cannot be separated from the concept of health. For the participants, self-care becomes important as a fundamental element that contributes to identifying their problems and solutions. The labor field can be an element that generates emotional loads and physical fatigue, which is related to the QOL (Table 5, 1f).
According to the experience of participants, the role played by social support networks is a factor that is related to the improvement of QOL. They highlighted the role of the family and the different academic and trade associations. However, in this last aspect, they recognized that there was low participation of specialists in this type of association when compared to others (Table 5, 1g, 1h).
During the fieldwork period, the country was experiencing a moment of mandatory social isolation due to the COVID-19 pandemic. In the voices of the participants, the relationship of this disease with the QOL is timidly mentioned, since when the qualitative component was carried out with the focus groups, the restrictions to work in dental clinics had already ended. However, they mention how some changes were presented at the professional level and in some cases, rethinking the career and work plans and perceived symptoms of anxiety and affectation in mental health (Table 5, 1i).
3.2.2. Encounters and Disagreements between the Proposal of Postgraduate Curricular Training and the Labor and Social Field of the Specialists
The postgraduate training at the Faculty of Dentistry of the University of Antioquia has had some transformations in its curricular dynamics, from a specialization focused on care for children with an emphasis on maxillary orthopedics. This situation has generated some difficulties, mainly concerning access to the labor market in some public and private health institutions with the diploma offered by the university, because there is a lack of trust considering the professional skills of the specialist and the name of the postgraduate training (Table 5, 2a). Similarly, some difficulties could arise due to the recognition of titles by the Ministries of Education and Health when services are enabled in dental offices, but these problems are isolated and cannot be generalized (Table 5, 2b). Another aspect is related to the difficulties of integration and recognition with some scientific societies and guilds due to the denomination of the current diploma (Table 5, 2c).
The University of Antioquia enjoys good acceptance in the region and this can be an important factor for specialists to have professional recognition in the area of pediatric dentistry and maxillary orthopedics and some cases, facilitate interdisciplinary work (Table 5, 2d). The participants mentioned that the area of pediatric dentistry is more undervalued and that the economic remuneration is much lower than when working with maxillary orthopedics (Table 5, 2e). In this last aspect, they compete with some orthodontic specialties in educative institutions that also offer training in maxillary orthopedics. It is recommended to improve the identity of the postgraduate considering the professional skills, the trends in the labor market, and seeking greater visibility, leadership, and international projection (Table 5, 2f).
3.2.3. An Itinerant Clinical Specialization
The experiences of the study population denote a profession whose employment and work conditions are related to the fact that a good part works in different jobs, many of them located in municipalities outside of Medellin and its metropolitan area. For this reason, they receive diverse incomes and have different types of contracts (Table 5, 3a). Some of these contracts have disadvantages, for instance, the mode of labor contract or percentage, which does not have labor benefits such as health affiliation, pensions, and occupational risks, which must be assumed entirely by the professional. In this sense, the benefits of a fixed contract are weighed against the short-term economic benefits of a labor contract (Table 5, 3b, 3c). However, they stated that when they have this type of contract, they have greater independence to negotiate work schedules and reconcile free time to carry out other activities, according to their personal, family, and social priorities (Table 5, 3d).
From the participants’ perspective, the working conditions of specialists in pediatric dentistry and related areas are much better when compared to those received as general dentists, but are inferior when compared to other clinical specialties. They perceived that they must attend to a greater volume of patients, with a greater workload to obtain an income that satisfies their own needs and contributes to improving their QOL (Table 5, 3e). In some cases, the study participants recognized that assisting the child population in different fields of knowledge requires a lot of concentration and this increases certain demands. This can be reflected in a higher workload (Table 5, 3f). Closely related to the specific conditions of the workplace, some signs and symptoms of musculoskeletal disorders are perceived, but it is not commented that they have sought attention by occupational medicine (Table 5, 3g).
3.3. The Integration Methods Approach
A Conceptual Map for Understanding the QOL in Participants
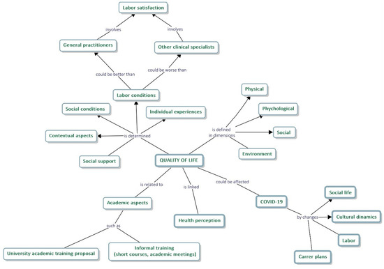
Figure 2 shows the conceptual map that integrates the main findings of both sub-studies. In short, QOL was defined by participants in different dimensions, with high scores (according to the WHOQOL-BREF). However, this QOL is determined by factors related to the social, economic, and labor contexts of clinical specialties such as pediatric dentistry, both internally and in comparison, with other specialties. Similarly, and in line with the qualitative results, aspects of academic training in the specialty are mentioned, and more timidly the association of the COVID-19 pandemic with some social, labor, and cultural dynamics, although the assessment of this relation was not the aim of the study.
Figure 2.
A conceptual explanatory map for understating the factors influencing QOL in the study population. Medellin, 2021–2022. Elaborated by using Cmaptools 6.03.01.
4. Discussion
4.1. Main Findings
This study analyzed individual, social, cultural, academic, and work factors that influence the QOL of a particular group of pediatric dentistry clinical specialists and those who graduated from a public university of academic leadership in the country. Regarding the profile of the study participants, they are graduated from the program that the University of Antioquia has offered in the area of pediatric dentistry for several decades, presenting over time, an evolutionary process that involves changes in the denomination, the curricula, and the academic and occupational profiles. The participants in this study have completed different versions of the specialization program. Although these participants had different profiles, conditioned by the version of the curricula in force in each cohort, there were no contradictory testimonies during the development of the surveys, the SIs, and FGs regarding the perception of QOL.
4.2. Possible Explanations for the Findings from an International Perspective
One of the elements that are interesting at first glance is the female participation in the study (81%). This participation is much higher when compared to a similar study conducted on orthodontists at the same university [16]. During the last decades, there have been feminization processes in many professions, and dentistry is no exception [26]. This supports the need for analyzing social and health indicators from a gender perspective [27], which constitutes an analytical category that makes it possible to highlight situations of inequality and equity between men and women. In this particular study, taking into account the size of the sample, general analyses were made adjusting for the sex variables. On the other hand, although in the qualitative sub-study the possible differences between men and women were inquired into, the discourses of the participants did not mention it in depth as an element of greater importance compared to other categories and determinants. In any case, it is possible that in other groups of professionals and considering other phenomena to be investigated, these types of differences were observed.
The median of the scores in the different dimensions of the WHOQOL-BREF surpassed 62 points, being higher in the physical dimension and lower in the environmental dimension. This suggests a good QOL in the study population. Studies carried out in other social and geographical contexts that use the same instrument showed some differences when each of its dimensions is analyzed.
A study in Brazil conducted on public sector dentists found that the social domain had the highest scores and the environmental domain had the lowest scores (taking into account the median scores, with scores between 60 and 75) [7]. One of the most recent studies carried out in Colombia on orthodontists showed a higher score in the psychological dimension and a lower score in the physical dimension (with scores between 57 and 71) [16]. A study carried out on dentists who teach in Indian hospitals showed that the social relationships dimension obtained the highest scores, and that the dimension related to the environment obtained the lowest. It is important to mention they used the mean as a measure of central tendency and the scores surpass 66 points, indicating a good overall QOL [8]. In the United Arab Emirates, a study conducted on general dentists and specialists in private practice showed that the social domain obtained the highest scores and the physical domain had the lowest scores. In a similar way to India, the scores surpassed 69 points, indicating a good overall QOL [9]. The findings of these studies showed that the perception of QOL is conditioned by the particular aspects of the country and the sample considered in each study.
Complementing the above, it is estimated that the lower score reported in the population participating in our study concerning the environmental domain and as found in the studies carried out in Brazil [7] and India [8] could be due to factors generators of inequality and that is related to financial resources, physical security, health, and recreation/leisure opportunities of each population (as presented in the questions that assess this domain in the WHOQOL-BREF instrument). In this sense, the qualitative findings highlighted the influence of social support networks (colleagues and friends) and family on QOL and the importance of having spaces to share with others, and, on the other hand, practicing sports was a variable of importance that increases QOL according to the quantitative results, as well as social support. A study carried out in Sweden shows that dentists who show greater professional control and social support have less workload (this can be considered as a direct relationship with QOL) [28]. In the same way, performing sports or physical activity and enjoying leisure and free time spaces influence the state of physical and mental health, as shown by studies carried out on the research topic [29,30].
The multivariate analysis by linear regression showed that labor and percentage contracts for the provision are negatively associated with QOL, as the job unsatisfaction. Similarly, the bivariate analyses showed associations for QOL between the level of monthly income and the fact of considering whether the job was well paid. When this information is cross checked with the qualitative findings, the participants perceived that specialization is an itinerant profession, with fewer labor benefits compared to permanent contracts, but that these working conditions are compensated by the fact that they optimize the time to reconcile their work and personal life.
Several elements of analysis must be taken into account in these findings. First of all, dentistry is a liberal profession and it is common for specialists to work much more in private practice than in public service [6]. Next, the general conditions of specialists could be considered much better when compared to general dentists, and in this regard, a focused systematic review show that specialists have greater job satisfaction and among them, pediatric dentists [31], and one study in the United States reflected the same results [32]. It should be noted that 89% of the study participants in Medellin were satisfied with their employment situation. They recognized in the discourses the possibility that their general conditions could be different from other specialties such as orthodontics, although with comparable scores according to the WHOQOL-BREF, as observed in one study carried out in the same city [16]. Finally, a process of personal and labor adaptation is observed in the specialists who work in the private sector, and in those who work in activities related to teaching, according to their interests, motivations, and expectations.
The relationship between health status and QOL was observed in the study findings, wherein in the bivariate analyses and the multivariate models, the lowest QOL scores were associated with a perception of poor physical and mental health (it is important to mention that one-third of respondents to the survey reported poor mental health, and one-fifth also reported self-perceived poor general health). In this association, multiple factors and determinants exist and operate at different levels. In addition, the discourses of the participants complemented this relation where the workload generated by the dental care of pediatric patients and their families can be a generator of stress and emotional loads. Quantitative data provided in the cross-sectional survey showed that 14.5% of respondents reported stress at work.
The association between the health status (by using different general and mental indicators) and the QOL also was observed in a Brazilian study, where a relationship between the domains of the used instrument for evaluating QOL and the current health status [7]. A systematic review focused on the main physical and mental complaints of the dentists indicated the influence of individual, social and workplace-related factors that act as stressors [11]. A study in Sweden complements these findings, where there is a relationship between the health status and the physical and psychological demands that are generated by the dental profession [28]. A multicenter study conducted in 21 countries shows other indicators that may be indirectly related to QOL, such as happiness, life satisfaction, and psychological well-being [33]. Their main findings provided academic support about the relationship between physical and mental stressors with QOL and secondly, they conclude that there are factors related to the country of origin and other social aspects involved in the perception of their feelings and well-being. Further research could broaden specific knowledge about risk factors in the workplace, using questionnaires focused on occupational health.
4.3. Strengths, Weaknesses and Scope of This Study
In the interpretation of the results, the periods of data collection, the study objectives, and the questions included in the fieldwork instruments should be considered. This is of interest as there are explanations for the findings that were not necessarily related to the framework of the COVID-19 pandemic in these dental healthcare workers. The qualitative findings scantily mentioned the relation of the pandemic on the dynamics of the participating population. In this regard, the scientific literature has drawn attention to the influence of the pandemic on the modification of dental practice and career plans [34,35], on labor well-being [36], and physical and mental health indicators [37]. Further studies may investigate the conditions of general dentists and specialists, in this new world order after almost two years of the start of the pandemic, and where oral health professionals have experienced processes of adaptation to this situation.
The social context of the specialization has evidenced numerous curricular and academic changes that have influenced the dental practice of these professionals, and that has had an influence not only in the form of denomination and study plan but also on professional and labor competencies, which have not been well interpreted in Colombia and that require further discussion and analysis. However, a little more than 80% of the participants were satisfied with the professional diploma and with the training received to face the labor market although this was not a factor that influenced the QOL, neither in the multivariate models nor in the discourses of the participants, since there were found protective factors such as the acceptance of the university in the region, although they recognized that the profession is less valued concerning others. In this sense, the importance of changing paradigms in the educative models for this specialization is well acknowledged [38], and conducting comparative analyses of the training aspects of these professionals in educative institutions of Latin America, has an integral approach and review of the relation with QOL.
The above findings highlight the importance of discussing the main limitations and strengths of this study with a view to its interpretation. Although to the best of our knowledge, it is the first study in Colombia focused on this population, the results cannot be applied from the general population of specialists in the area of pediatric dentistry and related fields in Colombia, since it is not a population-based study with probabilistic/representative sampling. The analyses conducted about the effect size employing the Eta squared showed values between 0.001 and 0.279 (the sociodemographic and labor variables tended to have a small effect size and the health variables had a medium effect size). This situation agrees with the multivariate analyzes where variables with greater predictive capacity were found (especially those related to health indicators), and with the discourses in the FGs. Possible explanations lie in factors related to the size and type of sample (relative homogeneity in demographic and labor aspects). The nature of the study does not allow causal relationships to be established, but rather associations between variables and holistic understandings between categories of analysis. Regarding the response rate of the participants, 62 participants responded from a database of 108 specialists who graduated from the institution. This may affect the study findings since the decision to answer the survey may be related to the perceptions of the QOL and the results could be underestimated. In this regard, a literature review showed that survey response rates among healthcare workers tend to be lower than those of the general population due to their demanding work schedules [39]. As strengths, recognizing that the data collection instruments and the mixed nature of the research were carefully planned and have internal validity processes, both by pilot test and by the consistency and validation of the QOL questionnaires, as well as with reliability and rigor in the qualitative techniques used.
Accepting the limitations of this research, and taking into account the previous scientific literature on related topics, the findings constitute an important element to understanding the social reality of clinical specialists in the area studied in the country and are a gateway for other studies of greater scope and depth. In the same way, it seems important to establish strategies to monitor the situation of graduates in educational institutions that train human talent in oral health.
5. Conclusions
The QOL of the study participants is categorized as good, considering the instrument scores and the information shared. However, given its multifactorial and multidimensional nature, it can be affected in its physical, mental, social, and environmental dimensions by individual, social and contextual factors that operate at different levels, and that are differential among the same specialists. Sociodemographic, work, and health conditions affected QOL to a greater extent, especially having low social support, independent or labor contracts, and perceiving poor physical and mental health.
Author Contributions
Conceptualization, A.A.-B., C.S.-P. and A.A.A.-S.; methodology, A.A.A.-S.; formal analysis, A.A.-B., C.S.-P. and A.A.A.-S.; investigation, A.A.-B., C.S.-P. and A.A.A.-S.; data curation, A.A.-B. and C.S.-P.; writing—original draft preparation, A.A.A.-S.; writing—review and editing, A.A.-B., C.S.-P. and A.A.A.-S. All authors have read and agreed to the published version of the manuscript.
Funding
This research received no external funding.
Institutional Review Board Statement
The study was conducted according to the guidelines of the Declaration of Helsinki, and approved by the Committee of Bioethics of Research at the Faculty of Dentistry of the University of Antioquia, Colombia. (Act 8 of 2020, Concept N° 59, 18th September).
Informed Consent Statement
Informed consent was obtained from all subjects involved in the study.
Data Availability Statement
Quantitative data presented in this study are available upon reasonable request from the corresponding author.
Acknowledgments
The authors would like to thank all individuals that agreed to take part in this study. Final report submitted in partial fulfillment of the requirements for the title of Certificate on Maxillary Orthopedics for Ariana Amariles-Baena.
Conflicts of Interest
The authors declare no conflict of interest.
References
- Urzúa, A.; Caqueo-Urízar, A. Quality of life: A theoretical review. Ter. Psicol. 2012, 30, 61–71. [Google Scholar]
- Ardila, R. Quality of life: An integrative definition. Rev. Lat. Psicol 2003, 35, 161–164. [Google Scholar]
- World Health Organization. Division of mental health and prevention of substance abuse. In WHOQOL User Manual (Rev 2012); World Health Organization: Geneva, Switzerland, 1998. [Google Scholar]
- Karimi, M.; Brazier, J. Health, Health-Related Quality of Life, and Quality of Life: What is the Difference? Pharmacoeconomics 2016, 34, 645–649. [Google Scholar] [CrossRef] [PubMed]
- Pequeno, N.P.F.; Cabral, N.L.A.; Marchioni, D.M.; Lima, S.; Lyra, C.O. Quality of life assessment instruments for adults: A systematic review of population-based studies. Health Qual. Life Outcomes 2020, 18, 208. [Google Scholar] [CrossRef] [PubMed]
- Jaramillo Delgado, G.; Velásquez Escobar, J.P.; Marín Uribe, A. Dentistry: Profession who is torn between the distinction and extinction. Rev. Fac. Odontol. Univ. Antioq. 2014, 25, S5–S26. [Google Scholar]
- Nunes Mde, F.; Freire Mdo, C. Quality of life among dentists of a local public health service. Rev. Saude Publica 2006, 40, 1019–1026. [Google Scholar] [CrossRef] [PubMed]
- Doshi, D.; Jain, A.; Vinaya, K.; Kotian, S. Quality of life among dentists in teaching hospitals in South Canara, India. Indian J. Dent. Res. 2011, 22, 552–555. [Google Scholar] [CrossRef]
- Abraham, S.B.; Amini, A.M.A.; Khorshed, N.E.; Awad, M. Quality of life of dentists. Eur. J. Dent. 2018, 12, 111–115. [Google Scholar] [CrossRef] [PubMed][Green Version]
- Moodley, R.; Naidoo, S.; Wyk, J.V. The prevalence of occupational health-related problems in dentistry: A review of the literature. J. Occup. Health 2018, 60, 111–125. [Google Scholar] [CrossRef]
- de Ruijter, R.A.; Stegenga, B.; Schaub, R.M.; Reneman, M.F.; Middel, B. Determinants of physical and mental health complaints in dentists: A systematic review. Community Dent. Oral Epidemiol. 2015, 43, 86–96. [Google Scholar] [CrossRef]
- Singh, P.; Aulak, D.S.; Mangat, S.S.; Aulak, M.S. Systematic review: Factors contributing to burnout in dentistry. Occup. Med. 2016, 66, 27–31. [Google Scholar] [CrossRef] [PubMed]
- Donatres Giraldo, J.A.; Rojas Amador, M.A.; Jiménez Barbosa, W.G. Quality of Life of Dentists in Colombia. Exploratory Literature Review. Univ. Odontol. 2017, 36, 9. [Google Scholar] [CrossRef]
- Díaz Mosquera, S.P.; López Camacho, R.V.; Sierra Lopera, J.L. Satisfaction with the quality of working life: An opportunity to rethink the dental profession. Rev. Fac. Odontol. Univ. Antioq. 2014, 25, S39–S50. [Google Scholar]
- López, R.V.; Sierra, J.L.; Díaz, S.P.; Agudelo, H.B. Quality of working life for dentists in Antioquia 2011–2012. Rev. Salud Publica 2020, 20, 684–691. [Google Scholar] [CrossRef] [PubMed]
- Muñoz-Pino, N.; Tibaná-Guisao, A.E.; Cardona-Hincapié, J.D.; Hurtado-Aristizábal, A.; Agudelo-Suárez, A.A. Factors associated to quality of life of orthodontists graduated from a public university (1993–2016): A mixed-methods approach. Dent. Press. J. Orthod. 2020, 25, 23e1–23e12. [Google Scholar] [CrossRef]
- Faculty of Dentistry. University of Antioquia. Agreement 238 of 2015. Council of the Faculty of Dentistry. Agreement 175 Is Partially Modified, Where the Study Plan for Clinical Specialization in Maxillary Orthopedics Was Approved. Available online: https://bit.ly/3CAzqHp (accessed on 5 October 2022).
- Ministry of National Education. Clinical Specialization in Maxillay Orthopedics. Available online: https://hecaa.mineducacion.gov.co/consultaspublicas/programas (accessed on 5 October 2022).
- Nicolau, B.; Castonguay, G.; Levine, A.; Hong, Q.; Participants, S.I.; Pluye, P. Applied Mixed Methods in Oral Health Research: Importance and Example of a Training Program. JDR Clin. Transl. Res. 2017, 2, 206–210. [Google Scholar] [CrossRef]
- Vahedi, S. World Health Organization Quality-of-Life Scale (WHOQOL-BREF): Analyses of Their Item Response Theory Properties Based on the Graded Responses Model. Iran J. Psychiatry 2010, 5, 140–153. [Google Scholar]
- World Health Organization. WHOQOL: Measuring Quality of Life. Spanish_Spain_WHOQOL-BREF. Available online: https://www.who.int/tools/whoqol/whoqol-bref/docs/default-source/publishing-policies/whoqol-bref/spanish-spain-whoqol-bref (accessed on 6 October 2022).
- Ruiz, F.J.; García-Beltrán, D.M.; Suárez-Falcón, J.C. General Health Questionnaire-12 validity in Colombia and factorial equivalence between clinical and nonclinical participants. Psychiatry Res. 2017, 256, 53–58. [Google Scholar] [CrossRef]
- Goldberg, D.; Williams, P. General Health Questionnaire. GHQ; Masson: Barcelona, Spain, 1996. [Google Scholar]
- Broadhead, W.E.; Gehlbach, S.H.; de Gruy, F.V.; Kaplan, B.H. The Duke-UNC Functional Social Support Questionnaire. Measurement of social support in family medicine patients. Med. Care 1988, 26, 709–723. [Google Scholar] [CrossRef]
- Bellón Saameño, J.A.; Delgado Sánchez, A.; Luna del Castillo, J.D.; Lardelli Claret, P. Validity and reliability of the Duke-UNC-11 questionnaire of functional social support. Aten. Primaria 1996, 18, 153–163. [Google Scholar] [PubMed]
- McKay, J.C.; Quiñonez, C.R. The feminization of dentistry: Implications for the profession. J. Can. Dent. Assoc. 2012, 78, c1. [Google Scholar] [PubMed]
- Nowatzki, N.; Grant, K.R. Sex is not enough: The need for gender-based analysis in health research. Health Care Women Int. 2011, 32, 263–277. [Google Scholar] [CrossRef] [PubMed]
- Marklund, S.; Huang, K.; Zohouri, D.; Wahlström, J. Dentists working conditions—Factors associated with perceived workload. Acta Odontol. Scand. 2021, 79, 296–301. [Google Scholar] [CrossRef] [PubMed]
- Barbosa Granados, S.H.; Urrrea Cuéllar, Á.M. Influence of sport and physical activity in the state of physical and mental health: A bibliographic review. Katharsis Rev. de Cienc. Soc. 2018, 25, 141–160. [Google Scholar] [CrossRef]
- Sánchez Tovar, L.; Jurado, L.; Simões Brasileiro, M.D. After work: What does leisure, leisure and health? Paradigma 2013, 34, 031–051. [Google Scholar]
- Le, V.N.T.; Dang, M.H.; Kim, J.G.; Yang, Y.M.; Lee, D.W. Dentist Job Satisfaction: A Systematic Review and Meta-analysis. Int. Dent. J. 2021, 71, 369–377. [Google Scholar] [CrossRef]
- Bates, L.F.; Buehler, A.M.; Boynton, J.R.; Majewski, R.F.; Inglehart, M.R. Pediatric dentists’ job satisfaction: Results of a national survey. Pediatr. Dent. 2013, 35, 343–350. [Google Scholar]
- Alhajj, M.N.; Omar, R.; Khader, Y.; Celebić, A.; El Tantawi, M.; Folayan, M.O.; Al-Maweri, S.A.; Halboub, E.; Alkheraif, A.A.; de Sousa-Neto, M.D.; et al. Happiness among dentists: A multi-scale, multi-national study from 21 countries. Int. Dent. J. 2020, 70, 328–339. [Google Scholar] [CrossRef]
- Barbosa-Liz, D.M.; Agudelo-Suarez, A.A.; Tuesta-Mondragón, M.F.; Ariza-Olaya, J.T.; Plaza-Ruiz, S.P. Dental practice modification, protocol compliance and risk perception of dentists during COVID-19 pandemic in Colombia: A cross-sectional study. Rev. Fac. Odontol. Univ. Antioq. 2021, 33, 17–35. [Google Scholar] [CrossRef]
- Plaza-Ruíz, S.P.; Barbosa-Liz, D.M.; Agudelo-Suárez, A.A. Impact of COVID-19 on the future career plans of dentists. Dent. Med. Probl. 2022, 59, 155–165. [Google Scholar] [CrossRef]
- Evaristo-Chiyong, T.; Mattos-Vela, M.A.; Agudelo-Suárez, A.A.; Armas-Vega, A.D.C.; Cuevas-González, J.C.; Díaz-Reissner, C.V.; López Torres, A.C.; Martínez-Delgado, C.M.; Paz-Betanco, M.A.; Pérez-Flores, M.A.; et al. General Labor Well-Being in Latin American Dentists during the COVID-19 Pandemic. Int. J. Environ. Res. Public Health 2022, 19, 6317. [Google Scholar] [CrossRef] [PubMed]
- Salehiniya, H.; Hatamian, S.; Abbaszadeh, H. Mental health status of dentists during COVID-19 pandemic: A systematic review and meta-analysis. Health Sci. Rep. 2022, 5, e617. [Google Scholar] [CrossRef] [PubMed]
- Ramos-Gomez, F.J. Changing the education paradigm in pediatric dentistry. J. Calif. Dent. Assoc. 2014, 42, 711–715. [Google Scholar] [PubMed]
- Flanigan, T.S.; McFarlane, E.; Cook, S. Conducting survey research among physicians and other medical professionals: A review of current literature. In Survey Research Methods Section; American Statistical Association: Alexandria, VA, USA, 2008; pp. 4136–4147. [Google Scholar]
Publisher’s Note: MDPI stays neutral with regard to jurisdictional claims in published maps and institutional affiliations. |
© 2022 by the authors. Licensee MDPI, Basel, Switzerland. This article is an open access article distributed under the terms and conditions of the Creative Commons Attribution (CC BY) license (https://creativecommons.org/licenses/by/4.0/).

