Decision-Tree-Based Approach for Pressure Ulcer Risk Assessment in Immobilized Patients
Abstract
:1. Introduction
2. Patients and Methods
2.1. Study Design
2.2. Participants
2.3. Ethical Considerations
2.4. Methodology
3. Results
3.1. Sample Description
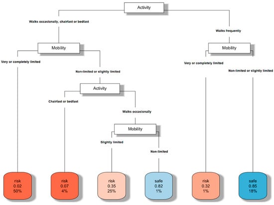
3.2. Decision Tree for Pressure Ulcer Risk Assessment Based on Activity and Mobility Subscales
3.3. Decision Tree for Pressure Ulcer Risk Assessment Based on Activity, Skin Moisture and Mobility Scales
4. Discussion
Study Limitations
5. Conclusions
Author Contributions
Funding
Institutional Review Board Statement
Informed Consent Statement
Data Availability Statement
Acknowledgments
Conflicts of Interest
References
- National Pressure Ulcer Advisory Panel; European Pressure Ulcer Advisory Panel; Pan Pacific Pressure Injury Alliance. Prevention and Treatment of Pressure Ulcers: Quick Reference Guide. In Clinical Practice Guideline; Husler, E., Ed.; Cambridge Media: Perth, Australia, 2014. [Google Scholar]
- Martín Muñoz, B. Calidad de vida de las personas con úlceras por presión. Estudio cualitativo fenomenológico. Index De Enfermería 2018, 27, 206–2010. [Google Scholar]
- Moore, Z.; Avsar, P.; Conaty, L.; Moore, D.H.; Patton, D.; O’Connor, T. The prevalence of pressure ulcers in Europe, what does the European data tell us: A systematic review. J. Wound Care 2019, 28, 710–719. [Google Scholar] [CrossRef]
- García-Fernández, F.P.; Torra I Bou, J.E.; Soldevilla Agreda, J.J.; Pancorbo-Hidalgo, P.L. Prevalencia de lesiones por presión y otras lesiones cutáneas relacionadas con la dependencia en centros de atención primaria de salud de España en 2017. Gerokomos 2019, 30, 134–141. [Google Scholar]
- Cañadas-De la Fuente, G.A.; Vargas, C.; San Luis, C.; García, I.; Cañadas, G.R.; De la Fuente, E.I. Risk factors and prevalence of burnout syndrome in the nursing profession. Int. J. Nurs. Stud. 2015, 52, 240–249. [Google Scholar] [CrossRef]
- Pereira, F.; Salvi, M.; Verloo, H. Beliefs, knowledge, implementation, and integration of evidence-based practice among primary health care providers: Protocol for a scoping review. JMIR Res. Protoc. 2017, 6, e148. [Google Scholar] [CrossRef]
- Avsar, P.; Budri, A.; Patton, D.; Walsh, S.; Moore, Z. Developing Algorithm Based on Activity and Mobility for Pressure Ulcer Risk Among Older Adult Residents: Implications for Evidence-Based Practice. Worldviews Evid.-Based Nurs. 2022, 19, 112–120. [Google Scholar] [CrossRef]
- Gadd, M.M. Braden scale cumulative score versus subscale scores: Are we missing opportunities for pressure ulcer prevention? J. Wound Ostomy Cont. Nurs. 2014, 41, 86–89. [Google Scholar] [CrossRef]
- Vera-Salmerón, E.; Mota-Romero, E.; Romero-Béjar, J.L.; Dominguez-Nogueira, C.; Gómez-Pozo, B. Pressure Ulcers Risk Assessment According to Nursing Criteria. Healthcare 2022, 10, 1438. [Google Scholar] [CrossRef]
- Rahmani, A.; Yousefpoor, E.; Yousefpoor, M.; Mehmood, Z.; Haider, A.; Hosseinzadeh, M.; Ali Naqvi, R. Machine learning (Ml) in medicine: Review, applications, and challenges. Mathematics 2021, 9, 2970. [Google Scholar] [CrossRef]
- Raju, D.; Su, X.; Patrician, P.A.; Loan, L.A.; McCarthy, M.S. Exploring factors associated with pressure ulcers: A data mining approach. Int. J. Nurs. Stud. 2015, 52, 102–111. [Google Scholar] [CrossRef]
- Breiman, L.; Friedman, J.; Olshen, R.; Stone, C. Classification and Regression Trees; Chapman and Hall/CRC: Boca Raton, FL, USA, 2017. [Google Scholar]
- Panigrahi, R.; Borah, S.; Bhoi, A.; Ijaz, M.; Pramanik, M.; Kumar, Y.; Jhaveri, R. A consolidated decision tree-based intrusion detection system for binary and multiclass imbalanced datasets. Mathematics 2021, 9, 751. [Google Scholar] [CrossRef]
- Ivanov, A. Decision trees for evaluation of mathematical competencies in the higher education: A case study. Mathematics 2020, 8, 748. [Google Scholar]
- Assegie, T.; Tulasi, R.; Kumar, N. Breast cancer prediction model with decision tree and adaptive boosting. IAES Int. J. Artif. Intell. 2021, 10, 184–190. [Google Scholar] [CrossRef]
- Nakayama, J.; Ho, J.; Cartwright, E.; Simpson, R.; Hertzberg, V. Predictors of progression through the cascade of care to a cure for hepatitis C patients using decision trees and random forests. Comput. Biol. Med. 2021, 134, 104461. [Google Scholar] [CrossRef]
- Elhazmi, A.; Al-Omari, A.; Sallam, H.; Mufti, H.; Rabie, A.; Alshahrani, M.; Mady, A.; Alghamdi, A.; Altalaq, A.; Azzam, M.; et al. Machine learning decision tree algorithm role for predicting mortality in critically ill adult COVID-19 patients admitted to the ICU. J. Infect. Public Health 2022, 15, 826–834. [Google Scholar] [CrossRef]
- Setoguchi, Y.; Ghaibeh, A.; Mitani, K.; Abi, Y.; Hasimoto, I.; Moriguchi, H. Predictability of Pressure Ulcers Based on Operation Duration, Transfer Activity, and Body Mass Index Through the Use of an Alternating Decision Tree. J. Med. Investig. 2016, 63, 248–255. [Google Scholar]
- Borlawsky, T.; Hripcsak, G. Evaluation of an Automated Pressure Ulcer Risk Assessment Model. Home Health Care Manag. Pract. 2007, 19, 272–284. [Google Scholar] [CrossRef]
- Moon, M.; Lee, S.K. Applying of Decision Tree Analysis to Risk Factors Associated with Pressure Ulcers in Long-Term Care Facilities. Healthc. Inform. Res. 2017, 23, 43–52. [Google Scholar] [CrossRef]
- Deng, X.; Yu, T.; Hu, A. Predicting the Risk for Hospital-Acquired Pressure Ulcers in Critical Care Patients. Crit. Care Nurse 2017, 37, e1–e11. [Google Scholar] [CrossRef]
- Hyun, S.; Moffatt-Bruce, S.; Newton, C.; Hixon, B.; Kaewprag, P. Tree-based Approach to Predict Hospital Acquired Pressure Injury. Int. J. Adv. Cult. Technol. 2019, 7, 8–13. [Google Scholar]
- Bergstrom, N.; Braden, B.J.; Laguzza, A.; Holman, V. The Braden Scale for Predicting Pressure Sore Risk. Nurs. Res. 1987, 36, 205–210. [Google Scholar] [PubMed]
- World Medical Association. World Medical Association Declaration of Helsinki: Ethical principles for Medical Research Involving Human Subjects. JAMA 2013, 310, 2191–2194. [Google Scholar] [CrossRef] [PubMed]
- Wu, X.; Kumar, V. (Eds.) The Top Ten Algorithms in Data Mining, 1st ed.; Chapman and Hall/CRC: Boca Raton, FL, USA, 2009. [Google Scholar]
- Rodríguez Palma, M.; Vallejo Sánchez, J.M. The management of pressure ulcers in nursing home care. Obstacles and facilitators. Gerokomos 2010, 21, 108–113. [Google Scholar]
- Nakagami, G.; Yokota, S.; Kitamura, A.; Takahashi, T.; Morita, K.; Noguchi, H.; Ohe, H.; Sanada, H. Supervised machine learning-based prediction for in-hospital pressure injury development using electronic health records: A retrospective observational cohort study in a university hospital in Japan. Int. J. Nurs. Stud. 2021, 119, 103932. [Google Scholar] [CrossRef] [PubMed]
- Torra-Bou, J.E.; Verdú-Soriano, J.; Sarabia-Lavin, R.; Paras-Brav, P.; Soldevilla-Ágreda, J.J.; García-Fernández, F.P. Pressure ulcers as a safety patient problem. Gerokomos 2016, 27, 161–167. [Google Scholar]
- Jin, Y.; Kim, H.; Jin, T.; Lee, S.-M. Automated Fall and Pressure Injury Risk Assessment Systems: Nurses’ Experiences, Perspectives, and Lessons Learned. Comput. Inform. Nurs. 2021, 39, 321–328. [Google Scholar] [CrossRef]
- Garcia-Sanchez, F.J.; Martinez-Vizcaino, V.; Rodriguez-Martin, B. Conceptualisations on Home Care for Pressure Ulcers in Spain: Perspectives of Patients and Their Caregivers. Scand. J. Caring Sci. 2019, 33, 592–599. [Google Scholar] [CrossRef]
- Martínez López, R.; Ponce Martínez, D.E. Valoración de Los Conocimientos Del Cuidador Principal Sobre Úlceras de Presión. Enfermería Glob. 2011, 10. [Google Scholar] [CrossRef]
- Latimer, S.; Chaboyer, W.; Gillespie, B. Patient Participation in Pressure Injury Prevention: Giving Patient’s a Voice. Scand. J. Caring Sci. 2014, 28, 648–656. [Google Scholar] [CrossRef]


| Response Variable | Level | % (N) |
|---|---|---|
| Pressure ulcer (N = 16,215) | (0) No risk | 70.0 (11,354) |
| (1) Risk | 30.0 (4861) | |
| Skin moisture (N = 16,215) | (0) Rarely moist | 39.3 (6371) |
| (1) Occasionally moist | 37.9 (6147) | |
| (2) Often moist | 17.0 (2762) | |
| (3) Constantly wet | 5.8 (935) | |
| Activity (N = 16,215) | (0) Walks frequently | 19.5 (3158) |
| (1) Walks occasionally | 44.0 (7142) | |
| (2) Chairfast | 26.2 (4249) | |
| (3) Bedfast | 10.3 (1666) | |
| Mobility (N = 16,215) | (0) No limitations | 8.4 (1357) |
| (1) Slightly limited | 39.8 (6458) | |
| (2) Very limited | 44.3 (7191) | |
| (3) Completely immobile | 7.5 (1209) |
Publisher’s Note: MDPI stays neutral with regard to jurisdictional claims in published maps and institutional affiliations. |
© 2022 by the authors. Licensee MDPI, Basel, Switzerland. This article is an open access article distributed under the terms and conditions of the Creative Commons Attribution (CC BY) license (https://creativecommons.org/licenses/by/4.0/).
Share and Cite
Vera-Salmerón, E.; Domínguez-Nogueira, C.; Romero-Béjar, J.L.; Sáez, J.A.; Mota-Romero, E. Decision-Tree-Based Approach for Pressure Ulcer Risk Assessment in Immobilized Patients. Int. J. Environ. Res. Public Health 2022, 19, 11161. https://doi.org/10.3390/ijerph191811161
Vera-Salmerón E, Domínguez-Nogueira C, Romero-Béjar JL, Sáez JA, Mota-Romero E. Decision-Tree-Based Approach for Pressure Ulcer Risk Assessment in Immobilized Patients. International Journal of Environmental Research and Public Health. 2022; 19(18):11161. https://doi.org/10.3390/ijerph191811161
Chicago/Turabian StyleVera-Salmerón, Eugenio, Carmen Domínguez-Nogueira, José L. Romero-Béjar, José A. Sáez, and Emilio Mota-Romero. 2022. "Decision-Tree-Based Approach for Pressure Ulcer Risk Assessment in Immobilized Patients" International Journal of Environmental Research and Public Health 19, no. 18: 11161. https://doi.org/10.3390/ijerph191811161
APA StyleVera-Salmerón, E., Domínguez-Nogueira, C., Romero-Béjar, J. L., Sáez, J. A., & Mota-Romero, E. (2022). Decision-Tree-Based Approach for Pressure Ulcer Risk Assessment in Immobilized Patients. International Journal of Environmental Research and Public Health, 19(18), 11161. https://doi.org/10.3390/ijerph191811161

