Exploration of Telemidwifery: An Initiation of Application Menu in Indonesia
Abstract
:1. Introduction
2. Materials and Methods
2.1. Study Design
2.2. Recruitment and Participants
2.3. Data Collection
2.4. Data Analysis
2.5. Research Ethics
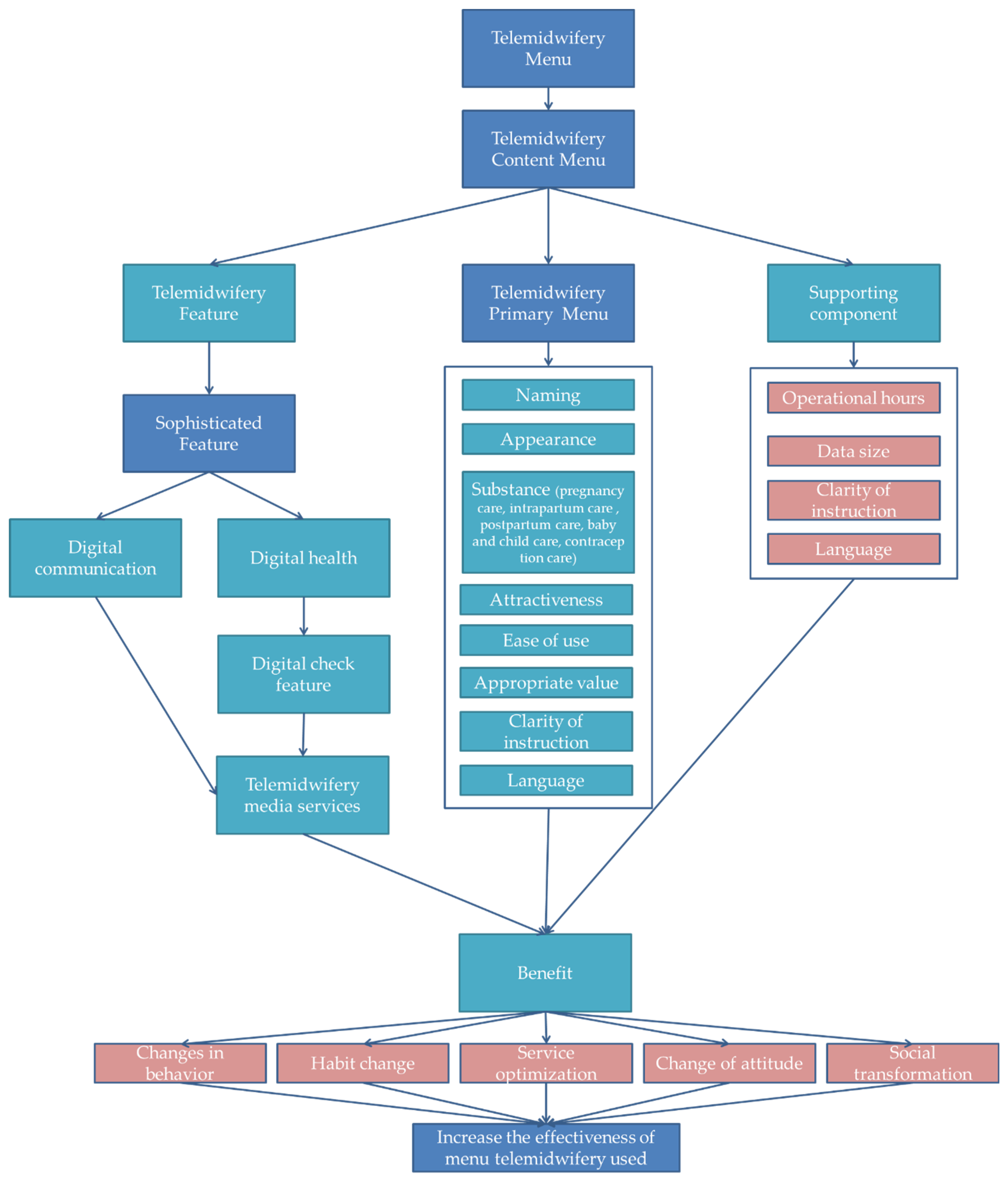
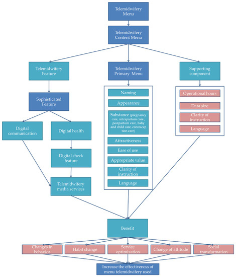
3. Results
3.1. Categories of Description
3.1.1. Naming
3.1.2. Digital Communication
3.1.3. Digital Health Services
3.1.4. Features of Telemidwifery
3.1.5. Digital Check Features
3.1.6. Service Media
3.1.7. Attraction
3.1.8. Display
3.1.9. Ease of Use
3.1.10. Clarity of Instruction
3.1.11. Use of Language
3.1.12. Substance
3.1.13. Benefits
3.1.14. Appropriateness of Values
3.1.15. Supporting Components
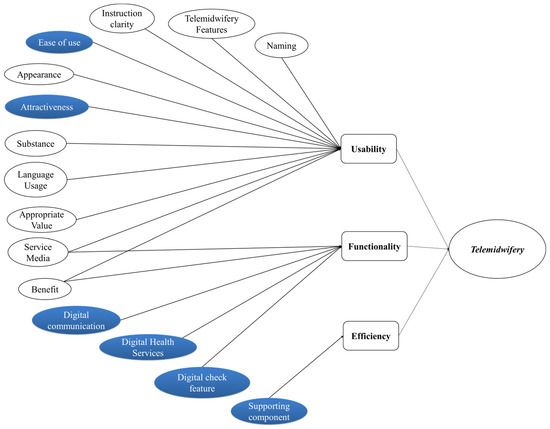
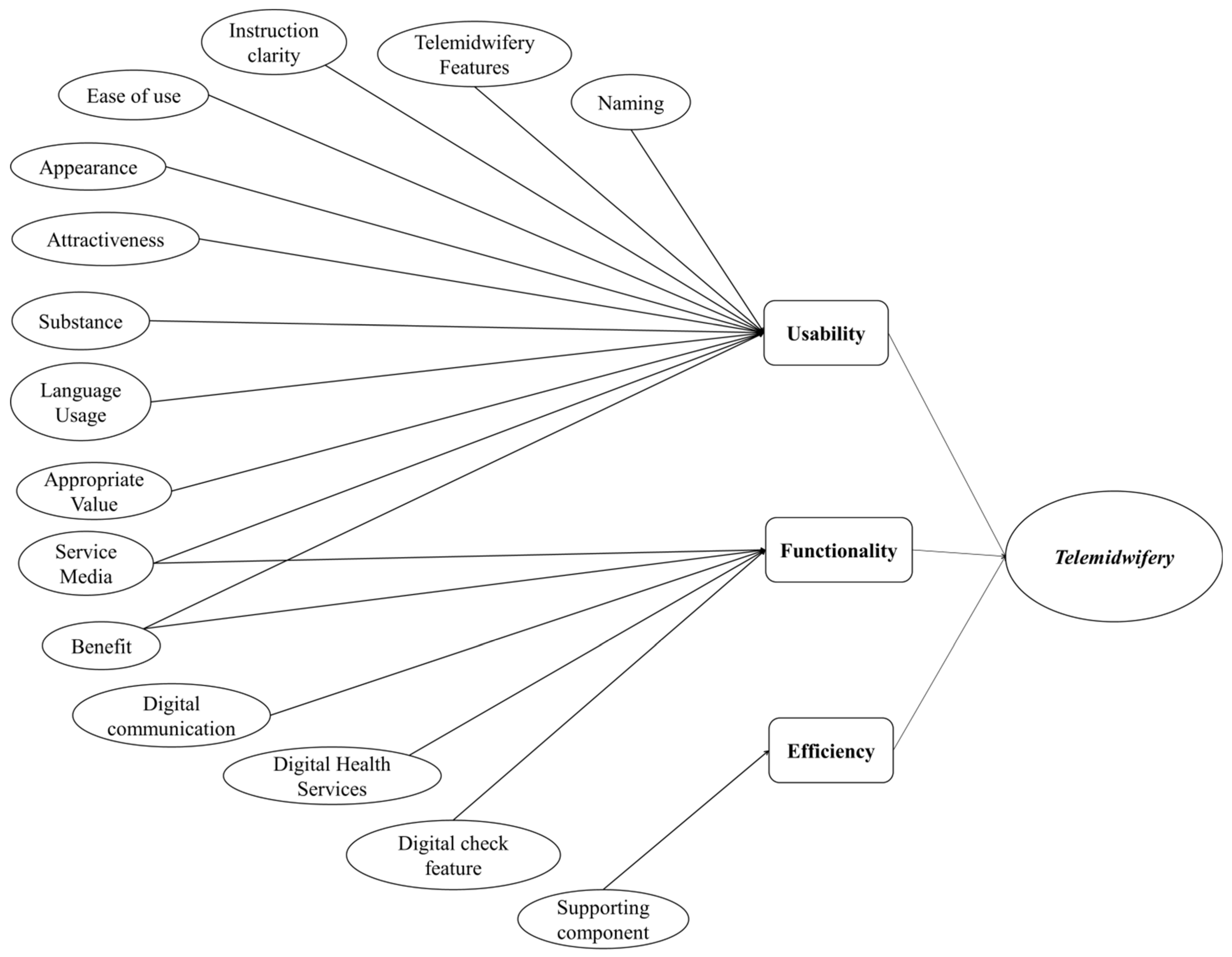
3.1.16. ISO/IEC 9126. Attribute Finding
4. Discussion
- (1)
- Naming
- (2)
- Digital Communication
- (3)
- Digital Health Service
- (4)
- Telemidwifery Feature
- (5)
- Digital Check Features
- (6)
- Service Media
- (7)
- Attractiveness
- (8)
- Appearance
- (9)
- Ease of Use
- (10)
- Instruction Clarity
- (11)
- Language Usage
- (12)
- Substance
- (13)
- Benefit
- (14)
- Appropriate Value
- (15)
- Supporting Components
- (16)
- ISO/IEC 9126. Attribute Finding
Strengths and Limitation
5. Conclusions
Author Contributions
Funding
Institutional Review Board Statement
Informed Consent Statement
Data Availability Statement
Conflicts of Interest
Appendix A
Description of Telemidwifery
Appendix B
Semi-Structured Interview Guide for Village Midwives
- What do the midwives think if a special menu is made to communicate and check remotely on the iPosyandu Bidan application with the name “Telemidwifery”?
- What kind of digital communication and remote midwifery services do midwives expect on the telemidwifery menu?
- What kind of communication (chat) concept is expected by midwives in telemedicine to facilitate the implementation of midwifery continuity of care?
- What features do midwives expect on the telemidwifery menu to support midwifery continuity of care?
- What content should be included in telemidwifery to support the success of midwifery continuity of care?
- What appearance does the village midwife want on telemidwifery so that midwifery continuity of care can be effective and user-friendly?
References
- Ministry of Health. Indonesia Health Profile 2020; Ministry of Health Republic Indonesia: Jakarta, Indonesia, 2021. Available online: http://www.kemkes.go.id (accessed on 15 August 2021).
- Ministry of Health. Data and Health Information of Indonesia 2019. Indones. Health Profile 2020, 8, 1–213. Available online: https://pusdatin.kemkes.go.id (accessed on 15 August 2021).
- West Java Province Public Health Office. West Java Health Profile 2020; West Java Province Public Health Office: Bandung, Indonesia, 2021. Available online: www.diskes.jabarprov.go.id (accessed on 15 August 2021).
- Ems, S.H. The Increasing of Mother Mortality Rate in Purwakarta Regency 2020. 2021. Available online: https://limawaktu.id/news/angka-kematian-ibu-di-kabupaten-purwakarta-meningkat-di-2020 (accessed on 15 August 2021).
- Susiana, S. Mother Mortality Rate: Causative Factors and Efforts of Care. Info Singk. 2019, XI. Available online: https://berkas.dpr.go.id/puslit/files/info_singkat/InfoSingkat-XI-24-II-P3DI-Desember-2019-177.pdf (accessed on 15 August 2021).
- West Java Province Public Health Office. West Java Health Profile 2019; West Java Province Public Health Office: Bandung, Indonesia, 2020. Available online: www.diskes.jabarprov.go.id (accessed on 16 August 2021).
- Rinawan, F.R.; Susanti, A.I.; Amelia, I.; Ardisasmita, M.N.; Dewi, R.K.; Ferdian, D.; Purnama, W.G.; Purbasari, A. Understanding Mobile Application Development and Implementation to Monitor Posyandu Data in Indonesia: A 3-Years Hybrid Action Research to Build “A Bridge” From Community to National Use. BMC Public Health 2021, 21, 1024. [Google Scholar] [CrossRef] [PubMed]
- Nazri, C.; Yamazaki, C.; Kameo, S.; Herawati, D.M.D.; Sekarwana, N.; Raksanagara, A.; Koyama, H. Factors influencing mother’s participation in Posyandu for improving nutritional status of children under-five in Aceh Utara district, Aceh province, Indonesia. BMC Public Health 2016, 16, 69. [Google Scholar] [CrossRef]
- Rinawan, F.R.; Faza, A.; Susanti, A.I.; Purnama, W.G.; Indraswari, N.; Ferdian, D.; Didah; Fatimah, S.N.; Purbasari, A.; Zulianto, A.; et al. Posyandu Application for Monitoring Children Under-Five: A 3-Year Data Quality Map in Indonesia. Int. J. Geo-Inf. 2022, 11, 399. [Google Scholar] [CrossRef]
- DKPJ. West Java Province Health Profile 2018; DKPJ: Bandung, Indonesia, 2017. Available online: http://app.diskes.jabarprov.go.id/profil-v2 (accessed on 15 August 2021).
- Wahyuni, E.D. Community Midwifery Care; Health Human Resource Training Center: Jakarta, Indonesia, 2018; 244p. Available online: http://bppsdmk.kemkes.go.id/ (accessed on 15 August 2021).
- Vermeir, P.; Vandijck, D.; Degroote, S.; Peleman, R.; Verhaeghe, R.; Mortier, E.; Hallaert, G.; Van Daele, S.; Buylaert, W.; Vogelaers, D. Communication in Healthcare: A Narrative Review of The Literature and Practical Recommendations. Int. J. Clin. Pract. 2015, 69, 1257–1267. [Google Scholar] [CrossRef] [PubMed]
- Ayatollahi, H.; Ghalandar Abadi, M.; Hemmat, M. Web and Mobile-Based Technologies for Monitoring High-Risk Pregnancies? BMJ Health Care Inf. 2019, 26, e000025. [Google Scholar] [CrossRef]
- Mufdlilah, D. Konsep Kebidanan; Nuha Medika: Yogyakarta, Indonesia, 2012. [Google Scholar]
- Tulsky, J.A.; Beach, M.C.; Butow, P.N.; Hickman, S.E.; Mack, J.W.; Morrison, R.S.; Street, R.L., Jr.; Sudore, R.L.; White, D.B.; Pollak, K.I. Research Agenda for Communication Between Health Care Professionals and Patients Livingwith Serious Illness. JAMA Intern Med. 2017, 177, 1361–1366. [Google Scholar] [CrossRef]
- Styles, C.; Kearney, L.; George, K. Implementation and Upscaling of Midwifery Continuity of Care: The Experience of Midwives and Obstetricians. Women Birth 2020, 33, 343–351. [Google Scholar] [CrossRef]
- Sandall, J. The Contribution of Continuity of Midwifery Care to High Quality Maternity Care; The Royal College of Midwives, The Royal Collage of Midwifery: London, UK, 2017; 16p. [Google Scholar]
- Groyer, A.; Campbell, R. Digital Health and Disability Claims. Br. Actuar. J. 2019, 24, e11. [Google Scholar] [CrossRef]
- Aapro, M.; Bossi, P.; Dasari, A.; Fallowfield, L.; Gascón, P.; Geller, M.; Jordan, K.; Kim, J.; Martin, K.; Porzig, S. Digital Health for Optimal Supportive Care in Oncolog: Benefits, Limits, and Future Perspectives. Support. Care Cancer 2020, 28, 4589–4612. [Google Scholar] [CrossRef]
- Ariyanti, S.; Kautsarina. Techno-Economic Studies on Telehealth in Indonesia. Bul. Pos. Dan Telekomun. 2017, 15, 43–54. Available online: https://online.bpostel.com/ (accessed on 18 August 2021). [CrossRef] [Green Version]
- Alam, M.Z. mHealth in Bangladesh: Current Status and Future Development. Int. Technol. Manag. Rev. 2018, 7, 112–124. [Google Scholar] [CrossRef]
- Nisha, N.; Iqbal, M.; Rifat, A.; Idrish, S. Mobile Health Services: A New Paradigm for Health Care Systems. Int. J. Asian Bus. Inf. Manag. 2015, 6, 1–17. [Google Scholar] [CrossRef]
- Srivastava, S.; Pant, M.; Abraham, A.; Agrawal, N. The Technological Growth in eHealth Services. Comput. Math. Methods Med. 2015, 2015, 894171. [Google Scholar] [CrossRef] [PubMed]
- Johnsen, H.; Kivi, N.G.; Morrison, C.H.; Juhl, M.; Christensen, U.; Villadsen, S.F. Addressing Ethnic Disparity in Antenatal Care: A Qualitative Evaluation of Midwives Experiences with the MAMAACT Intervention. BMC Pregnancy Childbirth 2020, 20, 118. [Google Scholar] [CrossRef] [PubMed]
- Amoakoh, H.B.; Klipstein-grobusch, K.; Grobbee, D.E.; Amoakoh-Coleman, M.; Oduro-Mensah, E.; Sarpong, C.; Frimpong, E.; Kayode, G.A.; Agyepong, I.A.; Ansah, E.K. Using Mobile Health to Support Clinical Decision-Making to Improve Maternal and Neonatal Health Outcomes in Ghana: Insights of Frontline Health Worker Information Needs. JMIR mHealth uHealth 2019, 7, e12879. [Google Scholar] [CrossRef] [PubMed]
- Balakrishnan, R.; Gopichandran, V.; Chaturvedi, S.; Chatterjee, R. Continuum of Care Services for Maternal and Child Health Using Mobile Technology—A Health System Strengthening Strategy in Low and Middle Income Countries. BMC Med. Inform. Decis. Mak. 2016, 16, 84. [Google Scholar] [CrossRef]
- Rinawan, F.R.; Kusumastuti, P.; Mandiri, A.; Dewi, R.K. Association of Cadre’s Knowledge with Age, Duration of Work, Education, and Employment on The Use of iPosyandu Application in Pasawahan, Purwakarta, Indonesia. J. Ilmu Kesehat. Masy. Artic. 2020, 11, 150–159. [Google Scholar] [CrossRef]
- Nyati-jokomo, Z.; Dabengwa, I.M.; Makacha, L.; Nyapwere, N.; Dube, Y.P.; Chikoko, L.; Vidler, M.; Makanga, P.T. RoadMApp: A Feasibility Study for a Smart Travel Application to Improve Maternal Health Delivery in a Low Resource Setting in Zimbabwe. BMC Pregnancy Childbirth 2020, 20, 501. [Google Scholar] [CrossRef]
- Masoi, T.J. Improving Pregnant Women’s Knowledge on Danger Signs and Birth Preparedness Practices Using an Interactive Mobile Messaging Alert System in Dodoma Region, Tanzania: A Controlled Quasi Experimental Study. Reprod. Health 2019, 16, 177. [Google Scholar]
- Suryavanshi, N.; Kadam, A.; Kanade, S.; Gupte, N.; Gupta, A.; Bollinger, R.; Mave, V.; Shankar, A. Acceptability and Feasibility of a Behavioral and Mobile Health Intervention (COMBIND) Shown to Increase Uptake of Prevention of Mother to Child Transmission (PMTCT) Care in India. BMC Public Health 2020, 20, 752. [Google Scholar] [CrossRef] [PubMed]
- Martinez, B.; Ixen, E.C.; Hall-Clifford, R.; Juarez, M.; Miller, A.C.; Francis, A.; Valderrama, C.E.; Stroux, L.; Clifford, G.D.; Rohloff, P. Mhealth Intervention to Improve the Continuum of Maternal and Perinatal Care in Rural Guatemala: A Pragmatic, Randomized Controlled Feasibility Trial. Reprod. Health 2018, 15, 120. [Google Scholar] [CrossRef] [PubMed] [Green Version]
- Susanti, A.I.; Rinawan, F.R.; Amelia, I. Mothers Knowledge and Perception of Toddler Growth Monitoring Using iPosyandu Application. Glob. Med. Health Commun. 2018, 7, 93–99. [Google Scholar] [CrossRef]
- Kusyanti, T.; Wirakusumah, F.F.; Rinawan, F.R.; Muhith, A.; Purbasari, A.; Mawardi, F.; Puspitasari, I.W.; Faza, A.; Stellata, A.G. Technology-Based (Mhealth) and Standard / Traditional Maternal Care for Pregnant Woman: A Systematic Literature Review. Healthcare 2022, 10, 1287. [Google Scholar] [CrossRef] [PubMed]
- Botella, P.; Burgués, X.; Carvallo, J.P.; Franch, X.; Grau, G.; Marco, J.; Quer, J. ISO/IEC 9126 in practice: What do we need to know? Softw. Meas. Eur. Forum 2004, 2004, 1–10. [Google Scholar]
- Chung, K.; Cho, H.Y.; Park, J.Y. A Chatbot for Perinatal Women’ s and Partners’ Obstetric and Mental Health Care: Development and Usability Evaluation Study. JMIR Med. Inf. 2021, 9, e18607. [Google Scholar]
- Bibault, J.E.; Chaix, B.; Guillemassé, A.; Cousin, S.; Escande, A.; Perrin, M.; Pienkowski, A.; Delamo, G.; Nectoux, P.; Brouard, B. A Chatbot Versus Physicians to Provide Information for Patients with Breast Cancer: Blind, Randomized Controlled Noninferiority Trial. J. Med. Internet Res. 2019, 21, e15787. [Google Scholar] [CrossRef]
- Mathieson, K.; Leafman, J.S.; Horton, M.B. Access to Digital Communication Technology and Perceptions of Telemedicine for Patient Education among American Indian Patients with Diabetes. J. Health Care Poor Underserved 2018, 28, 1522–1536. [Google Scholar] [CrossRef]
- Given, L.M. The SAGE Encyclopedia of Qualitative Research Methods; SAGE: Los Angeles, CA, USA, 2008; Volume 1. [Google Scholar]
- Shukla, P. Essentials of Marketing Research; Bookboon Learning: London, UK, 2014. [Google Scholar]
- Creswell, J.W.; Creswell, J.D. Research Design: Qualitative, Quantitative, and Mixed Methods Approaches, 5th ed.; SAGE: London, UK, 2018. [Google Scholar]
- Johari, N.M.; Nohuddin, P.N. Developing a Good Quality Chatbot: A Literature Review. Int. J. Electr. Eng. Technol. 2021, 12, 109–119. [Google Scholar]
- Johari, N.M.; Nohuddin, P.N. Developing a Good Quality Chatbot. J. Inf. Syst. Technol. Manag. 2021, 6, 88–102. [Google Scholar] [CrossRef]
- Care, K. Design and Development of Diagnostic Chabot for supporting Primary Health Care Systems. Design and Development of Diagnostic Chabot for supporting Primary Health. Procedia Comput. Sci. 2020, 167, 75–84. [Google Scholar]
- Nithuna, S.; Laseena, C.A. Review on Implementation Techniques of Chatbot. Int. Conf. Commun. Signal Process. 2020, 157–161. [Google Scholar]
- MacCallum, R.C.; Widaman, K.F.; Zhang, S.; Hong, S. Sample Size in Factor Analysis. Psychol. Methods 1999, 4, 84–99. [Google Scholar] [CrossRef]
- Lazenbatt, A. The Evaluation Handbook for Health Professsionals; Routledge: London, UK; New York, NY, USA, 2002; 286p. [Google Scholar]
- Ismoilova, N. Linguistic-Based Product Naming, 23rd ed.; Digest of Articles: Warszawa, Poland, 2019. [Google Scholar]
- Wu, F.; Sun, Q.; Grewal, R.; Li, S. Brand Name Types and Consumer Demand: Evidence from China’ s Automobile Market. Am Mark Assoc. 2019, 56, 158–175. [Google Scholar] [CrossRef]
- Buyrukoğlu, S.; Yılmaz, Y. Multidisciplinary Studies and Innovative Technologies A Novel Semi-Automated Chatbot Model: Providing Consistent Response of Students’ Email in Higher Education based on Case-Based Reasoning and Latent Semantic Analysis. Int J Multidiscip. Stud. Innov. Technol. 2021, 5, 6–12. [Google Scholar]
- Karusala, N.; Seeh, D.; Mugo, C.; Guthrie, B.; Moreno, M.; John-stewart, G.; Inwani, I.; Anderson, R.; Ronen, K. “That courage to encourage”: Participation and Aspirations in Chat-based Peer Support for Youth Living with HIV. In Proceedings of the 2021 CHI Conference on Human Factors in Computing Systems, Yokohama, Japan, 8–13 May 2021; Association for Computing Machinery: New York, NY, USA, 2021; pp. 1–17. [Google Scholar]
- Entezarjou, A.; Bolmsjö, B.B.; Calling, S. Experiences of Digital Communication with Automated Patient Interviews and Asynchronous Chat in Swedish Primary Care: A Qualitative Study. BMJ Open 2020, 10, e036585. [Google Scholar] [CrossRef] [PubMed]
- Ukachi, N.B.; Anasi, S.N.I. Information and Communication Technologies and Access to Maternal and Child Health Information: Implications for Sustainable Development. Inf. Dev. 2018, 35, 524–534. [Google Scholar] [CrossRef]
- Arnaert, A.L.D.C.; Ponzoni, N.; Debe, Z.; Meda, M.M.; Nana, N.G. Experiences of Midwives and Community Health Workers Using mHealth to Improve Services to Pregnant Women in Rural Burkina Faso, Africa. J. Nurs. Educ. Pract. 2020, 10, 57–64. [Google Scholar] [CrossRef]
- Koulouri, T.; Macredie, R.D.; Olakitan, D. Chatbots to Support Young Adults’ Mental Health: An Exploratory Study of Acceptability. Assoc Comput Mach. 2022. [Google Scholar] [CrossRef]
- Amer, E.; Hazem, A.; Farouk, O.; Louca, A.; Ashraf, M. A Proposed Chatbot Framework for COVID-19. In Proceedings of the International Mobile, Intelligent, and Ubiquitous Computing Conference (MIUCC), Cairo, Egypt, 26–27 May 2021; pp. 263–268. [Google Scholar]
- Krynski, L.; Goldfarb, G. Technology-Mediated Communication with Patients: WhatsApp Messenger, E-Mail, Patient Portals. A Challenge for Pediatricians in The Digital Era. Arch. Argent Pediatr. 2018, 116, 554–559. [Google Scholar]
- Yadav, D.; Malik, P.; Dabas, K.; Singh, P. Feedpal: Understanding Opportunities for Chatbots in Breastfeeding Education of Women in India. ACM Hum.-Comput. Interact. 2019, 3, e13817. [Google Scholar] [CrossRef]
- Duclos, V.; Yé, M.; Moubassira, K.; Sanou, H.; Sawadogo, N.H.; Bibeau, G.; Sié, A. Situating Mobile Health: A Qualitative Study of mHealth Expectations in the Rural Health District of Nouna, Burkina Faso. Health Res. Policy Syst. 2017, 15, 41–53. [Google Scholar] [CrossRef] [PubMed]
- Vo, V.; Auroy, L.; Sarradon-Eck, A. Patients’Perceptions of mHealth Apps: Meta-Ethnographic Review of Qualitative Studies. JMIR mHealth uHealth 2019, 7, e13817. [Google Scholar] [CrossRef] [PubMed]
- Sommer, J.; Daus, M.; Smith, M.; Luna, D. Mobile Application for Pregnant Women: What Do Mothers Say? Int. Med. Inf. Assoc. 2017, 245, 221–224. [Google Scholar]
- Sugandi, M.A.; Halim, R.M.N. Analisis End-User Computing Satisfaction (EUCS) pada Aplikasi Mobile Universitas Bina Darma. Sist J. Sist Inf. 2020, 9, 143–154. [Google Scholar] [CrossRef]
- Braune-krickau, K.; Schneebeli, L.; Pehlke-milde, J.; Gemperle, M.; Koch, R.; Von Wyl, A. Smartphones in the Nursery: Parental Smartphone Use and Parental Sensitivity and Responsiveness within Parent—Child Interaction in Early Childhood (0–5 years): A Scoping Review. Infant Ment. Health J. 2021, 42, 161–175. [Google Scholar] [CrossRef]
- Obstet, A.G.; Wolfgang, D.; Pauluschke-fro, C.R.J.; Wallwiener, C.W.; Wallwiener, M. Pregnancy eHealth and mHealth: User Proportions and Characteristics of Pregnant Women Using Web-Based Information Sources-A Cross-Sectional Study. Matern. Med. 2016, 294, 937–944. [Google Scholar]
- Brewer, L.C.; Fortuna, K.L.; Jones, C.; Walker, R.; Hayes, S.N.; Patten, C.A.; Cooper, L.A. Back to the Future: Achieving Health Equity Through Health Informatics and Digital Health. JMIR mHealth uHealth 2020, 8, e14512. [Google Scholar] [CrossRef] [PubMed]
- You, F.; Gong, H.; Guan, X.; Cao, Y.; Zhang, C.; Lai, S.; Zhao, Y. Design of Data Mining of WeChat Public Platform Based on Python. J. Phys. Conf. Ser. Pap. 2018, 1069, 012017. [Google Scholar] [CrossRef]
- Storeng, K.T.; Puyvallée, A.D.B. The Smartphone Pandemic: How Big Tech and public health authorities partner in the digital response to COVID-19. Glob. Public Health Auth. Int. J. Res. Policy Pract. 2021, 16, 1482–1498. [Google Scholar] [CrossRef]
- Baird, A.; Nowak, S. Why Primary Care Practices Should Become Digital Health Information Hubs for Their Patients. BMC Fam. Pract. 2014, 15, 190. [Google Scholar] [CrossRef] [PubMed] [Green Version]
- Ofosu, B.; Ofori, D.; Ntumy, M.; Asah-opoku, K.; Boafor, T. Assessing the Functionality of an Emergency Obstetric Referral System and Continuum of Care Among Public Healthcare Facilities in a Low Resource Setting: An Application of Process Mapping Approach. BMC Health Serv. Res. 2021, 21, 402. [Google Scholar] [CrossRef] [PubMed]
- Kambala, C.; Lohmann, J.; Mazalale, J.; Brenner, S.; Sarker, M. Perceptions of Quality Across the Maternal Care Continuum in the Context of a Health Financing Intervention: Evidence from a Mixed Methods Study in Rural Malawi. BMC Health Serv. Res. 2017, 17, 392. [Google Scholar] [CrossRef] [PubMed]
- World Health Organization. WHO Recommendations on Antenatal Care for a Positive Pregnancy Experience; WHO Press: Luxembourg, 2016; Available online: https://www.who.int/publications-detail-redirect/9789241549912 (accessed on 1 May 2021).
- Ovretveit, J.; Wu, A.; Street, R.; Thimbleby, H.; Thilo, F.; Hannawa, A. Using and Choosing Digital Health Technologies: A Communications Science Perspective. J. Health Organ. Manag. 2017, 31, 28–37. [Google Scholar] [CrossRef] [PubMed]
- Ministry of Health. Guidelines for Antenatal, Maternity, Childbirth, and Newborn Services in the New Era of Adaptation; The Health Ministry of Health Indonesia: Jakarta, Indonesia, 2020; 98p. Available online: https://covid19.go.id/ (accessed on 15 August 2021).
- Dang, L.M.; Piran, J.; Han, D.; Min, K.; Moon, H. A Survey on Internet of Things and Cloud Computing for Healthcare. Electronics 2019, 8, 768. [Google Scholar] [CrossRef]
- Challa, J.S.; Paul, A.; Dada, Y.; Nerella, V.; Srivastava, P.R.; Singh, A.P. Integrated Software Quality Evaluation: A Fuzzy Multi-Criteria Integrated Software Quality Evaluation: A Fuzzy Multi-Criteria Approach. J. Inf. Process. Syst. 2011, 7, 473–518. [Google Scholar] [CrossRef] [Green Version]
- Pressman, R.S.; Maxim, B.R. Software Engineering, 9th ed.; McGraw-Hill Education: New York, NY, USA, 2020. [Google Scholar]
- Olsina, L.; Godoy, D.; Lafuente, G.J.; Rossi, G. Specifying Quality Characteristics and Attributes for Websites. In Web Engineering; Lecture Notes in Computer Science; Springer Nature: Cham, Switzerland, 2016; pp. 266–278. [Google Scholar]
- Sikorski, M. Interaction Design in Agile IT Projects; Gdańsk University of Technology: Gdańsk, Poland, 2021. [Google Scholar]





| No. | Theme | Key Insight | Quotations |
|---|---|---|---|
| 1 | Naming |
|
|
| 2 | Digital Communication |
|
|
| 3 | Digital Health Services |
|
|
| 4 | Telemidwifery Features |
|
|
| 5 | Digital Check Feature |
|
|
| 6 | Service Media |
|
|
| 7 | Attractiveness |
|
|
| 8 | Appearance |
|
|
| 9 | Ease of Use |
|
|
| 10 | Instruction Clarity |
|
|
| 11 | Language Usage |
|
|
| 12 | Substance |
|
|
| 13 | Benefit |
|
|
| 14 | Appropriate Value |
|
|
| 15 | Supporting Component |
|
|
Publisher’s Note: MDPI stays neutral with regard to jurisdictional claims in published maps and institutional affiliations. |
© 2022 by the authors. Licensee MDPI, Basel, Switzerland. This article is an open access article distributed under the terms and conditions of the Creative Commons Attribution (CC BY) license (https://creativecommons.org/licenses/by/4.0/).
Share and Cite
Stellata, A.G.; Rinawan, F.R.; Winarno, G.N.A.; Susanti, A.I.; Purnama, W.G. Exploration of Telemidwifery: An Initiation of Application Menu in Indonesia. Int. J. Environ. Res. Public Health 2022, 19, 10713. https://doi.org/10.3390/ijerph191710713
Stellata AG, Rinawan FR, Winarno GNA, Susanti AI, Purnama WG. Exploration of Telemidwifery: An Initiation of Application Menu in Indonesia. International Journal of Environmental Research and Public Health. 2022; 19(17):10713. https://doi.org/10.3390/ijerph191710713
Chicago/Turabian StyleStellata, Alyxia Gita, Fedri Ruluwedrata Rinawan, Gatot Nyarumenteng Adhipurnawan Winarno, Ari Indra Susanti, and Wanda Gusdya Purnama. 2022. "Exploration of Telemidwifery: An Initiation of Application Menu in Indonesia" International Journal of Environmental Research and Public Health 19, no. 17: 10713. https://doi.org/10.3390/ijerph191710713
APA StyleStellata, A. G., Rinawan, F. R., Winarno, G. N. A., Susanti, A. I., & Purnama, W. G. (2022). Exploration of Telemidwifery: An Initiation of Application Menu in Indonesia. International Journal of Environmental Research and Public Health, 19(17), 10713. https://doi.org/10.3390/ijerph191710713

