Exposure Detection Applications Acceptance: The Case of COVID-19
Abstract
1. Introduction
1.1. Literature Review
1.1.1. Novel COVID-19 Coronavirus
1.1.2. Previous Research
1.2. Theoretical Foundation
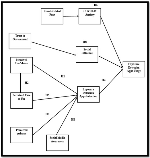
Proposed Model and Hypotheses Formulation
Perceived Usefulness (PU)
Perceived Ease of Use (PEOU)
Intention to Use
Health Anxiety Sensitivity to COVID-19 (CA) and Event-Related Fear (ERF)
Social Media Awareness (SMA)
Perceived Privacy (PP)
Trust in Government (TIG) and Social Influence (SI)
2. Materials and Methods
2.1. Research Context
- 1
- Dark Green Colour Code in Tawakkalna: Immunity from COVID-19
- (a)
- IMMUNE—dark green colour shows the completion of the COVID-19 vaccine.
- (b)
- IMMUNE BY FIRST DOSE—this shows that the user has received a portion of the vaccine. It is displayed for two weeks following the latest vaccine dose. It continues for another 180 days until the total doses are completed or an infection is detected.
- (c)
- IMMUNE BY RECOVERY—this shows the recovery of the user from the infection and that they have developed a natural immunity from it lasting 6 months unless another infection arises, or a vaccine is received.
- 2.
- Green Colour: No Record of Infection
- 3.
- Orange Colour: Exposed to COVID-19
- 4.
- Brown Colour: Infected by COVID-19
- 5.
- Blue Colour: Arrived from Abroad: Category A Countries
- 6.
- Violet Colour: Arrived from Abroad: Category B Countries
- 7.
- Grey Colour: No Internet Connection
2.2. Sample and Data Collection
3. Results
4. Discussion
5. Conclusions
Limitations and Future Research
Author Contributions
Funding
Institutional Review Board Statement
Informed Consent Statement
Data Availability Statement
Conflicts of Interest
Appendix A
| COVID-19 Anxiety | Items | Reference |
|---|---|---|
| CA1 | To what extent are you concerned about the COVID-19 pandemic? | [4,151] |
| CA2 | To what extent do you believe that COVID-19 could become a “pandemic” in Saudi Arabia? | |
| CA3 | How likely is it that you could become infected with the COVID-19 pandemic? | |
| CA4 | How likely it is that someone you know could become infected with the COVID-19 pandemic? | |
| CA5 | How quickly do you believe contamination from the COVID-19 pandemic is spreading in Saudi Arabia? | |
| CA6 | If you did become infected with the COVID-19 pandemic, to what extent are you concerned that you will be severely ill? | |
| CA7 | To what extent has the threat of the COVID-19 pandemic influenced your decisions to be around people? | |
| CA8 | To what extent has the threat of the COVID-19 pandemic influenced your travel plans? | |
| CA9 | To what extent has the threat of the COVID-19 pandemic influenced your use of safety behaviours (e.g., hand sanitiser)? | |
| Event-Related Fear | Items | Reference |
| ERF1 | The current COVID-19 pandemic makes me feel afraid. | [4,152] |
| ERF2 | The current COVID-19 pandemic makes me feel anxious. | |
| ERF3 | “When I think of The current COVID-19 pandemic, I get very scared about what might happen to me” | |
| Exposure detection App Usage | Items | Reference |
| EDAU 1 | I downloaded the Exposure detection App on my device during the COVID-19 pandemic. | [4,8] |
| EDAU 2 | Currently using the Exposure detection App during the outbreak of the Corona Virus (COVID-19) pandemic. | |
| EDAU 3 | Use the Exposure detection App frequently during the outbreak of the Corona Virus (COVID-19) pandemic. | |
| Perceived Usefulness | Items | Reference |
| PU1 | Using the Exposure detection App is useful to protect me from the COVID-19 pandemic. | [4,60] |
| PU2 | Using the Exposure detection App increases my attention to the COVID-19 pandemic. | |
| PU3 | Using the Exposure detection App helps me reduce the time it takes to identify infected cases in contact with me | |
| PU4 | The use of the Exposure detection App enhances the efficiency of epidemiological surveillance to isolate people in contact with infected cases during the COVID-19 pandemic. | |
| Perceived Ease of Use | Items | Reference |
| PEOU1 | I feel that the Exposure detection App is easy to use. | [4,60] |
| PEOU2 | I feel that the Exposure detection App is convenient. | |
| PEOU3 | Getting the information that I want from the Exposure detection App is easy. | |
| PEOU4 | The exposure detection App requires no training. | |
| Exposure detection App Intention | Items | Reference |
| EDAI 1 | I intend to continue using the Exposure detection App during the COVID-19 pandemic outbreak. | [4,8] |
| EDAI 2 | I will always try to use the Exposure detection App during the COVID-19 pandemic outbreak. | |
| EDAI 3 | I plan to continue to use the Exposure detection App during the COVID-19 pandemic outbreak. | |
| Social influence | Items | Reference |
| SI1 | People who are important to me think that I should use the Exposure detection App during the COVID-19 pandemic. | [8,31] |
| SI2 | People who influence my behaviour think that I should use the Exposure detection App during the COVID-19 pandemic. | |
| SI3 | People whose opinions are valuable the most will prefer that I use the Exposure detection App during the COVID-19 pandemic. | |
| Trust in Government | Items | Reference |
| TIG1 | When making important decisions about health regulation during the COVID-19 pandemic, the government is concerned about the welfare of people like me. | [153,154] |
| TIG2 | If I were to have health problems during the COVID-19 pandemic, governmental agencies are available to offer me assistance, support and healthcare services. | |
| TIG3 | Those who make decisions about health regulation in this country during the COVID-19 pandemic seem to understand the needs of people like me. | |
| TIG4 | I am comfortable relying on the government to meet its obligations during the COVID-19 pandemic. Dropped. | |
| Perceived privacy | Items | Reference |
| PP1 | I would feel safe when I send personal information via the Exposure detection App. | [155] |
| PP2 | I think the Exposure detection App has a high commitment to ensuring the privacy of its users. | |
| PP3 | I think the Exposure detection App complies with the personal data protection laws. | |
| PP4 | In my opinion, the Exposure detection App only collects the personal data of users which will only be required for its activity to detect Coronavirus infected cases. | |
| PP5 | In my opinion, the Exposure detection App respects the privacy rights of users when obtaining personal information. | |
| PP6 | In my opinion, My personal data would not be shared with other institutions without my consent if I used the Exposure detection App. | |
| Social media awareness | Items | Reference |
| SMA1 | Facebook increases my knowledge and awareness about how to use the Exposure detection App to prevent the COVID-19 epidemic from spreading. | [156] |
| SMA2 | Instagram increases my knowledge and awareness about how to use the Exposure detection App to prevent the COVID-19 epidemic from spreading. | |
| SMA3 | Twitter increases my knowledge and awareness about how to use the Exposure detection App to prevent the COVID-19 epidemic from spreading. | |
| SMA4 | Whats App increases my knowledge and awareness about how to use the Exposure detection App to prevent the COVID-19 epidemic from spreading. | |
| SMA5 | YouTube increases my knowledge and awareness about how to use the Exposure detection App to prevent the COVID-19 epidemic from spreading. |
References
- Lutfi, A.; Saad, M.; Almaiah, M.A.; Alsaad, A.; Al-Khasawneh, A.; Alrawad, M.; Alsyouf, A.; Al-Khasawneh, A.L. Actual Use of Mobile Learning Technologies during Social Distancing Circumstances: Case Study of King Faisal University Students. Sustainability 2022, in press.
- Almaiah, M.A.; Hajjej, F.; Lutfi, A.; Al-Khasawneh, A.; Alkhdour, T.; Almomani, O.; Shehab, R. A Conceptual Framework for Determining Quality Requirements for Mobile Learning Applications Using Delphi Method. Electronics 2022, 11, 788. [Google Scholar] [CrossRef]
- Almaiah, M.A.; Hajjej, F.; Lutfi, A.; Al-Khasawneh, A.; Shehab, R.; Al-Otaibi, S.; Alrawad, M. Explaining the Factors Affecting Students’ Attitudes to Using Online Learning (Madrasati Platform) during COVID-19. Electronics 2022, 11, 973. [Google Scholar] [CrossRef]
- Alsyouf, A.; Masa’deh, R.E.; Albugami, M.; Al-Bsheish, M.; Lutfi, A.; Alsubahi, N. Risk of fear and anxiety in utilising health app surveillance due to COVID-19: Gender differences analysis. Risks 2021, 9, 179. [Google Scholar] [CrossRef]
- Alsyouf, A. Mobile Health for COVID-19 Pandemic Surveillance in Developing Countries: The case of Saudi Arabia. Solid State Technol. 2020, 63, 2474–2485. [Google Scholar]
- Statista. Adoption of Government Endorsed COVID-19 Contact Tracing Apps in Selected Countries as of July 2020. 2022. Available online: https://www.statista.com/statistics/1134669/share-populations-adopted-covid-contact-tracing-apps-countries/ (accessed on 11 January 2022).
- Venkatesh, V.; Thong, J.Y.; Xu, X. Unified theory of acceptance and use of technology: A synthesis and the road ahead. J. Assoc. Inf. Syst. 2016, 17, 328–376. [Google Scholar] [CrossRef]
- Venkatesh, V.; Thong, J.Y.; Xu, X. Consumer acceptance and use of information technology: Extending the unified theory of acceptance and use of technology. MIS Q. 2012, 36, 157–178. [Google Scholar] [CrossRef]
- Al-Syouf, A.M. Personality, Top Management Support, Continuance Intention to Use Electronic Health Record System among Nurses in Jordan. Ph.D. Thesis, Universiti Utara Malaysia, Changlun, Malaysia, 2017. [Google Scholar]
- Scherer, R.; Siddiq, F.; Tondeur, J. The technology acceptance model (TAM): A meta-analytic structural equation modeling approach to explaining teachers’ adoption of digital technology in education. Comput. Educ. 2019, 128, 13–35. [Google Scholar] [CrossRef]
- Matos, M.; McEwan, K.; Kanovský, M.; Halamová, J.; Steindl, S.R.; Ferreira, N.; Mariana, L.; Daniel, R.; Kenichi, A.; Margarita, G.M.; et al. Compassion protects mental health and social safeness during the COVID-19 pandemic across 21 countries. Mindfulness 2022, 13, 863–880. [Google Scholar] [CrossRef]
- Chi, C.G.; Ekinci, Y.; Ramkissoon, H.; Thorpe, A. Evolving effects of COVID-19 safety precaution expectations, risk avoidance, and socio-demographics factors on customer hesitation toward patronizing restaurants and hotels. J. Hosp. Mark. Manag. 2022, 31, 396–412. [Google Scholar] [CrossRef]
- Rodrigues, P.C.; Borges, A.P. Anxiety during the pandemic: The perceptions of health importance, health knowledge, and health consciousness. In Handbook of Research on Interdisciplinary Perspectives on the Threats and Impacts of Pandemics; IGI Global: Hershey, PA, USA, 2022; pp. 411–424. [Google Scholar]
- Nabity-Grover, T.; Cheung, C.M.; Thatcher, J.B. Inside out and outside in: How the COVID-19 pandemic affects self-disclosure on social media. Int. J. Inf. Manag. 2020, 55, 102188. [Google Scholar] [CrossRef] [PubMed]
- Kurniasari, F. Implementation of productivity apps to increase financial inclusion in peer-to-peer lending platform. In Eurasian Economic Perspectives; Bilgin, M.H., Danis, H., Demir, E., Vale, S., Eds.; Springer: Cham, Switzerland, 2021; pp. 107–115. [Google Scholar]
- Cho, H.; Ippolito, D.; Yu, Y.W. Contact Tracing Mobile Apps for COVID-19: Privacy Considerations and Related Trade-Offs. Available online: https://arxiv.org/pdf/2003.11511.pdf (accessed on 22 March 2022).
- Lauer, S.A.; Grantz, K.H.; Bi, Q.; Jones, F.K.; Zheng, Q.; Meredith, H.R.; Azman, A.S.; Reich, N.G.; Lessler, J. The incubation period of coronavirus disease 2019. (COVID-19) from publicly reported confirmed cases: Estimation and application. Ann. Intern. Med. 2020, 172, 577–582. [Google Scholar] [CrossRef] [PubMed]
- Watkins, J. Preventing a COVID-19 pandemic. BMJ 2020, 368, m810. [Google Scholar] [CrossRef] [PubMed]
- Abeler, J.B. COVID-19 contact tracing and data protection can go together. JMIR Mhealth Uhealth 2021, 8, e19359. [Google Scholar] [CrossRef] [PubMed]
- Haggag, O.; Haggag, S.; Grundy, J.; Abdelrazek, M. COVID-19 vs social media apps: Does privacy really matter? In Proceedings of the 2021 IEEE/ACM 43rd International Conference on Software Engineering: Software Engineering in Society (ICSE-SEIS), Madrid, Spain, 25–28 May 2021; pp. 48–57. [Google Scholar]
- Chen, H.T. Revisiting the privacy paradox on social media with an extended privacy calculus model: The effect of privacy concerns, privacy self-efficacy, and social capital on privacy management. Am. Behav. Sci. 2018, 62, 1392–1412. [Google Scholar] [CrossRef]
- Ferretti, L.; Wymant, C.; Kendall, M.; Zhao, L.; Nurtay, A. Quantifying SARS-CoV-2 transmission suggests epidemic control with digital contact tracing. Science 2020, 368, eabb6936. [Google Scholar] [CrossRef] [PubMed]
- Wnuk, A.; Oleksy, T.; Maison, D. The acceptance of COVID-19 tracking technologies: The role of perceived threat, lack of control, and ideological beliefs. PLoS ONE 2020, 15, e0238973. [Google Scholar] [CrossRef]
- Wong, W. Technology Threatens Human Rights in the Coronavirus Fight. 2020. Available online: https://theconversation.com/technology-threatens-human-rights-in-the-coronavirus-fight-136159 (accessed on 29 January 2022).
- Agamben, G. State of Exception; University of Chicago Press: Chicago, IL, USA, 2022. [Google Scholar]
- Scheppele, K.L. Law in a time of emergency: States of exception and the temptations of 9/11. Univ. Pennslyvania. J. Const. Law 2003, 6, 1001–1083. [Google Scholar]
- Trang, S.; Trenz, M.; Weiger, W.H.; Tarafdar, M.; Cheung, C.M. One app to trace them all? Examining app specifications for mass acceptance of contact-tracing apps. Eur. J. Inf. Syst. 2020, 29, 415–428. [Google Scholar] [CrossRef]
- Fenton, N.E.; McLachlan, S.; Lucas, P.; Dube, K.; Hitman, G.A.; Osman, M.; Kyrimi, E.; Neil, M. A Bayesian network model for personalised COVID19 risk assessment and contact tracing. MedRxiv 2021. Preprint. [Google Scholar] [CrossRef]
- Parker, M.J.; Fraser, C.; Abeler-Dörner, L.; Bonsall, D. Ethics of instantaneous contact tracing using mobile phone apps in the control of the COVID-19 pandemic. J. Med. Ethics 2020, 46, 427–431. [Google Scholar] [CrossRef] [PubMed]
- Dehmel, S.; Kenning, P.; Wagner, G.G.; Liedtke, C.; Micklitz, H.W.; Specht-Riemenschneider, L. Die Wirksamkeit der Corona-Warn- App Wird Sich nur im Praxistest Zeigen Der Datenschutz Ist nur Eine von Vielen Herausforderungen POLICY BRIEF; Veröffentlichungen des Sachverständigenrats für Verbraucherfragen: Berlin, Germany, 2020. [Google Scholar]
- Alsyouf, A.; Ishak, A.K. Understanding EHRs continuance intention to use from the perspectives of UTAUT: Practice environment moderating effect and top management support as predictor variables. Int. J. Electron. Healthc. 2018, 10, 24–59. [Google Scholar] [CrossRef]
- Venkatesh, V.; Morris, M.G.; Davis, G.B.; Davis, F.D. User acceptance of information technology: Toward a unified view. MIS Q. 2003, 27, 425–478. [Google Scholar] [CrossRef]
- Bélanger, F.; Carter, L. Trust and risk in e-government adoption. J. Strateg. Inf. Syst. 2008, 17, 165–176. [Google Scholar] [CrossRef]
- McKnight, C.; Choudhury, V.; Kacmar, C. Developing and validating trust measures for e-commerce: An integrative typology. Inf. Syst. Res. INFORMS 2002, 13, 334–359. [Google Scholar] [CrossRef]
- Al-Hanawi, M.K.; Angawi, K.; Alshareef, N.; Qattan, A.; Helmy, H.; Abudawood, Y.; Alqurashi, M.; Kattan, W.M.; Kadasah, N.A.; Chirwa, G.C.; et al. Knowledge, attitude and practice toward COVID-19 among the public in the Kingdom of Saudi Arabia: A cross-sectional study. Front. Public Health 2020, 8, 217. [Google Scholar] [CrossRef]
- Lutfi, A.; Al-Khasawneh, A.L.; Almaiah, M.A.; Alsyouf, A.; Alrawad, M. Business Sustainability of Small and Medium Enterprises during the COVID-19 Pandemic: The Role of AIS Implementation. Sustainability 2022, 14, 5362. [Google Scholar] [CrossRef]
- Al-Rawajfah, O.M.; Al-Mugeed, K.A.; Alaloul, F.; Al-Rajaibi, H.M.; Omari, O.A. COVID-19 knowledge, attitude, and precautionary practices among health professional students in Oman. Nurse Educ. Pract. 2021, 52, 103041. [Google Scholar] [CrossRef]
- Páez-Osuna, F.; Valencia-Castañeda, G.; Rebolledo, U.A. The link between COVID-19 mortality and PM2. 5 emissions in rural and medium-size municipalities considering population density, dust events, and wind speed. Chemosphere 2022, 286, 131634. [Google Scholar] [CrossRef]
- Xu, X.; Chen, P.; Wang, J.; Feng, J.; Zhou, H.; Li, X.; Zhong, W.; Hao, P. Evolution of the novel coronavirus from the ongoing Wuhan outbreak and modeling of its spike protein for risk of human transmission. Sci. China Life Sci. 2020, 63, 457–460. [Google Scholar] [CrossRef]
- WorldOmeter. COVID-19 Coronavirus Pandemic. 2022. Available online: https://www.worldometers.info/coronavirus/ (accessed on 27 January 2022).
- Al-Bsheish, M.; Jarrar, M.; Scarbrough, A. A Public Safety Compliance Model of Safety Behaviors in the Age of the COVID-19 Pandemic. INQUIRY J. Health Care Organ. Provis. Financ. 2021, 58. [Google Scholar] [CrossRef] [PubMed]
- Garousi, V.; Cutting, D.; Felderer, M. Mining user reviews of COVID contact-tracing apps: An exploratory analysis of nine European apps. J. Syst. Softw. 2022, 184, 111136. [Google Scholar] [CrossRef] [PubMed]
- Elkhodr, M.; Mubin, O.; Iftikhar, Z.; Masood, M.; Alsinglawi, B.; Shahid, S.; Alnajjar, F. Technology, privacy, and user opinions of COVID-19 mobile apps for contact tracing: Systematic search and content analysis. J. Med. Internet Res. 2021, 23, e23467. [Google Scholar] [CrossRef] [PubMed]
- Hinch, R.; Probert, W.; Nurtay, A.; Kendall, M.; Wymant, C.; Hall, M.; Fraser, C. Effective Configurations of a Digital Contact Tracing App: A Report to NHSX. 2020. Available online: https://cdn.theconversation.com/static_files/files/1009/Report_-_Effective_App_Configurations.pdf?1587531217 (accessed on 23 July 2020.).
- Breil, B.; Salewski, C.; Apolinário-Hagen, J. Comparing the acceptance of mobile hypertension apps for disease management among patients versus clinical use among physicians: Cross-sectional survey. JMIR Cardio 2022, 6, e31617. [Google Scholar] [CrossRef]
- Yang, M.; Jiang, J.; Kiang, M.; Yuan, F. Re-examining the impact of multidimensional trust on patients’ online medical consultation service continuance decision. Inf. Syst. Front. 2021, 1–25. [Google Scholar] [CrossRef]
- Hassandoust, F.; Subasinghage, M.; Johnston, A.C. A neo-institutional perspective on the establishment of information security knowledge sharing practices. Inf. Manag. 2022, 59, 103574. [Google Scholar] [CrossRef]
- Fishbein, M.; Ajzen, I. Belief, Attitude, Intention, and Behavior: An Introduction to Theory and Research; Addison-Wesley: Boston, MA, USA, 1977. [Google Scholar]
- Ajzen, I. The Theory of Planned Behavior. Organ. Behav. Hum. Decis. Processes 1991, 50, 179–211. [Google Scholar] [CrossRef]
- Klobas, J.E.; McGill, T.; Wang, X. How perceived security risk affects intention to use smart home devices: A reasoned action explanation. Comput. Secur. 2019, 87, 101571. [Google Scholar] [CrossRef]
- Procter, L.; Angus, D.J.; Blaszczynski, A.; Gainsbury, S.M. Understanding use of consumer protection tools among Internet gambling customers: Utility of the Theory of Planned Behavior and Theory of Reasoned Action. Addict. Behav. 2019, 99, 10605. [Google Scholar] [CrossRef]
- Meyer-Waarden, L.; Cloarec, J. “Baby, you can drive my car”: Psychological antecedents that drive consumers’ adoption of AI-powered autonomous vehicles. Technovation 2022, 109, 102348. [Google Scholar] [CrossRef]
- Hoque, R.; Sorwar, G. Understanding factors influencing the adoption of mHealth by the elderly: An extension of the UTAUT model. Int. J. Med. Inform. 2017, 101, 75–84. [Google Scholar] [CrossRef] [PubMed]
- Lutfi, A. Factors Influencing the Continuance Intention to Use Accounting Information System in Jordanian SMEs from the Perspectives of UTAUT: Top Management Support and Self-Efficacy as Predictor Factors. Economies 2022, 10, 75. [Google Scholar] [CrossRef]
- Lutfi, A. Understanding cloud based enterprise resource planning adoption among smes in jordan. J. Theor. Appl. Inf. Technol. 2021, 99, 5944–5953. [Google Scholar]
- Almaiah, M.A.; Al-Otaibi, S.; Lutfi, A.; Almomani, O.; Awajan, A.; Alsaaidah, A.; Alrawad, M.; Awad, A.B. Employing the TAM Model to Investigate the Readiness of M-Learning System Usage Using SEM Technique. Electronics 2022, 11, 1259. [Google Scholar] [CrossRef]
- Almaiah, M.A.; Ayouni, S.; Hajjej, F.; Lutfi, A.; Almomani, O.; Awad, A.B. Smart Mobile Learning Success Model for Higher Educational Institutions in the Context of the COVID-19 Pandemic. Electronics 2022, 11, 1278. [Google Scholar] [CrossRef]
- Davis, F.D. A Technology Acceptance Model for Empirically Testing New End-User Information Systems: Theory and Results. Ph.D. Thesis, Massachusetts Institute of Technology, Cambridge, MA, USA, 1985. [Google Scholar]
- Davis, F.D.; Bagozzi, R.P.; Warshaw, P.R. User acceptance of computer technology: A comparison of two theoretical models. Manag. Sci. 1989, 35, 982–1003. [Google Scholar] [CrossRef]
- Davis, F. Perceived usefulness, perceived ease of use, and user acceptance of information technology. MIS Q. 1989, 13, 319–340. [Google Scholar] [CrossRef]
- Lindberg, R.S.; De Troyer, O. Towards a reference model of guidelines for the elderly based on technology adoption factors. In Proceedings of the 6th EAI International Conference on Smart Objects and Technologies for Social Good, Virtual, 14–16 September 2020; Association for Computing Machinery: New York, NY, USA, 2020; pp. 30–35. [Google Scholar] [CrossRef]
- Baptista, G.; Oliveira, T. A weight and a meta-analysis on mobile banking acceptance research. Comput. Hum. Behav. 2016, 63, 480–489. [Google Scholar] [CrossRef]
- Chen, S.; Schreurs, L.; Pabian, S.V. Daredevils on social media: A comprehensive approach toward risky selfie behavior among adolescents. New Media Soc. 2019, 21, 2443–2462. [Google Scholar] [CrossRef]
- Dawson, C.H.; Mackrill, J.B.; Cain, R. Assessing user acceptance towards automated and conventional sink use for hand decontamination using the technology acceptance model. Ergonomics 2017, 60, 1621–1633. [Google Scholar] [CrossRef]
- Tao, D.; Wang, T.; Wang, T.; Zhang, T.; Zhang, X.; Qu, X. A systematic review and meta-analysis of user acceptance of consumer-oriented health information technologies. Comput. Hum. Behav. 2020, 104, 106147. [Google Scholar] [CrossRef]
- Tao, D.; Shao, F.; Wang, H.; Yan, M.; Qu, X. Integrating usability and social cognitive theories with the technology acceptance model to understand young users’ acceptance of a health information portal. Health Inform. J. 2020, 26, 1347–1362. [Google Scholar] [CrossRef] [PubMed]
- Hsu, H.-H.; Wu, Y.-H. Investigation of the effects of a nursing information system by using the technology acceptance model. CIN Comput. Inform. Nurs. 2017, 35, 315–322. [Google Scholar] [PubMed]
- Alsyouf, A. Self-efficacy and personal innovativeness influence on nurses beliefs about EHRS usage in Saudi Arabia: Conceptual model. Int. J. Manag. (IJM) 2021, 12, 1049–1058. [Google Scholar]
- Hwang, Y.; Al-Arabiat, M.; Shin, D.H. Understanding technology acceptance in a mandatory environment: A literature review. Inf. Dev. 2016, 32, 1266–1283. [Google Scholar] [CrossRef]
- Mathieson, K.; Peacock, E.; Chin, W. Extending the technology acceptance model: The influence of perceived user resources. ACM SIGMIS Database DATABASE adv. Inf. Syst. 2001, 32, 86–112. [Google Scholar] [CrossRef]
- Venkatesh, V.; Davis, F.D. A theoretical extension of the technology acceptance model: Four longitudinal field studies. Manag. Sci. 2020, 46, 186–204. [Google Scholar] [CrossRef]
- Zhang, X.; Han, X.; Dang, Y.; Meng, F.; Guo, X.; Lin, J. User acceptance of mobile health services from users’ perspectives: The role of self-efficacy and response-efficacy in technology acceptance. Inform. Health Soc. Care 2017, 42, 194–206. [Google Scholar] [CrossRef]
- Binyamin, S.S.; Zafar, B.A. Proposing a mobile apps acceptance model for users in the health area: A systematic literature review and meta-analysis. Health Inform. J. 2021, 27, 1460458220976737. [Google Scholar] [CrossRef]
- Tsai, T.H.; Lin, W.Y.; Chang, Y.S.; Chang, P.C.; Lee, M.Y. Technology anxiety and resistance to change behavioral study of a wearable cardiac warming system using an extended TAM for older adults. PLoS ONE 2020, 15, e0227270. [Google Scholar] [CrossRef]
- Li, J.; Ma, Q.; Chan, A.H.; Man, S.S. Health monitoring through wearable technologies for older adults: Smart wearables acceptance model. Appl. Ergon. 2019, 75, 162–169. [Google Scholar] [CrossRef] [PubMed]
- Gaygisiz, Ü.; Gaygisiz, E.; Özkan, T.; Lajunen, T. Individual differences in behavioral reactions to H1N1 during a later stage of the epidemic. J. Infect. Public Health 2012, 5, 9–21. [Google Scholar] [CrossRef] [PubMed][Green Version]
- Wang, C.; Pan, R.; Wan, X.; Tan, Y.; Xu, L.; Ho, C.S.; Ho, R.C. Immediate psychological responses and associated factors during the initial stage of the 2019 coronavirus disease (COVID-19) epidemic among the general population in China. Int. J. Environ. Res. Public Health 2020, 17, 1729. [Google Scholar] [CrossRef] [PubMed]
- Qiu, J.; Shen, B.; Zhao, M.; Wang, Z.X.; Xu, Y. A nationwide survey of psychological distress among Chinese people in the COVID-19 epidemic: Implications and policy recommendations. Gen. Psychiatry 2020, 33, e100213. [Google Scholar] [CrossRef] [PubMed]
- Alrawad, M.; Lutfi, A.; Alyatama, S.; Elshaer, I.A.; Almaiah, M.A. Perception of Occupational and Environmental Risks and Hazards among Mineworkers: A Psychometric Paradigm Approach. Int. J. Environ. Res. Public Health 2022, 9, 3371. [Google Scholar] [CrossRef] [PubMed]
- Alkhamees, A.A.; Alrashed, S.; Alzunaydi, A.; Almohimeed, A.; Aljohani, M. The psychological impact of COVID-19 pandemic on the general population of Saudi Arabia. Compr. Psychiatry 2020, 102, 152192. [Google Scholar] [CrossRef]
- Loewenstein, G.F.; Weber, E.; Hsee, C.; Welch, N. Risk as feelings. Psychol. Bull. 2001, 127, 267–286. [Google Scholar] [CrossRef]
- Fessler, D.M.; Pillsworth, E.; Flamson, T. Angry men and disgusted women: An evolutionary approach to the influence of emotions on risk taking. Organ. Behav. Hum. Decis. Processes 2004, 85, 107–123. [Google Scholar] [CrossRef]
- Slovic, P.; Finucane, M.; Peters, E.; MacGregor, D. Risk as analysis and risk as feelings: Some thoughts about affect, reason, risk, and rationalit. Risk Anal. Int. J. 2004, 24, 311–322. [Google Scholar] [CrossRef]
- Fan, F.; Ying, Z.; Yanyun, Y.; Mo, L.; Liu, X. Symptoms of posttraumatic stress disorder, depression, and anxiety among adolescents following the 2008 Wenchuan earthquake in China. J. Trauma. Stress 2011, 24, 44–53. [Google Scholar] [CrossRef]
- Tausczik, Y.; Faasse, K.; Pennebaker, J.W.; Petrie, K.J. Public anxiety and information seeking following the H1N1 outbreak: Blogs, newspaper articles, and Wikipedia visits. Health Commun. 2012, 27, 179–185. [Google Scholar] [CrossRef] [PubMed]
- Yang, C.; Dillard, J.P.; Li, R. Understanding fear of Zika: Personal, interpersonal, and media influences. Risk Anal. 2018, 38, 2535–2545. [Google Scholar] [CrossRef] [PubMed]
- Finucane, M.L.; Alhakami, A.; Slovic, P.; Johnson, S. The affect heuristic in judgments of risks and benefits. J. Behav. Decis. Mak. 2000, 13, 1–17. [Google Scholar] [CrossRef]
- Wright, W.F.; Bower, G.H. Mood effects on subjective probability assessment. Organ. Behav. Hum. Decis. Processes 1992, 52, 276–291. [Google Scholar] [CrossRef]
- Johnson, E.; Tversky, A. Affect, generalisation, and the perception of risk. J. Personal. Soc. Psychol. 1983, 45, 20–31. [Google Scholar] [CrossRef]
- Lerner, J.S.; Keltner, D. Beyond valence: Toward a model of emotion-specific influences on judgement and choice. Cogn. Emot. 2000, 14, 473–493. [Google Scholar] [CrossRef]
- Lerner, J.S.; Gonzalez, R.M.; Small, D.A.; Fischhoff, B. Effects of fear and anger on perceived risks of terrorism: A national field experiment. Psychol. Sci. 2003, 14, 144–150. [Google Scholar] [CrossRef]
- Costantino, C.; Restivo, V.; Ventura, G.; D’Angelo, C.; Randazzo, M.A.; Casuccio, N.; Palermo, M.; Casuccio, A.; Vitale, F. Increased vaccination coverage among adolescents and young adults in the district of Palermo as a result of a public health strategy to counteract an ‘Epidemic Panic’. Int. J. Environ. Res. Public Health 2018, 15, 1014. [Google Scholar] [CrossRef]
- Wakefield, M.A.; Loken, B.; Hornik, R.C. Use of mass media campaigns to change health behaviour. Lancet 2010, 376, 1261–1271. [Google Scholar] [CrossRef]
- Kim, J.; Jung, M. Associations between media use and health information-seeking behavior on vaccinations in South Korea. BMC Public Health 2017, 17, 1–9. [Google Scholar] [CrossRef]
- Alexander, C.C. Media access is associated with knowledge of optimal water, sanitation and hygiene practices in Tanzania. Int. J. Environ. Res. Public Health 2019, 16, 1963. [Google Scholar] [CrossRef] [PubMed]
- Bull, S.S.; Levine, D.K.; Black, S.R.; Schmiege, S.J.; Santelli, J. Social media–delivered sexual health intervention: A cluster randomized controlled trial. Am. J. Prev. Med. 2012, 43, 467–474. [Google Scholar] [CrossRef] [PubMed]
- Gough, A.; Hunter, R.F.; Ajao, O.; Jurek, A.; McKeown, G.; Hong, J.; Barrett, E.; Ferguson, M.; McElwee, G.; McCarthy, M.; et al. Tweet for behavior change: Using social media for the dissemination of public health messages. JMIR Public Health Surveill. 2017, 3, e6313. [Google Scholar] [CrossRef] [PubMed]
- O’Leary, S.T.; Narwaney, K.J.; Wagner, N.M.; Kraus, C.R.; Omer, S.B.; Glanz, J.M. Efficacy of a web-based intervention to increase uptake of maternal vaccines: An RCT. Am. J. Prev. Med. 2019, 57, e125–e133. [Google Scholar] [CrossRef]
- Lim, J.S.; Choe, M.J.; Zhang, J.; Noh, G.Y. The role of wishful identification, emotional engagement, and parasocial relationships in repeated viewing of live-streaming games: A social cognitive theory perspective. Comput. Hum. Behav. 2020, 108, 106327. [Google Scholar] [CrossRef]
- Sarkar, U.; Le, G.M.; Lyles, C.R.; Ramo, D.; Linos, E.; Bibbins-Domingo, K. Using social media to target cancer prevention in young adults. J. Med. Internet Res. 2018, 20, e8882. [Google Scholar] [CrossRef]
- Alhuwail, D.; Abdulsalam, Y. Assessing electronic health literacy in the state of Kuwait: Survey of Internet users from an Arab state. J. Med. Internet Res. 2019, 21, e11174. [Google Scholar] [CrossRef]
- Stawarz, K.; Preist, C.; Coyle, D. Use of smartphone apps, social media, and web-based resources to support mental health and well-being: Online survey. JMIR Mental Health 2019, 6, e12546. [Google Scholar] [CrossRef]
- Privacy International. Apps and COVID-19. 2020. Available online: https://privacyinternational.org/examples/apps-and-covid-19/ (accessed on 10 February 2022).
- Amnesty International. Bahrain, Kuwait and Norway Contact Tracing Apps among most Dangerous for Privacy. 16 June 2020. Available online: https://www.amnesty.org/en/latest/news/2020/06/bahrain-kuwait-norway-contact-tracing-apps-danger-for-privacy/ (accessed on 22 March 2022).
- The New York Times. Major Security Flaws Found in South Korea Quarantine App. 2020. Available online: https://www.nytimes.com/2020/07/21/technology/korea-coronavirus-app-security.html (accessed on 10 February 2022).
- O’Neill, P.H. No, Coronavirus Apps Don’t Need 60% Adoption to Be Effectiv. 5 June 2020. Available online: https://www.technologyreview.com/2020/06/05/1002775/covid-apps-effective-at-less-than-60-percent-download/ (accessed on 24 March 2022).
- Oldeweme, A.; Märtins, J.; Westmattelmann, D.; Schewe, G. The role of transparency, trust, and social influence on uncUnertainty reduction in times of pandemics: Empirical study on the adoption of COVID-19 tracing apps. J. Med. Internet Res. 2021, 23, e25893. [Google Scholar] [CrossRef]
- Segal, A. When China Rules the Web: Technology in Service of the State. Foreign Affairs. September/October 2018. Available online: https://www.foreignaffairs.com/articles/china/2018-08-13/when-china-rules-web (accessed on 22 March 2022).
- Galloway, A.; Bagshaw, E. TikTok, WeChat to Face Australian Social Media Security Investigation. The Sydney Morning Herald, 17 July 2020. Available online: https://www.smh.com.au/politics/federal/tiktok-wechat-to-face-australian-social-media-security-inv (accessed on 22 February 2022).
- Lees, J.; Parker, V.A. Hierarchy-Enhancing Misinformation: Social Dominance Motives Are Uniquely Associated with Republicans’ Belief in and Sharing of Election-Related Msinformation. 2021. Available online: psyarxiv.com/5jpgs (accessed on 22 March 2022).
- Aysan, A.F. Conceptualization of Uncertainty and Trust after the COVID-19 Outbreak1. In Reflections on the Pandemic; Ozer, A., Seker, M., Korkut, C., Eds.; Turkish Academy of Sciences: Ankara, Turkey, 2020; pp. 515–536. [Google Scholar]
- Rousseau, D.M.; Sitkin, S.B.; Burt, R.S.; Camerer, C. Not so different after all: A cross-discipline view of trust. Acad. Manag. Rev. 1998, 23, 393–404. [Google Scholar] [CrossRef]
- Koufaris, M.; Hampton-Sosa, W. The development of initial trust in an online company by new customers. Inf. Magement Syst. 2004, 41, 377–397. [Google Scholar] [CrossRef]
- Moon, M.J. Fighting COVID-19 with agility, transparency, and participation: Wicked policy problems and new governance challenges. Public Adm. Rev. 2020, 80, 651–656. [Google Scholar] [CrossRef] [PubMed]
- Chanley, V.A.; Rudolph, T.; Rahn, W.R. The origins of public trust in government. A time series analysis. Public Opin. Q. 2000, 64, 239–256. [Google Scholar] [CrossRef]
- Keele, L. Social capital and the dynamics of trust in government. Am. J. Political Sci. 2007, 51, 241–254. [Google Scholar] [CrossRef]
- Stewart, K.J. Trust transfer on the world wide web. Organ. Sci. 2003, 14, 5–17. [Google Scholar] [CrossRef]
- Lu, Y.; Yang, S.; Chau, P.Y.; Cao, Y. Dynamics between the trust transfer process and intention to use mobile payment services: A cross-environment perspective. Inf. Manag. 2011, 48, 393–403. [Google Scholar] [CrossRef]
- Altmann, S.; Milsom, L.; Zillessen, H.; Blasone, R.; Gerdon, F.; Bach, R.; Kreuter, F.; Nosenzo, D.; Toussaert, S.; Abeler, J. Acceptability of app-based contact tracing for COVID-19: Cross-country survey study. JMIR Mhealth Uhealth 2020, 8, e19857. [Google Scholar] [CrossRef]
- Statista. Number of Smartphone Users in Saudi Arabia from 2017 to 2025 (in Millions) 2020. Available online: https://www.statista.com/statistics/494616/smartphone-users-in-saudi-arabia/ (accessed on 5 February 2022).
- Krejcie, R.V.; Morgan, D.W. Determining sample size for research activities. Educ. Psychol. Meas. 1970, 30, 607–610. [Google Scholar] [CrossRef]
- Alshira’h, A.F.; Alsqour, M.; Lutfi, A.; Alsyouf, A.; Alshirah, M. A socio-economic model of sales tax compliance. Economies 2020, 8, 88. [Google Scholar] [CrossRef]
- Gefen, D.; Rigdon, E.E.; Straub, D. Editor’s comments: An update and extension to SEM guidelines for administrative and social science research. MIS Q. 2011, 35, iii–xiv. [Google Scholar] [CrossRef]
- Lutfi, A. Investigating the moderating role of environmental uncertainty between institutional pressures and ERP adoption in Jordanian SMEs. J. Open Innov. Technol. Mark. Complex. 2020, 6, 91. [Google Scholar] [CrossRef]
- Chin, W.W. How to write up and report PLS analyses. In Handbook of Partial Least Squares; Vinzi, V.E., Chin, W., Henseler, J., Wang, H., Eds.; Springer: Berlin/Heidelberg, Germany, 2010; pp. 655–690. [Google Scholar]
- Lutfi, A.A.; Md Idris, K.; Mohamad, R. AIS usage factors and impact among Jordanian SMEs: The moderating effect of environmental uncertainty. J. Adv. Res. Bus. Manag. Stud. 2017, 6, 24–38. [Google Scholar]
- Lutfi, A.; Alshira’h, A.F.; Alshirah, M.H.; Al-Okaily, M.; Alqudah, H.; Saad, M.; Ibrahim, N.; Abdelmaksoud, O. Antecedents and Impacts of Enterprise Resource Planning System Adoption among Jordanian SMEs. Sustainability 2022, 14, 3508. [Google Scholar] [CrossRef]
- Lutfi, A.; Alsyouf, A.; Almaiah, M.A.; Alrawad, M.; Abdo, A.A.; Al-Khasawneh, A.L.; Ibrahim, N.; Saad, M. Factors Influencing the Adoption of Big Data Analytics in the Digital Transformation Era: Case Study of Jordanian SMEs. Sustainability 2022, 14, 1802. [Google Scholar] [CrossRef]
- Alshirah, M.; Lutfi, A.; Alshira’h, A.; Saad, M.; Ibrahim, N.M.; Mohammed, F. Influences of the environmental factors on the intention to adopt cloud based accounting information system among SMEs in Jordan. Accounting 2021, 7, 645–654. [Google Scholar] [CrossRef]
- Sarstedt, M.; Ringle, C.; Hair, J. PLS-SEM: Looking back and moving forward. Long Range Plan. 2014, 47, 132–137. [Google Scholar] [CrossRef]
- Lutfi, A.; Al-Okaily, M.; Alsyouf, A.; Alsaad, A.; Taamneh, A. The impact of AIS usage on AIS effectiveness among Jordanian SMEs: A multi-group analysis of the role of firm size. Glob. Bus. Rev. 2020, 21, 1–19. [Google Scholar] [CrossRef]
- Lutfi, A. Understanding the Intention to Adopt Cloud-based Accounting Information System in Jordanian SMEs. Int. J. Digit. Account. Res. 2022, 22, 47–70. [Google Scholar] [CrossRef]
- Lutfi, A.A.; Idris, K.M.; Mohamad, R. The influence of technological, organizational and environmental factors on accounting information system usage among Jordanian small and medium-sized enterprises. Int. J. Econ. Financ. Issues 2016, 6, 240–248. [Google Scholar]
- Hair, J.F.; Ringle, C.M.; Sarstedt, M. PLS-SEM: Indeed a silver bullet. J. Mark. Theory Pract. 2011, 19, 139–152. [Google Scholar] [CrossRef]
- Hair, J.F., Jr.; Sarstedt, M.; Hopkins, L.; Kuppelwieser, V.G. Partial least squares structural equation modeling (PLS-SEM): An emerging tool in business research. Eur. Bus. Rev. 2014, 26, 106–121. [Google Scholar] [CrossRef]
- Hair, J.F.; Ringle, C.M.; Sarstedt, M. Partial least squares structural equation modeling: Rigorous applications, better results and higher acceptance. Long Range Plan. 2013, 46, 1–12. [Google Scholar] [CrossRef]
- Preacher, K.; Hayes, A. Asymptotic and resampling strategies for assessing and comparing indirect effects in multiple mediator models. Behav. Res. Methods 2008, 40, 879–891. [Google Scholar] [CrossRef] [PubMed]
- Sezgin, E.; Özkan-Yildirim, S.; Yildirim, S. Understanding the perception towards using mHealth applications in practice: Physicians’ perspective. Inf. Dev. 2018, 34, 182–200. [Google Scholar] [CrossRef]
- Deng, Z.; Hong, Z.; Ren, C.; Zhang, W.; Xiang, F. What predicts patients’ adoption intention toward mHealth services in China: Empirical study. JMIR Mhealth Uhealth 2018, 6, e9316. [Google Scholar] [CrossRef]
- Zhu, Z.; Liu, Y.; Che, X.; Chen, X. Moderating factors influencing adoption of a mobile chronic disease management system in China. Inform. Health Soc. Care 2018, 43, 22–41. [Google Scholar] [CrossRef]
- Alam, M.Z.; Hoque, M.R.; Hu, W.; Barua, Z. Factors influencing the adoption of mHealth services in a developing country: A patient-centric study. Int. J. Inf. Manag. 2020, 50, 128–143. [Google Scholar] [CrossRef]
- Kissi, J.; Dai, B.; Dogbe, C.S.; Banahene, J.; Ernest, O. Predictive factors of physicians’ satisfaction with telemedicine services acceptance. Health Inform. J. 2020, 26, 1866–1880. [Google Scholar] [CrossRef]
- White, D.B.; Katz, M.H.; Luce, J.M.; Lo, B. Who should receive life support during a public health emergency? Using ethical principles to improve allocation decisions. Ann. Intern. Med. 2009, 150, 132–138. [Google Scholar] [CrossRef]
- Aslam, U.; Muqadas, F.; Imran, M.K. Exploring the sources and role of knowledge sharing to overcome the challenges of organizational change implementation. Int. J. Organ. Anal. 2018, 26, 567–581. [Google Scholar] [CrossRef]
- Muqadas, F.; Rehman, M.; Aslam, U. Exploring the challenges, trends and issues for knowledge sharing: A study on employees in public sector universities. VINE J. Inf. Knowl. Manag. Syst. 2017, 47, 2–15. [Google Scholar] [CrossRef]
- Naeem, M. Do social media platforms develop consumer panic buying during the fear of COVID-19 pandemic. J. Retail. Consum. Serv. 2021, 58, 102226. [Google Scholar] [CrossRef]
- Alam, T. mHealth Communication Framework using Blockchain and IoT Technologies. Int. J. Sci. Technol. Res. 2020, 9, 1–7. [Google Scholar] [CrossRef]
- Fox, G.; Connolly, R. Mobile health technology adoption across generations: Narrowing the digital divide. Inf. Syst. J. 2018, 28, 995–1019. [Google Scholar] [CrossRef]
- Jaber, M.M.; Alameri, T.; Ali, M.H.; Alsyouf, A.; Al-Bsheish, M.; Aldhmadi, B.K.; Ali, S.Y.; Abd, S.K.; Ali, S.M.; Albaker, W.; et al. Remotely monitoring COVID-19 patient health condition using metaheuristics convolute networks from IoT-based wearable device health data. Sensors 2022, 22, 1205. [Google Scholar] [CrossRef] [PubMed]
- AL-Mugheed, K.; Bayraktar, N.; Al-Bsheish, M.; AlSyouf, A.; Jarrar, M.; AlBaker, W.; Aldhmadi, B.K. Patient Safety Attitudes among Doctors and Nurses: Associations with Workload, Adverse Events, Experience. Healthcare 2022, 10, 631. [Google Scholar] [CrossRef]
- Wheaton, M.G.; Abramowitz, J.S.; Berman, N.C.; Fabricant, L.E.; Olatunji, B.O. Psychological predictors of anxiety in response to the H1N1 (swine flu) pandemic. Cogn. Ther. Res. 2012, 36, 210–218. [Google Scholar] [CrossRef]
- Boudreaux, E.D.; Moon, S.; Baumann, B.M.; Carlos, A.; Camargo, J.; O’Hea, E.; Ziedonis, D.M. Intentions to quit smoking: Causal attribution, perceived illness severity, and event-related fear during an acute health event. Ann. Behav. Med. 2010, 40, 350–355. [Google Scholar] [CrossRef]
- Teo, T.S.; Srivastava, S.C.; Jiang, L. Trust and electronic government success: An empirical study. J. Manag. Inf. Syst. 2008, 25, 99–132. [Google Scholar] [CrossRef]
- Grayson, K.; Johnson, D.; Chen, D. Is firm trust essential in a trusted environment? How trust in the business context influences customers. J. Mark. Res. 2008, 45, 241–256. [Google Scholar] [CrossRef]
- Casaló, L.V.; Flavián, C.; Guinalíu, M. The role of security, privacy, usability and reputation in the development of online banking. Online Inf. Rev. 2007, 31, 583–603. [Google Scholar] [CrossRef]
- Al-Dmour, H.; Masa’deh, R.; Salman, A.; Abuhashesh, M.; Al-Dmour, R. Influence of Social Media Platforms on Public Health Protection. J. Med. Internet Res. 2020, 22, 1–14. [Google Scholar]

| Demographic Characteristics | Category | N | % |
|---|---|---|---|
| Gender | Male | 310 | 52.9 |
| Female | 276 | 47.1 | |
| Total | 586 | 100 | |
| Age | 17 years old and younger | 5 | 0.9 |
| 18–34 years old | 362 | 61.8 | |
| 35–44 years old | 86 | 14.7 | |
| 45–54 years old | 78 | 13.3 | |
| 55–64 years old | 45 | 7.7 | |
| 65 years and over | 10 | 1.7 | |
| Total | 586 | 100 | |
| Education level | High school degree and below | 131 | 22.4 |
| Diploma certificate | 28 | 4.8 | |
| Bachelor’s degree | 321 | 54.8 | |
| Master’s degree | 58 | 9.9 | |
| PhD holders | 48 | 8.2 | |
| Total | 586 | 100 | |
| Province | Western province | 431 | 73.5 |
| Eastern province | 66 | 11.3 | |
| Southern province | 0 | 0.0 | |
| Northern province | 68 | 11.6 | |
| Middle province | 21 | 3.6 | |
| Total | 586 | 100 |
| Construct | Measurement Items | Loadings | Cronbach’s Alpha | Composite Reliability | Average Variance Extracted (AVE) |
|---|---|---|---|---|---|
| COVID-19 Anxiety (CA) | CA1 | 0.781 | 0.701 | 0.808 | 0.515 |
| CA7 | 0.784 | ||||
| CA8 | 0.624 | ||||
| CA9 | 0.669 | ||||
| Exposure Detection Apps Intention (EDAI) | EDAI1 | 0.951 | 0.928 | 0.954 | 0.874 |
| EDAI2 | 0.905 | ||||
| EDAI3 | 0.948 | ||||
| Exposure Detection Apps Usage (EDAU) | EDAU1 | 0.855 | 0.891 | 0.933 | 0.823 |
| EDAU2 | 0.945 | ||||
| EDAU3 | 0.919 | ||||
| Event-Related Fear (ERF) | ERF1 | 0.925 | 0.912 | 0.944 | 0.850 |
| ERF2 | 0.932 | ||||
| ERF3 | 0.908 | ||||
| Perceived Ease of Use (PEOU) | PEOU1 | 0.894 | 0.871 | 0.911 | 0.721 |
| PEOU2 | 0.876 | ||||
| PEOU3 | 0.858 | ||||
| PEOU4 | 0.762 | ||||
| Perceived privacy (PP) | PP1 | 0.822 | 0.926 | 0.942 | 0.732 |
| PP2 | 0.888 | ||||
| PP3 | 0.909 | ||||
| PP4 | 0.861 | ||||
| PP5 | 0.891 | ||||
| PP6 | 0.754 | ||||
| Perceived Usefulness (PU) | PU1 | 0.917 | 0.939 | 0.956 | 0.845 |
| PU2 | 0.933 | ||||
| PU3 | 0.921 | ||||
| PU4 | 0.906 | ||||
| Social Influence (SI) | SI1 | 0.921 | 0.917 | 0.948 | 0.858 |
| SI2 | 0.937 | ||||
| SI3 | 0.921 | ||||
| Social Media Awareness (SMA) | SMA1 | 0.664 | 0.823 | 0.872 | 0.578 |
| SMA2 | 0.802 | ||||
| SMA3 | 0.806 | ||||
| SMA4 | 0.721 | ||||
| SMA5 | 0.799 | ||||
| Trust in Government (TIG) | TIG1 | 0.886 | 0.867 | 0.917 | 0.787 |
| TIG2 | 0.896 | ||||
| TIG3 | 0.879 |
| CA | EDAI | EDAU | ERF | PEOU | PP | PU | SI | SMA | TIG | |
|---|---|---|---|---|---|---|---|---|---|---|
| CA | 0.718 | |||||||||
| EDAI | 0.23 | 0.935 | ||||||||
| EDAU | 0.294 | 0.637 | 0.907 | |||||||
| ERF | 0.603 | 0.159 | 0.23 | 0.922 | ||||||
| PEOU | 0.168 | 0.614 | 0.488 | 0.11 | 0.849 | |||||
| PP | 0.202 | 0.613 | 0.517 | 0.152 | 0.683 | 0.856 | ||||
| PU | 0.211 | 0.586 | 0.464 | 0.184 | 0.667 | 0.603 | 0.919 | |||
| SI | 0.214 | 0.419 | 0.442 | 0.244 | 0.463 | 0.428 | 0.63 | 0.926 | ||
| SMA | 0.161 | 0.356 | 0.327 | 0.207 | 0.413 | 0.365 | 0.545 | 0.521 | 0.761 | |
| TIG | 0.252 | 0.511 | 0.372 | 0.099 | 0.465 | 0.554 | 0.458 | 0.318 | 0.312 | 0.887 |
| NO | Hypothesis | Beta | Sample Mean (M) | Standard Deviation (STDEV) | t-Statistics | p-Value | Sig. | Decision |
|---|---|---|---|---|---|---|---|---|
| H1 | PU -> EDAI | 0.231 | 0.231 | 0.062 | 3.730 | 0.000 | Sig. | Supported *** |
| H2 | PEOU -> PU | 0.667 | 0.668 | 0.03 | 22.232 | 0.000 | Sig. | Supported *** |
| H3 | PEOU -> EDAI | 0.250 | 0.245 | 0.066 | 3.789 | 0.000 | Sig. | Supported *** |
| H4 | EDAI -> EDAU | 0.526 | 0.527 | 0.041 | 12.897 | 0.000 | Sig. | Supported *** |
| H6 | SMA -> EDAI | 0.019 | 0.021 | 0.041 | 0.463 | 0.322 | Not sig. | Not Supported |
| H7 | PP -> EDAI | 0.295 | 0.299 | 0.056 | 5.273 | 0.000 | Sig. | Supported *** |
| Bootstrapped Confidence Interval | |||||||
|---|---|---|---|---|---|---|---|
| No | Hypothesis | Indirect Effect (Beta) | SE | t Value | 5% LL | 95% UL | Decision |
| H5 | TIG- > SI- > EDAU | 0.061 | 0.014 | 4.306 | 0.038 | 0.085 | Supported *** |
| H8 | ERF- > CA- > EDAU | 0.079 | 0.02 | 3.966 | 0.047 | 0.114 | Supported *** |
Publisher’s Note: MDPI stays neutral with regard to jurisdictional claims in published maps and institutional affiliations. |
© 2022 by the authors. Licensee MDPI, Basel, Switzerland. This article is an open access article distributed under the terms and conditions of the Creative Commons Attribution (CC BY) license (https://creativecommons.org/licenses/by/4.0/).
Share and Cite
Alsyouf, A.; Lutfi, A.; Al-Bsheish, M.; Jarrar, M.; Al-Mugheed, K.; Almaiah, M.A.; Alhazmi, F.N.; Masa’deh, R.; Anshasi, R.J.; Ashour, A. Exposure Detection Applications Acceptance: The Case of COVID-19. Int. J. Environ. Res. Public Health 2022, 19, 7307. https://doi.org/10.3390/ijerph19127307
Alsyouf A, Lutfi A, Al-Bsheish M, Jarrar M, Al-Mugheed K, Almaiah MA, Alhazmi FN, Masa’deh R, Anshasi RJ, Ashour A. Exposure Detection Applications Acceptance: The Case of COVID-19. International Journal of Environmental Research and Public Health. 2022; 19(12):7307. https://doi.org/10.3390/ijerph19127307
Chicago/Turabian StyleAlsyouf, Adi, Abdalwali Lutfi, Mohammad Al-Bsheish, Mu’taman Jarrar, Khalid Al-Mugheed, Mohammed Amin Almaiah, Fahad Nasser Alhazmi, Ra’ed Masa’deh, Rami J. Anshasi, and Abdallah Ashour. 2022. "Exposure Detection Applications Acceptance: The Case of COVID-19" International Journal of Environmental Research and Public Health 19, no. 12: 7307. https://doi.org/10.3390/ijerph19127307
APA StyleAlsyouf, A., Lutfi, A., Al-Bsheish, M., Jarrar, M., Al-Mugheed, K., Almaiah, M. A., Alhazmi, F. N., Masa’deh, R., Anshasi, R. J., & Ashour, A. (2022). Exposure Detection Applications Acceptance: The Case of COVID-19. International Journal of Environmental Research and Public Health, 19(12), 7307. https://doi.org/10.3390/ijerph19127307

