Longitudinal Relation between Comprehensive Job Resources and Three Basic Psychological Needs at Work
Abstract
:1. Introduction
1.1. Job Resources in the Context of the COR Theory
1.2. Self-Determination Theory
1.3. Purpose of the Current Study
2. Materials and Methods
2.1. Participants
2.2. Measurement
2.3. Analytical Procedure
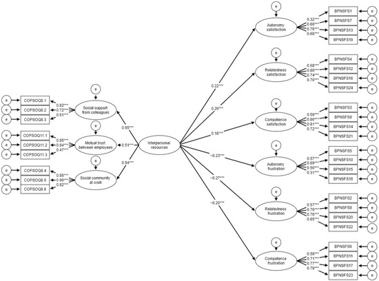
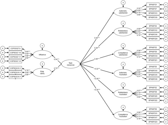
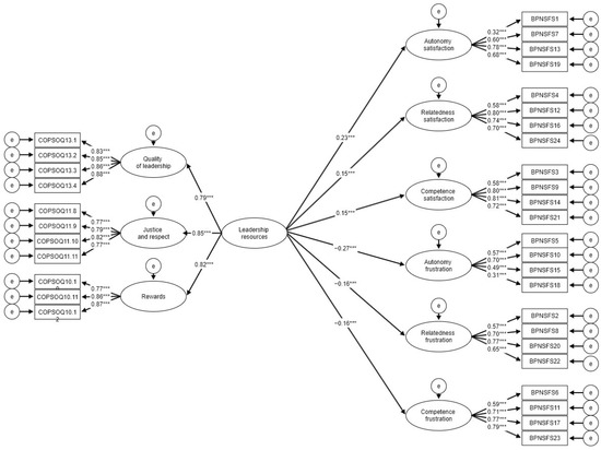
3. Results
3.1. Descriptive Statistics
3.2. Main Analysis
Confirmatory Analysis for the Psychological Scales Used in the Study
4. Discussion and Conclusions
4.1. Limitations
4.2. Suggestions for Future Research
Author Contributions
Funding
Institutional Review Board Statement
Informed Consent Statement
Data Availability Statement
Conflicts of Interest
Appendix A
| M | SD | Sex (F − 1) | Age | Seniority at Work | |
|---|---|---|---|---|---|
| 1. Task resources | 65.23 | 16.83 | 0.03 | 0.12 ** | 0.10 ** |
| 1a. Influence | 50.54 | 21.83 | −0.01 | 0.09 ** | 0.07 * |
| 1b. Role clarity | 79.92 | 19.42 | 0.07 * | 0.10 ** | 0.10 ** |
| 2. Interpersonal resources | 65.28 | 16.13 | 0.10 ** | −0.05 | −0.05 |
| 2a. Social support from colleagues | 55.80 | 21.38 | 0.08 * | −0.15 *** | −0.13 *** |
| 2b. Mutual trust between employees | 67.37 | 19.21 | 0.04 | 0.00 | −0.02 |
| 2c. Social community at work | 72.67 | 20.95 | 0.12 *** | 0.03 | 0.04 |
| 3. Leadership resources | 64.87 | 17.60 | 0.03 | 0.00 | 0.02 |
| 3a. Quality of leadership | 64.31 | 20.52 | 0.04 | −0.03 | −0.02 |
| 3b. Justice and respect | 60.93 | 19.95 | 0.00 | 0.02 | 0.03 |
| 3c. Rewards | 69.34 | 21.13 | 0.02 | 0.01 | 0.03 |
| 4. Autonomy satisfaction | 4.84 | 1.00 | 0.03 | 0.14 *** | 0.09 ** |
| 5. Relatedness satisfaction | 5.07 | 1.02 | 0.11 ** | 0.06 | 0.02 |
| 6. Competence satisfaction | 5.35 | 1.14 | 0.06 | 0.07 * | 0.04 |
| 7. Autonomy frustration | 3.73 | 1.01 | −0.05 | −0.01 | 0.00 |
| 8. Relatedness frustration | 2.79 | 1.23 | −0.11 *** | −0.09 ** | −0.05 |
| 9. Competence frustration | 2.57 | 1.30 | −0.07* | −0.04 | −0.02 |
References
- Karasek, R.; Theorell, T. Healthy Work: Stress, Productivity, and the Reconstruction of Working Life; Basic Books: New York, NY, USA, 1990. [Google Scholar]
- Hobfoll, S.E. Conservation of resources: A new attempt at conceptualizing stress. Am. Psychol. 1989, 44, 513–524. [Google Scholar] [CrossRef] [PubMed]
- Hobfoll, S.E. The Influence of Culture, Community, and the Nested-Self in the Stress Process: Advancing Conservation of Resources Theory. Appl. Psychol. 2001, 50, 337–421. [Google Scholar] [CrossRef]
- Occupational Stress in the Service Professions; Routledge: Boca Raton, FL, USA, 2003; pp. 57–88.
- Demerouti, E.; Bakker, A.B. The Job Demands–Resources model: Challenges for future research. SA J. Ind. Psychol. 2011, 37, 1–9. [Google Scholar] [CrossRef]
- Schaufeli, W.B.; Bakker, A.B. Job demands, job resources, and their relationship with burnout and engagement: A multi-sample study. J. Organ. Behav. 2004, 25, 293–315. [Google Scholar] [CrossRef] [Green Version]
- Loher, B.T.; Noe, R.; Moeller, N.L.; Fitzgerald, M.P. A meta-analysis of the relation of job characteristics to job satisfaction. J. Appl. Psychol. 1985, 70, 280–289. [Google Scholar] [CrossRef]
- Miao, C.; Humphrey, R.; Qian, S. Are the emotionally intelligent good citizens or counterproductive? A meta-analysis of emotional intelligence and its relationships with organizational citizenship behavior and counterproductive work behavior. Pers. Individ. Differ. 2017, 116, 144–156. [Google Scholar] [CrossRef] [Green Version]
- Hakanen, J.J.; Bakker, A.B.; Turunen, J. The relative importance of various job resources for work engagement: A concurrent and follow-up dominance analysis. BRQ Bus. Res. Q. 2021. [Google Scholar] [CrossRef]
- Leiter, M.P.; Bakker, A.B. Work engagement: Introduction. In Work Engagement: A Handbook of Essential Theory and Research, 1st ed.; Bakker, A.B., Leiter, M.P., Eds.; Psychology Press: London, UK, 2010; pp. 1–9. [Google Scholar] [CrossRef]
- Lesener, T.; Gusy, B.; Wolter, C. The job demands-resources model: A meta-analytic review of longitudinal studies. Work Stress 2019, 33, 76–103. [Google Scholar] [CrossRef]
- Meijerink, J.G.; Beijer, S.E.; Bos-Nehles, A.C. A meta-analysis of mediating mechanisms between employee reports of human resource management and employee performance: Different pathways for descriptive and evaluative reports? Int. J. Hum. Resour. Manag. 2021, 32, 394–442. [Google Scholar] [CrossRef]
- Nielsen, K.; Nielsen, M.B.; Ogbonnaya, C.; Känsälä, M.; Saari, E.; Isaksson, K. Workplace resources to improve both employee well-being and performance: A systematic review and meta-analysis. Work Stress 2017, 31, 101–120. [Google Scholar] [CrossRef] [Green Version]
- Ryan, R.M.; Deci, E.L. Self-Determination Theory: Basic Psychological Needs in Motivation, Development, and Wellness; The Guilford Press: New York, NY, USA, 2017. [Google Scholar] [CrossRef]
- Olafsen, A.H.; Deci, E.L.; Halvari, H. Basic psychological needs and work motivation: A longitudinal test of directionality. Motiv. Emot. 2017, 42, 178–189. [Google Scholar] [CrossRef]
- Locke, E.A.; Latham, G.P. Building a practically useful theory of goal setting and task motivation: A 35-year odyssey. Am. Psychol. 2002, 57, 705–717. [Google Scholar] [CrossRef] [PubMed] [Green Version]
- Bandura, A. Exercise of Control through Self-Belief—A Citation Classic Commentary on Self-Efficacy—Toward a Unifying Theory of Behavioral-Change by Bandura, A. Curr. Contents/Soc. Behav. Sci. 1989, 20, 14. [Google Scholar] [CrossRef]
- Laschinger, H.K.S.; Wilk, P.; Cho, J.; Greco, P. Empowerment, engagement and perceived effectiveness in nursing work environments: Does experience matter? J. Nurs. Manag. 2009, 17, 636–646. [Google Scholar] [CrossRef] [PubMed]
- Deci, E.L.; Ryan, R.M. The “What” and “Why” of Goal Pursuits: Human Needs and the Self-Determination of Behavior. Psychol. Inq. 2000, 11, 227–268. [Google Scholar] [CrossRef]
- Van den Broeck, A.; Ferris, D.L.; Chang, C.-H.; Rosen, C.C. A review of self-determination theory’s basic psychological needs at work. J. Manag. 2016, 42, 1195–1229. [Google Scholar] [CrossRef] [Green Version]
- Breevaart, K.; Bakker, A.; Hetland, J.J.; Demerouti, E.; Olsen, O.K.; Espevik, R. Daily transactional and transformational leadership and daily employee engagement. J. Occup. Organ. Psychol. 2014, 87, 138–157. [Google Scholar] [CrossRef]
- de Wal, J.J.I.; Beemt, A.V.D.; Martens, R.L.; Brok, P.J.D. The relationship between job demands, job resources and teachers’ professional learning: Is it explained by self-determination theory? Stud. Contin. Educ. 2020, 42, 17–39. [Google Scholar] [CrossRef] [Green Version]
- Robijn, W.; Euwema, M.C.; Schaufeli, W.; Deprez, J. Leaders, teams and work engagement: A basic needs perspective. Career Dev. Int. 2020, 25, 373–388. [Google Scholar] [CrossRef]
- Broek, D.V.D.; Barnes, A.; Townsend, K. ‘Teaming Up’: Teams and Team Sharing in Call Centres. J. Ind. Relat. 2008, 50, 257–269. [Google Scholar] [CrossRef]
- Halbesleben, J.R.B.; Neveu, J.-P.; Paustian-Underdahl, S.C.; Westman, M. Getting to the “COR”: Understanding the role of resources in conservation of resources theory. J. Manag. 2014, 40, 1334–1364. [Google Scholar] [CrossRef]
- Hakanen, J.J.; Perhoniemi, R.; Toppinen-Tanner, S. Positive gain spirals at work: From job resources to work engagement, personal initiative and work-unit innovativeness. J. Vocat. Behav. 2008, 73, 78–91. [Google Scholar] [CrossRef]
- Xanthopoulou, D.; Bakker, A.B.; Demerouti, E.; Schaufeli, W.B. A diary study on the happy worker: How job resources relate to positive emotions and personal resources. Eur. J. Work Organ. Psychol. 2012, 21, 489–517. [Google Scholar] [CrossRef] [Green Version]
- Williams, K.D. Ostracism: A temporal need-threat model. Adv. Exp. Soc. Psychol. 2009, 41, 275–314. [Google Scholar] [CrossRef]
- Berthelsen, H.; Hakanen, J.J.; Westerlund, H. Copenhagen Psychosocial Questionnaire - A validation study using the Job Demand-Resources model. PLoS ONE 2018, 13, e0196450. [Google Scholar] [CrossRef] [PubMed] [Green Version]
- Van den Broeck, A.; Vansteenkiste, M.; De Witte, H.; Lens, W. Explaining the relationships between job characteristics, burnout, and engagement: The role of basic psychological need satisfaction. Work Stress 2008, 22, 277–294. [Google Scholar] [CrossRef] [Green Version]
- Maxwell, S.E.; Cole, D.A.; Mitchell, M.A. Bias in Cross-Sectional Analyses of Longitudinal Mediation: Partial and Complete Mediation Under an Autoregressive Model. Multivar. Behav. Res. 2011, 46, 816–841. [Google Scholar] [CrossRef] [Green Version]
- Eurofound. New Forms of Employment; Publications Office of the European Union: Luxembourg, 2015; Available online: https://www.eurofound.europa.eu/publications/report/2015/new-forms-of-employment (accessed on 20 March 2022).
- Evans, B.K.; Fischer, D.G. A Hierarchical Model of Participatory Decision-Making, Job Autonomy, and Perceived Control. Hum. Relat. 1992, 45, 1169–1189. [Google Scholar] [CrossRef]
- Deci, E.L.; Olafsen, A.H.; Ryan, R.M. Self-Determination Theory in Work Organizations: The State of a Science. Annu. Rev. Organ. Psychol. Organ. Behav. 2017, 4, 19–43. [Google Scholar] [CrossRef]
- Graves, L.M.; Luciano, M.M. Self-determination at work: Understanding the role of leader-member exchange. Motiv. Emot. 2013, 37, 518–536. [Google Scholar] [CrossRef]
- Schaufeli, W. Heavy work investment, personality and organizational climate. J. Manag. Psychol. 2016, 31, 1057–1073. [Google Scholar] [CrossRef]
- Bartholomew, K.J.; Ntoumanis, N.; Ryan, R.M.; Bosch, J.A.; Thogersen-Ntoumani, C. Self-Determination Theory and Diminished Functioning. Pers. Soc. Psychol. Bull. 2011, 37, 1459–1473. [Google Scholar] [CrossRef] [PubMed] [Green Version]
- Costa, S.; Ntoumanis, N.; Bartholomew, K. Predicting the brighter and darker sides of interpersonal relationships: Does psychological need thwarting matter? Motiv. Emot. 2015, 39, 11–24. [Google Scholar] [CrossRef] [Green Version]
- Vansteenkiste, M.; Ryan, R.M. On psychological growth and vulnerability: Basic psychological need satisfaction and need frustration as a unifying principle. J. Psychother. Integr. 2013, 23, 263–280. [Google Scholar] [CrossRef] [Green Version]
- Pejtersen, J.H.; Søndergå, T.; Kristensen, R.D.; Borg, V.; Bue Bjorner, J. The second version of the Copenhagen Psychosocial Questionnaire. Scand. J. Public Health 2010, 38, 8–24. [Google Scholar] [CrossRef]
- Baka, Ł. Kopenhaski Kwestionariusz Psychospołeczny (COPSOQ II). In Podręcznik do Polskiej Wersji Narzędzia [Copenhagen Psychosocial Questionnaire (COPSOQ II). A Manual for the Polish Version of the Tool]; Centralny Instytut Ochrony Pracy—Państwowy Instytut Badawczy: Warszawa, Poland, 2019. [Google Scholar]
- Schultz, P.P.; Ryan, R.M.; Niemiec, C.P.; Legate, N.; Williams, G.C. Mindfulness, Work Climate, and Psychological Need Satisfaction in Employee Well-being. Mindfulness 2015, 6, 971–985. [Google Scholar] [CrossRef]
- Szulawski, M.; Baka, Ł.; Prusik, M.; Olafsen, A.H. The basic psychological needs satisfaction and frustration scale at work: A validation in the Polish language. PLoS ONE 2021, 16, e0258948. [Google Scholar] [CrossRef]
- Byrne, B.M. Structural Equation Modeling with AMOS: Basic Concepts, Applications, and Programming, 3rd ed.; Taylor & Francis Group: New York, NY, USA, 2016; pp. 94–98. [Google Scholar]
- Kline, R.B. Principles and Practice of Structural Equation Modeling, 4th ed.; The Guilford Press: New York, NY, USA, 2018. [Google Scholar]
- Sharma, S. Applied Multivariate Techniques; John Wiley and Sons Inc.: New York, NY, USA, 1996. [Google Scholar]
- Xanthopoulou, D.; Bakker, A.B.; Demerouti, E.; Schaufeli, W.B. The role of personal resources in the job demands-resources model. Int. J. Stress Manag. 2007, 14, 121–141. [Google Scholar] [CrossRef] [Green Version]
- Zhen, R.; Liu, R.-D.; Ding, Y.; Wang, J.; Liu, Y.; Xu, L. The mediating roles of academic self-efficacy and academic emotions in the relation between basic psychological needs satisfaction and learning engagement among Chinese adolescent students. Learn. Individ. Differ. 2017, 54, 210–216. [Google Scholar] [CrossRef]
- Szulawski, M.; Kaźmierczak, I.; Prusik, M. Is self-determination good for your effectiveness? A study of factors which influence performance within self-determination theory. PLoS ONE 2021, 16, e0256558. [Google Scholar] [CrossRef]
- Bray, S.R.; Brawley, L.R. Role Efficacy, Role Clarity, and Role Performance Effectiveness. Small Group Res. 2002, 33, 233–253. [Google Scholar] [CrossRef]
- Kassis, W.; Graf, U.; Keller, R.; Ding, K.; Rohlfs, C. The role of received social support and self-efficacy for the satisfaction of basic psychological needs in teacher education. Eur. J. Teach. Educ. 2019, 42, 391–409. [Google Scholar] [CrossRef]
- Jungert, T.; Broeck, A.V.D.; Schreurs, B.; Osterman, U. How Colleagues Can Support Each Other’s Needs and Motivation: An Intervention on Employee Work Motivation. Appl. Psychol. 2018, 67, 3–29. [Google Scholar] [CrossRef] [Green Version]
- Taris, T.; Kompier, M. Challenges in longitudinal designs in occupational health psychology. Scand. J. Work. Environ. Health 2003, 29, 1–4. [Google Scholar] [CrossRef] [PubMed]
- Turlan, S. The Social and Economic Inequalities of the Continuing HIV Epidemic: Challenges to the NYC DOHMH “End the Epidemic” Program. Ph.D. Thesis, Levy Economics Institute of Bard College, Annandale-on-Hudson, NY, USA, 2020. [Google Scholar]
- de Jonge, J.; Bosma, H.; Peter, R.; Siegrist, J. Job strain, effort-reward imbalance and employee well-being: A large-scale cross-sectional study. Soc. Sci. Med. 2000, 50, 1317–1327. [Google Scholar] [CrossRef]



| 1 | 1a | 1b | 2 | 2a | 2b | 2c | 3 | 3a | 3b | 3c | 4 | 5 | 6 | 7 | 8 | |
|---|---|---|---|---|---|---|---|---|---|---|---|---|---|---|---|---|
| 1. Task resources | -- | |||||||||||||||
| 1a. Influence | 0.84 *** | -- | ||||||||||||||
| 1b. Role clarity | 0.79 *** | 0.33 *** | -- | |||||||||||||
| 2. Interpersonal resources | 0.41 *** | 0.22 *** | 0.47 *** | -- | ||||||||||||
| 2a. Social support | 0.17 *** | 0.09 ** | 0.19 *** | 0.78 *** | -- | |||||||||||
| 2b. Mutual trust | 0.32 *** | 0.17 *** | 0.37 *** | 0.74 *** | 0.33 *** | -- | ||||||||||
| 2c. Social community at work | 0.48 *** | 0.26 *** | 0.55 *** | 0.83 *** | 0.49 *** | 0.46 *** | -- | |||||||||
| 3. Leadership resources | 0.54 *** | 0.35 *** | 0.54 *** | 0.58 *** | 0.38 *** | 0.49 *** | 0.50 *** | -- | ||||||||
| 3a. Quality of leadership | 0.34 *** | 0.20 *** | 0.37 *** | 0.48 *** | 0.38 *** | 0.37 *** | 0.39 *** | 0.85 *** | -- | |||||||
| 3b. Justice and respect | 0.47 *** | 0.34 *** | 0.43 *** | 0.50 *** | 0.29 *** | 0.48 *** | 0.43 *** | 0.86 *** | 0.60 *** | -- | ||||||
| 3c. Rewards | 0.57 *** | 0.36 *** | 0.59 *** | 0.51 *** | 0.32 *** | 0.41 *** | 0.48 *** | 0.86 *** | 0.59 *** | 0.61 *** | -- | |||||
| 4. Autonomy satisfaction | 0.30 *** | 0.24 *** | 0.24 *** | 0.16 *** | 0.03 | 0.16 *** | 0.19 *** | 0.22 *** | 0.18 *** | 0.18 *** | 0.21 *** | -- | ||||
| 5. Relatedness satisfaction | 0.19 *** | 0.13 *** | 0.19 *** | 0.13 *** | 0.02 | 0.12 *** | 0.17 *** | 0.13 *** | 0.09 ** | 0.12 *** | 0.11 *** | 0.62 *** | -- | |||
| 6. Competence satisfaction | 0.26 *** | 0.17 *** | 0.26 *** | 0.10 *** | −0.05 | 0.11 *** | 0.19 *** | 0.13 *** | 0.08 ** | 0.12 *** | 0.12 *** | 0.67 *** | 0.67 *** | -- | ||
| 7. Autonomy frustration | −0.17 *** | −0.11 ** | −0.17 *** | −0.15 *** | −0.06 * | −0.14 *** | −0.15 *** | −0.18 *** | −0.15 *** | −0.16 *** | −0.16 *** | −0.22 *** | −0.24 *** | −0.25 *** | -- | |
| 8. Relatedness frustration | −0.21 *** | −0.09 ** | −0.27 *** | −0.19 *** | −0.06 | −0.14 *** | −0.25 *** | −0.14 *** | −0.10 *** | −0.13 *** | −0.12 *** | −0.34 *** | −0.52 *** | −0.52 *** | 0.47 *** | -- |
| 9. Competence frustration | −0.19 *** | −0.08 * | −0.23 *** | −0.11 *** | 0.01 | −0.12 *** | −0.17 *** | −0.12 *** | −0.09 ** | −0.10 *** | −0.11 *** | −0.38 *** | −0.48 *** | −0.64 *** | 0.47 *** | 0.73 *** |
| Models | Χ2 | df | p | Χ2/df | RMSEA [Low, High] | SRMR | IFI | AIC | β Range [Absolute Values] |
|---|---|---|---|---|---|---|---|---|---|
| CFA models | |||||||||
| Model—COPSOQ II—Second order CFA | 1654.75 | 313 | <0.001 | 5.29 | 0.065 [0.062, 0.068] | 0.08 | 0.92 | 1784.75 | [0.48, 0.90] |
| Model—COPSOQ II—Second order CFA with modification indices | 1440.26 | 309 | <0.001 | 4.66 | 0.060 [0.057, 0.063] | 0.07 | 0.93 | 1578.26 | [0.45, 0.93] |
| Model—BPNSFS—First order CFA | 1357.10 | 237 | <0.001 | 5.73 | 0.064 [0.064, 0.071] | 0.06 | 0.89 | 1483.10 | [0.31, 0.81] |
| Model—BPNSFS—First order CFA with modification indices | 1301.70 | 235 | <0.001 | 5.54 | 0.067 [0.063, 0.070] | 0.05 | 0.90 | 1431.70 | [0.31, 0.82] |
| Main analysis—SEM models | |||||||||
| Model—Task resources | 1843.12 | 411 | <0.001 | 4.48 | 0.058 [0.058, 0.061] | 0.06 | 0.90 | 2013.12 | [0.30, 0.90] |
| Model—Interpersonal resources | 1897.48 | 471 | <0.001 | 4.03 | 0.054 [0.052, 0.057] | 0.06 | 0.90 | 2077.48 | [0.18, 0.94] |
| Model—Leadership resources | 1877.63 | 536 | <0.001 | 3.50 | 0.049 [0.047, 0.052] | 0.05 | 0.93 | 2065.63 | [0.15, 0.88] |
| Autonomy Satisfaction | Relatedness Satisfaction | Competence Satisfaction | Differences in Slopes | ||||||
|---|---|---|---|---|---|---|---|---|---|
| β1 vs. β2 | β1 vs. β3 | β2 vs. β3 | |||||||
| β1 | R2 | β2 | R2 | β3 | R2 | p | p | p | |
| Predictors | |||||||||
| 1. Task resources | 0.44 *** | 0.19 | 0.30 *** | 0.09 | 0.40 *** | 0.16 | 0.565 | 0.004 | 0.005 |
| 2. Interpersonal resources | 0.22 *** | 0.05 | 0.20 *** | 0.04 | 0.18 *** | 0.03 | 0.111 | 0.187 | 0.798 |
| 3. Leadership resources | 0.23 *** | 0.05 | 0.15 *** | 0.02 | 0.15 *** | 0.02 | 0.969 | 0.551 | 0.647 |
Publisher’s Note: MDPI stays neutral with regard to jurisdictional claims in published maps and institutional affiliations. |
© 2022 by the authors. Licensee MDPI, Basel, Switzerland. This article is an open access article distributed under the terms and conditions of the Creative Commons Attribution (CC BY) license (https://creativecommons.org/licenses/by/4.0/).
Share and Cite
Baka, Ł.; Szulawski, M.; Prusik, M.; Kapica, Ł.; Najmiec, A. Longitudinal Relation between Comprehensive Job Resources and Three Basic Psychological Needs at Work. Int. J. Environ. Res. Public Health 2022, 19, 6302. https://doi.org/10.3390/ijerph19106302
Baka Ł, Szulawski M, Prusik M, Kapica Ł, Najmiec A. Longitudinal Relation between Comprehensive Job Resources and Three Basic Psychological Needs at Work. International Journal of Environmental Research and Public Health. 2022; 19(10):6302. https://doi.org/10.3390/ijerph19106302
Chicago/Turabian StyleBaka, Łukasz, Michał Szulawski, Monika Prusik, Łukasz Kapica, and Andrzej Najmiec. 2022. "Longitudinal Relation between Comprehensive Job Resources and Three Basic Psychological Needs at Work" International Journal of Environmental Research and Public Health 19, no. 10: 6302. https://doi.org/10.3390/ijerph19106302
APA StyleBaka, Ł., Szulawski, M., Prusik, M., Kapica, Ł., & Najmiec, A. (2022). Longitudinal Relation between Comprehensive Job Resources and Three Basic Psychological Needs at Work. International Journal of Environmental Research and Public Health, 19(10), 6302. https://doi.org/10.3390/ijerph19106302

