Prelicensure Nursing Students’ COVID-19 Attitude Impact on Nursing Career Decision during Pandemic Threat in Taiwan: A Cross-Sectional Study
Abstract
1. Introduction
Research Model and Hypotheses Development
2. Materials and Methods
2.1. Study Design and Procedure
2.2. Measurements
2.2.1. Nursing Students Career Decision-Making Instrument (NSCDM)
2.2.2. COVID-19 Attitude (COVID-A) Scale
2.3. Data Analyses
2.4. Ethics and Consent
3. Findings
3.1. Participants’ Characteristics
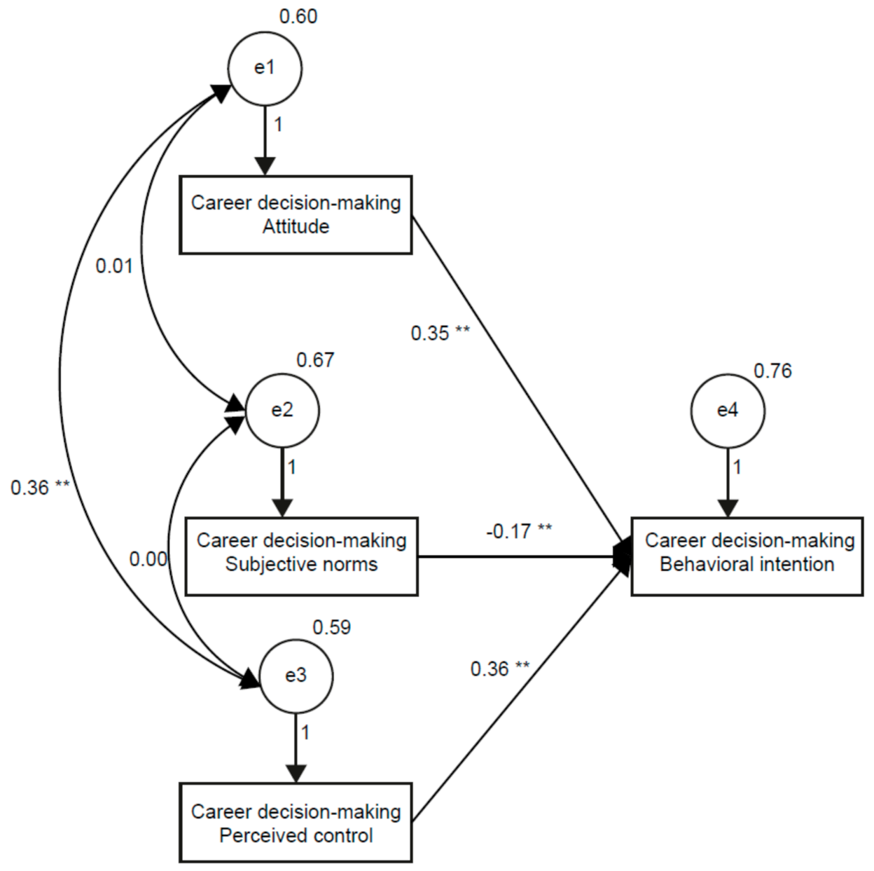
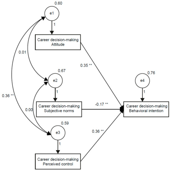
3.2. Relationship among Latent Variables and Model Testing
3.3. Fitting the Proposed Model
4. Discussion
4.1. The Coefficients of the Relationships between Latent Variables
4.2. Impacts of COVID-19 Attitude and Career Decision-Making Behavioral Intentions
5. Conclusions
Author Contributions
Funding
Institutional Review Board Statement
Informed Consent Statement
Data Availability Statement
Acknowledgments
Conflicts of Interest
References
- Perlman, S. Another Decade, Another Coronavirus. N. Engl. J. Med. 2020, 382, 760–762. [Google Scholar] [CrossRef]
- Pitman, S. PTSD and Covid-19: A consequence of caring. World Ir. Nurs. Midwifery 2020, 28, 22–23. [Google Scholar]
- World Health Organization. WHO Coronavirus (COVID-19) Dashboard. 2021. Available online: https://covid19.who.int/ (accessed on 1 January 2021).
- Arabi, Y.M.; Murthy, S.; Webb, S. COVID-19: A novel coronavirus and a novel challenge for critical care. Intensiv. Care Med. 2020, 46, 833–836. [Google Scholar] [CrossRef]
- Griffith, R. Negligence, trauma and nervous shock. Br. J. Nurs. 2020, 29, 642–643. [Google Scholar] [CrossRef]
- Hong, S.; Ai, M.; Xu, X.; Wang, W.; Chen, J.; Zhang, Q.; Wang, L.; Kuang, L. Immediate psycho-logical impact on nurses working at 42 government-designated hospitals during COVID-19 outbreak in China: A cross-sectional study. Nurs. Outlook 2020, 69, 6–12. [Google Scholar] [CrossRef] [PubMed]
- Zheng, R.; Zhou, Y.; Fu, Y.; Xiang, Q.; Cheng, F.; Chen, H.; Xu, H.; Fu, L.; Wu, X.; Feng, M.; et al. Prevalence and associated factors of depression and anxiety among nurses during the outbreak of COVID-19 in China: A cross-sectional study. Int. J. Nurs. Stud. 2021, 114, 103809. [Google Scholar] [CrossRef] [PubMed]
- Collado-Boira, E.J.; Ruiz-Palomino, E.; Salas-Media, P.; Folch-Ayora, A.; Muriach, M.; Baliño, P. “The COVID-19 outbreak”—An empirical phenomenological study on perceptions and psychosocial considerations surrounding the immediate incorporation of final-year Spanish nursing and medical students into the health system. Nurse Educ. Today 2020, 92, 104504. [Google Scholar] [CrossRef]
- Guixia, L.; Hui, Z. A Study on Burnout of Nurses in the Period of COVID-19. Psychol. Behav. Sci. 2020, 9, 31. [Google Scholar] [CrossRef]
- Spurlock, D. The Nursing Shortage and the Future of Nursing Education Is in Our Hands. J. Nurs. Educ. 2020, 59, 303–304. [Google Scholar] [CrossRef] [PubMed]
- Monforte-Royo, C.; Fuster, P. Coronials: Nurses who graduated during the COVID-19 pandemic. Will they be better nurses? Nurse Educ. Today 2020, 94, 104536. [Google Scholar] [CrossRef]
- Fowler, K.; Wholeben, M. COVID-19: Outcomes for trauma-impacted nurses and nursing students. Nurse Educ. Today 2020, 93, 104525. [Google Scholar] [CrossRef] [PubMed]
- Swift, A.; Banks, L.; Baleswaran, A.; Cooke, N.; Little, C.; McGrath, L.; Meechan-Rogers, R.; Neve, A.; Rees, H.; Tomlinson, A.; et al. COVID-19 and student nurses: A view from England. J. Clin. Nurs. 2020, 29, 3111–3114. [Google Scholar] [CrossRef] [PubMed]
- Kochuvilayil, T.; Fernandez, R.S.; Moxham, L.J.; Lord, H.; Alomari, A.; Hunt, L.; Middleton, R.; Halcomb, E.J. COVID-19: Knowledge, anxiety, academic concerns and preventative behaviours among Australian and Indian undergraduate nursing students: A cross-sectional study. J. Clin. Nurs. 2021. [Google Scholar] [CrossRef] [PubMed]
- Santos, L.M.D. The Relationship between the COVID-19 Pandemic and Nursing Students’ Sense of Belonging: The Experiences and Nursing Education Management of Pre-Service Nursing Professionals. Int. J. Environ. Res. Public Heal. 2020, 17, 5848. [Google Scholar] [CrossRef] [PubMed]
- Dewart, G.; Corcoran, L.; Thirsk, L.; Petrovic, K. Nursing education in a pandemic: Academic challenges in response to COVID-19. Nurse Educ. Today 2020, 92, 104471. [Google Scholar] [CrossRef] [PubMed]
- Ajzen, I.; Madden, T.J. Prediction of goal-directed behavior: Attitudes, intentions, and perceived behavioral control. J. Exp. Soc. Psychol. 1986, 22, 453–474. [Google Scholar] [CrossRef]
- Arnold, J.; Loan-Clarke, J.; Coombs, C.; Wilkinson, A.; Park, J.; Preston, D. How well can the theory of planned behavior account for occupational intentions? J. Vocat. Behav. 2006, 69, 374–390. [Google Scholar] [CrossRef]
- Wilbourn, M.; Salamonson, Y.; Ramjan, L.; Chang, S. Development and psychometric testing of the Attitudes, Subjective Norms, Perceived Behavioural Control, and Intention to Pursue a Career in Mental Health Nursing scale. Int. J. Ment. Health Nurs. 2017, 27, 72–81. [Google Scholar] [CrossRef]
- Shen, S.-F.; Yeh, G.-L. The Influencing Factors Toward Behavioral Intention of Caring SARS Patients among Bachelor Nursing Students. Educ. Stud. 2005, 24, 187–210. [Google Scholar] [CrossRef]
- Lin, S.C. The Study of Multilevel Model Construction on Vocational Decision Making Behavior Intention of Nursing Undergraduate Students in Taiwan. Ph.D. Thesis, Graduate Institute of Technological & Vocational Education, National Taipei University of Technology, Taipei, Taiwan, 2010. [Google Scholar] [CrossRef]
- Lin, S.C.; Liu, H.F. The Development and Testing of Nursing Undergraduate Students’ Career Decision Making Behavior Intention Instrument. Chang Gung Care 2012, 23, 431–447. [Google Scholar] [CrossRef]
- Fabrigar, L.R.; Wegener, D.T.; Maccallum, R.C.; Strahan, E.J. Evaluating the use of exploratory factor analysis in psychological research. Psychol. Methods 1999, 4, 272–299. [Google Scholar] [CrossRef]
- Stevens, J. Applied Multivariate Statistics for the Social Sciences, 3rd ed.; Lawrence Erlbaum Associates: Mahwah, NJ, USA, 1996. [Google Scholar]
- Kaiser, H.F. An index of factorial simplicity. Psychometrika 1974, 39, 31–36. [Google Scholar] [CrossRef]
- Fornell, C.; Larcker, D.F. Evaluating Structural Equation Models with Unobservable Variables and Measurement Error. J. Mark. Res. 1981, 18, 39–50. [Google Scholar] [CrossRef]
- Hair, J.F., Jr.; Hult, G.T.M.; Ringle, C.; Sarstedt, M. A Primer on Partial Least Squares Structural Equation Modeling (PLS-SEM); Sage Publications: Thousand Oaks, CA, USA, 2016. [Google Scholar]
- Cronbach, L.J. Coefficient alpha and the internal structure of tests. Psychometrika 1951, 16, 297–334. [Google Scholar] [CrossRef]
- Bai, X.-L.; Wang, A.-N.; Plummer, V.; Lam, L.; Cross, W.; Guan, Z.-Y.; Hu, X.; Sun, M.; Tang, S.-Y. Using the theory of planned behaviour to predict nurse’s intention to undertake dual practice in China: A multicentre survey. J. Clin. Nurs. 2019, 28, 2101–2110. [Google Scholar] [CrossRef]
- Chen, S.-F.; Huang, L.-H.; Chen, C.-M.; Chuang, T.-H.; Peng, M.-T.; Wang, H.-H. The Key Role of Taiwanese Nurses in Combating COVID-19 Pandemic. Hu Li Za Zhi 2020, 67, 84–89. [Google Scholar] [CrossRef]


| Item | Factor of COVID-19 Attitude Scale | |||
|---|---|---|---|---|
| (Attitude Code) | Factor 1 Emotional Burden | Factor 2 Nursing Belief | Factor 3 Institutional Protective Support | Factor 4 Hazard of COVID-19 |
| Factor 1: Cronbach’s α = 0.90 | ||||
| CV-A 19 | 0.854 | |||
| CV-A 20 | 0.853 | |||
| CV-A 19 | 0.836 | |||
| CV-A 16 | 0.799 | |||
| CV-A 8 | 0.719 | |||
| CV-A 7 | 0.694 | |||
| Factor 2: Cronbach’s α = 0.86 | ||||
| CV-A 14 | 0.881 | |||
| CV-A 15 | 0.876 | |||
| CV-A 13 | 0.748 | |||
| CV-A 12 | 0.735 | |||
| CV-A 18 | 0.599 | |||
| Factor 3: Cronbach’s α = 0.82 | ||||
| CV-A 9 | 0.804 | |||
| CV-A 10 | 0.745 | |||
| CV-A 11 | 0.741 | |||
| CV-A 4 | 0.737 | |||
| CV-A 2 | 0.609 | |||
| Factor 4: Cronbach’s α = 0.86 | ||||
| CV-A 5 | 0.830 | |||
| CV-A3 | 0.816 | |||
| CVA6 | 0.797 | |||
| CVA1 | 0.742 | |||
| Eigenvalue | 5.417 | 4.870 | 1.650 | 1.465 |
| % of variance | 20.80 | 17.44 | 14.53 | 14.25 |
| Variable | AVE | CR | α | Correlation | ||||
|---|---|---|---|---|---|---|---|---|
| 1 | 2 | 3 | 4 | 5 | ||||
| 1. Career decision-making attitude | 0.533 | 0.850 | 0.878 | 0.730 | ||||
| 2. Career decision-making subjective norms | 0.482 | 0.821 | 0.758 | −0.06 | 0.630 | |||
| 3. Career decision-making perceived control | 0.553 | 0.890 | 0.895 | 0.628 ** | −0.08 | 0.730 | ||
| 4. Career decision-making behavioral intention | 0.473 | 0.771 | 0.721 | 0.416 ** | −0.13 ** | 0.412 ** | 0.687 | |
| 5. COVID-19 attitude | 0.600 | 0.950 | 0.740 | 0.414 ** | −0.06 | 0.404 ** | 0.223 ** | 0.775 |
| Assessment Index for Model Fit | Criteria for Assessment | Non-COVID-19 Attitude Moderator Model | COVID-19 Attitude Moderator Model | ||
|---|---|---|---|---|---|
| Value of Index | Results of Assessment | Value of Index | Results of Assessment | ||
| Absolute model fit indices | |||||
| Likelihood Ratio χ2(p) | p > 0.05 | 0.088 (0.957) | Good | 1.419 (0.934) | Good |
| CMIN/DF (χ2/df) | ≤5 | 0.044 | Good | 0.069 | Good |
| GFI | ≥0.90 | 1.000 | Good | 1.000 | Good |
| AGFI | ≥0.90 | 0.999 | Good | 0.999 | Good |
| SRMR | ≤0.08 | 0.010 | Good | 0.005 | Good |
| RMSEA | ≤0.08 | 0.010 | Good | 0.001 | Good |
| Incremental model fit indices | |||||
| NFI | ≥0.90 | 1.000 | Good | 1.000 | Good |
| NNFI | ≥0.90 | 1.000 | Good | 1.002 | Good |
| RFI | ≥0.90 | 0.999 | Good | 0.999 | Good |
| IFI | ≥0.90 | 1.000 | Good | 1.000 | Good |
| CFI | ≥0.90 | 1.000 | Good | 1.000 | Good |
Publisher’s Note: MDPI stays neutral with regard to jurisdictional claims in published maps and institutional affiliations. |
© 2021 by the authors. Licensee MDPI, Basel, Switzerland. This article is an open access article distributed under the terms and conditions of the Creative Commons Attribution (CC BY) license (http://creativecommons.org/licenses/by/4.0/).
Share and Cite
Lin, S.-C.; Ni, L.-F.; Wang, Y.-M.; Lee, S.H.; Liao, H.-C.; Huang, C.-Y.; Tseng, Y.-C. Prelicensure Nursing Students’ COVID-19 Attitude Impact on Nursing Career Decision during Pandemic Threat in Taiwan: A Cross-Sectional Study. Int. J. Environ. Res. Public Health 2021, 18, 3272. https://doi.org/10.3390/ijerph18063272
Lin S-C, Ni L-F, Wang Y-M, Lee SH, Liao H-C, Huang C-Y, Tseng Y-C. Prelicensure Nursing Students’ COVID-19 Attitude Impact on Nursing Career Decision during Pandemic Threat in Taiwan: A Cross-Sectional Study. International Journal of Environmental Research and Public Health. 2021; 18(6):3272. https://doi.org/10.3390/ijerph18063272
Chicago/Turabian StyleLin, Shu-Chun, Lee-Fen Ni, Yu-Ming Wang, Shu Hsin Lee, Hung-Chang Liao, Cheng-Yi Huang, and Ying-Chen Tseng. 2021. "Prelicensure Nursing Students’ COVID-19 Attitude Impact on Nursing Career Decision during Pandemic Threat in Taiwan: A Cross-Sectional Study" International Journal of Environmental Research and Public Health 18, no. 6: 3272. https://doi.org/10.3390/ijerph18063272
APA StyleLin, S.-C., Ni, L.-F., Wang, Y.-M., Lee, S. H., Liao, H.-C., Huang, C.-Y., & Tseng, Y.-C. (2021). Prelicensure Nursing Students’ COVID-19 Attitude Impact on Nursing Career Decision during Pandemic Threat in Taiwan: A Cross-Sectional Study. International Journal of Environmental Research and Public Health, 18(6), 3272. https://doi.org/10.3390/ijerph18063272

