Trauma, Sleep and Mental Health Problems in Low-Income Young Adults
Abstract
1. Introduction
1.1. Trauma and Mental Health
1.2. Sleep
2. Materials and Methods
2.1. Participants
2.2. Procedures
2.3. Measures
2.3.1. Sleep
2.3.2. Depression
2.3.3. Anxiety
2.3.4. Trauma Exposure
2.4. Data Analysis
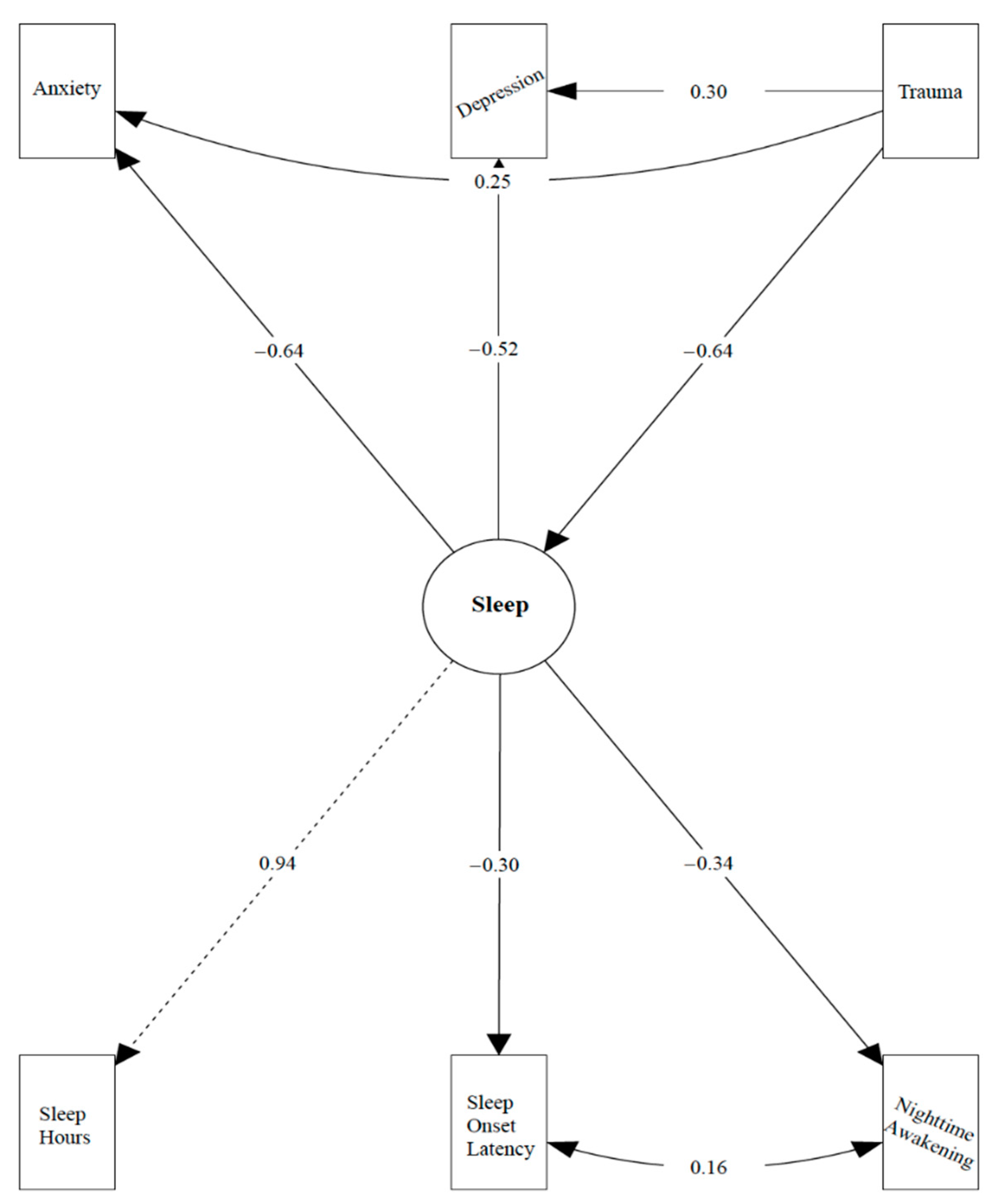
3. Results
Multi-Level SEM
4. Conclusions
Author Contributions
Funding
Institutional Review Board Statement
Informed Consent Statement
Data Availability Statement
Acknowledgments
Conflicts of Interest
References
- Spiegel, K.; Tasali, E.; Leproult, R.; Van Cauter, E. Effects of poor and short sleep on glucose metabolism and obesity risk. Endocrinology 2009, 5, 253–261. [Google Scholar] [CrossRef] [PubMed]
- Kamphuis, J.; Meerlo, P.; Koolhaas, J.M.; Lancel, M. Poor sleep as a potential causal factor in aggression and violence. Sleep Med. 2012, 13, 327–334. [Google Scholar] [CrossRef] [PubMed]
- Gruber, R.; Laviolette, R.; Deluca, P.; Monson, E.; Cornish, K.; Carrier, J. Short sleep duration is associated with poor performance on IQ measures in healthy school-age children. Sleep Med. 2010, 11, 289–294. [Google Scholar] [CrossRef] [PubMed]
- Owens, J. Insufficient sleep in adolescents and young adults: An update on causes and consequences. Pediatrics 2014, 134, e921–e932. [Google Scholar] [CrossRef]
- Colrain, I.; Baker, F. Sleep EEG as a potential marker of alcoholism predisposition. Alcohol. Clin. Exp. Res. 2012, 36, 1477–1478. [Google Scholar] [CrossRef]
- Patel, N.P.; Grandner, M.A.; Xie, D.; Branas, C.C.; Gooneratne, N. “Sleep disparity” in the population: Poor sleep quality is strongly associated with poverty and ethnicity. BMC Public Health 2010, 10, 475. [Google Scholar] [CrossRef]
- Hatch, S.L.; Dohrenwend, B.P. Distribution of traumatic and other stressful life events by Race/Ethnicity, gender, SES and age: A review of the research. Am. J. Community Psychol. 2007, 40, 313–332. [Google Scholar] [CrossRef]
- Venta, A.; Kenkel-Mikelonis, R.; Sharp, C. A preliminary study of the relation between trauma symptoms and emerging BPD in adolescent inpatients. Bull. Menn. Clin. 2012, 76, 130–146. [Google Scholar] [CrossRef]
- Kaehler, L.A.; Freyd, J.J. Betrayal trauma and borderline personality characteristics: Gender differences. Psychol. Trauma Theory Res. Pract. Policy 2012, 4, 379–385. [Google Scholar] [CrossRef][Green Version]
- Tyrka, A.R.; Wyche, M.C.; Kelly, M.M.; Price, L.H.; Carpenter, L.L. Childhood maltreatment and adult personality disorder symptoms: Influence of maltreatment type. Psychiatry Res. 2009, 165, 281–287. [Google Scholar] [CrossRef]
- Layne, C.M.; Greeson, J.K.; Ostrowski, S.A.; Kim, S.; Reading, S.; Vivrette, R.L.; Pynoos, R.S. Cumulative trauma exposure and high-risk behavior in adolescence: Findings from the National Child Traumatic Stress Network Core Data Set. Psychol. Trauma Theory Res. Pract. Policy 2014, 6, S40–S49. [Google Scholar] [CrossRef]
- López, C.M.; Andrews, A.R.; Chisolm, A.M.; de Arellano, M.A.; Saunders, B.; Kilpatrick, D.G. Racial/ethnic differences in trauma exposure and mental health disorders in adolescents. Cult. Divers. Ethn. Minority Psychol. 2017, 23, 382–387. [Google Scholar] [CrossRef] [PubMed]
- Finkelhor, D.; Ormrod, R.K.; Turner, H.A. Polyvictimization and trauma in a national longitudinal cohort. Dev. Psychopathol. 2007, 19, 149–166. [Google Scholar] [CrossRef] [PubMed]
- Viner, R.M.; Ozer, E.M.; Denny, S.; Marmot, M.; Resnick, M.; Fatusi, A.; Currie, C. Adolescence and the social determinants of health. Lancet 2012, 379, 1641–1652. [Google Scholar] [CrossRef]
- Dahl, R.E. The regulation of sleep and arousal: Development and psychopathology. Dev. Psychopathol. 1996, 8, 3–27. [Google Scholar] [CrossRef]
- Herman, J.L. Trauma and Recovery; Basic Books: New York, NY, USA, 1992. [Google Scholar]
- Tininenko, J.R.; Fisher, P.A.; Bruce, J.; Pears, K.C. Sleep disruption in young foster children. Child Psychiatry Hum. Dev. 2010, 41, 409–424. [Google Scholar] [CrossRef]
- Taylor, D.J.; Lichstein, K.L.; Durrence, H.H.; Reidel, B.W.; Bush, A.J. Epidemiology in insomnia, depression, and anxiety. Sleep 2005, 28, 1457–1464. [Google Scholar] [CrossRef]
- Baglioni, C.; Battagliese, G.; Feige, B.; Spiegelhalder, K.; Nissen, C.; Voderholzer, U.; Lombardo, C.; Riemann, D. Insomnia as a predictor of depression: A meta-analytic evaluation of longitudinal epidemiological studies. J. Affect. Disord. 2011, 135, 10–19. [Google Scholar] [CrossRef]
- Buysse, D.J.; Angst, J.; Gamma, A.; Ajdacic, V.; Eich, D.; Rössler, W. Prevalence, course, and comorbidity of insomnia and depression in young adults. Sleep 2008, 31, 473–480. [Google Scholar] [CrossRef]
- van Mill, J.G.; Hoogendijk, W.J.; Vogelzangs, N.; van Dyck, R.; Penninx, B.W. Insomnia and sleep duration in a large cohort of patients with major depressive disorder and anxiety disorders. J. Clin. Psychiatry 2010, 71, 239–258. [Google Scholar] [CrossRef]
- Gavrieli, A.; Farr, O.M.; Davis, C.R.; Crowell, J.A.; Mantzoros, C.S. Early life adversity and/or posttraumatic stress disorder severity are associated with poor diet quality, including consumption of trans-fatty acids, and fewer hours of resting or sleeping in a US middle-aged population. Metabolism 2015, 64, 1597–1610. [Google Scholar] [CrossRef]
- Kajeepeta, S.; Gelaye, B.; Jackson, C.L.; Williams, M.A. Adverse childhood experiences are associated with adult sleep disorders: A systematic review. Sleep Med. 2015, 16, 320–330. [Google Scholar] [CrossRef] [PubMed]
- Hamilton, J.L.; Brindle, R.C.; Alloy, L.B.; Liu, R.T. Childhood trauma and sleep among young adults with a history of depression: A daily diary study. Front. Psychiatry 2018, 9, 673. [Google Scholar] [CrossRef] [PubMed]
- Brindle, R.C.; Cribbet, M.R.; Samuelsson, L.B.; Gao, C.; Frank, E.; Krafty, R.T.; Thayer, J.F.; Buysse, D.J.; Hall, M.H. The relationship between childhood trauma and poor sleep health in adulthood. Psychosom. Med. 2018, 80, 200–207. [Google Scholar] [CrossRef]
- Zhai, L.; Zhang, H.; Zhang, D. Sleep duration and depression among adults: A meta-analysis of prospective studies. Depress. Anxiety 2015, 32, 664–670. [Google Scholar] [CrossRef]
- Glozier, N.; Martiniuk, A.; Patton, G.; Ivers, R.; Li, Q.; Hickie, I.; Senserrick, T.; Woodward, M.; Norton, R.; Stevenson, M. Short sleep duration in prevalent and persistent psychological distress in young adults: The DRIVE study. Sleep 2010, 33, 1139–1145. [Google Scholar] [CrossRef] [PubMed]
- Hambrick, E.P.; Rubens, S.L.; Brawner, T.W.; Taussig, H.N. Do sleep problems mediate the link between adverse childhood experiences and delinquency in preadolescent children in foster care? J. Child Psychol. Psychiatry 2018, 59, 140–149. [Google Scholar] [CrossRef] [PubMed]
- Brooke, S.M.; An, H.S.; Kang, S.K.; Noble, J.M.; Berg, K.E.; Lee, J.M. Concurrent validity of wearable activity trackers under free-living conditions. J. Strength Cond. Res. 2017, 31, 1097–1106. [Google Scholar] [CrossRef] [PubMed]
- de Zambotti, M.; Baker, F.C.; Willoughby, A.R.; Godino, J.G.; Wing, D.; Patrick, K.; Colrain, I.M. Measures of sleep and cardiac functioning during sleep using a multi-sensory commercially available wristband in adolescents. Physiol. Behav. 2016, 158, 143–149. [Google Scholar] [CrossRef]
- Montgomery-Downs, H.E.; Insana, S.P.; Bond, J.A. Movement toward a novel activity monitoring device. Sleep Breath. 2012, 16, 913–917. [Google Scholar] [CrossRef]
- Kroenke, K.; Spitzer, R.L.; Williams, J.B. The PHQ-9: Validity of a brief depression severity measure. J. Gen. Intern. Med. 2001, 16, 606–613. [Google Scholar] [CrossRef]
- Spitzer, R.L.; Williams, J.B.; Kroenke, K.; Hornyak, R.; McMurray, J. Validity and utility of the PRIME-MD patient health questionnaire in assessment of 3000 obstetric-gynecologic patients: The PRIME-MD Patient Health Questionnaire Obstetrics-Gynecology Study. Am. J. Obstet. Gynecol. 2000, 183, 759–769. [Google Scholar] [CrossRef] [PubMed]
- Martin, A.; Rief, W.; Klaiberg, A.; Braehler, E. Validity of the brief patient health questionnaire mood scale (PHQ-9) in the general population. Gen. Hosp. Psychiatry 2006, 28, 71–77. [Google Scholar] [CrossRef] [PubMed]
- Beck, A.T.; Epstein, N.; Brown, G.; Steer, R.A. An inventory for measuring clinical anxiety: Psychometrics. J. Consult. Clin. Psychol. 1988, 56, 893. [Google Scholar] [CrossRef] [PubMed]
- Hoyer, J.; Becker, E.S.; Neumar, S.; Soeder, U.; Margraf, J. Screening for anxiety in an epidemiological sample: Accuracy of questionnaires. Anxiety Disord. 2000, 16, 113–134. [Google Scholar] [CrossRef]
- Creamer, M.; Foran, J.; Bell, R. The Beck Anxiety Inventory in a non-clinical sample. Behav. Res. Ther. 1995, 33, 477–485. [Google Scholar] [CrossRef]
- Novy, D.M.; Stanley, M.A.; Averill, P.; Daza, P. Psychometric comparability of English and Spanish-language measures of anxiety and related affective symptoms. Psychol. Assess. 2001, 13, 347–355. [Google Scholar] [CrossRef]
- Schnurr, P.; Vielhauer, M.; Weathers, F.; Findler, M. The Brief Trauma Questionnaire; National Center for PTSD: Hartford, VT, USA, 1999. [Google Scholar]
- Schnurr, P.P.; Spiro, A.; Vielhauer, M.J.; Findler, M.N.; Hamblen, J.L. Trauma in the lives of older men: Findings from the Normative Aging Study. J. Clin. Geropsychol. 2002, 8, 175–187. [Google Scholar] [CrossRef]
- Harville, E.W.; Jacobs, M.; Boynton-Jarrett, R. When is exposure to a natural disaster traumatic? Comparison of a trauma questionnaire and disaster exposure inventory. PLoS ONE 2015, 10, e0123632. [Google Scholar] [CrossRef]
- Hancock, G.R.; Mueller, R.O. Structural Equation Modeling: A Second Course; Information Age Publishing: Charlotte, NC, USA, 2013. [Google Scholar]
- Nunkoo, R.; Ramkissoon, H. Structural equation modelling and regression analysis in tourism research. Curr. Issues Tour. 2012, 15, 777–802. [Google Scholar] [CrossRef]
- Fritz, M.S.; MacKinnon, D.P. Required sample size to detect the mediated effect. Psychol. Sci. 2007, 18, 233–239. [Google Scholar] [CrossRef] [PubMed]
- Schreiber, J.B.; Nora, A.; Stage, F.K.; Barlow, E.A.; King, J. Reporting structural equation modeling and confirmatory factor analysis results: A review. J. Educ. Res. 2006, 99, 323–338. [Google Scholar] [CrossRef]
- Satorra, A.; Bentler, P.M. Ensuring Positiveness of the Scaled Difference Chi-square Test Statistic. Psychometrika 2010, 75, 243–248. [Google Scholar] [CrossRef] [PubMed]
- Bentler, P.M. Comparative fit indexes in structural models. Psychol. Bull. 1990, 107, 238–256. [Google Scholar] [CrossRef] [PubMed]
- Veldman, K.; Reijneveld, S.A.; Ortiz, J.A.; Verhulst, F.C.; Bültmann, U. Mental health trajectories from childhood to young adulthood affect the educational and employment status of young adults: Results from the TRAILS study. J. Epidemiol. Community Health 2015, 69, 588–593. [Google Scholar] [CrossRef] [PubMed]
- Lee, F.S.; Heimer, H.; Giedd, J.N.; Lein, E.S.; Šestan, N.; Weinberger, D.R.; Casey, B.J. Adolescent mental health: Opportunity and obligation. Science 2014, 346, 547–549. [Google Scholar] [CrossRef] [PubMed]
- McLaughlin, K.A.; Green, J.G.; Gruber, M.J.; Sampson, N.A.; Zaslavsky, A.M.; Kessler, R.C. Childhood adversities and first onset of psychiatric disorders in a national sample of US adolescents. Arch. Gen. Psychiatry 2012, 69, 1151–1160. [Google Scholar] [CrossRef]
- Forbes, D.; Fletcher, S.; Parslow, R.; Phelps, A.; O’Donnell, M.; Bryant, R.A.; McFarlane, A.; Silove, D.; Creamer, M. Trauma at the hands of another: Longitudinal study of differences in the PTSD symptom profile following interpersonal compared with noninterpersonal trauma. J. Clin. Psychiatry 2012, 75, 147–153. [Google Scholar] [CrossRef]
- Milanak, M.E.; Zuromski, K.L.; Cero, I.; Wilkerson, A.K.; Resnick, H.S.; Kilpatrick, D.G. Traumatic event exposure, posttraumatic stress disorder, and sleep disturbances in a National Sample of US Adults. J. Trauma. Stress 2019, 32, 14–22. [Google Scholar] [CrossRef]
- National Sleep Foundation. National Sleep Foundation Recommends New Sleep Times. Available online: https://www.sleepfoundation.org/press-release/national-sleep-foundation-recommends-new-sleep-times (accessed on 25 January 2021).
- Shochat, T.; Cohen-Zion, M.; Tzischinsky, O. Functional consequences of inadequate sleep in adolescents: A systematic review. Sleep Med. Rev. 2014, 18, 75–87. [Google Scholar] [CrossRef]
- Edinger, J.D.; Means, M.K. Cognitive–behavioral therapy for primary insomnia. Clin. Psychol. Rev. 2005, 25, 539–558. [Google Scholar] [CrossRef] [PubMed]
- Mitchell, M.D.; Gehrman, P.; Perlis, M.; Umscheid, C.A. Comparative effectiveness of cognitive behavioral therapy for insomnia: A systematic review. BMC Fam. Pract. 2012, 13, 40–45. [Google Scholar] [CrossRef] [PubMed]
- Cunnington, D.; Junge, M.F.; Fernando, A.T. Insomnia: Prevalence, consequences and effective treatment. Med. J. Aust. 2013, 199, S36–S40. [Google Scholar] [CrossRef] [PubMed]
- Taylor, D.J.; Pruiksma, K.E. Cognitive behavioural therapy for insomnia in psychiatric populations: A systematic review. Int. Rev. Psychiatry 2014, 26, 205–213. [Google Scholar] [CrossRef] [PubMed]
- Arora, T.; Taheri, S. Is sleep education an effective tool for sleep improvement and minimizing metabolic disturbance and obesity in adolescents? Sleep Med. Rev. 2017, 36, 3–12. [Google Scholar] [CrossRef]
- Levenson, J.C.; Miller, E.; Hafer, B.L.; Reidell, M.F.; Buysse, D.J.; Franzen, P.L. Pilot study of a sleep health promotion program for college students. Sleep Health 2016, 2, 167–174. [Google Scholar] [CrossRef]
- Nagendra, R.P.; Maruthai, N.; Kutty, B.M. Meditation and its regulatory role on sleep. Front. Neurol. 2012, 3, 1–4. [Google Scholar] [CrossRef]
- Santiago, C.D.; Kaltman, S.; Miranda, J. How do low-income adults and children fare in psychotherapy? J. Clin. Psychol. 2013, 69, 115–126. [Google Scholar] [CrossRef]

| 1 | 2 | 3 | 4 | 5 | 6 | ||
|---|---|---|---|---|---|---|---|
| 1 | Trauma | \ | |||||
| 2 | Anxiety | 0.66 | \ | ||||
| 3 | Depression | 0.64 | 0.61 | \ | |||
| 4 | Sleep Hours | −0.61 | −0.75 | −0.67 | \ | ||
| 5 | Sleep Onset Latency | 0.12 | 0.18 | 0.30 | −0.29 | \ | |
| 6 | Nighttime Awakenings | 0.15 | 0.31 | 0.22 | −0.31 | 0.24 | \ |
| Measurement Model | B | SE | Z | P | Beta | |
|---|---|---|---|---|---|---|
| Sleep | Sleep Hours | 1.00 | 0.94 | |||
| Sleep Onset Latency | −2.66 | 0.79 | −3.37 | 0.00 | −0.30 | |
| Nighttime Awakening | −0.62 | 0.17 | −3.77 | 0.00 | −0.34 | |
| Structural Model | ||||||
| Outcome | Predictor | |||||
| Sleep | Trauma | −0.32 | 0.04 | −9.09 | 0.00 | −0.64 |
| Anxiety | Trauma | 0.96 | 0.45 | 2.15 | 0.03 | 0.25 |
| Depression | Trauma | 0.47 | 0.17 | 2.81 | 0.01 | 0.30 |
| Anxiety | Sleep | −5.09 | 1.28 | −3.98 | 0.00 | −0.64 |
| Depression | Sleep | −1.64 | 0.45 | −3.65 | 0.00 | −0.52 |
| Indirect and Total Effects | ||||||
| Indirect Effect 1 (Anxiety) | −4.87 | 1.29 | −3.78 | 0.00 | −0.16 | |
| Indirect Effect 2 (Depression) | −0.76 | 0.15 | −5.25 | 0.00 | −0.16 | |
| Total Effect 1 | −5.18 | 1.28 | −4.04 | 0.00 | −0.80 | |
| Total Effect 2 | −1.08 | 0.15 | −7.40 | 0.00 | −0.80 | |
Publisher’s Note: MDPI stays neutral with regard to jurisdictional claims in published maps and institutional affiliations. |
© 2021 by the authors. Licensee MDPI, Basel, Switzerland. This article is an open access article distributed under the terms and conditions of the Creative Commons Attribution (CC BY) license (http://creativecommons.org/licenses/by/4.0/).
Share and Cite
Fusco, R.A.; Yuan, Y.; Lee, H.; Newhill, C.E. Trauma, Sleep and Mental Health Problems in Low-Income Young Adults. Int. J. Environ. Res. Public Health 2021, 18, 1145. https://doi.org/10.3390/ijerph18031145
Fusco RA, Yuan Y, Lee H, Newhill CE. Trauma, Sleep and Mental Health Problems in Low-Income Young Adults. International Journal of Environmental Research and Public Health. 2021; 18(3):1145. https://doi.org/10.3390/ijerph18031145
Chicago/Turabian StyleFusco, Rachel A., Yan Yuan, Hyunji Lee, and Christina E. Newhill. 2021. "Trauma, Sleep and Mental Health Problems in Low-Income Young Adults" International Journal of Environmental Research and Public Health 18, no. 3: 1145. https://doi.org/10.3390/ijerph18031145
APA StyleFusco, R. A., Yuan, Y., Lee, H., & Newhill, C. E. (2021). Trauma, Sleep and Mental Health Problems in Low-Income Young Adults. International Journal of Environmental Research and Public Health, 18(3), 1145. https://doi.org/10.3390/ijerph18031145

