Public Perceptions around mHealth Applications during COVID-19 Pandemic: A Network and Sentiment Analysis of Tweets in Saudi Arabia
Abstract
:1. Introduction
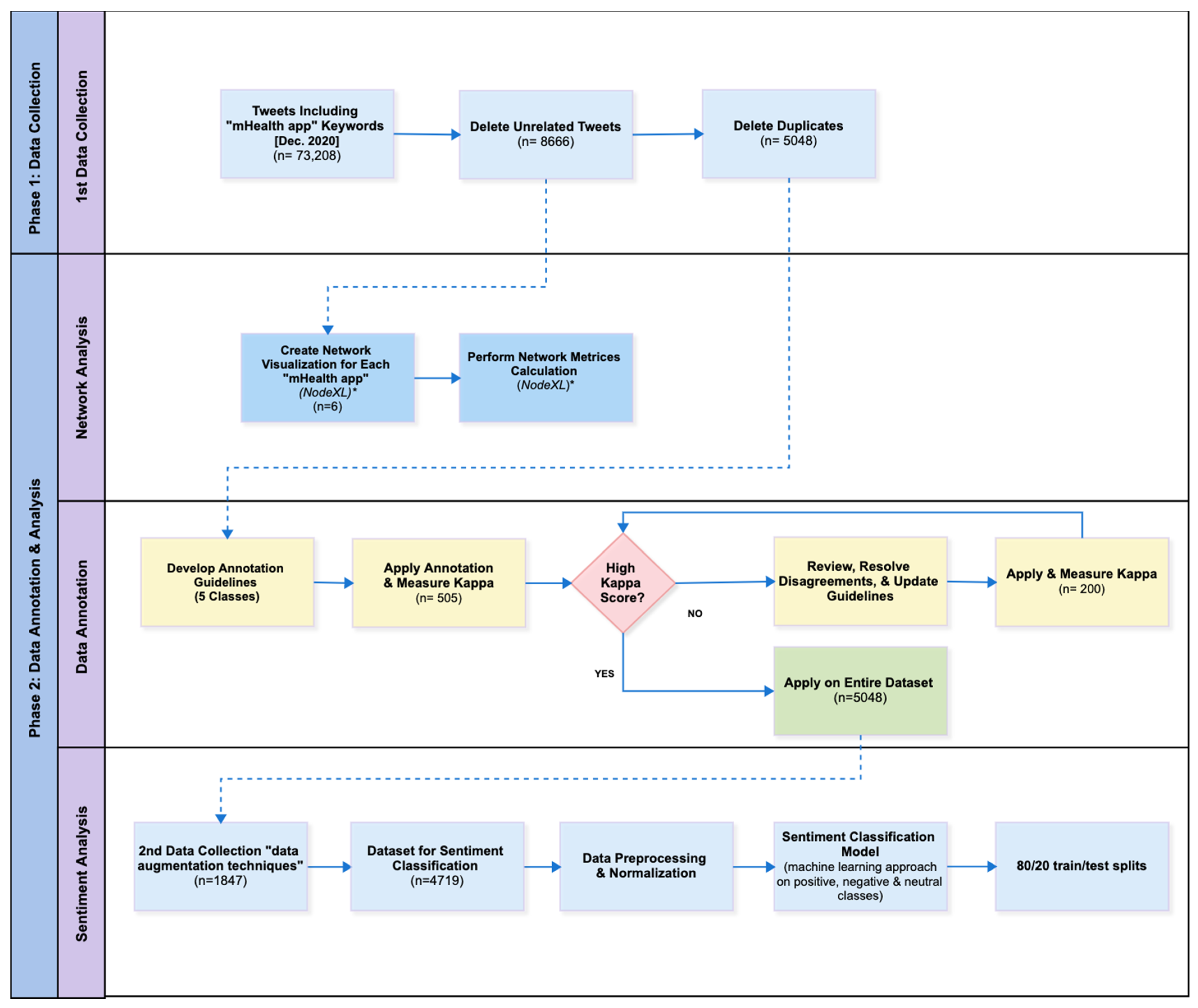
2. Materials and Methods
2.1. Saudi’s mHealth Apps
2.2. Study Design and Data Collection
2.2.1. Data Collection for Network Analysis
2.2.2. Data Collection and Annotation for Sentiment Analysis
2.3. Data Analysis
2.3.1. Social Media Network Analysis
2.3.2. Sentiment Classification
3. Results
3.1. Comparing mHealth Conversations Networks
3.2. Sentiment Analysis of Conversations Surrounding mHealth Apps
3.3. Performance of an Automated Sentiment Classifier
4. Discussion
4.1. Major Findings
4.2. Theoretical Contributions
4.3. Practical Implications
- Using social media data as a source and a connection tool for understanding public perceptions, opinions, and acceptability around mHealth apps can serve as a real-time communication approach during pandemics to answer questions of the public and tackle users’ concerns;
- Health authorities and organizations can implement real-time sentiment classifiers to automate the analysis of public perceptions and opinions about mHealth apps;
- Establishing coordinated efforts among governmental entities in developing public mHealth apps, guided by the country’s digital health strategy, may have the potential to increase a positive user experience and lessen the negative experience associated with the use of mHealth apps during a pandemic;
- Increasing campaigns targeting the public regarding mHealth apps is suggested to increase awareness about these apps;
- Having an official Twitter account associated with a mHealth app, which is led by experts, is recommended to engage the public in conversations related to the use of the app and would serve as a platform for information distribution;
- Enhancing mHealth apps with pandemic-related information and services may increase their use by the public (e.g., telemedicine, COVID-19 testing, health status, vaccination updates, and contact notifications);
- Avoiding duplicate features among apps or similar app names by integrating mHealth apps with similar features into one app may increase the use among the public and positive experiences;
- For mandated mHealth apps, app developers should consider people with limited access to Internet services, thus providing the features of the app offline;
- Negative sentiments are likely to be driven by psychological impact, lack of familiarity and digital literacy, and technical and accessibility issues. Such sentiments may be alleviated by considering different age groups, increasing accessibility, designing educational material, and creating connection channels with the public to address their concerns;
- Governmental communication efforts toward non-English expatriates were seen by the MOH, given that the cooperation of expatriates living in Saudi Arabia played an important role in COVID-19 mitigation and control measures. Designing mHealth apps in different languages other than English and Arabic may enhance the positive user experience among this population.
4.4. Limitations and Future Research
5. Conclusions
Author Contributions
Funding
Institutional Review Board Statement
Informed Consent Statement
Data Availability Statement
Acknowledgments
Conflicts of Interest
Appendix A
| mHealth App | Keywords | Arabic Keywords Translation | Total Collected | Total Included |
|---|---|---|---|---|
| Sehha | تطبيق صحة | Sehha application | 775 | 61 |
| Mawid | تطبيق موعد | Mawid application | 22,766 | 206 |
| خدمة موعد | Mawid service | |||
| موعد | Mawid | |||
| Sehhaty | صحتي | Sehhaty | 11,254 | 620 |
| مركز تأكد | Takkad center | |||
| تطبيق صحتي | Sehhaty application | |||
| مراكز_تأكد | Takkad centers | |||
| Tetamman | عيادات تطمن | Tetamman clinics | 608 | 504 |
| مراكز تطمن | Tetamman centers | |||
| عيادة_تطمن | Tetamman clinic | |||
| برنامج تطمن | Tetamman program | |||
| تطبيق تطمن | Tetamman application | |||
| Tawakkalna | @TawakkalnaApp | - | 26,003 | 5755 |
| Tawakkalnaapp | - | |||
| توكلنا | Tawakkalna | |||
| تطبيق توكلنا | Tawakkalna application | |||
| Tabaud | @TabaudApp | - | 11,802 | 1520 |
| TabaudApp | - | |||
| Tabaud | - | |||
| تباعد | Tabaud | |||
| تطبيق تباعد | Tabaud application | |||
| Total | 73,208 | 8666 | ||
Appendix B
| mHealth App | Top Accounts (Betweenness Centrality) | Account Type | Top Accounts (PageRank) | Account Type |
|---|---|---|---|---|
| Sehha | @tfrabiah (11) @ask_madinah1 (9) @mygovsa (6) | Minister of Health Public profile Government (Website) | @mygovsa (2.619) @tfrabiah (1.852) | Government (Website) Minister of Health |
| Mawid | @saudimoh (444.5) @saudimoh937 (420.5) @saudinews50 (164) @tfrabiah (53.5) @ask_madinah1 (42) | Government (Health) Government (Health Call Center) Media Minister of Health Public profile | @saudimoh937 (6.7) @saudimoh (5.034) | Government (Health Call Center) Government (Health) |
| Sehhaty | @saudimoh (46452) @saudimoh937 (9329) @tfrabiah (1221) | Government (Health) Government (Health) Minister of Health | @saudimoh (118.867) @saudimoh937 (14.447) @kfshrc (5.749) | Government (Health) Government (Health Call Center) Public hospital |
| Tetamman | @sparegions (887) @saudimoh937 (531) @saudimoh (431) @tfrabiah (183) @saudiatv (162) | Media Government (Health Call Center) Government (Health) Minister of Health Media | @sparegions (17.479) @saudimoh937 (6.436) @saudimoh (6.250) @makkahregion (6.062) @ajelnews24 (5.817) @hfrmoh (4.901) @joufhealth (4.901) | Media Government (Health Call Center) Government (Health) Government (Media) Media Government (Health) Government (Health) |
| Tawakkalna | @tawakkalnaapp (3483315.84) @tfrabiah (67779.41) @sdaia_sa (55246.5) @mohu_csc (43380.18) @hajministry (32998.81) @absher (32924.79) @moe_gov_sa (26310) | Mobile app Minister of Health Government (Organization) Government (Religious—Hajj and Umrah) Government (Religious—Hajj and Umrah) Government (Online services) Government (Education) | @tawakkalnaapp (1110.747) @jazanuniversity (21.890) @moe_ual (14.540) @sdaia_sa (12.332) @hajministry (8.180) @ask_madinah1 (7.180) @tfrabiah (7.1300) @mohu_csc (6.730) @kfshrc_j (6.475) @_ksu (6.276) @ask_almadinah30 (6.209) | Mobile app Public university Government (Education) Government (Organization) Government (Ministry) Public account Minister of Health Government (Religious—Hajj and Umrah) Public hospital Public university Public account |
| Tabaud | @tabaudapp (164419.33) @jazanuniversity (946) @kauweb (109.5) @_ksu (66) | Mobile app Public university Public university Public university | @tabaudapp (257.666) @jazanuniversity (20.757) @_ksu (6.276) | Mobile app Public university Public university |
Appendix C
| Positive | Negative |
|---|---|
“الحمدلله فتح تطبيق توكلنا اقدر انزل للسوق” |
“كنت بعمل مسحه واتذكر جلست ادور بين تطبيق موعد وصحتي وتطمن لخبطونا بكثرة التطبيقات واحد يكفي” |
“ انا منبهر من حجم جهود @SaudiMOH حجزت موعد فحص كورونا من تطبيق صحتيالمشوار كامل بما فيه الفحص استغرق ١٨ دقيقة فقطشيء عظيم جدا شكرا وزارة الصحة ما كنت مطلع على التسهيلات للأمانة لأني ما جربت حتى اليوم” |
“تطبيق صحتي معلق، رمز التفعيل لإعادة تعين كلمه السر لا يعمل، الرمز لا يرسل “ |
“تطمن- تطبيق ممتاز. خدمة رائعة تنظيم ومواعيد مضبوطة.. ممارسين صحيين مخلصين. حفظك الله يا بلادي ودمتِ بخير وامان” |
“منظر مؤلم عندما ترى رجل مسن أو امرأة او طفل يخرج من المركز الصحي دون علاج ... لماذا؟ ليس لديه نت في جواله أو ليس لديه جوال اصلا بدعوى تطبيق توكلنا ... لا يعلموا أن فيه ناس عائشة بالكفاف الأغلب النت في البيت. “ |
“#تطبيق_تباعد انا ما أحب القلق واتوقع القلق يضر بصحة الانسان ... توكلنا على الله ومن وجهة نظري يجب مراعاة الجوانب النفسية في اي تطبيق خصوصا ما يتعلق بصحة الانسان كيف لا وأخطاء تحديد المواقع واردة ولا يوجد جهاز هاتف دقيق يعطي دقة في تحديد المواقع لا يمكن وجود خطأ معها” |
References
- Algaissi, A.A.; Alharbi, N.K.; Hassanain, M.; Hashem, A.M. Preparedness and response to COVID-19 in Saudi Arabia: Building on MERS experience. J. Infect. Public Health 2020, 13, 834–838. [Google Scholar] [CrossRef]
- Alrashed, S.; Min-Allah, N.; Saxena, A.; Ali, I.; Mehmood, R. Impact of lockdowns on the spread of COVID-19 in Saudi Arabia. Inform. Med. Unlocked 2020, 20, 100420. [Google Scholar] [CrossRef]
- Yezli, S.; Khan, A. COVID-19 social distancing in the Kingdom of Saudi Arabia: Bold measures in the face of political, economic, social and religious challenges. Travel Med. Infect. Dis. 2020, 37, 101692. [Google Scholar] [CrossRef]
- Hassounah, M.; Raheel, H.; Alhefzi, M. Digital Response During the COVID-19 Pandemic in Saudi Arabia. J. Med. Internet Res. 2020, 22, e19338. [Google Scholar] [CrossRef] [PubMed]
- World Health Organization. eHealth at WHO. Available online: https://www.who.int/ehealth/about/en/ (accessed on 22 March 2021).
- mHealth: New Horizons for Health Through Mobile Technologies; World Health Organization: Geneva, Switzerland, 2011; pp. 8, 112.
- Rowland, S.P.; Fitzgerald, J.E.; Holme, T.; Powell, J.; McGregor, A. What is the clinical value of mHealth for patients? npj Digit. Med. 2020, 3, 4. [Google Scholar] [CrossRef]
- The Ministry of Health National E-Health Strategy. Available online: https://www.moh.gov.sa/en/Ministry/nehs/Pages/How-we-developed-the-eHealth-Strategy.aspx (accessed on 22 March 2021).
- Bokolo, A.J. Application of telemedicine and eHealth technology for clinical services in response to COVID-19 pandemic. Health Technol. 2021, 11, 359–366. [Google Scholar] [CrossRef] [PubMed]
- Alwashmi, M.F. The Use of Digital Health in the Detection and Management of COVID-19. Int. J. Environ. Res. Public Health 2020, 17, 2906. [Google Scholar] [CrossRef] [PubMed]
- Jabarulla, M.; Lee, H.-N. A Blockchain and Artificial Intelligence-Based, Patient-Centric Healthcare System for Combating the COVID-19 Pandemic: Opportunities and Applications. Healthcare 2021, 9, 1019. [Google Scholar] [CrossRef]
- Alghamdi, S.M.; Alqahtani, J.; Aldhahir, A.M. Current status of telehealth in Saudi Arabia during COVID-19. J. Fam. Community Med. 2020, 27, 208–211. [Google Scholar] [CrossRef]
- Petracca, F.; Ciani, O.; Cucciniello, M.; Tarricone, R. Harnessing Digital Health Technologies During and After the COVID-19 Pandemic: Context Matters. J. Med. Internet Res. 2020, 22, e21815. [Google Scholar] [CrossRef] [PubMed]
- Apps for your Health (COVID-19). Available online: https://covid19awareness.sa/en/apps-for-your-health-2 (accessed on 1 February 2021).
- E-Services. (Tetamman) App. Available online: https://www.moh.gov.sa/en/eServices/Pages/Rest-assured.aspx (accessed on 20 November 2020).
- Tawakkalna. Available online: https://ta.sdaia.gov.sa/en/index (accessed on 20 November 2020).
- Tabaud. Available online: https://tabaud.sdaia.gov.sa/IndexEn (accessed on 20 November 2020).
- E-Services. Sehha App. Available online: https://www.moh.gov.sa/eServices/Pages/sehha-app.aspx (accessed on 20 November 2020).
- E-Services. (Mawid) Service. Available online: https://www.moh.gov.sa/en/eServices/Pages/cassystem.aspx (accessed on 20 November 2020).
- MOH Apps for Smartphones. Available online: https://www.moh.gov.sa/en/Support/Pages/MobileApp.aspx (accessed on 22 March 2021).
- Alshammari, F.; Hassan, S.U.-N. Perceptions, Preferences and Experiences of Telemedicine among Users of Information and Communication Technology in Saudi Arabia. J. Health Inform. Dev. Ctries. 2019, 13. [Google Scholar]
- Alruzaiza, S.A.; Mahrous, R.M. Assessment of knowledge, attitude, and practice on level of awareness among pediatric emergency department visitors-Makkah City, Saudi Arabia: Cross-sectional study. Int. J. Psychosoc. Rehabil. 2020, 24, 5186–5202. [Google Scholar]
- Alharbi, A.; Alzuwaed, J.; Qasem, H. Evaluation of e-health (Seha) application: A cross-sectional study in Saudi Arabia. BMC Med. Inform. Decis. Mak. 2021, 21, 103. [Google Scholar] [CrossRef]
- Shati, A. Mhealth Applications Developed by the Ministry of Health for Public Users in KSA: A Persuasive Systems Design Evaluation. Health Inform.-Int. J. 2020, 9, 1–13. [Google Scholar] [CrossRef]
- Pappot, N.; Taarnhøj, G.A.; Pappot, H. Telemedicine and e-Health Solutions for COVID-19: Patients’ Perspective. Telemed. e-Health 2020, 26, 847–849. [Google Scholar] [CrossRef]
- MacKay, M.; Colangeli, T.; Gillis, D.; McWhirter, J.; Papadopoulos, A. Examining Social Media Crisis Communication during Early COVID-19 from Public Health and News Media for Quality, Content, and Corresponding Public Sentiment. Int. J. Environ. Res. Public Health 2021, 18, 7986. [Google Scholar] [CrossRef] [PubMed]
- Alamoodi, A.H.; Zaidan, B.B.; Zaidan, A.A.; Albahri, O.S.; Mohammed, K.I.; Malik, R.Q.; Almahdi, E.M.; Chyad, M.A.; Tareq, Z.; Albahri, A.S.; et al. Sentiment analysis and its applications in fighting COVID-19 and infectious diseases: A systematic review. Expert Syst. Appl. 2021, 167, 114155. [Google Scholar] [CrossRef]
- Abd-Alrazaq, A.; Alhuwail, D.; Househ, M.; Hamdi, M.; Shah, Z. Top Concerns of Tweeters During the COVID-19 Pandemic: Infoveillance Study. J. Med. Internet Res. 2020, 22, e19016. [Google Scholar] [CrossRef] [Green Version]
- Srivastava, K.C.; Shrivastava, D.; Chhabra, K.G.; Naqvi, W.; Sahu, A. Facade of media and social media during COVID-19: A review. Int. J. Res. Pharm. Sci. 2020, 11, 142–149. [Google Scholar] [CrossRef]
- Long, Z.; Alharthi, R.; El Saddik, A. NeedFull–A Tweet Analysis Platform to Study Human Needs During the COVID-19 Pandemic in New York State. IEEE Access 2020, 8, 136046–136055. [Google Scholar] [CrossRef] [PubMed]
- Ahmed, W.; Vidal-Alaball, J.; Downing, J.; Seguí, F.L. COVID-19 and the 5G Conspiracy Theory: Social Network Analysis of Twitter Data. J. Med. Internet Res. 2020, 22, e19458. [Google Scholar] [CrossRef] [PubMed]
- Pershad, Y.; Hangge, P.T.; Albadawi, H.; Oklu, R. Social Medicine: Twitter in Healthcare. J. Clin. Med. 2018, 7, 121. [Google Scholar] [CrossRef] [PubMed] [Green Version]
- Signorini, A.; Segre, A.M.; Polgreen, P.M. The Use of Twitter to Track Levels of Disease Activity and Public Concern in the U.S. during the Influenza A H1N1 Pandemic. PLoS ONE 2011, 6, e19467. [Google Scholar] [CrossRef] [PubMed] [Green Version]
- Tomazic, T.; Jerkovic, O.S. Online Interventions for the Selective Prevention of Illicit Drug Use in Young Drug Users: Exploratory Study. J. Med. Internet Res. 2020, 22, e17688. [Google Scholar] [CrossRef] [PubMed]
- Hung, M.; Lauren, E.; Hon, E.S.; Birmingham, W.C.; Xu, J.; Su, S.; Hon, S.D.; Park, J.; Dang, P.; Lipsky, M.S. Social Network Analysis of COVID-19 Sentiments: Application of Artificial Intelligence. J. Med. Internet Res. 2020, 22, e22590. [Google Scholar] [CrossRef]
- Chew, C.; Eysenbach, G. Pandemics in the Age of Twitter: Content Analysis of Tweets during the 2009 H1N1 Outbreak. PLoS ONE 2010, 5, e14118. [Google Scholar] [CrossRef]
- Himelboim, I. Social Network Analysis (Social Media). In The International Encyclopedia of Communication Research Methods; John Wiley & Sons: Hoboken, NJ, USA, 2017; pp. 1–15. [Google Scholar]
- Park, H.W.; Park, S.; Chong, M. Conversations and Medical News Frames on Twitter: Infodemiological Study on COVID-19 in South Korea. J. Med. Internet Res. 2020, 22, e18897. [Google Scholar] [CrossRef]
- Abualigah, L.; Alfar, H.E.; Shehab, M.; Hussein, A.M.A. Sentiment Analysis in Healthcare: A Brief Review. In Recent Advances in NLP: The Case of Arabic Language; Abd, E.M., Al-qaness, M.A.A., Ewees, A.A., Dahou, A., Eds.; Springer International Publishing: Cham, Germany, 2020; pp. 129–141. [Google Scholar]
- Boon-Itt, S.; Skunkan, Y. Public Perception of the COVID-19 Pandemic on Twitter: Sentiment Analysis and Topic Modeling Study. JMIR Public Health Surveill. 2020, 6, e21978. [Google Scholar] [CrossRef]
- Al-Shargabi, A.A.; Selmi, A. Social Network Analysis and Visualization of Arabic Tweets During the COVID-19 Pandemic. IEEE Access 2021, 9, 90616–90630. [Google Scholar] [CrossRef]
- Raghupathi, V.; Ren, J.; Raghupathi, W. Studying Public Perception about Vaccination: A Sentiment Analysis of Tweets. Int. J. Environ. Res. Public Health 2020, 17, 3464. [Google Scholar] [CrossRef]
- Milani, E.; Weitkamp, E.; Webb, P. The Visual Vaccine Debate on Twitter: A Social Network Analysis. Media Commun. 2020, 8, 364–375. [Google Scholar] [CrossRef]
- Prochnow, T.; Patterson, M.S.; Meyer, M.R.U. A social network analysis approach to group and individual perceptions of child physical activity. Health Educ. Res. 2020, 35, 564–573. [Google Scholar] [CrossRef]
- Hawkins, J.B.; Brownstein, J.S.; Tuli, G.; Runels, T.; Broecker, K.; Nsoesie, E.O.; McIver, D.J.; Rozenblum, R.; Wright, A.; Bourgeois, F.T.; et al. Measuring patient-perceived quality of care in US hospitals using Twitter. BMJ Qual. Saf. 2016, 25, 404–413. [Google Scholar] [CrossRef] [PubMed] [Green Version]
- Nwosu, A.C.; Debattista, M.; Rooney, C.; Mason, S. Social media and palliative medicine: A retrospective 2-year analysis of global Twitter data to evaluate the use of technology to communicate about issues at the end of life. BMJ Support. Palliat. Care 2015, 5, 207–212. [Google Scholar] [CrossRef] [PubMed] [Green Version]
- Shams, M.; Saffar, M.; Shakery, A.; Faili, H. Applying Sentiment and Social Network Analysis in User Modeling. In International Conference on Intelligent Text Processing and Computational Linguistics; Springer: Berlin/Heidelberg, Germany, 2012; pp. 526–539. [Google Scholar] [CrossRef]
- Yao, Q.; Li, R.Y.M.; Song, L.; Crabbe, M.J.C. Construction safety knowledge sharing on Twitter: A social network analysis. Saf. Sci. 2021, 143, 105411. [Google Scholar] [CrossRef]
- Nasser, A.A.; Alzahrani, R.M.; Al-Falah, C.A.; Jreash, D.M.; Almouled, N.T.; Bakula, D.S.; Ra’Oof, R.A. Measuring the Patients’ Satisfaction About Telemedicine Used in Saudi Arabia During COVID-19 Pandemic. Cureus 2021, 13. [Google Scholar] [CrossRef]
- Kaliyadan, F.; Al Ameer, M.A.; Al Ameer, A.; Al Alwan, Q. Telemedicine Practice in Saudi Arabia During the COVID-19 Pandemic. Cureus 2020, 12, e12004. [Google Scholar] [CrossRef] [PubMed]
- McCormick, T.H.; Lee, H.; Cesare, N.; Shojaie, A.; Spiro, E.S. Using Twitter for Demographic and Social Science Research: Tools for Data Collection and Processing. Sociol. Methods Res. 2017, 46, 390–421. [Google Scholar] [CrossRef]
- Twitter API. Available online: https://developer.twitter.com/en/docs/twitter-api (accessed on 20 November 2020).
- Smith, M.; Milic-Frayling, N.; Shneiderman, B.; Mendes Rodrigues, E.; Leskovec, J.; Dunne, C. NodeXL: A free and open network overview, discovery and exploration add-in for Excel 2007/2010/2013/2016. Available online: https://www.smrfoundation.org (accessed on 1 December 2020).
- Al-Twairesh, N.; Al-Khalifa, H.; Al-Salman, A.; Al-Ohali, Y. AraSenTi-Tweet: A Corpus for Arabic Sentiment Analysis of Saudi Tweets. Procedia Comput. Sci. 2017, 117, 63–72. [Google Scholar] [CrossRef]
- McHugh, M.L. Interrater reliability: The kappa statistic. Biochem. Med. 2012, 22, 276–282. [Google Scholar] [CrossRef]
- Nakazawa, M.; Nakazawa, M.M. Package ‘fmsb’. 2019. Available online: https://cran.r-project.org/web/packages/fmsb/fmsb.pdf (accessed on 1 December 2021).
- Team, R.C. R: A language and environment for statistical computing. Available online: https://www.R-project.org/ (accessed on 1 February 2021).
- Monarch, R.M. Human-in-the-Loop Machine Learning: Active Learning and Annotation for Human-Centered AI; Manning Publications: New York, NY, USA, 2021. [Google Scholar]
- Tableau. Available online: https://www.tableau.com/products/techspecs (accessed on 15 December 2021).
- Clauset, A.; Newman, M.E.J.; Moore, C. Finding community structure in very large networks. Phys. Rev. E 2004, 70, 066111. [Google Scholar] [CrossRef] [PubMed] [Green Version]
- Harel, D.; Koren, Y. A Fast Multiscale Method for Drawing Large Graphs; Springer: Berlin/Heidelberg Germany, 2001; pp. 183–196. [Google Scholar]
- Golbeck, J. Introduction to Social Media Investigation: A Hands-on Approach; Syngress: Waltham, MA, USA, 2015. [Google Scholar]
- Mikolov, T.; Sutskever, I.; Chen, K.; Corrado, G.S.; Dean, J. Distributed representations of words and phrases and their compositionality. In Proceedings of the Advances in Neural Information Processing Systems 26 (NIPS 2013), Lake Tahoe, NV, USA, 5–10 December 2013; pp. 3111–3119. [Google Scholar]
- Devlin, J.; Chang, M.-W.; Lee, K.; Toutanova, K. Bert: Pre-training of deep bidirectional transformers for language understanding. arXiv preprint. 2018, arXiv:1810.04805 2018. [Google Scholar]
- Oueslati, O.; Cambria, E.; Ben HajHmida, M.; Ounelli, H. A review of sentiment analysis research in Arabic language. Futur. Gener. Comput. Syst. 2020, 112, 408–430. [Google Scholar] [CrossRef]
- Soliman, A.B.; Eissa, K.; El-Beltagy, S.R. AraVec: A set of Arabic Word Embedding Models for use in Arabic NLP. Procedia Comput. Sci. 2017, 117, 256–265. [Google Scholar] [CrossRef]
- Antoun, W.; Baly, F.; Hajj, H.M. AraBERT: Transformer-based Model for Arabic Language Understanding. arXiv 2020, arXiv:abs/2003.00104. [Google Scholar]
- Ahmed, W.; Seguí, F.L.; Vidal-Alaball, J.; Katz, M.S. COVID-19 and the “Film Your Hospital” Conspiracy Theory: Social Network Analysis of Twitter Data. J. Med. Internet Res. 2020, 22, e22374. [Google Scholar] [CrossRef]
- Ji, X.; Machiraju, R.; Ritter, A.; Yen, P.-Y. Examining the Distribution, Modularity, and Community Structure in Article Networks for Systematic Reviews. AMIA Annu. Symp. Proc. AMIA Symp. 2015, 2015, 1927–1936. [Google Scholar]
- Eddine, I.S.; Zedan, H.S. Telehealth Role During the COVID-19 Pandemic: Lessons Learned from Health Care Providers in Saudi Arabia. Telemed. J. E-Health 2021, 27, 1249–1259. [Google Scholar] [CrossRef]
- Palinkas, L.A.; De Leon, J.; Salinas, E.; Chu, S.; Hunter, K.; Marshall, T.M.; Tadehara, E.; Strnad, C.M.; Purtle, J.; Horwitz, S.M.; et al. Impact of the COVID-19 Pandemic on Child and Adolescent Mental Health Policy and Practice Implementation. Int. J. Environ. Res. Public Health 2021, 18, 9622. [Google Scholar] [CrossRef]
- Çeliktuğ, M.F. Twitter Sentiment Analysis, 3-Way Classification: Positive, Negative or Neutral? In Proceedings of the 2018 IEEE International Conference on Big Data (Big Data), Seattle, WA, USA, 10–13 December 2018; pp. 2098–2103. [Google Scholar]
- Palomino, M.A.; Varma, A.P. In Any Publicity is Good Publicity: Positive, Negative and Neutral Tweets Can All Become Trends. In Proceedings of the 2020 39th International Conference of the Chilean Computer Science Society (SCCC), Coquimbo, Chile, 16–20 November 2020; pp. 1–8. [Google Scholar]
- Shofiya, C.; Abidi, S. Sentiment Analysis on COVID-19-Related Social Distancing in Canada Using Twitter Data. Int. J. Environ. Res. Public Health 2021, 18, 5993. [Google Scholar] [CrossRef] [PubMed]
- Whitelaw, S.; Mamas, M.A.; Topol, E.; Van Spall, H.G. Applications of digital technology in COVID-19 pandemic planning and response. Lancet Digit. Health 2020, 2, e435–e440. [Google Scholar] [CrossRef]
- Alhajji, M.; Al Khalifah, A.; Aljubran, M.; Alkhalifah, M. Sentiment analysis of tweets in Saudi Arabia regarding governmental preventive measures to contain COVID-19. Preprints 2020. [Google Scholar] [CrossRef]
- AlOmari, E.; Katib, I.; Albeshri, A.; Mehmood, R. COVID-19: Detecting Government Pandemic Measures and Public Concerns from Twitter Arabic Data Using Distributed Machine Learning. Int. J. Environ. Res. Public Health 2021, 18, 282. [Google Scholar] [CrossRef] [PubMed]
- Han, X.; Wu, Y.; Zheng, J. Demands for Healthcare Industry Changes Provide the Soil for Digital Transformation. In Disruptive Innovation through Digital Transformation: Multi-Sided Platforms of E-Health in China; Springer: Singapore, 2020; pp. 1–8. [Google Scholar]
- Ricciardi, W.; Barros, P.; Bourek, A.; Brouwer, W.; Kelsey, T.; Lehtonen, L.; Expert Panel on Effective Ways of Investing in Health (EXPH). How to govern the digital transformation of health services. Eur. J. Public Health 2019, 29, 7–12. [Google Scholar] [CrossRef] [PubMed]
- Poli, A.; Kelfve, S.; Motel-Klingebiel, A. A research tool for measuring non-participation of older people in research on digital health. BMC Public Health 2019, 19, 1487. [Google Scholar] [CrossRef] [Green Version]
- Cheng, W.; Hao, C. Case-Initiated COVID-19 Contact Tracing Using Anonymous Notifications. JMIR mHealth uHealth 2020, 8, e20369. [Google Scholar] [CrossRef] [PubMed]
- Altmann, S.; Milsom, L.; Zillessen, H.; Blasone, R.; Gerdon, F.; Bach, R.; Kreuter, F.; Nosenzo, D.; Toussaert, S.; Abeler, J. Acceptability of App-Based Contact Tracing for COVID-19: Cross-Country Survey Study. JMIR mHealth uHealth 2020, 8, e19857. [Google Scholar] [CrossRef]
- Kawakami, N.; Sasaki, N.; Kuroda, R.; Tsuno, K.; Imamura, K. The Effects of Downloading a Government-Issued COVID-19 Contact Tracing App on Psychological Distress During the Pandemic Among Employed Adults: Prospective Study. JMIR Ment. Health 2021, 8, e23699. [Google Scholar] [CrossRef]
- Elkhodr, M.; Mubin, O.; Iftikhar, Z.; Masood, M.; Alsinglawi, B.; Shahid, S.; Alnajjar, F. Technology, Privacy, and User Opinions of COVID-19 Mobile Apps for Contact Tracing: Systematic Search and Content Analysis. J. Med. Internet Res. 2021, 23, e23467. [Google Scholar] [CrossRef]
- Ali, A.A.; ElFadl, A.H.; Abujazar, M.F.; Aziz, S.; Abd-Alrazaq, A.; Shah, Z.; Brahim, S.; Belhaouari; Househ, M.; Alam, T. Contact Tracing Apps for COVID-19: Access Permission and User Adoption. In Proceedings of the 2020 7th International Conference on Behavioural and Social Computing (BESC), Bournemouth, UK, 5–7 November 2020; pp. 1–7. [Google Scholar]
- Ahmad, S.; Chitkara, P.; Khan, F.N.; Kishan, A.; Alok, V.; Ramlal, A.; Mehta, S. Mobile Technology Solution for COVID-19: Surveillance and Prevention. In Computational Intelligence Methods in COVID-19: Surveillance, Prevention, Prediction and Diagnosis; Raza, K., Ed.; Springer: Singapore, 2021; pp. 79–108. [Google Scholar]
- Dunn, W.N. Social Network Theory. Knowledge 1983, 4, 453–461. [Google Scholar] [CrossRef]
- Emirbayer, M.; Goodwin, J. Network Analysis, Culture, and the Problem of Agency. Am. J. Sociol. 1994, 99, 1411–1454. [Google Scholar] [CrossRef]
- Moukarzel, S.; Rehm, M.; Caduff, A.; del Fresno, M.; Perez-Escamilla, R.; Daly, A.J. Real-time Twitter interactions during World Breastfeeding Week: A case study and social network analysis. PLoS ONE 2021, 16, e0249302. [Google Scholar] [CrossRef] [PubMed]
- Preece, J. Online Communities: Usability, Sociabilty, Theory and Methods. In Frontiers of Human-Centered Computing, Online Communities and Virtual Environments; Earnshaw, R.A., Guedj, R.A., van Dam, A., Vince, J.A., Eds.; Springer: London, UK, 2001; pp. 263–277. [Google Scholar]
- Vidal-Alaball, J.; Fernandez-Luque, L.; Marin-Gomez, F.X.; Ahmed, W. A New Tool for Public Health Opinion to Give Insight into Telemedicine: Twitter Poll Analysis. JMIR Form. Res. 2019, 3, e13870. [Google Scholar] [CrossRef] [PubMed]



| mHealth App | Translation in English | COVID-19 Primary Use | Mandatory | Existed before COVID-19 |
|---|---|---|---|---|
| Sehha | Health | Telehealth | No | Yes |
| Mawid | Appointments | Digital screening 1 | No | Yes |
| Sehhaty | My Health | Digital screening | Yes | Yes |
| Tetamman | Rest Assured | Follow-up and isolation | Yes 1 | No |
| Tawakkalna | We Trust | COVID-19 health status, access public places, and electronic permits for movement, gathering, and work | Yes | No |
| Tabaud | Social Distancing | COVID-19 contact notification | No 2 | No |
| mHealth App | Tweet Sentiment | Total (%) | ||||
|---|---|---|---|---|---|---|
| Positive (%) | Neutral (%) | Negative (%) | Indeterminate (%) | Sarcasm (%) | ||
| Sehha | 7 (16.7%) | 28 (66.7%) | 3 (7.1%) | 1 (2.4%) | 3 (7.1%) | 42 (0.8%) |
| Mawid | 8 (6.3%) | 89 (69.5%) | 22 (17.2%) | 5 (3.9%) | 4 (3.1%) | 128 (2.5%) |
| Sehhaty | 8 (6.3%) | 98 (77.2%) | 13 (10.2%) | 5 (3.9%) | 3 (2.4%) | 127 (2.5%) |
| Tetamman | 164 (35.9%) | 257 (56.2%) | 23 (5.0%) | 3 (0.7%) | 10 (2.2%) | 457 (9.1%) |
| Tawakkalna | 49 (1.4%) | 1292 (37.7%) | 143 (4.2%) | 1920 (56.0%) | 22 (0.6%) | 3426 (67.9%) |
| Tabaud | 9 (1.0%) | 657 (75.7%) | 2 (0.2%) | 189 (21.8%) | 11 (1.3%) | 868 (17.2%) |
| Total | 245 (4.9%) | 2421 (48.0%) | 206 (4.1%) | 2123 (42.1%) | 53 (1.0%) | 5048 (100%) |
| mHealth App | Tweet Sentiment | Total (%) | ||
|---|---|---|---|---|
| Positive (%) | Neutral (%) | Negative (%) | ||
| Sehha | 56 (56.6%) | 27 (27.3%) | 16 (16.2%) | 99 (2.1%) |
| Mawid | 66 (31.0%) | 87 (40.8%) | 60 (28.2%) | 213 (4.5%) |
| Sehhaty | 154 (31.8%) | 192 (39.7%) | 138 (28.5%) | 484 (10.3%) |
| Tetamman | 69 (23.5%) | 141 (48.0%) | 84 (28.6%) | 294 (6.2%) |
| Tawakkalna | 523 (21.7%) | 1314 (54.6%) | 571 (23.7%) | 2408 (51.0%) |
| Tabaud | 385 (31.5%) | 704 (57.7%) | 132 (10.8%) | 1221 (25.9%) |
| Total | 1253 (26.6%) | 2465 (52.2%) | 1001 (21.2%) | 4719 (100.0%) |
| Network Measures | Sehha | Mawid | Sehhaty | Tetamman | Tawakkalna | Tabaud |
|---|---|---|---|---|---|---|
| Nodes, n | 76 | 201 | 464 | 444 | 3076 | 734 |
| Isolates, n (%) | 9 (11.84) | 29 (14.43) | 9 (1.94) | 40 (9.01) | 65 (2.11) | 14 (1.91) |
| Total edges, n | 61 | 206 | 620 | 504 | 5755 | 1520 |
| Unique edges, n (%) | 55 (90.16) | 175 (84.95) | 320 (51.61) | 391 (77.58) | 2047 (35.57) | 536 (35.26) |
| Edges with duplicates, n (%) | 6 (9.84) | 27 (13.11) | 300 (48.39) | 113 (22.42) | 3708 (64.43) | 984 (64.74) |
| Self-loops, n (%) | 11 (18.03) | 47 (22.81) | 41 (6.61) | 99 (19.64) | 361 (6.27) | 171 (11.25) |
| Property | Sehha | Mawid | Sehhaty | Tetamman | Tawakkalna | Tabaud |
|---|---|---|---|---|---|---|
| Maximum geodesic distance (diameter) | 5 | 7 | 8 | 5 | 8 | 5 |
| Average geodesic distance | 1.3782 | 2.5581 | 2.2929 | 2.0330 | 2.1515 | 2.0053 |
| Connected components, n | 30 | 69 | 57 | 92 | 153 | 41 |
| Maximum nodes in a connected component, n | 9 | 38 | 309 | 149 | 2642 | 575 |
| Maximum edges in a connected component, n | 8 | 52 | 488 | 149 | 5158 | 1355 |
| Graph density | 0.0165 | 0.0073 | 0.0038 | 0.0037 | 0.0006 | 0.0027 |
| Modularity | 0.7992 | 0.7485 | 0.4920 | 0.6861 | 0.3419 | 0.3354 |
| mHealth App | Positive | Neutral | Negative |
|---|---|---|---|
| Sehha | “Sehha app is truly great, the Dr. examined me while I was at home and gave me a prescription.” | “Try Sehha app, a physician will answer you. You can have 3 consultations per month for free.” | “I am physically very tired, and I do not know why until now I have not gone to the hospital, Allah, I thought I was braver than this. Even Sehha app isn’t working.” |
| “تطبيق صحه جميل الصدق فحصني وانا بالبيت وعطاني وصفه طبيه” | “افتحي تطبيق صحة وترد عليك دكتوره او دكتور معك ٣ استشارات بالشهر ومجاني” | “ انا تعبانه جسديا وواصله لمرحله كبيره ولا ادري ليه للحين مارحت للمستشفى والله احسب نفسي اشجع من كذا حتى تطبيق صحه مايشتغل” | |
| Mawid | “By using Mawid app, things are excellent” | “You can book an appointment at the health center through Mawid app.” | “I wanted to do a swab test, and I remember searching between Mawid, Sehhaty, and Tetamman apps, I got confused by the abundance of applications one is enough.” |
| “عن طريق تطبيق موعد الأمور ممتازة “ | “يمكنك حجز موعد لدى المركز الصحي عبر تطبيق موعد” | “كنت بعمل مسحه واتذكر جلست ادور بين تطبيق موعد وصحتي وتطمن لخبطونا بكثرة التطبيقات واحد يكفي” | |
| Sehhaty | “I’m astonished by @SaudiMOH amount of effort. I booked an appointment for the Corona test from Sehhaty app. The entire trip, including the test, took only 18 min. A very great thing, thank you to the Ministry of Health. Honestly, I was not aware of the facilitation, until today” | “The Minister of Health announces it at the #HIMSS20ME conference. Sehaty app will be the unified application for all services provided by the Ministry of Health” | “I have a problem logging into Sehhaty app since a week ago. The same message appears, and the information is correct ??” |
| “انا منبهر من حجم جهود @SaudiMOH حجزت موعد فحص كورونا من تطبيق صحتي المشوار كامل بما فيه الفحص استغرق ١٨ دقيقة فقط شيء عظيم جدا شكرا وزارة الصحة ما كنت مطلع على التسهيلات للأمانة لأني ما جربت حتى اليوم” | “وزير الصحة يعلنها في مؤتمر #HIMSS20ME تطبيق صحتي سيكون التطبيق الموّحد لجميع خدمات وزارة الصحة” | “عندي مشكلة في تسجيل الدخول لتطبيق صحتي لمدة اسبوع نفس الرسالة تظهر والمعلومات صحيحة؟؟ “ | |
| Tetamman | “Tetamman—is an excellent app. great service, organization and accurate appointments, loyal health practitioners. May Allah protect my country and keep it well and safe.” | “Tetamman app is intended for those who have been invited to download it via text messages or through a designated authority (infected or suspected of being infected). If you don’t have the conditions listed above, your isolation is considered optional, and you have the option to use the application services or delete it” | “I was contacted to download Tetamman app, but I previously downloaded it and deleted it, now the place of isolation has changed, and the isolation days do not appear ... and the questionnaire is blank” |
| “تطمن- تطبيق ممتاز.. خدمة رائعة تنظيم ومواعيد مضبوطة.. ممارسين صحيين مخلصين. حفظك الله يابلادي ودمتِ بخير وامان” | “تطبيق تطمن مخصص لمن تم دعوتهم لتحميله عبر الرسائل النصية او عبر الجهة المختصة (المصابين أو المشتبه بإصابتهم) في حال لم تكن من ضمن الشروط الواردة أعلاه يعتبر عزلك اختياري ولك الخيار في استخدام خدمات التطبيق أو حذفه” | “تم التواصل معي وافادتي بتحميل تطبيق تطمن مع العلم بانه تم تحميله سابقا وتم حذفه والان تغير مكان العزل ولا يظهر ايام العزل ... وكذلك لاستبيان فارغ.” | |
| Tawakkalna | “The reason for the decline of the epidemic in Medina after Allah is Tawakkalna app, which was strictly applied. It is prohibited to enter any government facility or private sector unless you have the app ... If you are infected, or exposed your entry is not allowed.” | “Exposed (orange and yellow color) are converted into healthy (green color) in Tawakkalna app by the Ministry of Health after 14 days without a confirmed COVID-19 infection.” | “A painful sight when you see an elderly man, a woman, or a child leaves the health center without treatment ... why? Not having access to the internet on their mobile or not having a mobile to access the Tawakkalna app ... they do not know that there are people who can’t afford it. For most the internet is only at home.” |
| “ سبب انحسار الوباء بالمدينة بعد الله هو تطبيق توكلنا تم تطبيقه بحذافيره ممنوع دخول اي منشأه حكومية او قطاع خاص الا والتطبيق معك.. واذا كنت مصاب ممنوع دخولك او مخالط ممنوع دخولك” | “المخالط (اللون البرتقالي والاصفر) يتم تحويله الى سليم (اللون الأخضر) في توكلنا من قبل وزارة الصحة بعد مرور 14 يوم وعدم ثبوت الإصابة “ | “منظر مؤلم عندما ترى رجل مسن أو امرأة او طفل يخرج من المركز الصحي دون علاج ... لماذا؟ ليس لديه نت في جواله أو ليس لديه جوال اصلا بدعوى تطبيق توكلنا ... لا يعلموا أن فيه ناس عائشة بالكفاف الأغلب النت في البيت. “ | |
| Tabaud | “Do you know why everyone is so proud of you @SDAIA_SA? Because, with your effort and the perseverance of your employees, you have limited the consequences of Corona, with the grace of Allah ... and we have become the top third country in the world to implement Exposure Notification technologies.” | “Tabaud app is to assist combating the Coronavirus COVID-19, to return to normal life as soon as possible by notifying the user if they were in contact with a person who was confirmed to have the virus during the past 14 days” | “#Tabaud_app I do not like anxiety, and I expect anxiety harms human health ... We depend on Allah and from my point of view, psychological aspects must be considered in any app, especially regarding human health. How this can be possible, and there is no accurate phone device that is capable of giving an accurate location without chances of error.” |
| “تعرفون ليش الجميع يفخر بكم @SDAIA_SA لأنكم بجهدكم ومثابرتكم وبهمة شبابكم وشاباتكم من أبناء الوطن حديتوا من تداعيات كورونا بتوفيق الله.. وصرنا ثالث دولة في العالم تطبيقًا لتقنيات Exposure Notification” |
“تطبيق “تباعد” هو للمساعدة على احتواء فيروس كورونا كوفيد١٩ والعودة إلى للحياة الطبيعية في أقرب وقت ممكن من خلال الإشعار بمخالطة شخص تم تأكيد إصابته بالفيروس خلال الـ ١٤ يوم الماضية” | “#تطبيق_تباعدانا ما أحب القلق واتوقع القلق يضر بصحة الانسان ... توكلنا على اللهومن وجهة نظري يجب مراعاة الجوانب النفسية في اي تطبيق خصوصا ما يتعلق بصحة الانسان كيف لا وأخطاء تحديد المواقع واردة ولا يوجد جهاز هاتف دقيق يعطي دقة في تحديد المواقع لا يمكن وجود خطأ معها” |
| Classifier | Precision | Recall | F1-Score |
|---|---|---|---|
| * SVM-AraVec | 0.85 | 0.85 | 0.85 |
| SVM-tfidf | 0.84 | 0.84 | 0.84 |
| AraBERT | 0.82 | 0.78 | 0.80 |
Publisher’s Note: MDPI stays neutral with regard to jurisdictional claims in published maps and institutional affiliations. |
© 2021 by the authors. Licensee MDPI, Basel, Switzerland. This article is an open access article distributed under the terms and conditions of the Creative Commons Attribution (CC BY) license (https://creativecommons.org/licenses/by/4.0/).
Share and Cite
Binkheder, S.; Aldekhyyel, R.N.; AlMogbel, A.; Al-Twairesh, N.; Alhumaid, N.; Aldekhyyel, S.N.; Jamal, A.A. Public Perceptions around mHealth Applications during COVID-19 Pandemic: A Network and Sentiment Analysis of Tweets in Saudi Arabia. Int. J. Environ. Res. Public Health 2021, 18, 13388. https://doi.org/10.3390/ijerph182413388
Binkheder S, Aldekhyyel RN, AlMogbel A, Al-Twairesh N, Alhumaid N, Aldekhyyel SN, Jamal AA. Public Perceptions around mHealth Applications during COVID-19 Pandemic: A Network and Sentiment Analysis of Tweets in Saudi Arabia. International Journal of Environmental Research and Public Health. 2021; 18(24):13388. https://doi.org/10.3390/ijerph182413388
Chicago/Turabian StyleBinkheder, Samar, Raniah N. Aldekhyyel, Alanoud AlMogbel, Nora Al-Twairesh, Nuha Alhumaid, Shahad N. Aldekhyyel, and Amr A. Jamal. 2021. "Public Perceptions around mHealth Applications during COVID-19 Pandemic: A Network and Sentiment Analysis of Tweets in Saudi Arabia" International Journal of Environmental Research and Public Health 18, no. 24: 13388. https://doi.org/10.3390/ijerph182413388
APA StyleBinkheder, S., Aldekhyyel, R. N., AlMogbel, A., Al-Twairesh, N., Alhumaid, N., Aldekhyyel, S. N., & Jamal, A. A. (2021). Public Perceptions around mHealth Applications during COVID-19 Pandemic: A Network and Sentiment Analysis of Tweets in Saudi Arabia. International Journal of Environmental Research and Public Health, 18(24), 13388. https://doi.org/10.3390/ijerph182413388

