A Two-Stage SEM—Artificial Neural Network Analysis of the Rewards Effects on Self Perceived Performance in Healthcare
Abstract
1. Introduction
2. Literature Review and Hypotheses
2.1. Concerns about the Human Resource in the Health System
2.2. Factors That Affect Employee Motivation and Reward
2.3. Factors Affecting Employee Performance and the Effect of Motivation on Organizational Performance
3. Materials and Methods
4. Results
5. Discussion
6. Conclusions
6.1. Theoretical Implications
6.2. Managerial Implications
- Financial motivation is essential in healthcare, but when financial needs are met at a certain level, non-financial motivation can effectively influence the efforts of employees in order to achieve individual and organizational performances;
- To eliminate the sources of conflict and increase the motivation to achieve desirable performances, it is necessary that the reward package of healthcare employees be structured and managed based on the principles of equity;
- The efforts to achieve desirable performance depend on how is structured and managed the reward package for healthcare employees and settled a balance, based on individual needs, between financial and non-financial motivation.
6.3. Limitations and Further Research
Author Contributions
Funding
Institutional Review Board Statement
Informed Consent Statement
Data Availability Statement
Conflicts of Interest
Appendix A
| Major Issues | Questionnaire Items |
|---|---|
| Employee Reward Features | 1. The salary package is well structured (r_11.1). 2. The salary package is well managed by the management of the unit (r_11.2). 3. Employees receive appropriate and timely notifications and information on any changes that affect their salary packages (r_11.3). 4. Rewarding employees ensures equal rewards for the same type of work (r_11.4). 5. My colleague from another department with the same qualification receives a higher salary income than me (r_11.5). 6. Employees are well informed and involved in formulating, discussing, and implementing rewards policies (r_11.6). 7. I do not know what happens in terms of pay in the organization where I work (r_11.7). 8. Salary income is satisfactory concerning the work they submit (r_11.8). 9. I feel motivated by the financial rewards I receive (r_11.9). 10. Increasing the financial reward will motivate me to improve my future performance (r_11.10). 11. Financial rewards positively affect the work environment and the organizational climate (r_11.11). 12. The salary rewards are nationally competitive (r_11.12). 13. The salary rewards are internationally competitive (r_11.13). 14. I feel appreciated for my work and my achievements (r_11.14). 15. The hospital recognizes my contribution to organizational success and efficiency (r_11.15). 16. I believe that my job is essential for the success and effectiveness of the hospital (r_11.16). 17. The structure of the reward system improves employee motivation and organizational efficiency (r_11.17). 18. The salary income I receive motivates me to contribute to the success and effectiveness of the organization (r_11.18). 19. The hospital where I work is better than private medical centers (r_11.19). |
| Effects of the appropriate reward policy on self-perceived performance | 1. Motivate employees to work better (irpp_12.1). 2. Improves employee punctuality at work and reduces employee absenteeism (irpp_12.2). 3. Improves the desire of employees to make additional guards (irpp_12.3). 4. Increase employees’ commitment to the organization, and therefore employees work harder and better (irpp_12.4). 5. Increases employees’ willingness to learn new skills and practice these skills in the workplace (irpp_12.5). 6. Creates a healthy work environment and improves employee health (irpp_12.6). 7. Create a perfect working relationship between management and employees to increase performance (irpp_12.7). 8. It makes employees feel appreciated and give everything they can (irpp_12.8). 9. Attracts and motivates qualified staff to work better (irpp_12.9). 10. Reward the employees involved for high efforts and performance (irpp_12.10). |
References
- Rotea, C.S.; Logofatu, M.; Ploscaru, C.C. Evaluating the Impact of Reward Policies on Employee Productivity and Organizational Performance in Hospitals. Eurasian J. Bus. Manag. 2018, 6, 1–10. [Google Scholar] [CrossRef]
- Ploscaru, C.C.; Popescu, D.P.; Rotea, C.S.; Logofatu, M. Study on Performance Evaluation of Services Provided in a Public Hospital. In Proceedings of the Basiq International Conference, New Trends in Sustainable Business and Consumption, Bari, Italy, 30 May–1 June 2019; pp. 35–43. [Google Scholar]
- Rotea, C.S. Assessment of compensation policies in a public hospital from Romania. Case study: Slatina County Emergency Hospital. Manag. Mark. 2019, 17, 74–95. [Google Scholar]
- Rotea, C.S.; Ploscaru, C.C. Impact of Expenditures with Human and Non-Human Resources on Medical Efficiency Indicators. Available online: https://mpra.ub.uni-muenchen.de/102356/ (accessed on 28 July 2021).
- Brooks, A. Entry-level Health Care Services Employee Motivation and Performance. Walden Dissertations and Doctoral Studies. Available online: https://scholarworks.waldenu.edu/dissertations (accessed on 28 July 2021).
- Rotea, C.S.; Logofatu, M.; Ploscaru, C.C. Quantitative Model for Assessing the Impact of Reward System Elements on Hospital Efficiency. Int. J. Acad. Res. Bus. Soc. Sci. 2018, 8, 231–241. [Google Scholar] [CrossRef]
- Skudiene, V.; Auruskeviciene, V. The contribution of corporate social responsibility to internal employee motivation. Balt. J Manag. 2012, 7, 49–67. [Google Scholar] [CrossRef]
- Widyaningrum, M.E. Influence of motivation and culture on organizational commitment and performance of employees of medical. Acad. Res. Int. 2011, 1, 228–235. [Google Scholar]
- Flynn, W.J.; Mathis, R.L.; Jackson, J.H.; Valentine, S.R. Healthcare Human Resource Management, 3rd ed.; Cengage Learning: Boston, MA, USA, 2015. [Google Scholar]
- Niles, N. Basic Concepts of Health Care Human Resource Management; Jones & Bartlett Learning: Burlington, MA, USA, 2012. [Google Scholar]
- Hernandez, S.R. Strategic Human Resources Management in Health Services Organizations, 3rd ed.; Cengage Learning: Boston, MA, USA, 2009. [Google Scholar]
- Sorup, C.M.; Jacobsen, P. Health care performance turned into decision support. J. Health Org. Manag. 2013, 27, 64–84. [Google Scholar] [CrossRef]
- Adzei, F.A.; Atinga, R.A. Motivation and retention of health workers in Ghana’s district hospitals. J. Health Org. Manag. 2012, 26, 467–485. [Google Scholar] [CrossRef] [PubMed]
- Marin, I. Increase employee motivation in Romanian SME’S. Rev. Manag. Comp. Int. 2012, 13, 804–810. [Google Scholar]
- Fallon, F.L.; McConnell, C.R. Human Resource Management in Health Care, 2nd ed.; Jones & Bartlett Learning: Burlington, MA, USA, 2013. [Google Scholar]
- Shukla, N.K. How motivation factor affect the organizational effectiveness. Int. J. Manag. Res. Rev. 2012, 2, 430–435. [Google Scholar]
- Urosevic, S.; Milijic, N. Influence of demographic factors on employee satisfaction and motivation. Organizacija 2012, 45, 174–182. [Google Scholar] [CrossRef]
- Dumitrescu, L.; Cetina, I.; Pentescu, A. Employee satisfaction measurement-part of internal marketing. Rev. Manag. Com. Int. 2012, 13, 37–48. [Google Scholar]
- Lai, M.; Chen, Y. Self-efficacy, effort, job performance, job satisfaction, and turnover intention: The effect of personal characteristics on organization performance. Int. J. Innov. Manag. Techn. 2012, 3, 387–391. [Google Scholar] [CrossRef]
- Muscalu, E.; Muntean, S. Motivation-A stimulating factor for increasing human resource management performance. Rev. De Manag. Comp. Int. 2013, 14, 303–309. [Google Scholar]
- Souliotis, K.; Mantzana, V.; Rekleiti, M.; Saridi, M.; Contiades, X. Human resources’ satisfaction in the health care sector: A case of a specialized not-for-profit hospital in Greece. Int. J. Caring Sci. 2014, 7, 226–238. [Google Scholar]
- Mlinar, S. Perceptions of empowerment among part-time nursing students. Zdr. Varst. 2012, 51, 69–74. [Google Scholar] [CrossRef][Green Version]
- Mechinda, P.; Patterson, P.G. The impact of service climate and service provider personality on employees’ customer-oriented behavior in a high-contact setting. J. Serv. Mark. 2011, 25, 101–113. [Google Scholar] [CrossRef]
- Hunter, M. How motivation really works: Toward an emoto-motivation. Econ. Manag. Finan. M 2012, 7, 138–196. [Google Scholar]
- Wilton, N. Introduction to Human Resource Management, 4th ed.; SAGE Publications Limited: London, UK, 2019. [Google Scholar]
- Valentine, S.R.; Meglich, P.; Mathis, R.; Jackson, J. Human Resource Managagement, 16th ed.; Cengage Learning: Boston, MA, USA, 2019. [Google Scholar]
- Achim, I.M.; Dragolea, L.; Balan, G. The importance of employee motivation to increase organizational performance. Ann. Univ. Apulensis Ser. Oeconomica 2013, 15, 685–691. [Google Scholar] [CrossRef]
- Grigoroudis, E.; Zopounidis, C. Developing an employee evaluation management system: The case of a health care organization. Oper. Res. 2012, 12, 83–106. [Google Scholar] [CrossRef]
- Torrington, D.; Hall, L.; Atkinson, C.; Taylor, S. Human Resource Management, 10th ed.; Pearson Education Limited: Essex, UK, 2017. [Google Scholar]
- Dickson, D.; Saunders, C.; Stringer, M. Rewarding People; Routledge: London, UK, 2018. [Google Scholar]
- Verhulst, S.L.; DeCenzo, D.A. Fundamentals of Human Resource Management, 13th ed.; Wiley: Hoboken, NJ, USA, 2018. [Google Scholar]
- Dessler, G. Human Resource Management, 16th ed.; Pearson: London, UK, 2019. [Google Scholar]
- Pinto, E.P. The influence of wage on motivation and satisfaction. Int. Bus. Econ. Res. J. 2011, 10, 81–91. [Google Scholar] [CrossRef][Green Version]
- Torrington, D.; Hall, L.; Atkinson, C.; Taylor, S. Human Resource Management, 9th ed.; Pearson Education Limited: Essex, UK, 2014. [Google Scholar]
- Singleton, W.T.; Spurgeon, P. (Eds.) Measurement of Human Resources; Routledge: London, UK, 2018. [Google Scholar]
- Chaudhry, M.S.; Sabir, H.M.; Rafi, N.; Kalyar, M.N. Exploring the relationship between salary satisfaction and job satisfaction: A comparison of public and private sector organizations. J. Comm. 2011, 3, 1–14. [Google Scholar]
- Choong, Y.; Lau, T.; Kuek, T.; Lee, E. Job satisfaction of Malaysian nurses: A causal model. J. Econ. Behav. S 2012, 4, 723–729. [Google Scholar] [CrossRef]
- Dessler, G.; Griffiths, J.; Lloyd-Walker, B. Human Resource Management; Prentice-Hall, Pearson Education Australia: Frenchs Forest, NSW, Australia, 2004. [Google Scholar]
- Mondy, R.W.D. Human Resource Management, 13th ed.; Prentice-Hall, Pearson Education: Hoboken, NJ, USA, 2013. [Google Scholar]
- Henne, D.; Locke, E.A. Job dissatisfaction: What are the consequences? Int. J. Psy. 1985, 20, 221–240. [Google Scholar] [CrossRef] [PubMed]
- Evan, W.M.; Simmons, R.G. Organizational Effects of Inequitable Rewards: Two Experiments in Status Inconsistency. Adm. Sci. Q. 1969, 14, 224–237. [Google Scholar] [CrossRef]
- Bao, J.; Wu, A. Equality and Equity in Compensation; Harvard Business School Working Paper Series; Working paper 17-093; Harvard Business School: Boston, MA, USA, 2017. Available online: https://www.hbs.edu/ris/Publication%20Files/17-093_b4f6e873-ad56-4f49-a6b8-0d7b50cd07ab.pdf (accessed on 28 October 2021).
- Ittner, C.D.; Lambert, R.A.; Larcker, D.F. The Structure and Performance Consequences of Equity Grants to Employees of New Economy Firms. J. Account. Econ. 2003, 34, 89–127. [Google Scholar] [CrossRef]
- Kirschner, K.; Braspenning, J.; Jacobs, J.A.; Grol, R. Design choices made by target users for a pay-for-performance program in primary care: An action research approach. B.M.C. Fam. Pract. 2012, 13, 2–10. [Google Scholar] [CrossRef]
- Wilkinson, A.; Bacon, N.A.; Snell, S.A.; Lepak, D. (Eds.) The SAGE Handbook of Human Resource Management, 2nd ed.; SAGE Publications Ltd.: Thousand Oaks, CA, USA, 2019. [Google Scholar]
- Galletta, M.; Portoghese, I.; Battistelli, A. Intrinsic motivation, job autonomy and turnover intention in the Italian health care: The mediating role of affective commitment. J. Manag. Res. 2011, 3, 1–19. [Google Scholar] [CrossRef]
- Fernet, C. The role of work motivation in psychological health. Can. Psy. 2013, 54, 72–74. [Google Scholar] [CrossRef]
- Visconti, R.; Morea, D. Healthcare Digitalization and Pay-For-Performance Incentives in Smart Hospital Project Financing. Int. J. Environ. Res. Public Health 2020, 17, 2318. [Google Scholar] [CrossRef]
- Judge, T.A.; Piccolo, R.F.; Podsakoff, N.P.; Shaw, J.C.; Rich, B.L. The relationship between pay and job satisfaction: A meta-analysis of the literature. J. Voc. Beh. 2010, 77, 157–167. [Google Scholar] [CrossRef]
- Collins, C.J.; Clark, K.D. Strategic human resource practices, top management team social networks, and firm performance: The role of human resource practices in creating organizational competitive advantage. Acad. Manag. J. 2003, 46, 740–752. [Google Scholar] [CrossRef]
- Barringer, B.R.J.; Foard, F.; Neubaum, D.O. A quantitative content analysis of the characteristics of rapid-growth firms and their founders. J. Bus. Vent. 2005, 20, 663–687. [Google Scholar] [CrossRef]
- Ahmad, A.R.; Idris, M.T.M.; Hashim, M.H. A study of flexible working hours and motivation. Asian Soc. Sci. 2013, 9, 208–215. [Google Scholar] [CrossRef]
- Yáñez-Araque, B.; Gómez-Cantarino, S.; Gutiérrez-Broncano, S.; López-Ruiz, V.-R. Examining the Determinants of Healthcare Workers’ Performance: A Configurational Analysis during COVID-19 Times. Int. J. Environ. Res. Public Health 2021, 18, 5671. [Google Scholar] [CrossRef] [PubMed]
- Mirea, V.; Naftanaila, C.; Mirea, G. Employee benefits-definition, role, recognition, and evaluation. Int. J. Acad. Res. Econ. Manag. Sci. 2012, 1, 147–157. [Google Scholar]
- Fried, B.J.; Fottler, M.D. Fundamentals of Human Resources in Healthcare, 2nd ed.; Health Administration Press: Chicago, IL, USA, 2017. [Google Scholar]
- Jankelová, N. The Key Role of Strategically and People-Oriented H.R.M. in Hospitals in Slovakia in the Context of Their Organizational Performance. Health 2021, 9, 255. [Google Scholar] [CrossRef]
- Delery, J.H.; Doty, D. Modes of theorizing in strategic human resource management: Tests of universalistic, contingency, and configurational performance predictions. Acad. Man. J. 1996, 39, 802–835. [Google Scholar] [CrossRef]
- Baker, G.P. Distortion and Risk in Optimal Incentive Contracts. J. H. Res. 2002, 37, 728–751. [Google Scholar] [CrossRef]
- Paul, A.K.; Anantharaman, R.N. Impact of people management practices on organizational performance: Analysis of a causal model. Int. J. H. Res. Manag. 2003, 14, 1246–1266. [Google Scholar] [CrossRef]
- Podsakoff, P.M.; Todor, W.M.; Skov, R. Effects of Leader Contingent and Noncontingent Reward and Punishment Behaviors on Subordinate Performance and Satisfaction. Acad. Man. J. 1982, 25, 810–821. [Google Scholar] [CrossRef]
- Podsakoff, P.M.; Bommer, W.H.; Podsakoff, N.P.; Mackenzie, S.B. Relationships between leader reward and punishment behavior and subordinate attitudes, perceptions, and behaviors: A meta-analytic review of existing and new research. Org. Beh. Hum. Dec. Proc. 2006, 99, 113–142. [Google Scholar] [CrossRef]
- Podsakoff, N.P.; Podsakoff, P.M.; Kuskova, V.V. Dispelling misconceptions and providing guidelines for leader reward and punishment behavior. Bus. Hor. 2010, 53, 291–303. [Google Scholar] [CrossRef]
- Podsakoff, P.M.; MacKenzie, S.B.; Lee, J.-Y.; Podsakoff, N.P. Common method biases in behavioral research: A critical review of the literature and recommended remedies. J. Appl. Psych. 2003, 88, 879–903. [Google Scholar] [CrossRef] [PubMed]
- Podsakoff, P.M.; MacKenzie, S.B.; Podsakoff, N.P. Sources of method bias in social science research and recommendations on how to control it. Ann. Rev. Psych. 2012, 63, 539–569. [Google Scholar] [CrossRef] [PubMed]
- Bollen, K.A.; Noble, M.D. Structural equation models and the quantification of behavior. Proc. Natl. Acad. Sci. USA 2011, 108, 15639–15646. [Google Scholar] [CrossRef] [PubMed]
- Hair, J.F.; Hult, G.T.M.; Ringle, C.M.; Sarstedt, M.A. Primer on Partial Least Squares Structural Equation Modeling (PLS-SEM), 2nd ed.; Sage: Thousand Oaks, CA, USA, 2017. [Google Scholar]
- Hair, J.F.; Hollingsworth, C.L.; Randolph, A.B.; Chong, A.Y.L. An Updated and Expanded Assessment of PLS-SEM in Information Systems Research. Ind. Manag. Data Syst. 2017, 117, 442–458. [Google Scholar] [CrossRef]
- Hu, L.-T.; Bentler, P.M. Fit Indices in Covariance Structure Modeling: Sensitivity to Underparameterized Model Misspecification. Psych. Meth. 1998, 3, 424–453. [Google Scholar] [CrossRef]
- Lohmöller, J.-B. Latent Variable Path Modeling with Partial Least Squares; Physica-Verlag: Heidelberg, Germany, 1989. [Google Scholar] [CrossRef]
- Aguinis, H. Measuring Performance. Performance Management; CIPD Publishing, Pearson: Prentice Hall, NJ, USA, 2007. [Google Scholar]
- Yang, F. Work, motivation and personal characteristics: An in-depth study of six organizations in Ningbo. Chin. Manag. Stud. 2011, 5, 272–297. [Google Scholar] [CrossRef]
- Rodriguez, J.M.; Ventura, J. Human Resource Management Systems Organizational Performance: An Analysis of the Spanish Manufacturing Industry. Int. J. Hu. Res. Man. 2003, 14, 1206–1226. [Google Scholar] [CrossRef]
- Baron, J.; Hannan, M. Organizational Blueprints for Success in High-Tech Start-Ups: Lessons from the Stanford Project on Emerging Companies. Cal. Man. Rev. 2003, 44, 8–36. [Google Scholar] [CrossRef]
- Barrett, R.; Mayson, S. The ‘Science’ and ‘Practice’ of H.R.M. in Small Firms. Hum. Res. Man. Rev. 2006, 16, 447–455. [Google Scholar] [CrossRef]
- Inés, K.; Pedro, C. Compensation and control sales policies, and sales performance: The field sales manager’s points of view. J. Bus. Ind. Mark. 2011, 26, 273–285. [Google Scholar] [CrossRef]
- Ye, T.; Zheng, H.; Ge, X.; Yang, K. Pathway of Green Development of Yangtze River Economics Belt from the Perspective of Green Technological Innovation and Environmental Regulation. Int. J. Environ. Res. Public Health 2021, 18, 10471. [Google Scholar] [CrossRef] [PubMed]
- Sala-Garrido, R.; Mocholi-Arce, M.; Molinos-Senante, M.; Smyrnakis, M.; Maziotis, A. Eco-Efficiency of the English and Welsh Water Companies: A Cross Performance Assessment. Int. J. Environ. Res. Public Health 2021, 18, 2831. [Google Scholar] [CrossRef] [PubMed]
- Kutlu, L. Greenhouse Gas Emission Efficiencies of World Countries. Int. J. Environ. Res. Public Health 2020, 17, 8771. [Google Scholar] [CrossRef] [PubMed]





| General Rewards | Financial Motivation | Recognition | Equity | |
|---|---|---|---|---|
| Hunter, 2012 [24] | Chaudhry et al., 2011 [36] | Galletta et al., 2011 [46] | Henne and Locke, 1985 [40] | |
| Concepts | Dickson et al., 2018 [30] | Baker, 2002 [58] | Fernet, 2013 [47] | Mondy, 2013 [39] |
| Wilkinson, 2019 [45] | Pinto, 2011 [33] | Wilkinson, 2019 [45] | Torrington et al. 2017 [29] | |
| Wilton, 2019 [25] | Wilkinson, 2019 [45] | Wilton, 2019 [25] | Wilton, 2019 [25] | |
| Delery and Doty, 1996 [57] | Chaudhry et al., 2011 [36] | Paul and Anantharaman, 2003 [59] | Evan and Simmons (1969) [41] | |
| Impact on performance | Choong et al., 2012 [37] | Judge et al., 2010 [49] | Lai and Chen, 2012 [19] | Ittner et al. (2003) [43] |
| Yáñez-Araque et al., 2012 [53] | Visconti and Morea, 2020 [48] | Jankelová, 2021 [56] | Bao and Wu (2017) [42] |
| Min | Max | Mean | Standard Deviation | Skewness | Kurtosis | |
|---|---|---|---|---|---|---|
| Gender | 1 | 2 | 1.71 | 0.455 | −0.970 | −1.092 |
| Age | 2 | 5 | 3.50 | 0.881 | 0.131 | −0.653 |
| Education | 1 | 5 | 2.57 | 1.001 | 0.423 | −0.047 |
| Work seniority | 1 | 6 | 3.60 | 1.301 | −0.063 | −0.425 |
| Organization seniority | 1 | 6 | 3.54 | 1.369 | −0.092 | −0.555 |
| Department | 1 | 3 | 1.60 | 0.841 | 0.879 | −1.004 |
| Job | 1 | 2 | 1.94 | 0.234 | −3.900 | 13.597 |
| Staff Category | 1 | 4 | 2.97 | 1.142 | −0.725 | −0.927 |
| Income | 1 | 7 | 3.51 | 1.879 | 0.794 | −0.945 |
| Cronbach’s Alpha | rho_A | Composite Reliability | AVE | |
|---|---|---|---|---|
| Equity | 1 | 1 | 1 | 1 |
| Establishment and management remuneration package | 0.857 | 0.857 | 0.933 | 0.875 |
| Financial motivation | 0.877 | 0.88 | 0.907 | 0.621 |
| Impact of rewards on performance | 0.951 | 0.958 | 0.961 | 0.803 |
| Recognition | 0.755 | 0.769 | 0.89 | 0.802 |
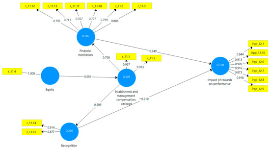
| Path Coefficients | T-Statistics | p-Values | |
|---|---|---|---|
| Recognition −> Impact of rewards on performance (H1) | −0.210 | 0.825 | 0.410 |
| Financial motivation −> Impact of rewards on performance (H1) | 0.549 | 2.214 | 0.027 |
| Establishment and management remuneration package −> Recognition (H3) | 0.509 | 4.457 | 0.000 |
| Establishment and management remuneration package −> Financial motivation (H3) | 0.708 | 10.224 | 0.000 |
| Equity −> Financial motivation (H2) | 0.134 | 2.539 | 0.011 |
| Equity −> Establishment and management remuneration package (H2) | 0.556 | 5.053 | 0.000 |
| Staff Category | Total | |||||
|---|---|---|---|---|---|---|
| Auxiliary Staff | Laborants, Pharmacists | Nurses | Doctors | |||
| 1 | Count | 0 | 0 | 0 | 4 | 4 |
| % within staff category | 0.0% | 0.0% | 0.0% | 3.2% | 1.4% | |
| % of Total | 0.0% | 0.0% | 0.0% | 1.4% | 1.4% | |
| 2 | Count | 0 | 0 | 0 | 24 | 24 |
| % within staff category | 0.0% | 0.0% | 0.0% | 19.4% | 8.6% | |
| % of Total | 0.0% | 0.0% | 0.0% | 8.6% | 8.6% | |
| 3 | Count | 20 | 4 | 0 | 32 | 56 |
| % within staff category | 38.5% | 14.3% | 0.0% | 25.8% | 20.0% | |
| % of Total | 7.1% | 1.4% | 0.0% | 11.4% | 20.0% | |
| 4 | Count | 20 | 12 | 36 | 52 | 120 |
| % within staff category | 38.5% | 42.9% | 47.4% | 41.9% | 42.9% | |
| % of Total | 7.1% | 4.3% | 12.9% | 18.6% | 42.9% | |
| 5 | Count | 12 | 12 | 40 | 12 | 76 |
| % within staff category | 23.1% | 42.9% | 52.6% | 9.7% | 27.1% | |
| % of Total | 4.3% | 4.3% | 14.3% | 4.3% | 27.1% | |
| Total | Count | 52 | 28 | 76 | 124 | 280 |
| % within staff category | 100.0% | 100.0% | 100.0% | 100.0% | 100.0% | |
| % of Total | 18.6% | 10.0% | 27.1% | 44.3% | 100.0% | |
| Path Coefficients | T-Statistics | p-Values | |
|---|---|---|---|
| Equity -> Financial motivation (H2) | 0.394 | 4.425 | 0.000 |
| Equity -> Impact of rewards on performance | 0.156 | 2.464 | 0.014 |
| Equity -> Recognition | 0.283 | 3.172 | 0.002 |
| Establishment and management compensation package -> Impact of rewards on performance | 0.281 | 3.104 | 0.002 |
| Parameter | B | Std. Error | t | Sig. | Partial Eta Squared |
|---|---|---|---|---|---|
| Intercept | −0.577 | 0.364 | −1.584 | 0.114 | 0.009 |
| Recognition | 0.269 | 0.079 | 3.405 | 0.001 | 0.040 |
| Equity | 0.631 | 0.080 | 7.907 | 0.000 | 0.185 |
| Financial motivation | 0.286 | 0.089 | 3.212 | 0.001 | 0.036 |
| Predictor | Predicted | ||
|---|---|---|---|
| Hidden Layer 1 | Output Layer | ||
| H(1:1) | IRPP | ||
| Input Layer | (Bias) | −0.222 | |
| EMCP | 1.239 | ||
| Financial motivation | 1.523 | ||
| Recognition | 0.927 | ||
| Hidden Layer 1 | (Bias) | 0.737 | |
| H(1:1) | 1.731 | ||
Publisher’s Note: MDPI stays neutral with regard to jurisdictional claims in published maps and institutional affiliations. |
© 2021 by the authors. Licensee MDPI, Basel, Switzerland. This article is an open access article distributed under the terms and conditions of the Creative Commons Attribution (CC BY) license (https://creativecommons.org/licenses/by/4.0/).
Share and Cite
Bocean, C.G.; Rotea, C.C.; Vărzaru, A.A.; Ploscaru, A.-N.; Rotea, C.-Ș. A Two-Stage SEM—Artificial Neural Network Analysis of the Rewards Effects on Self Perceived Performance in Healthcare. Int. J. Environ. Res. Public Health 2021, 18, 12387. https://doi.org/10.3390/ijerph182312387
Bocean CG, Rotea CC, Vărzaru AA, Ploscaru A-N, Rotea C-Ș. A Two-Stage SEM—Artificial Neural Network Analysis of the Rewards Effects on Self Perceived Performance in Healthcare. International Journal of Environmental Research and Public Health. 2021; 18(23):12387. https://doi.org/10.3390/ijerph182312387
Chicago/Turabian StyleBocean, Claudiu George, Cristina Claudia Rotea, Anca Antoaneta Vărzaru, Andra-Nicoleta Ploscaru, and Cătălin-Ștefan Rotea. 2021. "A Two-Stage SEM—Artificial Neural Network Analysis of the Rewards Effects on Self Perceived Performance in Healthcare" International Journal of Environmental Research and Public Health 18, no. 23: 12387. https://doi.org/10.3390/ijerph182312387
APA StyleBocean, C. G., Rotea, C. C., Vărzaru, A. A., Ploscaru, A.-N., & Rotea, C.-Ș. (2021). A Two-Stage SEM—Artificial Neural Network Analysis of the Rewards Effects on Self Perceived Performance in Healthcare. International Journal of Environmental Research and Public Health, 18(23), 12387. https://doi.org/10.3390/ijerph182312387

