Psychological Factors, Leisure Activities, and Satisfaction during the COVID-19 Pandemic: A Cross-Sectional Study in Eleven Spanish-Speaking Countries
Abstract
:1. Introduction
1.1. Leisure Activities and Lifestyle Changes during COVID-19
1.2. Psychological Factors and Leisure Activities during the Pandemic
1.2.1. Self-Esteem
1.2.2. Self-Control
1.2.3. Emotional Stability
1.3. Satisfaction with Interpersonal Relations, Work, and Leisure during COVID-19
1.4. The Current Study
2. Materials and Methods
2.1. Participants
2.2. Instruments
2.2.1. Self-Esteem
2.2.2. Self-Control
2.2.3. Emotional Stability
2.2.4. Leisure Activities
2.2.5. Satisfaction
2.2.6. COVID-19 Restrictions
2.3. Procedures
2.4. Data Analysis
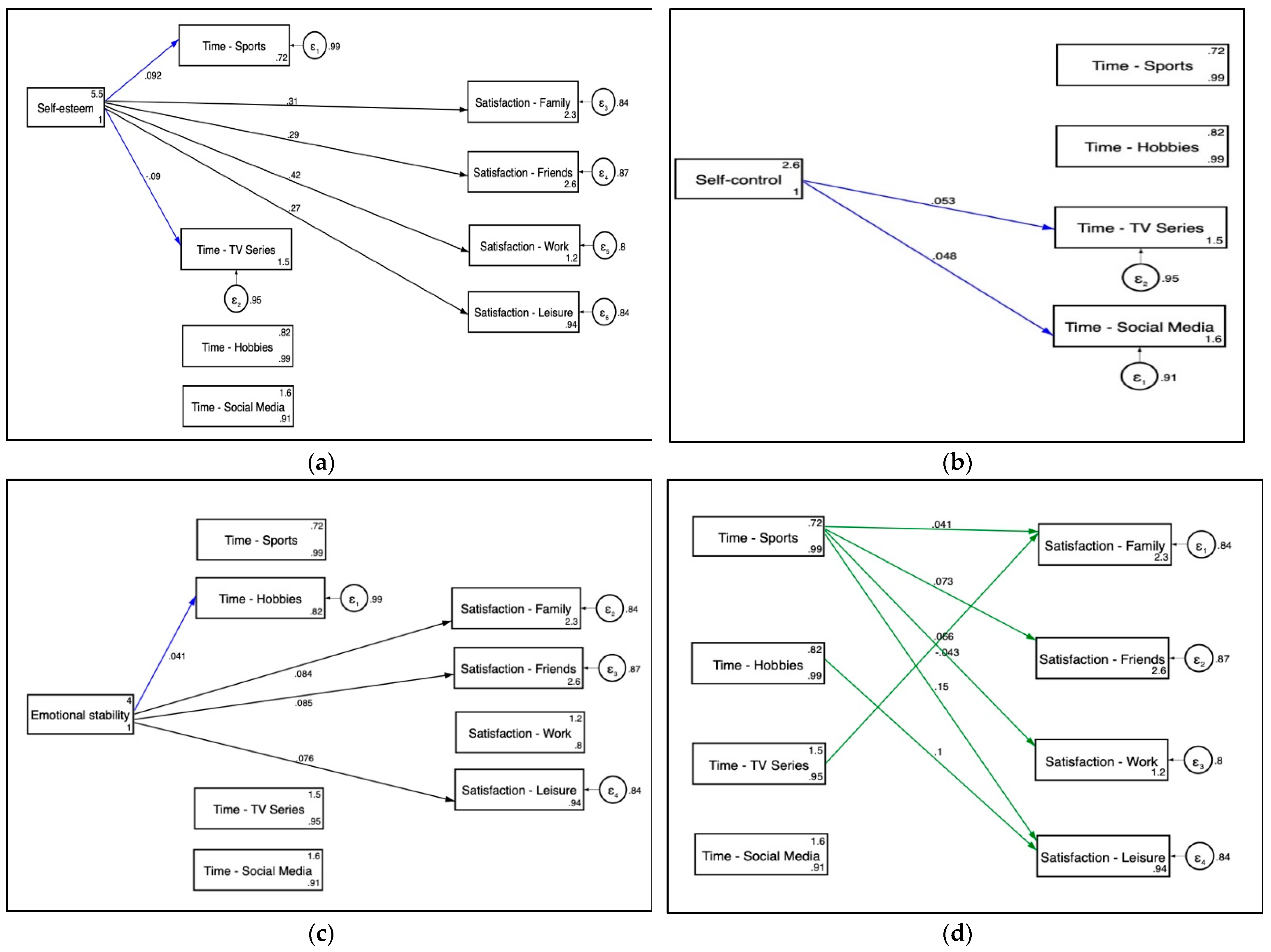
3. Results
3.1. Bivariate Correlations
3.2. Structural Equation Model
3.3. Effects of Psychological Factors on Leisure Activities
3.4. Total and Mediated Effects of Psychological Factors and Leisure Activities on Satisfaction
4. Discussion
4.1. Psychological Factors on Leisure Activities
4.2. Leisure Time on Satisfaction
4.3. Psychological Factors on Satisfaction
4.4. Indirect Effects through Time Spent on Leisure Activities
4.5. Limitations
5. Conclusions
Author Contributions
Funding
Institutional Review Board Statement
Informed Consent Statement
Data Availability Statement
Acknowledgments
Conflicts of Interest
References
- World Health Organization. Coronavirus Disease (COVID-19) Pandemic. Available online: https://www.who.int/emergencies/diseases/novel-coronavirus-2019 (accessed on 1 September 2021).
- McDowell, C.P.; Herring, M.P.; Lansing, J.; Brower, C.; Meyer, J.D. Working from Home and Job Loss Due to the COVID-19 Pandemic Are Associated with Greater Time in Sedentary Behaviors. Front. Public Health 2020, 8, 1–5. [Google Scholar] [CrossRef]
- Greyling, T.; Rossouw, S.; Adhikari, T. The good, the bad and the ugly of lockdowns during Covid-19. PLoS ONE 2021, 16, e0245546. [Google Scholar] [CrossRef] [PubMed]
- International Labour Organization. World Employment and Social Outlook, Trends 2021; International Labour Organization: Geneva, Switzerland, 2021. [Google Scholar]
- Meyer, J.; McDowell, C.; Lansing, J.; Brower, C.; Smith, L.; Tully, M.; Herring, M. Changes in physical activity and sedentary behavior in response to covid-19 and their associations with mental health in 3052 us adults. Int. J. Environ. Res. Public Health 2020, 17, 6469. [Google Scholar] [CrossRef] [PubMed]
- Salman, A.; Sigodo, K.O.; Al-Ghadban, F.; Al-Lahou, B.; Alnashmi, M.; Hermassi, S.; Chun, S. Effects of COVID-19 lockdown on physical activity and dietary behaviors in Kuwait: A cross-sectional study. Nutrients 2021, 13, 2252. [Google Scholar] [CrossRef]
- Hermassi, S.; Sellami, M.; Al-Mohannadi, A.S.; Bouhafs, E.G.; Hayes, L.D.; Schwesig, R. Effects of COVID-19 lockdown on physical activity, sedentary behavior, and satisfaction with life in Qatar: A preliminary study. Int. J. Environ. Res. Public Health 2021, 8, 3093. [Google Scholar] [CrossRef]
- Garfin, D.R. Technology as a coping tool during the coronavirus disease 2019 (COVID-19) pandemic: Implications and recommendations. Stress Health 2020, 36, 555–559. [Google Scholar] [CrossRef]
- Zhao, N.; Zhou, G. Social Media Use and Mental Health during the COVID-19 Pandemic: Moderator Role of Disaster Stressor and Mediator Role of Negative Affect. Appl. Psychol. Health Well-Being 2020, 12, 1019–1038. [Google Scholar] [CrossRef] [PubMed]
- Geirdal, A.Ø.; Ruffolo, M.; Leung, J.; Thygesen, H.; Price, D.; Bonsaksen, T.; Schoultz, M. Mental health, quality of life, wellbeing, loneliness and use of social media in a time of social distancing during the COVID-19 outbreak. A cross-country comparative study. J. Ment. Health 2021, 30, 148–155. [Google Scholar] [CrossRef] [PubMed]
- Rosenberg, M. Conceiving the Self; Basic Books: New York, NY, USA, 1979. [Google Scholar]
- Donnellan, M.B.; Trzesniewski, K.H.; Robins, R.W. Self-esteem: Enduring issues and controversies. In The Wiley Handbook of Individual Differences; Chamorro-Premuzic, T., von Stumm, S., Furnham, A., Eds.; Wiley-Blackwell: Hoboken, NJ, USA, 2011; pp. 718–746. [Google Scholar]
- Matias, T.; Dominski, F.H.; Marks, D.F. Human needs in COVID-19 isolation. J. Health Psychol. 2020, 25, 871–882. [Google Scholar] [CrossRef]
- World Health Organization. Mental Health and Psychosocial Considerations during COVID-19 Outbreak; World Health Organization: Geneva, Switzerland, 2020. [Google Scholar]
- Inter-Agency Standing Committee Reference Group for Mental Health and Psychosocial Support in Emergency Settings. Briefing Note on Addressing Mental Health and Psychosocial Aspects of COVID-19 Outbreak; Inter-Agency Standing Committee: New York, NY, USA, 2020. [Google Scholar]
- Freire, T.; Teixeira, A. The Influence of Leisure Attitudes and Leisure Satisfaction on Adolescents’ Positive Functioning: The Role of Emotion Regulation. Front. Psychol. 2018, 9, 1349. [Google Scholar] [CrossRef] [PubMed]
- Kim, S.; Sung, J.; Park, J.; Dittmore, S.W. The relationship among leisure attitude, satisfaction, and psychological wellbeing for college students. J. Phys. Educ. Sport 2015, 15, 70–76. [Google Scholar] [CrossRef]
- Tsai, C.; Liu, L.; Wu, M. Relationship among Leisure Satisfaction, Spiritual Wellness, and Self-Esteem of Older Adults. World Acad. Sci. Eng. Technol. 2012, 72, 1228–1231. [Google Scholar]
- Zamani Sani, S.H.; Fathirezaie, Z.; Brand, S.; Pühse, U.; Holsboer-Trachsler, E.; Gerber, M.; Talepasand, S. Physical activity and self-esteem: Testing direct and indirect relationships associated with psychological and physical mechanisms. Neuropsychiatr. Dis. Treat. 2016, 12, 2617–2625. [Google Scholar] [CrossRef] [Green Version]
- Forest, A.L.; Wood, J.V. When Social Networking Is Not Working. Psychol. Sci. 2012, 23, 295–302. [Google Scholar] [CrossRef] [PubMed]
- Tangney, J.P.; Baumeister, R.F.; Boone, A.L. Self-Regulation and Self-Control. J. Pers. 2004, 72, 271–322. [Google Scholar] [CrossRef] [PubMed]
- De Ridder, D.T.D.; Lensvelt-Mulders, G.; Finkenauer, C.; Stok, F.M.; Baumeister, R.F. Taking stock of self-control: A meta-analysis of how trait self-control relates to a wide range of behaviors. Personal. Soc. Psychol. Rev. 2012, 16, 76–99. [Google Scholar] [CrossRef] [Green Version]
- Hofmann, W.; Luhmann, M.; Fisher, R.R.; Vohs, K.D.; Baumeister, R.F. Yes, But Are They Happy? Effects of Trait Self-Control on Affective Well-Being and Life Satisfaction. J. Pers. 2014, 82, 265–277. [Google Scholar] [CrossRef]
- Schnell, T.; Krampe, H. Meaning in Life and Self-Control Buffer Stress in Times of COVID-19: Moderating and Mediating Effects With Regard to Mental Distress. Front. Psychiatry 2020, 11, 1–16. [Google Scholar] [CrossRef]
- Li, J.B.; Yang, A.; Dou, K.; Cheung, R.Y.M. Self-control moderates the association between perceived severity of coronavirus disease 2019 (COVID-19) and mental health problems among the Chinese public. Int. J. Environ. Res. Public Health 2020, 17, 4820. [Google Scholar] [CrossRef] [PubMed]
- Kinnunen, M.I.; Suihko, J.; Hankonen, N.; Absetz, P.; Jallinoja, P. Self-control is associated with physical activity and fitness among young males. Behav. Med. 2012, 38, 83–89. [Google Scholar] [CrossRef] [PubMed]
- Briki, W. Why do exercisers with a higher trait self-control experience higher subjective well-being? The mediating effects of amount of leisure-time physical activity, perceived goal progress, and self-efficacy. Pers. Individ. Dif. 2018, 125, 62–67. [Google Scholar] [CrossRef]
- Du, J.; van Koningsbruggen, G.M.; Kerkhof, P. A brief measure of social media self-control failure. Comput. Hum. Behav. 2018, 84, 68–75. [Google Scholar] [CrossRef]
- Hofmann, W.; Baumeister, R.F.; Förster, G.; Vohs, K.D. Everyday temptations: An experience sampling study of desire, conflict, and self-control. J. Pers. Soc. Psychol. 2012, 102, 1318–1335. [Google Scholar] [CrossRef] [PubMed] [Green Version]
- Hofmann, W.; Reinecke, L.; Meier, A. Of sweet temptations and bitter aftertaste: Self-control as a moderator of the effects of media use on well-being. In Routledge Handbook of Media Use Well-Being: International Perspectives on Theory Research on Positive Media Effect; Routledge: Oxforshire, UK, 2016; pp. 211–222. [Google Scholar] [CrossRef]
- Cattell, R.B. The description of personality: Basic traits resolved into clusters. J. Abnorm. Soc. Psychol. 1943, 38, 476–506. [Google Scholar] [CrossRef]
- Sutin, A.R.; Stephan, Y.; Luchetti, M.; Artese, A.; Oshio, A.; Terracciano, A. The five-factor model of personality and physical inactivity: A meta-analysis of 16 samples. J. Res. Pers. 2016, 63, 22–28. [Google Scholar] [CrossRef] [PubMed] [Green Version]
- Allen, M.S.; Walter, E.E.; McDermott, M.S. Personality and sedentary behavior: A systematic review and meta-analysis. Health Psychol. 2017, 36, 255–263. [Google Scholar] [CrossRef] [PubMed]
- Ezoe, S.; Toda, M.; Yoshimura, K.; Naritomi, A.; Den, R.; Morimoto, K. Relationships of personality and lifestyle with mobile phone dependence among female nursing students. Soc. Behav. Pers. 2009, 37, 231–238. [Google Scholar] [CrossRef]
- Lepp, A.; Li, J.; Barkley, J.E.; Salehi-Esfahani, S. Exploring the relationships between college students’ cell phone use, personality and leisure. Comput. Hum. Behav. 2015, 43, 210–219. [Google Scholar] [CrossRef]
- Marciano, L.; Camerini, A.-L.; Schulz, P.J. Neuroticism in the digital age: A meta-analysis. Comput. Hum. Behav. Rep. 2020, 2, 100026. [Google Scholar] [CrossRef]
- Heller, D.; Watson, D.; Ilies, R. The Role of Person Versus Situation in Life Satisfaction: A Critical Examination. Psychol. Bull. 2004, 130, 574–600. [Google Scholar] [CrossRef]
- Lachmann, B.; Sariyska, R.; Kannen, C.; Blaszkiewicz, K.; Trendafilov, B.; Andone, I.; Eibes, M.; Markowetz, A.; Li, M.; Kendrick, K.M.; et al. Contributing to overall life satisfaction: Personality traits versus life satisfaction variables revisited-is replication impossible? Behav. Sci. 2018, 8, 1. [Google Scholar] [CrossRef] [PubMed] [Green Version]
- Kroencke, L.; Geukes, K.; Utesch, T.; Kuper, N.; Back, M.D. Neuroticism and emotional risk during the COVID-19 pandemic. J. Res. Pers. 2020, 89, 104038. [Google Scholar] [CrossRef]
- Modersitzki, N.; Phan, L.V.; Kuper, N.; Rauthmann, J.F. Who Is Impacted? Personality Predicts Individual Differences in Psychological Consequences of the COVID-19 Pandemic in Germany. Soc. Psychol. Personal. Sci. 2020, 12, 1110–1130. [Google Scholar] [CrossRef]
- Suso–Ribera, C.; Martín–Brufau, R. How much support is there for the recommendations made to the general population during confinement? A study during the first three days of the covid–19 quarantine in Spain. Int. J. Environ. Res. Public Health 2020, 17, 4382. [Google Scholar] [CrossRef]
- Kasprzak, E. Perceived social support and life-satisfaction. Pol. Psychol. Bull. 2010, 41, 144–154. [Google Scholar] [CrossRef] [Green Version]
- APA. Life Satisfaction. Available online: https://dictionary.apa.org/life-satisfaction (accessed on 1 September 2021).
- Karataş, Z.; Uzun, K.; Özñe, T. Relationships between the life satisfaction, meaning in life, hope and COVID-19 fear for Turkish adults during the COVID-19 outbreak. Front. Psychol. 2021, 12, 778. [Google Scholar] [CrossRef]
- Trzebiński, J.; Cabański, M.; Czarnecka, J.Z. Reaction to the COVID-19 pandemic: The influence of meaning in life, life satisfaction, and assumptions on world orderliness and positivity. J. Loss Trauma 2020, 25, 544–557. [Google Scholar] [CrossRef]
- Pavot, W.; Diener, E. The Satisfaction with Life Scale and the emerging construct of life satisfaction. J. Posit. Psychol. 2008, 3, 137–152. [Google Scholar] [CrossRef]
- González-Bernal, J.J.; Rodríguez-Fernández, P.; Santamaría-Peláez, M.; González-Santos, J.; León-Del-barco, B.; Minguez, L.A.; Soto-Cámara, R. Life satisfaction during forced social distancing and home confinement derived from the COVID-19 pandemic in Spain. Int. J. Environ. Res. Public Health 2021, 18, 1474. [Google Scholar] [CrossRef]
- Lee, K.J.J.; Cho, S.; Kim, E.K.; Hwang, S. Do more leisure time and leisure repertoire make us happier? An investigation of the curvilinear relationships. J. Happiness Stud. 2020, 21, 1727–1747. [Google Scholar] [CrossRef]
- Matsumoto, H.; Sato, S.; Asada, A.; Chiashi, K. Exploring the relationship among leisure engagement, affective and cognitive leisure involvement, and subjective happiness: A mediating role of leisure satisfaction. World Leis. J. 2018, 60, 111–126. [Google Scholar] [CrossRef]
- Chick, G.; Dong, E.; Yeh, C.K.; Hsieh, C.M. Cultural consonance predicts leisure satisfaction in Taiwan. Leis. Stud. 2020, 40, 183–198. [Google Scholar] [CrossRef]
- Dal, S.; Bulgan, Ç. The effects of leisure time satisfaction levels of healthcare workers on job motivations during COVID-19 pandemic. Int. J. Curric. Instr. 2021, 13, 421–436. [Google Scholar]
- Rosenberg, M. Society and the Adolescent Self-Image; Princeton University Press: Princeton, NJ, USA, 1965. [Google Scholar]
- Vásquez-Morejón, A.; García-Bóveda, R.; Vásquez-Morejón Jiménez, R. Escala de autoestima de Rosenberg: Fiabilidad y validez en población clínica española. Apunt. Psicol. 2004, 22, 247–255. [Google Scholar]
- Tangney, J.P.; Baumeister, R.F.; Boone, A.L. High Self-Control Predicts Good Adjustment, Less Pathology, Better Grades, and Interpersonal Success. J. Pers. 2004, 72, 271–324. [Google Scholar] [CrossRef]
- Del Valle, M.V.; Galli, J.I.; Urquijo, S.; Canet Juric, L. Adaptación al español de la Escala de Autocontrol y de la Escala de Autocontrol-Abreviada y evidencias de validez en población universitaria. Rev. Argent. Cienc. Comport. 2019, 11, 52–64. [Google Scholar] [CrossRef]
- Gosling, S.D.; Rentfrow, P.J.; Swann, W.B. A very brief measure of the Big-Five personality domains. J. Res. Pers. 2003, 37, 504–528. [Google Scholar] [CrossRef]
- Renau Ruiz, V.; Oberst, U.; Gosling, S.; Rusiñol, J.; Chamarro Lusar, A. Translation and validation of the Ten-Item-Personality Inventory into Spanish and Catalan. Aloma Rev. Psicol. Ciències L’educació I L’esport Blanquerna 2013, 31, 85–97. [Google Scholar]
- Hale, T.; Angrist, N.; Goldszmidt, R.; Kira, B.; Petherick, A.; Phillips, T.; Webster, S.; Cameron-Blake, E.; Hallas, L.; Majumdar, S.; et al. A global panel database of pandemic policies (Oxford COVID-19 Government Response Tracker). Nat. Hum. Behav. 2021, 5, 529–538. [Google Scholar] [CrossRef]
- Wilson, K.E.; Dishman, R.K. Personality and physical activity: A systematic review and meta-analysis. Pers. Individ. Dif. 2015, 72, 230–242. [Google Scholar] [CrossRef]
- Netflix. Netflix & Binge: New Binge Scale Reveals TV Series We Devour and Those We Savor. Available online: https://about.netflix.com/en/news/netflix-binge-new-binge-scale-reveals-tv-series-we-devour-and-those-we-savor-1 (accessed on 1 September 2021).
- Dixit, A.; Marthoenis, M.; Arafat, S.M.Y.; Sharma, P.; Kar, S.K. Binge watching behavior during COVID 19 pandemic: A cross-sectional, cross-national online survey. Psychiatry Res. 2020, 289, 113089. [Google Scholar] [CrossRef] [PubMed]
- Peña, J.; Altarriba-Bartés, A.; Vicens-Bordas, J.; Gil-Puga, B.; Piniés-Penadés, G.; Alba-Jiménez, C.; Merino-Tantiñà, J.; Baena-Riera, A.; Loscos-Fàbregas, E.; Casals, M. Sports in time of COVID-19: Impact of the lockdown on team activity. Apunt. Sport. Med. 2021, 56, 100340. [Google Scholar] [CrossRef]
- Constantini, K.; Markus, I.; Epel, N.; Jakobovich, R.; Gepner, Y.; Lev-ari, S. Continued participation of Israeli adolescents in online sports programs during the covid-19 pandemic is associated with higher resilience. Int. J. Environ. Res. Public Health 2021, 18, 4386. [Google Scholar] [CrossRef] [PubMed]
- Nicolaisen, M.; Thorsen, K. What are friends for? Friendships and loneliness over the lifespan—from 18 to 79 Years. Hum. Dev. 2017, 84, 126–158. [Google Scholar] [CrossRef]
- Harris, M.A.; Orth, U. The link between self-esteem and social relationships: A meta-analysis of longitudinal studies. J. Pers. Soc. Psychol. 2020, 119, 1459–1477. [Google Scholar] [CrossRef] [PubMed]
- Vittersø, J. Personality traits and subjective well-being: Emotional stability, not extraversion, is probably the important predictor. Pers. Individ. Dif. 2001, 31, 903–914. [Google Scholar] [CrossRef]
- Judge, T.A.; Bono, J.E. Relationship of core self-evaluations traits—Self-esteem, generalized self-efficacy, locus of control, and emotional stability—With job satisfaction and job performance: A meta-analysis. J. Appl. Psychol. 2001, 86, 80–92. [Google Scholar] [CrossRef] [PubMed]
- Randal, C.; Pratt, D.; Bucci, S. Mindfulness and Self-esteem: A Systematic Review. Mindfulness 2015, 6, 1366–1378. [Google Scholar] [CrossRef]


| Country | Age | Sex | ||
|---|---|---|---|---|
| N (%) | M (SD) | Women (%) | Men (%) | |
| Argentina | 547 (5.76) | 38.44 (15.33) | 73.13 | 26.87 |
| Chile | 504 (5.31) | 37.37 (14.45) | 69.64 | 30.36 |
| Colombia | 770 (8.11) | 38.36 (14.70) | 75.19 | 24.81 |
| Ecuador | 766 (8.06) | 32.36 (12.54) | 64.23 | 35.77 |
| El Salvador | 641 (6.75) | 30.35 (13.15) | 60.53 | 39.47 |
| Guatemala | 1619 (17.04) | 34.69 (14.32) | 63.19 | 36.81 |
| Mexico | 1084 (11.41) | 36.42 (14.43) | 64.94 | 35.06 |
| Peru | 1083 (11.40) | 29.16 (11.96) | 64.54 | 35.46 |
| Spain | 986 (10.38) | 37.28 (14.03) | 61.76 | 38.24 |
| Uruguay | 876 (9.22) | 36.72 (16.21) | 68.26 | 31.74 |
| Venezuela | 624 (6.57) | 39.10 (15.77) | 67.63 | 32.37 |
| Total | 9500 (100) | 35.18 (14.57) | 65.95 | 34.05 |
| Sports | Hobbies | Social Media | Series/Videos | |
|---|---|---|---|---|
| M (SD) | M (SD) | M (SD) | M (SD) | |
| Total | 3.24 (3.16) | 4.72 (5.52) | 21.07 (22.06) | 16.78 (16.26) |
| Sex | ||||
| Men | 3.48 (3.32) | 4.85 (5.69) | 19.49 (21.85) | 16.26 (15.63) |
| Women | 3.11 (3.07) | 4.66 (5.43) | 21.88 (22.13) | 17.05 (16.58) |
| Age | ||||
| 18–22 | 3.57 (3.45) | 4.61 (5.43) | 28.26 (23.65) | 21.14 (18.26) |
| 23–29 | 3.54 (3.19) | 5.02 (5.76) | 25.90 (22.70) | 19.48 (17.77) |
| 30–39 | 2.76 (2.78) | 4.48 (5.46) | 20.04 (21.06) | 15.20 (14.09) |
| 40–49 | 2.86 (2.92) | 4.48 (5.31) | 15.21 (18.28) | 13.10 (13.30) |
| 50–59 | 3.14 (3.03) | 4.68 (5.22) | 13.41 (18.44) | 12.80 (13.67) |
| 60+ | 3.49 (3.37) | 5.80 (6.31) | 10.91 (18.04) | 12.88 (14.42) |
| Self-esteem | ||||
| Low | 2.94 (3.17) | 4.31 (5.50) | 27.61 (25.40) | 21.21 (19.57) |
| High | 3.39 (3.19) | 4.89 (5.54) | 18.74 (20.52) | 15.20 (14.80) |
| Self-control | ||||
| Low | 3.19 (3.51) | 3.91 (5.09) | 31.13 (27.38) | 22.77 (21.11) |
| High | 3.22 (3.14) | 4.96 (5.71) | 18.33 (20.80) | 15.09 (15.41) |
| Emotional stability | ||||
| Low | 3.03 (3.21) | 4.21 (5.21) | 26.32 (24.30) | 19.3 (17.93) |
| High | 3.44 (3.22) | 5.18 (5.87) | 17.06 (19.53) | 14.78 (14.27) |
| 1 | 2 | 3 | 4 | 5 | 6 | 7 | 8 | 9 | 10 | 11 | 12 | 13 | |
| Psychological factors | |||||||||||||
| 1. Self-esteem | 1 | ||||||||||||
| 2. Self-control | 0.28 *** | 1 | |||||||||||
| 3. Emotional stability | 0.48 *** | 0.43 *** | 1 | ||||||||||
| Leisure activities | |||||||||||||
| 4. Sports | 0.08 *** | 0.00 | 0.04 *** | 1 | |||||||||
| 5. Hobbies | 0.05 *** | 0.03 ** | 0.06 *** | 0.20 *** | 1 | ||||||||
| 6. Series/videos | −0.16 *** | −0.12 *** | −0.12 *** | 0.02 * | 0.03 ** | 1 | |||||||
| 7. Social media | −0.16 *** | −0.14 *** | −0.16 *** | 0.00 | −0.05 *** | 0.42 *** | 1 | ||||||
| Satisfaction | |||||||||||||
| 8. Family | 0.38 *** | 0.12 *** | 0.25 *** | 0.06 *** | 0.03 ** | −0.11 *** | −0.10 *** | 1 | |||||
| 9. Friends | 0.33 *** | 0.07 *** | 0.21 *** | 0.10 *** | 0.05 *** | −0.05 *** | −0.05 | 0.47 *** | 1 | ||||
| 10. Work | 0.44 *** | 0.11 *** | 0.22 *** | 0.10 *** | 0.03 ** | −0.10 *** | −0.08 *** | 0.34 *** | 0.36 *** | 1 | |||
| 11. Leisure | 0.34 *** | 0.10 *** | 0.23 *** | 0.20 *** | 0.16 *** | −0.02 | −0.06 *** | 0.28 *** | 0.32 *** | 0.41 *** | 1 | ||
| Control variables | |||||||||||||
| 12. Sex | −0.06 *** | −0.03 ** | −0.15 *** | −0.06 *** | −0.02 | 0.02 * | 0.05 *** | 0.03 ** | 0.05 *** | 0.00 | −0.04 ** | 1 | |
| 13. Age | 0.28 *** | 0.21 *** | 0.24 *** | −0.04 *** | 0.03 ** | −0.20 *** | −0.28 *** | 0.17 *** | 0.06 *** | 0.14 *** | 0.14 *** | −0.01 | 1 |
| Sports | Hobbies | Social Media | Series/Videos | |
|---|---|---|---|---|
| β a | β a | β a | β a | |
| Self-esteem | 0.09 *** | 0.03 ** | −0.05 *** | −0.09 *** |
| Self-control | −0.02 * | 0.00 | −0.05 *** | −0.05 *** |
| Emotional stability | 0.02 | 0.04 *** | −0.06 ** | −0.01 |
| Sex | −0.05 *** | −0.01 | 0.04 *** | 0.01 |
| Age | −0.07 *** | 0.01 | −0.24 *** | −0.16 *** |
| Stringency | 0.00 | −0.03 | 0.02 | 0.03 |
| Family β a | Friends β a | Work β a | Leisure β a | |
|---|---|---|---|---|
| Total | ||||
| Self-esteem | 0.323 *** | 0.300 *** | 0.425 *** | 0.288 *** |
| Self-control | 0.002 | −0.001 | 0.000 | −0.005 ** |
| Emotional stability | 0.085 *** | 0.087 *** | 0.016 | 0.082 *** |
| Sports | 0.041 *** | 0.073 *** | 0.066 *** | 0.154 *** |
| Hobbies | 0.004 | 0.015 | −0.003 | 0.103 *** |
| Social media | −0.011 | 0.002 | 0.009 | −0.002 |
| Series/videos | −0.043 *** | −0.007 | −0.031 * | 0.038 |
| Age | 0.054 *** | −0.045 ** | 0.013 | 0.039 |
| Sex | 0.062 *** | 0.078 *** | 0.020 | −0.007 |
| Stringency | −0.028 | −0.068 * | −0.015 | −0.015 |
| Indirect | ||||
| Self-esteem | 0.008 *** | 0.008 *** | 0.008 *** | 0.014 *** |
| Self-control | 0.002 | −0.001 | 0.000 | −0.005 ** |
| Emotional stability | 0.002 | 0.002 | 0.001 | 0.007 *** |
| Age | 0.007 | −0.004 | −0.002 | −0.016 * |
| Sex | −0.003 ** | −0.004 ** | −0.003 | −0.008 ** |
| Stringency | −0.002 | −0.001 | −0.001 | −0.002 |
Publisher’s Note: MDPI stays neutral with regard to jurisdictional claims in published maps and institutional affiliations. |
© 2021 by the authors. Licensee MDPI, Basel, Switzerland. This article is an open access article distributed under the terms and conditions of the Creative Commons Attribution (CC BY) license (https://creativecommons.org/licenses/by/4.0/).
Share and Cite
Hidalgo-Andrade, P.; Paz, C.; Hermosa-Bosano, C.; García-Manglano, J.; Sádaba-Chalezquer, C.; López-Madrigal, C.; Serrano, C.; Fernández-Zapico, A. Psychological Factors, Leisure Activities, and Satisfaction during the COVID-19 Pandemic: A Cross-Sectional Study in Eleven Spanish-Speaking Countries. Int. J. Environ. Res. Public Health 2021, 18, 11104. https://doi.org/10.3390/ijerph182111104
Hidalgo-Andrade P, Paz C, Hermosa-Bosano C, García-Manglano J, Sádaba-Chalezquer C, López-Madrigal C, Serrano C, Fernández-Zapico A. Psychological Factors, Leisure Activities, and Satisfaction during the COVID-19 Pandemic: A Cross-Sectional Study in Eleven Spanish-Speaking Countries. International Journal of Environmental Research and Public Health. 2021; 18(21):11104. https://doi.org/10.3390/ijerph182111104
Chicago/Turabian StyleHidalgo-Andrade, Paula, Clara Paz, Carlos Hermosa-Bosano, Javier García-Manglano, Charo Sádaba-Chalezquer, Claudia López-Madrigal, Cecilia Serrano, and Aurelio Fernández-Zapico. 2021. "Psychological Factors, Leisure Activities, and Satisfaction during the COVID-19 Pandemic: A Cross-Sectional Study in Eleven Spanish-Speaking Countries" International Journal of Environmental Research and Public Health 18, no. 21: 11104. https://doi.org/10.3390/ijerph182111104
APA StyleHidalgo-Andrade, P., Paz, C., Hermosa-Bosano, C., García-Manglano, J., Sádaba-Chalezquer, C., López-Madrigal, C., Serrano, C., & Fernández-Zapico, A. (2021). Psychological Factors, Leisure Activities, and Satisfaction during the COVID-19 Pandemic: A Cross-Sectional Study in Eleven Spanish-Speaking Countries. International Journal of Environmental Research and Public Health, 18(21), 11104. https://doi.org/10.3390/ijerph182111104

