Perceived Consequences of Extended Social Isolation on Mental Well-Being: Narratives from Indonesian University Students during the COVID-19 Pandemic
Abstract
:1. Introduction
1.1. The Current Study
1.2. Study Context
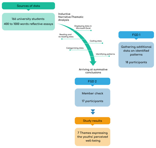
2. Materials and Methods
2.1. Study Design and Participants
2.2. Procedures
2.3. Data Analysis
3. Results
3.1. The Anguish of Loneliness and Estrangement
3.2. A State of “Brokenness”—Emotional Agony and Distress
3.3. Frustration, Confusion, and Anger
3.4. The Experience of Conflicting Emotions
3.5. Uncertainty about Current and Future Events
3.6. A Sense of Purpose and Fulfillment
3.7. Turning to Faith
4. Discussion
Implications for Policy and Practice
5. Conclusions
Author Contributions
Funding
Institutional Review Board Statement
Informed Consent Statement
Acknowledgments
Conflicts of Interest
References
- Cucinotta, D.; Vanelli, M. WHO Declares COVID-19 a Pandemic. Acta Bio-Med. Atenei Parm. 2020, 91, 157–160. [Google Scholar] [CrossRef]
- Memon, Z.; Qureshi, S.; Memon, B.R. Assessing the Role of Quarantine and Isolation as Control Strategies for COVID-19 Outbreak: A Case Study. Chaos Solitons Fractals 2021, 144, 110655. [Google Scholar] [CrossRef]
- Kaufman, K.R.; Petkova, E.; Bhui, K.S.; Schulze, T.G. A Global Needs Assessment in Times of a Global Crisis: World Psychiatry Response to the COVID-19 Pandemic. BJPsych Open 2020, 6, e48. [Google Scholar] [CrossRef]
- Marroquín, B.; Vine, V.; Morgan, R. Mental Health during the COVID-19 Pandemic: Effects of Stay-at-Home Policies, Social Distancing Behavior, and Social Resources. Psychiatry Res. 2020, 293, 113419. [Google Scholar] [CrossRef] [PubMed]
- Mazza, C.; Ricci, E.; Biondi, S.; Colasanti, M.; Ferracuti, S.; Napoli, C.; Roma, P. A Nationwide Survey of Psychological Distress among Italian People during the COVID-19 Pandemic: Immediate Psychological Responses and Associated Factors. Int. J. Environ. Res. Public Health 2020, 17, 3165. [Google Scholar] [CrossRef]
- Tang, F.; Liang, J.; Zhang, H.; Kelifa, M.M.; He, Q.; Wang, P. COVID-19 Related Depression and Anxiety among Quarantined Respondents. Psychol. Health 2021, 36, 164–178. [Google Scholar] [CrossRef] [PubMed]
- Petzold, M.B.; Bendau, A.; Plag, J.; Pyrkosch, L.; Mascarell Maricic, L.; Betzler, F.; Rogoll, J.; Große, J.; Ströhle, A. Risk, Resilience, Psychological Distress, and Anxiety at the Beginning of the COVID-19 Pandemic in Germany. Brain Behav. 2020, 10, e01745. [Google Scholar] [CrossRef] [PubMed]
- World Health Organization. Mental Health and Psychosocial Considerations during the COVID-19 Outbreak, 18 March 2020; World Health Organization: Geneva, Switzerland, 2020. [Google Scholar]
- Liu, C.H.; Zhang, E.; Wong, G.T.F.; Hyun, S. Factors Associated with Depression, Anxiety, and PTSD Symptomatology during the COVID-19 Pandemic: Clinical Implications for US Young Adult Mental Health. Psychiatry Res. 2020, 290, 113172. [Google Scholar] [CrossRef]
- Yeung, D.Y.-L.; Fung, H.H. Age Differences in Coping and Emotional Responses toward SARS: A Longitudinal Study of Hong Kong Chinese. Aging Ment. Health 2007, 11, 579–587. [Google Scholar] [CrossRef]
- Qiu, J.; Shen, B.; Zhao, M.; Wang, Z.; Xie, B.; Xu, Y. A Nationwide Survey of Psychological Distress among Chinese People in the COVID-19 Epidemic: Implications and Policy Recommendations. Gen. Psychiatry 2020, 33, e100213. [Google Scholar] [CrossRef] [Green Version]
- Stanton, R.; To, Q.G.; Khalesi, S.; Williams, S.L.; Alley, S.J.; Thwaite, T.L.; Fenning, A.S.; Vandelanotte, C. Depression, Anxiety and Stress during COVID-19: Associations with Changes in Physical Activity, Sleep, Tobacco and Alcohol Use in Australian Adults. Int. J. Environ. Res. Public Health 2020, 17, 4065. [Google Scholar] [CrossRef] [PubMed]
- Moore, S.A.; Faulkner, G.; Rhodes, R.E.; Brussoni, M.; Chulak-Bozzer, T.; Ferguson, L.J.; Mitra, R.; O’Reilly, N.; Spence, J.C.; Vanderloo, L.M. Impact of the COVID-19 Virus Outbreak on Movement and Play Behaviours of Canadian Children and Youth: A National Survey. Int. J. Behav. Nutr. Phys. Act. 2020, 17, 1–11. [Google Scholar] [CrossRef]
- Orgilés, M.; Morales, A.; Delvecchio, E.; Mazzeschi, C.; Espada, J.P. Immediate Psychological Effects of the COVID-19 Quarantine in Youth from Italy and Spain. Front. Psychol. 2020, 11, 2986. [Google Scholar] [CrossRef]
- Bong, C.-L.; Brasher, C.; Chikumba, E.; McDougall, R.; Mellin-Olsen, J.; Enright, A. The COVID-19 Pandemic: Effects on Low- and Middle-Income Countries. Anesth. Analg. 2020, 131, 86–92. [Google Scholar] [CrossRef]
- Rahiem, M.D.H. COVID-19 and Surge of Child Marriages: A Phenomena in Nusa Tenggara Barat, Indonesia. Child Abus. Negl. 2021, 118, 105168. [Google Scholar] [CrossRef] [PubMed]
- Rahiem, M.D.H. Technological Barriers and Challenges in the Use of ICT during the COVID-19 Emergency Remote Learning. Univers. J. Educ. Res. 2020, 8, 6124–6133. [Google Scholar] [CrossRef]
- Favara, M.; Freund, R.; Porter, C.; Sánchez, A.; Scott, D. Young Lives, Interrupted: Short-Term Effects of the COVID-19 Pandemic on Adolescents in Low-and Middle-Income Countries. Covid Econ. 2021, 67, 172–198. [Google Scholar]
- Wang, D.; Fawzi, W.W. Impacts of School Feeding on Educational and Health Outcomes of School-Age Children and Adolescents in Low-and Middle-Income Countries: Protocol for a Systematic Review and Meta-Analysis. Syst. Rev. 2020, 9, 1–8. [Google Scholar] [CrossRef]
- Aliyar, R.; Gelli, A.; Hamdani, S.H. A Review of Nutritional Guidelines and Menu Compositions for School Feeding Programs in 12 Countries. Front. Public Health 2015, 3, 148. [Google Scholar] [CrossRef] [Green Version]
- Mayurasakorn, K.; Pinsawas, B.; Mongkolsucharitkul, P.; Sranacharoenpong, K.; Damapong, S. School Closure, COVID-19 and Lunch Programme: Unprecedented Undernutrition Crisis in Low-middle Income Countries. J. Paediatr. Child Health 2020, 56, 1013–1017. [Google Scholar] [CrossRef]
- Kola, L.; Kohrt, B.A.; Hanlon, C.; Naslund, J.A.; Sikander, S.; Balaji, M.; Benjet, C.; Cheung, E.Y.L.; Eaton, J.; Gonsalves, P.; et al. COVID-19 Mental Health Impact and Responses in Low-Income and Middle-Income Countries: Reimagining Global Mental Health. Lancet Psychiatry 2021, 8, 535–550. [Google Scholar] [CrossRef]
- Cénat, J.M.; Dalexis, R.D.; Guerrier, M.; Noorishad, P.-G.; Derivois, D.; Bukaka, J.; Birangui, J.-P.; Adansikou, K.; Clorméus, L.A.; Kokou-Kpolou, C.K.; et al. Frequency and Correlates of Anxiety Symptoms during the COVID-19 Pandemic in Low- and Middle-Income Countries: A Multinational Study. J. Psychiatr. Res. 2021, 132, 13–17. [Google Scholar] [CrossRef] [PubMed]
- Addae, E.A. COVID-19 Pandemic and Adolescent Health and Well-Being in Sub-Saharan Africa: Who Cares? Int. J. Health Plan. Manag. 2021, 36, 219–222. [Google Scholar] [CrossRef]
- Porter, C.; Hittmeyer, A.; Favara, M.; Scott, D.; Sánchez, A. The Evolution of Young People’s Mental Health during COVID-19: Evidence from Four Low-and-Middle-Income-Countries. MedRxiv 2021. [Google Scholar] [CrossRef]
- Al Mamun, F.; Hosen, I.; Misti, J.M.; Kaggwa, M.M.; Mamun, M.A. Mental Disorders of Bangladeshi Students During the COVID-19 Pandemic: A Systematic Review. Psychol. Res. Behav. Manag. 2021, 14, 645–654. [Google Scholar] [CrossRef] [PubMed]
- Mian, A.; Khan, S. Coronavirus: The Spread of Misinformation. BMC Med. 2020, 18, 89. [Google Scholar] [CrossRef] [PubMed]
- Browning, M.H.E.M.; Larson, L.R.; Sharaievska, I.; Rigolon, A.; McAnirlin, O.; Mullenbach, L.; Cloutier, S.; Vu, T.M.; Thomsen, J.; Reigner, N. Psychological Impacts from COVID-19 among University Students: Risk Factors across Seven States in the United States. PLoS ONE 2021, 16, e0245327. [Google Scholar] [CrossRef]
- Elmer, T.; Mepham, K.; Stadtfeld, C. Students under Lockdown: Comparisons of Students’ Social Networks and Mental Health before and during the COVID-19 Crisis in Switzerland. PLoS ONE 2020, 15, e0236337. [Google Scholar] [CrossRef]
- Aristovnik, A.; Keržič, D.; Ravšelj, D.; Tomaževič, N.; Umek, L. Impacts of the COVID-19 Pandemic on Life of Higher Education Students: A Global Perspective. Sustainability 2020, 12, 8438. [Google Scholar] [CrossRef]
- Central Bureau of Statistics of Republic of Indonesia. Februari 2021: Tingkat Pengangguran Terbuka (TPT) Sebesar 6,26 Persen [February 2021: Open Unemployment Rate (TPT) of 6.26 Percent]; Central Bureau of Statistics of Republic of Indonesia: Jakarta, Indonesia, 2021.
- World Bank. Data for Lower Income, Indonesia. Available online: https://data.worldbank.org/?locations=XN-ID (accessed on 15 August 2021).
- Fauzi, M.A.; Paiman, N. COVID-19 Pandemic in Southeast Asia: Intervention and Mitigation Efforts. Asian Educ. Dev. Stud. 2020, 10, 176–184. [Google Scholar] [CrossRef]
- Gibson, J.; Olivia, S. Direct and Indirect Effects of Covid-19 On Life Expectancy and Poverty in Indonesia. Bull. Indones. Econ. Stud. 2020, 56, 325–344. [Google Scholar] [CrossRef]
- Rozaki, Z. COVID-19, Agriculture, and Food Security in Indonesia. Rev. Agric. Sci. 2020, 8, 243–260. [Google Scholar] [CrossRef]
- The Strait Times. Indonesia Is Now an Upper-Middle Income Country, World Bank Says; The Straits Times: Jakarta, Indonesia, 2020. [Google Scholar]
- CNN Indonesia. Angka Pengangguran Muda RI Tertinggi Se-Asia Tenggara [The Highest Indonesian Youth Unemployment Rate in Southeast Asia]; CNN Indonesia: Jakarta, Indonesia, 2021. [Google Scholar]
- Rahman, M.A.; Fatah, A.R. Urgensi Peningkatan Daya Saing Tenaga Kerja Muda Selama Pandemi COVID-19 [the Urgence of Improving the Competitiveness of Young Workers during the COVID-19 Pandemic]; The SMERU Research Institute: Jakarta, Indonesia, 2021. [Google Scholar]
- National Development Planning Agency. Indeks Pembangunan Pemuda Indonesia Tahun 2019 [Indonesia’s Youth Development Index in 2019]; National Development Planning Agency: Jakarta, Indonesia, 2020.
- Dorn, E.; Hancock, B.; Sarakatsannis, J.; Viruleg, E. COVID-19 and Student Learning in the United States: The Hurt Could Last a Lifetime; McKinsey & Company: New York, NY, USA, 2020; Volume 1. [Google Scholar]
- Pasani, C.F.; Amelia, R.; Hassanhassan, Z. COVID-19 Impact in Indonesia’s Education Sector: Challenges and Strategy. J. Adv. Res. Dyn. Control Syst. 2020, 12, 1722–1731. [Google Scholar] [CrossRef]
- Yarrow, N.; Masood, E.; Afkar, R. Estimates of COVID-19 Impacts on Learning and Earning in Indonesia: How to Turn the Tide; World Bank: Washington, DC, USA, 2020. [Google Scholar]
- Connelly, F.M.; Clandinin, D.J. Narrative Inquiry. In Handbook of Complementary Methods in Education Research; Green, J., Camilli, G., Elmore, P., Eds.; Lawrence Erlbaum: Mahwah, NJ, USA, 2006; pp. 477–487. [Google Scholar]
- Lessard, S.; Caine, V.; Clandinin, D.J. A Narrative Inquiry into Familial and School Curriculum Making: Attending to Multiple Worlds of Aboriginal Youth and Families. J. Youth Stud. 2015, 18, 197–214. [Google Scholar] [CrossRef]
- Weick, K.E.; Browning, L.D. Argument and Narration in Organizational Communication. J. Manag. 1986, 12, 243–259. [Google Scholar] [CrossRef]
- Richardson, B. The Phases of Disaster as a Relationship Between Structure and Meaning: A Narrative Analysis of the 1947 Texas City Explosion. Int. J. Mass Emerg. Disasters 2005, 23, 27–54. [Google Scholar]
- Bridger, J.C.; Maines, D.R. Narrative Structures and the Catholic Church Closings in Detroit. Qual. Sociol. 1998, 21, 319–340. [Google Scholar] [CrossRef]
- Morse, J.M. Determining Sample Size. Qual. Health Res. 2000, 10, 3–5. [Google Scholar] [CrossRef]
- Malterud, K.; Siersma, V.D.; Guassora, A.D. Sample Size in Qualitative Interview Studies: Guided by Information Power. Qual. Health Res. 2016, 26, 1753–1760. [Google Scholar] [CrossRef]
- Birt, L.; Scott, S.; Cavers, D.; Campbell, C.; Walter, F. Member Checking: A Tool to Enhance Trustworthiness or Merely a Nod to Validation? Qual. Health Res. 2016, 26, 1802–1811. [Google Scholar] [CrossRef] [Green Version]
- Braun, V.; Clarke, V. Using Thematic Analysis in Psychology. Qual. Res. Psychol. 2006, 3, 77–101. [Google Scholar] [CrossRef] [Green Version]
- Squire, C. Experience-Centred and Culturally-Oriented Approaches to Narrative. Doing Narrat. Res. 2008, 1, 41–63. [Google Scholar]
- Riessman, C.K. Performing Identities in Illness Narrative: Masculinity and Multiple Sclerosis. Qual. Res. 2003, 3, 5–33. [Google Scholar] [CrossRef]
- Kuper, A.; Lingard, L.; Levinson, W. Critically Appraising Qualitative Research. BMJ 2008, 337, a1035. [Google Scholar] [CrossRef] [Green Version]
- Jager, J.; Putnick, D.L.; Bornstein, M.H., II. More Than Just Convenient: The Scientific Merits of Homogeneous Convenience Samples. Monogr. Soc. Res. Child Dev. 2017, 82, 13–30. [Google Scholar] [CrossRef] [PubMed] [Green Version]
- Barreto, M.; Victor, C.; Hammond, C.; Eccles, A.; Richins, M.T.; Qualter, P. Loneliness around the World: Age, Gender, and Cultural Differences in Loneliness. Personal. Individ. Differ. 2021, 169, 110066. [Google Scholar] [CrossRef]
- Loades, M.E.; Chatburn, E.; Higson-Sweeney, N.; Reynolds, S.; Shafran, R.; Brigden, A.; Linney, C.; McManus, M.N.; Borwick, C.; Crawley, E. Rapid Systematic Review: The Impact of Social Isolation and Loneliness on the Mental Health of Children and Adolescents in the Context of COVID-19. J. Am. Acad. Child Adolesc. Psychiatry 2020, 59, 1218–1239. [Google Scholar] [CrossRef]
- Cacioppo, S.; Grippo, A.J.; London, S.; Goossens, L.; Cacioppo, J.T. Loneliness: Clinical Import and Interventions. Perspect. Psychol. Sci. 2015, 10, 238–249. [Google Scholar] [CrossRef] [Green Version]
- Okruszek, L.; Aniszewska-Stańczuk, A.; Piejka, A.; Wiśniewska, M.; Żurek, K. Safe but Lonely? Loneliness, Mental Health Symptoms and COVID-19. PsyArXiv 2020. [Google Scholar] [CrossRef]
- Al Omari, O.; al Sabei, S.; al Rawajfah, O.; Abu Sharour, L.; Al-Hashmi, I.; al Qadire, M.; Khalaf, A. Prevalence and Predictors of Loneliness Among Youth During the Time of COVID-19: A Multinational Study. J. Am. Psychiatr. Nurses Assoc. 2021. [Google Scholar] [CrossRef]
- De Jong, E.M.; Ziegler, N.; Schippers, M.C. From Shattered Goals to Meaning in Life: Life Crafting in Times of the COVID-19 Pandemic. Front. Psychol. 2020, 11, 577708. [Google Scholar] [CrossRef]
- Hirsch, C. Europe’s Coronavirus Lockdown Measures Compared: Ways of Enforcing Social Distancing Differ from Country to Country. 2020. Available online: https://www.politico.eu/article/europes-coronavirus-lockdown-measures-compared/ (accessed on 9 September 2021).
- Reynolds, K.A.; Perera, E.; Pierce, S.; El-Gabalawy, R.; Mota, N.; Roos, L.E. “And Then Came COVID-19”: Manitoban Reflections on the Emergence of the Pandemic. Can. Psychol./Psychol. Can. 2021, 62, 127–135. [Google Scholar] [CrossRef]
- Hyland, P.; Shevlin, M.; McBride, O.; Murphy, J.; Karatzias, T.; Bentall, R.P.; Martinez, A.; Vallières, F. Anxiety and Depression in the Republic of Ireland during the COVID-19 Pandemic. Acta Psychiatr. Scand. 2020, 142, 249–256. [Google Scholar] [CrossRef] [PubMed]
- Ettman, C.K.; Abdalla, S.M.; Cohen, G.H.; Sampson, L.; Vivier, P.M.; Galea, S. Prevalence of Depression Symptoms in US Adults Before and During the COVID-19 Pandemic. JAMA Netw. Open 2020, 3, e2019686. [Google Scholar] [CrossRef] [PubMed]
- Ustun, G. Determining Depression and Related Factors in a Society Affected by COVID-19 Pandemic. Int. J. Soc. Psychiatry 2021, 67, 54–63. [Google Scholar] [CrossRef]
- Rahiem, M.D.H. Indonesian University Students’ Likes and Dislikes about Emergency Remote Learning during the COVID-19 Pandemic. Asian J. Univ. Educ. (AJUE) 2021, 17, 1–18. [Google Scholar] [CrossRef]
- Knopf, A. Prepare for Increased Depression, Anxiety in Youth Due to COVID-19 Lockdown. Brown Univ. Child Adolesc. Psychopharmacol. Update 2020, 22, 1–4. [Google Scholar] [CrossRef]
- Merikangas, K.R.; He, J.; Burstein, M.; Swanson, S.A.; Avenevoli, S.; Cui, L.; Benjet, C.; Georgiades, K.; Swendsen, J. Lifetime Prevalence of Mental Disorders in US Adolescents: Results from the National Comorbidity Survey Replication–Adolescent Supplement (NCS-A). J. Am. Acad. Child Adolesc. Psychiatry 2010, 49, 980–989. [Google Scholar] [CrossRef] [PubMed] [Green Version]
- Gore, F.M.; Bloem, P.J.N.; Patton, G.C.; Ferguson, J.; Joseph, V.; Coffey, C.; Sawyer, S.M.; Mathers, C.D. Global Burden of Disease in Young People Aged 10–24 Years: A Systematic Analysis. Lancet 2011, 377, 2093–2102. [Google Scholar] [CrossRef]
- Renaud, J.; Berlim, M.T.; McGirr, A.; Tousignant, M.; Turecki, G. Current Psychiatric Morbidity, Aggression/Impulsivity, and Personality Dimensions in Child and Adolescent Suicide: A Case-Control Study. J. Affect. Disord. 2008, 105, 221–228. [Google Scholar] [CrossRef] [PubMed]
- Lee, C.M.; Cadigan, J.M.; Rhew, I.C. Increases in Loneliness among Young Adults during the COVID-19 Pandemic and Association with Increases in Mental Health Problems. J. Adolesc. Health 2020, 67, 714–717. [Google Scholar] [CrossRef]
- Duan, L.; Shao, X.; Wang, Y.; Huang, Y.; Miao, J.; Yang, X.; Zhu, G. An Investigation of Mental Health Status of Children and Adolescents in China during the Outbreak of COVID-19. J. Affect. Disord. 2020, 275, 112–118. [Google Scholar] [CrossRef]
- Hidalgo, M.D.; Balluerka, N.; Gorostiaga, A.; Espada, J.P.; Santed, M.Á.; Padilla, J.L.; Gómez-Benito, J. The Psychological Consequences of COVID-19 and Lockdown in the Spanish Population: An Exploratory Sequential Design. Int. J. Environ. Res. And Public Health 2020, 17, 8578. [Google Scholar] [CrossRef]
- Abu-Hamda, B.; Soliman, A.; Babekr, A.; Bellaj, T. Emotional Expression and Culture: Implications from Nine Arab Countries. Eur. Psychiatry 2017, 41, S230. [Google Scholar] [CrossRef]
- Browne, K. (Ng) AmukRevisited: Emotional Expression and Mental Illness in Central Java, Indonesia. Transcult. Psychiatry 2001, 38, 147–165. [Google Scholar] [CrossRef]
- Colucci, E.; Martin, G. Religion and Spirituality Along the Suicidal Path. Suicide Life-Threat. Behav. 2008, 38, 229–244. [Google Scholar] [CrossRef]
- Jahangir, F.; ur Rehman, H.; Jan, T. Degree of Religiosity and Vulnerability to Suicidal Attempt/Plans in Depressive Patients among Afghan Refugees. Int. J. Psychol. Relig. 1998, 8, 265–269. [Google Scholar] [CrossRef]
- White, A.E. Purpose as a Powerful Resource in the Time of COVID-19. J. Humanist. Psychol. 2020, 60, 682–689. [Google Scholar] [CrossRef]
- Burrow, A.L.; O’Dell, A.C.; Hill, P.L. Profiles of a Developmental Asset: Youth Purpose as a Context for Hope and Well-Being. J. Youth Adolesc. 2010, 39, 1265–1273. [Google Scholar] [CrossRef]
- Monteith, L.L.; Holliday, R.; Brown, T.L.; Brenner, L.A.; Mohatt, N.V. Preventing Suicide in Rural Communities During the COVID-19 Pandemic. J. Rural Health 2021, 37, 179–184. [Google Scholar] [CrossRef] [PubMed] [Green Version]
- Jones, K.; Simpson, G.K.; Briggs, L.; Dorsett, P. Does Spirituality Facilitate Adjustment and Resilience among Individuals and Families after SCI? Disabil. Rehabil. 2016, 38, 921–935. [Google Scholar] [CrossRef] [PubMed] [Green Version]
- Le, Y.K.; Piedmont, R.L.; Wilkins, T.A. Spirituality, Religiousness, Personality as Predictors of Stress and Resilience among Middle-Aged Vietnamese-Born American Catholics. Ment. Health Relig. Cult. 2019, 22, 754–768. [Google Scholar] [CrossRef]
- Rahiem, M.D.H.; Abdullah, N.S.M.; Krauss, S.E. Religious Interpretations and Psychological Recovery from the Aceh 2004 Tsunami: The Promise of Heaven, Healing the Trauma; Djalante, R., Garschagen, M., Thomalla, F., Shaw, R., Eds.; Springer Nature: Cham, Switzerland, 2017; pp. 495–514. [Google Scholar] [CrossRef]
- Saleem, M.; Bakar, A.; Durrani, A.K.; Manzoor, Z. Impact of Perceived Severity of COVID-19 (SARS-COV-2) on Mental Health of University Students of Pakistan: The Mediating Role of Muslim Religiosit. Front. Psychiatry 2021, 12, 1216. [Google Scholar] [CrossRef] [PubMed]
- Romeo, R.D. The Impact of Stress on the Structure of the Adolescent Brain: Implications for Adolescent Mental Health. Brain Res. 2017, 1654, 185–191. [Google Scholar] [CrossRef] [Green Version]
- Jans-Beken, L. A Perspective on Mature Gratitude as a Way of Coping With COVID-19. Front. Psychol. 2021, 12, 316. [Google Scholar] [CrossRef] [PubMed]
- Hart, P.L.; Brannan, J.D.; de Chesnay, M. Resilience in Nurses: An Integrative Review. J. Nurs. Manag. 2014, 22, 720–734. [Google Scholar] [CrossRef] [Green Version]
- Morales-Rodríguez, F.M.; Pérez-Mármol, J.M. The Role of Anxiety, Coping Strategies, and Emotional Intelligence on General Perceived Self-Efficacy in University Students. Front. Psychol. 2019, 10, 1689. [Google Scholar] [CrossRef] [Green Version]
- Labrague, L.; Ballad, C.A. Lockdown Fatigue among College Students during the Covid-19 Pandemic: Predictive Role of Personal Resilience, Coping Behaviours, and Health. MedRxiv 2020. [Google Scholar] [CrossRef]
- Nitschke, J.P.; Forbes, P.A.G.; Ali, N.; Cutler, J.; Apps, M.A.J.; Lockwood, P.L.; Lamm, C. Resilience during Uncertainty? Greater Social Connectedness during COVID-19 Lockdown Is Associated with Reduced Distress and Fatigue. Br. J. Health Psychol. 2021, 26, 553–569. [Google Scholar] [CrossRef]
- Courtney, D.; Watson, P.; Battaglia, M.; Mulsant, B.H.; Szatmari, P. COVID-19 Impacts on Child and Youth Anxiety and Depression: Challenges and Opportunities. Can. J. Psychiatry 2020, 65, 688–691. [Google Scholar] [CrossRef]
- Wagner, K.D. Addressing the Experience of Children and Adolescents during the COVID-19 Pandemic. J. Clin. Psychiatry 2020, 81, 20ed13394. [Google Scholar] [CrossRef] [PubMed]





Publisher’s Note: MDPI stays neutral with regard to jurisdictional claims in published maps and institutional affiliations. |
© 2021 by the authors. Licensee MDPI, Basel, Switzerland. This article is an open access article distributed under the terms and conditions of the Creative Commons Attribution (CC BY) license (https://creativecommons.org/licenses/by/4.0/).
Share and Cite
Rahiem, M.D.H.; Krauss, S.E.; Ersing, R. Perceived Consequences of Extended Social Isolation on Mental Well-Being: Narratives from Indonesian University Students during the COVID-19 Pandemic. Int. J. Environ. Res. Public Health 2021, 18, 10489. https://doi.org/10.3390/ijerph181910489
Rahiem MDH, Krauss SE, Ersing R. Perceived Consequences of Extended Social Isolation on Mental Well-Being: Narratives from Indonesian University Students during the COVID-19 Pandemic. International Journal of Environmental Research and Public Health. 2021; 18(19):10489. https://doi.org/10.3390/ijerph181910489
Chicago/Turabian StyleRahiem, Maila D. H., Steven Eric Krauss, and Robin Ersing. 2021. "Perceived Consequences of Extended Social Isolation on Mental Well-Being: Narratives from Indonesian University Students during the COVID-19 Pandemic" International Journal of Environmental Research and Public Health 18, no. 19: 10489. https://doi.org/10.3390/ijerph181910489
APA StyleRahiem, M. D. H., Krauss, S. E., & Ersing, R. (2021). Perceived Consequences of Extended Social Isolation on Mental Well-Being: Narratives from Indonesian University Students during the COVID-19 Pandemic. International Journal of Environmental Research and Public Health, 18(19), 10489. https://doi.org/10.3390/ijerph181910489

