Remote Work, Work Stress, and Work–Life during Pandemic Times: A Latin America Situation
Abstract
:1. Introduction
1.1. Remote Work and Stress
1.2. Remote Work and Work–Life Balance, Work Productivity, Work Satisfaction, and Work Compromise
1.3. Gender Differences
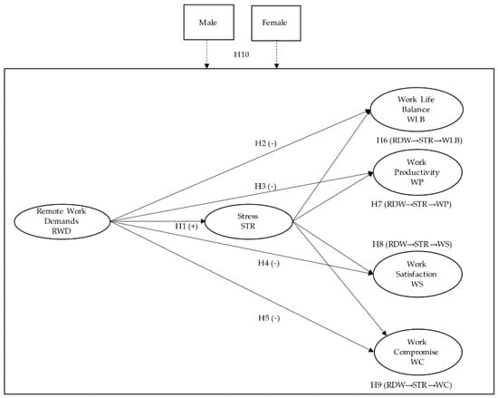
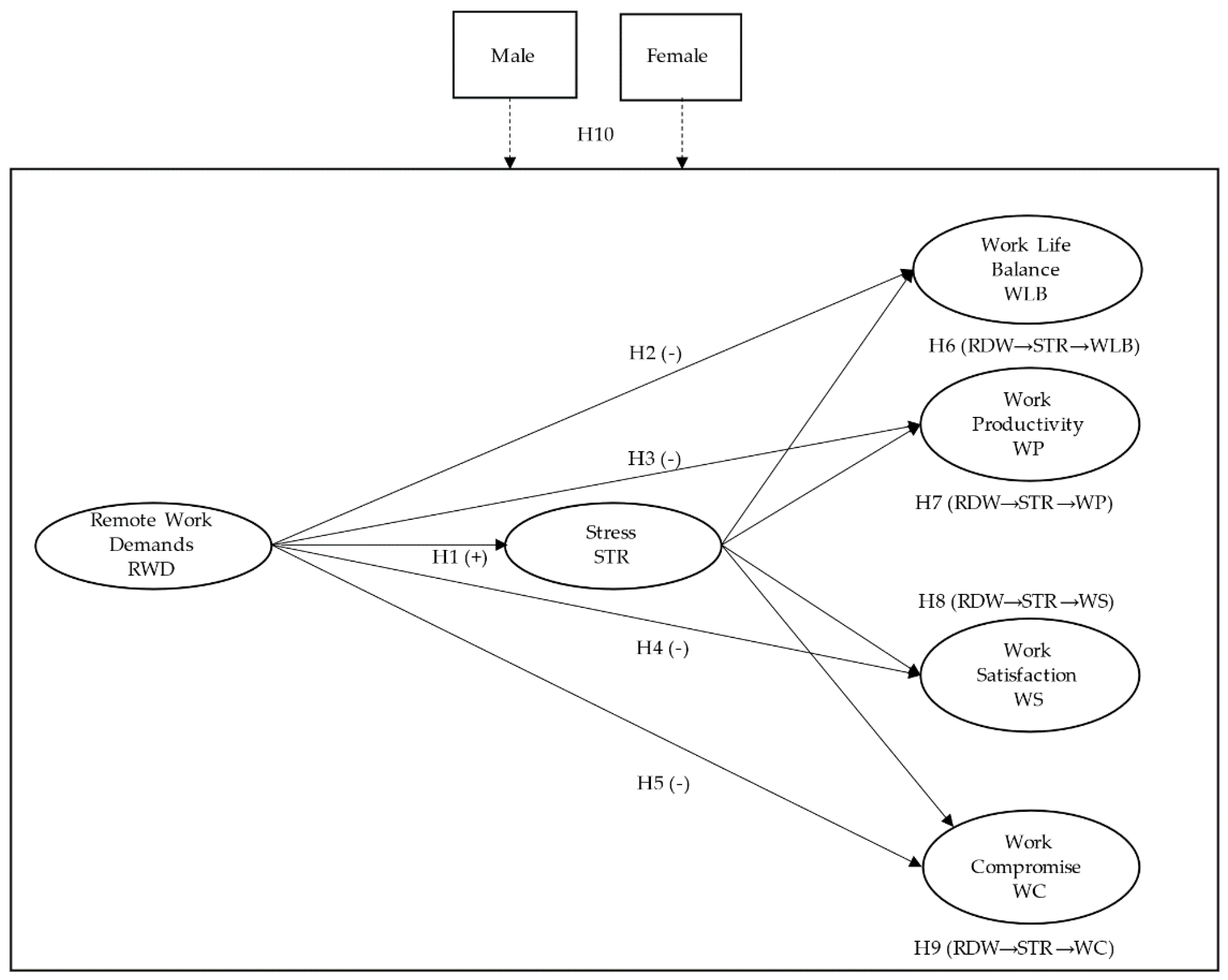
2. Materials and Methods
2.1. Sample
2.2. Measures
2.3. Data Analysis
3. Results
3.1. Measurement Model Assessment
3.2. Structural Model Assessment
4. Discussion
5. Conclusions
Author Contributions
Funding
Institutional Review Board Statement
Informed Consent Statement
Data Availability Statement
Conflicts of Interest
References
- Economic Commission for Latin America and the Caribbean (ECLAC). Digital Technologies for a New Future (LC/TS.2021/43), Santiago. 2021. Available online: https://www.cepal.org/sites/default/files/publication/files/46817/S2000960_en.pdf (accessed on 15 June 2021).
- International Labor Organization, ACT/EMP. Leading Business in Times of Covid Crisis Analysis of the Activities of Employer and Business Membership Organizations in the COVID-19 Pandemic and What Comes Next. January 2021. Available online: https://www.ilo.org/wcmsp5/groups/public/---ed_dialogue/---act_emp/documents/publication/wcms_766658.pdf (accessed on 15 June 2021).
- International Labor Organization. An Employers’ Guide on Working from Home in Response to the Outbreak of COVID-19. 2020. Available online: https://www.ilo.org/wcmsp5/groups/public/---ed_dialogue/---act_emp/documents/publication/wcms_745024.pdf (accessed on 15 June 2021).
- Duxbury, L.; Halinski, M. When more is less: An examination of the relationship between hours in telework and role overload. Work J. Prev. Assess. Rehabil. 2014, 48, 91–103. [Google Scholar] [CrossRef] [PubMed]
- Gajendran, R.S.; Harrison, D.A. The good, the bad, and the unknown about telecommuting: Meta-analysis of psychological mediators and individual consequences. J. Appl. Psychol. 2007, 92, 1524–1541. [Google Scholar] [CrossRef] [Green Version]
- Hartig, T.; Kylin, C.; Johansonn, G. The Telework Tradeoff: Stress Mitigation vs. Constrained Restoration. Appl. Psychol. Int. Rev. 2007, 56, 231–253. [Google Scholar] [CrossRef]
- Sardeshmukh, S.R.; Sharma, D.; Golden, T.D. Impact of telework on exhaustion and job engagement: A job demands and job resources model. New Technol. Work Employ. 2012, 27, 193–207. [Google Scholar] [CrossRef]
- Song, Y.; Gao, J. Does Telework Stress Employees Out? A Study on Working at Home and Subjective Well Being for Wage/Salary Workers. J. Happiness Stud. 2020, 21, 2649–2668. [Google Scholar] [CrossRef] [Green Version]
- Russell, H.; O’Connell, J.; McGinnity, F. The impact of flexible working arrangements on work–life conflict and work pressure in Ireland. Gender Work Organ. 2009, 16, 73–97. [Google Scholar] [CrossRef] [Green Version]
- Sullivan, C. Remote working and work–life balance. In Work and Quality of Life; Reilly, N.P., Sirgy, M.J., Gorman, C.A., Eds.; Springer: Dordrecht, The Netherlands, 2012; pp. 275–290. [Google Scholar]
- Chung, H.; van der Horst, M. Women’s employment patterns after childbirth and the perceived access to and use of flexitime and teleworking. Hum. Relat. 2018, 71, 47–72. [Google Scholar] [CrossRef] [PubMed]
- Ferdou, T.; Ali, M.; French, E. Use of flexible work practices and employee outcomes: The role of work-life balance and employee age. J. Manag. Organ. 2021. [Google Scholar] [CrossRef]
- Golden, T.D.; Veiga, J.F.; Simsek, Z. Telecommuting’s differential impact on work–family conflict: Is there no place like home? J. Appl. Psychol. 2006, 91, 1340–1350. [Google Scholar] [CrossRef] [Green Version]
- OECD. Be Flexible! Background Brief on How Workplace Flexibility Can Help European Employees to Balance Work and Family; Organisation for Economic Co-Operation and Development: Paris, France, January 2016; Available online: https://www.oecd.org/els/family/Be-Flexible-Backgrounder-Workplace-Flexibility.pdf (accessed on 20 March 2021).
- Bjärntoft, S.; Hallman, D.M.; Mathiassen, S.E.; Larsson, J.; Jahncke, H. Occupational and Individual Determinants of Work-life Balance among Office Workers with Flexible Work Arrangements. Int. J. Environ. Res. Public Health 2020, 17, 1418. [Google Scholar] [CrossRef] [Green Version]
- Felstead, A.; Henseke, G. Assessing the growth of remote working and its consequences for effort, well-being and work-life balance. New Technol. Work Employ. 2017, 32, 195–212. [Google Scholar] [CrossRef] [Green Version]
- Mellner, C.; Aronsson, G.; Kecklund, G. Boundary Management Preferences, Boundary Control, and Work-Life Balance among Full-Time Employed Professionals in Knowledge-Intensive, Flexible Work. Nord. J. Work. Life Stud. 2014, 4, 7–23. [Google Scholar] [CrossRef] [Green Version]
- Rodriguez-Mondroño, P.; López-Igual, P. Job Quality and Work—Life Balance of Teleworkers. Int. J. Environ. Res. Public Health 2021, 18, 3239. [Google Scholar] [CrossRef] [PubMed]
- Hammer, L.B.; Neal, M.B.; Newsom, J.T.; Brockwood, K.J.; Colton, C.L. A longitudinal study of the effects of dual-earner couples’ utilization of family-friendly workplace supports on work and family outcomes. J. Appl. Psychol. 2005, 90, 799–810. [Google Scholar] [CrossRef]
- Gajendran, R.S.; Harrison, D.A.; Delaney-Klinger, K. Are telecommuters remotely good citizens? Unpacking telecommuting’s effects on performance via i-deals and job resources. Pers. Psychol. 2014, 68, 353–393. [Google Scholar] [CrossRef]
- Golden, T.D.; Veiga, J.F. The impact of superior-subordinate relationships on the commitment, job satisfaction, and performance of virtual workers. Leadersh. Q. 2008, 19, 77–88. [Google Scholar] [CrossRef]
- Tremblay, D.G.; Genin, E. The demand for telework of IT self-employed workers. J. E-Work. 2007, 1, 98–115. [Google Scholar]
- Martin, B.; MacDonnell, R. Is telework effective for organizations? A meta-analysis of empirical research on perceptions of telework and organizational outcomes. Manag. Res. Rev. 2012, 35, 602–616. [Google Scholar] [CrossRef]
- Nakrošienė, A.; Bučiūnienė, I.; Goštautaitė, B. Working from home: Characteristics and outcomes of telework. Int. J. Manpow. 2019, 40, 87–101. [Google Scholar] [CrossRef]
- Gorlick, A. (16 April 2020). The Productivity Pitfalls of Working from Home in the Age of Covid-19. Available online: https://news.stanford.edu/2020/03/30/productivity-pitfalls-working-home-age-covid-19/ (accessed on 13 April 2021).
- Bae, K.B.; Kim, D. The impact of decoupling of telework on job satisfaction in US federal agencies: Does gender matter? Am. Rev. Public Adm. 2016, 46, 356–371. [Google Scholar] [CrossRef]
- Brunelle, E.; Fortin, J.A. Distance Makes the Heart Grow Fonder: An Examination of Teleworkers’ and Office Workers’ Job Satisfaction Through the Lens of Self-Determination Theory; SAGE Open: Newbury Park, CA, USA, 2021; Volume 11, pp. 1–11. [Google Scholar] [CrossRef]
- Fonner, K.L.; Roloff, M.E. Why teleworkers are more satisfied with their jobs than are office-based workers: When less contact is beneficial. J. Appl. Commun. Res. 2010, 38, 336–361. [Google Scholar] [CrossRef]
- Golden, T.D.; Veiga, J. The impact of extent of telecommuting on job satisfaction: Resolving inconsistent findings. J. Manag. 2005, 31, 301–318. [Google Scholar] [CrossRef] [Green Version]
- Allen, T.D.; Golden, T.D.; Shockley, K.M. How effective is telecommuting? Assessing the status of our scientific findings. Psychol. Sci. Public Interest 2015, 16, 40–68. [Google Scholar] [CrossRef] [PubMed]
- Golden, T.D. The role of relationships in understanding telecommuter satisfaction. J. Organ. Behav. 2006, 27, 319–340. [Google Scholar] [CrossRef]
- Delanoeije, J.; Verbruggen, M. Between-person and within-person effects of telework: A quasi-field experiment. Eur. J. Work Organ. Psychol. 2020, 29, 795–808. [Google Scholar] [CrossRef]
- Demerouti, E.; Derks-Theunissen, D.A.J.A.; Ten Brummelhuisa, L.L.; Bakker, A.B. New ways of working: Impact on working conditions, work–family balance, and well-being. In The Impact of ICT on Quality of Working Life; Springer: Berlin/Heidelberg, Germany, 2014; pp. 123–141. [Google Scholar]
- Bakker, A.B.; Demerouti, E. The job demands-resources model: State of the art. J. Manag. Psychol. 2007, 22, 309–328. [Google Scholar] [CrossRef] [Green Version]
- Demerouti, E.; Bakker, A.B.; Nachreiner, F.; Schaufeli, W.B. The job demands-resources model of burnout. J. Appl. Psychol. 2001, 86, 499. [Google Scholar] [CrossRef]
- Golden, T.D. Avoiding depletion in virtual work: Telework and the intervening impact of work exhaustion on commitment and turnover intentions. J. Vocat. Behav. 2006, 69, 176–187. [Google Scholar] [CrossRef]
- Delanoeije, J.; Verbruggen, M.; Germeys, L. Boundary role transitions: A day-to-day approach to explain the effects of home-based telework on work-to-home conflict and home-to-work conflict. Hum. Relat. 2019, 72, 1843–1868. [Google Scholar] [CrossRef]
- Gerards, R.; de Grip, A.; Baudewijns, C. Do new ways of working increase work engagement? Pers. Rev. 2018, 47, 517–534. [Google Scholar] [CrossRef]
- Green, F. Health effects of job insecurity. IZA World Labor 2020, 1–11. [Google Scholar] [CrossRef] [Green Version]
- Lakens, D.; Scheel, A.M.; Isager, P.M. Equivalence Testing for Psychological Research: A Tutorial. Adv. Methods Pract. Psychol. Sci. 2018, 1, 259–269. [Google Scholar] [CrossRef] [Green Version]
- Spector, P.E.; Jex, S.M. Development of four self-report measures of job stressors and strain: Interpersonal Conflict at Work Scale, Organizational Constraints Scale, Quantitative Workload Inventory, and Physical Symptoms Inventory. J. Occup. Health Psychol. 1998, 3, 356–367. [Google Scholar] [CrossRef]
- Folkman, S.; Lazarus, R. If it changes it must be a process: Study of emotion and coping during three stages of a college examination. J. Personal. Soc. Psychol. 1985, 48, 150–170. [Google Scholar] [CrossRef]
- Ringle, C.M.; Wende, S.; Becker, J.M. SmartPLS 3, SmartPLS; GmbH: Bönningstedt, Germany, 2015. [Google Scholar]
- Henseler, J.; Ringle, C.M.; Sarstedt, M. A new criterion for assessing discriminant validity in variance-based structural equation modeling. J. Acad. Mark. Sci. 2015, 43, 115–135. [Google Scholar] [CrossRef] [Green Version]
- Henseler, J.; Ringle, C.M.; Sinkovics, R.R. The use of partial least squares path modeling in international marketing. In Advances in International Marketing; Sinkovics, R.R., Ghauri, P.N., Eds.; Emerald: Bingley, UK, 2009; pp. 277–320. [Google Scholar]
- Fornell, C.; Larcker, D.F. Evaluating structural equation models with unobservable variables and measurement error. J. Mark. Res. 1981, 39–50. [Google Scholar] [CrossRef]
- Cohen, J. Statistical Power Analysis for the Behavioral Sciences; Academic Press: Cambridge, MA, USA, 2013. [Google Scholar]
- Zhao, X.; Lynch, J.G.; Chen, Q. Reconsidering Baron and Kenny: Myths and Truths about Mediation Analysis. J. Consum. Res. 2010, 37, 197–206. [Google Scholar] [CrossRef]
- Shmueli, G.; Sarstedt, M.; Hair, J.F.; Cheah, J.-H.; Ting, H.; Vaithilingam, S.; Ringle, C.M. Predictive model assessment in PLS-SEM: Guidelines for using PLSpredict. Eur. J. Mark. 2019. [Google Scholar] [CrossRef]
- United Nations; Konrad-Adenauer-Stiftung e.V.; Inter-American Development Bank. Post Pandemic Covid-19 Economy Recovery. Enabling Latin America and the Caribbean to Better Harness E-Commerce and Digital Trade. Panamá. 2021. Available online: https://www.cepal.org/sites/default/files/publication/files/46858/S2100269_en.pdf (accessed on 15 June 2021).
- Ng, Q.X.; Chee, K.T.; De Deyn, M.L.Z.Q.; Chua, Z. Staying connected during the COVID-19 pandemic. Int. J. Soc. Psychiatry 2020, 66, 519–520. [Google Scholar] [CrossRef]

| Variable | Outer Loading | VIF | Cronbach’s Alpha | Rho-A | CR | AVE |
|---|---|---|---|---|---|---|
| Remote Work Demands | 0.682 | 0.896 | 0.904 | 0.518 | ||
| RWD1 | 0.756 *** | 1.347 | ||||
| RWD2 | 0.740 *** | 1.292 | ||||
| RWD3 | 0.840 *** | 1.343 | ||||
| Stress | 0.861 | 0.925 | 0.939 | 0.836 | ||
| STR1 | 0.805 *** | 2.188 | ||||
| STR2 | 0.806 *** | 1.899 | ||||
| STR3 | 0.821 *** | 2.061 | ||||
| STR4 | 0.718 *** | 1.590 | ||||
| STR5 | 0.856 *** | 2.604 | ||||
| Work–Life Balance | 1.00 | 1.00 | 1.00 | 1.00 | ||
| Work Productivity | 1.00 | 1.00 | 1.00 | 1.00 | ||
| Work Satisfaction | 1.00 | 1.00 | 1.00 | 1.00 | ||
| Job Engagement | 1.00 | 1.00 | 1.00 | 1.00 |
| Constructo | RWD | STR | WLB | WP | WS | WC |
|---|---|---|---|---|---|---|
| RWD | 0.780 | |||||
| STR | 0.340 [0.271, 0.406] | 0.802 | ||||
| WLB | 0.330 [0.264, 0.398] | 0.285 [0.229, 0.339] | 1.00 | |||
| WP | 0.108 [0.067, 0.165] | 0.185 [0.125, 0.245] | 0.173 [0.121, 0.227] | 1.00 | ||
| WS | 0.326 [0.258, 0.395] | 0.417 [0.364, 0.466] | 0.356 [0.305, 0.411] | 0.382 [0.330, 0.431] | 1.00 | |
| WC | 0.147 [0.089, 0.217] | 0.189 [0.127, 0.250] | 0.088 [0.032, 0.143] | 0.341 [0.285, 0.396] | 0.306 [0.253, 0.356] | 1.00 |
| Hypothesis | Coef Path | t-Value | p-Value | 95% CI | f2 | R2 | Q2 Predict |
|---|---|---|---|---|---|---|---|
| H1 (RWD → STR) | 0.269 | 10.258 | 0.000 | [0.212, 0.317] | 0.078 | 0.071 | 0.070 |
| H2 (RWD → WLB) | −0.225 | 7.624 | 0.000 | [−0.281, −0.166] | 0.053 | 0.116 | 0.077 |
| H3 (RWD → WP) | 0.120 | 3.817 | 0.000 | [0.058, 0.181] | 0.014 | 0.041 | 0.003 |
| H4 (RWD → WS) | −0.190 | 6.599 | 0.000 | [−0.246, −0.132] | 0.041 | 0.182 | 0.077 |
| H5 (RWD → WC) | 0.171 | 5.638 | 0.000 | [0.112, 0.231] | 0.029 | 0.056 | 0.011 |
| H6 (RWD → STR → WLB) | −0.055 | 6.290 | 0.000 | [−0.074, −0.039] | |||
| H7 (RWD → STR → WP) | −0.054 | 5.721 | 0.000 | [−0.074, −0.037] | |||
| H8 (RWD → STR → WS) | −0.090 | 8.189 | 0.000 | [−0.112, −0.069] | |||
| H9 (RWD → STR → WC) | −0.059 | 5.898 | 0.000 | [−0.080, −0.041] |
| Relationships | Coef Path Men | Coef Path Female | Coef Path Differences Male vs. Female | Value p-Original | Value p-New |
|---|---|---|---|---|---|
| RDW → STR | 0.290 | 0.266 | −0.025 | 0.674 | 0.652 |
| RDW → WLB | −0.261 | −0.217 | 0.045 | 0.234 | 0.469 |
| RDW → WP | 0.071 | 0.128 | 0.057 | 0.013 | 0.027 |
| RDW → WS | −0.257 | −0.160 | 0.097 | 0.056 | 0.112 |
| RDW → WC | 0.140 | 0.171 | 0.030 | 0.331 | 0.661 |
Publisher’s Note: MDPI stays neutral with regard to jurisdictional claims in published maps and institutional affiliations. |
© 2021 by the authors. Licensee MDPI, Basel, Switzerland. This article is an open access article distributed under the terms and conditions of the Creative Commons Attribution (CC BY) license (https://creativecommons.org/licenses/by/4.0/).
Share and Cite
Sandoval-Reyes, J.; Idrovo-Carlier, S.; Duque-Oliva, E.J. Remote Work, Work Stress, and Work–Life during Pandemic Times: A Latin America Situation. Int. J. Environ. Res. Public Health 2021, 18, 7069. https://doi.org/10.3390/ijerph18137069
Sandoval-Reyes J, Idrovo-Carlier S, Duque-Oliva EJ. Remote Work, Work Stress, and Work–Life during Pandemic Times: A Latin America Situation. International Journal of Environmental Research and Public Health. 2021; 18(13):7069. https://doi.org/10.3390/ijerph18137069
Chicago/Turabian StyleSandoval-Reyes, Juan, Sandra Idrovo-Carlier, and Edison Jair Duque-Oliva. 2021. "Remote Work, Work Stress, and Work–Life during Pandemic Times: A Latin America Situation" International Journal of Environmental Research and Public Health 18, no. 13: 7069. https://doi.org/10.3390/ijerph18137069
APA StyleSandoval-Reyes, J., Idrovo-Carlier, S., & Duque-Oliva, E. J. (2021). Remote Work, Work Stress, and Work–Life during Pandemic Times: A Latin America Situation. International Journal of Environmental Research and Public Health, 18(13), 7069. https://doi.org/10.3390/ijerph18137069

