The Associations between Sleep Duration, Academic Pressure, and Depressive Symptoms among Chinese Adolescents: Results from China Family Panel Studies
Abstract
1. Introduction
2. Materials and Methods
2.1. Study Design and Sample
2.2. Variables and Definitions
2.2.1. Measurement of Depressive Symptoms
2.2.2. Measurement of Sleep Duration
2.2.3. Measurement of Academic Pressure
2.2.4. Measurement of Covariates
2.3. Statistical Analysis
3. Results
3.1. Descriptive Statistics
3.2. Sleep Duration, Academic Pressure, and Depressive Symptoms
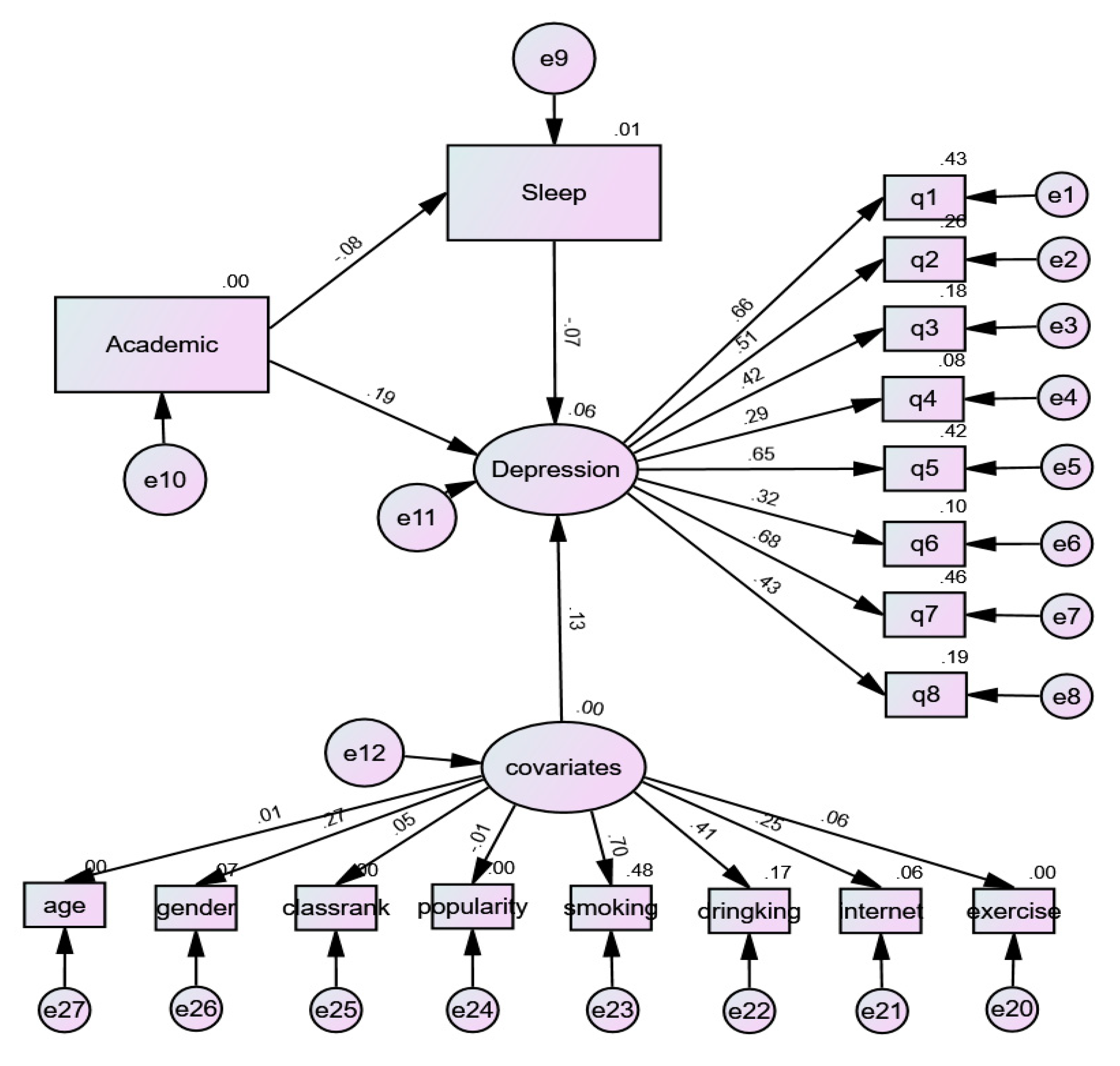
3.3. Test Results of the Mediation Model
3.4. Mediation Model of Sleep Duration
4. Discussion
5. Conclusions
Author Contributions
Funding
Institutional Review Board Statement
Informed Consent Statement
Data Availability Statement
Acknowledgments
Conflicts of Interest
References
- Casey, B.; Jones, R.M.; Levita, L.; Libby, V.; Pattwell, S.S.; Ruberry, E.J.; Soliman, F.; Somerville, L.H. The storm and stress of adolescence: Insights from human imaging and mouse genetics. Dev. Psychobiol. 2010, 52, 225–235. [Google Scholar] [CrossRef] [PubMed]
- Ellis, R.E.R.; Seal, M.; Simmons, J.G.; Whittle, S.; Schwartz, O.S.; Byrne, M.; Allen, N.B. Longitudinal Trajectories of Depression Symptoms in Adolescence: Psychosocial Risk Factors and Outcomes. Child Psychiatry Hum. Dev. 2017, 48, 554–571. [Google Scholar] [CrossRef]
- Polanczyk, G.V.; Salum, G.A.; Sugaya, L.S.; Caye, A.; Rohde, L.A. Annual Research Review: A meta-analysis of the worldwide prevalence of mental disorders in children and adolescents. J. Child Psychol. Psychiatry 2015, 56, 345–365. [Google Scholar] [CrossRef]
- Rao, W.-W.; Xu, D.-D.; Cao, X.-L.; Wen, S.-Y.; Che, W.-I.; Ng, C.H.; Ungvari, G.S.; He, F.; Xiang, Y.-T. Prevalence of depressive symptoms in children and adolescents in China: A meta-analysis of observational studies. Psychiatry Res. 2019, 272, 790–796. [Google Scholar] [CrossRef] [PubMed]
- Malhi, G.S.; Mann, J.J. Depression. Lancet 2018, 392, 2299–2312. [Google Scholar] [CrossRef]
- Thapar, A.; Collishaw, S.; Pine, D.S.; Thapar, A.K. Depression in adolescence. Lancet 2012, 379, 1056–1067. [Google Scholar] [CrossRef]
- Marinelli, M.; Carsin, A.E.; Turner, M.C.; Fernández-Somoano, A.; Rodriguez-Dehli, A.C.; Basterrechea, M.; Santa-Marina, L.; Iñiguez, C.; Lopez-Espinosa, M.J.; Sunyer, J.; et al. Maternal sleep duration and infant birthweight: A population-based cohort study. Int. J. Gynaecol. Obstet. 2021. [Google Scholar] [CrossRef]
- Paruthi, S.; Brooks, L.J.; D’Ambrosio, C.; Hall, W.A.; Kotagal, S.; Lloyd, R.M.; Malow, B.A.; Maski, K.; Nichols, C.; Quan, S.F.; et al. Recommended Amount of Sleep for Pediatric Populations: A Consensus Statement of the American Academy of Sleep Medicine. J. Clin. Sleep Med. 2016, 12, 785–786. [Google Scholar] [CrossRef]
- Stheneur, C.; Sznajder, M.; Spiry, C.; Marin, M.M.; Ghout, I.; Samb, P.; Benoist, G. Sleep duration, quality of life and depression in adolescents: A school-based survey. Minerva Pediatr. 2019, 71, 125–134. [Google Scholar] [CrossRef]
- Seacat, J.; Dougal, S.; Roy, D. A daily diary assessment of female weight stigmatization. J. Health Psychol. 2016, 21, 228–240. [Google Scholar] [CrossRef]
- Liu, B.-P.; Wang, X.-T.; Liu, Z.-Z.; Wang, Z.-Y.; An, D.; Wei, Y.-X.; Jia, C.-X.; Liu, X. Depressive symptoms are associated with short and long sleep duration: A longitudinal study of Chinese adolescents. J. Affect. Disord. 2020, 263, 267–273. [Google Scholar] [CrossRef]
- Guo, L.; Wang, T.; Wang, W.; Fan, B.; Xie, B.; Zhang, H.; Liao, Y.; Lu, C. Association between habitual weekday sleep duration and depressive symptoms among Chinese adolescents:The role of mode of birth delivery. J. Affect. Disord. 2020, 265, 583–589. [Google Scholar] [CrossRef]
- McKnight-Eily, L.R.; Eaton, D.K.; Lowry, R.; Croft, J.B.; Presley-Cantrell, L.; Perry, G.S. Relationships between hours of sleep and health-risk behaviors in US adolescent students. Prev. Med. 2011, 53, 271–273. [Google Scholar] [CrossRef] [PubMed]
- Tarokh, L.; Saletin, J.M.; Carskadon, M.A. Sleep in adolescence: Physiology, cognition and mental health. Neurosci. Biobehav. Rev. 2016, 70, 182–188. [Google Scholar] [CrossRef]
- Chen, T.; Wu, Z.; Shen, Z.; Zhang, J.; Shen, X.; Li, S. Sleep duration in Chinese adolescents: Biological, environmental, and behavioral predictors. Sleep Med. 2014, 15, 1345–1353. [Google Scholar] [CrossRef] [PubMed]
- Yang, Y.-T.; A Kaplan, K.; Zeitzer, J.M. A comparison of sleep, depressive symptoms, and parental perceptions between U.S. and Taiwan adolescents with self-reported sleep problems. Sleep Adv. 2020, 1, zpaa004. [Google Scholar] [CrossRef] [PubMed]
- Owens, J.A.; Weiss, M.R. Insufficient sleep in adolescents: Causes and consequences. Minerva Pediatr. 2017, 69, 326–336. [Google Scholar] [PubMed]
- Vandendriessche, A.; Ghekiere, A.; Van Cauwenberg, J.; De Clercq, B.; Dhondt, K.; DeSmet, A.; Tynjälä, J.; Verloigne, M.; Deforche, B. Does Sleep Mediate the Association between School Pressure, Physical Activity, Screen Time, and Psychological Symptoms in Early Adolescents? A 12-Country Study. Int. J. Environ. Res. Public Health 2019, 16, 1072. [Google Scholar] [CrossRef]
- Yeo, S.C.; Tan, J.; Lo, J.C.; Chee, M.W.; Gooley, J.J. Associations of time spent on homework or studying with nocturnal sleep behavior and depression symptoms in adolescents from Singapore. Sleep Health 2020, 6, 758–766. [Google Scholar] [CrossRef]
- Xie, Y.; Hu, J. An Introduction to the China Family Panel Studies (CFPS). Chin. Sociol. Rev. 2014, 47, 3–29. [Google Scholar]
- Hsieh, C.-R.; Qin, X. Depression hurts, depression costs: The medical spending attributable to depression and depressive symptoms in China. Health Econ. 2017, 27, 525–544. [Google Scholar] [CrossRef]
- Chin, W.Y.; Choi, E.P.H.; Chan, K.T.Y.; Wong, C.K.H. The Psychometric Properties of the Center for Epidemiologic Studies Depression Scale in Chinese Primary Care Patients: Factor Structure, Construct Validity, Reliability, Sensitivity and Responsiveness. PLoS ONE 2015, 10, e0135131. [Google Scholar] [CrossRef]
- 20201231140908830782.pdf. Available online: http://www.isss.pku.edu.cn/cfps/docs/20210510161320010710.pdf?CSRFT=B6KZ-X0KJ-T1HH-U50Q-WWSX-UX4X-C0BM-U31R (accessed on 5 June 2021).
- Briggs, R.; Carey, D.; O’Halloran, A.M.; Kenny, R.A.; Kennelly, S. Validation of the 8-item Centre for Epidemiological Studies Depression Scale in a cohort of community-dwelling older people: Data from The Irish Longitudinal Study on Ageing (TILDA). Eur. Geriatr. Med. 2018, 9, 121–126. [Google Scholar] [CrossRef]
- Chi, X.; Liu, X.; Huang, Q.; Huang, L.; Zhang, P.; Chen, X. Depressive Symptoms among Junior High School Students in Southern China: Prevalence, Changes, and Psychosocial Correlates. J. Affect. Disord. 2020, 274, 1191–1200. [Google Scholar] [CrossRef] [PubMed]
- Yang, W.; Xiong, G.; Garrido, L.E.; Zhang, J.X.; Wang, M.-C.; Wang, C. Factor structure and criterion validity across the full scale and ten short forms of the CES-D among Chinese adolescents. Psychol. Assess. 2018, 30, 1186–1198. [Google Scholar] [CrossRef]
- Wang, W.; Du, X.; Guo, Y.; Li, W.; Zhang, S.; Zhang, W.; McIntyre, R.S.; Tamura, J.K.; Guo, L.; Lu, C. Associations Among Screen Time, Sleep Duration and Depressive Symptoms Among Chinese Adolescents. J. Affect. Disord. 2021, 284, 69–74. [Google Scholar] [CrossRef] [PubMed]
- Wolfson, A.R.; Carskadon, M.A.; Acebo, C.; Seifer, R.; Fallone, G.; Labyak, S.E.; Martin, J.L. Evidence for the Validity of a Sleep Habits Survey for Adolescents. Sleep 2003, 26, 213–216. [Google Scholar] [CrossRef] [PubMed]
- Gao, Y.; Hu, D.; Peng, E.; Abbey, C.; Ma, Y.; Wu, C.-I.; Chang, C.-Y.; Hung, W.-T.; Rozelle, S. Depressive Symptoms and the Link with Academic Performance among Rural Taiwanese Children. Int. J. Environ. Res. Public Health 2020, 17, 2778. [Google Scholar] [CrossRef]
- Cao, R.; Gao, T.; Ren, H.; Hu, Y.; Qin, Z.; Liang, L.; Li, C.; Mei, S. Unique and cumulative effects of lifestyle-related behaviors on depressive symptoms among Chinese adolescents. Int. J. Soc. Psychiatry 2021, 2021, 20764021996739. [Google Scholar] [CrossRef]
- Wang, Z.; Dang, J.; Zhang, X.; Moore, J.B.; Li, R. Assessing the relationship between weight stigma, stress, depression, and sleep in Chinese adolescents. Qual. Life Res. 2021, 30, 229–238. [Google Scholar] [CrossRef]
- Guo, L.; Deng, J.; He, Y.; Deng, X.; Huang, J.; Huang, G.; Gao, X.; Lu, C. Prevalence and correlates of sleep disturbance and depressive symptoms among Chinese adolescents: A cross-sectional survey study. BMJ Open 2014, 4, e005517. [Google Scholar] [CrossRef] [PubMed]
- Schäfer, A.A.; Domingues, M.R.; Dahly, D.L.; Meller, F.O.; Gonçalves, H.; Wehrmeister, F.C.; Assunção, M.C. Correlates of self-reported weekday sleep duration in adolescents: The 18-year follow-up of the 1993 Pelotas (Brazil) Birth Cohort Study. Sleep Med. 2016, 23, 81–88. [Google Scholar] [CrossRef]
- Dong, L.; Martinez, A.J.; Buysse, D.J.; Harvey, A.G. A composite measure of sleep health predicts concurrent mental and physical health outcomes in adolescents prone to eveningness. Sleep Health 2019, 5, 166–174. [Google Scholar] [CrossRef]
- Bauducco, S.; Flink, I.; Jansson-Fröjmark, M.; Linton, S. Sleep duration and patterns in adolescents: Correlates and the role of daily stressors. Sleep Health 2016, 2, 211–218. [Google Scholar] [CrossRef] [PubMed]
- Fernandez-Mendoza, J.; Calhoun, S.L.; Vgontzas, A.N.; Li, Y.; Gaines, J.; Liao, D.; Bixler, E.O. Insomnia Phenotypes Based on Objective Sleep Duration in Adolescents: Depression Risk and Differential Behavioral Profiles. Brain Sci. 2016, 6, 59. [Google Scholar] [CrossRef] [PubMed]
- Johnson, D.A.; Meltzer, L.J.; Zhang, T.; Lu, M.; Cassidy-Bushrow, A.E.; Stokes-Buzzelli, S.; Duffy, E.; McKinnon, B.; Mahajan, P.; Redline, S.; et al. The influence of psychosocial stressors and socioeconomic status on sleep among caregivers of teenagers with asthma, the Puff City study. Sleep Health 2018, 4, 141–146. [Google Scholar] [CrossRef] [PubMed]
- Berger, A.T.; Wahlstrom, K.L.; Widome, R. Relationships between sleep duration and adolescent depression: A conceptual replication. Sleep Health 2019, 5, 175–179. [Google Scholar] [CrossRef] [PubMed]
- Bei, D.B.; Manber, R.; Allen, N.B.; Trinder, J.; Wiley, J.F. Too Long, Too Short, or Too Variable? Sleep Intraindividual Variability and Its Associations With Perceived Sleep Quality and Mood in Adolescents During Naturalistically Unconstrained Sleep. Sleep 2016, 40, 40. [Google Scholar] [CrossRef]
- Lee, C.H.; Sibley, C.G. Sleep duration and psychological well-being among New Zealanders. Sleep Health 2019, 5, 606–614. [Google Scholar] [CrossRef] [PubMed]
- Guo, L.; Xu, Y.; Deng, J.; Huang, J.; Huang, G.; Gao, X.; Li, P.; Wu, H.; Pan, S.; Zhang, W.-H.; et al. Association between sleep duration, suicidal ideation, and suicidal attempts among Chinese adolescents: The moderating role of depressive symptoms. J. Affect. Disord. 2017, 208, 355–362. [Google Scholar] [CrossRef]
- Liu, X.; Chen, H.; Bo, Q.-G.; Fan, F.; Jia, C.-X. Poor sleep quality and nightmares are associated with non-suicidal self-injury in adolescents. Eur. Child Adolesc. Psychiatry 2016, 26, 271–279. [Google Scholar] [CrossRef] [PubMed]
- Togo, F.; Yoshizaki, T.; Komatsu, T. Association between depressive symptoms and morningness-eveningness, sleep duration and rotating shift work in Japanese nurses. Chrono Int. 2017, 34, 349–359. [Google Scholar] [CrossRef] [PubMed]
- Yu, Y.; Lingli, R.; Pu, L.; Wang, S.; Wu, J.; Ruan, L.; Jiang, S.; Wang, Z.; Jiang, W. Sleep was associated with depression and anxiety status during pregnancy: A prospective longitudinal study. Arch. Women’s Ment. Health 2017, 20, 695–701. [Google Scholar] [CrossRef] [PubMed]
- Dickinson, D.L.; Wolkow, A.P.; Rajaratnam, S.M.W.; Drummond, S.P.A. Personal sleep debt and daytime sleepiness mediate the relationship between sleep and mental health outcomes in young adults. Depress. Anxiety 2018, 35, 775–783. [Google Scholar] [CrossRef]
- Kim, H.-M.; Lee, S.W. Beneficial Effects of Appropriate Sleep Duration on Depressive Symptoms and Perceived Stress Severity in a Healthy Population in Korea. Korean J. Fam. Med. 2018, 39, 57–61. [Google Scholar] [CrossRef]
- Sun, X.; Zheng, B.; Lv, J.; Guo, Y.; Bian, Z.; Yang, L.; Chen, Y.; Fu, Z.; Guo, H.; Liang, P.; et al. Sleep behavior and depression: Findings from the China Kadoorie Biobank of 0.5 million Chinese adults. J. Affect. Disord. 2018, 229, 120–124. [Google Scholar] [CrossRef] [PubMed]
- Sun, Y.; Shi, L.; Bao, Y.; Sun, Y.; Shi, J.; Lu, L. The bidirectional relationship between sleep duration and depression in community-dwelling middle-aged and elderly individuals: Evidence from a longitudinal study. Sleep Med. 2018, 52, 221–229. [Google Scholar] [CrossRef] [PubMed]
- Koyama, F.; Yoda, T.; Hirao, T. Insomnia and depression: Japanese hospital workers questionnaire survey. Open Med. 2017, 12, 391–398. [Google Scholar] [CrossRef]
- Xu, Y.; Qi, J.; Yang, Y.; Wen, X. The contribution of lifestyle factors to depressive symptoms: A cross-sectional study in Chinese college students. Psychiatry Res. 2016, 245, 243–249. [Google Scholar] [CrossRef]
- Seo, J.H.; Kim, J.H.; Yang, K.I.; Hong, S.B. Late use of electronic media and its association with sleep, depression, and suicidality among Korean adolescents. Sleep Med. 2017, 29, 76–80. [Google Scholar] [CrossRef]
- Tamura, H.; Nishida, T.; Tsuji, A.; Sakakibara, H. Association between Excessive Use of Mobile Phone and Insomnia and Depression among Japanese Adolescents. Int. J. Environ. Res. Public Health 2017, 14, 701. [Google Scholar] [CrossRef] [PubMed]
- Hossain, S.; Anjum, A.; Uddin, M.E.; Rahman, M.A.; Hossain, M.F. Impacts of socio-cultural environment and lifestyle factors on the psychological health of university students in Bangladesh: A longitudinal study. J. Affect. Disord. 2019, 256, 393–403. [Google Scholar] [CrossRef]
- Luo, C.; Zhang, J.; Chen, W.; Lu, W.; Pan, J. Course, risk factors, and mental health outcomes of excessive daytime sleepiness in rural Chinese adolescents: A one-year prospective study. J. Affect. Disord. 2018, 231, 15–20. [Google Scholar] [CrossRef] [PubMed]
- Hehr, A.; Marusak, H.A.; Huntley, E.D.; Rabinak, C.A. Effects of Duration and Midpoint of Sleep on Corticolimbic Circuitry in Youth. Chronic Stress 2019, 3, 3. [Google Scholar] [CrossRef] [PubMed]
- Singh, R.; Suri, J.C.; Sharma, R.; Suri, T.; Adhikari, T. Sleep Pattern of Adolescents in a School in Delhi, India: Impact on their Mood and Academic Performance. Indian J. Pediatr. 2018, 85, 841–848. [Google Scholar] [CrossRef] [PubMed]


| Variable | n | CES-D Scores & | p-Value # | Depressive Symptoms Yes (n = 242)% | No (n = 3482)% | p-Value # |
|---|---|---|---|---|---|---|
| Age(years) & | 14.9(2.6) | - | - | 15.4(2.6) | 14.9(2.6) | 0.007 * |
| Gender | ||||||
| Girls | 1789 | 4.4(3.2) | 0.005 * | 137(7.7) | 1652(92.3) | 0.006 * |
| Boys | 1935 | 4.1(3.0) | 105(5.4) | 1830(94.6) | ||
| Household socioeconomic status | ||||||
| Low | 1287 | 4.3(3.2) | 0.614 | 87(6.8) | 1200(93.2) | 0.816 |
| Medium | 2029 | 4.3(3.1) | 131(6.5) | 1898(93.5) | ||
| High | 408 | 4.2(3.0) | 24(5.9) | 384(94.1) | ||
| Exercise duration/day, min | ||||||
| >30 | 1915 | 4.3(3.1) | 0.091 | 113(5.9) | 1802(94.1) | 0.041 * |
| 30–60 | 1147 | 4.3(3.3) | 92(8.0) | 1055(92.0) | ||
| >60 | 662 | 4.0(2.9) | 37(5.6) | 625(94.4) | ||
| Internet use time (forentertainment)/day, h & | 1.7(2.0) | - | - | 2.2(2.3) | 1.7(2.0) | <0.001 ** |
| Sleep duration/night, h | ||||||
| <6 | 107 | 5.5(3.7) | <0.001 ** | 16(15.0) | 91(85.0) | 0.001 ** |
| 6–8 | 1577 | 4.5(3.1) | 105(6.7) | 1472(93.3) | ||
| >8 | 2040 | 4.1(3.1) | 121(5.9) | 1919(94.1) | ||
| Midday napping | ||||||
| Yes | 1596 | 4.4(3.1) | 0.131 | 101(6.3) | 1495(93.7) | 0.715 |
| No | 2128 | 4.2(3.2) | 141(6.6) | 1987(93.4) | ||
| Smoking | ||||||
| Yes | 175 | 5.5(3.2) | <0.001 ** | 22(12.6) | 153(87.4) | 0.001 ** |
| No | 3549 | 4.2(3.1) | 220(6.2) | 3329(93.8) | ||
| Drinking | ||||||
| Yes | 88 | 6.3(3.2) | <0.001 ** | 14(15.9) | 74(84.1) | <0.001 ** |
| No | 3383 | 4.2(3.1) | 228(6.3) | 3408(93.7) | ||
| Class rank | ||||||
| 0–10% | 946 | 3.9(2.9) | <0.001 ** | 40(4.2) | 905(95.8) | 0.008 * |
| 11–25% | 1001 | 4.2(3.1) | 65(6.5) | 936(93.5) | ||
| 25–50% | 1119 | 4.4(3.1) | 80(7.1) | 1039(92.9) | ||
| 51–75% | 426 | 4.5(3.5) | 37(8.7) | 389(91.3) | ||
| 76–100% | 232 | 5.1(3.1) | 20(8.6) | 212(91.4) | ||
| Academic pressure | ||||||
| minimum | 394 | 3.4(3.0) | <0.001 ** | 13(3.3) | 381(96.3) | <0.001 ** |
| low | 678 | 3.8(3.1) | 40(5.9) | 638(94.1) | ||
| moderate | 1622 | 4.2(3.0) | 93(5.7) | 1529(94.3) | ||
| high | 786 | 4.8(3.1) | 64(8.1) | 722(91.1) | ||
| maximum | 244 | 5.4(3.6) | 32(13.1) | 212(86.9) | ||
| Popularity relation | ||||||
| poor | 143 | 5.8(3.8) | <0.001 ** | 27(18.9) | 116(81.1) | <0.001 ** |
| average | 1844 | 4.6(3.1) | 126(6.8) | 1718(93.2) | ||
| good | 1737 | 3.8(3.0) | 89(5.1) | 1648(94.9) | ||
| BMI z-score | ||||||
| underweight | 428 | 4.2(2.8) | 0.302 | 25(5.8) | 403(94.2) | 0.848 |
| Normal weight | 2733 | 4.3(3.1) | 181(6.6) | 2552(93.4) | ||
| overweight | 417 | 4.0(3.1) | 25(6.0) | 392(94.0) | ||
| obesity | 146 | 4.3(3.4) | 11(7.5) | 135(92.5) |
| Variable | Depressive Symptoms Model A OR (95% CI) | Model B aOR (95% CI) | Model C aOR (95% CI) | Model D aOR (95% CI) |
|---|---|---|---|---|
| Sleep duration (h/night) | ||||
| <6 | 2.35(1.32–4.17) * | 2.39(1.33–4.32) * | 2.53(1.41–4.58) * | - |
| 6–8 | 1.00(reference) | 1.00(reference) | 1.00(reference) | - |
| >8 | 0.91(0.69–1.19) | 0.88(0.67–1.17) | 0.91(0.69–1.19) | - |
| Academic pressure | ||||
| minimum | 0.56(0.31–1.02) | 0.59(0.32–1.07) | - | 0.60(0.33–1.09) |
| low | 1.04(0.71–1.53) | 1.09(0.74–1.60) | - | 1.13(0.77–1.67) |
| moderate | 1.00(reference) | 1.00(reference) | - | 1.00(reference) |
| high | 1.43(1.02–1.99) * | 1.43(1.02–2.00) * | - | 1.44(1.03–2.02) * |
| maximum | 2.43(1.58–3.73) ** | 2.54(1.64–3.93) ** | - | 2.45(1.58–3.81) ** |
| Interaction item (Sleep duration ×Academic pressure) # | ||||
| multiplicative interaction (p) | 0.001 ** | 0.001 ** | - | - |
| Variable | Academic Pressure Minimum aOR e (95% CI) | Low aOR e (95% CI) | Moderate aOR e (95% CI) | High aOR e (95% CI) | Maximum aOR e (95% CI) |
|---|---|---|---|---|---|
| Sleep duration (h/night) | |||||
| <6 | - | 0.74(0.07–7.3) | 3.52(1.35–9.24) * | 3.43(1.33–8.82) * | 0.73(0.08–6.67) |
| 6–8 | 1.00(reference) | 1.00(reference) | 1.00(reference) | 1.00(reference) | 1.00(reference) |
| >8 | 2.81(0.60–13.18) | 0.76(0.38–1.51) | 0.83(0.53–1.28) | 0.72(0.41–1.26) | 1.32(0.57–3.06) |
| χ2 | df | χ2/df | RMSER | SRMR | NNFI | GFI | IFI | CFI | NFI | NNFI | p |
|---|---|---|---|---|---|---|---|---|---|---|---|
| 13.810 | 8.000 | 1.726 | 0.014 | 0.007 | 0.967 | 0.994 | 0.994 | 0.994 | 0.986 | 0.957 | 0.087 |
| Model | Path | Standardized Estimate | Estimate | S.E. | C.R. | Bias-Corrected Percentile | p |
|---|---|---|---|---|---|---|---|
| Lower Upper | |||||||
| Model 1 a | |||||||
| AP→DS(c) | 0.197 | 0.085 | 0.008 | 10.485 | 0.158 0.233 | <0.001 ** | |
| Model 2 b | |||||||
| AP→SD(a) | −0.084 | −0.045 | 0.009 | −5.159 | −0.116 −0.051 | <0.001 ** | |
| SD→DS(b) | −0.066 | −0.053 | 0.015 | −3.557 | −0.103 −0.028 | <0.001 ** | |
| Model 3 c | |||||||
| AP→DS(c’) | 0.191 | 0.082 | 0.008 | 10.187 | 0.152 0.227 | <0.001 ** |
Publisher’s Note: MDPI stays neutral with regard to jurisdictional claims in published maps and institutional affiliations. |
© 2021 by the authors. Licensee MDPI, Basel, Switzerland. This article is an open access article distributed under the terms and conditions of the Creative Commons Attribution (CC BY) license (https://creativecommons.org/licenses/by/4.0/).
Share and Cite
Zhou, T.; Cheng, G.; Wu, X.; Li, R.; Li, C.; Tian, G.; He, S.; Yan, Y. The Associations between Sleep Duration, Academic Pressure, and Depressive Symptoms among Chinese Adolescents: Results from China Family Panel Studies. Int. J. Environ. Res. Public Health 2021, 18, 6134. https://doi.org/10.3390/ijerph18116134
Zhou T, Cheng G, Wu X, Li R, Li C, Tian G, He S, Yan Y. The Associations between Sleep Duration, Academic Pressure, and Depressive Symptoms among Chinese Adolescents: Results from China Family Panel Studies. International Journal of Environmental Research and Public Health. 2021; 18(11):6134. https://doi.org/10.3390/ijerph18116134
Chicago/Turabian StyleZhou, Tong, Gang Cheng, Xihong Wu, Rui Li, Chao Li, Gang Tian, Simin He, and Yan Yan. 2021. "The Associations between Sleep Duration, Academic Pressure, and Depressive Symptoms among Chinese Adolescents: Results from China Family Panel Studies" International Journal of Environmental Research and Public Health 18, no. 11: 6134. https://doi.org/10.3390/ijerph18116134
APA StyleZhou, T., Cheng, G., Wu, X., Li, R., Li, C., Tian, G., He, S., & Yan, Y. (2021). The Associations between Sleep Duration, Academic Pressure, and Depressive Symptoms among Chinese Adolescents: Results from China Family Panel Studies. International Journal of Environmental Research and Public Health, 18(11), 6134. https://doi.org/10.3390/ijerph18116134

