The Role of Finding Out in Type 2 Diabetes Management among West-African Immigrants Living in the UK
Abstract
1. Introduction
2. Materials and Methods
2.1. Participants
2.2. Data Collection
Interview
2.3. Data Analysis
3. Results
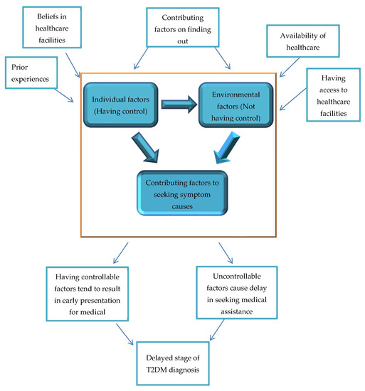
3.1. Noticing Symptoms
“I found out, … the way it started I was feeling weak, dizzy and dry mouth, dry lip when I shouldn’t. I was filling my mouth with everything I could but it was not helping”(Bamba, 65 years, female diagnosed in the UK)
“I noticed a symptom of diabetes which is the frequency of urination and on a consultation of my doctors, I asked that I was having to drink a lot and a lot urinate frequently and they agreed to start the process of diagnosis of diabetes”(Bobaro, 57 years, male diagnosed in the UK)
“But you know our culture, it was thought to be something else my sexual life was affected, tried with my wife; it was the same thing so I concluded that there was something wrong, it began to sink in that I had diabetes. Because of that side effect it sank in that I had diabetes, I tried all African herbs that I could think of you know”(Konge, 45 years, male diagnosed in West Africa)
3.2. Delayed Diagnosis
“So my mum had diabetes, I used to have palpitations, but I didn’t know what they were each time I get angry or upset, it’s palpitations. So I think it also worked with my blood sugar, yes but I didn’t know I had blood sugar, I didn’t know”Kenfa 52 years, male diagnosed in West Africa
“That is something that we never took as it would affect us because …. Ignorance is the biggest killer”(Dorima 37 years, male diagnosed in West Africa)
“There is the issue of misdiagnosis or unknown condition in Africa, making it difficult to properly treat. Lack of knowledge about diabetes also contributes to the issue. I would say there is better management of diabetes in the UK than Africa”(Mubisa 69 years, female diagnosed in West Africa)
“I noticed my symptom as went to the hospital, they found nothing and sent me back home in 1987, it was when I came to the UK in 1999 that I was diagnosed as having diabetes”(Junde 82 years, male diagnosed in the UK)
“Well, I was in my country (Nigeria) when I was diagnosed with diabetes. I was feeling very tired and thirsty initially I thought it was the stress that I was going through so I did not do much about it. It later became apparent that something was not right with my health. This was when my wife insisted I go to the hospital. I went to a private hospital because it is easier and faster to see the doctor there. It was there that I was asked to run some test and was then diagnosed with diabetes”(Orisa 52 years, male diagnosed in West Africa)
“One thing about me … I am very concerned about my health, so I go on to check a lot … do you understand? So, I just go there to do the general test, my blood and all general. So, I was like okay do this for me … as my mum got it so let me know if am close or so. So after doing that for like … after some time they sent me a letter, that I have to go and do a further test or something like that and then that I had to go to a group and start going for lectures so I can prevent”(Dee 34 years, male diagnosed in the UK)
3.3. Affordability of Healthcare Services
“I felt I might need to see a doctor for these symptoms but I had to get some money to register at the private hospital. So am not sure exactly how long but it took a while to go anyway, with my wife’s insisting I go when she got worried about my symptoms. Going to the general hospital is not a pleasant experience was why I waited to go to private”(Kenfa 52 years, male diagnosed in West Africa)
“Well … we don’t really have the opportunity to check our sugar level on routine checks … it cost money to do that so we only check when we notice concerns”(Kelora 57 years, male diagnosed in West Africa)
3.4. Beliefs about Health
“But you know our culture, it was thought to be something else, someone has bewitched me so I concluded that something was wrong”(Orisa 52 years, male diagnosed in West Africa)
“For me, I have faith in God, how our health turns out does not depend on our actions, God has destined what will happen irrespective. This has been my focus to make sure I live life the best way God want me to”(Kinjile 72 years, male diagnosed in West Africa)
“I believe I need to seek medical attention when I noticed the symptoms for my condition, however, I wanted to try other readily available self-medication. Medical service back home is not the easiest especially in government hospitals, so I tried to help myself on my own first”(Vero 55 years, female diagnosed in West Africa)
3.5. Feelings at Diagnosis
“Well … being diagnosed with diabetes was one of the worst news I have received ever … it was disappointing and really worrisome. I was so shocked especially because of the limited knowledge we have in Africa concerning the disease”(Kelora 57 years, male diagnosed in West Africa)
“It was just not something I suspected even when I was not feeling well, diabetes was beyond strange for me until I was diagnosed …. I was scared for my future, what will happen to me”.(Wilo 63 years, female diagnosed in West Africa)
“However, the sudden shock passed and I started to think of how I can logically live with the disease and still be as normal as possible. Anyway, it has been by God’s grace so far since then we have been able to give thanks to God on the journey”(Willo 63 years, female diagnosed in West Africa)
3.6. Experienced Emotions
“I have always been health conscious, … the very first time they said I am diabetic …. In any situation, you panic, in my panic, I was going around looking for diabetic meals and I actually picked a few things that said it’s a diabetic meal. I prepared it and it was horrible, I couldn’t take it”(Yaranto 67 years, female diagnosed in West Africa)
“You know I have arthritis and so I cannot walk properly, having diabetes scared me so much. I just feel my issues have double now”(Orisa 52 years, male diagnosed in West Africa)
“I have to tell you, I have heart issues that am already managing, to then be diagnosed with diabetes just makes me feel my heart will be overwhelmed with these issues, it will not be able to manage as long as it should”(Bobaro 57 years, male diagnosed in the UK)
3.7. Influence of Diagnosis on Management
“They said yes I have got diabetes Type 2 and on that same day they put me on metformin. And I have been on metformin ever since from that day on”(Yaranto 67 years, female diagnosed in West Africa)
“I was diagnosed by chance as I was made to do a general test before retirement, I only noticed I had grown lean but nothing alarming before then. I was immediately placed on medications because of the late stage of my condition”(Yerityaya 77 years, male diagnosed in West Africa)
“I was able to manage without … taking any tablet (Metformin) for 10yrs … I started taking the tablet in 2015 less than 4 yrs. ago so and ummm …. it has been relatively good control of diabetes”(Bobaro 64 years, male diagnosed in the UK)
4. Discussion
5. Conclusions
Author Contributions
Funding
Institutional Review Board Statement
Informed Consent Statement
Data Availability Statement
Conflicts of Interest
Appendix A. Participants’ Demographic Information
| Participant (Fictitious Name) | Age | Gender | Years of Diagnosis | Place of Diagnosis | Years of Migration | Employed |
| Bobaro | 57 | M | 14 | UK | 22 | No |
| Ken | 58 | M | 19 | West Africa | 17 | Yes |
| Orisa | 52 | M | 13 | West Africa | 10 | No |
| Bamba | 65 | F | 15 | UK | 40 | No |
| Junde | 82 | M | 21 | UK | 34 | No |
| Lolily | 63 | F | 14 | UK | 46 | No |
| Konge | 45 | M | 15 | West Africa | 10 | Yes |
| Dee | 34 | M | 02 | UK | 05 | Yes |
| Bolu | 49 | F | 11 | West Africa | 10 | Yes |
| Wemi | 56 | F | 05 | UK | 07 | Yes |
| Mam | 64 | F | 07 | UK | 20 | No |
| Yeriyaya | 77 | M | 16 | West Africa | 12 | No |
| Kinjile | 72 | M | 18 | West Africa | 15 | No |
| Gambo | 48 | M | 12 | West Africa | 07 | Yes |
| Kantita | 40 | F | 04 | UK | 08 | Yes |
| Bolula | 48 | F | 12 | West Africa | 10 | Yes |
| Yaranto | 67 | F | 20 | West Africa | 10 | No |
| Mange | 57 | M | 10 | UK | 12 | Yes |
| Kilanla | 65 | F | 09 | West Africa | 08 | Yes |
| Vero | 55 | F | 10 | West Africa | 06 | Yes |
| Nimbabo | 49 | M | 10 | UK | 15 | Yes |
| Zurisa | 69 | M | 22 | UK | 25 | No |
| Balabi | 78 | M | 25 | West Africa | 19 | No |
| Josera | 48 | M | 07 | West Africa | 05 | Yes |
| Sisato | 39 | M | 05 | West Africa | 04 | Yes |
| Sambila | 75 | M | 14 | UK | 16 | No |
| Hena | 50 | F | 06 | UK | 10 | Yes |
| Wilo | 63 | F | 12 | West Africa | 11 | Yes |
| Kenfa | 52 | M | 11 | West Africa | 10 | Yes |
| Dorima | 37 | M | 04 | West Africa | 02 | Yes |
| Malisaya | 44 | M | 08 | West Africa | 04 | Yes |
| Mubisa | 69 | F | 12 | West Africa | 07 | Yes |
| Kelora | 57 | M | 06 | West Africa | 02 | Yes |
| Egbede | 64 | M | 11 | West Africa | 07 | No |
References
- King, P.; Peacock, I.; Donnelly, R. The UK Prospective Diabetes Study (UKPDS): Clinical and therapeutic implications for type 2 diabetes. Br. J. Clin. Pharmacol. 1999, 48, 643–648. [Google Scholar] [CrossRef]
- Public Health England. Diabetes. 2019. Available online: https://fingertips.phe.org.uk/profile-group/cardiovascular-disease-diabetes-kidney-disease/profile/diabetes-ft/data#page/13/gid/1938133138/pat/46/par/E39000018/ati/153/are/E38000004 (accessed on 29 April 2021).
- Hex, N.; Bartlett, C.; Wright, D.; Taylor, M.; Varley, D. Estimating the current and future costs of Type 1 and Type 2 diabetes in the UK, including direct health costs and indirect societal and productivity costs. Diabet. Med. 2012, 29, 855–862. [Google Scholar] [CrossRef] [PubMed]
- Meetoo, D. Diabetes: Complications and the economic burden. Br. J. Health Manag. 2014, 20, 60–67. [Google Scholar] [CrossRef]
- Malik, M.O.; Govan, L.; Petrie, J.R.; Ghouri, N.; Leese, G.; Fischbacher, C.; Colhoun, H.; Philip, S.; Wild, S.; McCrimmon, R.; et al. Ethnicity and risk of cardiovascular disease (CVD): 4.8 year follow-up of patients with type 2 diabetes living in Scotland. Diabetologia 2015, 58, 716–725. [Google Scholar] [CrossRef]
- Diabetes UK. Facts and Statistics. UK. 2016. Available online: https://www.diabetes.org.uk/Documents/Position%20statements/DiabetesUK_Facts_Stats_Oct16.pdf (accessed on 30 April 2021).
- Alloh, F.; Hemingway, A.; Turner-Wilson, A. Systematic review of diabetes management among black African immigrants, white and South Asian populations. J. Glob. Health Rep. 2019, 3, e2019020. [Google Scholar] [CrossRef]
- Porta, M.; Curletto, G.; Cipullo, D.; De La Longrais, R.R.; Trento, M.; Passera, P.; Taulaigo, A.V.; Di Miceli, S.; Cenci, A.; Dalmasso, P.; et al. Estimating the delay between onset and diagnosis of type 2 diabetes from the time course of retinopathy prevalence. Diabetes Care 2014, 37, 1668–1674. [Google Scholar] [CrossRef] [PubMed]
- Mathur, R.; Farmer, R.E.; Eastwood, S.V.; Chaturvedi, N.; Douglas, I.; Smeeth, L. Ethnic disparities in initiation and intensification of diabetes treatment in adults with type 2 diabetes in the UK, 1990–2017: A cohort study. PLoS Med. 2020, 17, e1003106. [Google Scholar] [CrossRef]
- Roche, M.M.; Wang, P.P. Factors associated with a diabetes diagnosis and late diabetes diagnosis for males and females. J. Clin. Transl. Endocrinol. 2014, 1, 77–84. [Google Scholar] [CrossRef]
- Choukem, S.; Fabreguettes, C.; Akwo, E.; Porcher, R.; Nguewa, J.; Bouche, C.; Kaze, F.; Kengne, A.; Vexiau, P.; Mbanya, J.; et al. Influence of migration on characteristics of type 2 diabetes in sub-Saharan Africans. Diabetes Metab. 2014, 40, 56–60. [Google Scholar] [CrossRef]
- Sarfo-Kantanka, O.; Sarfo, F.S.; Kyei, I.; Agyemang, C.; Mbanya, J.C. Incidence and determinants of diabetes-related lower limb amputations in Ghana, 2010–2015—A retrospective cohort study. BMC Endocr. Disord. 2019, 19. [Google Scholar] [CrossRef]
- Blazer, D.G.; Hernandez, L.M. (Eds.) Genes, Behavior, and the Social Environment: Moving Beyond the Nature/Nurture Debate; National Academies Press: Washington, DC, USA, 2006. [Google Scholar]
- Office of National Statistics. 2011 Census Analysis: Ethnicity and Religion of the Non-UK Born Population in England and Wales: 2011. 2015. Available online: https://www.ons.gov.uk/peoplepopulationandcommunity/culturalidentity/ethnicity/articles/2011censusanalysisethnicityandreligionofthenonukbornpopulationinenglandandwales/2015-06-18 (accessed on 5 May 2021).
- Pew Research Center. At Least a Million Sub-Saharan Africans Moved to Europe Since 2010. 2018. Available online: https://www.pewresearch.org/global/2018/03/22/at-least-a-million-sub-saharan-africans-moved-to-europe-since-2010/ (accessed on 26 May 2021).
- Ochieng, B.M. Black African migrants: The barriers with accessing and utilizing health promotion services in the UK. Eur. J. Public Health 2012, 23, 265–269. [Google Scholar] [CrossRef]
- Alloh, F.; Hemingway, A.; Turner-Wilson, A.; Wilson, T. Exploring the experiences of West African immigrants living with type 2 diabetes in the UK. Int. J. Environ. Res. Public Health 2019, 16, 3516. [Google Scholar] [CrossRef]
- Charmaz, K. Constructing Grounded Theory, 2nd ed.; Sage: Newcastle upon Tyne, UK, 2014. [Google Scholar]
- Charmaz, K. Constructing Grounded Theory: A Practical Guide through Qualitative Analysis; Sage: Newcastle upon Tyne, UK, 2006. [Google Scholar]
- Glaser, B. Remodelling Grounded Theory. Forum Qualitative Sozialforschung [Forum: Qualitative Social Research]. Qual. Mark. Media Opin. Res. 2004, 5. [Google Scholar] [CrossRef]
- Carter, N.; Bryant-Lukosius, D.; DiCenso, A.; Blythe, J.; Neville, A.J. The use of triangulation in qualitative research. Oncol. Nurs. Forum 2014, 41, 545–547. [Google Scholar] [CrossRef] [PubMed]
- Romano, C. L’ev’ Enement et le Monde [Event and World]; Presses Universitaires de France: Paris, France, 1998. [Google Scholar]
- Alzubaidi, H.; Mc Namara, K.; Browning, C.; Marriott, J.L. Barriers and enablers to healthcare access and use among Arabic-speaking and Caucasian English-speaking patients with type 2 Diabetes Mellitus: A qualitative comparative study. BMJ Open 2015, 5, e008687. [Google Scholar] [CrossRef] [PubMed]
- Fasanmade, O.A.; Dagogo-Jack, S. Diabetes care in Nigeria. Ann. Glob. Health 2016, 81, 821–829. [Google Scholar] [CrossRef]
- Derose, K.P.; Escarce, J.J.; Lurie, N. Immigrants and health care: Sources of vulnerability. Health Aff. 2007, 26, 1258–1268. [Google Scholar] [CrossRef] [PubMed]
- Bijlholt, M.; Meeks, K.A.C.; Beune, E.; Addo, J.; Smeeth, L.; Schulze, M.B.; Danquah, I.; Galbete, C.; de-Graft Aikins, A.; Klip-stein-Grobusch, K.; et al. Type 2 diabetes mellitus management among Ghanaian migrants resident in three European countries and their compatriots in rural and urban Ghana—The RODAM study. Diabetes Res. Clin. Pract. 2018, 136, 32–38. [Google Scholar] [CrossRef] [PubMed]
- Sinclair, A. Sub-Sahara Africa—The impact and challenge of type 2 diabetes mellitus requiring urgent and sustainable public health measures. EClinicalMedicine 2019, 16, 6–7. [Google Scholar] [CrossRef]
- Mbanya, J.-C.; Sobngwi, E. Diabetes in Africa. Diabetes microvascular and macrovascular disease in Africa. J. Cardiovasc. Risk 2003, 10, 97–102. [Google Scholar] [CrossRef] [PubMed]
- Alloh, F.T.; Regmi, P.R. Effect of economic and security challenges on the Nigerian health sector. Afr. Health Sci. 2017, 17, 591–592. [Google Scholar] [CrossRef] [PubMed]
- Alzubaidi, H.; Mc Narmara, K.; Kilmartin, G.M.; Kilmartin, J.F.; Marriott, J. The relationships between illness and treatment perceptions with adherence to diabetes self-care: A comparison between Arabic-speaking migrants and Caucasian English-speaking patients. Diabetes Res. Clin. Pract. 2015, 110, 208–217. [Google Scholar] [CrossRef] [PubMed]
- Bin Siddique, K.; Islam, S.M.S.; Banik, P.C.; Rawal, L.B. Diabetes knowledge and utilization of healthcare services among patients with type 2 diabetes mellitus in Dhaka, Bangladesh. BMC Health Serv. Res. 2017, 17, 1–9. [Google Scholar] [CrossRef]
- Azevedo, M.; Alla, S. Diabetes in Sub-Saharan Africa: Kenya, Mali, Mozambique, Nigeria, South Africa and Zambia. Int. J. Diabetes Dev. Ctries 2008, 28, 101–108. [Google Scholar] [CrossRef] [PubMed]
- Kengne, A.P.; Mchiza, Z.J.; Amoah, A.G.; Mbanya, J.-C. Cardiovascular diseases and diabetes as economic and developmental challenges in Africa. Prog. Cardiovasc. Dis. 2013, 56, 302–313. [Google Scholar] [CrossRef]
- Alloh, F.; Regmi., P.; Onche, I.; Van Teijlingen, E.; Trentweth, S. Mental health in low-and middle income countries (LMICs): Going beyond the need for funding. Health Prospect. 2018, 17, 12–17. [Google Scholar] [CrossRef]


| Demograph Number | Percentage (%) | |
|---|---|---|
| Gender | ||
| Female | 19 | 55.8 |
| Male | 15 | 44.1 |
| Age Range | ||
| 30–40 | 4 | 11.7 |
| 40–50 | 10 | 29.4 |
| Above 50 | 20 | 58.8 |
| Employment | ||
| Employed | 20 | 58.8 |
| Retired/Out of Job | 14 | 41.2 |
| Education | ||
| Tertiary Level Education | 21 | 61.8 |
| Secondary Education | 9 | 26.5 |
| Primary | 4 | 11.8 |
| Place of diagnosis | ||
| West-Africa | 21 | 61.8 |
| United Kingdom | 13 | 38.2 |
| Nationality | ||
| Nigerian | 22 | 64.7 |
| Ghanaian | 8 | 23.5 |
| Gambian | 4 | 11.8 |
Publisher’s Note: MDPI stays neutral with regard to jurisdictional claims in published maps and institutional affiliations. |
© 2021 by the authors. Licensee MDPI, Basel, Switzerland. This article is an open access article distributed under the terms and conditions of the Creative Commons Attribution (CC BY) license (https://creativecommons.org/licenses/by/4.0/).
Share and Cite
Alloh, F.; Hemingway, A.; Turner-Wilson, A. The Role of Finding Out in Type 2 Diabetes Management among West-African Immigrants Living in the UK. Int. J. Environ. Res. Public Health 2021, 18, 6037. https://doi.org/10.3390/ijerph18116037
Alloh F, Hemingway A, Turner-Wilson A. The Role of Finding Out in Type 2 Diabetes Management among West-African Immigrants Living in the UK. International Journal of Environmental Research and Public Health. 2021; 18(11):6037. https://doi.org/10.3390/ijerph18116037
Chicago/Turabian StyleAlloh, Folashade, Ann Hemingway, and Angela Turner-Wilson. 2021. "The Role of Finding Out in Type 2 Diabetes Management among West-African Immigrants Living in the UK" International Journal of Environmental Research and Public Health 18, no. 11: 6037. https://doi.org/10.3390/ijerph18116037
APA StyleAlloh, F., Hemingway, A., & Turner-Wilson, A. (2021). The Role of Finding Out in Type 2 Diabetes Management among West-African Immigrants Living in the UK. International Journal of Environmental Research and Public Health, 18(11), 6037. https://doi.org/10.3390/ijerph18116037
