Optimization of a Capacitated Vehicle Routing Problem for Sustainable Municipal Solid Waste Collection Management Using the PSO-TS Algorithm
Abstract
1. Introduction
2. Literature Review
2.1. Research on Sustainable Development in MSW Collection
2.2. Research about Algorithms for the CVRP Model
3. Mathematical Model
3.1. Problem Description
3.2. Problem Assumptions
- (1)
- Only one depot is considered in this model. All vehicles start from the depot at the same time, and return there eventually.
- (2)
- The vehicles start and end their trips with an empty load.
- (3)
- All vehicles are homogeneous with the same capacity limit.
- (4)
- The collection points are also homogeneous with the same capacity limit. Each point should be served once by one vehicle.
- (5)
- The vehicles may take multiple trips.
3.3. Parameters and Variables
3.4. Model Construction
3.4.1. Objectives Function
- (1)
- Vehicles’ Fixed Costs
- (2)
- Fuel Consumption Costs
- (3)
- Carbon Emission Costs
- (4)
- Penalty Costs
3.4.2. Model Setting
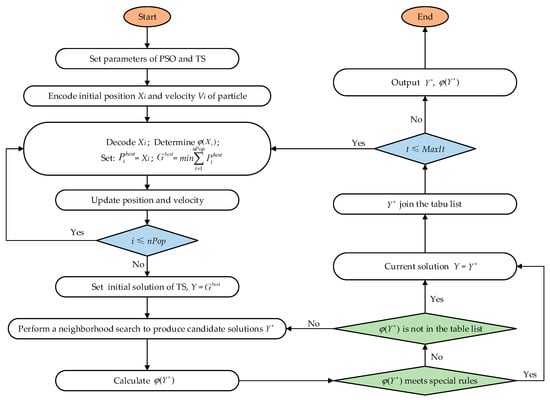
4. Algorithm Description
4.1. Algorithm Step Design
- (a)
- The length of particle code VarSize, the number of population nPop, and maximum number of iterations MaxIt are initialized.
- (b)
- PSO parameters are set: maximum value of inertia weight wmax, minimum value of inertia weight wmin, variance of random inertia weight , random value of R1, R2, and acceleration factors C1, C2.
- (c)
- TS parameters are set: tabu length TL, neighborhood size NS, and candidate size CS.
- (d)
- For each particle, initial position Xi and velocity Vi are determined as per Equation (16).
- (e)
- A set of vehicle routes is determined by decoding .
- (f)
- The fitness value of is determined by the objective function .
- (g)
- The personal best position of particle i is identified as .
- (h)
- The global best position of all particles is identified. If , . Otherwise, remains unchanged.
- (i)
- The velocity and position of particle i according to Equation (17) are updated. N(0,1) represents the standard normally distributed random numbers.
- (j)
- A set of vehicle routes (t+1) is updated by decoding (t+1).
- (k)
- : (t+1) is updated, if .
- (l)
- : is updated, if .
- (m)
- When the number of iterations is greater than the number of population nPop, the current partial optimization solution calculated by the PSO is regarded as the initial solution of TS: Y = .
- (n)
- Three kinds of neighborhood search algorithms, swap, reversion, and insertion, are randomly selected to improve the partial optimization solution Y.
- (o)
- The tabu list is renewed based on the special rules. Thus, the final selected solution is taken as the optimal solution .
- (p)
- Return to step (i) until the maximum number of iteration MaxIt is met.
- (q)
- as the best set of vehicle routes is decoded, with its corresponding fitness value .
4.2. Solution Representation and Decoding Method
5. Experimental Design and Results Analysis
5.1. Algorithm Experiment
5.2. Model Experiment
5.2.1. Experimental Design
5.2.2. Experimental Results
- (1)
- When minimized penalty costs are added to the objective function in model 2, the values of SV obtained by model 2 are smaller than the values in model 1 every single day. Therefore, model 2 is efficient for improving social equity by acquiring balanced trip assignments of disposal facilities.
- (2)
- After accumulating for a whole week, the SV is 2.97 in model 2, while the value is 55.97 in model 1. However, for each day, the values of SV are between 0 and 3.5 in the two models. Therefore, the imbalanced phenomenon can be more severe in the long-term in model 1.
- (3)
- In the meantime, the distance, carbon emissions, and operational costs of model 2 all increase in the results of model 1. Thus, we infer that there is a trade-off between economic costs, environmental benefits, and social equity.
- (1)
- The change trends of distance, carbon emissions, and operational costs coincide every day, that is, they ascend and descend simultaneously at each turning point. Therefore, we infer that there is a positive correlation between economic and environmental benefits.
- (2)
- The change rates of distance, carbon emissions, and operational costs are all situated in the interval between 1% and 15%, while the change rate of SV varies from −60% and −110%. Therefore, compared with the increase of social equity, the decrease in economic and environmental benefits is much smaller.
5.3. Analysis of Results
- The proposed CVRP model can simultaneously take into account economic cost, environmental benefits (carbon emissions), and social equity (balanced workload of disposal facilities), resulting in a sustainable solution.
- There is a certain trade-off between economic costs, environmental benefits, and social equity. Social equity can be increased between 60% and 110% when economic and environmental benefits only decrease between 1% and 15%.
- There is a positive correlation between economic costs and environmental benefits, which can be combined into one objective.
6. Discussion
7. Conclusions
Author Contributions
Funding
Conflicts of Interest
Appendix A
| PSO Parameters | Explanation |
|---|---|
| t | Iteration index: |
| i | Population index: |
| VarSize | Length of particle code |
| w(t) | Random inertia weight in the itth iteration |
| wmax | Maximum value of inertia weight |
| wmin | Minimum value of inertia weight |
| Variance of random inertia weight | |
| R1 | Random number in the interval [0, 1] |
| R2 | Random number in the interval [0, 1] |
| C1 | Personal acceleration factor |
| C2 | Global acceleration factor |
| VarMin | Lower bound of the position for each particle |
| VarMax | Upper bound of the position for each particle |
| VelMin | Lower bound of the velocity for each particle |
| VelMax | Upper bound of the velocity for each particle |
| Vi(t) | Velocity of particle i in the tth iteration |
| Xi(t) | Position of particle i in the tth iteration |
| Ki(t) | Set of vehicle routes corresponding to particle i in the tth iteration |
| Personal best position of particle i | |
| Global best position of all particles | |
| Fitness value of Xi(t) | |
| TS Parameters | Explanation |
| TL | Tabu length |
| NS | Neighborhood size |
| CS | Candidate size |
| Day | Model 1 | Model 2 |
|---|---|---|
| Monday | 6-17-4-, 42-39-37-18-, 13-38-, 33-32-20-31-9-, 16-34-12-5-46-, 3-19-47-27-10-, 44-41-30-36-, 43-35-11-29-1-, 15-26-25-28-23-8-, 24-2-, 22-14-, 45-21-7-40- | 6-17-4-, 42-39-37-18-, 16-34-12-5-46-, 3-19-47-27-10-, 33-32-20-31-9-, 24-2-, 43-35-11-29-1-, 44-41-30-36-, 15-26-25-28-23-8-, 22-14-, 13-38-, 45-21-7-40- |
| Tuesday | 16-41-39-37-18-, 44-17-, 13-38-, 14-22-4-, 1-34-10-36-27-9-, 5-46-, 33-32-26-20-31-, 12-42-30-, 43-11-29-3-25-, 6-45-8-28-, 19-, 35-47-15-2-, 24-23-7-21-40- | 44-17-, 13-38-, 5-46-, 1-34-10-36-27-9-, 33-32-26-20-31-, 6-45-8-28-, 19-, 12-42-30-, 14-22-4-, 35-47-15-2-, 43-11-29-3-25-, 16-41-39-37-18-, 24-23-7-21-40- |
| Wednesday | 22-13-18-, 39-37-38-, 12-34-16-4-, 44-17-, 35-15-47-, 20-31-27-, 36-10-46-9-, 5-, 30-42-41-, 43-11-29-1-, 32-33-3-25-, 19-26-2-, 24-8-23-28-, 14-6-21-, 45-7-40- | 5-, 22-13-18-, 12-34-16-4-, 20-31-27-, 35-15-47-, 36-10-46-9-, 24-8-23-28-, 39-37-38-, 30-42-41-, 32-33-3-25-, 14-6-21-, 19-26-2-, 45-7-40-, 43-11-29-1-, 44-17- |
| Thursday | 4-, 41-39-18-, 44-17-, 13-37-38-, 36-10-31-, 15-27-,12-16-46-, 11-35-9-, 5-47-26-20-, 2-1-, 43-34-30-42-, 29-3-25-, 45-23-28-, 19-32-33-, 6-, 24-8-21-, 7-40-, 22-14- | 22-14-, 41-39-18-, 4-, 12-16-46-, 11-35-9-, 36-10-31-, 19-32-33-, 45-23-28-, 5-47-26-20-, 43-34-30-42-, 15-27-, 2-1-, 7-40-, 6-, 29-3-25-, 44-17-, 13-37-38-, 24-8-21- |
| Friday | 39-41-34-16-, 4-12-, 13-38-, 37-18-, 17-, 10-46-5-, 30-42-36-, 27-, 47-31-9-, 11-29-35-, 15-26-, 32-33-3-, 43-24-1-, 2-, 25-28-, 45-23-8-, 20-19-, 40-,44-6-, 22-14-, 21- 7- | 39-41-34-16-, 17-, 13-38-, 37-18-, 10-46-5-, 30-42-36-, 27-, 47-31-9-, 20-19-, 15-26-, 32-33-3-, 43-24-1-, 4-12-, 2-, 25-28-, 11-29-35-, 40-, 44-6-, 22-14-, 21-7-, 45-23-8- |
References
- Badran, M.F.; El-Haggar, S.M. Optimization of municipal solid waste management in Port Said—Egypt. Waste Manag. 2006, 26, 534–545. [Google Scholar] [CrossRef] [PubMed]
- Li, F.; Cai, B.; Ye, Z.; Wang, Z.; Zhang, W.; Zhou, P.; Chen, J. Changing patterns and determinants of transportation carbon emissions in Chinese cities. Energy 2019, 174, 562–575. [Google Scholar] [CrossRef]
- Heidari, R.; Yazdanparast, R.; Jabbarzadeh, A. Sustainable design of a municipal solid waste management system considering waste separators: A real-world application. Sustain. Cities Soc. 2019, 47, 101457. [Google Scholar] [CrossRef]
- Batur, M.E.; Cihan, A.; Korucu, M.K.; Bektaş, N.; Keskinler, B. A mixed integer linear programming model for long-term planning of municipal solid waste management systems: Against restricted mass balances. Waste Manag. 2020, 105, 211–222. [Google Scholar] [CrossRef] [PubMed]
- Bhat, V.N. A model for the optimal allocation of trucks for solid waste management. Waste Manag. Res. 1996, 14, 87–96. [Google Scholar] [CrossRef]
- Pereira Ramos, T.R.; Gomes, M.I.; Barbosa-Povoa, A.P. Planning a sustainable reverse logistics system: Balancing costs with environmental and social concerns. Omega 2014, 48, 60–74. [Google Scholar] [CrossRef]
- Sala, S. Chapter 3—Triple bottom line, sustainability and sustainability assessment, an overview. In Biofuels for a More Sustainable Future; Ren, J., Scipioni, A., Manzardo, A., Liang, H., Eds.; Elsevier: Amsterdam, The Netherlands, 2020; pp. 47–72. [Google Scholar]
- Maria, C.; Góis, J.; Leitão, A. Challenges and perspectives of greenhouse gases emissions from municipal solid waste management in Angola. Energy Rep. 2019. [Google Scholar] [CrossRef]
- Mohsenizadeh, M.; Tural, M.K.; Kentel, E. Municipal solid waste management with cost minimization and emission control objectives: A case study of Ankara. Sustain. Cities Soc. 2020, 52, 101807. [Google Scholar] [CrossRef]
- Wang, S.; Tao, F.; Shi, Y.; Wen, H. Optimization of Vehicle Routing Problem with Time Windows for Cold Chain Logistics Based on Carbon Tax. Sustainability 2017, 9, 694. [Google Scholar] [CrossRef]
- Shen, L.; Tao, F.; Wang, S. Multi-Depot Open Vehicle Routing Problem with Time Windows Based on Carbon Trading. Int. J. Environ. Res. Public Health 2018, 15, 2025. [Google Scholar] [CrossRef]
- Tang, C.S.; Zhou, S. Research advances in environmentally and socially sustainable operations. Eur. J. Oper. Res. 2012, 223, 585–594. [Google Scholar] [CrossRef]
- Li, J.-Q.; Borenstein, D.; Mirchandani, P.B. Truck scheduling for solid waste collection in the City of Porto Alegre, Brazil. Omega 2008, 36, 1133–1149. [Google Scholar] [CrossRef]
- Dukhanin, V.; Searle, A.; Zwerling, A.; Dowdy, D.W.; Taylor, H.A.; Merritt, M.W. Integrating social justice concerns into economic evaluation for healthcare and public health: A systematic review. Soc. Sci. Med. 2018, 198, 27–35. [Google Scholar] [CrossRef] [PubMed]
- Ramamoorthy, N.; Flood, P.C.; Kulkarni, S.P.; Gupta, A. Individualism–collectivism and tenure intent among knowledge workers in India and Bulgaria: Moderating effects of equity perceptions and task interdependence. J. High Technol. Manag. Res. 2014, 25, 201–209. [Google Scholar] [CrossRef]
- Kwatra, S.; Kumar, A.; Sharma, P. A critical review of studies related to construction and computation of Sustainable Development Indices. Ecol. Indic. 2020, 112, 106061. [Google Scholar] [CrossRef]
- Akhtar, M.; Hannan, M.A.; Begum, R.A.; Basri, H.; Scavino, E. Backtracking search algorithm in CVRP models for efficient solid waste collection and route optimization. Waste Manag. 2017, 61, 117–128. [Google Scholar] [CrossRef]
- Hannan, M.A.; Akhtar, M.; Begum, R.A.; Basri, H.; Hussain, A.; Scavino, E. Capacitated vehicle-routing problem model for scheduled solid waste collection and route optimization using PSO algorithm. Waste Manag. 2018, 71, 31–41. [Google Scholar] [CrossRef]
- Bektas, T.; Laporte, G. The Pollution-Routing Problem. Transp. Res. Part B-Methodol. 2011, 45, 1232–1250. [Google Scholar] [CrossRef]
- Banyai, T.; Tamas, P.; Illes, B.; Stankeviciute, Z.; Banyai, A. Optimization of Municipal Waste Collection Routing: Impact of Industry 4.0 Technologies on Environmental Awareness and Sustainability. Int. J. Environ. Res. Public Health 2019, 16, 634. [Google Scholar] [CrossRef]
- Faccio, M.; Persona, A.; Zanin, G. Waste collection multi objective model with real time traceability data. Waste Manag. 2011, 31, 2391–2405. [Google Scholar] [CrossRef]
- Yadav, V.; Karmakar, S. Sustainable collection and transportation of municipal solid waste in urban centers. Sustain. Cities Soc. 2020, 53, 101937. [Google Scholar] [CrossRef]
- Ramos, T.R.P.; Oliveira, R.C. Delimitation of service areas in reverse logistics networks with multiple depots. J. Oper. Res. Soc. 2011, 62, 1198–1210. [Google Scholar] [CrossRef]
- Jozefowiez, N.; Semet, F.; Talbi, E.-G. An evolutionary algorithm for the vehicle routing problem with route balancing. Eur. J. Oper. Res. 2009, 195, 761–769. [Google Scholar] [CrossRef]
- Reiter, P.; Gutjahr, W.J. Exact hybrid algorithms for solving a bi-objective vehicle routing problem. Cent. Eur. J. Oper. Res. 2012, 20, 19–43. [Google Scholar] [CrossRef]
- De Clercq, D.; Wen, Z.; Fan, F. Performance Evaluation of Restaurant Food Waste and Biowaste to Biogas Pilot Projects in China and Implications for National Policy. J. Environ. Manag. 2017, 189, 115–124. [Google Scholar] [CrossRef]
- Chu, Z.J.; Wu, B.Y.; He, Z.Y.; Zhuang, J.; Wang, W.N. The policy-making trend analysis of municipal solid waste in China 1980-2015. Waste Manag. Res. 2019, 37, 601–610. [Google Scholar] [CrossRef]
- Ma, J.; Hipel, K.W.; Hanson, M.L.; Cai, X.; Liu, Y. An analysis of influencing factors on municipal solid waste source-separated collection behavior in Guilin, China by Using the Theory of Planned Behavior. Sustain. Cities Soc. 2018, 37, 336–343. [Google Scholar] [CrossRef]
- Wang, Z.; Lv, J.; Gu, F.; Yang, J.; Guo, J. Environmental and economic performance of an integrated municipal solid waste treatment: A Chinese case study. Sci. Total Environ. 2020, 709, 136096. [Google Scholar] [CrossRef]
- Lu, J.-W.; Chang, N.-B.; Liao, L.; Liao, M.-Y. Smart and Green Urban Solid Waste Collection Systems: Advances, Challenges, and Perspectives. IEEE Syst. J. 2017, 11, 2804–2817. [Google Scholar] [CrossRef]
- Suocheng, D.; Tong, K.W.; Yuping, W. Municipal solid waste management in China: Using commercial management to solve a growing problem. Util. Policy 2001, 10, 7–11. [Google Scholar] [CrossRef]
- Pelletier, S.; Jabali, O.; Laporte, G. The electric vehicle routing problem with energy consumption uncertainty. Transp. Res. Part B-Methodol. 2019, 126, 225–255. [Google Scholar] [CrossRef]
- Rodriguez-Martin, I.; Salazar-Gonzalez, J.-J.; Yaman, H. The periodic vehicle routing problem with driver consistency. Eur. J. Oper. Res. 2019, 273, 575–584. [Google Scholar] [CrossRef]
- Benrahou, F.; Tairi, A. Capacitated Vehicle Routing Problem for Collection Waste Lube Oil in Algiers. Fresenius Environ. Bull. 2019, 28, 4500–4505. [Google Scholar]
- Hemmelmayr, V.; Doerner, K.F.; Hartl, R.F.; Rath, S. A heuristic solution method for node routing based solid waste collection problems. J. Heuristics 2013, 19, 129–156. [Google Scholar] [CrossRef]
- Viotti, P.; Polettini, A.; Pomi, R.; Innocenti, C. Genetic, algorithms as a promising tool for optimisation of the MSW collection routes. Waste Manag. Res. 2003, 21, 292–298. [Google Scholar] [CrossRef]
- Liu, J.; He, Y. A clustering-based multiple ant colony system for the waste collection vehicle routing problems. In Proceedings of the 2012 Fifth International Symposium on Computational Intelligence and Design, Hangzhou, China, 28–29 October 2012. [Google Scholar]
- Kuo, R.J.; Zulvia, F.E.; Suryadi, K. Hybrid particle swarm optimization with genetic algorithm for solving capacitated vehicle routing problem with fuzzy demand—A case study on garbage collection system. Appl. Math. Comput. 2012, 219, 2574–2588. [Google Scholar] [CrossRef]
- Xia, Y.; Fu, Z.; Tsai, S.-B.; Wang, J. A New TS Algorithm for Solving Low-Carbon Logistics Vehicle Routing Problem with Split Deliveries by Backpack-From a Green Operation Perspective. Int. J. Environ. Res. Public Health 2018, 15, 949. [Google Scholar] [CrossRef]
- Kim, B.-I.; Kim, S.; Sahoo, S. Waste collection vehicle routing problem with time windows. Comput. Oper. Res. 2006, 33, 3624–3642. [Google Scholar] [CrossRef]
- Xiao, Y.; Zhao, Q.; Kaku, I.; Xu, Y. Development of a fuel consumption optimization model for the capacitated vehicle routing problem. Comput. Oper. Res. 2012, 39, 1419–1431. [Google Scholar] [CrossRef]
- Shen, L.; Tao, F.; Shi, Y.; Qin, R. Optimization of Location-Routing Problem in Emergency Logistics Considering Carbon Emissions. Int. J. Environ. Res. Public Health 2019, 16, 2982. [Google Scholar] [CrossRef]
- The VRP Web. Available online: http://www.bernabe.dorronsoro.es/vrp/ (accessed on 28 February 2020).
- Alinaghian, M.; Ghazanfari, M.; Norouzi, N.; Nouralizadeh, H. A Novel Model for the Time Dependent Competitive Vehicle Routing Problem: Modified Random Topology Particle Swarm Optimization. Netw. Spat. Econ. 2017, 17, 1185–1211. [Google Scholar] [CrossRef]
- Li, M.; Chen, H.; Shi, X.; Liu, S.; Zhang, M.; Lu, S. A multi-information fusion “triple variables with iteration” inertia weight PSO algorithm and its application. Appl. Soft Comput. 2019, 84, 105677. [Google Scholar] [CrossRef]
- Wei, Q.; Guo, Z.; Lau, H.C.; He, Z. An artificial bee colony-based hybrid approach for waste collection problem with midway disposal pattern. Appl. Soft. Comput. 2019, 76, 629–637. [Google Scholar] [CrossRef]
- Buhrkal, K.; Larsen, A.; Ropke, S. The waste collection vehicle routing problem with time windows in a city logistics context. Procedia Soc. Behav. Sci. 2012, 39, 241–254. [Google Scholar] [CrossRef]
- Li, J.; Wang, D.; Zhang, J. Heterogeneous fixed fleet vehicle routing problem based on fuel and carbon emissions. J. Clean. Prod. 2018, 201, 896–908. [Google Scholar] [CrossRef]
- Nie, Y.; Wu, Y.; Zhao, J.; Zhao, J.; Chen, X.; Maraseni, T.; Qian, G. Is the finer the better for municipal solid waste (MSW) classification in view of recyclable constituents? A comprehensive social, economic and environmental analysis. Waste Manag. 2018, 79, 472–480. [Google Scholar] [CrossRef]
- Chen, S.; Huang, J.; Xiao, T.; Gao, J.; Bai, J.; Luo, W.; Dong, B. Carbon emissions under different domestic waste treatment modes induced by garbage classification: Case study in pilot communities in Shanghai, China. Sci. Total Environ. 2020, 717, 137193. [Google Scholar] [CrossRef]









| Variables | Explanation |
|---|---|
| , if vehicle h visits from point i to point j, Otherwise, | |
| if vehicle h visits point i, Otherwise, | |
| if sub-path m of vehicle h unloads waste at disposal facility r, includes point i served by the vehicle h, Otherwise, | |
| if sub-path m assigns to disposal facility r causing overload of facility r, Otherwise, | |
| Parameters | Explanation |
| Set of all the nodes in the graph network, | |
| Set of vehicles | |
| Set of collection points , 0 is the depot | |
| Set of disposal facilities | |
| Set of sub-paths | |
| Carried load of vehicle h visit from point i to point j | |
| Maximal load capacity of the vehicle | |
| Waste collection demand of collection point i | |
| Workload limit of disposal facility r | |
| Transportation distance from point i to point j | |
| Fixed costs of per unit vehicle | |
| Cost of per unit fuel consumption | |
| Cost of per unit carbon emission | |
| Fuel consumption rate when vehicle is full-loadConsumption Rate | |
| Fuel consumption rate when vehicle is empty | |
| Conversion factor for carbon dioxide and fuel consumption | |
| Penalty cost of overload disposal facility for per sub-path |
| Part 1 | 1 | 1 | 3 | 2 | 3 | 2 | 1 | 1 | 4 | 2 |
| Part 2 | 3 | 6 | 5 | 1 | 8 | 4 | 2 | 10 | 7 | 9 |
| Part 3 | 11 | 13 | 11 | 12 | ||||||
| Part 4 | 15 |
| Vehicle Routes | |
|---|---|
| 1 | 15-3-6-2-10-11-15 |
| 2 | 15-1-4-9-13-15 |
| 3 | 15-5-8-11-15 |
| 4 | 15-7-12-15 |
| Parameters of the PSO | Values | Parameters of the TS | Values |
|---|---|---|---|
| MaxIt | 1000 | TL | 20 |
| nPop | 50 | NS | |
| wmax | 0.8 | CS | (0.1*) |
| wmin | 0.5 | ||
| 0.2 | |||
| R1, R2 | rand (Varsize) | ||
| C1, C2 | 1.5 | ||
| VarMin | 0 | ||
| VarMax | 1 |
| Instance | Collection Point | Depot | Disposal Facility | Workload Limit | Vehicle | Capacity |
|---|---|---|---|---|---|---|
| p01 | 50 | 1 | 3 | 4 | 16 | 80 |
| p02 | 50 | 1 | 3 | 2 | 8 | 160 |
| p03 | 70 | 1 | 4 | 3 | 15 | 140 |
| p06 | 100 | 1 | 2 | 6 | 18 | 100 |
| p07 | 100 | 1 | 3 | 4 | 16 | 100 |
| p15 | 160 | 1 | 3 | 5 | 20 | 60 |
| Instance | PSO | PSO-TS | Optimization Rate (%) | ||
|---|---|---|---|---|---|
| Number of Sub-Paths | Distance | Number of Sub-Paths | Distance | ||
| p01 | 14 | 1517.24 | 12 | 1175.85 | 22.50% |
| p02 | 6 | 1183.91 | 6 | 904.23 | 23.62% |
| p03 | 13 | 1874.15 | 12 | 1369.59 | 26.92% |
| p06 | 19 | 2940.19 | 18 | 2445.96 | 16.81% |
| p07 | 18 | 2701.45 | 18 | 2196.23 | 18.70% |
| p15 | 18 | 14,376.75 | 17 | 11,528.92 | 19.81% |
| Average | - | - | - | - | 21.39% |
| Disposal Facilities | X Coordinate | Y Coordinate |
|---|---|---|
| 1 | 20 | 20 |
| 2 | 50 | 30 |
| 3 | 60 | 50 |
| 4 | 36 | 16 |
| 5 | 42 | 57 |
| 6 | 8 | 52 |
| Depot | X Coordinate | Y Coordinate | Number of Vehicles | Maximal Weight/t |
|---|---|---|---|---|
| 1 | 30 | 40 | 16 | 80 |
| Collection Points | 1 | 2 | 3 | 4 | 5 | 6 | 7 | 8 | 9 | 10 | 11 | 12 |
| X | 37 | 49 | 52 | 20 | 40 | 21 | 17 | 31 | 52 | 51 | 42 | 31 |
| Y | 52 | 49 | 64 | 26 | 30 | 47 | 63 | 62 | 33 | 21 | 41 | 32 |
| Waste Load/t | 7 | 30 | 16 | 9 | 21 | 15 | 19 | 23 | 11 | 5 | 19 | 29 |
| Collection Points | 13 | 14 | 15 | 16 | 17 | 18 | 19 | 20 | 21 | 22 | 23 | 24 |
| X | 5 | 12 | 52 | 27 | 17 | 13 | 57 | 62 | 16 | 7 | 27 | 30 |
| Y | 25 | 42 | 41 | 23 | 33 | 13 | 58 | 42 | 57 | 38 | 68 | 48 |
| Waste Load/t | 23 | 21 | 15 | 3 | 41 | 9 | 28 | 8 | 16 | 28 | 7 | 15 |
| Collection Points | 25 | 26 | 27 | 28 | 29 | 30 | 31 | 32 | 33 | 34 | 35 | 36 |
| X | 43 | 58 | 58 | 37 | 38 | 46 | 61 | 62 | 63 | 32 | 45 | 59 |
| Y | 67 | 48 | 27 | 69 | 46 | 10 | 33 | 63 | 69 | 22 | 35 | 15 |
| Waste Load/t | 14 | 6 | 19 | 11 | 12 | 23 | 26 | 17 | 6 | 9 | 15 | 14 |
| Collection Points | 37 | 38 | 39 | 40 | 41 | 42 | 43 | 44 | 45 | 46 | 47 | |
| X | 5 | 10 | 21 | 5 | 30 | 39 | 32 | 25 | 25 | 48 | 56 | |
| Y | 6 | 17 | 10 | 64 | 15 | 10 | 39 | 32 | 55 | 28 | 37 | |
| Waste Load/t | 7 | 27 | 13 | 11 | 16 | 10 | 5 | 25 | 17 | 18 | 10 |
| Day | Upper Limits for the Number of Sub-Paths | |||||
| Monday | 2 | 2 | 2 | 2 | 2 | 2 |
| Tuesday | 2 | 2 | 2 | 2 | 2 | 2 |
| Wednesday | 3 | 3 | 3 | 3 | 3 | 3 |
| Thursday | 3 | 3 | 3 | 3 | 3 | 3 |
| Friday | 4 | 4 | 4 | 4 | 4 | 4 |
| Parameters | Values |
|---|---|
| 300 CNY (Chinese Yuan) | |
| 7 CNY/L | |
| 0.64 CNY/kg | |
| 0.377 L/km | |
| 0.165 L/km | |
| 2.32 kg/L | |
| 150 CNY |
| Day | Sub-Paths | Distance (km) | Carbon Emissions (kg) | Operational Costs (CNY) | Sub-Path Assignments of Disposal Facilities | SV | |||||
|---|---|---|---|---|---|---|---|---|---|---|---|
| Monday | 12 | 1023.50 | 351.46 | 5608.39 | 3 | 4 | 0 | 1 | 2 | 2 | 2.00 |
| Tuesday | 13 | 1039.31 | 364.43 | 5982.53 | 4 | 3 | 0 | 1 | 4 | 1 | 2.97 |
| Wednesday | 15 | 1105.62 | 371.89 | 6625.14 | 4 | 4 | 0 | 2 | 3 | 2 | 2.30 |
| Thursday | 18 | 1222.04 | 421.18 | 7206.82 | 4 | 5 | 0 | 2 | 3 | 4 | 3.20 |
| Friday | 21 | 1290.33 | 425.17 | 7229.59 | 5 | 5 | 2 | 1 | 4 | 4 | 2.70 |
| Week | 79 | 5680.80 | 1934.13 | 32,652.48 | 20 | 21 | 2 | 7 | 16 | 13 | 55.77 |
| Day | Sub-Paths | Distance (km) | Carbon Emissions (kg) | Operational Costs (CNY) | Sub-Path Assignments of Disposal Facilities | SV | |||||
|---|---|---|---|---|---|---|---|---|---|---|---|
| Monday | 12 | 1136.56 | 398.41 | 5876.69 | 2 | 2 | 2 | 2 | 2 | 2 | 0.00 |
| Tuesday | 13 | 1118.65 | 398.53 | 6177.38 | 2 | 3 | 2 | 2 | 2 | 2 | 0.17 |
| Wednesday | 15 | 1207.62 | 418.57 | 6891.89 | 3 | 3 | 1 | 2 | 3 | 3 | 0.70 |
| Thursday | 18 | 1354.04 | 474.80 | 7513.22 | 3 | 3 | 3 | 3 | 3 | 3 | 0.00 |
| Friday | 21 | 1368.75 | 453.50 | 7391.49 | 4 | 4 | 3 | 2 | 4 | 4 | 0.70 |
| Week | 79 | 6185.62 | 2143.81 | 33,850.68 | 14 | 15 | 11 | 11 | 14 | 14 | 2.97 |
| Model | Detailed Route Assignments of Disposal Facilities on Monday | |||||
|---|---|---|---|---|---|---|
| Model 1 | 6-17-4- 42-39-37-18- 13-38- | 33-32-20-31-9- 16-34-12-5-46- 3-19-47-27-10- 44-41-30-36- | -- | 43-35-11-29-1- | 15-26-25-28-23-8- 24-2- | 22-14- 45-21-7-40- |
| Workload/t | 154 | 304 | 0 | 58 | 121 | 112 |
| Model 2 | 6-17-4- 42-39-37-18- | 16-34-12-5-46- 3-19-47-27-10- | 33-32-20-31-9- 24-2- | 43-35-11-29-1- 44-41-30-36- | 15-26-25-28-23-8- 22-14- | 13-38- 45-21-7-40- |
| Workload/t | 104 | 158 | 113 | 136 | 125 | 113 |
© 2020 by the authors. Licensee MDPI, Basel, Switzerland. This article is an open access article distributed under the terms and conditions of the Creative Commons Attribution (CC BY) license (http://creativecommons.org/licenses/by/4.0/).
Share and Cite
Qiao, Q.; Tao, F.; Wu, H.; Yu, X.; Zhang, M. Optimization of a Capacitated Vehicle Routing Problem for Sustainable Municipal Solid Waste Collection Management Using the PSO-TS Algorithm. Int. J. Environ. Res. Public Health 2020, 17, 2163. https://doi.org/10.3390/ijerph17062163
Qiao Q, Tao F, Wu H, Yu X, Zhang M. Optimization of a Capacitated Vehicle Routing Problem for Sustainable Municipal Solid Waste Collection Management Using the PSO-TS Algorithm. International Journal of Environmental Research and Public Health. 2020; 17(6):2163. https://doi.org/10.3390/ijerph17062163
Chicago/Turabian StyleQiao, Qingqing, Fengming Tao, Hailin Wu, Xuewei Yu, and Mengjun Zhang. 2020. "Optimization of a Capacitated Vehicle Routing Problem for Sustainable Municipal Solid Waste Collection Management Using the PSO-TS Algorithm" International Journal of Environmental Research and Public Health 17, no. 6: 2163. https://doi.org/10.3390/ijerph17062163
APA StyleQiao, Q., Tao, F., Wu, H., Yu, X., & Zhang, M. (2020). Optimization of a Capacitated Vehicle Routing Problem for Sustainable Municipal Solid Waste Collection Management Using the PSO-TS Algorithm. International Journal of Environmental Research and Public Health, 17(6), 2163. https://doi.org/10.3390/ijerph17062163
