Child-to-Parent Violence as an Intervening Variable in the Relationship between Inter-Parental Violence Exposure and Dating Violence
Abstract
1. Introduction
1.1. Gender Symmetry Versus Directionality in IPV and Dating Violence
1.2. IPV, Dating Violence and Sexism
1.3. Inter-Parental Violence Exposure, CPV and Dating Violence
1.4. Objectives and Hypotheses
2. Materials and Methods
2.1. Participants
2.2. Variables and Instruments
2.3. Procedure
2.4. Data Analysis
3. Results
3.1. Prevalence Rates of Different Types of Violence
3.2. Correlation Matrix among Observed Variables
3.3. Confirmatory Factor Analysis
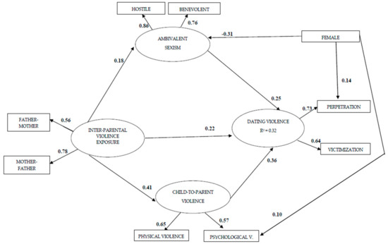
3.4. Structural Path Model
4. Discussion
4.1. Directionality of Inter-Parental Violence Exposure
4.2. Prevalence of Dating Violence and Sex Differences
4.3. Prevalence of CPV and Sex Differences
4.4. Mediational Effect of CPV
4.5. Mediational Effect of Sexism
4.6. Limitations
5. Conclusions
Author Contributions
Funding
Acknowledgments
Conflicts of Interest
References
- Ureña, J.; Romera, E.M.; Casas, J.A.; Viejo, C.; Ortega-Ruiz, R. Psychometrics properties of Psychological Dating Violence Questionnaire: A study with young couples. Int. J. Clin. Health Psychol. 2015, 15, 52–60. [Google Scholar] [CrossRef] [PubMed]
- Archer, J. Sex differences in aggression between heterosexual partners: A meta-analytic review. Psychol. Bull. 2000, 126, 651–680. [Google Scholar] [CrossRef] [PubMed]
- Bates, E.A.; Graham-Kevan, N.; Archer, J. Testing predictions from the male control theory of men’s partner violence. Aggress. Behav. 2014, 40, 42–55. [Google Scholar] [CrossRef] [PubMed]
- Graña, J.L.; Cuenca, M. Prevalence of psychological and physical intimate partner aggression in Madrid (Spain). A dyadic analysis. Psicothema 2014, 26, 343–348. [Google Scholar] [CrossRef]
- Straus, M.A. Dominance and symmetry in partner violence by male and female university students in 32 nations. Child. Youth Serv. Rev. 2008, 30, 252–275. [Google Scholar] [CrossRef]
- Ibabe, I.; Arnoso, A.; Elgorriaga, E. Ambivalent sexism inventory: Adaptation to Basque population and sexism as a risk factor of dating violence. Span. J. Psychol. 2016, 19, 1–9. [Google Scholar] [CrossRef]
- Wincentak, K.; Connolly, J.; Card, N. Teen dating violence: A meta-analytic review of prevalence rates. Psychol. Violence 2017, 7, 224–241. [Google Scholar] [CrossRef]
- Langhinrichsen-Rohling, J.; Selwyn, C.; Rohling, M.L. Rates of bidirectional versus unidirectional intimate partner violence across samples, sexual orientations, and race/ethnicities: A comprehensive review. Partn. Abus. 2012, 3, 199–230. [Google Scholar] [CrossRef]
- Straus, M.A. Dyadic concordance and discordance in family violence: A powerful and practical approach to research and practice. Aggress. Violent Behav. 2015, 24, 83–94. [Google Scholar] [CrossRef]
- Straus, M.A.; Michel-Smith, Y. Mutuality, severity, and chronicity of violence by father-only, mother-only, and mutually violent parents as reported by university students in 15 nations. Child. Abus. Negl. 2014, 38, 664–676. [Google Scholar] [CrossRef]
- Glick, P.; Fiske, S.T. The ambivalent sexism inventory: Differentiating hostile and benevolent sexism. J. Personal. Soc. Psychol. 1996, 70, 491–512. [Google Scholar] [CrossRef]
- Arnoso, A.; Ibabe, I.; Arnoso, M.; Elgorriaga, E. El sexismo como predictor de la violencia de pareja en un contexto multicultural. Sexism as predictor of intimate partner violence in a multicultural context. Anuario Psicología Jurídica Annu. Rev. Leg. Psychol. 2017, 27, 9–20. [Google Scholar] [CrossRef]
- León-Ramírez, B.; Ferrando, P. Assessing sexism and gender violence in a sample of Catalan university students: A validity study based on the Ambivalent Sexism Inventory and the Dating Violence Questionnaire. Anuario Psicología UB J. Psychol. 2014, 44, 327–341. [Google Scholar]
- Stith, S.M.; Smith, D.B.; Penn, C.E.; Ward, D.B.; Tritt, D. Intimate partner physical abuse perpetration and victimization risk factors: A meta-analytic review. Aggress. Violent Behav. 2004, 10, 65–98. [Google Scholar] [CrossRef]
- Allen, C.T.; Swan, S.C.; Raghavan, C. Gender symmetry, sexism, and intimate partner violence. J. Interpers. Violence 2009, 24, 1816–1834. [Google Scholar] [CrossRef] [PubMed]
- Capaldi, D.M.; Knobles, N.B.; Shortt, J.W.; Kim, H.K. A systematic review of risk factors for intimate partner violence. Partn. Abus. 2012, 3, 231–280. [Google Scholar] [CrossRef] [PubMed]
- Brezina, T. Teenage violence towards parents as an adaptation to family strain. Evidence from a National Survey of Male Adolescents. Youth Soc. 1999, 30, 416–444. [Google Scholar] [CrossRef]
- Contreras, L.; Cano-Lozano, M.C. Child-to-parent violence: The role of exposure to violence and its relationship to social-cognitive processing. Eur. J. Psychol. Appl. Leg. Context 2016, 8, 43–50. [Google Scholar] [CrossRef]
- Gámez-Guadix, M.; Calvete, E. Violencia filio-parental y su asociación con la exposición a la violencia marital y la agresión de padres a hijos. Child-to-parent violence and its association with exposure to marital violence and parent-to-child violence. Psicothema 2012, 24, 277–283. [Google Scholar]
- Ibabe, I.; Jaureguizar, J.; Bentler, P.M. Protective factors for adolescent violence against authority. Span. J. Psychol. 2013, 16, 1–13. [Google Scholar] [CrossRef]
- Lichter, E.L.; McCloskey, L.A. The effects of childhood exposure to marital violence on adolescent gender-role beliefs and dating violence. Psychol. Women Q. 2004, 28, 344–357. [Google Scholar] [CrossRef]
- Margolin, G.; Baucom, B.R. Adolescents’ aggression to parents: Longitudinal links with parents´ physical aggression. J. Adolesc. Health 2014, 55, 645–651. [Google Scholar] [CrossRef] [PubMed]
- General Prosecutor Office Annual Report. Available online: https://www.fiscal.es/memorias/memoria2018/FISCALIA_SITE/recursos/pdf/capitulo_III/cap_III_6_2.pdf (accessed on 21 January 2020).
- Simmons, M.; McEwan, T.; Purcell, R.; Ogloff, J. Sixty years of child-to-parent abuse research: What do we know and where do we go? Aggress. Violent Behav. 2018, 38, 31–52. [Google Scholar] [CrossRef]
- Ibabe, I. Predictores familiares de la violencia filio-parental: El papel de la disciplina familiar [Family predictors of child-to-parent violence: The role of family discipline]. An. Psicol. 2015, 31, 615–625. [Google Scholar] [CrossRef][Green Version]
- Snyder, H.N.; McCurley, C. Domestic Assaults by Juvenile Offenders; Office of Juvenile Justice and Delinquency Prevention: Washington, DC, USA, 2008. [Google Scholar]
- Gámez-Guadix, M.; Jauregizar, J.; Almendros, C.; Carrobles, J. Estilos de socialización familiar y violencia de hijos a padres en población española [Parenting Styles and Child to Parent Violence in Spanish Population]. Behav. Psychol. Psicol. Conduct. 2012, 20, 585–602. [Google Scholar]
- Pereira, R.; Loinaz, I.; Del Hoyo-Bilbao, J.; Arrospide, J.; Bertino, L.; Calvo, A.; Montes, Y.; Gutiérrez, M.M. Propuesta de definición de violencia filio-parental: Consenso de la Sociedad Española para el Estudio de la Violencia Filio-parental (SEVIFIP). Proposal for a definition of filio-parental violence: Consensus of the Spanish Society for the Study of Filio-parental Violence. Pap. Psicólogo. Psychol. Pap. 2017, 38, 216–223. [Google Scholar] [CrossRef]
- Jaureguizar, J.; Ibabe, I.; Straus, M.A. Violent and prosocial behavior by adolescents toward parents and teachers in a community sample. Psychol. Sch. 2013, 50, 451–470. [Google Scholar] [CrossRef]
- Rico, E.; Rosado, J.; Cantón-Cortés, D. Impulsiveness and child-to-parent violence: The role of aggressor’s sex. Span. J. Psychol. 2017, 20, 1–11. [Google Scholar] [CrossRef]
- Ibabe, I.; Jaureguizar, J. Child-to-parent violence: Profile of abusive adolescent and their families. J. Crim. Justice 2010, 38, 616–624. [Google Scholar] [CrossRef]
- Ibabe, I.; Bentler, P.M. The contribution of family relationships to child-to-parent violence. J. Fam. Violence 2016, 31, 259–269. [Google Scholar] [CrossRef]
- Izaguirre, A.; Calvete, E. Exposure to family violence as a predictor of dating violence and child-to-parent aggression in Spanish adolescents. Youth Soc. 2016, 49, 393–412. [Google Scholar] [CrossRef]
- Carrascosa, L.; Buelga, S.; Cava, M.J. Relaciones entre la violencia hacia los iguales y la violencia filio-parental [Relationships between peer violence and child to parent violence]. Rev. Sobre Infanc. Adolesc. 2018, 15, 98–109. [Google Scholar] [CrossRef]
- Bandura, A. Aggression: A Social Learning Analysis; Prentice-Hall: New York, NY, USA, 1973. [Google Scholar]
- Stith, S.M.; Rosen, K.H.; Middleton, K.A.; Busch, A.L.; Lundeberg, K.; Carlton, R.P. The intergenerational transmission of spouse abuse: A meta-analysis. J. Marriage Fam. 2000, 62, 640–654. [Google Scholar] [CrossRef]
- Calvete, E.; Fernández-González, L.; Orue, I.; Little, T.D. Exposure to family violence and dating violence perpetration in adolescents: Potential cognitive and emotional mechanism. Psychol. Violence 2018, 8, 67–75. [Google Scholar] [CrossRef]
- Kinsfogel, K.M.; Grych, J.H. Interparental conflict and adolescent dating relationships: Integrating cognitive, emotional, and peer influences. J. Fam. Psychol. 2004, 18, 505–515. [Google Scholar] [CrossRef]
- Omer, H. Non-violent resistance. In Resistencia pacífica; Morata: Madrid, Spain, 2017. [Google Scholar]
- Gully, K.; Pepping, M.; Bergstrom, D. Research notes: Sibling contribution to violent behavior. J. Marriage Fam. 1981, 43, 333–337. [Google Scholar] [CrossRef]
- Cava, M.J.; Buelga, S.; Carrascosa, L. Violencia física y psicológica ejercida en parejas adolescentes: Relación con el autoconcepto y la violencia entre iguales. Physical and psychological violence inflicted in teen dating: Its relationship with self-concept and peer violence. Psicol. Conduct. 2015, 23, 429–446. [Google Scholar]
- Rubio-Garay, F.; López-González, M.A.; Carrasco, M.A.; Amor, P.J. The prevalence of dating violence: A systematic review. Pap. Psicólogo Psychol. Pap. 2017, 38, 135–147. [Google Scholar] [CrossRef]
- Ibabe, I.; Jaureguizar, J. Hasta qué punto la violencia filio-parental es bidireccional? To what extent is child-to-parent violence bi-directional? Anales Psicología 2011, 27, 265–277. [Google Scholar]
- Straus, M.A.; Hamby, S.; Boney-McCoy, S.; Sugarman, D. The Revised Conflict Tactics Scales Development and preliminary psychometric data. J. Fam. Issues 1996, 17, 283–316. [Google Scholar] [CrossRef]
- Loinaz, I.; Echeburúa, E.; Ortiz-Tallo, M.; Amor, P.J. Propiedades psicométricas de la Conflict Tactics Scales (CTS-2) en una muestra española de agresores de pareja. Psychometric properties of the Conflict Tactics Scales (CTS-2) in a Spanish sample of partner-violent. Psicothema 2012, 24, 142–148. [Google Scholar] [CrossRef] [PubMed]
- Lyons, J.; Bell, T.; Fréchette, S.; Romano, E. Child-to-parent violence: Frequency and family correlates. J. Fam. Violence 2015, 30, 729–742. [Google Scholar] [CrossRef]
- Rodríguez-Franco, L.; López-Cepero, J.; Rodríguez-Díaz, F.J.; Bringas, C.; Antuña, M.A.; Estrada, C. Validación del cuestionario de violencia entre novios (CUVINO) en jóvenes hispanohablantes: Análisis de resultados en España, México y Argentina. Validation of the Dating Violence Questionnaire, DVQ (Cuestionario de Violencia entre Novios, CUVINO) among Spanish-speaking youth: Analysis of results in Spain, Mexico and Argentina. Anu. Psicol. Clínica Salud 2010, 6, 45–53. [Google Scholar] [CrossRef]
- Expósito, F.; Moya, M.C.; Glick, P. Sexismo ambivalente: Medición y correlatos. Ambivalent sexism: Measurement and correlates. Rev. Psicol. Soc. 1998, 13, 159–169. [Google Scholar] [CrossRef]
- García-Díaz, V.; Fernández-Feito, A.; Rodríguez-Díaz, F.J.; López-González, M.L.; Mosterio-Díaz, M.P.; Lana-Pérez, A. Violencia de género en estudiantes de enfermería durante sus relaciones de noviazgo. Gender violence in nursing students during their dating relationships. Atención Primaria 2013, 45, 290–296. [Google Scholar] [CrossRef][Green Version]
- MacKinnon, D.P.; Lockwood, C.M.; Hoffman, J.M.; West, S.G.; Sheets, V. A comparison of methods to test mediation and other intervening variable effects. Psychol. Methods 2002, 7, 83–104. [Google Scholar] [CrossRef]
- Satorra, A.; Bentler, P.M. Corrections to test statistics and standard errors in covariance structure analysis. In Latent Variables Analysis: Applications for Developmental Research; von Eye, A., Clogg, C.C., Eds.; Sage: Thousand Oaks, CA, USA, 1994. [Google Scholar]
- Bentler, P.M. EQS 6, Structural Equations Program. Manual; Multivariate Software, Inc: Encino, CA, USA, 2006. [Google Scholar]
- Bates, E.A. Current controversies within intimate partner violence: Overlooking bidirectional violence. J. Fam. Violence 2016, 31, 937–940. [Google Scholar] [CrossRef]
- Muñoz-Rivas, M.J.; Graña, J.L.; O’Leary, K.D.; González, P. Physical and psychological aggression in dating relationships in Spanish university students. Psicothema 2017, 19, 102–107. [Google Scholar]
- O’Hara, K.L.; Perkins, A.B.; Tehee, M.; Beck, C.J. Measurement invariance across sexes in intimate partner abuse research. Psychol. Violence 2018, 8, 560–569. [Google Scholar] [CrossRef]
- Simmons, M.L.; McEwan, T.E.; Purcell, R.; Huynh, M. The Abusive Behaviour by Children- Indices (ABC-I): A measure to discriminate between normative and abusive child behaviour. J. Fam. Violence 2019. [Google Scholar] [CrossRef]
- Carvalho, I.; 54 Monteiro, O.; Pinheiro, C. An exploration of sibling violence predictors. J. Aggress. Confl. Peace Res. 2013, 5, 47–61. [Google Scholar] [CrossRef]
- Gover, A.R.; Kaukinen, C.; Fox, K.A. The relationship between violence in the family of origin and dating violence among college students. J. Interpers. Violence 2008, 23, 1667–1793. [Google Scholar] [CrossRef] [PubMed]
- Gámez-Gaudix, M.; Straus, M.A.; Hershberger, S. Childhood and adolescent victimization and perpetration of sexual coercion by male and female university students. Deviant Behav. 2011, 32, 712–742. [Google Scholar] [CrossRef]
- Foshee, V.A.; Gottfredson, N.C.; Reyes, H.L.M.; Chen, M.S.; David-Ferdon, C.; Latzman, N.E.; Ennett, S.T. Developmental outcomes of using physical violence against dates and peers. J. Adolesc. Health 2016, 58, 665–671. [Google Scholar] [CrossRef] [PubMed]
- Rojas-Solís, J.L.; Carpintero, E. Sexismo y agresiones físicas, sexuales y verbales-emocionales, en relaciones de noviazgo de estudiantes universitarios. Sexism and physical, sexual and verbal-emotional aggression in courtship relationships in university students. Electron. J. Res. Educ. Psychol. 2011, 9, 541–564. [Google Scholar]
- Moffitt, T.E. Adolescence-limited and life-lourse persistent antisocial behavior: A developmental taxonomy. Psychol. Rev. 1993, 100, 674–701. [Google Scholar] [CrossRef]
- Cortina, C. Demografía de las parejas homosexuales en España Demographics of Same-Sex Couples in Spain. Rev. Española Investig. Sociológicas 2016, 153, 3–22. [Google Scholar] [CrossRef]
- Hines, D.A.; Straus, M.A. Binge drinking and violence against dating partners: The mediating effect of antisocial traits and behaviors in a multinational perspective. Aggress. Behav. 2007, 33, 441–457. [Google Scholar] [CrossRef]

| Variables | %/M | SD | 1 | 2 | 3 | 4 | 5 | 6 | 7 | 8 |
|---|---|---|---|---|---|---|---|---|---|---|
| Inter-parental physical violence | ||||||||||
| 1. Father-to-mother violence | 6.2%/1.07 | 0.31 | - | |||||||
| 2. Mother-to-father violence | 6.4%/1.07 | 0.33 | 0.323** | - | ||||||
| Sexism | ||||||||||
| 3. Hostile sexism | 2.10 | 0.72 | 0.076* | 0.071 | - | |||||
| 4. Benevolent sexism | 2.06 | 0.67 | 0.105** | 0.046 | 0.658** | |||||
| Child-to-parent violence | ||||||||||
| 5. Physical violence | 24%/1.13 | 0.28 | 0.071* | 0.237** | 0.117** | 0.096** | - | |||
| 6. Psychological aggression | 94%/1.99 | 0.63 | 0.059 | 0.151** | 0.001 | 0.005 | 0.367** | - | ||
| Dating violence | ||||||||||
| 7. Perpetration | 34%/1.09 | 0.18 | 0.189** | 0.173** | 0.110** | 0.114** | 0.199** | 0.194** | - | |
| 8. Victimization | 74%/1.17 | 0.24 | 0.138** | 0.095** | 0.204** | 0.181** | 0.186** | 0.169** | 0.505** | - |
| Demographic | ||||||||||
| 9. Female | 67% | - | 0.078* | 0.044 | −0.265** | −0.220** | −0.098** | 0.085* | 0.108** | −0.008 |
© 2020 by the authors. Licensee MDPI, Basel, Switzerland. This article is an open access article distributed under the terms and conditions of the Creative Commons Attribution (CC BY) license (http://creativecommons.org/licenses/by/4.0/).
Share and Cite
Ibabe, I.; Arnoso, A.; Elgorriaga, E. Child-to-Parent Violence as an Intervening Variable in the Relationship between Inter-Parental Violence Exposure and Dating Violence. Int. J. Environ. Res. Public Health 2020, 17, 1514. https://doi.org/10.3390/ijerph17051514
Ibabe I, Arnoso A, Elgorriaga E. Child-to-Parent Violence as an Intervening Variable in the Relationship between Inter-Parental Violence Exposure and Dating Violence. International Journal of Environmental Research and Public Health. 2020; 17(5):1514. https://doi.org/10.3390/ijerph17051514
Chicago/Turabian StyleIbabe, Izaskun, Ainara Arnoso, and Edurne Elgorriaga. 2020. "Child-to-Parent Violence as an Intervening Variable in the Relationship between Inter-Parental Violence Exposure and Dating Violence" International Journal of Environmental Research and Public Health 17, no. 5: 1514. https://doi.org/10.3390/ijerph17051514
APA StyleIbabe, I., Arnoso, A., & Elgorriaga, E. (2020). Child-to-Parent Violence as an Intervening Variable in the Relationship between Inter-Parental Violence Exposure and Dating Violence. International Journal of Environmental Research and Public Health, 17(5), 1514. https://doi.org/10.3390/ijerph17051514

