Estimation of Occupational Exposure to Asbestos in Italy by the Linkage of Mesothelioma Registry (ReNaM) and National Insurance Archives. Methodology and Results
Abstract
1. Introduction
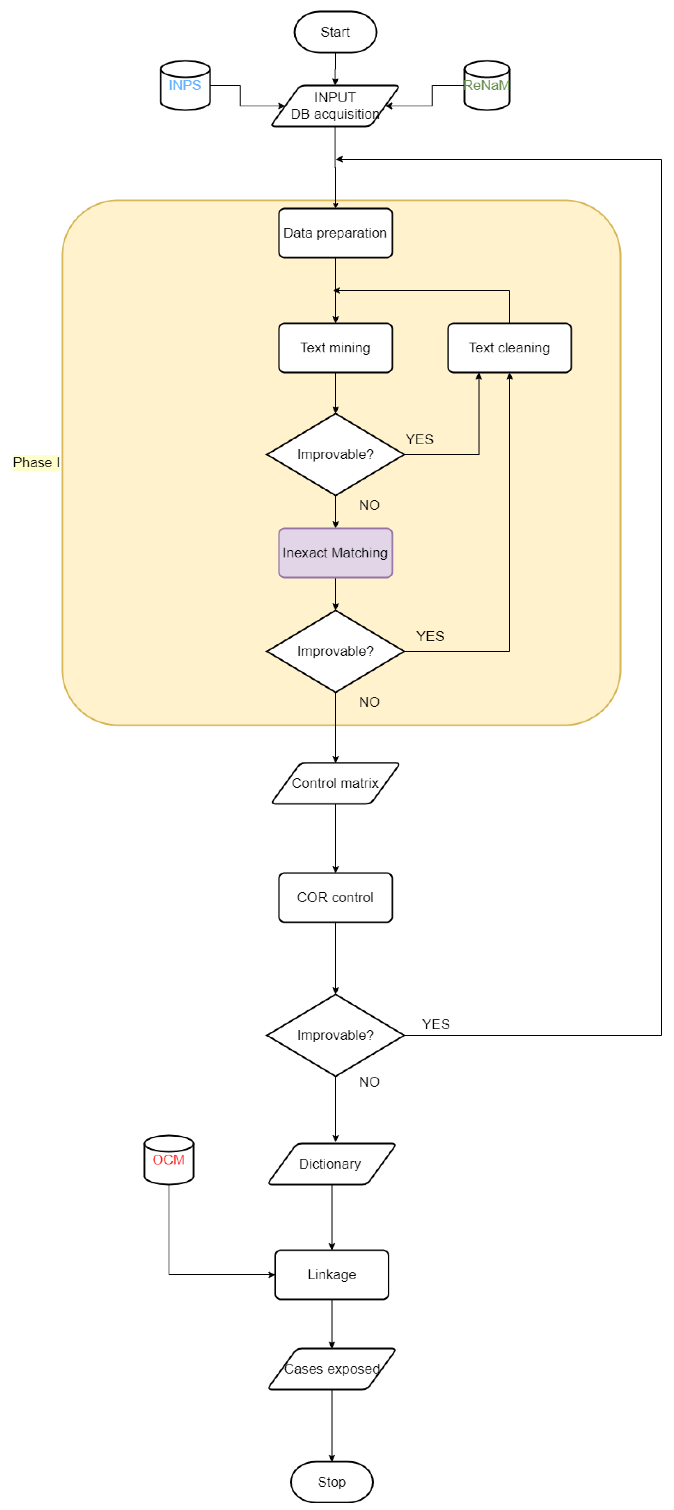
2. Materials and Methods
2.1. Step 1
2.2. Step 2
2.2.1. Step 2: Text Mining and Text Cleaning
2.2.2. Step 2: Inexact Matching Linkage
2.3. Step 3
2.4. Step 4
2.5. Ethics
3. Results
3.1. Step 1
3.2. Step 2
3.3. Step 3
3.4. Step 4
4. Discussion
5. Conclusions
Author Contributions
Funding
Acknowledgments
Conflicts of Interest
References
- Marinaccio, A.; Binazzi, A.; Bonafede, M.; Branchi, C.; Bugani, M.; Corfiati, M.; Di Marzio, D.; Scarselli, A.; Iavicoli, S.; Verardo, M.; et al. Il Registro Nazionale dei Mesoteliomi; VI Rapporto; Inail: Milano, Italy, 2018. [Google Scholar]
- Binazzi, A.; Corfiati, M.; Di Marzio, D.; Cacciatore, A.M.; Zajacovà, J.; Mensi, C.; Galli, P.; Miligi, L.; Calisti, R.; Romeo, E.; et al. Sinonasal cancer in the Italian national surveillance system: Epidemiology, occupation, and public health implications. Am. J. Ind. Med. 2018, 61, 239–250. [Google Scholar] [CrossRef] [PubMed]
- I Numeri del Cancro in Italia. 2019. Available online: https://www.registri-tumori.it/cms/sites/default/files/pubblicazioni/I%20numeri%20del%20cancro%20in%20Italia%20-%20versione%20per%20operatori.pdf (accessed on 2 November 2019).
- Crosignani, P.; Massari, S.; Audisio, R.; Amendola, P.; Cavuto, S.; Scaburri, A.; Zambon, P.; Nedoclan, G.; Stracci, F.; Pannelli, F.; et al. The Italian surveillance system for occupational cancers: Characteristics, initial results, and future prospects. Am. J. Ind. Med. 2006, 49, 791–798. [Google Scholar] [CrossRef] [PubMed]
- Oddone, E.; Edefonti, V.; Scaburri, A.; Vai, T.; Crosignani, P.; Imbriani, M. Female breast cancer in Lombardy, Italy (2002–2009): A case-control study on occupational risks. Am. J. Ind. Med. 2013, 56, 1051–1062. [Google Scholar] [CrossRef] [PubMed]
- Mirabelli, D.; Kauppinen, T. Occupational exposures to carcinogens in Italy: An update of CAREX database. Int. J. Occup. Environ. Health 2005, 11, 53–63. [Google Scholar] [CrossRef] [PubMed]
- IARC International Agency for Research on Cancer (IARC). IARC Monogr Eval Carcinog Risks Hum. Arsenic, Metals, Fibres, and Dusts; IARC Working Group on the Evaluation of Carcinogenic Risks to Humans: Lyon, Italy, 2012. [Google Scholar]
- Nesti, M.; Adamoli, S.; Ammirabile, F.; Ascoli, V.; Barbieri, P.G.; Cacciarini, V.; Candela, S.; Cavone, D.; Cauzillo, G.; Chellini, E.; et al. Linee Guida per la Rilevazione e la Definizione Dei Casi di Mesotelioma Maligno e la Trasmissione Delle Informazioni All’ISPESL da Parte Dei Centri Operativi Regionali; ISPESL: Roma, Italy, 2003. [Google Scholar]
- Silge, J.; Robinson, D. Text Mining with R, 1st ed.; O’Reilly Media, Inc.: Sebastopol, CA, USA, 2017. [Google Scholar]
- Zipf, G.K. Human Behavior and the Principle of Least Effort; Addison-Wesley Press: Oxford, UK, 1949. [Google Scholar]
- Heaps, H.S. Information Retrieval: Computational and Theoretical Aspects; Academic Press Inc.: Orlando, FL, USA, 1978. [Google Scholar]
- Roesch, A. Matching Data Using Sounds-Like Operators and SAS® Compare Functions. In Proceedings of the SAS Global Forum 2012 Conference, Orlando, FL, USA, 22–25 April 2012; SAS Institute Inc.: Cary, NC, USA, 2012. Available online: http://support.sas.com/resources/papers/proceedings12/122-2012.pdf (accessed on 1 July 2019).
- Rai, K. Combine Datasets Using Inexact Character Variables in SAS®. In Proceedings of the SAS Global Forum 2012 Conference, Orlando, FL, USA, 22–25 April 2012; SAS Institute Inc.: Cary, NC, USA, 2012. Available online: http://support.sas.com/resources/papers/proceedings12/134-2012.pdf (accessed on 1 July 2019).
- Weber, S.; P’eclat, M. A simple command to calculate travel distance and travel time. Stata J. 2018. [Google Scholar] [CrossRef]
- Location for Developers. Available online: https://developer.here.com/ (accessed on 13 December 2019).
- Liddel, D. Asbestos and public health. Thorax Q. 1981, 36, 241–244. [Google Scholar] [CrossRef] [PubMed][Green Version]
- Weill, H.; Hughes, J.M. Asbestos as a public health risk: Disease and policy. Ann. Rev. Public Health 1986, 7, 172–192. [Google Scholar] [CrossRef] [PubMed]
- Newcombe, H.B.; Kennedy, J.M.; Axford, S.J.; James, A.P. Automatic linkage of vital records. Science 1959, 130, 954–959. [Google Scholar] [CrossRef] [PubMed]
- Bakker, B.F.M.; Daas, P.J.H. Methodological challenges of register-based research. Stat. Neerl. 2012, 66, 2–7. [Google Scholar] [CrossRef]
- Wallgren, A.; Wallgren, B. Register-Based Statistics: Administrative Data for Statistical Purposes; Wiley: Hoboken, NJ, USA, 2007. [Google Scholar]
- Fournel, I.; Schwarzinger, M.; Binquet, C.; Benzenine, E.; Hill, C.; Quantin, C. Contribution of record linkage to vital status determination in cancer patients. Stud. Health Technol. Inform. 2009, 150, 91–95. [Google Scholar] [PubMed]
- Herings, R.M.; Bakker, A.; Stricker, B.H.; Nap, G. Pharmaco-morbidity linkage: A feasibility study comparing morbidity in two pharmacy based exposure cohorts. J. Epidemiol. Community Health 1992, 46, 136–140. [Google Scholar] [CrossRef] [PubMed]
- Dalsgaard, S.B.; Würtz, E.T.; Hansen, J.; Røe, O.D.; Omland, Ø. Environmental asbestos exposure in childhood and risk of mesothelioma later in life: A long-term follow-up register-based cohort study. Occup. Environ. Med. 2019, 76, 407–413. [Google Scholar] [CrossRef] [PubMed]
- Panizza, C.; Bai, E.; Oddone, E.; Scaburri, A.; Massari, S.; Modonesi, C.; Contiero, P.; Marinaccio, A.; Crosignani, P. Lung cancer risk in the electroplating industry in Lombardy, Italy, using the Italian occupational cancer monitoring (OCCAM) information system. Am. J. Ind. Med. 2012, 55, 1–4. [Google Scholar] [CrossRef] [PubMed]




| Region | ReNaM Cases | INPS Linked | ReNaM Records | INPS Records |
|---|---|---|---|---|
| Piedmont | 1104 | 742 (67.21%) | 2490 | 1885 |
| Lombardy | 2276 | 1595 (70.08%) | 3965 | 4083 |
| Emilia-Romagna | 891 | 634 (71.16%) | 1367 | 1906 |
| Tuscany | 906 | 568 (62.69%) | 3465 | 1600 |
| Lazio | 289 | 189 (65.40%) | 634 | 613 |
| Apulia | 335 | 208 (62.09%) | 440 | 642 |
| Sicily | 256 | 198 (77.34%) | 440 | 873 |
| Total | 6057 | 4134 (68.25%) | 12,801 | 11,602 |
| Region | Occupational Asbestos Exposure | ||||||
|---|---|---|---|---|---|---|---|
| Total | Certain | Probable | Possible | ||||
| n | n | % | n | % | n | % | |
| Piedmont | 2490 | 1480 | 59.44 | 208 | 8.35 | 802 | 32.21 |
| Lombardy | 3965 | 2797 | 70.54 | 274 | 6.91 | 894 | 22.55 |
| Emilia-Romagna | 1367 | 883 | 64.59 | 239 | 17.48 | 245 | 17.92 |
| Tuscany | 3465 | 2464 | 71.11 | 388 | 11.2 | 613 | 17.69 |
| Lazio | 634 | 152 | 23.97 | 176 | 27.76 | 306 | 48.26 |
| Apulia | 440 | 204 | 46.36 | 96 | 21.82 | 140 | 31.82 |
| Sicily | 440 | 177 | 40.23 | 119 | 27.05 | 144 | 32.73 |
| Total | 12,801 | 8157 | 63.72 | 1500 | 11.72 | 3144 | 24.56 |
| Region | ReNaM n | Excluded n (%) | Matched (By Matching Step) | Matched Total n (%) | Non-Matched n (%) | |||
|---|---|---|---|---|---|---|---|---|
| 1 | 2 | 3 | 4 | |||||
| n (%) | n (%) | n (%) | n (%) | |||||
| Piedmont | 2490 | 185 (7.43) | 861 (34.58) | 156 (6.27) | 168 (6.75) | 119 (4.78) | 1304 (52.37) | 1001 (40.2) |
| Lombardy | 3965 | 128 (3.23) | 1324 (33.39) | 271 (6.83) | 106 (2.67) | 95 (2.4) | 1796 (45.3) | 2041 (51.48) |
| Emilia-Romagna | 1367 | 167 (12.22) | 452 (33.07) | 71 (5.19) | 106 (7.75) | 3 (0.22) | 632 (46.23) | 568 (41.55) |
| Tuscany | 3465 | 364 (10.51) | 755 (21.79) | 117 (3.38) | 146 (4.21) | 21 (0.61) | 1039 (29.99) | 2062 (59.51) |
| Lazio | 634 | 81 (12.78) | 161 (25.39) | 12 (1.89) | 2 (0.32) | 24 (3.79) | 199 (31.39) | 354 (55.84) |
| Apulia | 440 | 112 (25.45) | 117 (26.59) | 7 (1.59) | 22 (5) | 9 (2.05) | 155 (35.23) | 173 (39.32) |
| Sicily | 440 | 32 (7.27) | 163 (37.05) | 23 (5.23) | 8 (1.82) | 8 (1.82) | 202 (45.91) | 206 (46.82) |
| Total | 12,801 | 1069 (8.35) | 3833 (29.94) | 657 (5.13) | 558 (4.36) | 279 (2.18) | 5327 (41.61) | 6405 (50.04) |
| Regions | Matched Records n | Firms n | Asbestos Exposure Rating of the Firm | ||
|---|---|---|---|---|---|
| Certain | Probable | Possible | |||
| n (%) | n (%) | n (%) | |||
| Piedmont | 1304 | 429 | 267 (62.24) | 25 (5.83) | 137 (31.93) |
| Lombardy | 1796 | 1080 | 872 (80.74) | 41 (3.80) | 167 (15.46) |
| Emilia-Romagna | 632 | 370 | 259 (70.00) | 38 (10.27) | 73 (19.73) |
| Tuscany | 1039 | 537 | 420 (78.21) | 45 (8.38) | 72 (13.41) |
| Lazio | 199 | 129 | 33 (25.58) | 50 (38.76) | 46 (35.66) |
| Apulia | 155 | 99 | 50 (50.51) | 10 (10.10) | 39 (39.39) |
| Sicily | 202 | 142 | 57 (40.14) | 34 (23.94) | 51 (35.92) |
| Total | 5208 | 2606 | 1826 (70.07) | 222 (8.52) | 558 (21.41) |
| Malignant Neoplasm | Region | |||
|---|---|---|---|---|
| Lazio (n = 25,162) | Sicily (n = 9848) | |||
| n Cases | % | n Cases | % | |
| Colorectal | 9373 | 37.25 | 3812 | 38.71 |
| Pharynx | 605 | 2.4 | 137 | 1.39 |
| Larynx | 1288 | 5.12 | 573 | 5.82 |
| Ovary | 1490 | 5.92 | 464 | 4.71 |
| Pleura | 221 | 0.88 | 196 | 1.99 |
| Lung | 9590 | 38.11 | 3650 | 37.06 |
| Nasopharynx | 196 | 0.78 | 140 | 1.42 |
| Stomach | 2399 | 9.53 | 876 | 8.9 |
| Malignant Neoplasm | Region | |||
|---|---|---|---|---|
| Lazio Cases | Sicily Cases | |||
| n | Matched | n | Matched | |
| Colorectal | 9373 | 2020 | 3812 | 579 |
| Pharynx | 605 | 113 | 137 | 17 |
| Larynx | 1288 | 248 | 573 | 81 |
| Ovary | 1490 | 169 | 464 | 28 |
| Pleura | 221 | 83 | 196 | 53 |
| Lung | 9590 | 1953 | 3650 | 561 |
| Nasopharynx | 196 | 35 | 140 | 12 |
| Stomach | 2399 | 471 | 876 | 123 |
| Total | 25,162 | 5092 | 9848 | 1454 |
| Region | OCM | Matched | ||||
|---|---|---|---|---|---|---|
| Records n | Cases n | Records | Cases n | |||
| All n | In Region n (%) | Out Region n (%) | ||||
| Lazio | 89,274 | 25,162 | 7437 | 3974 (53.44) | 3463 (46.56) | 5092 |
| Sicily | 47,602 | 9848 | 3117 | 1509 (48.41) | 1608 (51.59) | 1454 |
| Total | 136,876 | 35,010 | 10,554 | 5483 (51.95) | 5071 (48.05) | 6546 |
© 2020 by the authors. Licensee MDPI, Basel, Switzerland. This article is an open access article distributed under the terms and conditions of the Creative Commons Attribution (CC BY) license (http://creativecommons.org/licenses/by/4.0/).
Share and Cite
Airoldi, C.; Ferrante, D.; Miligi, L.; Piro, S.; Stoppa, G.; Migliore, E.; Chellini, E.; Romanelli, A.; Sciacchitano, C.; Mensi, C.; et al. Estimation of Occupational Exposure to Asbestos in Italy by the Linkage of Mesothelioma Registry (ReNaM) and National Insurance Archives. Methodology and Results. Int. J. Environ. Res. Public Health 2020, 17, 1020. https://doi.org/10.3390/ijerph17031020
Airoldi C, Ferrante D, Miligi L, Piro S, Stoppa G, Migliore E, Chellini E, Romanelli A, Sciacchitano C, Mensi C, et al. Estimation of Occupational Exposure to Asbestos in Italy by the Linkage of Mesothelioma Registry (ReNaM) and National Insurance Archives. Methodology and Results. International Journal of Environmental Research and Public Health. 2020; 17(3):1020. https://doi.org/10.3390/ijerph17031020
Chicago/Turabian StyleAiroldi, Chiara, Daniela Ferrante, Lucia Miligi, Sara Piro, Giorgia Stoppa, Enrica Migliore, Elisabetta Chellini, Antonio Romanelli, Carlo Sciacchitano, Carolina Mensi, and et al. 2020. "Estimation of Occupational Exposure to Asbestos in Italy by the Linkage of Mesothelioma Registry (ReNaM) and National Insurance Archives. Methodology and Results" International Journal of Environmental Research and Public Health 17, no. 3: 1020. https://doi.org/10.3390/ijerph17031020
APA StyleAiroldi, C., Ferrante, D., Miligi, L., Piro, S., Stoppa, G., Migliore, E., Chellini, E., Romanelli, A., Sciacchitano, C., Mensi, C., Cavone, D., Romeo, E., Massari, S., Marinaccio, A., & Magnani, C. (2020). Estimation of Occupational Exposure to Asbestos in Italy by the Linkage of Mesothelioma Registry (ReNaM) and National Insurance Archives. Methodology and Results. International Journal of Environmental Research and Public Health, 17(3), 1020. https://doi.org/10.3390/ijerph17031020

